Neuropathological changes associated with aberrant cerebrospinal fluid p-tau181 and Aβ42 in Alzheimer’s disease and other neurodegenerative diseases
Abstract
Supplementary Information:
The online version contains supplementary material available at 10.1186/s40478-024-01758-3.
Article type: Research Article
Keywords: Cerebrospinal fluid, Biomarkers, Tau proteins, Amyloid beta-peptides, Alzheimer’s disease, Progressive supranuclear palsy, Corticobasal degeneration, Tauopathies, Dementia with lewy bodies, Neuropathology
Affiliations: Department of Neurology, Tokyo Metropolitan Institute for Geriatrics and Gerontology, Tokyo, Japan; Department of Neuropathology (Brain Bank for Aging Research), Tokyo Metropolitan Institute for Geriatrics and Gerontology, Tokyo, Japan; Integrated Research Initiative for Living Well with Dementia, Tokyo Metropolitan Institute for Geriatrics and Gerontology, Tokyo, Japan; grid.412772.50000 0004 0378 2191Department of Neurology, Tokushima University Hospital, Tokushima, Japan; https://ror.org/02kn6nx58grid.26091.3c0000 0004 1936 9959Department of Physiology, Keio University School of Medicine, Tokyo, Japan; https://ror.org/035t8zc32grid.136593.b0000 0004 0373 3971Brain Bank for Neurodevelopmental, Neurological and Psychiatric Disorders, United Graduate School of Child Development, Osaka University, Osaka, Japan
License: © The Author(s) 2024 CC BY 4.0 Open Access This article is licensed under a Creative Commons Attribution 4.0 International License, which permits use, sharing, adaptation, distribution and reproduction in any medium or format, as long as you give appropriate credit to the original author(s) and the source, provide a link to the Creative Commons licence, and indicate if changes were made. The images or other third party material in this article are included in the article’s Creative Commons licence, unless indicated otherwise in a credit line to the material. If material is not included in the article’s Creative Commons licence and your intended use is not permitted by statutory regulation or exceeds the permitted use, you will need to obtain permission directly from the copyright holder. To view a copy of this licence, visit http://creativecommons.org/licenses/by/4.0/. The Creative Commons Public Domain Dedication waiver (http://creativecommons.org/publicdomain/zero/1.0/) applies to the data made available in this article, unless otherwise stated in a credit line to the data.
Article links: DOI: 10.1186/s40478-024-01758-3 | PubMed: 38539238 | PMC: PMC10976730
Relevance: Relevant: mentioned in keywords or abstract
Full text: PDF (4.1 MB)
Introduction
Alzheimer’s disease (AD) is neuropathologically characterized by the presence of extracellular amyloid-beta (Aβ) plaques and hyperphosphorylated tau in neurofibrillary tangles (NFT) in the brain. While varying degrees of amyloid plaques or transentorhinal NFT can be observed without symptoms, neocortical expansion of NFT is observed only in patients with a certain degree of amyloid pathology and is associated with brain atrophy and cognitive symptoms [ref. 1, ref. 2].
In the CSF, decreased Aβ 1–42 (Aβ42) and increased phosphorylated tau (p-tau) are observed, and these biomarkers have been validated for the diagnosis of AD [ref. 3]. Changes in these biomarkers in relation to AD neuropathologic changes have been validated repeatedly [ref. 4–ref. 14]. The measurement of mid-region CSF tau phosphorylated at threonine 181 (p-tau181) is covered by insurance in Japan and in other countries and is widely conducted. While the current research framework assumes that these biomarker changes in Aβ42 and p-tau directly reflect the presence of Aβ or tau pathology, respectively [ref. 15], pathological evidence in this regard is insufficient and several questions remain.
First, the pathological background of increased CSF p-tau has been questioned in recent years. Longitudinal studies have shown that increased CSF p-tau is observed soon after Aβ abnormality and long before the detection of increased tau PET signals; therefore, it is now widely considered that CSF p-tau is more likely related to increased phosphorylation or secretion of tau from neurons associated with brain amyloid pathology [ref. 16–ref. 19]. However, many previous studies have shown that CSF p-tau is also associated with brain tau pathology and that previous human neuropathologic evidence was insufficient considering the possibility of confounding factors that may influence the known relationship between amyloid and tau pathology [ref. 20]. Second, although many previous studies have reported that CSF Aβ42 can also be decreased in patients with neurological diseases other than AD, such as dementia with Lewy bodies (DLB), progressive supranuclear palsy (PSP), and corticobasal degeneration (CBD) [ref. 9, ref. 21–ref. 25], it is not known whether these decreases could be explained as being due to concomitant amyloid pathology. A hypothesis-driven analysis using a large autopsy-confirmed cohort with a balanced distribution of AD neuropathologic changes [ref. 20] may address these questions.
Therefore, this study aimed to investigate whether increased CSF p-tau is related to amyloid pathology, tau pathology, or both, and whether CSF Aβ42 can be decreased in the absence of amyloid pathology in certain disease pathologies.
Methods
Standard protocol approvals, enrollment, and patient consent
This retrospective study was approved by the Institutional Review Board of the Tokyo Metropolitan Institute for Geriatrics and Gerontology (approval number: R22-086). Written informed consent was obtained from the patients’ families before the autopsy. This study was performed in accordance with the tenets of the Declaration of Helsinki.
Participants and setting
We retrospectively reviewed all patients who had undergone CSF biomarker testing at our institution from January 1995 to June 2023. Our institution is located in a suburban area of Tokyo, Japan, and provides community-based general and emergency services for the older adult population, including patients with dementia or neurodegenerative diseases. AD biomarkers were measured in all patients who had undergone a lumbar puncture, regardless of suspicion of clinical AD. Of the 4,832 patients who underwent CSF analysis during this period, all patients autopsied at our institution were included in this study. In addition to those who died at our hospital, patients who consented and registered for brain donation to the Brain Bank for Aging Research (BBAR) and subsequently died elsewhere were also autopsied at our institution. BBAR registrants include, but are not limited to, patients with AD.
Biomarker measurements
CSF was obtained through a standard lumbar puncture. The first tube was sent for cell counting and routine biochemical testing, and subsequent CSF samples were collected directly into polypropylene tubes and stored at -30 °C until measured and at -80 °C for further storage. CSF concentrations of Aβ42 were measured using enzyme-linked immunosorbent assay (ELISA) (INNOTEST®, Fujirebio Europe N.V., Gent, Belgium). CSF concentrations of mid-region t-tau and p-tau181 were measured using ELISA (INNOTEST® or Finoscholar®, Nipro Corp., Osaka, Japan, an assay with identical characteristics distributed in Japan [ref. 26]) in accordance with the manufacturer’s protocol. The institutional cut-offs for p-tau181, 50.0 pg/mL; t-tau, 300 pg/mL; and Aβ42, 500 pg/mL, have previously been established [ref. 9, ref. 27]. ApoE phenotyping was performed using isoelectric focusing, followed by Western blotting using serum or postmortem brain tissue.
Neuropathologic evaluation
All patients, regardless of clinical diagnosis, underwent a thorough neuropathologic evaluation according to our BBAR protocol [ref. 28–ref. 31] in accordance with current guidelines. Briefly, the brain was divided in half, and one half was fixed in 20% buffered formalin for 1 to 2 weeks. The other half was frozen for future research, but representative portions were sampled before freezing and fixed in 4% paraformaldehyde for 48 h for diagnosis [ref. 28]. Representative anatomic areas were sampled, embedded in paraffin, and 6 μm-thick sections were used. Staining included Gallyas-Braak silver impregnation, and immunostaining was visualized with DAB using primary antibodies against human β-amyloid (12B2, dilution 1:50 with formic acid for antigen retrieval; IBL, Gunma, Japan), phosphorylated tau (AT8, dilution 1:1,000; Innogenetics, Ghent, Belgium), phosphorylated α-synuclein (pSyn#64, dilution 1:20,000 with formic acid for antigen retrieval; a gift from T. Iwatsubo, Japan; now available for purchase from FUJIFILM Wako Pure Chemical Corp, Osaka, Japan), and phosphorylated TAR DNA-binding protein 43 (TDP-43) (pSer409/410, dilution 1:10,000 with microwave in Dako target retrieval solution [pH 6.0] for antigen retrieval; a gift from M. Hasegawa, Japan; now available for purchase from Cosmo Bio, Tokyo, Japan).
Neuropathologic diagnoses and stagings were performed according to internationally accepted neuropathologic criteria for the diagnosis of AD [ref. 32, ref. 33], Lewy body disease [ref. 31, ref. 34, ref. 35], PSP [ref. 36], CBD [ref. 37], frontotemporal lobar degeneration with TDP-43 proteinopathy [ref. 38], argyrophilic grain disease [ref. 30], and multiple system atrophy [ref. 39]. Those with spinocerebellar degeneration without α-synuclein pathology suggestive of multiple system atrophy were classified as spinocerebellar degeneration. Cerebrovascular disease was confirmed by macroscopic and microscopic evaluation. The diagnosis of Creutzfeldt-Jakob disease was based on Western blotting, genetic analysis, and neuropathology [ref. 40]. For AD neuropathology, Braak senile plaque and NFT stages [ref. 41, ref. 42], the Consortium to Establish a Registry for Alzheimer’s Disease (CERAD) score [ref. 43], and Thal phase [ref. 44] were evaluated. Cerebral amyloid angiopathy staging was modified from a previous report [ref. 45] (0, none; 1, positivity confined to small vessel walls; 2, destruction of the small vessel wall and positivity extending to vascular smooth muscle; and 3, same as 2 plus resultant hemorrhage). The severity of Lewy body pathology was graded according to BBAR Lewy body stage as previously described [ref. 29, ref. 31, ref. 46]. For each patient, the pathology that most likely explained the clinical syndrome was used as the neuropathologic diagnosis to group patients. The control group was selected based on Thal phase 0–1, CERAD none, and no other significant pathological protein deposition (cerebrovascular changes were allowed except in the presence of documented dementia or parkinsonism).
Statistical methods
Statistical analyses were conducted using GraphPad Prism version 9 (GraphPad Software, San Diego, CA, USA) or R version 4.0.3 (R Foundation for Statistical Computing, Vienna, Austria) and a graphical interface EZR (Saitama Medical Center, Jichi Medical University, Saitama, Japan). Missing data were treated using pairwise deletion. Categorical variables are expressed as percentages. Differences between groups were evaluated using Fisher’s exact test. Pairwise comparisons were performed using Holm’s method. Continuous variables with a normal distribution are presented as mean ± standard deviation, and continuous variables with a non-normal distribution are presented as medians (interquartile ranges). Differences between groups were evaluated using one-way analysis of variance (ANOVA), followed by post hoc analyses using a Dunnett test against the normal control or the lowest AD pathological score, or the Tukey test for analysis between multiple pathological diagnoses. Violin plots were colored with gradation based on q-values (the difference between means divided by the standard error of difference) only when one-way ANOVA was significant. Analysis for CSF p-tau181 was stratified according to amyloid and tau stages, respectively, to control for confounding. Pathological scores were grouped when necessary in reference to the ABC score in the NIA-AA guideline [ref. 32, ref. 33] to ensure that each group had ≥ 4 patients. P-values < 0.05 were considered statistically significant for all analyses.
Multiple regression analysis was conducted for CSF p-tau181 with age, sex, the time interval from lumbar puncture to autopsy, APOE ε4 status (carrier or noncarrier), and postmortem AD pathology scores as independent variables. The performance of CSF p-tau181 to distinguish amyloid or tau pathology was assessed using receiver operating characteristic (ROC) analyses. Optimal cut-offs were determined by maximizing the Youden index.
Results
Baseline characteristics
Of the 4,832 patients who underwent CSF biomarker analysis during the study period, autopsy results were available for 141 patients. We included 127 patients with at least one AD CSF biomarker result. Group characteristics according to neuropathologic diagnosis are summarized in Table 1. Age at lumbar puncture was 76.2 ± 9.0 years and was similar between groups. The time interval from lumbar puncture to ELISA measurement was within 2 months. The time interval from lumbar puncture to autopsy was 623 (170–1,620) days, tending to be longer in the AD group and shorter in the TDP proteinopathy and ‘other’ groups. Aβ42, p-tau181, and t-tau results were available in 100%, 56.7%, and 99.2% of cases, respectively. Antemortem CSF Aβ42 levels were significantly lower, and p-tau181 and t-tau levels were significantly higher in patients with a neuropathologic diagnosis of AD than those with other diseases (Suppl. Figure 1).
Table 1: Group characteristics according to neuropathologic diagnosis
| AD | PD(D)/DLB | Primary tauopathy | TDP proteinopathy | Other | Multiplecomparisonp values | Total | |
|---|---|---|---|---|---|---|---|
| n | 22 | 26 | 30 | 16 | 33 | 127 | |
| Subtype (n) | AD 22 | DLB 11,PDD 10,PD 5 | PSP 18,CBD 4,PiD 1,DG/AGD 7 | ALS ± FTD 12,FTLD-TDP 4 | CVD 11,MSA 4SCD 3,CJD 2other 13 | ||
| Age at LP(years) | 77.9 ± 7.9 | 77.9 ± 7.3 | 78.1 ± 6.3 | 76.3 ± 5.9 | 72.2 ± 12.6 | 0.045*(F = 2.5) | 76.2 ± 9.0 |
| LP to ELISA (days) | 7(2–20) | 16(9–27) | 22(8–54) | 12(7–55) | 18(9–41) | 0.27(F = 1.3) | 17(7–44) |
| LP to autopsy (days) | 1107(363–2538) | 860(177–1948) | 556(172–1277) | 249(183–446) | 379(80–1408) | 0.66(F = 0.6) | 623(170–1620) |
| Sex (female, %) | 40.9% | 42.3% | 36.7% | 62.5% | 33.3% | 0.41 | 40.9% |
| APOE ε4carrier | 59.1% | 19.2% | 20.7% | 26.7% | 12.9% | 0.0047** | 26.0% |
| ADNC | |||||||
| none | 0 | 4 | 6 | 4 | 11 | 25 | |
| low | 0 | 18 | 18 | 11 | 18 | 65 | |
| intermediate | 8 | 4 | 6 | 1 | 4 | 23 | |
| high | 14 | 0 | 0 | 0 | 0 | 14 | |
| CSF biomarkers | |||||||
| Aβ42results | 22/22(100%) | 26/26(100%) | 30/30(100%) | 16/16(100%) | 33/33(100%) | 1 | 127/127(100%) |
| Aβ42(pg/mL) | 258 ± 111 | 605 ± 317 | 460 ± 262 | 537 ± 233 | 601 ± 324 | < 0.001†(F = 6.7) | 501 ± 294 |
| p-tau181results | 14/22(63.6%) | 16/26(62%) | 18/30(60%) | 12/16(75%) | 12/33(36.4%) | 0.73 | 72/127(56.7%) |
| p-tau181(pg/mL) | 79.4 ± 34.6 | 41.9 ± 12.1 | 38.9 ± 20.1 | 44.3 ± 14.7 | 39.2 ± 9.4 | < 0.001†(F = 10.1) | 48.4 ± 25.1 |
| t-tauresults | 22/22(100%) | 26/26(100%) | 30/30(100%) | 16/16(100%) | 32/33(97.0%) | 1 | 126/127(99.2%) |
| t-tau(pg/mL) | 577 ± 354 | 146 ± 87 | 140 ± 118 | 231 ± 136 | 266 ± 255 | < 0.001†(F = 16.4) | 261 ± 261 |
Abbreviations Aβ42, amyloid-beta 1–42; AD, Alzheimer’s disease; ADNC, AD neuropathologic change; AGD, argyrophilic grain disease; ALS, amyotrophic lateral sclerosis; APOE, apolipoprotein E CBD; corticobasal degeneration; CJD, Creutzfeldt-Jakob disease; CSF, cerebrospinal fluid; CVD, cerebrovascular disease; DG, dementia with grains; DLB, dementia with Lewy bodies; ELISA, enzyme-linked immunosorbent assay; FTD, frontotemporal dementia; FTLD-TDP, frontotemporal lobe degeneration with TDP-43 pathology; LP, lumbar puncture; MSA, multiple system atrophy; PD(D), Parkinson’s disease (with dementia); PiD, Pick’s disease; PSP, progressive supranuclear palsy; p-tau181, tau phosphorylated at threonine 181; SCD, spinocerebellar degeneration; TDP-43, TAR DNA-binding protein 43; t-tau, total tau. * Post-hoc Tukey test showed no significant difference between groups. ** Pairwise comparison showed a significantly higher frequency in AD compared to Other group, and a higher trend in AD compared to Primary tauopathy group (p = 0.065) and PD(D)/DLB group (p = 0.063). † Plots and results of post-hoc comparisons are shown in Supplementary Fig. 1
The distributions of AD neuropathologic changes are summarized in Suppl. Figure 2. While Braak NFT stages I and II (transentorhinal stages) were frequently observed and stage III was occasionally observed with no or low amyloid pathology in this older adult cohort, Braak NFT stages IV, V, and VI were exclusively observed with advanced amyloid pathology.
CSF biomarkers according to AD neuropathologic scores
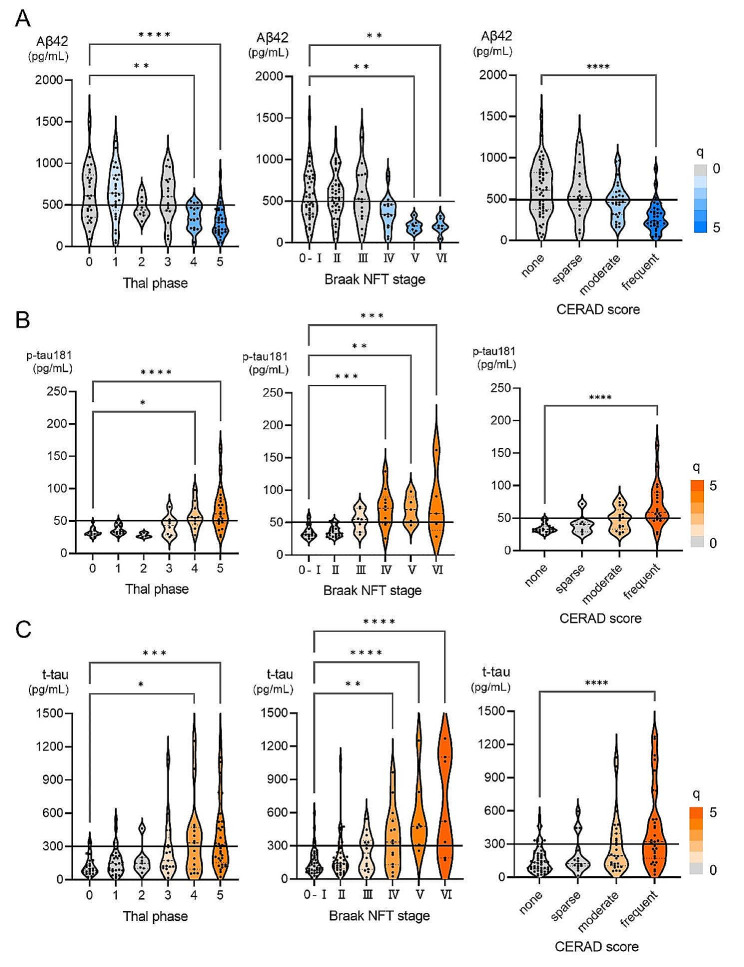
CSF Aβ42, p-tau181, and t-tau levels were compared between patients grouped according to postmortem AD neuropathologic changes, Thal phase, Braak NFT stage, and CERAD score. CSF Aβ42 was lower in patients with advanced pathology in all AD neuropathologic scores, Thal phases, Braak NFT stages, and CERAD scores (Fig. 1A). CSF p-tau181 and t-tau levels were higher in patients with advanced pathology in all AD neuropathologic scores, Thal phases, Braak NFT stages, and CERAD scores (Fig. 1B, C).

Associations between CSF tau and amyloid or tau pathology stratified according to other pathology
Given the known strong relationship between amyloid and tau pathology, which was also confirmed in our cohort (Suppl. Figure 2), we conducted stratified analyses for p-tau181 to control for confounding between amyloid and tau pathology. Even in the subgroup of patients with a low Braak NFT stage (0–II) at autopsy, CSF p-tau181 was slightly but significantly higher in patients with high amyloid pathology scores compared with those without amyloid pathology (Fig. 2A). The difference in CSF t-tau showed no significance in the same analysis (Fig. 2B). When stratified according to the postmortem CERAD score, CSF p-tau181 tended to be higher with a high Braak NFT stage (III) in patients with a low CERAD score (none or sparse), and was significantly higher with high Braak NFT stages (≥III) in patients with high CERAD scores (moderate or frequent) (Fig. 2C). The difference in CSF t-tau was significant only in those with a high CERAD score and was significantly higher in Braak NFT stages ≥V (Fig. 2D). The distribution plots and regression line between p-tau181 and t-tau showed different trends related to postmortem brain pathology, suggesting higher CSF p-tau181 levels in moderate or frequent CERAD scores and Braak NFT stage ≥III (Fig. 3).


Based on these findings, a multiple regression analysis was conducted with CSF p-tau181 as the dependent variable and age, sex, time interval from lumbar puncture to autopsy, APOE ε4 status (carrier or noncarrier), CERAD none-sparse or moderate-frequent, and Braak NFT stage ≤II or ≥III as independent variables. CSF p-tau181 levels were log-transformed for normal distribution. CERAD none-sparse or moderate-frequent (t = 2.79, P < 0.01) and Braak NFT stage ≤II or ≥ III (t = 4.71, P < 0.001) both remained significantly associated with CSF p-tau181 levels and were the only variables that remained significant.
ROC analyses using the entire sample showed that CSF p-tau181 had an area under the curve (AUC) of 0.81 (95% confidence interval [CI] 0.70–0.92) for predicting CERAD moderate-frequent and an AUC of 0.86 (95% CI 0.75–0.96) for predicting Braak NFT ≥III at autopsy, both at similar cut-off levels of 45.9 and 46.0 pg/mL, respectively. Limiting the analysis to Braak NFT stage ≤II to predict CERAD moderate-frequent showed a similar optimal cut-off of 45.9 pg/mL (AUC 0.69, 95% CI 0.50–0.89), while limiting the analysis to CERAD moderate-frequent to predict Braak NFT stage ≥III showed a higher cut-off of 63.9 pg/mL with 100% specificity (AUC 0.83, 95% CI 0.69–0.96).
Characteristics of decreased CSF Aβ42 in patients without postmortem amyloid Pathology
While CSF Aβ42 was significantly lower in patients with high amyloid pathology scores, a significant number of patients with low amyloid pathology scores also had CSF Aβ42 below the cut-off (Fig. 1A; Suppl. Figure 3). Notably, 44% with Thal phase 0 and 42% with no neuritic plaques on CERAD had CSF Aβ42 levels below the cut-off (Suppl. Figure 3). None had amyloid angiopathy stage ≥ 2 on a scale of 0–3. Although various neuropathological diagnoses were observed in patients with decreased CSF Aβ42 levels and low amyloid pathology scores at autopsy, we found that primary tauopathy was overrepresented in our cohort, consisting mainly of PSP and CBD (Suppl. Figure 4). Compared with age-matched controls without significant brain pathology at autopsy, CSF Aβ42 was significantly lower in patients with a pathological diagnosis of PSP/CBD and tended to be lower in those with DLB/Parkinson’s disease with dementia (PDD) (Suppl. Figure 5). CSF Aβ42 was not associated with the severity of Lewy pathology (Suppl. Figure 6). While decreased CSF Aβ42 was associated with amyloid pathology scores in DLB/PDD (Fig. 4A, B), decreased CSF Aβ42 was not associated with amyloid pathology scores in PSP/CBD (Fig. 4C, D).

Antemortem measurements of both Aβ42 and Aβ40 via the currently used Lumipulse assay using the LUMIPULSE system (FUJIREBIO INC., Tokyo, Japan) were available for a single patient. While CSF Aβ42 was decreased below the cut-off, CSF Aβ40 was also low and the Aβ42/Aβ40 ratio was within the normal range [ref. 47] (Suppl. Figure 7). Neuropathologically, amyloid pathology was limited (Thal phase 2, CERAD none) and the neuropathological diagnosis was CBD (Suppl. Figure 7).
Discussion
In this study, we confirmed neuropathologically that CSF p-tau181 levels were associated with both amyloid and tau pathology, even after stratification according to other pathology. While CSF Aβ42 was decreased in association with increasing amyloid pathology, a significant number of patients without amyloid pathology also had decreased CSF Aβ42.
CSF p-tau181 was increased in association with amyloid pathology even in the absence of tau pathology expansion. It has been well established that CSF p-tau181 is elevated in patients with AD [ref. 3]. While it seems natural to assume that elevated CSF p-tau181 is associated with tau pathology in the brain, recent evidence suggests that elevated CSF p-tau181 is more likely associated with increased phosphorylation or secretion of tau from neurons associated with amyloid pathology [ref. 16–ref. 19]. To further neuropathologically confirm this current notion in human patients, we compared CSF p-tau181 levels between patients grouped in relation to amyloid-related pathological scores stratified according to tau pathology in a relatively large cohort with various degrees of AD neuropathologic changes. Our results clearly showed that CSF p-tau181 was mildly but significantly elevated in patients with high amyloid pathological scores, even in those with limited tau pathology to the transentorhinal region (Braak NFT stage 0–II) at autopsy.
Moreover, CSF p-tau181 was even higher in patients with amyloid pathology plus Braak NFT ≥III. The correlation between CSF p-tau181 and t-tau in patients with high amyloid and tau pathology scores also suggested that CSF p-tau181 was not only an amyloid marker but also related to tau pathology ± neurodegeneration. A recent study investigating the relationship between plasma p-tau species and AD neuropathologic changes also suggested that p-tau181 levels are associated with both amyloid and tau pathology [ref. 48]. A recent study using a highly sensitive tau PET tracer, namely, 18F-MK6240, also showed a large CSF p-tau181 increase from PET-based Braak stage ≥III [ref. 49]. Our results and recent studies suggest that CSF p-tau181 is associated not only with amyloid but also with tau pathology. In other words, considering the chronological relationship between amyloid and tau pathology, CSF p-tau181 starts to be mildly elevated with the progression of amyloid pathology and continues to be more elevated with the expansion of tau pathology.
A revised NIA-AA clinical criteria for AD in draft proposes to classify tau biomarkers into several categories, including none, medial temporal lobe, and neocortical, rather than the current dichotomy of positive vs. negative. This categorization should be important for estimating the effect of AD pathology on clinical symptoms. The degree and extent of tau pathology may also be important to estimate the response to disease-modifying therapies [ref. 50]. However, these classifications are based on tau PET findings, and fluid p-tau is listed only as an early-stage amyloid biomarker based on binary interpretation. Increased t-tau may indicate neocortical expansion of tau pathology, although caution should be exercised because t-tau can be increased in several other conditions, including stroke, head trauma, or Creutzfeldt-Jakob disease [ref. 51]. Our study results suggest that the establishment of two or more cut-offs for CSF p-tau may be straightforward and have the potential to differentiate between patients into three groups; amyloid-negative, amyloid-positive but tau pathology limited in the transentorhinal region (Braak NFT 0–II), and amyloid-positive plus extensive tau pathology (Braak NFT ≥III).
While the predefined single cut-off for the diagnosis of AD was 50.0 pg/mL, based on our stratified ROC analyses, the cut-off was 45.9 pg/dL for differentiating amyloid-negative from amyloid-positive individuals and 63.9 pg/mL for differentiating tau pathology limited to the transentorhinal region from extensive tau pathology in amyloid-positive individuals. These values should differ between measurement platforms and need to be directly confirmed in the currently used fully automated immunoassays, but could be close to 54.3 and 83.1 pg/mL for the Lumipulse assay, and 16.3 and 24.2 pg/mL for the Elecsys assays based on previous Passing–Bablok regression lines [ref. 52, ref. 53].
While CSF Aβ42 was lower in patients with high amyloid pathology scores at autopsy, as previously reported [ref. 5, ref. 6, ref. 8, ref. 11, ref. 12], a substantial proportion of patients with decreased CSF Aβ42 had low amyloid pathology scores at autopsy. Although the neuropathologic diagnosis varied widely, patients with PSP and CBD were overrepresented in our cohort among those with decreased CSF Aβ42 and low amyloid pathology scores at autopsy. While decreased CSF Aβ42 in patients with DLB/PDD [ref. 9, ref. 22] was associated with concomitant amyloid pathology, known as the common form [ref. 54] as previously reported [ref. 21], decreased CSF Aβ42 in patients with PSP/CBD [ref. 23, ref. 24] was not associated with amyloid pathology. It has been reported that decreased CSF Aβ42 in PSP may be associated with disease severity, which may lead to a decrease in total APP-derived peptides including both Aβ42 and Aβ40 [ref. 24]; therefore, using the current standard approach of using the CSF Aβ42/40 ratio [ref. 55] (as in the patient in Supplementary Fig. 7) may be more specific to evaluate brain amyloid pathology in PSP/CBD, as has been recently suggested [ref. 56].
This study had some limitations. First, although the number of patients was relatively large for a study directly comparing antemortem CSF with postmortem pathology, the sample size was not sufficiently large to control for other confounders. Second, the time interval between lumbar puncture and autopsy is always a limitation in this type of study. However, because the pathology was likely less advanced at the time of lumbar puncture, we consider the main conclusion of the study that CSF p-tau181 can be increased without significant tau pathology being sustained. Third, although we employed widely used standard pathological scores, differences within the same scores may have had additional effects. Additional analyses without ceiling effects, such as quantitative measurement of different forms of amyloid plaques, may be useful to test this hypothesis. Fourth, we used the results of manual ELISA, which may have increased the technical variation in the results compared with current automated methods. Fifth, we only obtained measurement results of CSF mid-region p-tau181 for p-tau, whereas the relationship between p-tau and amyloid or tau is known to differ between p-tau species [ref. 16, ref. 19, ref. 57].
Conclusion
We neuropathologically confirmed that CSF p-tau181 was associated with both amyloid and tau pathology. CSF p-tau181 levels were slightly elevated with amyloid pathology alone and even higher with expansion of tau pathology. Decreased Aβ42 was observed in the absence of amyloid pathology in patients with neurological diseases such as PSP/CBD. These findings contribute to a better understanding of CSF AD biomarkers in relation to neuropathologic changes.
Supplementary Materials
References
- GB Frisoni, D Altomare, DR Thal, F Ribaldi, R van der Kant, R Ossenkoppele, K Blennow, J Cummings, C van Duijn. The probabilistic model of Alzheimer disease: the amyloid hypothesis revised. Nat Rev Neurosci, 2022. [DOI | PubMed]
- DJ Selkoe, J Hardy. The amyloid hypothesis of Alzheimer’s disease at 25 years. EMBO Mol Med, 2016. [DOI | PubMed]
- 3.Olsson B, Lautner R, Andreasson U, Ohrfelt A, Portelius E, Bjerke M, Holtta M, Rosen C, Olsson C, Strobel G et al (2016) CSF and blood biomarkers for the diagnosis of Alzheimer’s disease: a systematic review and meta-analysis. Lancet Neurol 15: 673–684. 10.1016/S1474-4422(16)00070-3
- C Bridel, C Somers, A Sieben, A Rozemuller, E Niemantsverdriet, H Struyfs, Y Vermeiren, C Van Broeckhoven, PP De Deyn. Associating Alzheimer’s disease pathology with its cerebrospinal fluid biomarkers. Brain, 2022. [DOI | PubMed]
- CM Clark, S Xie, J Chittams, D Ewbank, E Peskind, D Galasko, JC Morris, DW McKeel, M Farlow, SL Weitlauf. Cerebrospinal fluid tau and beta-amyloid: how well do these biomarkers reflect autopsy-confirmed dementia diagnoses?. Arch Neurol, 2003. [DOI | PubMed]
- MJ Grothe, A Moscoso, NJ Ashton, TK Karikari, J Lantero-Rodriguez, A Snellman, H Zetterberg, K Blennow, M Scholl. Associations of fully automated CSF and novel plasma biomarkers with Alzheimer Disease neuropathology at autopsy. Neurology, 2021. [DOI | PubMed]
- DJ Irwin, CT McMillan, JB Toledo, SE Arnold, LM Shaw, LS Wang, V Van Deerlin, VM Lee, JQ Trojanowski, M Grossman. Comparison of cerebrospinal fluid levels of tau and abeta 1–42 in Alzheimer disease and frontotemporal degeneration using 2 analytical platforms. Arch Neurol, 2012. [DOI | PubMed]
- N Mattsson-Carlgren, LT Grinberg, A Boxer, R Ossenkoppele, M Jonsson, W Seeley, A Ehrenberg, S Spina, S Janelidze. Cerebrospinal fluid biomarkers in autopsy-confirmed Alzheimer Disease and Frontotemporal Lobar Degeneration. Neurology, 2022. [DOI | PubMed]
- 9.Morimoto S, Takao M, Hatsuta H, Nishina Y, Komiya T, Sengoku R, Nakano Y, Uchino A, Sumikura H, Saito Y et al (2017) Homovanillic acid and 5-hydroxyindole acetic acid as biomarkers for dementia with Lewy bodies and coincident Alzheimer’s disease: An autopsy-confirmed study. PLoS One 12:e0171524. 10.1371/journal.pone.0171524
- LM Shaw, H Vanderstichele, M Knapik-Czajka, CM Clark, PS Aisen, RC Petersen, K Blennow, H Soares, A Simon, P Lewczuk. Cerebrospinal fluid biomarker signature in Alzheimer’s disease neuroimaging initiative subjects. Ann Neurol, 2009. [DOI | PubMed]
- D Strozyk, K Blennow, LR White, LJ Launer. CSF abeta 42 levels correlate with amyloid-neuropathology in a population-based autopsy study. Neurology, 2003. [DOI | PubMed]
- T Tapiola, I Alafuzoff, SK Herukka, L Parkkinen, P Hartikainen, H Soininen, T Pirttila. Cerebrospinal fluid beta-amyloid 42 and tau proteins as biomarkers of Alzheimer-type pathologic changes in the brain. Arch Neurol, 2009. [DOI | PubMed]
- JB Toledo, J Brettschneider, M Grossman, SE Arnold, WT Hu, SX Xie, VM Lee, LM Shaw, JQ Trojanowski. CSF biomarkers cutoffs: the importance of coincident neuropathological diseases. Acta Neuropathol, 2012. [DOI | PubMed]
- JB Toledo, NJ Cairns, X Da, K Chen, D Carter, A Fleisher, E Householder, N Ayutyanont, A Roontiva, RJ Bauer. Clinical and multimodal biomarker correlates of ADNI neuropathological findings. Acta Neuropathol Commun, 2013. [DOI | PubMed]
- 15.Jack CR Jr., Bennett DA, Blennow K, Carrillo MC, Dunn B, Haeberlein SB, Holtzman DM, Jagust W, Jessen F, Karlawish J et al (2018) NIA-AA Research Framework: Toward a biological definition of Alzheimer’s disease. Alzheimers Dement 14:535–562. 10.1016/j.jalz.2018.02.018
- 16.Barthelemy NR, Li Y, Joseph-Mathurin N, Gordon BA, Hassenstab J, Benzinger TLS, Buckles V, Fagan AM, Perrin RJ, Goate AM et al (2020) A soluble phosphorylated tau signature links tau, amyloid and the evolution of stages of dominantly inherited Alzheimer’s disease. Nat Med 26:398–407. 10.1038/s41591-020-0781-z
- N Mattsson-Carlgren, E Andersson, S Janelidze, R Ossenkoppele, P Insel, O Strandberg, H Zetterberg, HJ Rosen, G Rabinovici. Abeta deposition is associated with increases in soluble and phosphorylated tau that precede a positive tau PET in Alzheimer’s disease. Sci Adv, 2020. [DOI | PubMed]
- 18.Sato C, Barthelemy NR, Mawuenyega KG, Patterson BW, Gordon BA, Jockel-Balsarotti J, Sullivan M, Crisp MJ, Kasten T, Kirmess KM et al (2018) Tau Kinetics in Neurons and the Human Central Nervous System. Neuron 97:1284–1298 e1287. 10.1016/j.neuron.2018.02.015
- M Suarez-Calvet, TK Karikari, NJ Ashton, J Lantero Rodriguez, M Mila-Aloma, JD Gispert, G Salvado, C Minguillon, K Fauria. Novel tau biomarkers phosphorylated at T181, T217 or T231 rise in the initial stages of the preclinical Alzheimer’s continuum when only subtle changes in Abeta pathology are detected. EMBO Mol Med, 2020. [DOI | PubMed]
- S Murayama, Y Saito. Neuropathological diagnostic criteria for Alzheimer’s disease. Neuropathology, 2004. [DOI | PubMed]
- DJ Irwin, SX Xie, D Coughlin, N Nevler, RS Akhtar, CT McMillan, EB Lee, DA Wolk, D Weintraub. CSF tau and beta-amyloid predict cerebral synucleinopathy in autopsied Lewy body disorders. Neurology, 2018. [DOI | PubMed]
- K Kanemaru, N Kameda, H Yamanouchi. Decreased CSF amyloid beta42 and normal tau levels in dementia with Lewy bodies. Neurology, 2000. [DOI | PubMed]
- M Noguchi, M Yoshita, Y Matsumoto, K Ono, K Iwasa, M Yamada. Decreased beta-amyloid peptide42 in cerebrospinal fluid of patients with progressive supranuclear palsy and corticobasal degeneration. J Neurol Sci, 2005. [DOI | PubMed]
- T Schirinzi, GM Sancesario, G Di Lazzaro, S Scalise, VL Colona, P Imbriani, NB Mercuri, S Bernardini, AE Lang, A Pisani. Clinical value of CSF amyloid-beta-42 and tau proteins in Progressive Supranuclear Palsy. J Neural Transm (Vienna), 2018. [DOI | PubMed]
- I van Steenoven, WM van der Flier, P Scheltens, CE Teunissen, AW Lemstra. Amyloid-beta peptides in cerebrospinal fluid of patients with dementia with Lewy bodies. Alzheimers Res Ther, 2019. [DOI | PubMed]
- T Kawarabayashi, T Nakamura, K Miyashita, I Fukamachi, Y Seino, M Shoji. Novel ELISAs to measure total and phosphorylated tau in cerebrospinal fluid. Neurosci Lett, 2020. [DOI | PubMed]
- M Kurihara, H Komatsu, R Sengoku, M Shibukawa, S Morimoto, T Matsubara, A Arakawa, M Orita, K Ishibashi. CSF P-Tau181 and other biomarkers in patients with neuronal intranuclear inclusion disease. Neurology, 2023. [DOI | PubMed]
- 28.Matsubara T, Kameyama M, Tanaka N, Sengoku R, Orita M, Furuta K, Iwata A, Arai T, Maruyama H, Saito Y et al (2022) autopsy validation of the diagnostic accuracy of (123)I-Metaiodobenzylguanidine myocardial scintigraphy for Lewy Body Disease. Neurology 98:e1648–e1659. 10.1212/WNL.0000000000200110
- Y Saito, NN Ruberu, M Sawabe, T Arai, H Kazama, T Hosoi, H Yamanouchi, S Murayama. Lewy body-related alpha-synucleinopathy in aging. J Neuropathol Exp Neurol, 2004. [DOI | PubMed]
- Y Saito, NN Ruberu, M Sawabe, T Arai, N Tanaka, Y Kakuta, H Yamanouchi, S Murayama. Staging of argyrophilic grains: an age-associated tauopathy. J Neuropathol Exp Neurol, 2004. [DOI | PubMed]
- ZI Tanei, Y Saito, S Ito, T Matsubara, A Motoda, M Yamazaki, Y Sakashita, I Kawakami, M Ikemura, S Tanaka. Lewy pathology of the esophagus correlates with the progression of Lewy body disease: a Japanese cohort study of autopsy cases. Acta Neuropathol, 2021. [DOI | PubMed]
- BT Hyman, CH Phelps, TG Beach, EH Bigio, NJ Cairns, MC Carrillo, DW Dickson, C Duyckaerts, MP Frosch. National Institute on Aging-Alzheimer’s Association guidelines for the neuropathologic assessment of Alzheimer’s disease. Alzheimers Dement, 2012. [DOI | PubMed]
- TJ Montine, CH Phelps, TG Beach, EH Bigio, NJ Cairns, DW Dickson, C Duyckaerts, MP Frosch, E Masliah. National Institute on Aging-Alzheimer’s Association guidelines for the neuropathologic assessment of Alzheimer’s disease: a practical approach. Acta Neuropathol, 2012. [DOI | PubMed]
- DW Dickson, H Braak, JE Duda, C Duyckaerts, T Gasser, GM Halliday, J Hardy, JB Leverenz, K Del Tredici. Neuropathological assessment of Parkinson’s disease: refining the diagnostic criteria. Lancet Neurol, 2009. [DOI | PubMed]
- 35.McKeith IG, Boeve BF, Dickson DW, Halliday G, Taylor JP, Weintraub D, Aarsland D, Galvin J, Attems J, Ballard CG et al (2017) Diagnosis and management of dementia with Lewy bodies: Fourth consensus report of the DLB Consortium. Neurology 89:88–100. 10.1212/WNL.0000000000004058
- 36.Litvan I, Agid Y, Calne D, Campbell G, Dubois B, Duvoisin RC, Goetz CG, Golbe LI, Grafman J, Growdon JH et al (1996) Clinical research criteria for the diagnosis of progressive supranuclear palsy (Steele-Richardson-Olszewski syndrome): report of the NINDS-SPSP international workshop. Neurology 47:1–9. 10.1212/wnl.47.1.1
- 37.Dickson DW, Bergeron C, Chin SS, Duyckaerts C, Horoupian D, Ikeda K, Jellinger K, Lantos PL, Lippa CF Mirra SS et al (2002) Office of Rare diseases neuropathologic criteria for corticobasal degeneration. J Neuropathol Exp Neurol 61:935–946. 10.1093/jnen/61.11.935
- IR Mackenzie, M Neumann, A Baborie, DM Sampathu, D Du Plessis, E Jaros, RH Perry, JQ Trojanowski, DM Mann, VM Lee. A harmonized classification system for FTLD-TDP pathology. Acta Neuropathol, 2011. [DOI | PubMed]
- JQ Trojanowski, T Revesz. Proposed neuropathological criteria for the post mortem diagnosis of multiple system atrophy. Neuropathol Appl Neurobiol, 2007. [DOI | PubMed]
- I Nozaki, T Hamaguchi, N Sanjo, M Noguchi-Shinohara, K Sakai, Y Nakamura, T Sato, T Kitamoto, H Mizusawa. Prospective 10-year surveillance of human prion diseases in Japan. Brain, 2010. [DOI | PubMed]
- H Braak, I Alafuzoff, T Arzberger, H Kretzschmar, K Del Tredici. Staging of Alzheimer disease-associated neurofibrillary pathology using paraffin sections and immunocytochemistry. Acta Neuropathol, 2006. [DOI | PubMed]
- H Braak, E Braak. Neuropathological stageing of Alzheimer-related changes. Acta Neuropathol, 1991. [DOI | PubMed]
- SS Mirra, A Heyman, D McKeel, SM Sumi, BJ Crain, LM Brownlee, FS Vogel, JP Hughes, G van Belle, L Berg. The Consortium to establish a Registry for Alzheimer’s Disease (CERAD). Part II. Standardization of the neuropathologic assessment of Alzheimer’s disease. Neurology, 1991. [DOI | PubMed]
- DR Thal, U Rub, M Orantes, H Braak. Phases of a beta-deposition in the human brain and its relevance for the development of AD. Neurology, 2002. [DOI | PubMed]
- JM Olichney, LA Hansen, CR Hofstetter, M Grundman, R Katzman, LJ Thal. Cerebral infarction in Alzheimer’s disease is associated with severe amyloid angiopathy and hypertension. Arch Neurol, 1995. [DOI | PubMed]
- 46.Saito Y, Kawashima A, Ruberu NN, Fujiwara H, Koyama S, Sawabe M, Arai T, Nagura H, Yamanouchi H Hasegawa M et al (2003) Accumulation of phosphorylated alpha-synuclein in aging human brain. J Neuropathol Exp Neurol 62:644–654. 10.1093/jnen/62.6.644
- H Nojima, S Ito, A Kushida, A Abe, W Motsuchi, D Verbel, M Vandijck, G Jannes, I Vandenbroucke, K Aoyagi. Clinical utility of cerebrospinal fluid biomarkers measured by LUMIPULSE((R)) system. Ann Clin Transl Neurol, 2022. [DOI | PubMed]
- G Salvado, R Ossenkoppele, NJ Ashton, TG Beach, GE Serrano, EM Reiman, H Zetterberg, N Mattsson-Carlgren, S Janelidze. Specific associations between plasma biomarkers and postmortem amyloid plaque and tau tangle loads. EMBO Mol Med, 2023. [DOI | PubMed]
- J Therriault, TA Pascoal, FZ Lussier, C Tissot, M Chamoun, G Bezgin, S Servaes, AL Benedet, NJ Ashton. Biomarker modeling of Alzheimer’s disease using PET-based Braak staging. Nat Aging, 2022. [DOI | PubMed]
- JR Sims, JA Zimmer, CD Evans, M Lu, P Ardayfio, J Sparks, AM Wessels, S Shcherbinin, H Wang. Donanemab in early symptomatic Alzheimer Disease: the TRAILBLAZER-ALZ 2 Randomized Clinical Trial. JAMA, 2023. [DOI | PubMed]
- H Zetterberg. Review: tau in biofluids – relation to pathology, imaging and clinical features. Neuropathol Appl Neurobiol, 2017. [DOI | PubMed]
- 52.Gobom J, Parnetti L, Rosa-Neto P, Vyhnalek M, Gauthier S, Cataldi S, Lerch O, Laczo J, Cechova K Clarin M et al (2022) Validation of the LUMIPULSE automated immunoassay for the measurement of core AD biomarkers in cerebrospinal fluid. Clin Chem Lab Med 60:207–219. 10.1515/cclm-2021-0651
- 53.Willemse EAJ, van Maurik IS, Tijms BM, Bouwman FH, Franke A, Hubeek I, Boelaarts L, Claus JJ, Korf ESC, van Marum RJ et al (2018) Diagnostic performance of Elecsys immunoassays for cerebrospinal fluid Alzheimer’s disease biomarkers in a nonacademic, multicenter memory clinic cohort: The ABIDE project. Alzheimers Dement (Amst) 10:563–572. 10.1016/j.dadm.2018.08.006
- 54.Kosaka K (1990) Diffuse Lewy body disease in Japan. J Neurol 237:197–204. 10.1007/BF00314594
- O Hansson, S Lehmann, M Otto, H Zetterberg, P Lewczuk. Advantages and disadvantages of the use of the CSF amyloid beta (abeta) 42/40 ratio in the diagnosis of Alzheimer’s Disease. Alzheimers Res Ther, 2019. [DOI | PubMed]
- 56.Constantinides VC, Paraskevas GP, Boufidou F, Bourbouli M, Pyrgelis ES, Stefanis L, Kapaki E (2023) CSF Abeta42 and Abeta42/Abeta40 Ratio in Alzheimer’s Disease and Frontotemporal Dementias. Diagnostics (Basel) 13:783. 10.3390/diagnostics13040783
- TK Karikari, A Emersic, A Vrillon, J Lantero-Rodriguez, NJ Ashton, MG Kramberger, J Dumurgier, C Hourregue, S Cucnik. Head-to-head comparison of clinical performance of CSF phospho-tau T181 and T217 biomarkers for Alzheimer’s disease diagnosis. Alzheimers Dement, 2021. [DOI | PubMed]
