Cannabidiol induces autophagy and improves neuronal health associated with SIRT1 mediated longevity
Abstract
Supplementary Information:
The online version contains supplementary material available at 10.1007/s11357-022-00559-7.
Article type: Research Article
Keywords: Cannabidiol, Aging, Autophagy, Neurite outgrowth, SIRT1/
Affiliations: Australian Centre for Cannabinoid Clinical and Research Excellence (ACRE), New Lambton Heights, NSW Australia; grid.1007.60000 0004 0486 528XIllawarra Health and Medical Research Institute (IHMRI) and School of Medicine, University of Wollongong, Wollongong, NSW 2522 Australia; grid.1007.60000 0004 0486 528XMolecular Horizons, Faculty of Science, Medicine and Health, University of Wollongong, Wollongong, NSW 2522 Australia; grid.1007.60000 0004 0486 528XSchool of Psychology, University of Wollongong, Wollongong, NSW 2522 Australia; grid.1014.40000 0004 0367 2697Flinders Health and Medical Research Institute and College of Medicine and Public Health, Flinders University, Bedford Park, South Australia 5042 Australia
License: © The Author(s) 2022 CC BY 4.0 Open Access This article is licensed under a Creative Commons Attribution 4.0 International License, which permits use, sharing, adaptation, distribution and reproduction in any medium or format, as long as you give appropriate credit to the original author(s) and the source, provide a link to the Creative Commons licence, and indicate if changes were made. The images or other third party material in this article are included in the article’s Creative Commons licence, unless indicated otherwise in a credit line to the material. If material is not included in the article’s Creative Commons licence and your intended use is not permitted by statutory regulation or exceeds the permitted use, you will need to obtain permission directly from the copyright holder. To view a copy of this licence, visithttp://creativecommons.org/licenses/by/4.0/.
Article links: DOI: 10.1007/s11357-022-00559-7 | PubMed: 35445360 | PMC: PMC9213613
Relevance: Relevant: mentioned in keywords or abstract
Full text: PDF (8.2 MB)
Introduction
Aging is an inevitable biological process that is accompanied by gradual changes in most body systems [ref. 1]. The effects of aging are observed in all tissues, including in the nervous system. Current research of the biology of aging and longevity focuses on the cellular and molecular processes involved in the natural process of aging [ref. 2], as well as pathological processes that occur in age-related diseases, such as Alzheimer’s disease [ref. 3] and Huntington’s disease [ref. 4].
One of the cellular processes that are disrupted during aging is autophagy [ref. 5]. Autophagy is an evolutionarily conserved process that cells use to deliver cytoplasmic substrates to lysosomes for degradation. During autophagy, double-membraned vesicles called autophagosomes are formed to engulf intracellular components [ref. 6]. Autophagosomes fuse with lysosomes to produce autolysosomes, which degrade the autophagic cargo as well as the inner autophagosomal membrane [ref. 7]. Defective autophagy has been associated with accelerated aging, likely contributing to the accumulation of damaged macromolecules and organelles. Therefore, the induction of autophagy may have anti-aging effects [ref. 8]. Extensive genetic studies have shown that autophagy is linked to multiple processes associated with the regulation of extended lifespan regulation, including caloric restriction [ref. 9], AMP-activated protein kinase (AMPK) signaling [ref. 10], inhibition of the mechanistic target of rapamycin (mTOR) protein kinase [ref. 11], and the insulin/IGF-1 (insulin-like growth factor 1) pathway [ref. 12].
Cannabidiol (CBD), a non-intoxicating cannabinoid from Cannabis sativa, exhibits a broad spectrum of beneficial pharmacological effects, including antipsychotic [ref. 13], pro-cognitive [ref. 14], anti-inflammatory [ref. 15], and antioxidant [ref. 16] properties. Recently, CBD treatment has been shown to increase lifespan and improve healthspan in different models, such as the nematode worm (Caenorhabditis elegans) [ref. 17, ref. 18] and zebrafish (Danio rerio) [ref. 19]. However, the exact mechanism through which CBD modulates lifespan is unclear. Furthermore, although CBD has been shown to induce autophagy in cultured neuronal cells [ref. 20], it is unknown whether CBD can trigger autophagy, or have another anti-aging effect, in vivo.
Caenorhabditis elegans (C. elegans) has provided crucial insights into the cellular signaling pathways and molecular mechanisms underlying the process of aging [ref. 21]. In C. elegans, clear age-dependent morphological changes are widespread across tissue, cellular, and molecular levels [ref. 22]. In addition, the short lifespan and features of C. elegans nervous system are favorable for studies of neuronal or whole organismal aging [ref. 23].
In the present study, we demonstrate that autophagy is required in the regulation of longevity and age-associated neuronal changes during CBD treatment. Furthermore, we show that CBD-mediated mechanisms are involved in autophagy in vitro, using a human neuronal cell line and mouse primary cultured hippocampal neurons. As autophagy plays an important role in several age-related diseases, our findings provide evidence that CBD extends lifespan and modulates neuronal aging through the SIRT1/sir-2.1-autophagy pathway.
Methods
C. elegans strains, maintenance conditions, and pharmacological treatment
C. elegans strains used in this study are listed in Table S1. Strains were provided by the Caenorhabditis Genetics Center (CGC), University of Minnesota (Minneapolis, MN, USA). All strains were maintained on nematode growth medium (NGM) agar plates seeded with a lawn of E. coli strain OP50 at 20℃ unless otherwise noted. For all the assays, synchronized worms were prepared by alkaline hypochlorite treatment (bleach treatment), as previously described [ref. 24].
CBD was purchased from THC Pharm (Frankfurt, Germany) in powder form. CBD was dissolved in 100% DMSO to produce a stock solution at 10 mM concentration (stored at − 20℃) and diluted immediately prior to pouring the plates. Worms were exposed to CBD throughout their lifespan (i.e., from eggs until death) unless otherwise noted.
Lifespan assay
The lifespan assay was performed at 20 ℃ using standard NGM plates seeded with E. coli OP50 or dsRNA-expressing bacteria with 15–20 worms per plate. Worms were counted and transferred to new plates daily. The L4 larval stage was recorded as day 0, while death was determined through an absence of movement with and without stimulation. Worms displaying internal hatching were censored. The lifespan experiment was performed at least twice (details shown in Supplementary Table S2).
Pharyngeal pumping rate
To quantify pharyngeal pumping rate, 20 synchronized adult worms per group were transferred to NGM agar plates. After 1, 3, and 5 days of adulthood, the pharyngeal pumping rate was counted for 30 s by manual observation, with one pump defined as one contraction of the posterior bulb/grinder. Experiments were performed in duplicate.
Fertility assay
The fertility assay was performed using 20 L4 synchronized worms per group. A single young adult worm was transferred to a new NGM agar plate with E. coli OP50. Each worm was allowed to lay eggs at 20℃ for 24 h. The next day, the adult worm was transferred to a new NGM plate, and the steps were repeated for 5 days. The number of hatched worms was recorded after 2 days. Experiments were performed in duplicate.
Body bend assay
Age-synchronized worms were placed on unseeded NGM plates and allowed to acclimatize for 5 min. The number of body bends was recorded at room temperature and counted for 30 s. A complete body bend was defined as the bending of the head region across the centerline of the animal, in which a full sinusoid was completed.
Neuronal aging experiments
Neuron aging assays were performed using the C. elegans strain zdIs5[Pmec-4::GFP], which expresses green fluorescent protein (GFP) in the six touch receptor neurons. Age-synchronized worms were cultured on plates at 20 ℃ and transferred to new plates daily until the assay was completed. Worms were considered deceased when pharyngeal pumping ceased and touch response was not apparent. On days 1, 5, 8, and 12 of adulthood, we randomly selected individuals from an asynchronous population to monitor aging neurons. To score the incidence of aberrant neuronal structures in touch neurons, we measured ALM and PLM aberrations, as described by [ref. 25, ref. 26]. Worms were paralyzed with 1 M of sodium azide solution and then mounted on an agarose pad. Images were captured using a DMI6500B laser scanning confocal microscope. A minimum of 20 worms per group were measured at each time point. All RNAi feeding was carried out from the egg during the whole life unless otherwise indicated.
Autophagy measurements in C. elegans
Autophagy was monitored by counting GFP-positive LGG-1 punctae in body-wall muscle, proximal intestinal cells, and terminal pharyngeal bulb of strain DA2123 adls2122 [lgg-1p::GFP::lgg-1 + rol-6] and the nerve-ring neurons of strain MAH242 sqls24 [rgef-1p::GFP::lgg-1 + unc-122p::RFP]. The puncta were counted using ImageJ Software (ComDet v.0.3.7 plug-in, Rasband, W.S., ImageJ, U.S. National Institutes of Health, Bethesda, Maryland, USA). A minimum of 20 worms per group were measured at each time point.
Autophagic flux was monitored by counting mCherry-GFP-LGG-1 punctae in the terminal pharyngeal bulb of strain MAH215 sqls11[lgg-1p::mCherry::GFP::lgg-1 + rol-6] and the nerve-ring neurons of strain MAH508 sqEx67[rgef-1p::mCherry::GFP::lgg-1 + rol-6]. Images of mCherry-GFP-LGG-1 punctae were scored using the same method as examining GFP::LGG-1 puncta. The number of autophagosomes (APs) was calculated as the GFP-positive puncta, and the number of autolysosomes (ALs) was calculated as the difference between the mCherry-positive puncta and the mCherry-GFP-positive puncta. A minimum of 20 worms per group were measured at each time point.
RNAi interference experiments in C. elegans
Gene silencing was performed by feeding C. elegans with HT115 bacteria transformed with L4440 vector for expression of dsRNA of genes of interest. The following RNAi clones from Ahringer Library [ref. 27] were used: L4440 empty vector control, bec-1 (T19E7.3), sqst-1 (T12G3.1), vps-34 (B0025.1), and sir-2.1 (R11A8.4). RNAi clones were grown overnight at 37℃ in Luria broth (LB) with 50 µg/ml ampicillin at 200 rpm. For RNAi feeding plates, NGM plates were prepared with the addition of 25 µg/ml carbenicillin and 1 mM isopropyl β-D-1-thiogalactopyranoside (IPTG) to induce dsRNA expression. RNAi feeding was conducted throughout the lifespan of the worms unless otherwise indicated.
Cell culture and treatment
Human neuroblastoma SH-SY5Y (ATCC CRL-2266) cells were maintained at 37℃ in a humidified incubator with 5% CO2 and 95% relative humidity. SH-SY5Y cells were cultured in Dulbecco’s modified eagle medium (DMEM)/F12 supplemented with 10% of heat-inactivated fetal bovine serum (FBS) and 1% penicillin–streptomycin from Bovogen Biologicals (Victoria, Australia). SH-SY5Y cells were differentiated, as described previously [ref. 28]. Briefly, cells were seeded in MaxGel ECM (E0282, Sigma-Aldrich, Sydney)–coated 96-well plates with media containing 10 µM retinoic acid (RA, Sigma-Aldrich, Sydney) in the dark. Cells were observed for neurite outgrowth using the IncuCyte ZOOM live-cell imaging system (Essen BioScience, UK). Neurite integrity was quantified using the automated NeuroTrack module of the IncuCyte ZOOM system for live-cell analysis. Furthermore, differentiated cells were exposed to various concentrations of CBD (0.1, 0.5, 1, 2.5, 5, 10 µM) in 0.1% DMSO and incubated for 24, 48, and 72 h.
Primary hippocampal neuron culture
Primary hippocampal neuron cultures were prepared using methods described previously, with slight modifications. Briefly, hippocampal neurons were collected from postnatal (P0–P2) C57BL/6 mice and gently dissociated with a plastic pipette. After trypsinization for 30 min, the supernatant containing hippocampal cells was centrifuged at 100 × g for 5 min, and the pelleted cells were collected. The hippocampal cells were plated in a Neurobasal medium (GIBCO, Invitrogen) supplemented with B27 (GIBCO, Invitrogen), 20 mM L-glutamine (Sigma-Aldrich), 100 U/ml penicillin, and 100 µg/ml streptomycin. After 24 h of culture, 10 µM 5-fluoro-2′-deoxyuridine (5-FDU) was added to halt the growth of non-neuronal cells. The cells were plated in 24-well dishes containing glass coverslips coated with poly-D-lysine at a density of 5 × 104 cells per well for immunofluorescence assay. Cells were maintained in a humidified 5% CO2 atmosphere at 37 ℃, with half media changes twice weekly. On the seventh day (7 days in vitro (DIV)), neurons were treated with or without 1 µM CBD for 24 h. All experimental procedures were approved by the Animal Ethics Committee, University of Wollongong, Australia (AE19/15).
Western blot
After various treatments, cells were harvested in lysis buffer containing NP40, Protease Inhibitor Cocktail (Sigma-Aldrich), 1 mM of phenylmethylsulfonyl fluoride (Sigma-Aldrich), and 0.5 mM of β-glycerophosphate (Sigma-Aldrich). Protein concentration was determined using the DC assay (Bio-Rad, Hercules, USA). Proteins (20 µg) were subjected to SDS-PAGE (120 V for 90 min), then transferred to nitrocellulose membranes (GE Health, Chicago, USA) (100 V for 60 min). Membranes were blocked with 5% skim milk for 1 h, then incubated with primary antibodies overnight at 4 ℃. Further incubation with HRP-conjugated secondary antibodies was conducted for 1 h at room temperature. Immunoreactivity was detected using Amersham™ ECL Western blotting detection reagent. Immunoblots were scanned with the Amersham Imager 600 RGB (GE Health, Chicago, USA), while quantification was performed using ImageJ.
mCherry-GFP-LC3 transfection
SH-SY5Y cells were seeded on a 96-well plate coated with MaxGel at a density of 5000 cells/well in the indicated growth medium at the time of transfection. Transfection was performed with Lipofectamine 2000 (Invitrogen) in SH-SY5Y cells according to the manufacturer’s protocol. FUW mCherry-GFP-LC3 was a gift from Anne Brunet (Addgene, 110,060; http://n2t.net/addgene:110060; RRID: Addgene_110060) and was used for the quantification of autophagic flux [ref. 29]. Cells were transfected with the plasmid expressing mCherry-GFP-LC3 using Lipofectamine 2000 for 6 h at 37 ℃. The medium was replaced with a fresh complete culture medium, and the cells were incubated for another 24 h. Cells were then fixed and immediately visualized by confocal microscopy. A number of mCherry- and mCherry-GPF-positive puncta in each well were counted, with a minimum of 20 cells analyzed per group.
shRNA transfection
SH-SY5Y cells were transfected with plasmids encoding shRNA against human SIRT1 (Santa Cruz) using Lipofectamine 2000, according to the manufacturer’s protocol. Negative control shRNA was used as a control to test for any possible effect of the construct on the cells. The neurite outgrowth was observed using the IncuCyte ZOOM live-cell imaging system.
Immunofluorescence assay
Primary hippocampal neurons were cultured on coverslips coated with poly-D-lysine at a final concentration of 5 × 104 cells/well. Neurons were cultured for 7 days (DIV7) for neurite outgrowth assays and 14 days (DIV14) for spine density assays. After treatment, cells were washed with 1 × PBS, followed by fixation for 15 min at room temperature with 4% paraformaldehyde in PBS. Following fixation, cells were permeabilized and blocked with 0.3% of Triton X-100 and 5% of donkey serum in PBS for 1 h. Thereafter, cells were incubated overnight with the primary antibody at 4 ℃ and then incubated with Alexa-conjugated secondary antibodies (1:400, Alexa Fluor 488 or Alexa Fluor 594, Invitrogen) in 1% donkey serum (Sigma-Aldrich) in PBS at room temperature for 1 h. Following washes, coverslips for conventional imaging were inverted onto glass microscope slides with Fluoromount-G™ Mounting Medium with DAPI (Thermo Fisher Scientific). Confocal images were acquired with a DMI6500B laser scanning confocal microscope using a 63 × oil objective. Quantification was performed using ImageJ Software.
Statistical analysis
GraphPad Prism 7.0 Software (GraphPad Software, Inc., La Jolla, CA, USA) was utilized for statistical analyses. Differences between the two groups were determined using a Student’s t test. One-way or two-way ANOVAs followed by Tukey’s post hoc tests were used for multiple comparisons for more than two groups. Survival analyses were performed using the log-rank test. All p values < 0.05 were considered to be significant. Statistical significance is indicated by *p < 0.05, **p < 0.01, ***p < 0.001, or ns = not significant.
Results
CBD induces neuronal autophagy
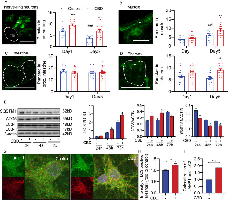
Autophagy eliminates defective cellular molecules via lysosome-mediated degradation during aging. Compromised autophagy is a hallmark of aging [ref. 30]. We measured autophagy during C. elegans aging with or without CBD treatment. The binding of the autophagy receptors is facilitated by ATG8/LC3 family proteins. LGG-1 is the C. elegans ortholog of mammalian LC3 and yeast ATG8. We first examined the induction of autophagy after CBD treatment using transgenic worms expressing GFP-tagged LGG-1, an autophagy reporter, visualizes autophagic structures as fluorescent punctae [ref. 31]. The number of APs was measured by counting GFP::LGG-1 positive punctae in nerve-ring neurons, intestine, body-wall muscle, and the pharynx [ref. 32]. During normal aging without CBD treatment, the nerve-ring neuron was the only tissue among all measured tissues, significantly reducing APs from day 1 to day 5 (− 44.28%, p < 0.001). One-day CBD treatment significantly increased APs in nerve-ring neurons (34.14%, p < 0.001) but not any other tissues compared with the controls (Fig. 1AD). Furthermore, a 5-day CBD treatment significantly increased APs in nerve-ring neurons, body-wall muscle, and pharynx (78.25%, 44.92%, 59.48%, all p < 0.01), but not intestine, compared with controls (Fig. 1AD).

To further validate the neuronal effect, we treated SH-SY5Y neurons with CBD. The result showed that CBD modulated the autophagy in SH-SY5Y neurons in a time-dependent manner. It is that CBD for 48 h increased LC3-II/LC3-I (53.19%, p < 0.05, Fig. 1E and F) but decreased SQSTM1 (− 34.22%, p < 0.01, Fig. 1E and F), indicating that CBD induces autophagy in SH-SY5Y neurons. Similarly, the mouse primary hippocampal neurons showed activated autophagy after CBD treatment (Fig. 1G). Hippocampal neurons treated with CBD showed increased LC3 intensity compared with the control untreated group (24.1%, p < 0.05, Fig. 1H). In addition, CBD treatment led to increased co-localization of LC3 and LAMP1, lysosomal membrane, in primary hippocampal neurons (86.9%, p < 0.001, Fig. 1I). These results based on in vivo and in vitro studies indicate that CBD induces neuronal autophagy.
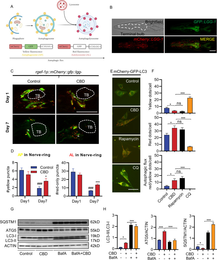
CBD promotes autophagic flux in neurons
Autophagic flux is an indication of autophagy completion, including autophagosome and autophagolysosome formation. Autophagic flux was detected by dual-florescent mCherr::GFP::LGG-1 reporter monitors for APs and autolysosome (AL) formation [ref. 32]. GFP and mCherry have different sensitivities to the acidic pH of the lysosome, which enables ALs (mCherry-only puncta) to be distinguished from APs (GFP and mCherry positive puncta, which appear yellow) (Fig. 2A). We used transgenic worms expressing mCherry::GFP::LGG-1 from a pan-neuronal rgef-1 promoter to specifically visualize autophagic flux in neurons (Fig. 2B). Interestingly, the nerve-ring neurons showed an age-associated decrease in the number of APs (− 69.76%, p < 0.001) and ALs (− 77.31%, p < 0.001) when assessed with the mCherry::GFP::LGG-1 reporter (Fig. 2C and D). However, more APs and ALs were observed in the nerve-ring neurons after CBD treatment compared with control worms on day 7 (AP: 91.1%, p < 0.05; AL: 106.34%, p < 0.001; Fig. 2C and D).

To further validate autophagic flux in neurons, we monitored SH-SY5Y cells transfected with mCherry-GFP-LC3 plasmid using the IncuCyte live imaging system, similar to the experiment performed above in C. elegans. To demonstrate the capacity of this system to monitor autophagic flux, we performed two control treatments. Rapamycin treatment was used as a positive control; more red puncta are observed in the presence of rapamycin because of the increased fusion of autophagosomes with lysosomes. Meanwhile, inhibition of autophagic flux using chloroquine (CQ) treatment, which blocks the binding of autophagosomes to lysosomes, showed more yellow puncta (Fig. 2E). Similar to the effect of rapamycin treatment, CBD treatment led to the observation of more red puncta than yellow puncta, suggesting that CBD promotes autophagic flux (200.94%, p < 0.05, Fig. 2F). These findings indicate that autophagic flux decreased during aging in the neurons of C. elegans. However, CBD promotes autophagic flux in neurons.
CBD-mediated longevity requires autophagy integrity
The rate of autophagic flux decreases with advancing age and a lifespan extension in C. elegans [ref. 33, ref. 34]. The autophagy genes are the basic requirement for autophagic flux. In worms, bec-1 is the ortholog of the yeast and mammalian autophagy proteins Atg6/Vps30 and Beclin 1, which interacts with the class III PI3 kinase vps-34, an essential protein required for autophagy, membrane trafficking, and endocytosis [ref. 35]. Autophagy can degrade cargos with the help of selective autophagy receptors such as p62/SQSTM1 [ref. 36]. The lifespan was significantly increased in C. elegans treated with 1 μM (p < 0.001, Fig. 3A, Table S2) and also 5 and 10 μM CBD (both p < 0.01, Fig. S1A and B). To further understand the effects of CBD on the crosstalk between autophagy and longevity, we knocked down autophagy genes sqst-1, vps-34, and bec-1 by RNAi and assessed lifespan in these experimental groups. We found that bec-1 or vps-34 RNAi treatment significantly shortened lifespan compared with the control (empty vector, EV) RNAi group (all p < 0.01). Furthermore, CBD treatment failed to extend lifespan in bec-1 and vps-34 RNAi groups (Fig. 3B and C). When we performed sqst-1 RNAi, this did not affect lifespan compared with the EV RNAi group; however, CBD failed to extend lifespan in the sqst-1 RNAi group (Fig. 3D). These results suggest that bec-1 and vps-34, which induce autophagic vesicle nucleation, were required for a normal lifespan while sqst-1 was not. All essential autophagy genes (bec-1, vps-34, and sqst-1) were required for the lifespan increase mediated by CBD treatment.

CBD improves healthspan and neuronal morphology associated with aging in C. elegans
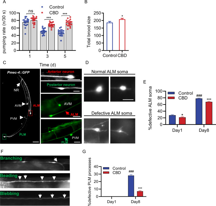
Aging can lead to poor health, movement retardation, and neuronal degeneration [ref. 37]. The life quality of aging is equally important as living longer. Whether or not CBD improves healthspan is not known. The healthspan indicator used in this study includes pharyngeal pumping rate, hermaphrodite reproductive capacity, and locomotion in C. elegans as per previous studies [ref. 38, ref. 39]. The declines of these parameters cause a decline in survival probability [ref. 40]. CBD treatment significantly increased the pumping rate on days 3 and 5 compared to the controls (day 3: 34.95%, p < 0.001; day 5: 53.10%, p < 0.001; Fig. 4A). Substantially, more eggs were laid on day 5 of C. elegans treated with CBD compared with controls (266.67%, p < 0.01, Fig. S1C), although there was no difference between the two groups on day 1 (Fig. S1C). Total brood size (the number of progeny) was increased after treatment with CBD (11.89%, p < 0.05, Fig. 4B). Body movements as the body bend in 20 s were declined with increasing age in C. elegans measured on days 1, 3, 5, 7, 9, and 11 of adulthood (day 3: 0.3%; day 5: 7.6%; day 7: 27.20%; day 9: 36.77%; day 11: 45.89%, compared with day 1; Fig. S1D). Overall, CBD treatment increased body bends over 11 days, with day 7 showing a significant increase (24.72%, p < 0.05, Fig. S1D).


A feature of neuronal aging is morphological changes, which are progressive changes associated with brain function alteration [ref. 41–ref. 43]. The age-associated neuronal morphological changes are frequently studied in C. elegans including branching, beading, and blebbing in the anterior and posterior touch receptor neurons (ALM, PLM), which are also referred to as “defective neurons.” Using a transgenic line expressing a TRN-specific mec-4p::gfp transgene, we measured the morphological changes in ALM and PLM neurons in young and aged C. elegans (Fig. 4C,D, and F). In ALM neurons, C. elegans significantly increased the number of irregularly shaped soma on day 8 compared with day 1 (179.04%, p < 0.001, Fig. 4E). CBD treatment significantly reduced these changes on both days 1 and 8 compared with controls (day 1: 22.36%, p < 0.05; day 8: 12.97%, p < 0.001; Fig. 4E). In PLM neurons, C. elegans significantly increased the branching, beading, and blebbing on day 8 compared to day 1 (Fig. 4G). CBD treatment for 8 days significantly reduced the proportion of defective PLM processes (65.09%, p < 0.001, Fig. 4G). The results suggest that CBD slows down neuronal aging.
CBD requires autophagy to protect age-associated neuronal morphological changes
Since autophagy genes (bec-1, vps-34, and sqst-1) were required for CBD-mediated longevity, we investigated whether autophagy processes were involved in regulating age-associated morphological changes. In young (day 1 adult) worms in which key autophagy genes (bec-1, vps-34, and sqst-1) were knocked down with RNAi, no significant changes in ALM defects were observed compared with the EV group, except for the bec-1 RNAi cohort, which showed a significant increase in ALM defects (78.57%, p < 0.001, Fig. 5B). In old (day 8 adult) worms, knockdown of bec-1(12.93%, p < 0.01) and sqst-1 (12.93%, p < 0.01) by RNAi led to a significant increase in ALM defects compared with controls (Fig. 5A and C). On day 8, 40.9% of the control RNAi (EV) group showed a defective PLM process, compared with worms on day 1 (Fig. 5D,E and F). Similar to effects on ALM, the bec-1 RNAi treatment showed higher defective PLM neurons on day 1 (11.11%, p < 0.001) and day 8 (49.38%, p < 0.001) (Fig. 5D). These data indicate that bec-1 RNAi leads to more defective in ALM and PLM neurons, while sqst-1 increases the percentage of defective ALM soma, but not PLM on day 8.

We then tested whether autophagy genes might modulate ALM and PLM during aging after CBD treatment. RNAi EV + no CBD treatment control shows age-related ALM/PLM defects. RNAi EV + CBD treatment shows a lower proportion of ALM/PLM defects on day 8, showing that CBD treatment protects from neuronal aging phenotypes (ALM: 12.97%, p < 0.001; PLM: 65.07%, p < 0.001; Fig. 5C and F). Furthermore, CBD treatment in experimental groups in which bec-1 and sqst-1 were knocked down with RNAi showed similar levels of ALM defects compared with RNAi EV + CBD group on day 1 and day 8. However, CBD treatment showed a lower proportion of both ALM and PLM defects in vps-34 RNAi group in day 1 (ALM: 54.75%, p < 0.001; PLM: 42.85%, p < 0.01) and day 8 (ALM: 10.24%, p < 0.05; PLM: 44.10%, p < 0.001; Fig. 5B,C,D, and F) suggesting that vps-34 is not required for CBD-mediated effects on neuronal aging. These data suggest that bec-1 and sqst-1 were required for the action of CBD on neuronal aging.
CBD requires sir-2.1 to improve lifespan, autophagy, and neuronal aging
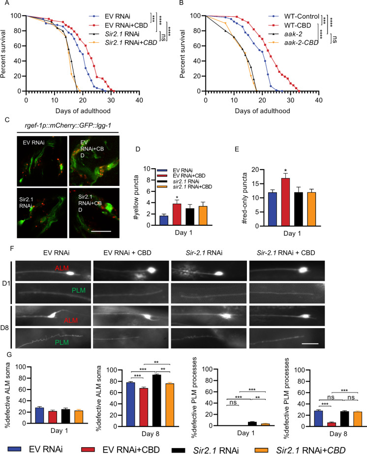
SIRT1, a class III histone deacetylase, links to the extension of lifespan and age-related cellular mechanisms [ref. 44]. The ortholog of SIRT1 in C. elegans is sir-2.1 [ref. 45]. To determine whether CBD regulates lifespan extension in C. elegans via the sir-2.1/aak-2 pathway, we performed a lifespan assay in worms in which sir-2.1 had been knocked down via RNAi, or in aak-2 mutant animals. We found that the lifespan of the sir-2.1 RNAi group was significantly shorter than the control RNAi (EV) group (p < 0.001, Fig. 6A). We also found that the aak-2 mutant was significantly short-lived compared with wild-type controls (p < 0.001, Fig. 6B). CBD treatment did not affect the shortened lifespan of sir-2.1 (RNAi) or aak-2 mutant groups (Fig. 6A and B). The results suggest that sir-2.1 and aak-2 are required for CBD-induced longevity.
Transgenic overexpression or pharmacological activation of SIRT1 stimulates autophagic flux in both worms and human cells [ref. 9]. We examined autophagic flux in nerve-ring neurons expressing mCherry::GFP::LGG-1 of the worms with or without sir-2.1 RNAi (Fig. 6C). CBD increased the number of APs and ALs, but the effect disappeared in the sir-2.1 RNAi worms compared to controls (Fig. 6D and E).
We examined whether sir-2.1 is required for CBD-dependent effects on age-associated neuronal morphological changes. We examined ALM and PLM neurons of worms with or without sir-2.1 RNAi treatment from the embryo/egg stage and then treated with or without CBD at day 1 and day 8 (Fig. 6F). There were age-dependent defects in both ALM and PLM neurons in wild-type worms. Compared with the controls, sir-2.1 RNAi significantly increased ALM soma defects at day 8, but not PLM (17.33%, p < 0.001, Fig. 6G). We next examined whether CBD affects neuronal aging through sir-2.1. We found that sir-2.1 RNAi + CBD treatment shows a higher proportion of ALM/PLM defects at day 8 (ALM: 12.04%, p < 0.01; PLM: 270.6%, p < 0.001; Fig. 6G), compared with the EV RNAi + CBD group. In addition, CBD-mediated age-associated morphological changes in PLM neurons were significantly abrogated by RNAi of sir-2.1 on day 8 (Fig. 6G).
Overall, these results suggest that the protective role of CBD in C. elegans lifespan, autophagy, and neuronal aging involves sir-2.1. A deficiency of sir-2.1 results in shortened lifespan, impaired autophagic flux, and triggered early neuronal aging.
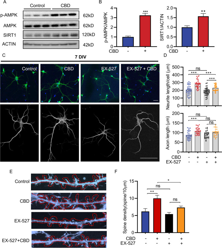
SIRT1 is required for CBD-enhanced neurite outgrowth and spine density
To further validate the neuronal effect, we examined if knocking down SIRT1 alters the neurite outgrowth induced by CBD in SH-SY5Y neurons. Compared with the control group, CBD treatment upregulated the expression of SIRT1 (57.1%, p < 0.01) and p-AMPK/AMPK (224.1%, p < 0.001, Fig. 7A and B). We measured the neurite length in real time and showed that the neurite outgrowth of CBD treatment was reduced when SIRT1 levels were downregulated by shRNA-SIRT1 (27.04%, p < 0.001, Fig. S2A and B). We also confirmed these findings in primary hippocampal neurons with or without CBD treatment. Hippocampal neurons at 7 days in vitro (DIV) pre-treated with EX-527 for a half-hour, a selective inhibitor of SIRT1, were then exposed to CBD for 48 h. Neurite length and axon length were visualized by staining these neurons with a MAP2 antibody and quantified by ImageJ (Fig. 7C). We observed increased total neurite length (37.19%, p < 0.001, Fig. 7D) as well as mean neurite length after CBD treatment (16.21%, p < 0.001, Fig. S2C). Furthermore, the axon length in the CBD group was also longer than in the control (no CBD/EX-527 treatment) group (25.18%, p < 0.001, Fig. 7D). Conversely, a SIRT1 inhibitor EX-527 attenuated CBD’s effect on neurite length while not on axon length. Furthermore, the control group and CBD group showed higher distribution in 3 neurites and 4 neurites per neuron. However, the higher distribution of neurite number per neuron was changed to 2 and 3 in the EX-527 group treated and untreated with CBD (Fig. S2D). We also examined spine density in CBD- and/or EX-527-treated neurons. Hippocampal neurons were treated with EX-527 at DIV11 and then exposed to CBD for 3 days. The neurons were fixed at DIV14 and the morphology of the spines was visualized by confocal microscopy (Fig. 7E). Treatment with CBD significantly increased dendritic spine density compared with the control group (62.15%, p < 0.01, Fig. 7F). Neurons treated with EX-527 blocked CBD’s effect to increase dendritic density (Fig. 7F). Together, these results indicate that CBD can enhance neurite length and increase spine density; however, the effects were abolished by blocking SIRT1.

Discussion
In the present study, we have demonstrated the following: (1) treatment of CBD induces neuronal autophagy both in C. elegans and neuronal cells; (2) CBD treatment increases autophagic activity during aging and rescues the decrease in autophagic activity in nerve-ring neurons; (3) autophagy genes are required in CBD-mediated longevity; (4) CBD improves healthspan and neuronal morphology associated with aging in C. elegans; (5) Bec-1 and sqst-1 are required for the action of CBD on neuronal aging, not vps-34; (6) CBD regulates autophagy and neuronal aging through sir-2.1; (7) SIRT1 is required for CBD-enhanced neurite outgrowth and spine density.
CBD induces neuronal autophagy in vivo and in vitro during aging
Autophagy is active in the intestine, muscle, pharynx, and neurons of aging C. elegans, whereas autophagic flux appears to decrease with age [ref. 32]. Recent studies report that the induction of autophagy/mitophagy by CBD in neuronal cells [ref. 20] and glioma cells [ref. 46] can elicit neuroprotective or antitumor effects. However, the tissue specificity of CBD in the induction of autophagy is not known. We found that neurons had the earliest response to CBD treatment (1 day) compared with other tissues which require a longer duration of treatment (5 days) in C. elegans. The different responses observed here may be due to the tissue-specific variations in basal autophagy change during aging. Accumulating evidence suggests that suppression of autophagic activity is one of the signatures of aging [ref. 47]. Our study showed that CBD rescued the decrease in autophagic activity in nerve-ring neurons, which may contribute to its anti-aging effect in neuronal aging.
Autophagy genes are required in CBD-mediated longevity
Recent studies in C. elegans have provided further evidence for the role of autophagy in longevity. Tissue-specific overexpression of a single autophagy gene (i.e., unc-51, bec-1, pink-1, sqst-1) or autophagy stimulation in select tissues has beneficial effects on lifespan [ref. 48]. In this context, the autophagy induction property of CBD may contribute to lifespan extension. To investigate the role of autophagy genes in CBD-mediated longevity of C. elegans, we knocked down bec-1, vps-34, and sqst-1, the key genes of the autophagy pathway, using RNAi and examined changes in lifespan. Knocking down bec-1 and vps-34 with RNAi could potentially shorten lifespan, specifically in long-lived mutants, by blocking endocytosis [ref. 33]. In line with these findings, we found knockdown of bec-1 and vps-34 failed to enhance the gain in longevity mediated by CBD treatment. However, the knockdown of sqst-1 did not affect longevity, whereas the beneficial effect on the longevity of CBD was abolished by the knockdown of the autophagy receptor sqst-1. Interestingly, our observation is consistent with the recent study which indicated that sqst-1, unlike other autophagy genes, is not broadly implicated in lifespan extension, but instead is required under specific conditions, such as heat shock [ref. 36]. Therefore, we concluded that autophagy genes (bec-1, vps-34, and sqst-1) contribute to the effect of CBD on longevity in C. elegans.
CBD improves healthspan and delays neuronal aging in C. elegans
Although increasing evidence has shown the beneficial effects of CBD in different models of aging and age-associated disease [ref. 17–ref. 19, ref. 49], the molecular mechanism of how CBD affects neuronal aging remains elusive. In C. elegans, many physiological changes at the tissue, cellular, and molecular levels occur that are closely related to the effects of aging [ref. 22]. Similar to another study in zebrafish (Danio rerio) [ref. 19], the effect of CBD on lifespan extension was observed in the micromolar concentration range in wild-type C. elegans. The most common assumption is that lifespan extension would also result in an increase in healthspan, which is a separate but equally important measure of aging compared with lifespan [ref. 39]. Our previous study shows that CBD increases lifespan in C. elegans [ref. 18]. The present study showed that CBD improved almost all the age-associated physiological functions, including total brood size, pumping rate, and body bends. We observed that CBD increased reproduction in early adulthood, days 1 and 5, supporting the previous study [ref. 50]. They found increased intestinal autophagy promoting reproduction study; however, our present study did not show increased intestinal autophagy after CBD treatment, suggesting that other factors besides autophagy could be involved. Furthermore, their study reported that the later intestinal autophagy could promote intestinal atrophy and yolk steatosis in later life in C. elegans, which was not investigated in our present study, and warrants future research.
Neuronal aging is associated with a decline in behavioral and cognitive functions of the brain [ref. 51]. Alterations in neuronal cytoarchitecture are hallmarks of aging both in the vertebrate and the invertebrate nervous systems [ref. 25]. Age-dependent defects have been observed in C. elegans touch receptor neurons, including loss of synaptic integrity and abnormal outgrowths [ref. 52]. In line with previous reports, we observed irregular ALM soma and defective PLM processes (i.e., beading, blebbing, and branching) during aging. These results suggest that CBD treatment may help to stabilize the neuronal structure.
CBD protects neuronal aging through the autophagy pathway
To confirm the potential role of autophagy genes (bec-1, vps-34, and sqst-1) in neuronal aging, the ALM and PLM processes were determined by RNAi. Results observed in a recent study showed a delay in the development of GABAergic motor neurons and defective locomotion in bec-1 (ok691) homozygous mutants [ref. 53]. Indeed, we observed significant defects of ALM and PLM neurons in bec-1 RNAi worms during aging. However, the addition of CBD did not rescue the defective neurons in the bec-1 and sqst-1 groups, but did in the vps-34 RNAi group. In addition to their roles in autophagy, vps-34 is also required for endocytosis. Knocking down vps-34 with RNAi could potentially shorten lifespan by blocking endocytosis [ref. 33]. Therefore, CBD may have a differential role in affecting autophagy genes. It would therefore be interesting to further explore the different autophagy gene’s specific role in particular neurons in aging and neurodegenerative diseases.
SIRT1/sir-2.1 involves in CBD-induced longevity and neuroprotection
What are the signaling pathways associated with autophagy that may be responsible for CBD-mediated anti-aging effects? We focused our attention on SIRT1, which plays an important role in the regulation of autophagy [ref. 54]. We then further investigated the role of sir-2.1 (a C. elegans ortholog of SIRT1) in the longevity and neuronal aging of C. elegans. In combination with the insulin/IGF pathway, sir-2.1 has been reported to affect the longevity of C. elegans [ref. 55]. However, it has also been proposed that sir-2.1 may regulate lifespan in a daf-16-independent manner involving AMP-activated protein kinase (AMPK) signaling under specific conditions, such as dietary restriction [ref. 56, ref. 57]. Our observation showed that sir-2.1 RNAi and aak-2(ok524) mutant displayed a shorter lifespan compared with the control group and failed to enhance the gain in lifespan mediated by CBD treatment. Overexpression of sir-2.1 induced autophagy and increased expression and cytoplasmic aggregation of LGG-1 (a C. elegans ortholog of LC3) reporter in C. elegans [ref. 9]. The lifespan-extending effect of dietary restriction on aging in Drosophila has also been reported to be dSir2 dependent [ref. 58]. Our results showed that CBD-induced autophagic flux in the nerve-ring neurons was disrupted by the knockdown of sir-2.1. It will be interesting to investigate how CBD affects age-dependent decline in autophagic activity in other tissues. In addition, knockdown of sir-2.1 using RNAi displayed ALM soma and PLM process defection similar to normal aging (EV group). It is noteworthy that these effects can be rescued by CBD treatment in ALM, not in PLM. This suggests that sir-2.1 may be involved in CBD-induced longevity and neuroprotection which is related to the autophagy pathway.
The notion that SIRT1 controls mammalian cell growth and survival under stress is widely recognized; however, this effect has been reported as either a promoter or suppressor depending on the cell types studied, ranging from immortalized cell lines of various lineages to cancer cells and neural stem cells. A recent study showed that CBD induced autophagy in SH-SY5Y cells, which protected the cell from mitochondrial dysfunction by upregulating SIRT1 and inhibiting NF-KB and Notch pathways [ref. 59]. Our study showed that CBD increased neurite outgrowth and spine density via SIRT1. These data suggest that SIRT1 plays a pivotal role in supporting CBD-mediated neurite outgrowth.
Conclusion
In conclusion, we report that CBD induced autophagy in vitro and in vivo and discovered the critical role of SIRT1/sir-2.1-elicited autophagy in mediating the anti-aging and neuroprotective effects of CBD. Our study provides evidence that CBD contributed to extending lifespan and ameliorating the deterioration of aging-related physical functions in C. elegans. Furthermore, our results indicate that autophagy genes (bec-1, vps-34, and sqst-1) are involved in the anti-aging effects of CBD, including neuronal aging. Our results are the first to provide the anti-aging mechanisms of CBD promoting lifespan and ameliorating neuronal aging, which forms a basis for the possible application of CBD in improving neuronal health and longevity.
Supplementary Materials
References
- FB Johnson, DA Sinclair, L Guarente. Molecular biology of aging. Cell, 1999. [PubMed]
- R DiLoreto, CT Murphy. The cell biology of aging. Mol Biol Cell, 2015. [PubMed]
- X Xia, Q Jiang, J McDermott, JJ Han. Aging and Alzheimer’s disease: comparison and associations from molecular to system level. Aging Cell, 2018. [PubMed]
- E Machiela, AL Southwell. Biological aging and the cellular pathogenesis of Huntington’s disease. J Huntingtons Dis, 2020. [PubMed]
- I Dikic, Z Elazar. Mechanism and medical implications of mammalian autophagy. Nat Rev Mol Cell Biol, 2018. [PubMed]
- N Mizushima. Autophagy: process and function. Genes Dev, 2007. [PubMed]
- M Mauthe, I Orhon, C Rocchi, X Zhou, M Luhr, KJ Hijlkema, RP Coppes, N Engedal, M Mari, F Reggiori. Chloroquine inhibits autophagic flux by decreasing autophagosome-lysosome fusion. Autophagy, 2018. [PubMed]
- F Madeo, N Tavernarakis, G Kroemer. Can autophagy promote longevity?. Nat Cell Biol, 2010. [PubMed]
- E Morselli, MC Maiuri, M Markaki, E Megalou, A Pasparaki, K Palikaras, A Criollo, L Galluzzi, SA Malik, I Vitale, M Michaud, F Madeo, N Tavernarakis, G Kroemer. Caloric restriction and resveratrol promote longevity through the Sirtuin-1-dependent induction of autophagy. Cell Death Dis, 2010. [PubMed]
- M Ulgherait, A Rana, M Rera, J Graniel, DW Walker. AMPK modulates tissue and organismal aging in a non-cell-autonomous manner. Cell Rep, 2014. [PubMed]
- T Weichhart. mTOR as regulator of lifespan, aging, and cellular senescence: a mini-review. Gerontology, 2018. [PubMed]
- ML Toth, T Sigmond, E Borsos, J Barna, P Erdelyi, K Takacs-Vellai, L Orosz, AL Kovacs, G Csikos, M Sass, T Vellai. Longevity pathways converge on autophagy genes to regulate life span in Caenorhabditis elegans. Autophagy, 2008. [PubMed]
- TA Iseger, MG Bossong. A systematic review of the antipsychotic properties of cannabidiol in humans. Schizophr Res, 2015. [PubMed]
- AL Osborne, N Solowij, I Babic, XF Huang, K Weston-Green. Improved social interaction, recognition and working memory with cannabidiol treatment in a prenatal infection (poly I:C) rat model. Neuropsychopharmacology, 2017. [PubMed]
- M Mecha, A Feliu, PM Inigo, L Mestre, FJ Carrillo-Salinas, C Guaza. Cannabidiol provides long-lasting protection against the deleterious effects of inflammation in a viral model of multiple sclerosis: a role for A2A receptors. Neurobiol Dis, 2013. [PubMed]
- AJ Hampson, M Grimaldi, J Axelrod, D Wink. Cannabidiol and (-)Delta9-tetrahydrocannabinol are neuroprotective antioxidants. Proc Natl Acad Sci U S A, 1998. [PubMed]
- MH Land, ML Toth, L MacNair, SA Vanapalli, TW Lefever, EN Peters, MO Bonn-Miller. Effect of cannabidiol on the long-term toxicity and lifespan in the preclinical model Caenorhabditis elegans. Cannabis Cannabinoid Res, 2021. [PubMed]
- Z Wang, P Zheng, Y Xie, X Chen, N Solowij, K Green, YL Chew, XF Huang. Cannabidiol regulates CB1-pSTAT3 signaling for neurite outgrowth, prolongs lifespan, and improves health span in Caenorhabditis elegans of Abeta pathology models. FASEB J, 2021. [PubMed]
- Z Pandelides, C Thornton, AS Faruque, AP Whitehead, KL Willett, NM Ashpole. Developmental exposure to cannabidiol (CBD) alters longevity and health span of zebrafish (Danio rerio). Geroscience, 2020. [PubMed]
- TAM Vrechi, A Leao, IBM Morais, VC Abilio, AW Zuardi, JEC Hallak, JA Crippa, C Bincoletto, RP Ureshino, SS Smaili, GJS Pereira. Cannabidiol induces autophagy via ERK1/2 activation in neural cells. Sci Rep, 2021. [PubMed]
- WB Wood. Aging of C elegans: mosaics and mechanisms. Cell, 1998. [PubMed]
- HG Son, O Altintas, EJE Kim, S Kwon, SV Lee. Age-dependent changes and biomarkers of aging in Caenorhabditis elegans. Aging Cell, 2019. [PubMed]
- S Zhang, F Li, T Zhou, G Wang, Z Li. Caenorhabditis elegans as a useful model for studying aging mutations. Front Endocrinol (Lausanne), 2020. [PubMed]
- 24.M. Porta-de-la-Riva, L. Fontrodona, A. Villanueva, J. Ceron, Basic Caenorhabditis elegans methods: synchronization and observation. J Vis Exp (2012) (64) e4019
- CL Pan, CY Peng, CH Chen, S McIntire. Genetic analysis of age-dependent defects of the Caenorhabditis elegans touch receptor neurons. Proc Natl Acad Sci U S A, 2011. [PubMed]
- YL Chew, X Fan, J Gotz, HR Nicholas. PTL-1 regulates neuronal integrity and lifespan in C elegans. J Cell Sci, 2013. [PubMed]
- M Boutros, J Ahringer. The art and design of genetic screens: RNA interference. Nat Rev Genet, 2008. [PubMed]
- FM Lopes, R Schroder, MLC da Frota, A Zanotto, CB Muller, AS Pires, RT Meurer, GD Colpo, DP Gelain, F Kapczinski, JCF Moreira, MD Fernandes, F Klamt. Comparison between proliferative and neuron-like SH-SY5Y cells as an in vitro model for Parkinson disease studies. Brain Res, 2010. [PubMed]
- DS Leeman, K Hebestreit, T Ruetz, AE Webb, A McKay, EA Pollina, BW Dulken, X Zhao, RW Yeo, TT Ho, S Mahmoudi, K Devarajan, E Passegue, TA Rando, J Frydman, A Brunet. Lysosome activation clears aggregates and enhances quiescent neural stem cell activation during aging. Science, 2018. [PubMed]
- Y Aman, T Schmauck-Medina, M Hansen, RI Morimoto, AK Simon, I Bjedov, K Palikaras, A Simonsen, T Johansen, N Tavernarakis, DC Rubinsztein, L Partridge, G Kroemer, J Labbadia, EF Fang. Autophagy in healthy aging and disease. Nat Aging, 2021. [PubMed]
- C Kang, YJ You, L Avery. Dual roles of autophagy in the survival of Caenorhabditis elegans during starvation. Genes Dev, 2007. [PubMed]
- 32.J.T. Chang, C. Kumsta, A.B. Hellman, L.M. Adams, M. Hansen, Spatiotemporal regulation of autophagy during Caenorhabditis elegans aging. Elife (2017) 6
- M Hansen, A Chandra, LL Mitic, B Onken, M Driscoll, C Kenyon. A role for autophagy in the extension of lifespan by dietary restriction in C elegans. Plos Genet, 2008. [PubMed]
- 34.S. Gelino, J.T. Chang, C. Kumsta, X.Y. She, A. Davis, C. Nguyen, S. Panowski, M. Hansen, Intestinal autophagy improves healthspan and longevity in C. elegans during dietary restriction. Plos Genet (2016) 12 (7)
- K Takacs-Vellai, T Vellai, A Puoti, M Passannante, C Wicky, A Streit, AL Kovacs, F Muller. Inactivation of the autophagy gene bec-1 triggers apoptotic cell death in C elegans. Curr Biol, 2005. [PubMed]
- C Kumsta, JT Chang, R Lee, EP Tan, Y Yang, R Loureiro, EH Choy, SHY Lim, I Saez, A Springhorn, T Hoppe, D Vilchez, M Hansen. The autophagy receptor p62/SQST-1 promotes proteostasis and longevity in C elegans by inducing autophagy. Nat Commun, 2019. [PubMed]
- MP Mattson, T Magnus. Ageing and neuronal vulnerability. Nat Rev Neurosci, 2006. [PubMed]
- JA Rollins, AC Howard, SK Dobbins, EH Washburn, AN Rogers. Assessing health span in Caenorhabditis elegans: lessons from short-lived mutants. J Gerontol A Biol Sci Med Sci, 2017. [PubMed]
- A Bansal, LJ Zhu, K Yen, HA Tissenbaum. Uncoupling lifespan and healthspan in Caenorhabditis elegans longevity mutants. Proc Natl Acad Sci U S A, 2015. [PubMed]
- C Huang, C Xiong, K Kornfeld. Measurements of age-related changes of physiological processes that predict lifespan of Caenorhabditis elegans. Proc Natl Acad Sci U S A, 2004. [PubMed]
- E Pannese. Morphological changes in nerve cells during normal aging. Brain Struct Funct, 2011. [PubMed]
- JH Morrison, PR Hof. Life and death of neurons in the aging brain. Science, 1997. [PubMed]
- TT Huang, HJ Matsuyama, Y Tsukada, A Singhvi, RT Syu, Y Lu, S Shaham, I Mori, CL Pan. Age-dependent changes in response property and morphology of a thermosensory neuron and thermotaxis behavior in Caenorhabditis elegans. Aging Cell, 2020. [PubMed]
- A Salminen, K Kaarniranta. SIRT1: regulation of longevity via autophagy. Cell Signal, 2009. [PubMed]
- RA Frye. Phylogenetic classification of prokaryotic and eukaryotic Sir2-like proteins. Biochem Biophys Res Commun, 2000. [PubMed]
- 46.T. Huang, T. Xu, Y. Wang, Y. Zhou, D. Yu, Z. Wang, L. He, Z. Chen, Y. Zhang, D. Davidson, Y. Dai, C. Hang, X. Liu, C. Yan, Cannabidiol inhibits human glioma by induction of lethal mitophagy through activating TRPV4, Autophagy (2021) 1–15.
- MC Barbosa, RA Grosso, CM Fader. Hallmarks of aging: an autophagic perspective. Front Endocrinol (Lausanne), 2018. [PubMed]
- M Hansen, DC Rubinsztein, DW Walker. Autophagy as a promoter of longevity: insights from model organisms. Nat Rev Mol Cell Biol, 2018. [PubMed]
- G Watt, T Karl. In vivo evidence for therapeutic properties of cannabidiol (CBD) for Alzheimer’s disease. Front Pharmacol, 2017. [PubMed]
- M Ezcurra, A Benedetto, T Sornda, AF Gilliat, C Au, Q Zhang, S van Schelt, AL Petrache, H Wang, Y de la Guardia, S Bar-Nun, E Tyler, MJ Wakelam, D Gems. C. elegans eats its own intestine to make yolk leading to multiple senescent pathologies. Curr Biol, 2018. [PubMed]
- CH Chen, YC Chen, HC Jiang, CK Chen, CL Pan. Neuronal aging: learning from C elegans. J Mol Signal, 2013. [PubMed]
- ML Toth, I Melentijevic, L Shah, A Bhatia, K Lu, A Talwar, H Naji, C Ibanez-Ventoso, P Ghose, A Jevince, J Xue, LA Herndon, G Bhanot, C Rongo, DH Hall, M Driscoll. Neurite sprouting and synapse deterioration in the aging Caenorhabditis elegans nervous system. J Neurosci, 2012. [PubMed]
- 53.N. Ashley, A. Holgado, The autophagy gene product BEC-1 supports normal aging and neurodevelopment in Caenorhabditis elegans: Integration, MicroPubl Biol 2019 (2019).
- 54.M. Kitada, Y. Ogura, D. Koya, Role of Sirt1 as a regulator of autophagy, autophagy: cancer, other pathologies, inflammation, immunity, infection, and aging2016 89–100.
- B Hamilton, Y Dong, M Shindo, W Liu, I Odell, G Ruvkun, SS Lee. A systematic RNAi screen for longevity genes in C elegans. Genes Dev, 2005. [PubMed]
- 56.L. Xiong, B. Deng N Fau – Zheng, T. Zheng B Fau – Li, R.H. Li T Fau – Liu, R.H. Liu, HSF-1 and SIR-2.1 linked insulin-like signaling is involved in goji berry (Lycium spp.) extracts promoting lifespan extension of Caenorhabditis elegans, (2042–650X (Electronic)).
- J Lee, G Kwon, J Park, JK Kim, YH Lim. Brief Communication: SIR-2 1-dependent lifespan extension of Caenorhabditis elegans by oxyresveratrol and resveratrol. Exp Biol Med (Maywood), 2016. [PubMed]
- C Burnett, S Valentini, F Cabreiro, M Goss, M Somogyvari, MD Piper, M Hoddinott, GL Sutphin, V Leko, JJ McElwee, RP Vazquez-Manrique, AM Orfila, D Ackerman, C Au, G Vinti, M Riesen, K Howard, C Neri, A Bedalov, M Kaeberlein, C Soti, L Partridge, D Gems. Absence of effects of Sir2 overexpression on lifespan in C elegans and Drosophila. Nature, 2011. [PubMed]
- S Kang, J Li, Z Yao, J Liu. Cannabidiol induces autophagy to protects neural cells from mitochondrial dysfunction by upregulating SIRT1 to inhibits NF-kappaB and NOTCH pathways. Front Cell Neurosci, 2021. [PubMed]
