C1QTNF6 is a Prognostic Biomarker and Related to Immune Infiltration and Drug Sensitivity: A Pan-Cancer Analysis
Abstract
Background: The discovery of reliable cancer biomarkers could tune a diagnosis and improve the way patients are treated. However, many cancers lack robust biomarkers. C1QTNF6 has been preliminarily elucidated for its role in some tumors. However, no pan-cancer analysis has been performed to comprehensively explore the value of C1QTNF6.
Methods: Data from the TCGA database, GTEx database stored in the USUC Xena were used for analyzing the profiles of C1QTNF6 expression in normal and tumor tissues in pan-cancer. Subsequently, the gene alteration rates of C1QTNF6 were acquired on the online web cBioportal. With the aid of the TCGA data, the association between C1QTNF6 mRNA expression and copy number alterations (CNA) and methylation was determined. Survival analyses of C1QTNF6 were carried out. Moreover, the tumor biological and immunological characteristics of C1QTNF6 were clarified in the forms of the correlation between C1QTNF6 expression and hallmark Pathway scores in MsigDB database, immune cell infiltration, immune-related genes. We conducted a GSEA of C1QTNF6 to illustrate its potential biological functions. In addition, GDSC2 data with 198 drugs were adopted to explore drug sensitivity with the change of C1QTNF6 expression.
Result:C1QTNF6 was overexpressed in many types of cancer, Survival analysis showed that C1QTNF6 independently served as a prognostic indicator for poor survival in many tumors. Besides, we also identified a positive correlation between C1QTNF6 and cancer hallmark pathway score, tumor microenvironment related pathways score (TMEp score), and immune characteristic. In terms of drug sensitivity analysis, we found higher expression level of C1QTNF6 predicts a high IC50 value for most of 198 drugs which predicts drug resistance.
Conclusions: Our study provides a new biological marker for pan-cancer, which is beneficial to the diagnosis and treatment of cancer, which bring a new therapeutic target for tumors.
Article type: Research Article
Keywords: pan-cancer analysis, C1QTNF6, prognosis, immune infiltration, tumor microenvironment, drug sensitivity
License: Copyright © 2022 Liu, Zhang, Xie, Huang, Wang, Tian and Yuan. CC BY 4.0 This is an open-access article distributed under the terms of the Creative Commons Attribution License (CC BY). The use, distribution or reproduction in other forums is permitted, provided the original author(s) and the copyright owner(s) are credited and that the original publication in this journal is cited, in accordance with accepted academic practice. No use, distribution or reproduction is permitted which does not comply with these terms.
Article links: DOI: 10.3389/fphar.2022.855485 | PubMed: 35401204 | PMC: PMC8985594
Relevance: Moderate: mentioned 3+ times in text
Full text: PDF (6.4 MB)
Introduction
At present, cancer remains a hindrance in the field of medicine (ref. Hausman, 2019). Compared to normal cells, cancer cells have several unique hallmarks, including unlimited replication, overactivation of growth signals, resistance to cell death, immune re-editing, and metabolic reprogramming (ref. Hanahan and Weinberg, 2011; ref. Macheret and Halazonetis, 2015). These changes are the result of mutations in a variety of genes, including proto-oncogenes and suppressor genes (ref. Kroemer and Pouyssegur, 2008; ref. Park et al., 2020). We hypothesized that these genes may serve as viable therapeutic targets in cancer treatment. Targeted therapies such as BRAF inhibitors and VEGF inhibitors have achieved initial efficacy in the treatment of diverse solid tumors (ref. Davies et al., 2002; ref. Carmeliet, 2005). Besides, immunotherapy based on PD-1/PD-L1 or CTLA-4 mutations offers hope for advanced tumors (ref. Ai et al., 2020; ref. Han et al., 2020). However, unfortunately, a significant proportion of patients are less sensitive to targeted therapy or immunotherapy (ref. Qin et al., 2019). Therefore, there is an urgent need for new biomarkers to guide cancer treatment.
Complement C1q Tumor Necrosis factor-related Protein 6 (C1QTNF6) is an inflammation-related gene, which has been preliminarily described to be related to the biological characteristics of tumors (ref. Wang et al., 2020). Zhang et al. found that C1QTNF6 regulates proliferation and apoptosis of non-small cell lung cancer (NSCLC) (ref. Zhang and Feng, 2021). Takeuchi et al. found that C1QTNF6 regulates angiogenesis and apoptosis in hepatocellular carcinoma through the Akt pathway (ref. Takeuchi et al., 2011). Therefore, C1QTNF6 might perform an integral function in tumor progression. Nevertheless, no pan-cancer analysis has been performed to comprehensively demonstrate the value of C1QTNF6 in multiple cancers.
In recent years, the establishment of several large public databases has greatly promoted the development of bioinformatics. TCGA and GTEx databases are among the most used databases (ref. Blum et al., 2018). By analyzing cancer transcriptome data and clinical data, we can screen for meaningful biomarkers to assess patient prognosis or guide treatment.
Here, bioinformatics analysis was conducted for the purpose of comprehensively examining the significance of C1QTNF6 in pan-cancer by combining GTEx and TCGA data. Our results can provide a robust prognostic marker for multiple cancers. The expression level of C1QTNF6, as well as its prognostic significance in pan-cancer, was explored. We further found the role of C1QTNF6 in the tumor microenvironment (TME), including the correlation between C1QTNF6 and the immunosuppressive genes, immune cell infiltration score, chemokines, and chemokine receptors. It is worth noting that increased C1QTNF6 expression indicates greater drug resistance. Taken together, our research can also provide a reference for the understanding of the cancer-immune microenvironment and cancer therapies.
Materials and Methods
Data Download and Expression Analysis
RNA-sequencing samples of the Genotype-Tissue Expression (GTEx) and The Cancer Genome Atlas (TCGA) were acquired through UCSC Xena in TCGA TARGET GTEx columns (https://xena.ucsc.edu). We downloaded the methylation data and DNA copy number data from cBioportal dataset (https://www/cbioportal/org/). The differences in the expression levels between tumors and normal tissues were assessed by means of the T-test, and a p-value of less than 0.05 denoted a significance. The analysis was conducted with the help of R software.
Gene Mutation Analysis and Methylation Analysis
First, mutation analysis was performed on the cBioportal online web. On the website, the gene was selected as C1QTNF6, and the object of analysis was set as “TCGAPan-Cancer Atlas”. The frequency analysis of C1QTNF6 alteration in each cancer was obtained. The cBioPortal database was utilized for the purpose of acquiring Copy number alterations (CNA) and methylation data, while methylation data are from the HM450 types, both the association between the C1QTNF6 expression and the CNA and methylation were calculated the Pearson’s correlation coefficients.
Survival Analysis
Next, a univariate Cox regression was performed to explore the prognostic significance of C1QTNF6 in pan-cancer. We also analyzed the progression-free interval (PFI), disease-free interval (DFI), disease-specific survival (DSS), and overall survival (OS). Meanwhile, univariate cox regression and multivariate Cox regression analysis of C1QTNF6 and other cliniacal features were carried out in tumors where C1QTNF6 was an independent prognostic indicator. The R package “Survminer” was used for analysis (ref. Biecek, 2020).
Analysis of C1QTNF6 in Tumor Microenvironment
The MsigDB database contains 50 hallmark Pathway datasets. First, Combining the RNA-seq data of 33 cancers and a single-sample gene set enrichment analysis (ssGSEA) algorithm utilizing GSVA packages (ref. Hänzelmann et al., 2013), we quantified the score of each cancer hallmark. The immune characteristic parameters including ImmuneScore, StromalScore, and ESTIMATEScore of each cancer were calculated by the “ESTIMATE” R package (ref. Verhaak, 2016). We adopted the algorithm that is published in Nature journal and “prcomp” packages to calculate the tumor microenvironment pathways score (TMEp score). The immueCellAI database was utilized for the purpose of acquiring the scores of infiltrating immune cells from the TCGA pan-cancer (http://bioinfo.life.hust.edu.cn). A total of 33 cancers were studied for their gene expression levels of chemokines, chemokine receptors, and immunosuppressive genes. After obtaining the above scores as well as the immune-associated genes expression level (chemokines, chemokine receptors, and immunosuppressive genes) of each tumor, we used the “corrplot” R package (ref. Simko, 2021) to calculate the correlation between C1QTNF6 and above scores and immune-related genes expression, and used the “ggplot2” package to draw the correlation heat map (ref. Wickham, 2016).
Gene Set Enrichment Analysis of C1QTNF6 in Pan-Cancer
GSEA was launched to explore the potential biological functions of C1QTNF6 in the tumor process by using “clusterProfiler” (ref. Yu et al., 2012), The top 20 significant pathways of C1QTNF6 were obtained in each cancer, we showed GSEA plots of the 8 cancers with the largest proportion of immune pathways with the help of “ggridges” packages (ref. Wilke, 2021).
Drug Sensitivity Analysis
We explored the relationship between gene expression and drug sensitivity from the GDSC2 database (https://www.cancerrxgene.org/). Subsequently, Spearman- correlation analysis was employed for the purpose of investigating the correlation between drugs and C1QTNF6 expression level, and the drugs with the top 6 strongest positive correlation and the top 6 strongest (only 6) negative correlation were displayed respectively. Next, we analyzed the difference in sensitivity between the low- and high-expression group (according to the median value of C1QTNF6) to 9 commonly used anticancer drugs, we assessed the sensitivity difference by the Kruskal-Wallis rank-sum test (p < 0.05).
Results
The Expression of C1QTNF6 in Pan-Cancer
C1QTNF6 was differentially expressed in 26 cancers in the TCGA cohort. The C1QTNF6 expression level was remarkably up-regulated in 22 distinct types of tumors, including UCS, CHOL, STAD, DLBC, SARC, GBM, PAAD, HNSC, LUSC, KIRC, LUAD, KIRP, LIHC, LGG, LAML, ESCA, READ, COAD, SKCM, BRCA, THYM, BLCA. C1QTNF6 was significantly down-regulated in 4 tumors, including ACC, KICH, PRAD, and THCA; The cancers in the gray box had significant differences between tumor and normal tissues, whereas cancers in the white box had no differences (Figure 1A) Subsequently, paired expression analysis showed C1QTNF6 was significantly up-regulated in the 13 kinds of tumors, notably, KIRP, HNSC, LIHC, ESCA, LUAD, COAD, KIRC, LUSC, CHOL, STAD, BRCA, THCA, BLCA. Paired expression analysis showed that C1QTNF6 was solely significantly down-regulated in KICH (Figure 1B).

Gene Mutation Analysis and Methylation Analysis
First, analysis in the cBioportal database showed the alteration frequency of C1QTNF6 in Pan-cancer. The results showed that the alteration frequency of C1QTNF6 in uterine carcinosarcoma was the highest, and the main type is the amplification mutation (Figure 2A). Subsequently, we explored the association between C1QTNF6 and copy number mutation (CNA) in pan-cancer. The results showed that C1QTNF6 had a strong positive correlation with CNA in CHOL, UCS, PCPG (Figure 2B). Then, we explored the correlation between C1QTNF6 and methylation in pan-cancer. The findings demonstrated that C1QTNF6 exhibited a positive correlation with methylation in LAML, and a strong negative correlation with ACC and UVM, etc. (Figure 2C).

Survival Analysis
Subsequently, we investigated the prognostic significance of C1QTNF6 in pan-cancer. We also evaluated the overall survival (OS, Figure 3A), disease-specific survival (DSS, Figure 3B), disease-free interval (DFI, Figure 3C), and Progression-free interval (PFI, Figure 3D), respectively. Univariate Cox regression was used to eliminate the confounding bias. First, in overall survival, C1QTNF6 was an independent prognostic gene in KIRC, LUAD, LGG, KIRP, ACC, UVM, MESO, LIHC, HNSC, KICH, BLCA, THCA, and UCEC. Then, in the analysis of disease-specific survival, C1QTNF6 was an independent prognostic gene in KIRC, LGG, LUAD, MESO, KIRP, THCA, UVM, ACC, KICH, HNSC, LUSC, and LIHC. Subsequent analysis of disease-free survival showed that C1QTNF6 was an independent prognostic gene in UCEC, KIRP, LUAD, PAAD, and PRAD. Finally, PFS analysis showed that C1QTNF6 was an independent prognostic gene in KIRC, PRAD, LGG, UVM, LUAD, KICH, ACC, MESO, KIRP, UCEC, THCA, HNSC, and CESC. A value of Hazard ratio greater than 1 indicates a risk prognostic factor, it is found that C1QTNF6 predicts poor survival in most cancers. At the same time, univariate cox regression and multivariate cox regression analysis of C1QTNF6 and clinical features were carried out in tumors which suggest C1QTNF6 is independent prognostic factor in OS analysis, the multicox result demonstrate that C1QTNF6 is an independent factors associated with patients overall survival time in KIRC, LUAD, LGG, KIRP, ACC, UVM, MESO, LIHC, HNSC, which is generally consistent with the unicox results (Supplementary Figures S1A–M). For instance, Univariate Cox regression analysis showed that age,stage, C1QTNF6 were significantely associated with the prognosis of ACC, Multivariate Cox regression analysis showed that C1QTNF6 was an independent factor after adjusted for other clinical characteristic in ACC patients.

Correlation Between C1QTNF6 and Cancer Pathway (Hallmark Pathway Sets)
The correlation between the expression level of C1QTNF6 and the tumor pathway score was shown in Figure 4. We found that C1QTNF6 is positively correlated with most cancer super-pathways. Among these pathways, oncogenic pathways such as angiogenesis and hypoxia showed a strong correlation with our C1QTNF6 gene. A few pathways are negatively correlated with C1QTNF6 expressions, such as Oxidative phosphorylation, fatty acid metabolism, and bile acid metabolism pathways.

Correlation Analysis of C1QTNF6 and Microenvironment Related Pathways
We found that C1QTNF6 was strongly correlated with TME related pathways, such as EMT1, base excision, and mismatch repair pathways correlated with the onset and progression of cancer (Figure 5A). Additionally, the activation of these pathways was highly correlated with the onset and progression of cancer, and this was highly consistent with our results in Figure 4. C1QTNF6 gene expression was also significantly correlated with the immune checkpoint and CD8 T effector pathways (Figure 5A). The correlation between C1QTNF6 and the immune score is shown in Figure 5B. StromalScore, Estimatescore, and immuneScore were all associated with C1QTNF6. C1QTNF6 was found negatively correlated with These findings show that C1QTNF6 could play a critical function in the control of biological activity in the immune milieu. Meanwhile, we explored the association between the infiltration of immune cells and C1QTNF6 expression, and the findings were demonstrated in Supplementary Figure S2. We found the expression of C1QTNF6 was negatively correlated with most immune cells, including B cell, Neutrophil, and CD8_T, and positively correlated with Monocyte and Macrophage. Next, GSEA was performed for the purpose of further examining the association of various pathways, especially immune-related pathways, with C1QTNF6 in pan-cancer. The first 20 related pathways of GSEA are presented in the form of a mountain map, and immune-related pathways are marked in red (Figures 6A–H). For instance, in UCS, C1QTNF6 was associated with the immune system, cytokine pathways, antigen processing-presentation, neutrophil degranulation, and interleukin immunomodulatory responses. These results further illustrate the important role of C1QTNF6 in immune regulation.


Correlation Between C1QTNF6 and Immune-Related Genes
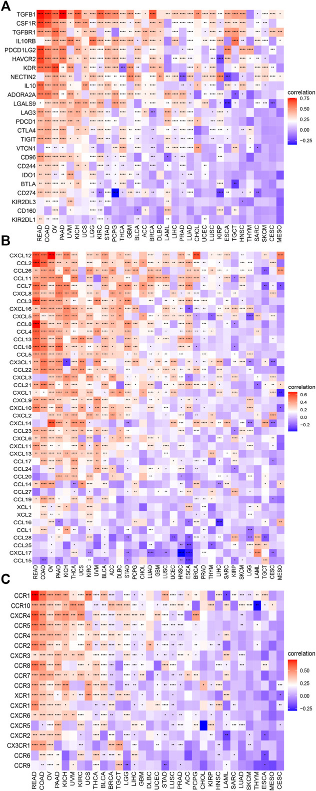
We further explored the correlation between the C1QTNF6 gene and genes associated with immune cells in pan-cancer. The results showed that C1QTNF6 exhibited a positive association with most immunosuppressive genes, chemokines, and chemokine receptor genes (Figures 7A–C). Among the immunosuppressive genes, we found that the immune checkpoints including LAG3, PDCD1, CTLA4, and TIGIT, among the chemokines, there are CXCL12, CCL2, CCL26, and in chemokine receptors, we exhibited the CCR1, CCR10, CXCR4, etc.

Drug Sensitivity Analysis
A total of 198 drugs were identified as being associated with C1QTNF6. We showed the 6 drugs (Figure 8A) with the strongest positive correlation and the 6 drugs with the strongest negative correlation (only 6 negative, Figure 8B). The drugs that were identified to have positive correlation with C1QTNF6 were namely AZD1208 (R = 0.21, p = 5.91E-09), Daprinad (R = 0.21, p = 4.09E-05), crizotinib (R = 0.2, p = 2.38E-08), Vorinostat (R = 0.2, p = 2.17E-08), PD173074 (R = 0.19, p = 1.69E-07), and MK-8776 (R = 0.19, p = 1.30E-07). In addition, six drugs were identified to be negatively correlated with C1QTNF6, namely Sapitinib (R = -0.17, p = 1.85E-06), Dasatinib e-05 (R = -0.15, p = 4.22), Trametinib (R = 0.1, p = 0.0042), Osimertinib (R = -0.09, p = 0.015), AZD8186 (R = -0.09, p = 0.017), and Selumetinib (R = -0.07, p = 0.0495). The results of the complete drug sensitivity analysis were presented in Supplementary Table S1. The commonly used anticancer drug in clinical treatment including Oxaliplatin, Cyclophosphamide, Cytarabine, Cisplatin, Cytarabine, Vinorelbine, Sorafenib, Docetaxel, and Fluorouracil were all less effective (higher IC50 value) in High expression of C1QTNF6 groups (Supplementary Figure S3).

Discussion
With the development of high-throughput bioinformatics, people’s understanding of genes or genomes has reached a new level. Exploration of molecular characterization of disease and individual genetic composition can facilitate clinical scientists to diagnose and treat the disease, which also facilitates the development of drug research and development, especially in cancer research. The discovery of a few genetic biomarkers has limited aid in the diagnosis and treatment of cancer, and identifying more biomarkers or combinations of biomarkers is increasingly important. In this study, we explore the role of C1QTNF6 with comprehensive means using TCGA pan-cancer data.
Many studies have preliminarily elucidated the role of C1QTNF6 in cancer. Qu et al. found that C1QTNF6 is involved in promoting the proliferation and migration of gastric cancer cells and reducing apoptosis of gastric cancer cells (ref. Qu et al., 2019). Han et al. found that C1QTNF6 may be an independent prognostic factor for lung adenocarcinoma (ref. Han et al., 2019). Song et al. discovered that C1QTNF6 stimulates proliferation and attenuated apoptosis in oral squamous cell carcinoma (ref. Song et al., 2021). Therefore, C1QTNF6 might serve an instrumental function in the occurrence and progression of cancer. However, there has not been a comprehensive analysis of the significance of C1QTNF6 in cancer.
We evaluated the C1QTNF6 expression level in pan-cancer data and discovered that C1QTNF6 is overexpressed in many types of cancer, such as LGG, LAML, LIHC, KIRP, LUAD, KIRC, LUSC, HNSC, PAAD, GBM, READ, ESCA, SARC, DLBC, SKCM, COAD, STAD, CHOL, THYM, BRCA, UCS, BLCA. Therefore, monitoring the expression level of C1QTNF6 may be an effective diagnostic method for these cancers. Subsequently, the mutation analysis found that the alteration frequency of C1QTNF6 in uterine carcinosarcoma was the highest. C1QTNF6 had a strong positive correlation with CNA in CHOL, UCS, and PCPG. This enriched our understanding of the functionality of C1QTNF6. Survival analysis showed that C1QTNF6 was an independent prognostic indicator for many tumors. Patient prognosis could be improved to a great extent as a result of this discovery. Analysis of the immune microenvironment revealed the role of C1QTNF6 in the immune environment including immune-related gene and immune cells infiltration. The final drug sensitivity analysis provided the strongest association with C1QTNF6. This provides an idea for targeting C1QTNF6 therapy.
Our study found that C1QTNF6 is associated with a variety of classical pathways in many tumors, including epithelial-mesenchymal transformation (EMT), angiogenesis, apical junction, TGF-β signaling pathway, hypoxia, and Notch pathway. For instance, C1QTNF6 had a significant correlation with EMT and angiogenesis. EMT has been widely recognized as a pathway through which cancer cells acquire malignant biological functions (ref. Lamouille et al., 2014; ref. Dongre and Weinberg, 2019). Through EMT, the potential of cancer cells to proliferate, invade and migrate is activated (ref. Owusu-Akyaw et al., 2019; ref. Pastushenko and Blanpain, 2019). In addition, EMT has been linked to drug resistance in many tumors (ref. Du and Shim, 2016). Therefore, our study found a strong correlation between C1QTNF6 and EMT, which could explain the poor prognosis after overexpression of C1QTNF6 in many tumors. Angiogenesis which is one of the hallmarks of tumors is also necessary for tumor proliferation and invasion (ref. Ramjiawan et al., 2017; ref. Li et al., 2019). At present, antiangiogenic drugs have achieved preliminary results in the treatment of diverse solid tumors, but a considerable number of patients lack the persistent response of antiangiogenic drugs. Besides, our study found a significant positive correlation between C1QTNF6 and angiogenesis, which is of reference value for us to further explore the mechanism of tumor angiogenesis and develop new therapeutic methods. In addition, TFN-ɑ SIGNALING VIA NFK-β and IL2 STAT5 SIGNALING also showed a strong relationship with the C1QTNF6 gene. The biological activity of IL2 is related to T cell activation, CD8+ cytotoxicity, B cell activation, and the antitumor effects of enhanced macrophages, which all have been widely reported (ref. Abbas et al., 2018).
Immune reprogramming is one of the hallmarks of cancer. Several therapies based on cancer immunity have been used clinically, such as immune checkpoints (ref. Zhou et al., 2021). For instance, results of the bladder cancer clinical trial BLASST-1 showed that Nivolumab (Opdivo) in combination with gemcitabine and cisplatin neoadjuvant therapy in patients with muscle-infiltrating bladder cancer (MIBC) achieved a significant effect: a pathology complete response rate (pCR) of 49% (ref. Gupta et al., 2020). Therefore, identifying the changes in the cancer-immune microenvironment not only helps us understand the pathogenesis of cancer but also promotes the development of cancer immunotherapy (ref. Huang et al., 2018). According to the findings of the present research, C1QTNF6 serves a prominent function in the immune milieu of cancer cells. It is significantly linked to diverse immune pathways and immune components. In the TME, stromal and immune cells are the two most crucial kinds of non-tumor constituents, and both have been considered to play a crucial role in the diagnosis and prognostic evaluation of cancers. In tumors, immune and stromal scores can be used to aid in the quantification of immunological and stromal components that are present (ref. Bruni et al., 2020). C1QTNF6 shows a great correlation with the ESTIMATEscore, StromalScore, and ImmuneScore. Besides, C1QTNF6 is obviously correlated with many immune checkpoints including LAG3, PDCD1, CTLA4, which suggested that C1QTNF6 may act as a new immune checkpoint for tumor immunity. Meanwhile, our results show that C1QTNF6 also have markable relation with chemokines and chemokines receptor such as CCL22, CCL5, etc. CCL22 secreted by the M2 macrophages may recruit Treg T cells, which suppressed the immune response (ref. Atri et al., 2018). CCL5 is a key chemokine for CD8+ T cells to enter tumor cells (ref. Dangaj et al., 2019). C1QTNF6 shows a significant association with the infiltration of monocyte, Macrophage, B cells, Monitoring the C1QTNF6 expression may reflect the degree of infiltration of these immune cells, it is noteworthy that C1QTNF6 is not manifest a strong correlation to all the immune cells because the activation, chemotaxis, and infiltration of immune cells are regulated by gene networks, especially in pan-cancer analysis. The above results indicate that C1QTNF6 has significance for further exploration in immune regulation in the tumor microenvironment. These findings were further validated by the GSEA and correlation exploration between C1QTNF6 and immune cells. In the drug sensitivity analysis, we found higher C1QTNF6 expression in tumors indicates a higher IC50 value for most drugs in the GDSC2 database, which shows the measurement of C1QTNF6 expression level may act as a reliable indicator for clinical therapy. P-gp, a well-known multidrug resistance protein, encoded by MDR1, it serve as medicine pump by reverse the concentration of lipophilic drugs with positive charge inside the cell to the outside of the cell, so that the intracellular chemotherapy drugs can not reach the effective concentration and develop drug resistance (ref. Robey et al., 2018). In non-small-cell-lung cancer, MET amplification is thought to be responsible for resistance to targeted drugs in EGFR-mutation-positive patients, which results in malignant biological behavior of tumors, such as invasion, metastasis, escape from apoptosis (ref. Coleman et al., 2021). Combining with the C1QTNF6 expression and its drug sensitivity analysis (positively correlated and negatively correlated), we may establish risk stratification for cancer patients, which optimize the development and application of anti-cancer drugs. These findings suggest that C1QTNF6 may be a potential target for cancer therapy, which make contribution to study the mechanisms of anti-cancer drugs resistance.
Cancer immunotherapy has recently been in full swing. Effective identification of potential tumor antigens has contributed to the development of immunotherapy. These tumor antigens are often associated with more copy number mutations or methylation changes. Our study provides the mutation landscape of C1QTNF6 in pan-cancer and the correlation landscape with copy number variation and methylation. Furthermore, we identified a correlation between C1QTNF6 and chemokine receptors. All these results provide a reference that C1QTNF6 can be used not only as an indicator of the TME, but also as a highly effective indicator of immune indicators.
Overall, our study is the first pan-cancer analysis of C1QTNF6. Compared with other studies, our study provided a landscape of the prognosis and immunity correlation of C1QTNF6 in a variety of cancers, which is conducive to the precise treatment of cancer. However, there are also limitations in our study. We lack experiments to verify our conclusions, which we will improve in the future.
Conclusion
Overall, we identified the value of C1QTNF6 in pan-cancer by multiple analyses. C1QTNF6, as a promising prognostic biomarker, manifests its promising prospect in immunoregulation and a potential target for tumor therapy.
References
- A. K. Abbas, E. Trotta, D. R Simeonov, A. Marson, J. A. Bluestone. Revisiting IL-2: Biology and Therapeutic Prospects.. Sci. Immunol., 2018. [DOI]
- L. Ai, A. Xu, J. Xu. Roles of PD-1/pd-L1 Pathway: Signaling, Cancer, and beyond.. ADV. EXP. MED. BIOL., 2020. [DOI | PubMed]
- C. Atri, F. Z. Guerfali, D. Laouini. Role of Human Macrophage Polarization in Inflammation during Infectious Diseases.. INT. J. MOL. SCI., 2018. [DOI]
- A. K. A. M. Biecek. Survminer: Drawing Survival Curves Using ‘ggplot2′.. 2020
- A. Blum, P. Wang, J. C. Zenklusen. SnapShot: TCGA-Analyzed Tumors.. CELL, 2018. [DOI | PubMed]
- D. Bruni, H. K. Angell, J. Galon. The Immune Contexture and Immunoscore in Cancer Prognosis and Therapeutic Efficacy.. NAT. REV. CANCER, 2020. [DOI | PubMed]
- P. Carmeliet. VEGF as a Key Mediator of Angiogenesis in Cancer.. Oncology, 2005. [DOI | PubMed]
- N. Coleman, L. Hong, J. Zhang, J. Heymach, D. Hong, X. Le. Beyond Epidermal Growth Factor Receptor: MET Amplification as a General Resistance Driver to Targeted Therapy in Oncogene-Driven Non-small-cell Lung Cancer.. ESMO Open, 2021. [DOI | PubMed]
- D. Dangaj, M. Bruand, A. J. Grimm, C. Ronet, D. Barras, P. A. Duttagupta. Cooperation between Constitutive and Inducible Chemokines Enables T Cell Engraftment and Immune Attack in Solid Tumors.. CANCER CELL, 2019. [DOI | PubMed]
- H. Davies, G. R. Bignell, C. Cox, P. Stephens, S. Edkins, S. Clegg. Mutations of the BRAF Gene in Human Cancer.. NATURE, 2002. [DOI | PubMed]
- A. Dongre, R. A. Weinberg. New Insights into the Mechanisms of Epithelial-Mesenchymal Transition and Implications for Cancer.. Nat. Rev. Mol. Cell Biol., 2019. [DOI | PubMed]
- B. Du, J. S. Shim. Targeting Epithelial-Mesenchymal Transition (EMT) to Overcome Drug Resistance in Cancer.. MOLECULES, 2016. [DOI]
- S. Gupta, G. Sonpavde, J. W. Christopher, B. A. McGregor, S. Gupta, B. L. Maughan. Results from BLASST-1 (Bladder Cancer Signal Seeking Trial) of Nivolumab, Gemcitabine, and Cisplatin in Muscle Invasive Bladder Cancer Undergoing Cystectomy.. J. Clin. Oncol., 2020
- M. Han, B. Wang, M. Zhu, Y. Zhang. C1QTNF6 as a Novel Biomarker Regulates Cellular Behaviors in A549 Cells and Exacerbates the Outcome of Lung Adenocarcinoma Patients.. In Vitro Cell Dev. Biol. Anim., 2019. [DOI | PubMed]
- Y. Han, D. Liu, L. Li. PD-1/PD-L1 Pathway: Current Researches in Cancer.. AM. J. CANCER RES., 2020. [PubMed]
- D. Hanahan, R. A. Weinberg. Hallmarks of Cancer: the Next Generation.. CELL, 2011. [DOI | PubMed]
- S. Hänzelmann, R. Castelo, J. Guinney. GSVA: Gene Set Variation Analysis for Microarray and RNA-Seq Data.. BMC BIOINFORMATICS, 2013. [DOI | PubMed]
- D. M. Hausman. What Is Cancer?. PERSPECT. BIOL. MED., 2019. [DOI | PubMed]
- Y. Huang, B. Y. S. Kim, C. K. Chan, S. M. Hahn, I. L. Weissman, W. Jiang. Improving Immune-Vascular Crosstalk for Cancer Immunotherapy.. NAT. REV. IMMUNOL., 2018. [DOI | PubMed]
- G. Kroemer, J. Pouyssegur. Tumor Cell Metabolism: Cancer’s Achilles’ Heel.. CANCER CELL, 2008. [DOI | PubMed]
- S. Lamouille, J. Xu, R. Derynck. Molecular Mechanisms of Epithelial-Mesenchymal Transition.. Nat. Rev. Mol. Cell Biol., 2014. [DOI | PubMed]
- S. Li, H. X. Xu, C. T. Wu, W. Q. Wang, W. Jin, H. L. Gao. Angiogenesis in Pancreatic Cancer: Current Research Status and Clinical Implications.. ANGIOGENESIS, 2019. [DOI | PubMed]
- M. Macheret, T. D. Halazonetis. DNA Replication Stress as a Hallmark of Cancer.. Annu. Rev. Pathol., 2015. [DOI | PubMed]
- A. Owusu-Akyaw, K. Krishnamoorthy, L. T. Goldsmith, S. S. Morelli. The Role of Mesenchymal-Epithelial Transition in Endometrial Function.. HUM. REPROD. UPDATE, 2019. [DOI | PubMed]
- J. H. Park, W. Y. Pyun, H. W. Park. Cancer Metabolism: Phenotype, Signaling and Therapeutic Targets.. CELLS, 2020. [DOI]
- I. Pastushenko, C. Blanpain. EMT Transition States during Tumor Progression and Metastasis.. Trends. CELL BIOL., 2019. [DOI | PubMed]
- W. Qin, L. Hu, X. Zhang, S. Jiang, J. Li, Z. Zhang. The Diverse Function of PD-1/PD-L Pathway beyond Cancer.. FRONT. IMMUNOL., 2019. [DOI | PubMed]
- H. X. Qu, L. Cui, X. Y. Meng, Z. J. Wang, Y. X. Cui, Y. P. Yu. C1QTNF6 Is Overexpressed in Gastric Carcinoma and Contributes to the Proliferation and Migration of Gastric Carcinoma Cells.. INT. J. MOL. MED., 2019. [DOI | PubMed]
- R. R. Ramjiawan, A. W. Griffioen, D. G. Duda. Anti-angiogenesis for Cancer Revisited: Is There a Role for Combinations with Immunotherapy?. ANGIOGENESIS, 2017. [DOI | PubMed]
- R. W. Robey, K. M. Pluchino, M. D. Hall, A. T. Fojo, S. E. Bates, M. M. Gottesman. Revisiting the Role of ABC Transporters in Multidrug-Resistant Cancer.. NAT. REV. CANCER, 2018. [DOI | PubMed]
- T. W. A. V. Simko. R Package ‘corrplot’: Visualization of a Correlation Matrix (Version 0.90).. 2021
- X. Song, L. Li, L. Shi, X. Liu, X. Qu, F. Wei. C1QTNF6 Promotes Oral Squamous Cell Carcinoma by Enhancing Proliferation and Inhibiting Apoptosis.. CANCER CELL INT., 2021. [DOI | PubMed]
- T. Takeuchi, Y. Adachi, T. Nagayama. Expression of a Secretory Protein C1qTNF6, a C1qTNF Family Member, in Hepatocellular Carcinoma.. Anal. Cell Pathol (Amst), 2011. [DOI | PubMed]
- K. Y. A. H. Verhaak. Estimate: Estimate of Stromal and Immune Cells in Malignant Tumor Tissue from Expression Data.. 2016
- J. Wang, M. Zhu, L. Ye, C. Chen, J. She, Y. Song. MiR-29b-3p Promotes Particulate Matter-Induced Inflammatory Responses by Regulating the C1QTNF6/AMPK Pathway.. Aging (Albany NY), 2020. [DOI | PubMed]
- H. Wickham. ggplot2: Elegant Graphics for Data Analysis.. Springer-Verlag New York., 2016
- C. O. Wilke. Ggridges: Ridgeline Plots in ‘ggplot2′.. 2021
- G. Yu, L. G. Wang, Y. Han, Q. Y. He. clusterProfiler: an R Package for Comparing Biological Themes Among Gene Clusters.. OMICS, 2012. [DOI | PubMed]
- W. Zhang, G. Feng. C1QTNF6 Regulates Cell Proliferation and Apoptosis of NSCLC In Vitro and In Vivo .. Biosci. Rep., 2021. [DOI]
- C. Zhou, W. Wei, J. Ma, Y. Yang, L. Liang, Y. Zhang. Cancer-secreted Exosomal miR-1468-5p Promotes Tumor Immune Escape via the Immunosuppressive Reprogramming of Lymphatic Vessels.. MOL. THER., 2021. [DOI | PubMed]
