Anti-proliferative and apoptotic effect of cannabinoids on human pancreatic ductal adenocarcinoma xenograft in BALB/c nude mice model
Abstract
Human pancreatic ductal adenocarcinoma (PDAC) is a highly malignant and lethal tumor of the exocrine pancreas. Cannabinoids extracted from the hemp plant Cannabis sativa have been suggested as a potential therapeutic agent in several human tumors. However, the anti–tumor effect of cannabinoids on human PDAC is not entirely clarified. In this study, the anti–proliferative and apoptotic effect of cannabinoid solution (THC:CBD at 1:6) at a dose of 1, 5, and 10 mg/kg body weight compared to the negative control (sesame oil) and positive control (5-fluorouracil) was investigated in human PDAC xenograft nude mice model. The findings showed that cannabinoids significantly decreased the mitotic cells and mitotic/apoptotic ratio, meanwhile dramatically increased the apoptotic cells. Parallelly, cannabinoids significantly downregulated Ki-67 and PCNA expression levels. Interestingly, cannabinoids upregulated BAX, BAX/BCL-2 ratio, and Caspase-3, meanwhile, downregulated BCL-2 expression level and could not change Caspase-8 expression level. These findings suggest that cannabinoid solution (THC:CBD at 1:6) could inhibit proliferation and induce apoptosis in human PDAC xenograft models. Cannabinoids, including THC:CBD, should be further studied for use as the potent PDCA therapeutic agent in humans.
Article type: Research Article
Keywords: Anti-proliferation, Apoptosis, Cannabis, Nude mouse xenograft model, Pancreatic adenocarcinoma, Cancer, Drug discovery, Oncology
Affiliations: https://ror.org/028wp3y58grid.7922.e0000 0001 0244 7875Department of Veterinary Pathology, Center of Excellent for Companion Animal Cancer–(CECAC), Chulalongkorn University, Bangkok, 10330 Thailand; https://ror.org/028wp3y58grid.7922.e0000 0001 0244 7875The International Graduate Program of Veterinary Science and Technology (VST), Faculty of Veterinary Science, Chulalongkorn University, Bangkok, 10330 Thailand; https://ror.org/0071qz696grid.25488.330000 0004 0643 0300Faculty of Veterinary Medicine, College of Agriculture, Can Tho University, Can Tho, 94000 Vietnam; grid.419173.90000 0000 9607 5779Division of Research and Academic Support, National Cancer Institute, Bangkok, 10400 Thailand; The Government Pharmaceutical Organization, Bangkok, 10400 Thailand; https://ror.org/03rn0z073grid.415836.d0000 0004 0576 2573Institute of Medical Research and Technology Assessment, Ministry of Public Health, Nonthaburi, 11000 Thailand; https://ror.org/03rn0z073grid.415836.d0000 0004 0576 2573Division of Medical Technical and Academic Affairs, Ministry of Public Health, Nonthaburi, 11000 Thailand; https://ror.org/00q38e504grid.415897.60000 0004 0576 1546Research and Technology Assessment Department, Ophthalmology Department, Lerdsin Hospital, Bangkok, 10500 Thailand
License: © The Author(s) 2024 CC BY 4.0 Open Access This article is licensed under a Creative Commons Attribution 4.0 International License, which permits use, sharing, adaptation, distribution and reproduction in any medium or format, as long as you give appropriate credit to the original author(s) and the source, provide a link to the Creative Commons licence, and indicate if changes were made. The images or other third party material in this article are included in the article’s Creative Commons licence, unless indicated otherwise in a credit line to the material. If material is not included in the article’s Creative Commons licence and your intended use is not permitted by statutory regulation or exceeds the permitted use, you will need to obtain permission directly from the copyright holder. To view a copy of this licence, visit http://creativecommons.org/licenses/by/4.0/.
Article links: DOI: 10.1038/s41598-024-55307-y | PubMed: 38499634 | PMC: PMC10948389
Relevance: Relevant: mentioned in keywords or abstract
Full text: PDF (165 KB)
Introduction
Pancreatic cancer has been estimated that it will be the second cause of cancer-associated mortality in the next decade1,2. Pancreatic ductal adenocarcinoma (PDAC) is a highly malignant tumor and the most common neoplasm in the exocrine pancreas, approximately appearing in 90% of all pancreatic malignancies1,3,4. Even though several therapeutic drugs were prior developed, suitable therapeutic drugs for PDAC are still a major challenge for scientists worldwide. One of the most concerns in the treatment of human PDAC is a poor response at the late stage, resistance exhibited, and the side effects of the therapeutic agents1,4. Therefore, continuously investigating novel, safe, and effective treatments for human pancreatic cancer is still necessarily needed.
Herbal medicinal plants and their derivatives have been discovered and used as potential sources for the treatment of human cancers for decades. Of these, cannabinoids extracted from the hemp plant Cannabis sativa have been remarkably noted as a potential therapy for the treatment of several human tumors5–10. The anti–tumor effect of cannabinoids was reported in four main ways, including (1) inhibition of tumor cell proliferation, (2) induction of apoptosis, (3) inhibition of angiogenesis, invasion and metastasis, and (4) induction of anti-tumor immunity11,12. At present, even though over 60 cannabinoid compounds were recorded, Delta-9-tetrahydrocannabinol (THC) and cannabidiol (CBD) have been widely acknowledged as one of the most active compounds11,13. Notably, the previous studies indicated that the combination between THC and CBD exerted an increase in anti-tumor effects compared with the single use of individual components14–16. However, the anti–tumor effect of cannabinoids (THC combined with CBD) on pancreatic cancer animal models is understudied. The goal of this study therefore to evaluate the anti-proliferative effect and the apoptosis induction in pancreatic cancer xenograft mice treated with cannabinoids.
Results
Gross and histopathological findings
Grossly, the tumors were presented subcutaneously at the transplanted areas of all xenograft nude mice in each group. In the xenograft tumors, ulcerated and necrosis were found in several nude mice of each experimental group (Supplementary data Fig. 1). In other internal organs, there was no significant change in gross examination except mild to moderate pulmonary congestion. The metastasis of tumor cells in both intrathoracic and intraabdominal organs was not macroscopically observed. Besides, we also did not observe a significant change in both hematology and blood chemistry profiles among different experimental groups.
The average tumor volume (mm3) was calculated on day 0 (initial day) and day 30 (final day) of the experiment. There was no significant difference (p > 0.05) between the average volume of the xenograft tumors over the course of treatment. Furthermore, there was no statistical difference (p > 0.05) in the percentage of tumor volume change among groups (Supplementary data Fig. 2).
To evaluate the histopathological morphology of the transplanted tumors on the xenograft nude mice, the H&E–stained section of an individual xenograft tumor was examined and evaluated under a light microscope (40×). The xenograft tumors were arranged into the glandular structure with fibrovascular stroma surrounding. Neoplastic cells were round to oval, lobulated with the intralesional necrotic area, and surrounded by clearly defined borders. The necrotic areas were frequently represented on the edge of xenograft tumors in the treatment and PC groups, while occasionally found in the center of the xenograft tumor in the NC group. The transplanted tumors displayed similar characteristics to the original neoplasm which was pancreatic ductal adenocarcinoma. In subtype classification, all the examined tumors mirrored the characteristics of adenosquamous carcinoma according to the World Health Organization (WHO) classification (Supplementary data Fig. 3). The metastasis of tumor cells in both intrathoracic and intraabdominal organs was not microscopically observed. Besides, there was no significant change in the collected organs, except mild pulmonary congestion (Supplementary data Fig. 4). Moreover, this study performed immunohistochemistry (IHC) to detect the proliferation of blood vessels in the xenograft tumors via a specific antibody (CD31/PECAM-1). The immunoexpression of the CD31/PECAM-1 antibody showed no significant proliferation (p > 0.05) of the blood vessels in the xenograft tumors among groups (Supplementary data Fig. 5).
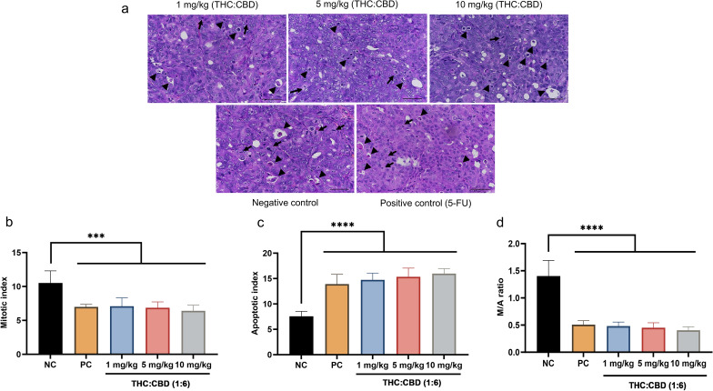
Mitotic and apoptotic index
In the area of the predominated number of apoptotic cells, the number of mitotic cells was rare (Fig. 1a). For mitotic cell count, the number of mitotic cells (cells/high–power field (HPF)) was highest in the negative control (NC) group compared with those in cannabinoid–treated groups and the positive control (PC) group. The difference in the mitotic cell count between the NC group and experimental groups was statistically significant (p < 0.01) (Fig. 1b). In contrast, the apoptotic cell count (cells/HPF) was significantly increased (p < 0.001) in cannabinoid–treated groups, and the PC group relative to the NC group (Fig. 1c). When comparing the mitotic/apoptotic (M/A) ratio, there was dramatically decreased (p < 0.001) in the PC group and cannabinoid–treated groups compared to the NC group (Fig. 1d).

Apoptotic-related gene expression
To investigate the effect of cannabinoids on the human PDAC xenograft tumors through the mechanism of tumor cell death, the mRNA expression level of apoptotic–related genes including BAX, BCL-2, Caspase-3, and Caspase-8 was performed. As demonstrated in the results, the relative expression level of the pro–apoptotic BAX gene was significantly different (p < 0.001) in the PC and cannabinoid-treated groups at a dose of 5 and 10 mg/kg body weight (BW), whereas there was no statistical difference (p > 0.05) in cannabinoid–treated group at a dose of 1 mg/kg BW relative to the NC group (Fig. 2a). The relative expression level of the anti-apoptotic BCL-2 gene was dramatically lower (p < 0.001) in the PC and cannabinoid–treated groups compared to the NC group (Fig. 2b). The BAX/BCL-2 relative expression ratio significantly rises (p < 0.001) in the PC and cannabinoid-treated groups at a dose of 5 and 10 mg/kg BW relative to the NC group (Fig. 2c). However, the relative expression level of the BAX/BCL-2 ratio in cannabinoid-treated group at a dose of 1 mg/kg BW was not significantly different (p > 0.05) in comparison to the NC group (Fig. 2c). The relative expression level of the pro-apoptotic Caspase-3 gene dramatically increased (p < 0.05) in the PC and cannabinoid–treated groups relative to the NC group (Fig. 2d). Moreover, the relative expression level of the pro–apoptotic Caspase-8 gene was not significantly different (p > 0.05) among PC, cannabinoid–treated groups, and the NC group (Fig. 2e).

Immunohistochemical examination
Correlation with the aim to investigate the effect of cannabinoids on the human PDAC xenograft tumors via the mechanism of tumor cell death, IHC was carried out to detect the expression of proliferative markers (Ki-67 and PCNA), and apoptotic–related markers (BAX, BCL-2, Caspase-3, Caspase-8, and p53) (Fig. 3a,d). As presented in the results, the percentage of Ki-67-positive labeling cells was significantly reduced (p < 0.05) in cannabinoid–treated group at a dose of 5, 10 mg/kg BW, and the PC group, meanwhile there was not statistically different (p > 0.05) in cannabinoid–treated group at a dose of 1 mg/kg BW relative to the NC group (Fig. 3b). However, the percentage of PCNA–positive labeling cells was dramatically different (p < 0.01) among cannabinoid–treated groups and the PC group when compared with the NC group (Fig. 3c). On the other hand, consistent with the gene expression results, cannabinoids and the PC groups significantly increased (p < 0.05) the expression of BAX protein, BAX/BCL-2 ratio, meanwhile statistically decreased (p < 0.001) the expression of BCL–2 protein and Caspase-3 protein (Fig. 3e–h). However, the expression of BAX protein and BAX/BCL-2 ratio was not different (p > 0.05) between cannabinoid–treated group at a dose of 1 mg/kg BW and the NC group (Fig. 3e,g). Furthermore, there was no positive labeling of Caspase-8 protein in all groups (Fig. 3d). For p53 protein expression, the percentage of positive labeling cells was significantly reduced (p < 0.01) in the PC group, meanwhile there was not statistically different (p > 0.05) in cannabinoid–treated groups compared to the NC group (Fig. 3i).

Western blot analysis
The Western blot (WB) was conducted to confirm the gene and IHC expressions. These results showed that the relative protein expression levels of BAX, BAX/BCL-2 ratio, and Caspase-3 increased significantly (p < 0.05 or p < 0.001) in cannabinoid–treated groups and the PC group relative to the NC group (Fig. 4b, d, and e). Contradictorily, the relative protein expression levels of BAX in cannabinoid-treated group at a dose of 1 mg/kg BW were not significantly different (p > 0.05) compared to the NC group (Fig. 4b). Meanwhile, the relative protein expression levels of BCL–2 were dramatically decreased (p < 0.001) in cannabinoid-treated groups compared to the NC group (Fig. 4c). Besides, the Caspase-8 protein expression levels were dramatically increased (p < 0.001) in the PC group when compared with the NC group, meanwhile, there was not statistically significant (p > 0.05) in cannabinoid-treated groups and the NC group (Fig. 4f).

Discussion
In recent years, THC and CBD have been popularly accepted as the most active ingredient of cannabinoids derived from Cannabis plants11,13. Several studies on various human cancers showed a higher effect when THC was combined with CBD14–17. In the current study, the combination of THC:CBD with a ratio of 1:6 was investigated the anti-tumor effects within a human PDAC cell line (Capan-2) derived xenograft nude mice model. The findings of this study illustrated that cannabinoids (THC:CBD) at a ratio of 1:6 could inhibit proliferation and induce apoptosis in human PDAC xenograft nude mice models.
Herein, the examination of xenograft tumors displayed that the increase of THC:CBD dose did not affect the percentage of tumor volume change among groups. The findings of the current study imply that cannabinoids could induce apoptosis in the PDAC cells, however, there was no effect on normal pancreatic cells. Our results were similar to the prior study18, activating cannabinoid receptors could induce apoptosis in pancreatic cancer cells but did not affect normal pancreatic cells. Moreover, the metastatic spread of the human PDAC cell line transplanted into the xenograft mice and the histopathological change in the internal organs were examined by evaluation in the H&E-stained images of both intrathoracic organs (lung, heart) and intraabdominal organs (liver, pancreas, spleen, kidneys). As shown in the results, there was no significant change in the selected organs, except mild pulmonary congestion. Evidence of inflammation and necrosis in the representative organs was not discovered. These findings suggested that there was no metastatic spread of the human PDAC cell line to the examined organs.
The anti–tumor effect of cannabinoids has been partly reflected via inhibiting tumor cell proliferation. It is shown that cannabinoids modulated cell cycle checkpoints in the tumor cells through the cannabinoid receptors, consequently blocking tumor cell proliferation11,12. Regarding this study, the histopathological findings showed that the increase of THC:CBD dose led to the rise of apoptotic index while the reduction of mitotic index among groups. The M/A analysis indicated that higher doses of cannabinoids fell down the M/A ratio among groups. Consistent with the mitotic index, we observed that the percentage of Ki-67 and PCNA-positive cells dramatically dropped in cannabinoid-treated groups. For decades, nuclear antigen Ki-67 and PCNA were recruited as the most popular proliferation markers for numerous human cancer studies worldwide19–22. It is noteworthy that the combination of Ki-67 and PCNA improved the sensitivity and specificity in the diagnosis of proliferated cells23,24. In fact, Ki-67 and PCNA were widely used in clinical diagnosis and laboratory animal studies of human cancers, especially within the xenograft mice model21–24. Interestingly, the current study showed that cannabinoids at the lowest dose (1 mg/kg BW) could not affect the expression of Ki–67 protein in human PDAC. Indeed, a prior study demonstrated that the combination of THC and CBD reduced the expression of Ki-67 in human glioblastoma cells25. It is believed that THC could be associated with the activation of cannabinoid receptors (GPR55), meanwhile, antagonistic results were observed in CDB, resulting in a decrease in Ki-67 expression25. Based on our results, the interaction between cannabinoids and the expression of Ki-67 should be addressed in further studies. Taken together, the current study implies that THC:CBD (1:6) could inhibit PDAC cell proliferation in xenograft nude mice models.
On the other hand, cannabinoids have been related to the part of the apoptosis induction within various tumors, especially PDAC6,11,26. Apoptosis is a complex physiological process that occurs as the homeostatic mechanism to ensure the balance of cell populations in the tissue of eukaryotes. There are two principal pathways to activate apoptosis that stimulate the intrinsic or extrinsic pathway. In both pathways, it is noted that several involved proteins including BAX, BCL-2, Caspase-3, Caspase-8, and p5327–29. The findings of this study indicated that cannabinoids induced apoptosis by upregulation of BAX and Caspase-3, downregulation of BCL-2, and may not be involved with the activation of Caspase-8 and p53 in human PDAC xenograft model. These findings were similar to the results of the previous studies that apoptosis induced by cannabinoids was strictly related to the intrinsic pathway6.
The upregulation of pro-apoptotic protein BAX is associated with the permeabilization of the mitochondrial outer membrane, permitting the release of cytochrome C, thus promoting mitochondrial apoptotic via an intrinsic pathway29–31. In this study, both mRNA and protein expression of BAX markedly increased in cannabinoid–treated groups at a dose of 5 mg/kg BW and 10 mg/kg BW while low expressed in the NC group. Our results were in agreement with the earlier study that cannabinoids were associated with the upregulation of BAX levels32,33. Besides, the current study showed that the lowest dose of cannabinoids (1 mg/kg BW) could not affect the expression of BAX. Altogether, it implies that apoptosis of human PDAC xenograft tumor was involved with the upregulation of BAX protein compared to the NC group.
The anti-apoptotic protein BCL-2 is believed to inhibit the activity of protein BAX, thus preventing downstream activation of apoptosis via an intrinsic pathway29–31. According to this study, the mRNA and protein expression of BCL-2 significantly dropped in the treatment groups compared to the NC group. Clinically, a previous study conducted on PDAC demonstrated that the upregulation of BCL–2 level was inversely correlated with the overall survival time of the patients34. It is implied that silencing of BCL-2 may stimulate apoptosis in cancer cells34,35. Likewise, recent studies reported that cannabinoids downregulated BCL–2 levels in mouse pancreatic β cell lines and human gastric cancer cell lines26,33. The obtained results displayed that the downregulation of BCL-2 levels is associated with the activation of apoptosis in human PDAC xenograft tumors.
Remarkably, BAX/BCL–2 ratio has been widely accepted as a protein expression pattern to estimate the eventual outcome of apoptosis expression in cancer patients36–38. An imbalance of protein BAX and BCL-2 expression may associate with the activation of the apoptosis process in cancer cells29,30,33. However, individual use of BAX and BCL–2 expression patterns could be associated with unclear evidence of apoptosis expression37. Therefore, the current study additionally utilized this ratio to assess the apoptosis expression in the human PDAC–derived xenograft nude mice model. As presented in our results, the BAX/BCL-2 ratio was significantly different between the cannabinoid–treated groups and the NC group, except the cannabinoid–treated group at a dose of 1 mg/kg BW. Considering individual expression of BAX and BCL-2 protein showed the upregulation of protein BAX and downregulation of protein BCL-2 in the treated groups compared to the NC group. The consequence was an increased BAX/BCL-2 ratio in cannabinoid–treated groups. The increase in BAX/BCL-2 ratio reflected the critical confirmation of tumor cell death36–38. Similarly, a previous study demonstrated that CBD stimulated apoptosis via downregulation of protein BCL-2 and upregulation of protein BAX in gastric cancer cell lines33. Thus, this result confirms that cannabinoids could promote apoptosis in the human PDAC xenograft model with the upregulated BAX, downregulated BCL-2, and upregulated BAX/BCL-2 ratio.
Moreover, the activity of protein p53 was additionally investigated in this study. Protein p53 plays a central role in promoting apoptosis via the regulation of protein BAX and BCL-2 within the intrinsic pathway27,30,39. However, the present study showed that there were no significant differences between cannabinoid–treated groups and the NC group. In fact, the mutant p53 gene was frequently reported in primary human PDAC and wild-type for the Capan-2 cell line40,41. It is believed that the Capan-2 cell line possessing wild-type p53 could affect the interaction of cannabinoids. Further studies should be noted the role of protein p53 in the activation of apoptosis program on the human PDAC (Capan-2) cell line.
Pro–apoptotic protein Caspase-3 has been well known as one of the most important proteins in the apoptosis process. Both intrinsic and extrinsic apoptosis pathways have converged to Caspase-3. Activation of the Caspase-3 protein has directly related to the response of apoptosis in cancer cells27,29,39,42. This study found that the mRNA and protein expression level of Caspase-3 was significantly increased in the treatment groups with cannabinoids in comparison to the NC group. Consistent with previous studies, cannabinoids upregulated protein Caspase-3, resulting in activated apoptosis16,32,33,43–45. For human pancreatic cancer, protein Caspase-3 was activated by cannabinoids in in vitro study, which ultimately resulted in apoptosis6. Similarly, the obtained results of this study once again confirm that cannabinoids stimulate apoptosis in the human PDAC xenograft model by upregulation of protein Caspase-3.
Contrarily, the current results presented that cannabinoids could not relate to the mRNA and protein expression of Caspase-8. Meanwhile, the expression of protein Caspase-8 was not detected via IHC in all groups. Caspase-8 – a pro–apoptotic protein triggered by outside stimuli through death receptors in the cell membrane. The Caspase-8 expression has related to the extrinsic apoptotic pathway27–29. On the other hand, the earlier investigation showed that cannabinoids were involved with the activation of the intrinsic apoptosis pathway43. Likewise, the current finding implies that cannabinoids induced apoptosis in the human PDAC xenograft tumors which may not be associated with the activation of Caspase-8. Taken together with the findings of BAX, BCL–2, and Caspase-3, these data suggest that apoptosis induced via the treatment of cannabinoids in human PDAC xenograft tumors was rather involved with the intrinsic apoptosis pathway.
The present study encountered unavoidable limitations. First, we developed this study from the prior project, all xenograft tumors were inherited from the previous animal experiment. However, the present work was carried out to address the limitations of the prior study and was separated from the initial project. Accordingly, it is believed that effectuating this study is necessarily required. Second, the fluorescence assays to demonstrate the DNA fragmentation in apoptotic cells were not performed in the current study. Several studies mentioned the fluorescence assays to detect fragmented DNA strands such as a terminal deoxynucleotidyl transferase–mediated deoxyuridine triphosphate nick end labeling (TUNEL) assay or Hoechst dye16,46,47. These assays could help to increase the reliability of the study by clearly indicating cell death via fluorescence signals. Nevertheless, the immunoexpression of apoptotic–related proteins in both intrinsic and extrinsic pathways (BAX, BCL–2, Caspase-3, and Caspase-8) has been reflected as a powerful tool and has generally been applied to evaluate program cell death39,48–50. Besides, the current study recruited WB which is widely mentioned as a gold standard for assessing protein expressions51,52. Therefore, the combination of IHC and WB results is probably sufficient to evaluate apoptosis in human PDAC xenograft tumor cells. For further studies, the limitations of this study should be noticed and addressed.
In summary, this study revealed that cannabinoids (THC:CBD) (1:6) could inhibit the proliferation and induce apoptosis in human PDAC xenograft nude mice models. Furthermore, the study additionally illustrates that the anti–apoptotic effect of cannabinoids on the human PDAC xenograft nude mice model could be associated with the intrinsic pathway. With obtained results, the current study contributes new insights to the fundamental knowledge regarding the potential therapeutic role of cannabinoids for human PDAC cell lines derived xenograft nude mouse model. This study may additionally contribute to accommodating more therapeutic targets for human–occurring pancreatic adenocarcinoma in the future.
Materials and methods
Preparation of cannabinoid solution
The cannabinoid solution with a ratio of THC:CBD (1:6) was used in this study according to the formula of the Government Pharmaceutical Organization, Thailand. The present study used the ratio of THC:CBD (1:6) followed by the previous publication53.
Animal study
All human PDAC xenograft tumors of this study were recruited from the prior study53. The animal experiment was approved by the Institutional Animal Care and Use Committee (IACUC) of The National Cancer Institute, Thailand (Approval No.272_2019RB_IN602) and Lerdsin Hospital, Department of Medical Services (Approval No.ACE–F–v03–02). All animal experiment procedures were completely followed according to the approved guidelines and ARRIVE guidelines. Briefly, 25 male immunodeficient mice (nude mouse, BALB/cAJcl–nu) at 4-weeks-old were acclimatized for one week at a strictly hygienic conventional laboratory system. All mice were subcutaneously injected with 5 × 106 human PDAC (Capan–2, HBT–80) cells at the right flank region under aseptic conditions. The xenograft tumors were measured once every 3 days by a vernier caliper. Tumor volume was calculated according to the described formula: Volume (mm3) = (Length x Width2)54. The treatments were started during the tumor volume developed around 200 mm3. Five mice were randomly arranged into a treatment group according to the completely randomized design. Two controls and three experimental treatments were included (1) NC group: mice were gavaged with sesame oil; (2) PC group: mice were intraperitoneally injected with 5–FU at a dose of 20 mg/kg BW, 3 times per week; (3), (4), (5) experimental group 1, 2, 3: mice were gavaged with cannabinoid solution at a dose of 1, 5 and 10 mg/kg BW/day, respectively. The experimental scheme is presented in Fig. 5.

The xenograft tumors and internal organs (lung, heart, liver, pancreas, spleen, and kidney) of experimental nude mice were collected and fixed with 10% neutral buffered formalin for 24 h subsequent to euthanasia, necropsy, and gross examination. In all collected samples, routine tissue processing was performed including paraffin embedding and H&E stain. The morphological evaluation and subtype classification of PDAC were accomplished according to the previous publication of the WHO55.
Mitotic and apoptotic cell count
The number of mitotic and apoptotic cells in individual tumor sections was counted as described in the previous study56. For the cell count, a total of ten areas were randomly captured at an HPF (40x, area equals 2.37 mm2) per section. Mitotic and apoptotic cell counts were accomplished by manually counting in each group. The average number of mitotic and apoptotic cells per section was followed by the formula of the number of expressed cells per HPF (cells/HPF). The mitotic/apoptotic (M/A) ratio was calculated via dividing the mitotic index by the apoptotic index. A double–blind study was performed to evaluate the results by certified veterinary pathologists.
Quantitative reverse transcription real–time PCR (qRT–PCR)
The innuPREP RNA Mini Kit 2.0 (Analytik Jena AG, Jena, Germany) was selected to extract the total RNA from fresh xenograft tumors following the manufacturers’ instructions. The aqueous phase of the final mixture was collected and kept at − 80 °C until used for further processing. The synthesis of cDNA was transfected by using the qPCRBIO cDNA Synthesis Kit (PCR Biosystems, London, United Kingdom). The synthesized process followed the manufacturers’ instructions. The concentration of total RNA and synthesized products was checked by the NanoDrop Lite spectrophotometer (Thermo Fisher Scientific Inc., Wilmington, USA).
The expression of apoptotic–related genes was amplified using the gene–specific primer pairs (Table 1) as focusing the previous publications57–60. qRT–PCR was performed on a Rotor–Gene Q thermocycler (Qiagen, Hilden, Germany). Briefly, 20 ng of cDNA were well mixed in 10 µL of 2 × qPCRBIO SyGreen Mix (PCR Biosystems, London, United Kingdom), 400 nM of individual primer, and adjusted into a total of 20 µL final volume, according to the manufacturers’ instructions. The thermal cycle of the qRT–PCR reaction consisted of polymerase activation at 95 °C for 2 min, following 40 cycles of denaturation at 95 °C for 5 s, and extension for 30 s at 60 °C. qRT–PCR determined the cycle threshold (Ct) value of individual target genes. An individual sample was carried out in duplicate per each target gene. The relative quantification among target genes was accomplished through the earlier 2–ΔΔCt method61. β–actin gene was chosen as an internal control following the prior descriptions62,63. The expression level of the individual target genes among experimental groups was averaged and displayed as a normalized ratio. The BAX/BCL–2 ratio was calculated by dividing the normalized ratio of BAX and BCL–2 gene expression.
Table 1: The sequences of qRT–PCR primer pairs used in the current study.
| Gene | Sequence (5’–3′) | Size (bp) |
|---|---|---|
| β–actin | F: AGCGAGCATCCCCCAAAGTT | 285 |
| R: GGGCACGAAGGCTCATCATT | ||
| BAX | F: TGGCAGCTGACATGTTTTCTGAC | 195 |
| R: TCACCCAACCACCCTGGTCTT | ||
| BCL–2 | F: CAGGATAACGGAGGCTGGGATG | 134 |
| R: AGAAATCAAACAGAGGCCGCA | ||
| Caspase-3 | F: GCGGTTGTAGAAGAGTTTCGTG | 101 |
| R: CTCACGGCCTGGGATTTCAA | ||
| Caspase–8 | F: AGAGTCTGTGCCCAAATCAAC | 78 |
| R: GCTGCTTCTCTCTTTGCTGAA |
Immunohistochemistry
Raffin–embedded tissues were deparaffinized with xylenes and rehydrated with a gradual decrease in alcohol concentration. The slides were pretreated for antigen retrieval, conditions following the antibody (Table 2). For blocking non–specific antibodies, all specimens were blocked with 1% bovine serum albumin for 30 min at 37 °C, subsequently incubated with primary antibody at 4 °C, overnight (Table 2). The secondary antibody was following applied, using a biotinylated goat anti–mouse/anti–rabbit antibody Envision (Dako, Glostrup, Denmark) for 1 h at RT. A freshly prepared 3, 3′–diaminobenzidine (DAB) solution (Dako, Glostrup, Denmark) was added to visualize the colored reaction. Finally, the slides were immersed in distilled water, counterstained with Meyer’s hematoxylin stain, and permanently mounted. The negative control was experimental specimens, following the same procedure, except for incubating with a primary antibody. A double–blind study was performed to evaluate the immunoexpression results by certified veterinary pathologists.
Table 2: The immunohistochemical primary antibody, working dilutions, antigen retrieval, and positive staining pattern.
| Antibody | Source | Clone/Cat. Num | Dilution | Antigen retrieval | Staining pattern |
|---|---|---|---|---|---|
| Ki–67 | Leica, Newcastle, UK | MM1 | 1:100 | Tris–EDTA (pH 9.0) Autoclave, 121 ºC, 20 min | Nucleus |
| PCNA | Dako, Hamburg, Germany | PC10 | 1:100 | Citrate (pH 6.0) Microwave, 10 min | Nucleus |
| BAX | Sigma–Aldrich, Missouri, USA | 1F5–1B7 | 1:100 | Citrate (pH 6.0) Microwave, 10 min | Cytoplasm |
| BCL–2 | Dako, Hamburg, Germany | 124 | 1:100 | Citrate (pH 6.0) Autoclave, 121 ºC, 20 min | Cytoplasm |
| Caspase-3 | Abcam, Cambridge, UK | Ab4051 | 1:100 | Citrate (pH 6.0) Autoclave, 121 ºC, 20 min | Cytoplasm, Nucleus |
| Caspase-8 | Santa Cruz Biotechnology, Oregon, USA | 8CSP03 | 1:100 | Citrate (pH 6.0) Autoclave, 121ºC, 20 min | Cytoplasm |
| p53 | Leica, Newcastle, UK | DO–7 | 1:200 | Tris–EDTA (pH 9.0) Autoclave, 121 ºC, 20 min | Nucleus |
In individual immunoexpression specimen, a total of ten areas were randomly captured by the digital imaging system at an HPF (40×, area equals 2.37 mm2). In a group of proliferative markers (Ki–67 and PCNA), p53, and Caspase-3, the number of positive cells per total nucleated cells was evaluated. The data were calculated and displayed as a percentage (%) of positive cells per total nucleated cells. On the other hand, the percentage of positive cells per 1 mm2 (%IHC positive area/mm2) within a group of related–apoptotic markers (BAX and BCL–2) were calculated by the image analysis program (NIS–Elements Analysis D, Nikon, Japan). The BAX/BCL–2 ratio was calculated by dividing the normalized ratio of BAX and BCL–2 protein expression.
Western blot
Western blot analysis was conducted with the extracted protein from the xenograft tumors following the guideline of Minute Total Protein Extraction Kit for Animal Cultured Cells and Tissues (Invent Biotechnologies, Massachusetts, USA) and stored at − 20 °C. The lysed protein was loaded onto the 10% SDS–PAGE polyacrylamide gel electrophoresis and transferred to nitrocellulose membranes (Santa Cruz Biotechnology, Texas, USA). Thereafter, the membrane was blocked with 5% skim milk for 1 h at RT and was incubated overnight with primary antibody (Table 3) at 4 °C. Following, anti–mouse IgGk BP–HRP (Cat. Num. sc–516102, Santa Cruz Biotechnology, Oregon, USA) or anti–rabbit IgG–HRP (Cat. Num. sc–2357, Santa Cruz Biotechnology, Oregon, USA) at 1:5,000 dilution was developed as secondary antibody for 1 h at RT. For visualization, the LumiFlash Prime Chemiluminescent Substrate (Energenesis Biomedical, Taipei, Taiwan) and ChemiDoc and ChemiDoc MP Imaging Systems (Bio–Rad, California, USA) were chosen to detect and scan the results, respectively. The labeling intensity of samples was evaluated via the signal strength, using ImageJ software64.
Table 3: The primary antibodies used for WB in the study.
| Antibody | Source | Clone/cat. num | Dilution |
|---|---|---|---|
| β–actin | Santa Cruz Biotechnology, Oregon, USA | C4 | 1:500 |
| BAX | Sigma–Aldrich, Missouri, USA | 1F5–1B7 | 1:500 |
| BCL–2 | Dako, Hamburg, Germany | 124 | 1:500 |
| Caspase-3 | Abcam, Cambridge, UK | Ab4051 | 1:500 |
| Caspase-8 | Santa Cruz Biotechnology, Oregon, USA | 8CSP03 | 1:500 |
Statistical analysis
The one–way analysis of variance (ANOVA) and post hoc test were considered to test the difference in the quantitative variables (apoptotic index; mitotic index; Ki–67, PCNA, p53, and Caspase-3 protein expression) as well as semi–quantitative variables (BAX and BCL–2 protein expression) among groups. The qRT–PCR and western blot results were evaluated by a nonparametric test to compare the differences between the experimental groups, using the Kruskal–Wallis test. All statistical analyses were performed by the SAS software version 9 for Windows (SAS Institute, Inc., North Carolina, USA). The values were presented as mean ± standard deviation (SD). P values below 0.05 were considered the criterion for statistically significant.
Supplementary Materials
References
- J Kleeff. Pancreatic cancer. Nat. Rev. Dis. Primers, 2016. [DOI]
- RL Siegel, KD Miller, HE Fuchs, A Jemal. Cancer statistics, 2021. Cancer J. Clin., 2021. [DOI]
- CL Wolfgang. Recent progress in pancreatic cancer. cancer J. Clin., 2013. [DOI]
- M Orth. Pancreatic ductal adenocarcinoma: Biological hallmarks, current status, and future perspectives of combined modality treatment approaches. Radiat. Oncol., 2019. [DOI | PubMed]
- P Massi. Antitumor effects of cannabidiol, a nonpsychoactive cannabinoid, on human glioma cell lines. J. Pharmacol. Exp. Ther., 2004. [DOI | PubMed]
- A Carracedo. Cannabinoids induce apoptosis of pancreatic tumor cells via endoplasmic reticulum stress–related genes. Cancer Res., 2006. [DOI | PubMed]
- RJ McKallip. Cannabidiol–induced apoptosis in human leukemia cells: A novel role of cannabidiol in the regulation of p22phox and Nox4 expression. Mol. Pharmacol., 2006. [DOI | PubMed]
- A Preet, R Ganju, J Groopman. Δ 9–Tetrahydrocannabinol inhibits epithelial growth factor–induced lung cancer cell migration in vitro as well as its growth and metastasis in vivo. Oncogene, 2008. [DOI | PubMed]
- R Ramer, J Merkord, H Rohde, B Hinz. Cannabidiol inhibits cancer cell invasion via upregulation of tissue inhibitor of matrix metalloproteinases–1. Biochem. Pharmacol., 2010. [DOI | PubMed]
- X Guo. Molecular imaging of pancreatic duct adenocarcinoma using a type 2 cannabinoid receptor-targeted near-infrared fluorescent probe. Trans. Oncol., 2018. [DOI]
- M Guzman. Cannabinoids: Potential anticancer agents. Nat. Rev. Cancer, 2003. [DOI | PubMed]
- W Zhu, H Friedman, TW Klein. Δ9–tetrahydrocannabinol induces apoptosis in macrophages and lymphocytes: Involvement of Bcl–2 and caspase–1. J. Pharmacol. Exp. Ther., 1998. [PubMed]
- G Velasco, C Sánchez, M Guzmán. Anticancer mechanisms of cannabinoids. Curr. Oncol., 2016. [DOI]
- S Torres. A combined preclinical therapy of cannabinoids and temozolomide against glioma. Mol. Cancer Ther., 2011. [DOI | PubMed]
- M Nabissi. Cannabinoids synergize with carfilzomib, reducing multiple myeloma cells viability and migration. Oncotarget, 2016. [DOI | PubMed]
- I López-Valero. Optimization of a preclinical therapy of cannabinoids in combination with temozolomide against glioma. Biochem. Pharmacol., 2018. [DOI | PubMed]
- Y Yang. Cannabinoids inhibited pancreatic cancer via P–21 activated kinase 1 mediated pathway. Int. J. Mol. Sci., 2020. [DOI | PubMed]
- CW Michalski. Cannabinoids in pancreatic cancer: correlation with survival and pain. Int. J. Cancer, 2008. [DOI | PubMed]
- MJ Iatropoulos, GM Williams. Proliferation markers. Exp. Toxicol. Pathol., 1996. [DOI | PubMed]
- RS Gil, P Vagnarelli. Ki–67: more hidden behind a classic proliferation marker. Trends Biochem. Sci., 2018. [DOI | PubMed]
- P Li, Q Wang, H Wang. MicroRNA–204 inhibits the proliferation, migration and invasion of human lung cancer cells by targeting PCNA–1 and inhibits tumor growth in vivo. Int. J. Mol. Med., 2019. [PubMed]
- Y Zhao, X Cheng, G Wang, Y Liao, C Qing. Linalool inhibits 22Rv1 prostate cancer cell proliferation and induces apoptosis. Oncol. Lett., 2020. [PubMed]
- A Bantis. Expression of p120, Ki-67 and PCNA as proliferation biomarkers in imprint smears of prostate carcinoma and their prognostic value. Cytopathology, 2004. [DOI | PubMed]
- W Zhong. Ki–67 and PCNA expression in prostate cancer and benign prostatic hyperplasia. Clin. Investig. Med., 2008. [DOI]
- MR Kolbe. THC reduces ki67–immunoreactive cells derived from human primary glioblastoma in a GPR55–dependent manner. Cancers, 2021. [DOI | PubMed]
- J Kim. Cannabinoids regulate Bcl–2 and cyclin D2 expression in pancreatic β cells. PLoS ONE, 2016. [DOI | PubMed]
- MO Hengartner. The biochemistry of apoptosis. Nature, 2000. [DOI | PubMed]
- FH Igney, PH Krammer. Death and anti–death: Tumour resistance to apoptosis. Nat. Rev. Cancer, 2002. [DOI | PubMed]
- S Kumar. Caspase function in programmed cell death. Cell Death Differ., 2007. [DOI | PubMed]
- JM Adams, S Cory. The Bcl–2 apoptotic switch in cancer development and therapy. Oncogene, 2007. [DOI | PubMed]
- R Roufayel. Regulation of stressed–induced cell death by the Bcl–2 family of apoptotic proteins. Mol. Membr. Biol., 2016. [DOI | PubMed]
- ST Lukhele, LR Motadi. Cannabidiol rather than Cannabis sativa extracts inhibit cell growth and induce apoptosis in cervical cancer cells. BMC Complement. Altern. Med., 2016. [DOI | PubMed]
- X Zhang. Cannabidiol induces cell cycle arrest and cell apoptosis in human gastric cancer SGC–7901 cells. Biomolecules, 2019. [DOI | PubMed]
- J Contis, PM Lykoudis, K Goula, D Karandrea, A Kondi-Pafiti. Survivin expression as an independent predictor of overall survival in pancreatic adenocarcinoma. J. Cancer Res. Ther., 2018. [DOI | PubMed]
- F Rückert. Simultaneous gene silencing of Bcl–2, XIAP and Survivin re–sensitizes pancreatic cancer cells towards apoptosis. BMC Cancer, 2010. [DOI | PubMed]
- G Del Poeta. Amount of spontaneous apoptosis detected by bax/bcl–2 ratio predicts outcome in acute myeloid leukemia (aml) presented in part at the 42nd annual meeting of the american society of hematology, San Francisco, CA, December 1–5, 2000.46.. Blood J. Am. Soc. Hematol., 2003
- B Kulsoom. Bax, Bcl–2, and Bax/Bcl–2 as prognostic markers in acute myeloid leukemia: Are we ready for Bcl–2–directed therapy?. Cancer Manag. Res., 2018. [DOI | PubMed]
- A Krstic. Coumarin-palladium (II) complex acts as a potent and non-toxic anticancer agent against pancreatic carcinoma cells. Molecules, 2022. [DOI | PubMed]
- RS Wong. Apoptosis in cancer: From pathogenesis to treatment. J. Exp. Clin. Cancer Res., 2011. [DOI | PubMed]
- PS Moore, S Beghelli, G Zamboni, A Scarpa. Genetic abnormalities in pancreatic cancer. Mol. Cancer, 2003. [DOI | PubMed]
- EL Deer. Phenotype and genotype of pancreatic cancer cell lines. Pancreas, 2010. [DOI | PubMed]
- AG Porter, RU Jänicke. Emerging roles of caspase–3 in apoptosis. Cell Death Differ., 1999. [DOI | PubMed]
- B Herrera. The CB2 cannabinoid receptor signals apoptosis via ceramide–dependent activation of the mitochondrial intrinsic pathway. Exp. Cell Res., 2006. [DOI | PubMed]
- JP Marcu. Cannabidiol enhances the inhibitory effects of Δ9–tetrahydrocannabinol on human glioblastoma cell proliferation and survival. Mol. Cancer Ther., 2010. [DOI | PubMed]
- M Zhou. Caspase-3 regulates the migration, invasion and metastasis of colon cancer cells. Int. J. Cancer, 2018. [DOI | PubMed]
- S Kraiphet. Apoptosis induced by Moringa oleifera Lam. pod in mouse colon carcinoma model. Comp. Clin. Pathol., 2018. [DOI]
- S Jeong. Cannabidiol–induced apoptosis is mediated by activation of Noxa in human colorectal cancer cells. Cancer Lett., 2019. [DOI | PubMed]
- K Hasui. Immunohistochemistry of programmed cell death in archival human pathology specimens. Cells, 2012. [DOI | PubMed]
- M Zhao, S-N Tang, JL Marsh, S Shankar, RK Srivastava. Ellagic acid inhibits human pancreatic cancer growth in Balb c nude mice. Cancer Lett., 2013. [DOI | PubMed]
- Z Shi, M Stack. An update on immunohistochemistry in translational cancer research. Cancer Transl. Med., 2015. [DOI]
- RM Murphy, GD Lamb. Important considerations for protein analyses using antibody based techniques: Down-sizing Western blotting up-sizes outcomes. J. Physiol., 2013. [DOI | PubMed]
- A Vallejo-Illarramendi, DK Marciano, LF Reichardt. A novel method that improves sensitivity of protein detection in PAGE and Western blot. Electrophoresis, 2013. [DOI | PubMed]
- S Sakarin. Antitumor effects of cannabinoids in human pancreatic ductal adenocarcinoma cell line (Capan–2)–derived xenograft mouse model. Front. Vet. Sci., 2022. [DOI | PubMed]
- W Song. PARP inhibitor increases chemosensitivity by upregulating miR–664b–5p in BRCA1–mutated triple–negative breast cancer. Sci. Rep., 2017. [PubMed]
- FT Bosman, F Carneiro, RH Hruban, ND Theise. WHO Classification of Tumours of the Digestive System, 2010
- D Meuten, F Moore, J George. Mitotic count and the field of view area: time to standardize. Vet. Pathol., 2016. [DOI | PubMed]
- A Garcia-Ortiz. eNOS S–nitrosylates β–actin on Cys374 and regulates PKC–θ at the immune synapse by impairing actin binding to profilin–1. PLoS Biol., 2017. [DOI | PubMed]
- GI Karaliotas, K Mavridis, A Scorilas, GC Babis. Quantitative analysis of the mRNA expression levels of BCL2 and BAX genes in human osteoarthritis and normal articular cartilage: An investigation into their differential expression. Mol. Med. Rep., 2015. [DOI | PubMed]
- RW Johnson. Induction of LIFR confers a dormancy phenotype in breast cancer cells disseminated to the bone marrow. Nat. Cell Biol., 2016. [DOI | PubMed]
- N Borhani. Decreased expression of proapoptotic genes caspase–8–and BCL2–associated agonist of cell death (BAD) in ovarian cancer. Clin. Ovarian Gynecol. Cancer, 2014. [DOI]
- TD Schmittgen, KJ Livak. Analyzing real–time PCR data by the comparative CT method. Nat. Protoc., 2008. [DOI | PubMed]
- C Rubie. Housekeeping gene variability in normal and cancerous colorectal, pancreatic, esophageal, gastric and hepatic tissues. Mol. Cell. Probes, 2005. [DOI | PubMed]
- G Iyer. Identification of stable housekeeping genes in response to ionizing radiation in cancer research. Sci. Rep., 2017. [DOI | PubMed]
- T Ferreira, W Rasband. ImageJ user guide. ImageJ/Fiji, 2012
