Systematic pan-cancer analysis identifies SLC31A1 as a biomarker in multiple tumor types
Abstract
Background:
Solute Carrier Family 31 Member 1 (SLC31A1) has recently been identified as a cuproptosis-regulatory gene. Recent studies have indicated that SLC31A1 may play a role in colorectal and lung cancer tumorigenesis. However, the role of SLC31A1 and its cuproptosis-regulatory functions in multiple tumor types remains to be further elucidated.
Methods:
Online websites and datasets such as HPA, TIMER2, GEPIA, OncoVar, and cProSite were used to extract data on SLC31A1 in multiple cancers. DAVID and BioGRID were used to conduct functional analysis and construct the protein–protein interaction (PPI) network, respectively. The protein expression data of SLC31A1 was obtained from the cProSite database.
Results:
The Cancer Genome Atlas (TCGA) datasets showed increased SLC31A1 expression in tumor tissues compared with non-tumor tissues in most tumor types. In patients with tumor types including adrenocortical carcinoma, low-grade glioma, or mesothelioma, higher SLC31A1 expression was associated with shorter overall survival and disease-free survival. S105Y was the most prevalent point mutation in SLC31A1 in TCGA pan-cancer datasets. Moreover, SLC31A1 expression was positively correlated with the infiltration of immune cells such as macrophages and neutrophils in tumor tissues in several tumor types. Functional enrichment analysis showed that SLC31A1 co-expressed genes were involved in protein binding, integral components of the membrane, metabolic pathways, protein processing, and endoplasmic reticulum. Copper Chaperone For Superoxide Dismutase, Phosphatidylinositol-4,5-Bisphosphate 3-Kinase Catalytic Subunit Alpha and Solute Carrier Family 31 Member 2 were copper homeostasis-regulated genes shown in the PPI network, and their expression was positively correlated with SLC31A1. Analysis showed there was a correlation between SLC31A1 protein and mRNA in various tumors.
Conclusions:
These findings demonstrated that SLC31A1 is associated with multiple tumor types and disease prognosis. SLC31A1 may be a potential key biomarker and therapeutic target in cancers.
Supplementary Information:
The online version contains supplementary material available at 10.1186/s12920-023-01489-9.
Article type: Research Article
Keywords: Cuproptosis, Pan-cancer analysis, Biomarker, Immune infiltration, Prognosis
Affiliations: grid.459328.10000 0004 1758 9149Department of Pediatrics, Affiliated Hospital of Jiangnan University, Wuxi, 214122 Jiangsu China; grid.258151.a0000 0001 0708 1323Laboratory of Genomic and Precision Medicine, Wuxi School of Medicine, Jiangnan University, Wuxi, Jiangsu China; grid.258151.a0000 0001 0708 1323Joint Primate Research Center for Chronic Diseases, Institute of Zoology of Guangdong Academy of Science, Jiangnan University, Wuxi, Jiangsu China; grid.258151.a0000 0001 0708 1323Jiangnan University Brain Institute, Wuxi, Jiangsu China
License: © The Author(s) 2023 CC BY 4.0 Open AccessThis article is licensed under a Creative Commons Attribution 4.0 International License, which permits use, sharing, adaptation, distribution and reproduction in any medium or format, as long as you give appropriate credit to the original author(s) and the source, provide a link to the Creative Commons licence, and indicate if changes were made. The images or other third party material in this article are included in the article’s Creative Commons licence, unless indicated otherwise in a credit line to the material. If material is not included in the article’s Creative Commons licence and your intended use is not permitted by statutory regulation or exceeds the permitted use, you will need to obtain permission directly from the copyright holder. To view a copy of this licence, visit http://creativecommons.org/licenses/by/4.0/. The Creative Commons Public Domain Dedication waiver (http://creativecommons.org/publicdomain/zero/1.0/) applies to the data made available in this article, unless otherwise stated in a credit line to the data.
Article links: DOI: 10.1186/s12920-023-01489-9 | PubMed: 36973786 | PMC: PMC10041742
Relevance: Moderate: mentioned 3+ times in text
Full text: PDF (4.0 MB)
Introduction
Cancer is the leading cause of mortality worldwide, imposing substantial healthcare and socio-economic burden [ref. 1]. The treatment strategies for cancer mainly include surgery, chemotherapy, radiotherapy, targeted therapy, and immunotherapy [ref. 2–ref. 5]. Despite drug resistance, side effects, and other unelucidated issues, the prognosis and survival rate remain unsatisfactory [ref. 6]. Recently large-scale and multi-omic pan-cancer studies and databases, such as the Cancer Genome Atlas (TCGA), have made it possible to investigate both the common features and heterogeneities across various human tumors [ref. 7–ref. 12].
Solute Carrier Family 31 Member 1 (SLC31A1), also known as copper (Cu) transporter 1 (CTR1), is considered a key component in cellular Cu uptake in mammalian cells and tissues [ref. 13]. Moreover, SLC31A1 was recently identified as a cuproptosis-regulatory gene, and a high SLC31A1 expression level can cause Cu-induced cell death [ref. 14]. In addition, SLC31A1 transports platinum drugs across the plasma membrane, and in patients with non-small cell lung cancer, SLC31A1 is a potential pharmacogenetic biomarker for clinical outcomes [ref. 15, ref. 16]. To date, however, there is no comprehensive pan-cancer study of the function and clinical significance of SLC31A1.
In our current study, we systematically described the mRNA and protein expression levels, prognostic value, genetic alterations, molecular function of SLC31A1 in several tumor types as well as the association with immune infiltration. Our findings reveal that SLC31A1 could be a potential biomarker and novel therapeutic target of multiple tumors.
Materials and methods
Expression analysis
Expression data of SLC31A1 mRNA was obtained from the Human Protein Atlas (HPA) database (version: 21.1) (https://www.proteinatlas.org) [ref. 17]. In multiple tumor types, the “Gene DE” module of Tumor Immune Estimation Resource version 2 (TIMER2) (http://timer.cistrome.org/) was used to investigate SLC31A1 expression levels in tumors and non-tumor tissues [ref. 18–ref. 20]. The protein expression level of SLC31A1 was obtained from HPA.
Prognostic analysis
Kaplan–Meier (K–M) survival analysis of SLC31A1 for overall survival (OS) and disease-free survival (DFS) was conducted using the Gene Expression Profiling Interactive Analysis version 2 (GEPIA2) (http://gepia2.cancer-pku.cn/) database [ref. 21].
Genetic mutations analysis
We analyzed the characteristics of SLC31A1 genetic alterations in cBioPortal (v4.1.9) (https://www.cbioportal.org/) [ref. 22, ref. 23]. In the "Cancer Types Summary" module, we calculated the frequency of SLC31A1 gene alterations based on TCGA Pan-Cancer Atlas Studies datasets. The "Mutations" module was used to generate a mutation site plot of SLC31A1. Then to confirm the driver mutations in SLC31A1, the platform OncoVar (https://oncovar.org/) was used [ref. 24]. And the database the Catalogue of Somatic Mutations in Cancer (COSMIC) (https://cancer.sanger.ac.uk) was used to annotate SLC31A1 somatic mutations [ref. 25]. Driver mutations were defined as somatic missense mutations with AI-Driver score ≥ 0.95 and occurred in at least two patients. The International Cancer Genome Consortium (ICGC) (https://dcc.icgc.org/) database was used to confirm the mutation site of SLC31A1 and explore the cancer distribution of SLC31A1 [ref. 26].
Immune infiltration evaluation
The "Immune" module of TIMER2 was used to analyze the correlation between SLC31A1 expression and 21 immune infiltrations, including B cells, cancer associate fibroblast, common lymphoid progenitor, common myeloid progenitor, DC, endothelial cells, eosinophil, granulocyte-monocyte progenitor, hematopoietic stem cells, macrophage, mast cells, monocyte, myeloid-derived suppressor cells, neutrophil, NK cells, CD4 + T cells, CD8 + T cells, T cell follicular helper, T cell gamma delta, NK T cells, and Tregs, Several immune deconvolution algorithms were applied, including TIMER, xCell, MCP-counter, CIBERSORT, EPIC, quanTIseq, and CIBERSORT-ABS. Consistent significant findings (P < 0.05) by all available algorithms were required to support an accurate correlation with immune infiltrations.
Gene enrichment analysis and protein interaction network construction
A list of the top 100 genes correlated with SLC31A1 that had similar expression patterns ranked by Pearson correlation coefficient was obtained from TCGA datasets using the GEPIA2 "Similar Gene Detection" module. In the meantime, Gene Ontology pathway enrichment analysis and Kyoto Encyclopedia of Genes and Genomes (KEGG) analysis were retrieved from the Database for Annotation, Visualization, and Integrated Discovery (http://david.abcc.ncifcrf.gov/) [ref. 27–ref. 30]. With multiple test correlations, FDR < 0.05 were set as the significance threshold. In addition, pairwise gene correlation analysis was performed using the GEPIA2 “Correlation Analysis” module for all tumor tissues in TCGA. SLC31A1-interactive protein networks were constructed with the "Network" module of BioGRID (version. 4.4.216) (https://thebiogrid.org/) [ref. 31].
Relative protein abundance analysis of SLC31A1
The expression data of the relative protein abundance of SLC31A1 was downloaded from Cancer Proteogenomic Data Analysis Site (cProSite) database (https://cprosite.ccr.cancer.gov/). And the correlation of SLC31A1 between relative abundance and mRNA was calculated using the cProSite website.
Statistical analysis
The statistical analysis was automatically computed based on the above online databases. Student’s t-test implemented by GraphPad Prism (Version 9.1.1) was used to compare protein expression between tumor tissues and adjacent normal tissues.
Results
SLC31A1 expression in various tissues and tumors
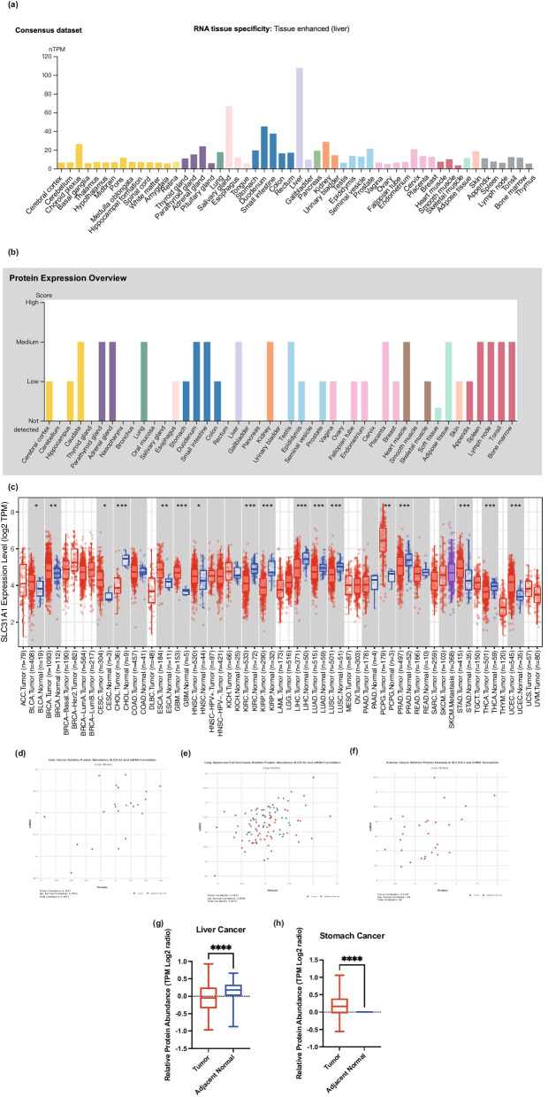
Based on datasets from the HPA, GTEx, and FANTOM5 (function annotation of the mammalian genome), SLC31A1 was found to be widely expressed in many tissues, including the liver, gallbladder, the gastrointestinal tract (such as the small intestine and duodenum) (Fig. 1a; Additional file 1: Figures S1a, b, and c). The protein expression profile in Fig. 1b showed that SLC31A1 had a higher expression in the hippocampus, lung, endometrium, and kidney, and a lower expression in the esophagus, prostate, and skin. Additionally, single-cell RNA-seq analysis revealed high expression of SLC31A1 in prostatic glandular cells, serous glandular cells, and hepatocytes (Additional file 1: Fig. S1d). It was also noted that SLC31A1 was also highly expressed in macrophages.

We further examined the expression pattern of SLC31A1 in tumor tissues. In comparison to corresponding normal tissues, the expression of SLC31A1 mRNA was increased in most tumor tissues (Fig. 1c). Tumor tissues of breast invasive carcinoma (BRCA), esophageal carcinoma (ESCA), pheochromocytoma, paraganglioma (PCPG), glioblastoma multiforme (GBM), stomach adenocarcinoma (STAD), and uterine corpus endometrioid carcinoma (UCEC) had higher SLC31A1 expression levels when compared to corresponding normal tissues (all P < 0.01). In contrast, decreased SLC31A1 mRNA expression levels were observed in cholangiocarcinoma (CHOL), kidney chromophobe (KIRC), kidney renal clear cell carcinoma (KIRP), liver hepatocellular carcinoma (LIHC), lung adenocarcinoma (LUAD), lung squamous cell carcinoma (LUSC), prostate adenocarcinoma (PRAD), thyroid carcinoma (THCA) tumor tissues (P < 0.001). No significant change in SLC31A1 expression was found in some tumor types such as pancreatic adenocarcinoma (PAAD) and uterine carcinosarcoma (UCS).
We then evaluated the possible impact of altered mRNA expression on the SLC31A1 protein. Figure 1d–f with relative protein abundance data from cProSite showed a moderate positive correlation between expression levels of SLC31A1 protein and mRNA in liver cancer, lung squamous cell carcinoma, and ovarian cancer. In addition, the relative abundance of SLC31A1 protein in liver cancer and stomach cancer showed a significant difference between tumor tissues and adjacent normal tissues (P < 0.0001) (Fig. 1g, h), in line with the mRNA expression difference. These results further confirmed that abnormal SLC31A1 expression might be involved in multiple cancers.
Association of SLC31A1 expression with cancer prognosis
Based on TCGA datasets, GEPIA2 was used to investigate the correlation between SLC31A1 expression and prognosis in different tumor types. Worse OS was found to be associated with higher SLC31A1 expression in adrenocortical carcinoma (ACC) (P = 0.0012), BRCA (P = 0.0027), mesothelioma (MESO) (P = 1.8 × 10–5), Skin cutaneous melanoma (SKCM) (P = 0.027), LGG (P = 0.00012), Testicular germ cell tumors (TGCT) (P = 0.05), and Thymoma (THYM) (P = 0.038), and associated with lower SLC31A1 expression in KIRC (P = 3.5 × 10–5) in 5 years (Fig. 2). Additionally, DFS analysis showed that patients with ACC (P = 7 × 10–4), LGG (P = 0.032), and MESO (P = 0.044) had worse outcomes if their SLC31A1 levels were higher, while patients with KIRC (P = 6.7 × 10–6) and STAD (P = 0.02) in 5 years had lower levels (Fig. 3). According to the results, abnormal SLC31A1 expression was associated with poor prognosis in several tumor types.


Furthermore, we used GEPIA2 to examine the association between SLC31A1 expression and pathological stages of tumors and found a significant difference of SLC31A1 expression among pathological stages of ACC, KIRC, and MESO (all P < 0.05) (Additional file 2: Figure S2).
SLC31A1 genetic alterations in tumors
CBioPortal was then utilized to examine SLC31A1 gene alterations in TCGA datasets of various tumor types. It was found that tumor samples from UCEC had the highest SLC31A1 genetic alternation frequency (2.46%). In ACC tumor samples, all SLC31A1 mutations were copy number amplified (Fig. 4a; Additional file 4: Table S1), which in all tumor samples from TCGA were the most common genetic alterations in SLC31A1. Besides UCEC and ACC, genetic alteration of SLC31A1 was observed in more than 1% of Bladder Urothelial Carcinoma (BLCA), Prostate, Adenocarcinoma, Sarcoma, and Kidney Renal Papillary Cell Carcinoma. As shown in Fig. 4b, a total of 27 SLC31A1 mutations, including 23 missense mutations, one fusion mutation, two frame-shift mutations, and one translation start-codon mutation, were contained in TCGA tumor samples (Additional file 4: Table S2). According to the TCGA tumor samples, S105Y is the most prevalent point mutation in SLC31A1 (Fig. 4b). In the ICGC database, the mutation S105Y was also the most prevalent mutation in SLC31A1 (Additional file 3: Figure S3).

Furthermore, by using the database of OncoVar and COSMIC, S105Y was identified as a potential driver mutation with an OncoVar-score of 0.998 using the AI-driver method (Additional file 4: Tables S3, S4).
Correlation between SLC31A1 expression and immune infiltration
The immune infiltration of tumors could influence the prognosis and treatment. We used TIMER2 to explore the correlation of SLC31A1 in 21 immune infiltrates in multiple tumors using algorithms including TIMER, xCell, MCP-counter, CIBERSORT, EPIC, and quanTIseq (Fig. 5). Notably, SLC31A1 was positively correlated with macrophage infiltration in multiple tumors including BLCA, COAD, HNSC, KIRC, LUAD, LUSC, PAAD, and THYM. SLC31A1 was positively correlated with neutrophil infiltration in BLCA, COAD, and STAD. Such findings indicated a potential role of SLC31A1 in the immune process during cancer development and progression.

Enrichment of SLC31A1-related genes in metabolic pathways
GEPIA2 was used to extract the top 100 genes with expression patterns similar to SLC31A1 in all tumor types from TCGA to investigate the gene’s functional impact. (Additional file 4: Table S5). GO and KEGG enrichment analysis indicated that these genes were involved in metabolic pathways and protein processing in the endoplasmic reticulum (Figs. 6a–d). These findings prompted us to wonder whether SLC31A1 plays a role in these biological processes by interacting with essential proteins involved in protein binding, integral components of the membrane, metabolic pathways, and protein processing in the endoplasmic reticulum (Additional file 4: Tables S6-9). Figure 6e showed the PPI network which was conducted in BioGRID (minimum evidence = 1). Based on the Wikipathways annotation, three genes in the copper homeostasis pathway including copper chaperone for superoxide dismutase (CCS), Phosphatidylinositol-4,5-bisphosphate 3-kinase Catalytic subunit alpha (PIK3CA) and Solute Carrier Family 31 Member 2 (SLC31A2) were found as nodes in the PPI network [ref. 32]. Furthermore, the expression level of SLC31A2, PIK3CA, and CCS was correlated with SCL31A1 (Fig. 6f, g) (Spearman r = 0.31, 0.34, and −0.22, respectively).

Discussion
The multi-omics data of 33 tumor types from the TCGA project allow pan-cancer analyses of biomarkers and therapeutic targets using bioinformatic and statistic tools [ref. 7, ref. 33–ref. 36]. Our current study evaluated the clinical significance of SCL32A1, a key cuproptosis-regulatory gene, in various cancer types and implicated a potentially substantial role of cuproptosis in cancers.
The recently reported pathophysiological role of cuproptosis may provide new insight into anticancer treatments. SLC31A1 is the primary regulator of Cu uptake, and it expresses in most cells [ref. 37, ref. 38]. Cuproptosis is a novel mechanism of cell death whose core is the tricarboxylic acid cycle, and it relies on the mitochondrial respiration [ref. 14]. SLC31A1 has recently been proposed as a biomarker for cancer therapy and could play a role in chemoresistance in a few types of cancers [ref. 39, ref. 40]. High-affinity copper uptake protein 1 (CTR1) encoded by SLC31A1 is the primary component responsible for Cu uptake in cells [ref. 41, ref. 42]. A recent study revealed that CTR1 could function as a redox sensor to drive neovascularization [ref. 43]. A strong correlation between CTR1 and Programmed death-ligand 1 paved the way for clinical trials to evaluate Cu chelators as immune checkpoint inhibitors [ref. 44]. The current study comprehensively explored whether SLC31A1 plays a role in multiple tumors.
In the current study, TCGA datasets showed that SLC31A1 was expressed in various tissues. According to our findings, dysregulation of the SCL31A1 gene was associated with clinical parameters or prognosis in multiple types of cancer. It was found that a high expression level of SLC31A1 in ACC, KIRC, LGG, and MESO was associated with poor OS and DFS. More and more evidence has shown that genomic mutations influence tumor progression and chemotherapy response [ref. 45–ref. 47]. For example, there is evidence that genetic polymorphisms of SLC31A1 are associated with chemotherapy resistance and clinical outcomes in cancer patients [ref. 48]. In the current study, UCEC (> 2%) had the highest mutation rate of SLC31A1, followed by ACC, BLCA, and PRAD. Based on these, SLC31A1 has been found to act as an oncogene in the progression of numerous cancers and may serve as a useful predictor of cancer prognosis.
The molecular mechanism of SLC31A1 in cancers remains to be elucidated. Our results indicated that SLC31A1 might contribute to changes in the immune microenvironment in cancer tissues. The immune microenvironment has also been found to influence molecular phenotypes and prognoses [ref. 49–ref. 52]. Our results showed positive correlations of SLC31A1 expression with neutrophil and macrophage infiltration in several tumor types. Such correlation with macrophage infiltration was in line with the high expression level of SLC31A1 in macrophages in single-cell RNA-Seq data, emphasizing the importance of SLC31A1 and the related cuproptosis in the cancer-related immune process. And neutrophils were reported to be involved in the metastasis of breast cancer [ref. 53].
Our gene enrichment analysis showed that there was a strong correlation between genes that co-express with SLC31A1 and metabolic pathways in the endoplasmic reticulum. In particular, SLC31A2 and PIK3CA were copper homeostasis-regulated genes with a key role in tumor. Recently the function of SLC31A2 has been reported to associate with the development of lung adenocarcinoma, ovarian carcinoma, hepatocellular carcinoma, and sensitivity to Cisplatin [ref. 54–ref. 57]. In the aspect of copper regulation, PIK3CA was reported to be relative to glioma, breast cancer, and medulloblastoma [ref. 58–ref. 60]. Our results suggested that SLC31A1 may play a key role in cancer by influencing metabolic and Cu-related processes.
Our preliminary findings suggest that SLC31A1 could be involved in a variety of tumor types. Nevertheless, there are limitations in the current study. For some rare tumor types, the sample sizes were relatively small and our finding needed to be validated in independent cohorts. Further studies are warranted to determine the molecular function of SLC31A1 in tumorigenesis.
Conclusions
Our pan-cancer analysis demonstrates that the cuproptosis-regulatory gene SLC31A1 is dysregulated in various cancers with its expression and genetic alteration associated with clinical outcomes in patients with these tumors. Additionally, immune infiltration analysis and gene enrichment analysis provide new insight into potential mechanisms related to SLC31A1 in cancers. Our study thus warrants further experimental and clinical studies to understand the function of SLC31A1 and its potential practical applications in cancer therapy and prognosis prediction.
Supplementary Materials
- Additional file 1. Fig. S1: SLC31A1 expression status in different normal tissues. a, b, and c tissue expression profiles of SLC31A1 based on datasets of the GTEx, FANTOM5 (Function annotation of the mammalian genome 5), and HPA dataset. d SLC31A1 expression in various cell types. (PDF)
- Additional file 2. Fig. S2. Correlation between SLC31A1 expression and pathological stages of ACC, KIRC, and MESO from TCGA datasets. SLC31A1 expression is in Log2 (TPM + 1). (PDF)
- Additional file 3. Fig. S3. a The mutation S105Y in the database of ICGC. b The top 10 cancer distribution of donors with S105Y from different cohorts. Donors affected: donors in the current project with SLC31A1 affected by simple somatic mutation (SSM)/SSM-tested donors in the current project. LMS-FR: Soft Tissue cancer (France), BTCA-SG: Biliary Tract cancer (Singapore), SKCA-BR: Biliary Tract cancer (Brazil), MELA-AU: Skin cancer (Australia), LIRI-JP: Liver cancer (Japan), ESAD-UK: Esophageal cancer (United Kingdom), UTCA-FR: Uterine cancer (France), NACA-CN: Nasopharyngeal cancer (China), LICA-CN: Liver cancer (China). (PDF)
- Additional file 4.Table S1: SLC31A1 genetic alteration types in TCGA datasets from cBioportal. Table S2. SLC31A1 genetic mutations summary in TCGA datasets from cBioportal. Table S3. SLC31A1 genetic alteration profile. Table S4: The source of the mutation of SLC31A1. Table S5: Top 100 genes with similar expression patterns to the SLC3A1 gene from all tumor types of TCGA datasets by GEPIA2. Table S6: GO cellular component (CC) enrichment analysis of 100 SLC31A1-correlated genes. Table S7: GO biological process (BP) enrichment analysis of 100 SLC31A1-correlated genes. Table S8: GO molecular function (MF) enrichment analysis of 100 SLC31A1-correlated genes. Table S9: KEGG enrichment analysis of 100 SLC31A1-correlated genes. (XLS)
References
- H Sung, J Ferlay, RL Siegel, M Laversanne, I Soerjomataram, A Jemal. Global Cancer Statistics 2020: GLOBOCAN Estimates of Incidence and Mortality Worldwide for 36 Cancers in 185 Countries. CA Cancer J Clin., 2021. [DOI | PubMed]
- MM Chiarello, P Fransvea, M Cariati, NJ Adams, V Bianchi, G Brisinda. Anastomotic leakage in colorectal cancer surgery. Surg Oncol, 2022. [DOI | PubMed]
- A Passaro, J Brahmer, S Antonia, T Mok, S Peters. Managing resistance to immune checkpoint inhibitors in lung cancer: treatment and novel strategies. J Clin Oncol, 2022. [DOI | PubMed]
- R Saúde-Conde, A Parisi, EF Giunta, M Meyers, F Sclafani. The emerging role of immunotherapy in the treatment of anal cancer. Curr Opin Pharmacol, 2022. [DOI | PubMed]
- C Chargari, K Peignaux, A Escande, S Renard, C Lafond, A Petit. Radiotherapy of cervical cancer. Cancer Radiother, 2022. [DOI | PubMed]
- RL Siegel, KD Miller, A Jemal. Cancer statistics, 2019. CA Cancer J Clin, 2019. [DOI | PubMed]
- Pan-cancer analysis of whole genomes. Nature, 2020. [DOI | PubMed]
- S Shen, R Zhang, Y Jiang, Y Li, L Lin, Z Liu. Comprehensive analyses of m6A regulators and interactive coding and non-coding RNAs across 32 cancer types. Mol Cancer, 2021. [DOI | PubMed]
- TY Wang, Q Liu, Y Ren, SK Alam, L Wang, Z Zhu. A pan-cancer transcriptome analysis of exitron splicing identifies novel cancer driver genes and neoepitopes. Mol Cell, 2021. [DOI | PubMed]
- M Ju, J Bi, Q Wei, L Jiang, Q Guan, M Zhang. Pan-cancer analysis of NLRP3 inflammasome with potential implications in prognosis and immunotherapy in human cancer. Brief Bioinform, 2021. [DOI | PubMed]
- N Krishnamurthy, AM Goodman, DA Barkauskas, R Kurzrock. STK11 alterations in the pan-cancer setting: prognostic and therapeutic implications. Eur J Cancer, 2021. [DOI | PubMed]
- M Lu, B Zhao, M Liu, L Wu, Y Li, Y Zhai. Pan-cancer analysis of SETD2 mutation and its association with the efficacy of immunotherapy. NPJ Precis Oncol, 2021. [DOI | PubMed]
- S Lutsenko. Dynamic and cell-specific transport networks for intracellular copper ions. J Cell Sci, 2021. [DOI | PubMed]
- P Tsvetkov, S Coy, B Petrova, M Dreishpoon, A Verma, M Abdusamad. Copper induces cell death by targeting lipoylated TCA cycle proteins. Science, 2022. [DOI | PubMed]
- L Wang, C Sun, C Mao, J Wang. A pharmacogenetics study of platinum-based chemotherapy in lung cancer: ABCG2 polymorphism and its genetic interaction with SLC31A1 are associated with response and survival. J Cancer, 2021. [DOI | PubMed]
- AK Holzer, GH Manorek, SB Howell. Contribution of the major copper influx transporter CTR1 to the cellular accumulation of cisplatin, carboplatin, and oxaliplatin. Mol Pharmacol, 2006. [DOI | PubMed]
- PJ Thul, C Lindskog. The human protein atlas: a spatial map of the human proteome. Protein Sci, 2018. [DOI | PubMed]
- T Li, J Fu, Z Zeng, D Cohen, J Li, Q Chen. TIMER2.0 for analysis of tumor-infiltrating immune cells. Nucleic Acids Res, 2020. [DOI | PubMed]
- T Li, J Fan, B Wang, N Traugh, Q Chen, JS Liu. TIMER: a web server for comprehensive analysis of tumor-infiltrating immune cells. Cancer Res, 2017. [DOI | PubMed]
- B Li, E Severson, JC Pignon, H Zhao, T Li, J Novak. Comprehensive analyses of tumor immunity: implications for cancer immunotherapy. Genome Biol, 2016. [DOI | PubMed]
- Z Tang, B Kang, C Li, T Chen, Z Zhang. GEPIA2: an enhanced web server for large-scale expression profiling and interactive analysis. Nucleic Acids Res, 2019. [DOI | PubMed]
- E Cerami, J Gao, U Dogrusoz, BE Gross, SO Sumer, BA Aksoy. The cBio cancer genomics portal: an open platform for exploring multidimensional cancer genomics data. Cancer Discov, 2012. [DOI | PubMed]
- J Gao, BA Aksoy, U Dogrusoz, G Dresdner, B Gross, SO Sumer. Integrative analysis of complex cancer genomics and clinical profiles using the cBioPortal. Sci Signal, 2013. [DOI | PubMed]
- T Wang, S Ruan, X Zhao, X Shi, H Teng, J Zhong. OncoVar: an integrated database and analysis platform for oncogenic driver variants in cancers. Nucleic Acids Res, 2020. [DOI]
- JG Tate, S Bamford, HC Jubb, Z Sondka, DM Beare, N Bindal. COSMIC: the catalogue of somatic mutations in cancer. Nucleic Acids Res, 2019. [DOI | PubMed]
- J Zhang, R Bajari, D Andric, F Gerthoffert, A Lepsa, H Nahal-Bose. The international cancer genome consortium data portal. Nat Biotechnol, 2019. [DOI | PubMed]
- G Dennis, BT Sherman, DA Hosack, J Yang, W Gao, HC Lane. DAVID: database for annotation, visualization, and integrated discovery. Genome Biol, 2003. [DOI | PubMed]
- M Kanehisa, S Goto. KEGG: kyoto encyclopedia of genes and genomes. Nucleic Acids Res, 2000. [DOI | PubMed]
- M Kanehisa. Toward understanding the origin and evolution of cellular organisms. Protein Sci, 2019. [DOI | PubMed]
- M Kanehisa, M Furumichi, Y Sato, M Kawashima, M Ishiguro-Watanabe. KEGG for taxonomy-based analysis of pathways and genomes. Nucleic Acids Res, 2023. [DOI | PubMed]
- BJ Breitkreutz, C Stark, M Tyers. The GRID: the general repository for interaction datasets. Genome Biol, 2003. [DOI | PubMed]
- M Martens, A Ammar, A Riutta, A Waagmeester, DN Slenter, K Hanspers. WikiPathways: connecting communities. Nucleic Acids Res, 2021. [DOI | PubMed]
- LA Cooper, EG Demicco, JH Saltz, RT Powell, A Rao, AJ Lazar. PanCancer insights from the cancer genome atlas: the pathologist’s perspective. J Pathol, 2018. [DOI | PubMed]
- T Jiang, X Chen, C Su, S Ren, C Zhou. Pan-cancer analysis of ARID1A alterations as biomarkers for immunotherapy outcomes. J Cancer, 2020. [DOI | PubMed]
- X Cheng, X Wang, K Nie, L Cheng, Z Zhang, Y Hu. Systematic pan-cancer analysis identifies TREM2 as an immunological and prognostic biomarker. Front Immunol, 2021. [DOI | PubMed]
- J Chen, H Mai, H Chen, B Zhou, J Hou, DK Jiang. Pan-cancer analysis identified C1ORF112 as a potential biomarker for multiple tumor types. Front Mol Biosci, 2021. [DOI | PubMed]
- H Öhrvik, DJ Thiele. How copper traverses cellular membranes through the mammalian copper transporter 1, Ctr1. Ann N Y Acad Sci, 2014. [DOI | PubMed]
- CR Pope, AG Flores, JH Kaplan, VM Unger. Structure and function of copper uptake transporters. Curr Top Membr, 2012. [DOI | PubMed]
- G Wu, H Peng, M Tang, M Yang, J Wang, Y Hu. ZNF711 down-regulation promotes CISPLATIN resistance in epithelial ovarian cancer via interacting with JHDM2A and suppressing SLC31A1 expression. EBioMedicine, 2021. [DOI | PubMed]
- C Cheng, Q Ding, Z Zhang, S Wang, B Zhong, X Huang. PTBP1 modulates osteosarcoma chemoresistance to cisplatin by regulating the expression of the copper transporter SLC31A1. J Cell Mol Med, 2020. [DOI | PubMed]
- YM Kuo, B Zhou, D Cosco, J Gitschier. The copper transporter CTR1 provides an essential function in mammalian embryonic development. Proc Natl Acad Sci, 2001. [DOI | PubMed]
- J Lee, JR Prokaska, DJ Thiele. Essential role for mammalian copper transporter Ctr1 in copper homeostasis and embryonic development.. Proc Natl Acad Sci U S A, 2001. [DOI | PubMed]
- A Das, D Ash, AY Fouda, V Sudhahar, YM Kim, Y Hou. Cysteine oxidation of copper transporter CTR1 drives VEGFR2 signalling and angiogenesis. Nat Cell Biol, 2022. [DOI | PubMed]
- F Voli, E Valli, L Lerra, K Kimpton, F Saletta, FM Giorgi. Intratumoral copper modulates PD-L1 expression and influences tumor immune evasion. Can Res, 2020. [DOI]
- MH Bailey, C Tokheim, E Porta-Pardo, S Sengupta, D Bertrand, A Weerasinghe. Comprehensive characterization of cancer driver genes and mutations. Cell, 2018. [DOI | PubMed]
- S Cha, E Lee, HH Won. Comprehensive characterization of distinct genetic alterations in metastatic breast cancer across various metastatic sites. NPJ Breast Cancer, 2021. [DOI | PubMed]
- ML Telli, KM Timms, J Reid, B Hennessy, GB Mills, KC Jensen. Homologous recombination deficiency (HRD) score predicts response to platinum-containing neoadjuvant chemotherapy in patients with triple-negative breast cancers. Clin Cancer Res, 2016. [DOI | PubMed]
- C Sun, Z Zhang, J Qie, Y Wang, J Qian, J Wang. Genetic polymorphism of SLC31A1 is associated with clinical outcomes of platinum-based chemotherapy in non-small-cell lung cancer patients through modulating microRNA-mediated regulation. Oncotarget, 2018. [DOI | PubMed]
- E Picard, CP Verschoor, GW Ma, G Pawelec. Relationships between immune landscapes, genetic subtypes and responses to immunotherapy in colorectal cancer. Front Immunol, 2020. [DOI]
- K Fujita, S Motoyama, Y Sato, A Wakita, Y Nagaki, Y Minamiya. Effects of SLC31A1 and ATP7B polymorphisms on platinum resistance in patients with esophageal squamous cell carcinoma receiving neoadjuvant chemoradiotherapy. Med Oncol, 2021. [DOI | PubMed]
- C Sun, Z Zhang, J Qie, Y Wang, J Qian, J Wang. Genetic polymorphism of SLC31A1 is associated with clinical outcomes of platinum-based chemotherapy in non-small-cell lung cancer patients through modulating microRNA-mediated regulation. Oncotarget, 2018. [DOI | PubMed]
- X Xu, L Duan, B Zhou, R Ma, H Zhou, Z Liu. Genetic polymorphism of copper transporter protein 1 is related to platinum resistance in Chinese non-small cell lung carcinoma patients. Clin Exp Pharmacol Physiol, 2012. [DOI | PubMed]
- Y Xiao, M Cong, J Li, D He, Q Wu, P Tian. Cathepsin C promotes breast cancer lung metastasis by modulating neutrophil infiltration and neutrophil extracellular trap formation. Cancer Cell., 2012
- W Chang, H Li, L Zhong, T Zhu, Z Chang, W Ou. Development of a copper metabolism-related gene signature in lung adenocarcinoma. Front Immunol, 2022. [DOI]
- CI Davis, X Gu, RM Kiefer, M Ralle, TP Gade, DC Brady. Altered copper homeostasis underlies sensitivity of hepatocellular carcinoma to copper chelation. Metallomics, 2020. [DOI | PubMed]
- YY Lee, CH Choi, IG Do, SY Song, W Lee, HS Park. Prognostic value of the copper transporters, CTR1 and CTR2, in patients with ovarian carcinoma receiving platinum-based chemotherapy. Gynecol Oncol, 2011. [DOI | PubMed]
- CP Huang, M Fofana, J Chan, CJ Chang, SB Howell. Copper transporter 2 regulates intracellular copper and sensitivity to cisplatin. Metallomics, 2014. [DOI | PubMed]
- F Eckerdt, JB Bell, EM Beauchamp, J Clymer, GT Blyth, EM Kosciuczuk. Potent antineoplastic effects of combined PI3Kα-MNK inhibition in medulloblastoma. Mol Cancer Res, 2019. [DOI | PubMed]
- H Zhang, D Chen, J Ringler, W Chen, QC Cui, SP Ethier. Disulfiram treatment facilitates phosphoinositide 3-kinase inhibition in human breast cancer cells in vitro and in vivo. Cancer Res, 2010. [DOI | PubMed]
- W Wang, Z Lu, M Wang, Z Liu, B Wu, C Yang. The cuproptosis-related signature associated with the tumor environment and prognosis of patients with glioma. Front Immunol, 2022. [DOI | PubMed]
