Chronic adolescent exposure to cannabis in mice leads to sex-biased changes in gene expression networks across brain regions
Abstract
During adolescence, frequent and heavy cannabis use can lead to serious adverse health effects and cannabis use disorder (CUD). Rodent models of adolescent exposure to the main psychoactive component of cannabis, delta-9-tetrahydrocannabinol (THC), mimic the behavioral alterations observed in adolescent users. However, the underlying molecular mechanisms remain largely unknown. Here, we treated female and male C57BL6/N mice with high doses of THC during early adolescence and assessed their memory and social behaviors in late adolescence. We then profiled the transcriptome of five brain regions involved in cognitive and addiction-related processes. We applied gene coexpression network analysis and identified gene coexpression modules, termed cognitive modules, that simultaneously correlated with THC treatment and memory traits reduced by THC. The cognitive modules were related to endocannabinoid signaling in the female dorsal medial striatum, inflammation in the female ventral tegmental area, and synaptic transmission in the male nucleus accumbens. Moreover, cross-brain region module-module interaction networks uncovered intra- and inter-region molecular circuitries influenced by THC. Lastly, we identified key driver genes of gene networks associated with THC in mice and genetic susceptibility to CUD in humans. This analysis revealed a common regulatory mechanism linked to CUD vulnerability in the nucleus accumbens of females and males, which shared four key drivers (Hapln4, Kcnc1, Elavl2, Zcchc12). These genes regulate transcriptional subnetworks implicated in addiction processes, synaptic transmission, brain development, and lipid metabolism. Our study provides novel insights into disease mechanisms regulated by adolescent exposure to THC in a sex- and brain region-specific manner.
Article type: Research Article
Keywords: Gene expression, Gene expression analysis, Addiction
Affiliations: grid.19006.3e0000 0000 9632 6718Department of Integrative Biology and Physiology, University of California, Los Angeles, CA USA; grid.19006.3e0000 0000 9632 6718Neuroscience Interdepartmental Program, University of California Los Angeles, Los Angeles, CA USA; grid.266100.30000 0001 2107 4242Department of Medicine, University of California, San Diego, CA USA; grid.19006.3e0000 0000 9632 6718Institute for Quantitative and Computational Biosciences, University of California, Los Angeles, CA USA; grid.19006.3e0000 0000 9632 6718Brain Research Institute, University of California, Los Angeles, CA USA
License: © The Author(s) 2022 CC BY 4.0 Open Access This article is licensed under a Creative Commons Attribution 4.0 International License, which permits use, sharing, adaptation, distribution and reproduction in any medium or format, as long as you give appropriate credit to the original author(s) and the source, provide a link to the Creative Commons license, and indicate if changes were made. The images or other third party material in this article are included in the article’s Creative Commons license, unless indicated otherwise in a credit line to the material. If material is not included in the article’s Creative Commons license and your intended use is not permitted by statutory regulation or exceeds the permitted use, you will need to obtain permission directly from the copyright holder. To view a copy of this license, visit http://creativecommons.org/licenses/by/4.0/.
Article links: DOI: 10.1038/s41386-022-01413-2 | PubMed: 35995972 | PMC: PMC9556757
Relevance: Relevant: mentioned in keywords or abstract
Full text: PDF (3.9 MB)
Introduction
Cannabis remains the most widely used psychoactive drug worldwide, particularly among adolescents and young adults [ref. 1]. Recent data showed that more than one-third of 12th graders in the US used cannabis in the past year, reflecting an overall decline in the perceived risk of regular cannabis use among adolescents [ref. 2]. The high prevalence rates of cannabis use among adolescents pose a significant concern as cannabis misuse can lead to persistent cognitive impairments in learning, attention, and memory [ref. 3–ref. 8]. Moreover, early cannabis use before 16 years of age increases the risk of developing psychiatric disorders, including cannabis use disorder (CUD) [ref. 9, ref. 10]. CUD has a strong genetic component (50–70% heritability). Recent large-scale genome-wide association studies (GWAS) began identifying genetic variants associated with CUD [ref. 11–ref. 15]. They also revealed a genetic correlation of CUD with other mental health traits, including substance abuse, schizophrenia, and risk-taking [ref. 11–ref. 15]. However, in line with the nature of complex disease traits, common genetic variants associated with lifetime cannabis use can explain only 11% of the phenotypic variance, as revealed by one meta-analysis of eight GWAS [ref. 15]. It is possible that other environmental factors, including cannabis exposure during critical developmental periods, might affect molecular networks in critical brain regions and, in turn, influence the development and severity of CUD.
The primary psychoactive component of cannabis is delta-9-tetrahydrocannabinol (THC). The biological effects of THC are mediated mainly by members of the G protein-coupled receptors (GPCR) family, such as cannabinoid receptors 1 (CB1R) and 2 (CB2R) [ref. 16]. The cannabinoid receptors, together with endogenous cannabinoids and the enzymes responsible for their biosynthesis and metabolism, constitute the endocannabinoid (eCB) system [ref. 17–ref. 19]. The eCB system plays a critical role in the maturation of brain circuits during adolescence by regulating excitatory and inhibitory neurotransmission [ref. 20]. Moreover, the fluctuations of eCB signaling during adolescence influence the pubertal changes in gonadal hormone secretion [ref. 21]. This interaction between eCB signaling and gonadal functions contributes to the emergence of sex-biased behaviors during adolescence, including social, cognitive, and emotional behaviors [ref. 22]. Substantial evidence from human or animal model studies has led to the hypothesis that excessive exposure to THC during adolescence may disrupt the physiological function of the eCB system, ultimately leading to sex-specific behavioral abnormalities and increased risk for psychopathology later in life [ref. 5, ref. 22–ref. 25].
Despite this knowledge, there are limited data on genes and pathways affected by adolescent exposure to THC in different brain regions of the female and male brains. Two recent studies analyzed gene expression changes following chronic adolescent exposure to THC in rats [ref. 26, ref. 27]. These studies demonstrated that chronic adolescent exposure to THC alters gene expression networks that are associated with the structural maturation of cortical cells in the prefrontal cortex (PFC) and with reward and stress reactivity in the basolateral amygdala (Amy). However, these analyses were limited to one brain region in male rats [ref. 26, ref. 27]. Therefore, more research is needed to dissect brain region-specificity and cross-brain networks perturbed by chronic adolescent exposure to THC in the female and male brains.
In this study, we treated female and male C57BL6/N mice with THC during early adolescence and assessed their behavior in late adolescence. We performed RNA sequencing (RNA-seq) on five brain regions involved in cognitive and addiction-related processes, including the prefrontal cortex (PFC), nucleus accumbens (NAc), dorsal medial striatum (DMS), amygdala (Amy), and ventral tegmental area (VTA). We conducted gene coexpression network analysis for each sex, within and between brain regions. Lastly, we performed integrative genomic analyses of coexpression networks altered by THC in mice and human genetic data from GWAS of CUD. This analysis identified genes, coexpression networks and pathways involved in THC-mediated behavioral aberrations in mice and linked them to CUD in humans.
Methods and materials
Detailed descriptions of experimental design and methods are included in the Supplemental Methods. All experimental procedures were approved by the institutional animal care and use committee at the University of California, San Diego. All methods used in this study have been published recently [ref. 28–ref. 31]. RNA-seq datasets were deposited on the GEO database (accession GSE189821).
Results
THC exposure during adolescence impairs cognitive behaviors in a sex-specific manner
To assess the behavioral effects of adolescent exposure to THC, we treated female and male mice with 10 mg/kg of THC in early adolescence (1 injection/day for 21 consecutive days during postnatal weeks 5–7). We assessed object recognition memory, social interaction, and anxiety-like behaviors in late adolescence, two weeks after the last THC administration (Fig. 1A).

Using the six different objects test (6-DOT) [ref. 28, ref. 32], we measured the effect of THC on object recognition memory. THC decreased the absolute (D1) and relative (D2) discrimination indexes by 36% (treatment effect F(1,41) = 7.12, p = 0.011) and 30% (treatment effect F(1,42) = 5.3, p = 0.026), respectively, compared to the vehicle control group (Fig. 1B, C). There were no significant sex x treatment interactions for D1 (F(1,41) = 3.86, p = 0.056) or D2 (F(1,42) = 1.89, p > 0.05) indexes. However, we observed a significant sex x treatment interaction (F(1,42) = 4.6, p = 0.038) in novel object exploration. A posthoc analysis revealed that THC-treated females, but not males, tended to reduce novel object exploration (t = 2.44, p = 0.08). The impact of THC was specific for the cognitive components of this assay, as THC had no detectable effect on the distance traveled during habituation (Fig. S1B) nor on the total time mice spent exploring the objects (all main effects and interactions p > 0.05, Fig. S1C, D).
We also tested the effect of THC on social behaviors using the three-chamber interaction test. Adolescent exposure to THC significantly decreased social preference by 12% (F(1,41) = 6.3, p = 0.016) compared to the vehicle group (Fig. 1E). In contrast, sex had no detectable effect on treatment (sex x treatment F(1,41.5) = 0.1, p > 0.05).
Lastly, we examined anxiety-like behaviors with the elevated plus-maze. We did not observe significant differences in the willingness of mice to explore open environments (all main effects and interactions p > 0.05, Fig. S1E).
We excluded potential confounding effects on the exploratory activity by showing that THC treatment was not associated with changes in body weight at the time of behavioral testing (main effects and interactions p > 0.05, Fig. S1F).
The behavioral analysis showed that exposure to THC during adolescence impaired memory and social interaction in late adolescence and induced a novelty exploration deficit, specifically in female mice.
Identification of DEGs associated with chronic adolescent exposure to THC
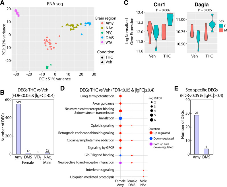
To gain insights into the neurobiological mechanisms underlying the behavioral alterations induced by THC, we profiled the transcriptome of PFC, DMS, NAc, Amy, and VTA from the vehicle and THC-treated mice (n = 6/tissue/treatment/sex). Principal component analysis (PCA) showed that the transcriptomes of each brain region differed from one another (Fig. 2A) and the top 50 loading genes in PC1 and PC2 included tissue-specific marker genes (Fig. S2A). Furthermore, PCA plots within each brain region revealed substantial sex differences (Fig. S2B). In contrast, the effect of THC treatment was subtle (Fig. S2B). Next, we identified differentially expressed genes (DEGs) from each brain region and sex (Figs. 2B, S2C, Table S1). We found the largest number of DEGs in the female Amy (n = 549) and in the male NAc, (n = 22) at a false discovery rate (FDR) < 0.05 and absolute log fold change (logFC) ≥0.4 (Fig. 2B). Of note, two core genes of the eCB system (Cnr1 and Dagla) are upregulated in the Amy (Fig. 2C). Pathway analysis (Table S2) showed overlapping pathways altered by THC in female Amy and DMS, including opioid signaling, addiction, and GPCR ligand binding (Fig. 2D). Moreover, DEGs in female Amy were also related to long-term potentiation, axon guidance, retrograde cannabinoid signaling, and translation (Fig. 2D). In contrast, DEGs in male NAc were involved in interferon signaling and ubiquitin-mediated proteolysis (Fig. 2D).

To further explore the influence of sex on transcriptional responses to THC, we compared gene expression changes between males and females. At a statistical cutoff of FDR < 0.05 and absolute log fold change (logFC) ≥0.4, this analysis yielded significant sex x treatment interactions for DEGs in Amy (n = 28) and DMS (n = 4) (Figs. 2E, S2D, E). In agreement with DEG analysis, threshold-free RRHO2 [ref. 33] analysis showed minimal overlap in DEGs when we compared gene expression changes between most pairs of brain regions or between sexes (Fig. S3). Moreover, we observed opposing directions of transcriptional patterns between male and female Amy (Fig. S3F), which further support the sex x treatment interactions of DEG analysis (Fig. 2E).
These results indicate that females and males responded differently to THC in a brain region-specific manner.
Identification of gene coexpression networks correlated with THC treatment and cognitive traits
Genes usually do not act alone but work as a network to achieve a biological function by interacting in a signal transduction or metabolic pathway [ref. 34]. To better understand how THC impacts biological networks, we applied WGCNA [ref. 35], a gene network modeling approach, to identify groups of genes (modules) highly coexpressed or coregulated in response to THC treatment within each brain region in each sex (Table S3 and Fig. S4). We then performed trait-module correlation analysis using cognitive behavioral traits measured in each mouse (Table S4). This analysis identified 27 modules across different brain regions significantly correlated (p < 0.05) with THC treatment that we referred to as “THC-correlated modules” (Fig. 3A). While we did not observe any overlap between THC-correlated modules and those correlated with social preference, we identified five modules that simultaneously correlated with THC treatment and the memory traits (Fig. 3B and S5A, B). Therefore, we will refer to these modules as “cognitive modules”. The cognitive modules included female DMS saddlebrown (Fig. 3C), female VTA bisque4 (Fig. 3D) and lightsteelblue1 (Fig. 3E), and male NAc orange (Fig. 3F) and darkgrey (Fig. S5C). Pathway enrichment analysis showed that DMS saddlebrown module was related to the metabolism of the endogenous cannabinoid anandamide and cognitive disorders, such as Alzheimer’s disease (Fig. 3C). The VTA bisque4 module was enriched in interferon signaling and purinergic receptor genes (Fig. 3D), and the VTA lightsteelblue1 module was involved in non-neuronal differentiation processes (Fig. 3E). In contrast, genes related to synaptic transmission were enriched in the male NAc orange module (Fig. 3F), while no pathway enrichment was identified for the male NAc darkgrey module. Notably, only female-specific modules showed a positive correlation with memory traits but a negative correlation with THC treatment (Fig. 3B). This observation suggests that the female cognitive modules regulate memory formation but are disrupted by THC treatment, reflecting the behavioral deficits observed in female mice. In contrast, the male NAc darkgrey showed positive correlations with both THC and memory traits but orange showed a negative correlation with both THC and memory traits (Fig. 3B), suggesting that the relationship between THC treatment and memory is more complex in males.

To identify the cell types that might contribute to the formation of cognitive modules, we performed cell-type marker enrichment analysis. In support of the pathway analysis, neuronal markers were enriched in the female DMS saddlebrown module and male NAc orange module, while markers of astrocytes and microglia were enriched in the female VTA bisque4 and lightsteelblue1 modules (Fig. 3G).
We found that THC-correlated modules and DEGs only partially overlapped (Fig. S6), indicating that network analysis captures additional information about THC transcriptional responses that go beyond changes in individual DEGs.
Overall, these results revealed that the effect of THC on memory is correlated with the regulation of sex- and brain region-specific gene coexpression modules.
Cross-brain region module–module interactions affected by THC
During adolescence, dynamic changes in the eCB coincide with the remodeling of circuit connectivity within and between brain regions, including corticolimbic structures [ref. 36–ref. 38]. To better understand the impact of THC on cross-brain gene coexpression networks in the female and male brains, we analyzed the correlations between modules within and between brain regions. This analysis identified numerous “THC-interconnected modules” that we define as those significantly correlated with THC-correlated modules in the same region or across brain regions with correlation coefficient |r | >0.5 and p < 0.05 in females (Fig. 4A) and males (Fig. 4B). These modules likely reflect gene networks indirectly influenced by THC. Many THC-interconnected modules were also correlated with memory traits (colored nodes in Fig. 4A, B). As shown by the Sankey diagrams in Fig. 4C, D, positive and negative correlations were relatively balanced across brain regions in both sexes. In females, higher levels of connectivity were observed between Amy-Amy modules, followed by Amy-VTA, VTA-VTA, DMS-DMS, and Amy-DMS (Fig. 4E). In males, higher levels of connectivity were observed between NAc-NAc, followed by NAc-VTA, NAc-PFC, VTA-NAc, and VTA-VTA (Fig. 4F).

These findings suggest that adolescent exposure to THC leads to changes in molecular circuitries across different brain regions in a sex-specific manner.
Associations between coexpression modules altered by THC and human cannabis use disorder
Recent GWAS have started to identify genetic variants associated with CUD [ref. 39]. To gain further insights into the genes, coexpression networks, and pathways associated with CUD, we applied the Mergeomic pipeline [ref. 31, ref. 40] to integrate the human CUD GWAS signals with THC-correlated gene coexpression networks for each brain region and sex in mice (Fig. 5A). We defined “CUD-associated modules” as those enriched in CUD-associated genes informed by human GWAS (Table S5). There was no overlap between CUD-associated modules and THC-correlated modules in females or minimal overlap (11%, 2 modules) in males (Fig. 5B). In contrast, the overlap increased to 81.8% (9 modules) in females and 55.7% (11 modules) in males when we included THC-interconnected modules in the analysis (Fig. 5C). These results suggest that CUD-associated modules are likely indirectly affected by THC.

To predict potential key regulators of CUD-associated networks, we performed key driver (KD) analysis using tissue-specific Bayesian networks that infer causal relationships between genes and that were constructed using independent human and mouse data [ref. 40]. We identified top KD regulators of gene coexpression networks associated with THC and CUD (overlapping modules in Fig. 5C) in males and females (Table S6). While most KD genes showed brain region- and sex-specificity, four KD genes (Hapln4, Kcnc1, Elavl2, Zcchc12, Fig. 5D) were shared in NAc between the male orange module and the female blue module (Fig. 5D), suggesting a common regulatory mechanism linked to CUD. These two modules significantly overlapped with each other, suggesting a conserved mechanism between sexes (Fig. S7). Among these genes, two encode for membrane proteins involved in the modulation of synaptic plasticity. KNCN1 is a voltage-gated potassium channel [ref. 41], and HAPLN4 is a component of the perineuronal net [ref. 42]. The other two KDs encode proteins involved in transcriptional regulation. ELAVL2 is an RNA-binding protein involved in splicing in neuronal development [ref. 43], and ZCCHC12 is a neuronal transcriptional coactivator [ref. 44]. Of note, two KD genes, Hapln4 and Elavl2, were also identified as CUD-associated genes. The pathways analysis of the four KD-associated subnetworks shared between males and females revealed that they regulate genes implicated in addiction processes, neurotransmission, brain development, and lipid metabolism (Fig. 5D).
This integrative genomic analysis identified a connection between genes and pathways altered by THC and associated with CUD vulnerability.
Discussion
Our work provides the first comprehensive, tissue- and sex-specific view of molecular processes perturbed by adolescent THC treatment in mice and linked to CUD in humans (Fig. S8). We identified gene coexpression networks disrupted by THC in specific brain regions and correlated to memory deficits induced by THC in a sex-specific manner. In addition, we identified key regulators that orchestrate brain region-specific transcriptional subnetworks linked to adolescent exposure to THC and CUD vulnerability.
In line with previous reports in rodent models [ref. 28, ref. 45–ref. 51], our behavioral analysis demonstrated that adolescent exposure to THC in mice led to long-term impairments in object recognition memory and social interaction, but not in anxiety-like behaviors. Our study also showed sex differences in the effects of THC on recognition memory, which was impaired more in females compared to male mice. Although previous preclinical studies have not examined the influence of sex on the effects of THC on memory, female rats have been reported to be more susceptible than males to the effects of THC on locomotor activity, nociception, and reward processes [ref. 52–ref. 56]. In addition, clinical studies showed that females are more sensitive to the harmful effects of THC on spatial memory [ref. 57–ref. 61].
In agreement with the sexual dimorphism observed for the behavioral effects of THC, we also reported sex differences in gene expression patterns in response to THC. First, female mice showed a larger number of DEGs across different brain regions compared to males. Secondly, when we conducted a statistical analysis that explicitly tested for sex differences in DEGs, we found significant sex x treatment interaction in Amy, and DMS, suggesting that females and males respond differently to THC. Lastly, the RRHO2 analyses further suggest differential responses to THC. These results are new, as prior research on the transcriptional effects of adolescent exposure to THC has focused only on male rats [ref. 26, ref. 27]. Miller et al reported that adolescent exposure to THC in male rats was associated with gene expression changes related to cytoskeleton and chromatin regulation in the PFC [ref. 26]. In contrast, we did not identify any DEGs or THC-correlated modules in the male PFC in mice. Between-species differences or different statistical thresholds in DEG analysis may explain the discrepancy.
Which brain region drives distinct behavioral abnormalities induced by adolescent exposure to THC is not entirely known. Our work, for the first time, simultaneously investigated five brain regions. Our results indicated an extensive brain region specificity in the genes and networks altered by THC. Amy and NAc may be sites of particular importance as they were associated with the largest number of DEGs in females and males, respectively. In line with these findings, brain morphological studies of human cannabis users have shown that marijuana use may be associated with disrupting the neural organization of the Amy and NAc [ref. 62]. In particular, previous studies have documented that female teenagers who use marijuana are more susceptible than males to structural abnormalities of the Amy, which were correlated with worse internalizing symptoms [ref. 63]. Consistent with these observations, animal studies also reported perturbation of synaptic transmission in the Amy and NAc following administration of exogenous cannabinoids [ref. 64, ref. 65], which is in line with our observation that eCB genes (Cnr1 and Dagla) are upregulated in the female Amy.
Moreover, our gene co-expression analysis also identified specific brain regions linked to memory traits in mice. Specifically, the disruption of female cognitive modules in DMS (saddlebrown, enriched for eCB-related pathways) and VTA (bisque4 and lightsteelblue1, enriched for immune and non-neuronal differentiation pathways) was correlated with the deficits in recognition memory observed in female mice. These results suggest that adolescent exposure to THC alters the eCB system. In fact, the eCB signaling plays an essential role in learning and memory processes that engage the DMS in encoding habit-related memories [ref. 66–ref. 68]. Moreover, previous reports have shown that astrocytes play a role in mediating the effects of repetitive exposure to cannabinoids [ref. 46, ref. 69], including astrogliosis in the VTA [ref. 70].
Our multiple brain region studies also allowed us to uniquely infer network connections within and between brain regions. The THC-interconnected modules are likely indirectly influenced by THC, as inferred from the module-module interaction network. We speculate that the inter-region interaction network could predict how THC directly affects one brain region that then cascades down to other brain regions. For example, our analysis suggests that adolescent exposure to THC alters neural circuits that connect Amy with VTA and DMS in females and neural circuits that connect NAc with VTA and PFC in males. Future experiments perturbing the THC modules using animal models will be necessary to validate these predictions.
Cannabis use disorder has a strong genetic component and is influenced by other environmental factors, including social and developmental vulnerability. For example, early initiation age in adolescence and a high frequency of cannabis use increase the risk of CUD [ref. 10]. Our integrative genomic analysis identified CUD-THC subnetworks and potential causal regulators, including four KD genes (Hapln4, Kcnc1, Elavl2, Zcchc12) shared between male and female NAc and implicated in addiction processes, synaptic transmission, brain development, and lipid metabolism. However, the involvement of these genes in CUD has not been explored before, and follow-up studies will be needed to confirm the role of the key driver genes in mediating THC effects on CUD in vivo.
Our results should be considered in light of certain limitations. First, we focus on correlating transcriptomic changes that occur in late adolescence with behaviors measured at the same time in one specific mouse strain. The advantage of this approach is that it can capture gene expression changes associated with a history of early adolescent exposure to THC. However, it cannot directly assess the transcriptional and behavioral changes occurring while the drug is onboard. The second limitation of our study is that we focus on cognitive behaviors, such as recognition memory and social interaction. Still, other behaviors are likely to be influenced by THC, including addiction-like phenotypes. However, it is important to note that the addictive properties of THC are not well modeled in mice. Thirdly, our study is limited to 5 brain regions and can miss other additional gene regulatory networks. Thus, it would be important to expand this study to other brain regions, such as the hippocampus, given its critical role in recognition memory. Lastly, we cannot exclude that mechanisms other than gene expression changes contribute to sex-specific THC-related behaviors. For example, sex-specific hormonal changes [ref. 71] or pharmacokinetic factors [ref. 72] during adolescence and the differential density of cannabinoid receptors in the female and male brain [ref. 73] could contribute to the sex differences observed in our study. Our findings open numerous new hypotheses that warrant future experimental validation.
In summary, our study is the first to integrate gene expression profiles, GWAS, and network modeling to reveal comprehensive sex- and brain region-specific view of biological processes and regulators influenced by cannabis use and linked to CUD vulnerability.
Supplementary Materials
References
- 1.United Nations. World Drug Report 2020. (UN, 2021).
- 2.Johnston, L, Miech R, O’Malley P, Bachman J, Schulenberg J, Patrick M. Monitoring the Future national survey results on drug use, 1975−2018: Overview, key findings on adolescent drug use. Mahidol Popul. Q. Gaz. 2019.
- HV Curran, TP Freeman, C Mokrysz, DA Lewis, CJ Morgan, LH Parsons. Keep off the grass? Cannabis, cognition and addiction. Nat Rev Neurosci, 2016. [DOI | PubMed]
- E Silins, LJ Horwood, GC Patton, DM Fergusson, CA Olsson, DM Hutchinson. Young adult sequelae of adolescent cannabis use: an integrative analysis. Lancet Psychiatry, 2014. [DOI | PubMed]
- ND Volkow. Effects of cannabis use on human behavior-reply. JAMA Psychiatry, 2016. [DOI | PubMed]
- N Castellanos-Ryan, JB Pingault, S Parent, F Vitaro, RE Tremblay, JR Séguin. Adolescent cannabis use, change in neurocognitive function, and high-school graduation: a longitudinal study from early adolescence to young adulthood. Dev Psychopathol, 2017. [DOI | PubMed]
- ND Volkow, JM Swanson, AE Evins, LE DeLisi, MH Meier, R Gonzalez. Effects of cannabis use on human behavior, including cognition, motivation, and psychosis: a review. JAMA Psychiatry, 2016. [DOI | PubMed]
- RD Crean, NA Crane, BJ Mason. An evidence based review of acute and long-term effects of cannabis use on executive cognitive functions. J Addict Med, 2011. [DOI | PubMed]
- AK Simpson, V Magid. Cannabis use disorder in adolescence. Child Adolesc Psychiatr Clin N. Am, 2016. [DOI | PubMed]
- JP Connor, D Stjepanović, B Le Foll, E Hoch, AJ Budney, WD Hall. Cannabis use and cannabis use disorder. Nat Rev Dis Prim, 2021. [DOI | PubMed]
- EC Johnson, D Demontis, TE Thorgeirsson, RK Walters, R Polimanti, AS Hatoum. A large-scale genome-wide association study meta-analysis of cannabis use disorder. Lancet Psychiatry, 2020. [DOI | PubMed]
- R Sherva, Q Wang, H Kranzler, H Zhao, R Koesterer, A Herman. Genome-wide Association Study of cannabis dependence severity, novel risk variants, and shared genetic risks. JAMA Psychiatry, 2016. [DOI | PubMed]
- D Demontis, VM Rajagopal, TE Thorgeirsson, TD Als, J Grove, K Leppälä. Genome-wide association study implicates CHRNA2 in cannabis use disorder. Nat Neurosci, 2019. [DOI | PubMed]
- A Agrawal, MT Lynskey, A Hinrichs, R Grucza, SF Saccone, R Krueger. A genome-wide association study of DSM-IV cannabis dependence. Addict Biol, 2011. [DOI | PubMed]
- JA Pasman, K Verweij, Z Gerring, S Stringer, S Sanchez-Roige, JL Treur. GWAS of lifetime cannabis use reveals new risk loci, genetic overlap with psychiatric traits, and a causal influence of schizophrenia. Nat Neurosci, 2018. [DOI | PubMed]
- WA Devane, FA Dysarz, MR Johnson, LS Melvin, AC Howlett. Determination and characterization of a cannabinoid receptor in rat brain. Mol Pharmacol, 1988. [PubMed]
- R Mechoulam, LA Parker. The endocannabinoid system and the brain. Annu Rev Psychol, 2013. [DOI | PubMed]
- H-C Lu, K Mackie. An introduction to the endogenous cannabinoid system. Biol Psychiatry, 2016. [DOI | PubMed]
- V Di Marzo, D Melck, T Bisogno, L De Petrocellis. Endocannabinoids: endogenous cannabinoid receptor ligands with neuromodulatory action. Trends Neurosci, 1998. [DOI | PubMed]
- MP Viveros, R Llorente, J Suarez, A Llorente-Berzal, M López-Gallardo, FR de Fonseca. The endocannabinoid system in critical neurodevelopmental periods: sex differences and neuropsychiatric implications. J Psychopharmacol, 2012. [DOI | PubMed]
- HC Meyer, FS Lee, DG Gee. The role of the endocannabinoid system and genetic variation in adolescent brain development. Neuropsychopharmacology, 2018. [DOI | PubMed]
- DA Sturman, B Moghaddam. The neurobiology of adolescence: changes in brain architecture, functional dynamics, and behavioral tendencies. Neurosci Biobehav Rev, 2011. [DOI | PubMed]
- YL Hurd, OJ Manzoni, MV Pletnikov, FS Lee, S Bhattacharyya, M Melis. Cannabis and the developing brain: insights into its long-lasting effects. J Neurosci, 2019. [DOI | PubMed]
- M Maccarrone, M Guzman, K Mackie, P Doherty, T Harkany. Programming of neural cells by (endo)cannabinoids: from physiological rules to emerging therapies. Nat Rev Neurosci, 2014. [DOI | PubMed]
- YL Hurd, M Michaelides, ML Miller, D Jutras-Aswad. Trajectory of adolescent cannabis use on addiction vulnerability. Neuropharmacology, 2014. [DOI | PubMed]
- ML Miller, B Chadwick, DL Dickstein, I Purushothaman, G Egervari, T Rahman. Adolescent exposure to Delta(9)-tetrahydrocannabinol alters the transcriptional trajectory and dendritic architecture of prefrontal pyramidal neurons. Mol Psychiatry, 2019. [DOI | PubMed]
- 27.Ferland JN, Ellis RJ, Rompala G, Landry JA, Callens JE, Ly A, et al. Dose mediates the protracted effects of adolescent THC exposure on reward and stress reactivity in males relevant to perturbation of the basolateral amygdala transcriptome. Mol. Psychiatry. 2022. 10.1038/s41380-022-01467-0.
- A Iemolo, P Montilla-Perez, J Nguyen, VB Risbrough, MA Taffe, F Telese. Reelin deficiency contributes to long-term behavioral abnormalities induced by chronic adolescent exposure to Delta9-tetrahydrocannabinol in mice. Neuropharmacology, 2021. [DOI | PubMed]
- X Zhou, AM Barkley-Levenson, P Montilla-Perez, F Telese, AA Palmer. Functional validation of a finding from a mouse genome-wide association study shows that Azi2 influences the acute locomotor simulant response to methamphetamine. Genes Brain Behav, 2021. [DOI | PubMed]
- L Shu, K Chan, G Zhang, T Huan, Z Kurt, Y Zhao. Shared genetic regulatory networks for cardiovascular disease and type 2 diabetes in multiple populations of diverse ethnicities in the United States. PLoS Genet, 2017. [DOI | PubMed]
- L Shu, Y Zhao, Z Kurt, SG Byars, T Tukiainen, J Kettunen. Mergeomics: multidimensional data integration to identify pathogenic perturbations to biological systems. BMC Genomics, 2016. [DOI | PubMed]
- S Sannino, F Russo, G Torromino, V Pendolino, P Calabresi, E De Leonibus. Role of the dorsal hippocampus in object memory load. Learn Mem, 2012. [DOI | PubMed]
- KM Cahill, Z Huo, GC Tseng, RW Logan, ML Seney. Improved identification of concordant and discordant gene expression signatures using an updated rank-rank hypergeometric overlap approach. Sci Rep, 2018. [DOI | PubMed]
- 34.Fionda V. Networks in Biology. in Encyclopedia of Bioinformatics and Computational Biology (eds. Ranganathan S, Gribskov M, Nakai K & Schönbach C) 915-21 (Academic Press, 2019).
- P Langfelder, S Horvath. WGCNA: an R package for weighted correlation network analysis. BMC Bioinforma, 2008. [DOI]
- TT-Y Lee, MN Hill, FS Lee. Developmental regulation of fear learning and anxiety behavior by endocannabinoids. Genes Brain Behav, 2016. [DOI | PubMed]
- I Katona, TF Freund. Endocannabinoid signaling as a synaptic circuit breaker in neurological disease. Nat Med, 2008. [DOI | PubMed]
- KZ Peters, JF Cheer, R Tonini. Modulating the Neuromodulators: Dopamine, Serotonin, and the Endocannabinoid System. Trends Neurosci, 2021. [DOI | PubMed]
- A Hillmer, C Chawar, S Sanger, A D’Elia, M Butt, R Kapoor. Genetic determinants of cannabis use: a systematic review protocol. Syst Rev, 2020. [DOI | PubMed]
- J Ding, M Blencowe, T Nghiem, SM Ha, YW Chen, G Li. Mergeomics 2.0: a web server for multi-omics data integration to elucidate disease networks and predict therapeutics. Nucleic Acids Res, 2021. [DOI | PubMed]
- S Bee, A Ringland, L Coutellier. Social impairments in mice lacking the voltage-gated potassium channel Kv3.1. Behav Brain Res, 2021. [DOI | PubMed]
- M Edamatsu, R Miyano, A Fujikawa, F Fujii, T Hori, T Sakaba. Hapln4/Bral2 is a selective regulator for formation and transmission of GABAergic synapses between Purkinje and deep cerebellar nuclei neurons. J Neurochem, 2018. [DOI | PubMed]
- S Berto, N Usui, G Konopka, BL Fogel. ELAVL2-regulated transcriptional and splicing networks in human neurons link neurodevelopment and autism. Hum Mol Genet, 2016. [PubMed]
- H Li, Q Liu, X Hu, D Feng, S Xiang, Z He. Human ZCCHC12 activates AP-1 and CREB signaling as a transcriptional co-activator. Acta Biochim Biophys Sin, 2009. [DOI | PubMed]
- T Sabran-Cohen, U Bright, T Mizrachi Zer-Aviv, I Akirav. Rapamycin prevents the long-term impairing effects of adolescence Δ-9-tetrahydrocannabinol on memory and plasticity in male rats. Eur J Neurosci, 2021. [DOI | PubMed]
- Y Jouroukhin, X Zhu, AV Shevelkin, Y Hasegawa, B Abazyan, A Saito. Adolescent Δ9-Tetrahydrocannabinol exposure and astrocyte-specific genetic vulnerability converge on nuclear factor-κB-Cyclooxygenase-2 signaling to impair memory in adulthood. Biol Psychiatry, 2019. [DOI | PubMed]
- R Saravia, M Ten-Blanco, M Julià-Hernández, H Gagliano, R Andero, A Armario. Concomitant THC and stress adolescent exposure induces impaired fear extinction and related neurobiological changes in adulthood. Neuropharmacology, 2019. [DOI | PubMed]
- M Murphy, S Mills, J Winstone, E Leishman, J Wager-Miller, H Bradshaw. Chronic adolescent Δ9-tetrahydrocannabinol treatment of male mice leads to long-term cognitive and behavioral dysfunction, which are prevented by concurrent cannabidiol treatment. Cannabis Cannabinoid Res, 2017. [DOI | PubMed]
- E Zamberletti, M Gabaglio, P Prini, T Rubino, D Parolaro. Cortical neuroinflammation contributes to long-term cognitive dysfunctions following adolescent delta-9-tetrahydrocannabinol treatment in female rats. Eur Neuropsychopharmacol, 2015. [DOI | PubMed]
- NA Swartzwelder, ML Risher, SH Abdelwahab, A D’Abo, AH Rezvani, ED Levin. Effects of ethanol, Δ(9)-tetrahydrocannabinol, or their combination on object recognition memory and object preference in adolescent and adult male rats. Neurosci Lett, 2012. [DOI | PubMed]
- CM O’tuathaigh, M Hryniewiecka, A Behan, O Tighe, C Coughlan, L Desbonnet. Chronic adolescent exposure to Δ-9-tetrahydrocannabinol in COMT mutant mice: impact on psychosis-related and other phenotypes. Neuropsychopharmacology, 2010. [DOI | PubMed]
- L Fattore, MS Spano, S Altea, F Angius, P Fadda, W Fratta. Cannabinoid self-administration in rats: sex differences and the influence of ovarian function. Br J Pharm, 2007. [DOI]
- RM Craft, JA Marusich, JL Wiley. Sex differences in cannabinoid pharmacology: a reflection of differences in the endocannabinoid system?. Life Sci, 2013. [DOI | PubMed]
- RM Craft, AA Wakley, KT Tsutsui, JD Laggart. Sex differences in cannabinoid 1 vs. cannabinoid 2 receptor-selective antagonism of antinociception produced by Δ9-tetrahydrocannabinol and CP55,940 in the Rat. J Pharmacol Exp Ther, 2012. [DOI | PubMed]
- EM Romero, B Fernández, O Sagredo, N Gomez, L Urigüen, C Guaza. Antinociceptive, behavioural and neuroendocrine effects of CP 55,940 in young rats. Brain Res Dev Brain Res, 2002. [DOI | PubMed]
- AH Tseng, RM Craft. Sex differences in antinociceptive and motoric effects of cannabinoids. Eur J Pharmacol, 2001. [DOI | PubMed]
- CA Hernandez-Avila, BJ Rounsaville, HR Kranzler. Opioid-, cannabis- and alcohol-dependent women show more rapid progression to substance abuse treatment. Drug Alcohol Depend, 2004. [DOI | PubMed]
- TS Schepis, RA Desai, DA Cavallo, AE Smith, A McFetridge, TB Liss. Gender differences in adolescent marijuana use and associated psychosocial characteristics. J Addict Med, 2011. [DOI | PubMed]
- A Bassir Nia, CL Mann, S Spriggs, DR DeFrancisco, S Carbonaro, L Parvez. The relevance of sex in the association of synthetic cannabinoid use with psychosis and agitation in an inpatient population. J Clin Psychiatry, 2019. [DOI]
- P Makela, J Wakeley, H Gijsman, PJ Robson, Z Bhagwagar, RD Rogers. Low doses of delta-9 tetrahydrocannabinol (THC) have divergent effects on short-term spatial memory in young, healthy adults. Neuropsychopharmacology, 2006. [DOI | PubMed]
- HG Pope, A Jacobs, JP Mialet, D Yurgelun-Todd, S Gruber. Evidence for a sex-specific residual effect of cannabis on visuospatial memory. Psychother Psychosom, 1997. [DOI | PubMed]
- JM Gilman, JK Kuster, S Lee, MJ Lee, BW Kim, N Makris. Cannabis use is quantitatively associated with nucleus accumbens and amygdala abnormalities in young adult recreational users. J Neurosci, 2014. [DOI | PubMed]
- T McQueeny, CB Padula, J Price, KL Medina, P Logan, SF Tapert. Gender effects on amygdala morphometry in adolescent marijuana users. Behav Brain Res, 2011. [DOI | PubMed]
- SC Azad, K Monory, G Marsicano, BF Cravatt, B Lutz, W Zieglgänsberger. Circuitry for associative plasticity in the amygdala involves endocannabinoid signaling. J Neurosci, 2004. [DOI | PubMed]
- B Kolb, G Gorny, CL Limebeer, LA Parker. Chronic treatment with Delta-9-tetrahydrocannabinol alters the structure of neurons in the nucleus accumbens shell and medial prefrontal cortex of rats. Synapse, 2006. [DOI | PubMed]
- G Marsicano, P Lafenêtre. Roles of the endocannabinoid system in learning and memory. Curr Top Behav Neurosci, 2009. [DOI | PubMed]
- FA Moreira, B Lutz. The endocannabinoid system: emotion, learning and addiction. Addict Biol, 2008. [DOI | PubMed]
- J Goodman, MG Packard. The influence of cannabinoids on learning and memory processes of the dorsal striatum. Neurobiol Learn Mem, 2015. [DOI | PubMed]
- JA Fields, MK Swinton, P Montilla-Perez, E Ricciardelli, F Telese. The cannabinoid receptor agonist, WIN-55212-2, suppresses the activation of proinflammatory genes induced by interleukin 1 beta in human astrocytes. Cannabis Cannabinoid Res, 2022. [DOI | PubMed]
- N Pintori, MP Castelli, C Miliano, N Simola, P Fadda, L Fattore. Repeated exposure to JWH-018 induces adaptive changes in the mesolimbic and mesocortical dopaminergic pathways, glial cells alterations, and behavioural correlates. Br J Pharmacol, 2021. [DOI | PubMed]
- ZD Cooper, RM Craft. Sex-dependent effects of cannabis and cannabinoids: a translational perspective. Neuropsychopharmacology, 2018. [DOI | PubMed]
- AH Tseng, JW Harding, RM Craft. Pharmacokinetic factors in sex differences in Delta 9-tetrahydrocannabinol-induced behavioral effects in rats. Behav Brain Res, 2004. [DOI | PubMed]
- M López-Gallardo, AB López-Rodríguez, Á Llorente-Berzal, D Rotllant, K Mackie, A Armario. Maternal deprivation and adolescent cannabinoid exposure impact hippocampal astrocytes, CB1 receptors and brain-derived neurotrophic factor in a sexually dimorphic fashion. Neuroscience, 2012. [DOI | PubMed]
