Comprehensive Analysis of Expression Regulation for RNA m6A Regulators With Clinical Significance in Human Cancers
Abstract
Background:
N6-methyladenosine (m6A), the most abundant chemical modification on eukaryotic messenger RNA (mRNA), is modulated by three class of regulators namely “writers,” “erasers,” and “readers.” Increasing studies have shown that aberrant expression of m6A regulators plays broad roles in tumorigenesis and progression. However, it is largely unknown regarding the expression regulation for RNA m6A regulators in human cancers.
Results:
Here we characterized the expression profiles of RNA m6A regulators in 13 cancer types with The Cancer Genome Atlas (TCGA) data. We showed that METTL14, FTO, and ALKBH5 were down-regulated in most cancers, whereas YTHDF1 and IGF2BP3 were up-regulated in 12 cancer types except for thyroid carcinoma (THCA). Survival analysis further revealed that low expression of several m6A regulators displayed longer overall survival times. Then, we analyzed microRNA (miRNA)-regulated and DNA methylation-regulated expression changes of m6A regulators in pan-cancer. In total, we identified 158 miRNAs and 58 DNA methylation probes (DMPs) involved in expression regulation for RNA m6A regulators. Furthermore, we assessed the survival significance of those regulatory pairs. Among them, 10 miRNAs and 7 DMPs may promote cancer initiation and progression; conversely, 3 miRNA/mRNA pairs in kidney renal clear cell carcinoma (KIRC) may exert tumor-suppressor function. These findings are indicative of their potential prognostic values. Finally, we validated two of those miRNA/mRNA pairs (hsa-miR-1307-3p/METTL14 and hsa-miR-204-5p/IGF2BP3) that could serve a critical role for potential clinical application in KIRC patients.
Conclusions:
Our findings highlighted the importance of upstream regulation (miRNA and DNA methylation) governing m6A regulators’ expression in pan-cancer. As a result, we identified several informative regulatory pairs for prognostic stratification. Thus, our study provides new insights into molecular mechanisms of m6A modification in human cancers.
Article type: Research Article
Keywords: N6-methyladenosine, microRNA, DNA methylation, The Cancer Genome Atlas, prognosis
Affiliations: National Genomics Data Center, Beijing Institute of Genomics (China National Center for Bioinformation), Chinese Academy of Sciences, Beijing, China; School of Future Technology, University of Chinese Academy of Sciences, Beijing, China; College of Life Sciences, University of Chinese Academy of Sciences, Beijing, China; CAS Key Laboratory of Genome Sciences and Information, Beijing Institute of Genomics, Chinese Academy of Sciences, Beijing, China
License: Copyright © 2021 Liu, Wang, Teng, Zhang and Song CC BY 4.0 This is an open-access article distributed under the terms of the Creative Commons Attribution License (CC BY). The use, distribution or reproduction in other forums is permitted, provided the original author(s) and the copyright owner(s) are credited and that the original publication in this journal is cited, in accordance with accepted academic practice. No use, distribution or reproduction is permitted which does not comply with these terms.
Article links: DOI: 10.3389/fonc.2021.624395 | PubMed: 33718187 | PMC: PMC7946859
Relevance: Relevant: mentioned in keywords or abstract
Full text: PDF (2.9 MB)
Introduction
N6-methyladenosine (m6A) is the most abundant modification on eukaryotic mRNA. It plays crucial roles in various biological processes, including neuronal development, spermatogenesis, immune response, cell fate transition, and tumorigenesis (ref. 1–ref. 5). Dynamic m6A modification is regulated by RNA m6A regulators including methyltransferases, demethylases, and binding proteins, also known as “writers,” “erasers,” and “readers.” METTL3, METTL14, and WTAP are core components of m6A methyltransferase complex (ref. 6–ref. 8). In addition to the core components, other associated regulatory subunits were also reported in succession, including KIAA1429, ZFP217, RBM15, RBM15B, and CBLL1 (ref. 9–ref. 11). The m6A demethylases FTO and ALKBH5 can remove m6A mark in the nucleus (ref. 2, ref. 12). Several m6A binding proteins have been identified, such as YTH family proteins (YTHDF1/2/3, YTHDC1/2) (ref. 13–ref. 15) and IGF2BP family proteins (IGF2BP1/2/3) (ref. 16–ref. 18). Moreover, HNRNPC, HNRNPA2B1, and EIF3A also function as “readers” (ref. 19, ref. 20). Overall, it is of great significance to elucidate the potential molecular mechanisms of m6A regulators in distinct biological contexts.
Studies have revealed that m6A modification is of essence in tumorigenesis and progression (e.g., bladder cancer, gliomas, ovarian carcinoma, colorectal carcinoma, hepatocellular carcinoma, clear cell renal cell carcinoma, endometrial cancer, breast cancer, and non-small cell lung cancer) (ref. 21–ref. 29) by controlling distinct oncogenic pathways. In addition, it has been discovered that m6A regulators have widespread genetic alterations and transcriptional dysregulation in pan-cancer, which can disturb a large number of cancer-related molecular pathways (ref. 30). Although the role of m6A modification in oncogenic pathways has been extensively documented in previous studies, the molecular determinants responsible for transcriptional dysregulation of RNA m6A regulators remain unclear. Thus, a deeper understanding is urgently needed.
As known, gene expression is regulated at multiple levels, such as epigenetics, transcription, post-transcription, and post-translation. Among them, microRNA (miRNA) and DNA methylation were widely studied for gene expression regulation (ref. 31, ref. 32). Accumulating evidences imply that miRNA can affect the expression of oncogenes and tumor suppressor genes (ref. 33–ref. 35). For example, hsa-miR-140-5p influences cervical cancer growth and metastasis by targeting IGF2BP1 (ref. 36). In addition, aberrant DNA methylation patterns can also alter gene expression during cancer onset and progression (ref. 37–ref. 39). For example, hypomethylation of IGF2BP3 can result in its overexpression in breast cancer (ref. 40). Therefore, comprehensive analysis of RNA m6A regulators transcriptional dysregulation from miRNA and DNA methylation levels would be desirable to better understand the underlying mechanisms of m6A expression regulation.
In this study, we first profiled the expression variation map of RNA m6A regulators in multiple cancers. Then, we explored the regulatory roles of miRNA and DNA methylation in m6A regulators transcriptional changes. Moreover, we uncovered several key miRNAs and DNA methylation probes (DMPs). They could not only alter the expression of their corresponding m6A regulators but also act as prognostic predictors. Further analysis of these identified miRNA/mRNA regulatory pairs in kidney renal clear cell carcinoma (KIRC) clearly depicted their associations with cancer progression. Overall, our integrative analysis revealed the upstream regulatory landscape of m6A regulators, which may provide new insights into molecular mechanisms of m6A modification in human cancers and help researchers develop novel targets for cancer diagnosis and treatment.
Materials and Methods
A bioinformatics pipeline was developed to identify upstream regulatory factors of m6A regulators (Figure S1). The detailed methods and tools were described as follows.
Data Collection and Processing
Multidimensional omics data (including mRNA expression, miRNA expression, and DNA methylation) of The Cancer Genome Atlas (TCGA) cancers and the corresponding clinical data were downloaded from the Broad GDAC Firehose (Stddata_2016_01_28 version, http://gdac.broadinstitute.org/). The mRNA expression data at level 3 in RNA-Seq by expectation maximization (RSEM) format, miRNA expression data in normalized reads per million (RPM) format, 450K DNA methylation array data in β-value format, as well as clinical data at level 4 were used for further analysis. To increase the credibility of comparison between tumor and normal samples, primary solid cancers with more than 25 normal samples were retained. The details of all collected datasets used in this study were summarized in Table S1.
Integrative Analysis of miRNA and mRNA Expression Profiles
For miRNA-regulated m6A regulators analysis, the regulatory pairs were downloaded from TargetScan (v7.0, http://www.targetscan.org/) (ref. 41) and miRTarBase (v8.0, http://mirtarbase.mbc.nctu.edu.tw/) (ref. 42). Thus, for each miRNA/mRNA pair, Spearman correlation analysis was performed using normalized expression values of mRNA-seq and miRNA-seq data. Anti-correlated miRNA/mRNA regulatory pairs (Spearman correlation coefficient (r) < 0, p-value < 0.05) were identified in tumor and normal samples, respectively (ref. 43, ref. 44). Furthermore, the Wilcoxon rank sum test was used to identify differentially expressed miRNAs and genes (adjusted p-value < 0.05), separately. The p-value was adjusted by the false discovery rate (FDR) method. The definition of up-regulation (or down-regulation) was that the average expression value of tumor samples was greater (or lower) than that of normal samples. All regulatory pairs, consisting of an up-regulated (or down-regulated) miRNA and its target, a down-regulated (or up-regulated) gene, were screened to build a network with the igraph package in R. The network allowed identifying hub nodes. The nodes with connections greater than or equal to 4 in each cancer were defined as hub genes. The definition of hub miRNA was that the connection of the node was not less than 2 in one cancer. Specifically, the disease and pathway enrichment analyses were performed with the online tool miEAA (v2.0, http://www.ccb.uni-saarland.de/mieaa_tool/) (ref. 45). The miRNAs from the network were picked to run miEAA using the miRNA enrichment analysis, in which two categories (disease items from the MNDR database and pathway items from the miRWalk database) were selected with default parameters’ setting. The ggplot2 package in R was used for visualization.
Integrative Analysis of DNA Methylation and Gene Expression Profiles
To determine the regulation of DNA methylation on m6A regulators, DMPs in the promoter regions (TSS200 and TSS1500) of m6A regulators were selected. Spearman correlation analysis was performed on m6A regulators and their corresponding DMPs (ref. 46). As those DMPs are negatively regulating their target genes, anti-correlated regulator pairs (r < 0, p-value < 0.05) in tumor and normal samples were obtained. Afterward, differential methylation analysis was performed on DMPs using the ChAMP package in R. The DMPs were defined as hypermethylation (or hypomethylation) when the average β value of tumor samples was greater (or lower) than that of normal samples. Only those DMPs satisfying the criteria of FDR < 0.05 were considered as statistically significant (ref. 47). All these regulatory pairs were used to construct a biological network. The igraph package in R was used to visualize the regulatory network.
Identification of Potential Prognostic Regulatory Pairs From the Network
To assess the regulatory pairs with survival outcomes, patients were divided into two groups according to the median value of gene expression or methylation. Patients were defined as high expression or hypermethylation group if their expression or methylation values were greater than the median value. Otherwise, patients were defined as low expression or hypomethylation group. Patient survival between the two groups was assessed via Cox regression analysis. The significance of survival differences was estimated in terms of p-value. The regulatory pairs will be considered to have an impact on the prognosis of patients if both p-values were lower than 0.05. Kaplan-Meier survival curves were plotted using two R packages (survminer and survival).
Construction of Prognostic Risk Prediction Model
To acquire the main factors with better prediction effect, the least absolute shrinkage and selection operator (LASSO) Cox regression algorithm was implemented on four potential prognostic regulatory pairs in KIRC with paired miRNA-seq and mRNA-seq data from TCGA. The patients were randomly divided into training dataset (n = 200) and test dataset (n = 49). The survival and glmnet packages in R were utilized to determine key factors. The risk model was constructed by the following formula:
where ri is regression coefficient, and Exp(i) is the expression value of the corresponding factor. According to the median value of risk scores, patients were divided into high-risk and low-risk groups respectively. The LASSO regression factor was selected by the minimum value of partial likelihood binomial deviance.
GO and KEGG Enrichment Analysis
Differentially expressed genes (DEGs) between the high-risk and low-risk groups were determined utilizing the Wilcoxon rank sum test. The functional enrichment analysis of DEGs was performed using DAVID (ref. 48). Those terms with p-value lower than 0.05 were selected for subsequent analysis. The ggplot2 package was used to visualize the enrichment analysis results. The similarity of these enriched terms was measured with the R package GOSemSim (ref. 49).
Protein-Protein Interaction (PPI) Network Construction
The PPI network was constructed on STRING (v11.0, https://string-db.org/). The key different modules were selected using MCODE in Cytoscape (v3.7.0).
Immune Infiltration Analysis
The ESTIMATE algorithm was used to calculate the immune score, stromal score, and tumor purity. The marker genes of each immune cell type were collected from previous studies (ref. 50). The ssGSEA method (ref. 51) was applied to quantify the infiltration degrees of 28 immune cell types in the tumor microenvironment.
Results
Comprehensive Expression Analysis Revealed the Prognostic Values of m6A Regulators in Cancers
The dynamic m6A modification is regulated by m6A “writers,” “erasers,” and “readers” (f1). We totally obtained 21 RNA m6A regulators including 8 “writers,” 2 “erasers,” and 11 “readers” through literature curation. We first elucidated the expression characteristics of these regulators in a pan-cancer context (f1): (i) Expression changes of some clusters (YTHDF family, IGF2BP family, METTL14, FTO, and ALKBH5) were consistent in selected cancers. For example, YTHDF1 and IGF2BP3 were up-regulated in 11 cancer types except for THCA. METTL14 was down-regulated in all 11 cancer types while FTO and ALKBH5 were down-regulated in most cancer types except for KIRC. (ii) Expression alterations of m6A regulators in THCA exhibited a specific pattern among all 13 cancers. Most RNA m6A regulators were significantly down-regulated in THCA except for RBM15B, HNRNPC, and IGF2BP2. These findings suggest that there are multiple mechanisms capable of controlling gene expression of m6A regulators in distinct cancers.

Combined with clinical data, we further investigated expression patterns of all m6A regulators in four different cancer stages (stage I, stage II, stage III, and stage IV), a widely used signature for predicting the outcomes of patients (Table S2). Two patterns significantly associated with cancer staging were observed: a decreased expression level of RBM15B in breast invasive carcinoma (BRCA) and ZC3H13 in KIRC was accompanied by the progression of cancer stages, while YTHDF1 in liver hepatocellular carcinoma (LIHC) and IGF2BP3 in kidney renal papillary cell carcinoma (KIRP) showed the increased expression pattern (f1). Since cancer staging is primarily defined by clinicopathologic features, these observations suggest that m6A regulators may influence patients’ survival. Furthermore, we depicted a landscape for strongly survival-related genes across 13 cancer types, and then identified several potential oncogenes and tumor suppressor genes (f1 ). For instance, IGF2BP1 and IGF2BP3 showed an oncogenic role in KIRC and lung adenocarcinoma (LUAD). While METTL14 and YTHDC2 functioned as tumor suppressors in KIRC. Both the IGF2BP family proteins, METTL14, and YTHDC2 can function in cancers through directing m6A-modified mRNAs. Together, these results indicate that m6A regulators can be used to develop novel treatment strategies.
Identification of miRNAs Targeting m6A Regulators in Pan-Cancer
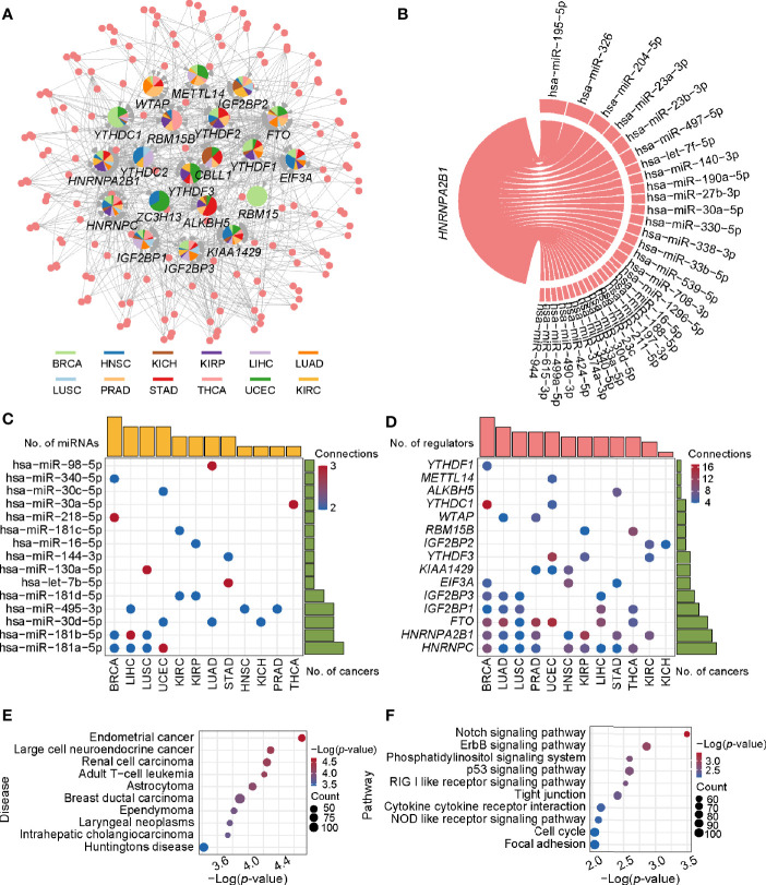
As mentioned above, the expression of m6A regulators had a significant difference between tumor and normal samples. Thus, in what follows, we aimed to investigate their upstream regulatory factors that can regulate the expression of these genes. From 1,255 predicted and experimentally confirmed miRNA/mRNA regulatory pairs, 629 regulatory pairs showing negative correlation (r < 0) across 12 cancer types were selected for further analysis. Among them, 45% (282 out of 629) significantly differentially expressed (p-value < 0.05; tumor vs normal) pairs (consisting of 158 miRNAs and 20 m6A regulators) (Table S3) were used to construct a pan-cancer miRNA-gene regulatory network (f2). The network showed some observations: i) RBM15-associated regulatory pairs were only identified in BRCA. ii) HNRNPC-associated regulatory pairs were presented in 11 cancer types, of which BRCA had the most 9 regulatory pairs. iii) HNRNPA2B1 had the maximum connection. The hsa-miR-195-5p and hsa-miR-326 regulating HNRNPA2B1 were found in more than one cancer type (f2). Next, we picked out all the hub miRNAs and genes (see methods for details) involving in the transcriptional regulatory network. A case in point is hsa-miR-181a-5p belonging to miR-181 family can target several m6A regulators in BRCA, LIHC, LUSC, and UCEC (f2). The hsa-miR-181a-5p has been reported to be associated with acute myeloid leukemia, papillary thyroid cancer, endometrial carcinoma and so on (ref. 52–ref. 54). Some m6A regulators, such as HNRNPC, HNRNPA2B1, and FTO, can also be targeted by several miRNAs (f2). In addition, statistical analysis of the network showed that 159 regulatory pairs were found in only one cancer type and 13 regulatory pairs were found in at least 5 cancer types (Table S4). These results indicate that these miRNAs may play important roles in expression alterations of m6A regulators.

To further understand the functional characteristic of miRNAs in the regulatory network, we performed miRNA enrichment analysis. Among disease ontology items, they were significantly associated with several cancers (such as endometrial cancer, renal cell carcinoma, and breast ductal carcinoma) (f2). In addition, results from miEAA revealed that the candidate set of miRNAs was enriched in some pathways associated with cancer, immune and cellular processes, such as p53 signaling pathway, RIG I like receptor signaling pathway, and cell cycle (f2). More importantly, 13 of the above regulatory pairs have been reported in published studies (T1). For example, hsa-miR-145 could regulate the expression of YTHDF2 in hepatocellular carcinoma, which further affected the m6A modification and promoted the disease progression (ref. 33). Another example, hsa-miR-188 could inhibit the proliferation, migration and invasion of glioma by suppressing the expression of IGF2BP2 (ref. 55).
Table 1: Regulatory relationships with literature evidence.
| miRNA | Gene | PMID | Journal | Disease | TCGA | m6A | |
|---|---|---|---|---|---|---|---|
| hsa-miR-497 | EIF3A | 28322466 | J Cell Biochem. | Pulmonary fibrosis | LIHC | – | |
| hsa-miR-30b-5p | FTO | 31728912 | J Physiol Sci. | Hypoglycemia-associated autonomic failure | KICH, STAD, UCEC | – | |
| hsa-miR-495 | FTO | 31709454 | Pflugers Arch. | Type 2 diabetes | KIRC, STAD | – | |
| hsa-miR-30a-5p | FTO | 31728912 | J Physiol Sci. | Hypoglycemia-associated autonomic failure | KIRP | – | |
| hsa-miR-491-5p | IGF2BP1 | 27158341 | Am J Transl Res. | Non-small cell lung cancer | LIHC | – | |
| hsa-miR-150 | IGF2BP1 | 26561465 | Tumour Biol. | Osteosarcoma | KIRP | – | |
| hsa-miR-150 | IGF2BP1 | 30220021 | Pathol Oncol Res. | Osteosarcoma | KIRP | – | |
| hsa-miR-98-5p | IGF2BP1 | 28244848 | Oncol Res. | Hepatocellular carcinoma | LIHC | – | |
| hsa-miR-140-5p | IGF2BP1 | 27588393 | Oncotarget. | Cervical cancer | KIRP | – | |
| hsa-let-7b | IGF2BP2 | 27513293 | Exp Dermatol. | Wound healing | HNSC, LUSC, STAD | – | |
| hsa-miR-188 | IGF2BP2 | 28901413 | Mol Med Rep. | Glioma | KIRC | – | |
| hsa-miR-145 | YTHDF2 | 28104805 | J Biol Chem. | Hepatocellular carcinoma | BRCA, THCA | m6A | |
| hsa-miR-106b-5p | YTHDF3 | 30341748 | Breast Cancer. | Breast cancer | KICH, LUSC, UCEC | – | |
Survival analysis identified some miRNA/mRNA regulatory pairs with prognostic value (Figures S2–S4 ). Taken the hsa-miR-204-5p/IGF2BP3 pair in KIRC for example, low expression of IGF2BP3 and high expression of hsa-miR-204-5p exhibited a favorable outcome. Therefore, this regulatory pair was defined as a tumor-promoting pair. As for hsa-miR-96-5p/YTHDC2, high expression of YTHDC2 and hsa-miR-96-5p exhibited favorable and opposite outcome respectively, which was thus defined as a tumor-antagonizing pair. Totally, 12 prognosis-related miRNA/mRNA regulatory pairs (9 tumor-promoting and 3 tumor-antagonizing pairs) in four cancer types were finally obtained (f3). Besides, several miRNAs including hsa-miR-204-5p, hsa-miR-1307-3p, hsa-miR-96-5p, and hsa-miR-106b-5p may affect the survival and prognosis of patients by regulating the expression of IGF2BP3, METTL14, YTHDC2, and YTHDF3, respectively, in KIRC; hsa-let-7c-5p may target multiple m6A regulator genes (including IGF2BP1 and IGF2BP3) in LUAD. Together, those identified miRNAs can account for the differential expression of m6A regulators, and they can serve as potential targets for cancer therapy.

DNA Methylation Probes (DMPs) Targeting m6A Regulators Are Predictive of Patients’ Outcome
DNA methylation, an extensively studied epigenetic mark, can affect transcriptional dysregulation in cancers (ref. 56). Then, we addressed the effect of DNA methylation on m6A regulators transcriptional dysregulation. Spearman correlation analysis showed that DMPs were negatively correlated with their target genes in most cancers ( f4 ), except that THCA exhibited minor differences between positive and negative correlations in both tumor and normal tissues. Totally, we identified 154 regulatory pairs showing the negative correlation across 11 cancer types. Among the 154 regulatory pairs, 58 unique DMPs were differential methylation. We detected much more frequent hypermethylation than hypomethylation in most cancers (f4). Collectively, most DMPs were hyper-methylated and negatively regulated their target genes (m6A regulators) in a pan-cancer layer. These results indicate that DNA methylation can also account for m6A expression alterations in cancers.

To show a landscape for all potential DMP/gene regulatory pairs across 11 cancer types, we further built a regulatory network (f4) using 100 anti-correlated regulatory pairs, involving 58 differentially methylated DMPs and 13 differentially expressed m6A regulators (Table S5). The network showed that METTL14 was targeted by multiple DMPs in most cancer types. Oppositely, KIAA1429, YTHDC2, and EIF3A associated pairs were only found in one cancer. Based on statistical analysis of the network, we found that 33 regulatory pairs occurred only in one cancer, and 13 regulatory pairs presented in at least three cancer types (Table S6). In addition, we also found that IGF2BP3 and YTHDF2 were regulated by eight different DMPs across six cancers (f4). Subsequent survival analysis identified seven regulatory relationships, which may serve as tumor-promoting regulatory pairs (f5). For example, IGF2BP3 targeted by cg02860543 and cg07297397 could affect the survival and prognosis of patients in LIHC. Two methylation probes (cg03711622 and cg17671317) could target HNRNPA2B1 in KIRC. The Kaplan-Meier curves showed that the expression and methylation levels of patients with better outcome were the opposite (Figure S5). Our findings indicate that m6A regulators with clinical significance in human cancers can be influenced by dynamic DNA methylation.

Potential Application of miRNA-m6A Regulator Pairs in KIRC Prognosis
To further explore the potential application of miRNA/mRNA regulatory pairs, subsequent in-depth analyses were focused on KIRC. We wonder whether there are any key regulators in specific cancer type. Based on 4 regulatory pairs (hsa-miR-1307-3p/METTL14, hsa-miR-106b-5p/YTHDF3, hsa-miR-96-5p/YTHDC2, and hsa-miR-204-5p/IGF2BP3) identified above in KIRC, we screened prognostic regulatory pairs that could best separate risk groups using LASSO regression analysis (f6). The most appropriate number of factors was 4 when the partial likelihood binomial deviance reached the minimum value. Then the four factors (hsa-miR-1307-3p, METTL14, hsa-miR-204-5p, and IGF2BP3, composed two regulatory pairs hsa-miR-1307-3p/METTL14 and hsa-miR-204-5p/IGF2BP3) were selected to construct the prediction model (see details in Materials and Methods). Next, patients’ risk score was imputed by the expression values and regression coefficients of these 4 factors. The risk score was used to divide the patients into high-risk and low-risk groups, of which the low-risk group was associated with better survival (p-value < 0.0001). Similar findings were also observed in additional validation dataset (Figures S6). These results disclose that expression profiles of hsa-miR-1307-3p/METTL14 and hsa-miR-204-5p/IGF2BP3 pairs can well characterize the survival status of patients in KIRC.

We further identified 1,314 DEGs in high-risk group against the low-risk group, including 267 up-regulated and 1047 down-regulated genes. KEGG pathway enrichment analysis of these DEGs detected multiple immune-related pathways (including complement and coagulation cascades, hematopoietic cell lineage, and chemokine signaling pathway) (f6). In addition, pathways related to signal transduction were enriched, such as cytokine-cytokine receptor interaction, neuroactive ligand-receptor interaction, and cell adhesion molecules, etc. Meanwhile, Gene Ontology (GO) enrichment analysis also showed that these DEGs were related to immunity and signal transduction, such as immune response, cell-cell signaling, chemokine-mediated signaling pathway, and inflammatory response (f6 ). The similarity matrix of enriched terms (f6) further confirmed that immune-related terms presented high similarities with those terms related to signal transduction or other processes, such as immune response and cytokine-cytokine receptor interaction. Moreover, we constructed the PPI network for DEGs with clinical significance and identified four important modules (Figure S7A). Of note, several immune-related genes were found in those PPI modules, such as chemokine family (CXCL8, CXCL4, CXCL6, CCL5, and C3), interleukin (IL1A and IL6) and so on. These results indicate that these regulatory pairs may function through immune-related mechanisms.
As the functional classes of DEGs were mainly related to immunity, we further calculated the immune score, stromal score, and tumor purity of samples belonging to each risk group. It is worth mentioning that the high-risk group had higher immune score and lower tumor purity by comparison with the low-risk group (Figure S7B). Recent studies found that m6A regulators were closely correlated with immune infiltration in glioma and gastric cancer (ref. 57, ref. 58), and thus we wondered whether the immune infiltration was different between the two groups. Most immune cells have significantly higher infiltration score in the high-risk group than low-risk group (f6). From the correlation analysis between m6A regulators’ expression and immune cell infiltration score (Table S7), we found that the expression of IGF2BP3 was positively correlated with the infiltration scores across 11 immune cells, suggesting that highly expressed IGF2BP3 may contribute strong immune infiltration and poor survival. In short, we speculate that hsa-miR-204-5p may affect the immune-related processes and immune infiltration by regulating IGF2BP3. Such a regulatory axis may promote the occurrence and development of KIRC.
Discussion
With more effective sequencing technologies and tools (ref. 59–ref. 61), how dysregulated m6A is involved in cancer pathogenesis and progression has attracted much more attention than ever. Here, we profiled the expression variation map of RNA m6A regulators in multiple cancers and explored the upstream regulation of m6A regulators from miRNA and DNA methylation. Furthermore, we identified the potential miRNA-regulated and DNA methylation-regulated regulatory pairs and investigated the effects of miRNA/mRNA regulatory pairs on patients in KIRC.
Till now, a few of studies have showed that transcriptional dysregulation of m6A regulators in pan-cancer (ref. 30). Here we reported the altered expression of RNA m6A regulators across 13 cancer types in comparison with normal samples, revealing two rules in expression dynamics: the expression of “reader” proteins IGF2BP family and YTHDF family were up-regulated in most cancers, while methyltransferase METTL14, demethylase FTO and ALKBH5 were down-regulated in most cancers. Besides, these varied expression levels were correlated with survival advantages or disadvantages. Although some of them have been reported to play an oncogenic or tumor-suppressive role in different cancers, the role of m6A regulators was only involved in the regulation of cancer-related gene expression (ref. 62). The reasons of m6A regulators dysregulation were unclear. As we know, miRNA (ref. 63) and DNA methylation (ref. 64) are two essential modulation for controlling gene expression, and a large amount of miRNA and DNA methylation sequencing data have been generated. Correlation analysis was first performed on individual m6A regulators for methylation and expression. Then, differential expression and methylation analysis were performed on individual miRNA and DMP. We built regulatory networks with identified potential miRNA/gene and DMP/gene regulatory pairs, in which some pairs had been reported to exert positive effect on cancer pathogenesis and progression. For example, hsa-miR-150/IGF2BP1 regulatory pair was reported to be a novel potential therapeutic target for osteosarcoma treatment (ref. 65), and IGF2BP1 was identified as a novel target gene of hsa-miR-98-5p in hepatocellular carcinoma (ref. 66). Similarly, the DNA demethylation in the promoter region of IGF2BP3 could influence the progression of G-CIMP gliomas (ref. 67), and cg07166550/ALKBH5 could be used as prognostic biomarkers in prostate cancer (ref. 68). Finally, we identified some regulatory pairs with prognostic significance in several cancers. Moreover, studies have reported that differential expression or methylation is highly related with tumorigenesis through regulating gene expression (ref. 69–ref. 72). Our study identified miRNAs/probes that were differentially expressed/methylated between tumor and normal samples, indicating their potential association with tumorigenesis. Based on four cancer stages, we found that two miRNAs and one probe were relevant to tumor progression (Figure S8). Among them, a decreased expression of hsa-miR-204-5p in KIRC and cg03769349 in LIHC was accompanied by the progression of cancer stages, while hsa-miR-106b-5p in KIRC showed the opposite pattern. These findings suggest that miRNA or DNA methylation can affect the tumorigenesis and progression. In addition, when searching for BBcancer (http://bbcancer.renlab.org/; ref. 73), we found that each member of YTHDC2/hsa-miR-96-5p regulatory pair had higher expression abundance in peripheral blood. This finding suggests that this regulatory pair can serve as a biomarker for early diagnosis of cancers. All these studies indicate that the detailed mechanisms of miRNA-mRNA and DMP-mRNA regulatory pairs in human cancers warrant further investigation.
Renal cell carcinoma (RCC) is the most lethal urogenital tumor, among which clear cell RCC (ccRCC, also known as KIRC) constitutes 70% to 80% of all RCCs. Few studies found that the prognostic value of some m6A regulators in KIRC (ref. 74), but the detailed mechanisms remained unclear. Here we totally identified four miRNA/mRNA regulatory pairs (hsa-miR-1307-3p/METTL14, hsa-miR-106b-5p/YTHDF3, hsa-miR-96-5p/YTHDC2, and hsa-miR-204-5p/IGF2BP3) in KIRC. For the four regulatory pairs, we verified the expression relationship of these regulatory pairs using an independent dataset from GEO. As a result, we did find hsa-miR-106b-5p/YTHDF3 regulatory pair in GSE16441. This finding makes our analysis more credible. To explore the potential application of them in KIRC prognosis. We first performed LASSO Cox regression analysis and identified two regulatory pairs (including hsa-miR-1307-3p/METTL14 and hsa-miR-204-5p/IGF2BP3) in KIRC as significant prognosis-related pairs. The role of METTL14 and IGF2BP3 in human cancers was studied before. The promotion function by METTL14 in pancreatic cancer was uncovered (ref. 75) and IGF2BP3 was found to be a potential prognosis marker and therapeutic target of colon cancer (ref. 76). Yet the miRNA-mediated mechanisms of METTL14 and IGF2BP3, if any, remain unclear. According to the expression level of these two pairs, we built a risk model to divide the patients into high-risk and low-risk groups. We found that DEGs between high-risk and low-risk groups were enriched in immune-related biological processes. Moreover, the infiltration score of 28 kinds of immune cells in tumor tissues showed statistically different patterns in the two risk groups. Notably, the expression level of IGF2BP3 had a strong positive correlation with the infiltration scores of multiple immune cells, suggesting that different features of tumor infiltration may contribute by the expression change of IGF2BP3.
In summary, our study demonstrated that miRNA- or DNA methylation- regulated m6A regulators expression involved in tumor progression and strongly correlated with patients’ prognosis. Although three types of sequencing data (miRNA-seq, mRNA-seq, and methylation array data) from TCGA were used in our study, a large-scale and multi-omics (such as CNV, lncRNA, and proteomic data) integrative analysis would be desirable as future directions. Furthermore, validation experiments are highly needed to convince our results in the future. Accordingly, all these data should be integrated to build a multi-dimensional regulatory network for better understanding the complex mechanisms of m6A regulators in cancers.
Data Availability Statement
The original contributions presented in the study are included in the article/Supplementary Material. Further inquiries can be directed to the corresponding authors.
Author Contributions
SS: conception and design. SS, ZZ, and XT: writing—review and editing. XL, PW, and XT: methodology. XL and PW: formal analysis. XL and XT: writing—original draft. All authors contributed to the article and approved the submitted version.
Funding
SS received funding support from The Youth Innovation Promotion Association of Chinese Academy of Science (2017141). The Strategic Priority Research Program of the Chinese Academy of Sciences (Grant No. XDA19090116 to SS, Grant No. XDA19050302 to ZZ).
Conflict of Interest
The authors declare that the research was conducted in the absence of any commercial or financial relationships that could be construed as a potential conflict of interest.
References
- CH Ma, MQ Chang, HY Lv, ZW Zhang, WL Zhang, X He. RNA m 6 A methylation participates in regulation of postnatal development of the mouse cerebellum.. Genome Biol (, 2018. [DOI | PubMed]
- GQ Zheng, JA Dahl, YM Niu, P Fedorcsak, CM Huang, CJ Li. ALKBH5 is a mammalian RNA demethylase that impacts RNA metabolism and mouse fertility.. Mol Cell (, 2013. [DOI | PubMed]
- R Winkler, E Gillis, L Lasman, M Safra, S Geula, C Soyris. m6A modification controls the innate immune response to infection by targeting type I interferons.. Nat Immunol (, 2019. [DOI]
- PJ Batista, B Molinie, J Wang, K Qu, JJ Zhang, LJ Li. m(6)A RNA modification controls cell fate transition in mammalian embryonic stem cells.. Cell Stem Cell (, 2014. [DOI]
- LP Vu, BF Pickering, YM Cheng, S Zaccara, D Nguyen, G Minuesa. The N 6-methyladenosine (m 6 A)-forming enzyme METTL3 controls myeloid differentiation of normal hematopoietic and leukemia cells.. Nat Med (, 2017. [DOI]
- JA Bokar, ME Shambaugh, D Polayes, AG Matera, FM Rottman. Purification and cDNA cloning of the AdoMet-binding subunit of the human mRNA (N6-adenosine)-methyltransferase.. RNA (, 1997
- JZ Liu, YN Yue, DL Han, X Wang, Y Fu, L Zhang. A METTL3-METTL14 complex mediates mammalian nuclear RNA N6-adenosine methylation.. Nat Chem Biol (, 2014. [DOI]
- SL Zhong, HY Li, Z Bodi, J Button, L Vespa, M Herzog. MTA is an Arabidopsis messenger RNA adenosine methylase and interacts with a homolog of a sex-specific splicing factor.. Plant Cell (, 2008. [DOI]
- DP Patil, CK Chen, BF Pickering, A Chow, C Jackson, M Guttman. m(6)A RNA methylation promotes XIST-mediated transcriptional repression.. Nature (, 2016. [DOI]
- P Knuckles, T Lence, IU Haussmann, D Jacob, N Kreim, SH Carl. Zc3h13/Flacc is required for adenosine methylation by bridging the mRNA-binding factor Rbm15/Spenito to the m(6)A machinery component Wtap/Fl(2)d.. Genes Dev (, 2018. [DOI]
- YN Yue, J Liu, XL Cui, J Cao, GZ Luo, ZZ Zhang. VIRMA mediates preferential m(6)A mRNA methylation in 3’UTR and near stop codon and associates with alternative polyadenylation.. Cell Discovery (, 2018. [DOI | PubMed]
- GF Jia, Y Fu, X Zhao, Q Dai, GQ Zheng, Y Yang. N6-methyladenosine in nuclear RNA is a major substrate of the obesity-associated FTO.. Nat Chem Biol (, 2011. [DOI]
- X Wang, BS Zhao, IA Roundtree, Z Lu, D Han, HH Ma. N(6)-methyladenosine Modulates Messenger RNA Translation Efficiency.. Cell (, 2015. [DOI]
- HL Shi, X Wang, ZK Lu, BS Zhao, HH Ma, PJ Hsu. YTHDF3 facilitates translation and decay of N6-methyladenosine-modified RNA.. Cell Res (, 2017. [DOI]
- A Li, YS Chen, XL Ping, X Yang, W Xiao, Y Yang. Cytoplasmic m6A reader YTHDF3 promotes mRNA translation.. Cell Res (, 2017. [DOI]
- S Muller, M Glass, AK Singh, J Haase, N Bley, T Fuchs. IGF2BP1 promotes SRF-dependent transcription in cancer in a m6A- and miRNA-dependent manner.. Nucleic Acids Res (, 2019. [DOI]
- T Li, PS Hu, Z Zuo, JF Lin, X Li, QN Wu. METTL3 facilitates tumor progression via an m6A-IGF2BP2-dependent mechanism in colorectal carcinoma.. Mol Cancer (, 2019. [DOI | PubMed]
- SF Wang, B Chim, YJ Su, P Khil, M Wong, XT Wang. Enhancement of LIN28B-induced hematopoietic reprogramming by IGF2BP3.. Genes Dev (, 2019. [DOI]
- J Zhou, J Wan, XG Gao, XQ Zhang, SR Jaffrey, SB Qian. Dynamic m(6)A mRNA methylation directs translational control of heat shock response.. Nature (, 2015. [DOI]
- CR Alarcon, H Goodarzi, H Lee, XH Liu, S Tavazoie, SF Tavazoie. HNRNPA2B1 Is a Mediator of m(6)A-Dependent Nuclear RNA Processing Events.. Cell (, 2015. [DOI]
- MS Cheng, L Sheng, Q Gao, QC Xiong, HJ Zhang, MQ Wu. The m(6)A methyltransferase METTL3 promotes bladder cancer progression via AFF4/NF-kappaB/MYC signaling network.. Oncogene (, 2019. [DOI]
- RC Chai, F Wu, QX Wang, S Zhang, KN Zhang, YQ Liu. m6A RNA methylation regulators contribute to malignant progression and have clinical prognostic impact in gliomas.. Aging (Albany NY) (, 2019. [DOI]
- WF Hua, YZ Zhao, XH Jin, DY Yu, J He, D Xie. METTL3 promotes ovarian carcinoma growth and invasion through the regulation of AXL translation and epithelial to mesenchymal transition.. Gynecol Oncol (, 2018. [DOI]
- Y Bai, CX Yang, RL Wu, LH Huang, SL Song, WW Li. YTHDF1 Regulates Tumorigenicity and Cancer Stem Cell-Like Activity in Human Colorectal Carcinoma.. Front Oncol (, 2019. [DOI | PubMed]
- YH Chen, CH Peng, JR Chen, DY Chen, B Yang, B He. WTAP facilitates progression of hepatocellular carcinoma via m6A-HuR-dependent epigenetic silencing of ETS1.. Mol Cancer (, 2019. [DOI | PubMed]
- JC Zhou, JY Wang, BA Hong, KF Ma, HB Xie, L Li. Gene signatures and prognostic values of m6A regulators in clear cell renal cell carcinoma – a retrospective study using TCGA database.. Aging (Albany NY) (, 2019. [DOI]
- J Liu, MA Eckert, BT Harada, SM Liu, ZK Lu, KK Yu. m(6)A mRNA methylation regulates AKT activity to promote the proliferation and tumorigenicity of endometrial cancer.. Nat Cell Biol (, 2018. [DOI]
- CZ Zhang, D Samanta, HQ Lu, JW Bullen, HM Zhang, I Chen. Hypoxia induces the breast cancer stem cell phenotype by HIF-dependent and ALKBH5-mediated m(6)A-demethylation of NANOG mRNA.. Proc Natl Acad Sci U S A (, 2016. [DOI]
- HJ Shi, JP Zhao, LZ Han, M Xu, KJ Wang, JJ Shi. Retrospective study of gene signatures and prognostic value of m6A regulatory factor in non-small cell lung cancer using TCGA database and the verification of FTO.. Aging (Albany NY) (, 2020. [DOI]
- YS Li, J Xiao, J Bai, Y Tian, YW Qu, X Chen. Molecular characterization and clinical relevance of m(6)A regulators across 33 cancer types.. Mol Cancer (, 2019. [DOI | PubMed]
- TJ Lee, XY Yuan, K Kerr, JY Yoo, DHK Dong, B Kaur. Strategies to Modulate MicroRNA Functions for the Treatment of Cancer or Organ Injury.. Pharmacol Rev (, 2020. [DOI]
- A Urbano, J Smith, RJ Weeks, A Chatterjee. Gene-Specific Targeting of DNA Methylation in the Mammalian Genome.. Cancers (Basel) (, 2019. [DOI]
- Z Yang, J Li, GX Feng, S Gao, Y Wang, SQ Zhang. MicroRNA-145 Modulates N(6)-Methyladenosine Levels by Targeting the 3′-Untranslated mRNA Region of the N(6)-Methyladenosine Binding YTH Domain Family 2 Protein.. J Biol Chem (, 2017. [DOI]
- XL Cai, X Wang, C Cao, Y Gao, SQ Zhang, Z Yang. HBXIP-elevated methyltransferase METTL3 promotes the progression of breast cancer via inhibiting tumor suppressor let-7g.. Cancer Lett (, 2018. [DOI]
- YZ Du, GF Hou, HL Zhang, JZ Dou, JF He, YM Guo. SUMOylation of the m6A-RNA methyltransferase METTL3 modulates its function.. Nucleic Acids Res (, 2018. [DOI]
- YL Su, J Xiong, JY Hu, X Wei, XL Zhang, LJ Rao. MicroRNA-140-5p targets insulin like growth factor 2 mRNA binding protein 1 (IGF2BP1) to suppress cervical cancer growth and metastasis.. Oncotarget (, 2016. [DOI]
- JC Spainhour, HS Lim, SV Yi, P Qiu. Correlation Patterns Between DNA Methylation and Gene Expression in The Cancer Genome Atlas.. Cancer Inform (, 2019. [DOI | PubMed]
- J Cheng, D Wei, Y Ji, L Chen, L Yang, G Li. Integrative analysis of DNA methylation and gene expression reveals hepatocellular carcinoma-specific diagnostic biomarkers.. Genome Med (, 2018. [DOI | PubMed]
- LB Wang, B Wang, ZX Quan. Identification of aberrantly methylateddifferentially expressed genes and gene ontology in prostate cancer.. Mol Med Rep (, 2020. [DOI]
- CM Scott, EM Wong, JE Joo, PA Dugué, CH Jung, N O’Callaghan. Genome-wide DNA methylation assessment of ‘BRCA1-like’ early-onset breast cancer: Data from the Australian Breast Cancer Family Registry.. Exp Mol Pathol (, 2018. [DOI]
- V Agarwal, GW Bell, JW Nam, DP Bartel. Predicting effective microRNA target sites in mammalian mRNAs.. Elife (, 2015. [DOI]
- SD Hsu, YT Tseng, S Shrestha, YL Lin, A Khaleel, CH Chou. miRTarBase update 2014: an information resource for experimentally validated miRNA-target interactions.. Nucleic Acids Res (, 2014. [DOI]
- X Wei, LL Yu, XB Kong. miR-488 inhibits cell growth and metastasis in renal cell carcinoma by targeting HMGN5.. Onco Targets Ther (, 2018. [DOI]
- T Dyskova, R Fillerova, T Novosad, M Kudelka, M Zurkova, P Gajdos. Correlation Network Analysis Reveals Relationships between MicroRNAs, Transcription Factor T-bet, and Deregulated Cytokine/Chemokine-Receptor Network in Pulmonary Sarcoidosis.. Mediators Inflamm (, 2015. [DOI | PubMed]
- F Kern, T Fehlmann, J Solomon, L Schwed, N Grammes, C Backes. miEAA 2.0: integrating multi-species microRNA enrichment analysis and workflow management systems.. Nucleic Acids Res (, 2020. [DOI]
- AM Bailey, L Zhan, D Maru, I Shureiqi, CR Pickering, G Kiriakova. FXR silencing in human colon cancer by DNA methylation and KRAS signaling.. Am J Physiol Gastrointest Liver Physiol (, 2014. [DOI]
- ZF Li, RQ Zhang, XL Yang, DD Zhang, BR Li, D Zhang. et.al. Analysis of gene expression and methylation datasets identified ADAMTS9, FKBP5, and PFKBF3 as biomarkers for osteoarthritis.. J Cell Physiol (, 2019. [DOI]
- DW Huang, BT Sherman, RA Lempicki. Systematic and integrative analysis of large gene lists using DAVID bioinformatics resources.. Nat Protoc (, 2009. [DOI | PubMed]
- GC Yu, F Li, YD Qin, XC Bo, YB Wu, SQ Wang. GOSemSim: an R package for measuring semantic similarity among GO terms and gene products.. Bioinformatics (, 2010. [DOI]
- P Charoentong, F Finotello, M Angelova, C Mayer, M Efremova, D Rieder. Pan-cancer Immunogenomic Analyses Reveal Genotype-Immunophenotype Relationships and Predictors of Response to Checkpoint Blockade.. Cell Rep (, 2017. [DOI]
- DA Barbie, P Tamayo, JS Boehm, SY Kim, SE Moody, IF Dunn. Systematic RNA interference reveals that oncogenic KRAS-driven cancers require TBK1.. Nature (, 2009. [DOI]
- K Seipel, C Messerli, G Wiedemann, U Bacher, T Pabst. MN1, FOXP1 and hsa-miR-181a-5p as prognostic markers in acute myeloid leukemia patients treated with intensive induction chemotherapy and autologous stem cell transplantation.. Leuk Res (, 2020. [DOI | PubMed]
- C Zhang, CR Bo, LH Guo, PY Yu, SS Miao, X Gu. BCL2 and hsa-miR-181a-5p are potential biomarkers associated with papillary thyroid cancer based on bioinformatics analysis.. World J Surg Oncol (, 2019. [DOI | PubMed]
- SM He, SM Zeng, ZW Zhou, ZX He, SF Zhou. Hsa-microRNA-181a is a regulator of a number of cancer genes and a biomarker for endometrial carcinoma in patients: a bioinformatic and clinical study and the therapeutic implication.. Drug Des Devel Ther (, 2015. [DOI]
- L Ding, L Wang, F Guo. microRNA−188 acts as a tumor suppressor in glioma by directly targeting the IGF2BP2 gene.. Mol Med Rep (, 2017. [DOI]
- ZS Wang, JQ Yin, WW Zhou, J Bai, YJ Xie, XU Kang. Complex impact of DNA methylation on transcriptional dysregulation across 22 human cancer types.. Nucleic Acids Res (, 2020. [DOI]
- SJ Lin, HS Xu, AK Zhang, T Meng, YZ Xu, J Ren. m6A signature and tumour immune microenvironment for predicting prognostic value in gliomas. (. 2020. [DOI]
- B Zhang, Q Wu, B Li, DF Wang, L Wang, YL Zhou. m(6)A regulator-mediated methylation modification patterns and tumor microenvironment infiltration characterization in gastric cancer.. Mol Cancer (, 2020. [DOI | PubMed]
- J Meng, ZL Lu, H Liu, L Zhang, SW Zhang, YD Chen. A protocol for RNA methylation differential analysis with MeRIP-Seq data and exomePeak R/Bioconductor package.. Methods (, 2014. [DOI]
- Y Zhang, T Liu, CA Meyer, J Eeckhoutem, DS Johnson, BE Bernstein. Model-based analysis of ChIP-Seq (MACS).. Genome Biol (, 2008. [DOI | PubMed]
- YL Li, SH Song, CP Li, J Yu. MeRIP-PF: an easy-to-use pipeline for high-resolution peak-finding in MeRIP-Seq data.. Genomics Proteomics Bioinf (, 2013. [DOI]
- LE He, HY Li, AG Wu, YL Peng, G Shu, G Yin. Functions of N6-methyladenosine and its role in cancer.. Mol Cancer (, 2019. [DOI]
- XL Cui, Y Liu, W Sun, J Ding, XC Bo, HY Wang. Comprehensive analysis of miRNA-gene regulatory network with clinical significance in human cancers.. Sci China Life Sci (, 2020. [DOI]
- JC Spainhour, HS Lim, SV Yi, P Qiu. Comparative pan-cancer DNA methylation analysis reveals cancer common and specific patterns.. Brief Bioinform (, 2017. [DOI]
- L Wang, A Aireti, A Aihaiti, K Li. Expression of microRNA-150 and its Target Gene IGF2BP1 in Human Osteosarcoma and their Clinical Implications.. Pathol Oncol Res (, 2019. [DOI]
- TH Jiang, MF Li, QY Li, ZQ Guo, XJ Sun, XF Zhang. MicroRNA-98-5p Inhibits Cell Proliferation and Induces Cell Apoptosis in Hepatocellular Carcinoma via Targeting IGF2BP1.. Oncol Res (, 2017. [DOI]
- M Nomura, K Saito, K Aihara, G Nagae, S Yamamoto, K Tatsuno. DNA demethylation is associated with malignant progression of lower-grade gliomas.. Sci Rep (, 2019. [DOI]
- SS Zhao, MS Geybels, A Leonardson, R Rubicz, S Kolb, QX Yan. Epigenome-Wide Tumor DNA Methylation Profiling Identifies Novel Prognostic Biomarkers of Metastatic-Lethal Progression in Men Diagnosed with Clinically Localized Prostate Cancer.. Clin Cancer Res (, 2017. [DOI]
- Y Sun, SH Li, JW Cheng, G Chen, ZG Huang, YY Gu. Downregulation of miRNA-205 Expression and Biological Mechanism in Prostate Cancer Tumorigenesis and Bone Metastasis.. BioMed Res Int (, 2020. [DOI | PubMed]
- SL Li, Y Sui, J Sun, TQ Jiang, G Dong. Identification of tumor suppressive role of microRNA-132 and its target gene in tumorigenesis of prostate cancer.. Int J Mol Med (, 2018. [DOI]
- P Lapthanasupkul, B Klongnoi, A Mutirangura, N Kitkumthorn. Investigation of PTEN promoter methylation in ameloblastoma.. Med Oral Patol Oral Cir Bucal (, 2020. [DOI]
- LT Lv, LY Cao, GN Hu, QY Shen, JZ Wu. Methylation-Driven Genes Identified as Novel Prognostic Indicators for Thyroid Carcinoma.. Front Genet (, 2020. [DOI | PubMed]
- ZX Zuo, HJ Hu, QX Xu, XT Luo, D Peng, KY Zhu. BBCancer: an expression atlas of blood-based biomarkers in the early diagnosis of cancers.. Nucleic Acids Res (, 2020. [DOI]
- BI Rini, SC Campbell, B Escudier. Renal cell carcinoma.. Lancet (, 2009. [DOI]
- M Wang, J Liu, Y Zhao, RZ He, XD Xu, XJ Guo. Upregulation of METTL14 mediates the elevation of PERP mRNA N 6 adenosine methylation promoting the growth and metastasis of pancreatic cancer.. Mol Cancer (, 2020. [DOI | PubMed]
- Z Yang, TF Wang, DJ Wu, ZJ Min, JY Tan, B Yu. RNA N6-methyladenosine reader IGF2BP3 regulates cell cycle and angiogenesis in colon cancer.. J Exp Clin Cancer Res (, 2020. [DOI]
