Tau mutant A152T, a risk factor for FTD/PSP, induces neuronal dysfunction and reduced lifespan independently of aggregation in a C. elegans Tauopathy model
Abstract
Background:
A certain number of mutations in the Microtubule-Associated Protein Tau (MAPT) gene have been identified in individuals with high risk to develop neurodegenerative diseases, collectively called tauopathies. The mutation A152TMAPT was recently identified in patients diagnosed with frontotemporal spectrum disorders, including Progressive Supranuclear Palsy (PSP), Frontotemporal Dementia (FTD), Corticobasal Degeneration (CBD), and Alzheimer disease (AD). The A152TMAPT mutation is unusual since it lies within the N-terminal region of Tau protein, far outside the repeat domain that is responsible for physiological Tau-microtubule interactions and pathological Tau aggregation. How A152TMAPT causes neurodegeneration remains elusive.
Results:
To understand the pathological consequences of this mutation, here we present a new Caenorhabditis elegans model expressing the mutant A152TMAPT in neurons. While expression of full-length wild-type human tau (Tauwt, 2N4R) in C. elegans neurons induces a progressive mild uncoordinated locomotion in a dose-dependent manner, mutant tau (TauA152T, 2N4R) induces a severe paralysis accompanied by acute neuronal dysfunction. Mutant TauA152T worms display morphological changes in neurons reminiscent of neuronal aging and a shortened life-span. Moreover, mutant A152T overexpressing neurons show mislocalization of pre-synaptic proteins as well as distorted mitochondrial distribution and trafficking. Strikingly, mutant tau-transgenic worms do not accumulate insoluble tau aggregates, although soluble oligomeric tau was detected. In addition, the full-length A152T-tau remains in a pathological conformation that accounts for its toxicity. Moreover, the N-terminal region of tau is not toxic per se, despite the fact that it harbours the A152T mutation, but requires the C-terminal region including the repeat domain to move into the neuronal processes in order to execute the pathology.
Conclusion:
In summary, we show that the mutant TauA152T induces neuronal dysfunction, morphological alterations in neurons akin to aging phenotype and reduced life-span independently of aggregation. This comprehensive description of the pathology due to TauA152T opens up multiple possibilities to identify cellular targets involved in the Tau-dependent pathology for a potential therapeutic intervention.
Electronic supplementary material:
The online version of this article (doi:10.1186/s13024-016-0096-1) contains supplementary material, which is available to authorized users.
Article type: Research Article
Keywords: AD, Alzheimer disease, PSP, Progressive supranuclear palsy, FTD, Frontotemporal dementia, CBD, Corticobasal degeneration
Affiliations: German Center for Neurodegenerative Diseases (DZNE), Ludwig-Erhard-Allee 2, 53175 Bonn, Germany; Max-Planck-Institute for Metabolism Research (Cologne), Hamburg Outstation, c/o DESY, Notkestrasse 85, 22607 Hamburg, Germany; Caesar Research Center, Ludwig-Erhard-Allee 2, 53175 Bonn, Germany
License: © Pir et al. 2016 CC BY 4.0 Open AccessThis article is distributed under the terms of the Creative Commons Attribution 4.0 International License (http://creativecommons.org/licenses/by/4.0/), which permits unrestricted use, distribution, and reproduction in any medium, provided you give appropriate credit to the original author(s) and the source, provide a link to the Creative Commons license, and indicate if changes were made. The Creative Commons Public Domain Dedication waiver (http://creativecommons.org/publicdomain/zero/1.0/) applies to the data made available in this article, unless otherwise stated.
Article links: DOI: 10.1186/s13024-016-0096-1 | PubMed: 27118310 | PMC: PMC4847334
Relevance: Relevant: mentioned in keywords or abstract
Full text: PDF (110 KB)
Background
Neurodegenerative diseases are a leading cause of dementia and pose a serious threat to our aging population. Among them, tauopathies (including AD and FTDP-17) characterized by the accumulation of highly phosphorylated insoluble tau [ref. 1–ref. 3] are the most common. Tauopathies can be of two types [ref. 4]; sporadic and familial. A small percentage of patients (1–5 %) develop disease as a result of mutations in the tau gene (MAPT). These mutations can have multifarious consequences; they are capable of reducing the microtubule binding affinity of tau and therefore result in a partial loss of function of tau [ref. 5]. Moreover, these mutations are able to increase the beta-propensity of tau, making it more prone to aggregation. Consistent with this, the majority of MAPT mutations studied so far are clustered in or near the repeat domain of tau which is responsible for aggregation [ref. 1]. However, a rare point mutation in tau gene (A152T) was recently reported in patients suffering from PSP, FTD, or AD [ref. 6–ref. 8]. This mutation is unique since it lies far outside of the repeat domain in the N-terminal proline-rich region which is thought to interact with different signalling pathways due to its interactions with proteins containing SH3-domains [ref. 9, ref. 10].
The amino acid substitution A152T in tau has been shown in vitro to be associated with a reduced microtubule binding affinity and, an increase in formation of Tau oligomers instead of insoluble PHFs [ref. 6]. Whether this amino acid substitution has any bearing on the development of disease remains uncertain, due to scarcity of in vivo data. Therefore, to understand the pathological consequences of the A152T mutation in the context of a whole organism, we used the nematode C. elegans as a model. It offers several advantages over other animal models. For example, it has a transparent body with a simple nervous system, which makes it possible to image the progression of pathology at the cellular and sub-cellular level. It has a short life-span (2–3 weeks) and is genetically well characterized and tractable. For these reasons, C. elegans has been extensively used as a model of neurodegeneration [ref. 11–ref. 13] and has provided invaluable insights into the nature of the pathology involved. Several key pathways and signalling molecules are conserved between worms and mammals [ref. 14]. Two genes implicated in tau pathology (sut-1 and sut-2) have been identified in a genetic screen using C. elegans [ref. 15, ref. 16], which point to effects involving the microtubule and actin cytoskeleton. More recently, we demonstrated the potential of using C. elegans as a tool for the screening of neuroprotective compounds; in fact one of the compounds (MB) that proved beneficial to this model [ref. 17] is running in the 3rd phase of clinical trial [ref. 18]. All in all, studies of the C. elegans nervous system have greatly aided efforts to analyze the causes of neurodegenerative diseases on the path to developing an effective treatment.
To investigate the functional consequences of this mutation in vivo, we generated pan-neuronal mutant A152T-tau (htau40A152T, hereafter referred to TauAT) and wild-type tau (htau40WT, or Tauwt) overexpressing nematodes. We found that, while the expression of Tauwt led only to mild pathology over time and in dose-dependent manner, the mutant TauAT showed pronounced pathology from an early age. The pathology induced by TauAT was dose-independent, manifested as severe paralysis, defects in the GABAergic motor neurons, accumulation of morphological abnormalities in touch neurons reminiscent of neuronal aging and reduced life span. At the cellular level, TauAT worms displayed altered distribution of major neuronal organelles (synaptic vesicles and mitochondria) and a perturbed mitochondrial trafficking. The worms expressing TauAT showed the protein in a pathological state as confirmed by staining with the conformation-dependent MC1 antibody, whereas Tauwt worms showed only minimal staining. Furthermore, in mutant worms TauAT appeared mostly as soluble higher molecular weight oligomers, albeit they did not accumulate as insoluble aggregates. We also demonstrated that although the mutation site lies in the N-terminal half of TauAT, the C-terminal half which engages with the microtubules is necessary for pathology.
Results
Expression of mutant TauAT leads to severe locomotor defects
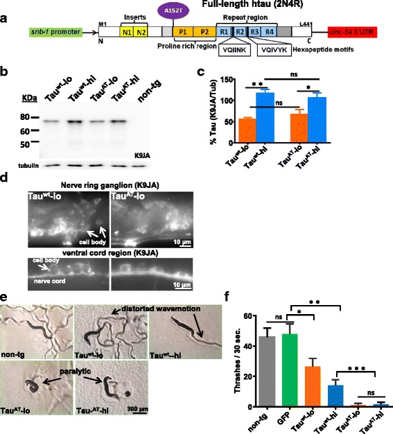
To examine the consequences of the Tau mutation A152T in vivo, we generated transgenic worms expressing constitutively either the wild-type Tauwt or the TauAT mutant form of human 2N4R Tau in neurons. The pan-neuronal expression was achieved using the synaptobrevin promoter snb-1p (Fig. 1a). Multiple lines were obtained after transgene integration. We first compared the protein levels by subjecting the worm lysates from each strain (3 day old adults) to western blotting using K9JA pan-Tau antibody. Two lines from each set of transgenes were selected for further analysis; worms showing comparably lower expression levels (referred to hereafter as Tauwt-lo or TauAT-lo, resp.) or higher expression levels (termed Tauwt-hi and TauAT-hi, resp.). Total tau levels in Tauwt-lo and Tauwt-hi lines were comparable with their mutant counterparts TauAT-lo and TauAT-hi, respectively (Fig. 1b, c). Immunostaining with K9JA antibody showed that Tau transgenes were expressed in the entire nervous system, notably in the major ganglion nerve ring and the nerve cords (Fig. 1d, Additional file 9). Non-transgenic animals did not show any staining for human Tau (data not shown).

Worms expressing Tauwt exhibit motor defects with mild uncoordinated (Unc) phenotype characterized by sluggishness and a distorted sinusoidal locomotion relative to non-transgenic worms (Fig. 1e). However, in worms expressing TauAT the severe Unc phenotype is much more pronounced than in worms expressing Tauwt. Most of the worms expressing mutant TauAT were paralytic and were often seen in the coiled state, almost completely unable to move (Fig. 1e). The extent of motor dysfunction in worms expressing Tauwt correlated with the protein expression levels, Tauwt-lo with lower tau levels showed a milder phenotype (~30 thrashes/30 s) than Tauwt-hi line (~20 thrashes/30 s) with higher tau levels (Fig. 1f, also see Additional file 1: Movie S1 and Additional file 2: Movie S2). By contrast, TauAT-induced toxicity did not correlate with protein expression levels; the Unc phenotype was equally severe in TauAT-lo and TauAT-hi worms (Fig. 1f, also see Additional file 3: Movie S3 and Additional file 4: Movie S4). Tau transgenes (Tauwt and TauAT) when expressed as extrachromosomal arrays showed comparable Tau levels as detected by western blot using K9JA antibody (see Additional file 10), and yielded similar phenotypes as the integrated lines (see Additional file 10), ruling out any effects due to unwanted background mutations during integration.
Mutant TauAT leads to pronounced GABAergic neurodegeneration, while Tauwt causes mild degeneration only at higher levels
Normal sinusoidal locomotion in C. elegans is made possible by coordinated activity of reciprocal motor circuits comprised of inhibitory GABAergic and excitatory cholinergic neurons located along the body wall [ref. 19], and any interruption in the networking produces a defective locomotion (uncoordinated). To evaluate the possibility that the locomotion phenotype in tau-transgenic worms is due to a defective motor nervous system, the integrity of GABAergic motor system was monitored. Animals were analyzed for axonal gaps in the ventral and dorsal cords by crossing them into the juIs73:[Punc-25::gfp]III transgene [ref. 20] that allows visualization of GABAergic motor neurons by expression of GFP (Fig. 2b). GABAergic motor neurons in both the worm strains expressing TauAT (TauAT-lo and TauAT-hi) were severely abnormal with frequent gaps in ventral and dorsal cords, often showing stretches of nerve cords missing (Fig. 2e, F and see Additional file 10, Additional file 11), consistent with the extent of motor dysfunction shown by these worms (see Fig. 1e). On the other hand, GABAergic motor neurons in worms expressing Tauwt were slightly affected (lesser gaps) when compared to worms expressing TauAT (Fig. 2c, d; Table 1). However, when compared to non-tg reporter strain (juIs73), Tauwt worms did exhibit a significant number of gaps (Table 1). Consistent with the motor deficits, the extent of neuronal damage seen in worms expressing Tauwt depended on the level of protein expression, with Tauwt-hi accumulating more damage than Tauwt-lo (Table 1).

Table 1: Quantification of GABAergic neuronal damage in day-1 old Tau-tg worms
| Strain | VC gaps | DC gaps | N |
|---|---|---|---|
| non-tg | 0.4 ± 0.08 | 0.2 ± 0.14 | 25 |
| Tauwt-lo | 1.4 ± 0.17* | 1.1 ± 0.09 | 20 |
| Tauwt-hi | 2.6 ± 0.34** | 1.7 ± 0.71* | 18 |
| TauAT-lo | 5.8 ± 1.61*** | 6.1 ± 1.14*** | 24 |
| TauAT-hi | 6.1 ± 0.98*** | 5.5 ± 1.4*** | 25 |
Morphological abnormalities in GABAergic inhibitory neurons apparent as gaps in the dorsal cord (DC gaps) and ventral nerve cord (VC gaps) were assessed with the Punc-25::gfp reporter. N denotes the total number of animals scored per strain. Non-tg worms with Punc-25::gfp reporter serve as controls. P values for statistical significance are derived using ANOVA (Kruskal-Wallis test) (*P < 0.05 vs non-tg, **P < 0.01 vs non-tg, ***P < 0.001 vs non-tg)
Since the lines TauAT-lo and TauAT-hi did not differ much in their phenotypes, from hereon we decided to compare the two wild-type tau lines (Tauwt-lo and Tauwt-hi, which differ depending on Tau levels) with the mutant line with lower tau expression (TauAT-lo), unless otherwise mentioned.
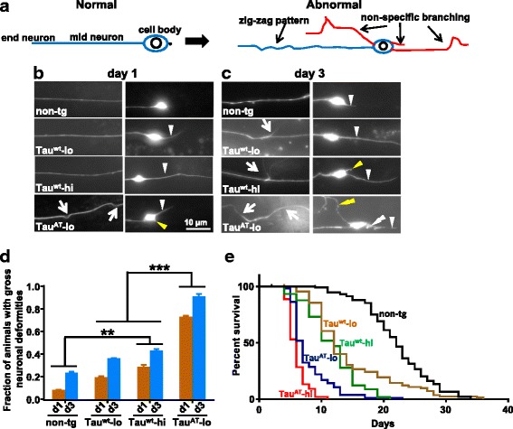
Mutant TauAT induces hallmarks of aging neurons and shortens the life-span
The above microscopical observations of the GABAergic neurons clearly showed that their processes are degenerating, consistent with the locomotor defects seen in Tau-tg worms. As neuronal restructuring and synaptic disintegration is one of the hallmarks of aging nervous system [ref. 21, ref. 22], we asked whether the TauAT variant initiates such changes which could be interpreted as indication of premature aging of the nervous system. Mechanosensory neurons (touch neurons) offer an excellent model to study changes associated with neuronal aging in C. elegans. These neurons undergo morphological changes such as irregular outgrowths from somata, extra neurites, and bending of main neuronal processes that become exaggerated with age [ref. 23, ref. 24]. We therefore generated Tau-tg worms carrying zdIs5:[Pmec-4::GFP + lin-15(+)] transgene that specifically express GFP in the six mechanosensory neurons. We observed significant morphological alterations of these neurons early in adulthood (day 1) of TauAT worms, changes that have been associated with aging in previous studies [ref. 23, ref. 24]. We focussed on ALM neurons (anterior lateral microtubule cells) located in the anterior body region. ALM neuronal processes in TauAT worms appeared wavy, in contrast to the straight processes seen in non-tg (zdIs5) and Tauwt worms (both Tauwt-lo and Tauwt-hi), and new outgrowths started emanating from the somata already at day 1 (Fig. 3b, panel day1). A higher percentage of TauAT-lo worms (~70 %) showed these morphological abnormalities at day 1 compared to non-tg (~12 %), Tauwt-lo (~20 %) and Tauwt-hi worms (~23 %) (Fig. 3d). Furthermore, nearly 10 % of non-tg animals showed a single posterior projecting neurite emanating from ALM somata at day 1 consistent with the earlier studies [ref. 24], whereas the incidence of such neurites in TauAT-lo ALM neurons was found in almost all the animals. By contrast, worms expressing Tauwt (Tauwt-lo and Tauwt-hi) showed normal morphology (Fig. 3b, panel day1). However, the number of animals showing ALM neurons with a single posterior projecting neurite was higher in Tauwt worms (~30 %) compared to non-tg animals (~12 %). The severity of these morphological abnormalities further increased with age, new outgrowths that started emanating from ALM somata of day-1 old TauAT-lo worms had extended to a considerable length and occasionally underwent branching. Furthermore, the single posterior projecting neurite also showed new outgrowths at multiple sites by day 3 of adulthood (example in Fig. 3c, panel day 3). By this age, about 30 % of the worms expressing Tauwt showed morphological abnormalities similar to day-1 TauAT worms (Fig. 3d).

A similar trend was seen in PLM neurons (posterior lateral microtubule cells), but the degree of restructuring (accumulated damage) was less extensive (Tauwt-lo: ~10 %, Tauwt-hi ~20 % and TauAT-lo: ~60 % at day 1). This is consistent with earlier reports whereby neuronal populations were found to differ in terms of vulnerability during aging [ref. 24]. Overall our data suggests that the appearance of these morphological changes in neurons that accompany the aging of C. elegans occur early in TauAT worms compared to Tauwt and non-tg. As previous studies have underlined the role nervous system plays in modulating the lifespan in C. elegans [ref. 25–ref. 29], one would expect a reduced life-span in the worms expressing TauAT. Ultimately, we assessed the survival of Tau-tg animals (Fig. 3e): Tauwt expression resulted in a shorter life-span (~45 % shorter vs. non-tg animals), but mutant TauAT expression decreased the life-span even much more (~65 % shorter vs. non-tg, ~25 % shorter vs. Tauwt (-lo or -hi) (Table 2).
Table 2: Statistical analysis of life-span assay performed as in Fig. 3e legend
| Strain | Median survival | # deaths/total N | P value (vs non-tg) | P value (vs Tauwt-lo) | P value (vs Tauwt-hi) |
|---|---|---|---|---|---|
| non-tg | 22 | 111/120 | >10-4 | >10-4 | |
| Tauwt-lo | 12 | 87/120 | >10-4 | >10-4 | |
| Tauwt-hi | 12 | 67/120 | >10-4 | >10-4 | |
| TauAT-lo | 7 | 111/120 | >10-4 | >10-4 | >10-4 |
| TauAT-hi | 6 | 110/120 | >10-4 | >10-4 | >10-4 |
Mutant TauAT worms display perturbed distribution of major neuronal organelles and defective presynaptic neurotransmission
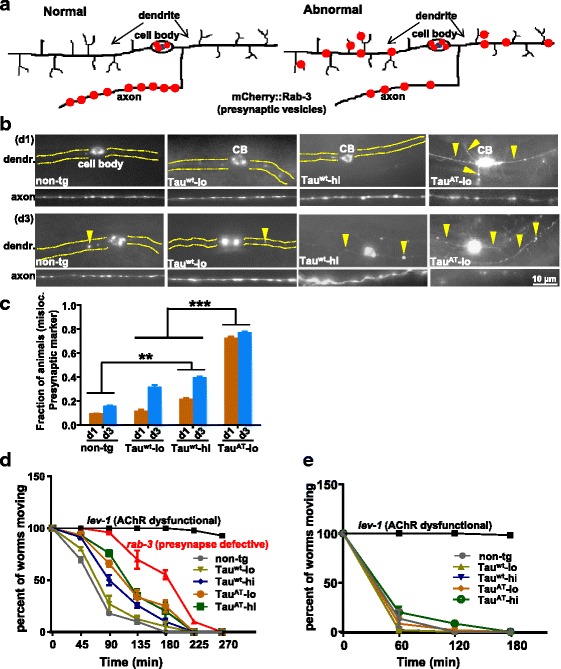
Since TauAT worms showed early morphological alterations mimicking aging neuronal phenotypes, we sought to investigate the status of the neuronal transport machinery in the transgenic animals. We checked the distribution of major neuronal cargoes in neurons, which represents an indirect readout for the transport machinery [ref. 30]. We first looked at RAB-3, a synaptic vesicle associated Rab GTPase [ref. 31], using the the transgene vdEx262:[Pmec-4::mCherry::rab-3;Punc122::gfp] [ref. 32] that expresses mCherry fused to RAB-3 in mechanosensory neurons. Worms expressing Tauwt (Tauwt-lo or Tauwt-hi) showed uniform distribution of RAB-3 along axons similar to non-tg (vdEx262) animals at day 1 (Fig. 4b). In contrast, TauAT-lo worms showed accumulation of RAB-3 in the distal axon and less RAB-3 puncta in the mid-neuron. Furthermore, posterior minor neurites which are usually devoid of RAB-3 (as seen in non-tg worms, Tauwt -lo and Tauwt -hi worms), were abnormally filled with RAB-3 clusters in TauAT-lo worms (Fig. 4b). In older animals, the RAB-3 marker started mislocalizing even in Tauwt worms such that at day 3, RAB-3 was present in minor neurites, similar to day-1 old TauAT-lo worms (Additional file 12). We quantified the percentage of animals with mislocalized mCherry::RAB-3 puncta in the distal axon and the minor neurite at day 1 and day 3. A higher percentage of TauAT-lo animals (~60 %) presented mislocalized mCherry::RAB-3 compared to non-tg worms (~5 %), Tauwt-lo (~10 %) and Tauwt -hi (~15 %) worms at day 1. All of these fractions increased substantially with time, with TauAT-lo animals showing the most advanced mislocalization of mCherry::RAB-3 puncta (see Additional file 12 for an example).

We sought to clarify whether the mislocalization of mCherry::RAB-3 is due to a disruption in the polarized protein trafficking. To this end, PVD sensory neurons in C. elegans represent suitable test cells because they possess distinct axonal-dendritic compartments, with highly branched dendrites encircling the body, while the axon protrudes to the ventral nerve cord and then grows anteriorly [ref. 33, ref. 34] (see schematic in Fig. 5a). We generated Tau-tg worms carrying kyIs445:Is:[Pdes-2::mCherry::RAB-3;des-2::SAD-1::GFP;odr-1::DsRED] transgene that expresses mCherry fused to RAB-3 in PVD sensory neurons [ref. 35]. mCherry::RAB-3 puncta were barely detectable in the PVD dendrites of Tauwt (-lo or -hi) animals, similar to non-tg (kyIs445) worms, with only faint signals detectable in Tauwt-hi at day 1 and increasing with age (Fig. 5b, c). Contrary to this, in TauAT worms mCherry::RAB-3 was already mislocalized to the entire PVD dendritic compartment at day 1 (Fig. 5b, panel day1 dendritic). At the same time, the axons of TauAT worms showed less dense puncta (Fig. 5b, panel day1 axonal). Altered synaptic vesicle distribution could mean that the axonal compartments are compromised in TauAT worms, implying that there might be a neurotransmission failure at the synapses.

To confirm this, we turned to a complementary approach by using chemicals aldicarb and levamisole that interfere with normal neurotransmission [ref. 36]. Aldicarb causes paralysis due to hypercontraction of muscles by inhibiting acetylcholine esterase. Levamisole has a similar effect as an acetylcholine receptor agonist. Normal worms with intact pre- and post-synaptic compartments are sensitive to both chemicals. Worms with either a pre- or a post-synaptic defect show resistance to aldicarb, whereas only worms with a post-synaptic defect show resistance to levamisole. Tauwt-lo and non-tg (N2) worms were sensitive to aldicarb, indicating a normal release of acetylcholine at synapses. However, Tauwt-hi, TauAT-lo and TauAT-hi showed a mild resistance to aldicarb (Fig. 5d). On the other hand, all the tau-transgenic lines were equally sensitive to levamisole and did not differ from non-tg (Fig. 5e). Thus these experiments argue that the pre-synaptic compartments are compromised in tau-tg worms.
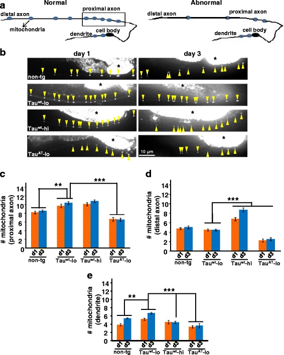
Next we analyzed the distribution of another intracellular organelle, mitochondria. The wyEx2709 [Pitr-1::TOM-201-54aa::yfp] is a transgene that expresses YFP-tagged mitochondria in DA9 motor neurons [ref. 37]. The DA9 soma lies in the preanal ganglion; it has a well defined dendrite extending anterioventrally and an axon that crosses the body to reach the dorsal cord and then runs anteriodorsally. Non-tg animals display a typical distribution of labelled mitochondria (schematic in Fig. 6a, [ref. 37]; such that the anteriodorsal region (boxed area, ~90 μm, Fig. 6a) contains closely spaced (~5–10 μm) mitochondria, as seen in the non-tg reporter strain (wyEx2709) (Fig. 6b, panel non-tg). But away from the anteriodorsal region towards the distal end, the spacing between the mitochondrial particles increases (~30–50 μm) (data not shown). We then visualized mitochondria in our tau-tg animals by crossing them into wyEx2709. TauAT-lo worms presented a smaller number of mitochondria in all the three classified compartments of DA9 neurons compared to non-tg, Tauwt-lo and Tauwt-hi at both the time points (day 1 and day 3) (Fig. 6b). However, compared to non-tg animals, Tauwt expression led to an increase in mitochondria in a dose dependent manner. This effect was more pronounced in the distal axon, where Tauwt-hi worms showed ~1.7 fold increase in mitochondrial number compared to Tauwt-lo (Fig. 6c, d, e). Collectively, these results show that the mutant TauAT distorts the normal distribution of neuronal cargoes in C. elegans neurons.

Altered mitochondrial distribution in mutant TauAT worms is due to a defective transport
Altered steady state distribution of major neuronal cargoes (synaptic vesicles and mitochondria) in TauAT animals is likely due to impaired neuronal transport machinery. To investigate the effect of TauAT, we performed mitochondrial trafficking analysis by generating Tau-tg worms carrying jsIs609 transgene [ref. 17] which expresses GFP fused to a mitochondrial localization signal (MLS) in mechanosensory neurons. In order to get an insight into how the transport machinery is affected in different parts of neurons, we chose two regions, one close to the cell body (up to ~80 μm from the cell body) and another in the mid region (120 μm away from the cell body) (refer to Fig. 4a), and recorded mitochondrial movements in a time frame of 2.5 min. The transport behavior was quite different in TauAT-lo compared to non-tg (jsIs609) and Tauwt animals. Non-tg and Tauwt animals generally showed long-haul uninterrupted movements (range 10–15 μm), whereas TauAT-lo animals displayed short bidirectional movements (<5 μm) (Fig. 7a, also see Additional file 5: Movie S5, Additional file 6: Movie S6, Additional file 7: Movie S7 and Additional file 8: Movie S8). Quantification revealed a drastic decrease in the number of events (~30 to 60 % reduction) in TauAT-lo animals compared to non-tg and Tauwt (-lo and -hi) animals at both time points. With age, non-tg and Tauwt-lo worms showed a decrease in the number of trafficking events, especially in the proximal region (~30–35 % reduction), whereas Tauwt -hi and TauAT-lo did not display a drastic change in the trafficking events in either of the regions with age (Fig. 7b, c). In conclusion, TauAT-lo worms showed a severe defect in mitochondrial transport compared to non-tg and Tauwt animals, which provides a plausible explanation for the altered steady state distribution of neuronal cargoes in the worms expressing mutant TauAT.

Mutant TauAT adopts a pathological conformation but does not form insoluble aggregates
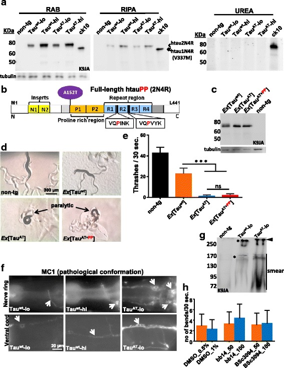
A common feature of neurodegenerative diseases is protein aggregation. There is an ongoing debate regarding the nature of the toxic species, e.g. the relatively stable insoluble aggregates which could obstruct the cellular space, or soluble aggregates in the form of oligomers [ref. 38–ref. 40]. To address this question for the case of the TauAT mutant, we first biochemically extracted tau from day-1 old worms [ref. 17]. Soluble fractions were completely extracted first by using a salt buffer (RAB), which removes most of the soluble cytoplasmic fraction, followed by a detergent buffer (RIPA), which removes protein-protein or protein-membrane complexes. The detergent insoluble pellet was finally reextracted with urea buffer (Urea). Neither Tauwt nor TauAT accumulated detergent insoluble tau at day-1 (Additional file 13). Next we extracted tau from mixed stage worms consisting mostly of > 3 days old ones. Here we used CK10 line which is transgenic for htauV337M (1N4R) and is known to accumulate detergent insoluble tau with age (mixed stage) as a positive control [ref. 41]. The CK10 line but not Tauwt or TauAT showed tau in the detergent insoluble fraction (Fig. 8a), although there was an increase in the detergent soluble Tau fraction in Tauwt and TauAT with age compared to the day-1 old adults (see Additional file 13 for comparison).

To confirm our results, we generated another line expressing a Tau chimaera with two additional proline substitutions in the hexapeptide motifs (I277P and I308P), besides the A152T mutation (termed TauAT+PP) (Fig. 8b). The proline substitutions make this Tau chimaera inherently incapable of forming detergent insoluble Tau filaments because they block the amyloidogenic β-structure [ref. 42]. We then compared the protein levels in the worms carrying Tauwt, TauAT or TauAT+PP transgenes as extrachromosomal arrays at day 1, all of which showed comparable levels of Tau protein (Fig. 8c). Contrary to expectations, TauAT+PP resulted to be equally toxic and the TauAT+PP worms were as paralytic as single mutant TauAT worms (Fig. 8d,e). This argues that the toxicity does not depend on the formation of β-structure and incipient aggregation, in contrast to the pro-aggregant mutation ΔK280 described earlier [ref. 17, ref. 43].
Before the accumulation of insoluble aggregates as tangles, Tau is known to undergo a change towards a pathological conformation which accompanies oligomerization during the pre-tangle state and can be recognized by antibodies Alz-50 or MC-1 [ref. 44]. Using MC-1 staining, we confirmed pathological conformation and observed an extensive staining of nerve ring ganglion and nerve cords in TauAT-lo worms. By contrast, Tauwt (-lo and -hi) worms showed only minimal staining (Fig. 8f) and non-tg worms showed no staining (data not shown). Since it was reported previously that TauAT mutant tau has a higher tendency to form oligomers in vitro [ref. 6], we wanted to test if such oligomeric species also exist in TauAT worms. To detect oligomers, we applied native PAGE to analyze total lysate extracted from the mixed stage worms in buffer C (see Methods) using K9JA antibody. Lysate from Tauwt-lo showed protein accumulated in two bands (~170 KDa and >250 KDa marked by asterisk in Fig. 8g). By contrast, the lysate from TauAT-lo showed in addition a higher band (Fig. 8g, black arrowhead) at the top of the gel and a smear in the range of 72- 95 KDa (Fig. 8g, line), meaning that TauAT worms accumulate a broad range of higher molecular weight tau species compared to Tauwt worms. Lysate from non-tg worms on the other hand did not show any reaction to K9JA antibody. We conclude that the mutation A152T favors a pathological conformation which might promote oligomerization.
The toxicity of mutant TauAT is not prevented by anti-aggregation compounds
The conclusion that the toxicity of A152T mutation occurred independently of the β-propensity of the repeat domain was corroborated by treatment of TauAT-lo worms with inhibitors of Tau aggregation (Rhodanine compound bb14 and PTH compound BSc3094), that were competent to ameliorate the phenotype of a worm model based on tau aggregation [ref. 17]. The TauAT-lo worms were treated with varying concentrations of compounds in liquid culture for three days, starting from the L1 larval stage. However, the compounds failed to improve the paralytic phenotype of the TauAT-lo worms (Fig. 8h). This implies that the principle behind the pathological features observed in TauAT worms is perhaps different from that of the conventional Tau-aggregation.
The C-terminal half of Tau including the repeat domain is necessary for the toxicity of human tau in C. elegans neurons
The repeat domain of tau in the C-terminal domain harbors the primary physiological and pathological functions of tau, stabilization of microtubules and formation of aggregates in disease [ref. 45, ref. 46]. Much less is known about the functions of the N-terminal domain; but it is known to interact with motor proteins and signalling proteins [ref. 9, ref. 47–ref. 49]. Additionally, the pathological conformation adopted by tau is achieved as a result of intramolecular folding of C-terminal against the N-terminal domains (discontiguous epitope MC-1, residues 5-15 + 312-322) [ref. 44]. Furthermore, mimicking the post-translational modifications at epitopes of antibodies AT8, AT100 and PHF-1 (upstream and downstream of the repeats, resp.) leads to a change of the paperclip folding of Tau that is known to consolidate the MC-1 epitope [ref. 50]. Since the A152T mutation lies in the N-terminal projection domain of tau, we wondered if N-terminal tau domains that lack a potential MC-1 epitope would still produce a similar phenotype as the full-length tau. We generated transgenic worms expressing pan-neuronally the N-terminal tau (Nt-tau) chimaeras (Met1-Leu243) with or without the mutation A152T (Fig. 9a). Several lines carrying the N-terminal tau transgenes with or without the mutation (Ex[TauAT-Nt] and Ex[Tauwt-Nt] respectively) as extrachromosomal arrays were obtained by expressing the respective transgenes at comparable levels. However, compared to worms expressing full-length htau40 (Tauwt or TauAT) as extrachromosomal arrays (Ex[Tauwt] and Ex[TauAT] respectively), worms expressing N-terminal fragments (Ex[Tauwt-Nt] and Ex[TauAT-Nt]) showed much higher expression (5-10 fold) (Fig. 9b). In spite of these high levels, the N-terminal tau fragments produced only a slight reduction in mobility (thrashes) compared to non-tg at day1 and day 5, and the difference became statistically insignificant at day 7 (Fig. 9c). These results are consistent with earlier findings where an N-terminal fragment of Tau expressed in mouse brain produced phenotypically normal mice [ref. 48].

We then performed staining of worms expressing the N-terminal tau fragments with the polyclonal antibody SA4473 specific for the N-terminal half of tau. Nt-tau fragments in these worms showed extensive staining exclusively in somata and nuclei, but were largely excluded from the neuronal processes (Fig. 9d). These results show that N-terminal tau fragments which are unable to move into the neuronal processes are not toxic to C. elegans neurons. Thus a mild uncoordinated phenotype due to Tauwt and a strong paralytic phenotype due to TauAT could both be abolished by preventing the Tau chimaeras to move into the neuronal processes. In conclusion, a severe toxicity occurs only when both conditions are met; (a) presence in neuronal processes, (b) A152T mutation. Therefore, we speculate that it might be the ability of full-length tau to move into different neuronal processes owing to its C-terminal half that makes it toxic and the A152T mutation further aggravates the problem, whereas restricting its localization to the cell body by abolishing the C-terminal half renders it non-toxic, even in the mutant form. Table 3 sums up the data on the effect of various Tau variants when expressed pan-neuronally in C. elegans.
Table 3: Summary of different Tau variant transformations in C. elegans neurons (Toxicity index: %age reduction in thrashes when normalized to non-tg)
| Strain | Sub-cellular localization | Phenotype (Unc) | Toxicity index |
|---|---|---|---|
| non-tg | Non | 0 | |
| Full-length (2N4R) hTau40wt-lo | Cell bodies and neuronal processes excluding nucleus | Weak | ~30 |
| Full-length (2N4R) hTau40wt-hi | Cell bodies and neuronal processes excluding nucleus | Mild | ~60 |
| Full-length (2N4R) hTau40AT (lo/hi) | Cell bodies and neuronal processes excluding nucleus | Strong | ~90 |
| Full-length (2N4R) hTau40AT+PP | Cell bodies and neuronal processes excluding nucleus | Strong | ~90 |
| N-terminal hTauwt (Met1-Leu243) | Cell bodies and neucleus excluding neuronal processes | No obvious phenotype | ~13 |
| N-terminal hTauAT (Met1-Leu243) | Cell bodies and neucleus excluding neuronal processes | No obvious phenotype | ~15 |
Transgenic lines based on different Tau constructs are compared to the non-transgenic control (N2) animals
Discussion
In this study we used a C.elegans model to examine the toxicity of a rare mutation in the MAPT gene (A152TMAPT) that was recently discovered as a risk factor for frontotemporal dementia spectrum disorders (FTD, PSP, CBD, AD, and others) [ref. 51]. Considering that most Tau mutations lie in or near the repeat domain and thus affect Tau-microtubule binding and Tau aggregation, the A152T mutation is unusual in that it lies in the proline-rich region far upstream of the repeat domain [ref. 7, ref. 8], with only weak effects on Tau aggregation [ref. 6]. This poses the question of an alternative mechanism of toxicity. Over the years, several functions have been assigned to the N-terminal domain of tau which do not coincide with the functions of the repeat domain [ref. 9]. Examples of interactors with the N-terminal domain are p150/Dynactin [ref. 47, ref. 52], or signalling kinases containing SH3 domains [ref. 48, ref. 49, ref. 53], which point to functions distinct from microtubule stabilization.
We found that elevation of wild-type human Tau (Tauwt) in C. elegans neurons is already mildly toxic and can induce late-onset pathology in a dose-dependent manner, consistent with results from mouse models of AD [ref. 54]. However, mutant TauAT at similar levels induces a much more pronounced pathology with an early onset. These worms developed severe motor dysfunction, paralysis and neurodegeneration of GABAergic neuronal processes (Figs. 1 and 2). Since we observed neurodegeneration in motor neurons, a condition often associated with old age in humans [ref. 55], we hypothesized that TauAT could cause effects similar to those observed in aging neurons. This can be tested on mechanosensory neurons by well-defined parameters [ref. 24], and indeed the neurons of TauAT worms showed early signs of morphological abnormalities such as bendings and extra outgrowths from neuronal processes and somata (Fig. 3b, c) compared to non-tg and Tauwt worms. The severity of these morphological abnormalities increased with age (Fig. 3c). Moreover, these signs of early aging on the level of TauAT-expressing neurons corresponded to a drastic reduction in life-span of the animals as well (Fig. 3e). Since mutations in genes that reduce the life-span also cause early onset of age-dependent morphological abnormalities in neurons [ref. 23, ref. 24, ref. 56], it is safe to speculate that the pathways that are involved in inducing such age-dependent morphological abnormalities might get activated early in TauAT worms. However, some alternate pathways that induce similar morphological changes in neurons independently of aging have also been reported [ref. 23, ref. 34].
What could be the reasons behind the neuronal dysfunction and age-related phenotypes in TauAT worms? Tau interacts with microtubules, microtubules are the tracks for intracellular transport, and defects in neuronal transport machinery have been linked to neurodegeneration. This led us to search for signs of transport defects in the neurons of TauAT worms. This was done for the cases of two major neuronal cargoes, namely synaptic vesicle (carrying Rab-3 GTPase) and mitochondria [ref. 57]. The TauAT worms presented a perturbed distribution of both of these cargoes. For example, mCherry::RAB-3 puncta accumulated in distal axons and in cell bodies but were depleted in the mid region of mechanosensory neurons (Fig. 4, Additional file 12), consistent with defective retrograde and anterograde transport [ref. 58–ref. 60]. Moreover, not only the transport but the integrity of the neuronal compartments was compromised in mutant TauAT worms as suggested by the mislocalization of mCherry::RAB-3 in the dendritic compartments of polarized PVD neurons (Fig. 5b, c) [ref. 33, ref. 35].
Polarized sorting of synaptic vesicles requires ankyrin (UNC-44) driven anchoring of CRMP (UNC-33) into axons, which in turn drives plus-end directed microtubules extending into the axons and subsequent plus-end directed axonal traffic by kinesin (UNC-104) [ref. 35]. The observed missorting of synaptic vesicle associated RAB-3 into dendrites of TauAT worms could be caused by several factors, e.g. more plus-end directed microtubules in dendrites, or mislocalization of ankyrin (UNC-44) and subsequent localization of CRMP (UNC-33) into dendrites, both of which are normally excluded from this compartment. The resulting changes in the dendritic microtubular network due to CRMP could then trigger kinesin (UNC-104) dependent traffic into the dendrites. Future studies should reveal if this phenomenon in TauAT worms is related to a direct interaction of tau with ankyrin (UNC-44) or CRMP (UNC-33). In addition to the microtubular network, tau is also known to interact and directly or indirectly influence the dynamics of the actin cytoskeleton [ref. 61], and this cross-talk with the microtubule- and actin-cytoskeleton might play a critical role in tau-induced neurodegeneration [ref. 62]. In line with these findings, two suppressors (sut-1 and sut-2) have been identified in a genetic screen using C. elegans [ref. 15, ref. 16]. Although a direct interaction between tau and SUT-1 or SUT-2 is not known; however, both of these proteins interact with proteins associated with either microtubule-based or actin-based cytoskeletal systems.
A similar correlation was seen with mitochondrial particles tagged with YFP in DA9 motor neurons. Mutant TauAT worms showed less mitochondrial particles in the synaptic areas of DA9 axons. Time-resolved imaging revealed that this perturbed mitochondrial distribution is due to a decreased mitochondrial trafficking in TauAT worms (Figs. 6 and 7). This perturbed distribution of neuronal organelles is analogous to the previous C. elegans kinesin/dynein double mutant studies which reported an overall decrease in the number density of synaptic vesicles along the axonal processes and accumulation of very few vesicles in the end neurons. This can be explained by the fact that both retrograde and anterograde transport processes are affected in a kinesin/dynein double mutant. On the other hand, the expression of Tauwt generated a phenotype analogous to a dynein mutant where a deficient retrograde transport leads to the accumulation of synaptic vesicles along the distal part of the axon [ref. 59, ref. 60]. These transport deficits might also explain the extensive neuronal restructuring of the touch neurons in TauAT animals (Fig. 3). The fact that most of these non-specific branches grew directly from the cell bodies supports the view that mitochondria accumulate in the cell bodies which may provide local energy for new outgrowths. Occasionally these non-specific branches in touch neurons of TauAT worms underwent further branching, consistent with earlier studies that attributed this phenomenon to ROS production by static dysfunctional mitochondria [ref. 24]. Overtime, even wild-type Tauwt worms started showing these phenotypes, albeit to a lesser extent.
It is worth noting that in certain assays, Tauwt and TauAT worms did not differ much, possibly because a threshold in these phenotypic assays is lower and even the wild-type tau was able to cross that threshold, albeit at higher levels. For instance, Tauwt at higher levels led to pre-synaptic defects similar to TauAT at both lower and higher levels (Fig. 5d, e). Similarly, there was no change in the phosphorylation status of tau in both Tauwt and TauAT worms (Additional file 14). This indicates that there is no special preference for mutant tau with regard to phosphorylation by C. elegans kinases and further suggests that tau phosphorylation may not be a cause for toxicity. In addition, neither Tauwt nor TauAT worms accumulated insoluble tau (Fig. 8a).
Aggregation is usually considered a hallmark of Tauopathies such as AD, PSP, or CBD, but there is also persuasive evidence that the toxic species are not the fully developed insoluble and aggregated forms of the protein but earlier soluble oligomeric precursors [ref. 63–ref. 65]. We therefore searched for assembly forms of TauAT in the transgenic worms. The results showed that there are no detectable insoluble aggregates (as judged by the usual standard isolation procedures), but an increase in soluble oligomeric forms. In this regard, the TauAT are distinct from other cases where aggregation-prone Tau mutants were expressed and accumulated in the insoluble fraction in C. elegans neurons, e.g. mutants V337M or ΔK280 [ref. 17, ref. 41]. The absence of insoluble aggregates was further confirmed in two ways: (i) by expressing an inherently aggregation-incompetent Tau construct with two proline substitutions in the hexapeptide motifs plus the A152T mutation which yielded a similar phenotype as a tau construct with the A152T mutation alone (Fig. 8 d, e); and (ii) by treating the TauAT worms with known aggregation inhibitor compounds, which offered no relief (Fig. 8h), in contrast to worms expressing pro-aggregant forms of Tau [ref. 17]. These experiments argue that the toxic principle of TauAT does not depend on aggregation. Important to mention here is that another line expressing a full-length htau40A152T chimaera with an additional V337M mutation (Ex[TauAT+VM]) also gave a similar phenotype as the Ex[TauAT] line expressing the single mutant tau chimaera htau40A152T (Additional file 13C,D). Keeping in mind that the A152T mutation lies in a region important for scaffolding and signalling pathways, it further suggests that the mutation leads to a toxic gain of function distinct from aberrant aggregation. Indeed, the TauAT worms showed strong staining with antibody MC-1 (Fig. 8f), a characteristic feature of pathological conformational changes [ref. 44]. Thus the situation is reminiscent of other neurodegenerative conditions where soluble pre-aggregates are the primary culprits behind the toxicity [ref. 66–ref. 68]. In line with these findings, tau in A152T worms was detected mostly enriched in the soluble higher molecular weight species (potential oligomers) by native PAGE (Fig. 8g). A growing body of evidence suggests that a cell combats the decline of proteostasis due to toxic gain of function of proteins by sequestering soluble proteins into insoluble aggregates [ref. 69, ref. 70]. The fact that TauAT worms have a short life-span (Fig. 3e) might explain that there is not enough time to sequester and circumvent toxic effects caused by soluble diffusible tau. It would be of interest to investigate whether an increase of life-span, e.g. by suppressing insulin-signalling [ref. 71], would allow them to drive these soluble tau species into insoluble aggregates, and subsequently whether the pathological consequences are alleviated.
One important finding of this study was that the TauAT mutant does not induce pathology unless tau moves into the neuronal processes. It appears that C. elegans neurons can easily cope with a tau chimaera, irrespective of whether it is wild-type or a A152T mutant, provided that its localization is restricted to the cell body. The evidence is that when expressing wild-type or A152T mutant N-terminal tau fragments without the repeat domain, their localization was restricted to cell body (Fig. 9d). The explanation is that the fragments cannot engage to the microtubule-based transport machinery since they lack the MT-binding domain [ref. 72]. Both these lines were almost as healthy as the non-tg lines (Fig. 9c), even though the N-terminal fragments were expressed at a 5–10 fold higher level than full-length tau (Fig. 9b). Secondly, a full-length variant of Tau with two additional proline substitutions in the hexapeptide motifs (TauAT+PP) which is incompetent for aggregation, but otherwise is transported normally into cell processes (Additional file 15), induces pathology to the same extent as that of TauAT (Fig. 8e). This supports earlier findings in mice showing that tau needs to move out of the cell body in order to exert its toxic effects [ref. 48]. In the light of the current interest in the cell-to-cell spreading of Tau it would be interesting to know whether the intercellular propagation of TauAT could contribute to the toxicity. However, this issue cannot be addressed in the current model, as mutant Tau is expressed pan-neuronally.
Taken together, the detailed description of the pathology due to the TauAT mutation provided by the new worm models opens up multiple possibilities to identify cellular components involved in the Tau-dependent pathology and might contribute to the development of novel therapeutic interventions of tauopathies.
Conclusions
In this study, we present a new C. elegans model to understand the pathological consequences of A152TMAPT mutation, recently identified in patients diagnosed with frontotemporal spectrum disorders, including PSP, FTD, CBD, and AD. Using this model we found that, while the wild-type human tau (Tauwt, 2N4R) overexpression in C. elegans neurons induces a progressive mild locomotor defects in a dose-dependent manner, mutant tau (TauA152T, 2N4R) induces a severe paralysis accompanied by acute neuronal dysfunction. TauA152T worms show morphological alterations in neurons similar to what has been reported in aging neurons and exhibit a reduced life-span. TauA152T overexpressing neurons show mislocalization of cellular organelles and disrupted mitochondrial trafficking. Importantly, TauA152T remains in a pathological conformation but does not accumulate as insoluble aggregates. Moreover, the C-terminal domain of tau which engages with the microtubules is necessary to induce pathology despite the fact that the A152T mutation lies in the N-terminal domain. Together these data show that the mutant TauA152T overexpression in C. elegans neurons induces pathology that is not dependent on aggregation.
Methods
Plasmid constructs
To generate A152T cDNA [ref. 6], we used site-directed mutagenesis (Stratagene QuikChange reagents) to introduce the point mutation A152T into htau40WT cDNA. The respective cDNAs encoding wild-type htau40WT and mutant htau40A152T were ligated into SalI and KpnI sites of pPD49.26 vector between the snb-1 promoter and unc-54 3′-UTR (a generous gift from Dr. B.C. Kraemer, University of Washington, Seattle). Two additional proline substitutions were introduced into mutant htau40A152T in the hexapeptide motifs (I277P and I308P, intended to break beta-structure) [ref. 73]. The resulting cDNA was cloned into SalI and KpnI sites of pPD49.26 as described above, yielding Psnb-1::htau40A152T(I277P)(I308P). Similarly, another Tau chimaera with A152T plus V337M mutation was generated as described above and cloned into SaII and KpnI sites of pPD49.26, yielding Psnb-1::htau40A152TV337M. As the A152T mutation lies outside the repeat region of Tau in the N-terminal domain, we also generated worms expressing only the N-terminal regions of tau, residues 1-243. We cloned the first 243 amino acid region of wild-type and mutant tau cDNA into the BamHI and KpnI sites of pPD49.26 to generate the transgene constructs Psnb-1::N′t-htauWTMet1-Leu243 and Psnb-1::N′t-htauA152TMet1-Leu243 respectively. All plasmid constructs were confirmed by DNA sequencing.
Generation of transgenic lines
Complex arrays were generated by injection of Tau transgenes along with a coinjection marker (Pmyo-2::gfp or Pmyo-2::mCherry, gift of Dr. R. Baumeister) into the gonad of N2 (Bristol) at 75 ng/μl. Coinjection markers were used at a concentration of 20 ng/μl and also served as controls when injected alone at the same concentrations. To generate the stable lines, the transgenes were integrated by exposing the animals to 300 J/m2 UV dose [ref. 74]. Multiple stable transgenic lines were isolated, and before proceeding further, the transgenic lines were backcrossed to N2 wild-type at least five times to eliminate any background mutations.
C. elegans maintenance and crosses were performed according to the standard methods [ref. 75]. Worms were cultured at 20 °C unless otherwise specified. N2 Bristol was used as the wild-type C. elegans. The following transgenic strains were used: PIR1: pirEx1[Psnb-1::htau40WT;Pmyo-2::gfp], PIR2: pirEx2[Psnb-1::htau40A152T;Pmyo-2::gfp], PIR3: pirIs3[Psnb-1::htau40WT-low;Pmyo-2::gfp], PIR4: pirIs4[Psnb-1::htau40WT-high;Pmyo-2::gfp], PIR5: pirIs5[Psnb-1::htau40A152T-low;Pmyo-2::gfp], PIR6: pirIs6[Psnb-1::htau40A152T-high;Pmyo-2::gfp], PIR7: pirEx7[Psnb-1::htau40A152T(I277P)(I308P);Pmyo-2::mCherry], PIR8: pirEx8[Psnb-1::N′t-tauWTMet1-Leu243;Pmyo-2::mCherry], PIR9: pirEx9[Psnb-1::N′t-tauA152TMet 1-Leu243;Pmyo-2::mCherry], CZ1197: juIs73[Punc-25::gfp]III (gift of Dr. E. Lundquist), PIR10: pirIs3;juIs73, PIR11: pirIs4;juIs73, PIR12: pirIs5;juIs73, PIR13: pirIs6;juIs73, zdIs5:[Pmec-4::GFP + lin-15(+)], PIR14: pirIs3;zdIs5, PIR15: pirIs4;zdIs5, PIR16: pirIs5;zdIs5, vdEx262:[Pmec-4::mCherry::rab-3;Punc122::gfp] (gift of Dr. M. Hilliard), PIR17: pirIs3;vdEx262, PIR18: pirIs4;vdEx262, PIR19: pirIs5;vdEx262, wyEx2709: [Pitr-1::TOM-201-54aa::yfp;Podr-1::gfp] (gift of Dr. K. Shen), PIR20: pirIs3;wyEx2709, PIR21: pirIs4;wyEx2709, PIR22: pirIs5;wyEx2709, jsIs609:Is:[Pmec-4::MLS::gfp] (gift of Dr. Nonet M), PIR23: pirIs3; jsIs609, PIR24: pirIs4; jsIs609, PIR25: pirIs5;jsIs609, kyIs445:Is:[Pdes-2::mCherry::RAB-3;des-2::SAD-1::GFP;odr-1::DsRED] (gift of Dr. C.I. Bargmann), PIR26: pirIs3;kyIs445, PIR27: pirIs4;kyIs445, PIR28: pirIs5;kyIs445, PIR29: pirEx29[Psnb-1::htau40A152TV337M;Pmyo-2::mCherry], CK10:bkIs10[Paex-3::htauV337M(1N4R);Pmyo-2::gfp], CB211: lev-1(e211)IV and NM791: rab-3(js49)II.
Behavioral assays
For qualitative locomotor behavior, synchronized day-1 old adults were placed onto the center of NGM plates freshly spotted with E. coli OP-50 and photographed after 10 min. For thrash assays, synchronized animals from each transgenic line were transferred into 20 μl of M9 buffer (22 mM KH2PO4, 42 mM Na2HPO4, 86 mM NaCl and 1 mM MgSO4) on a glass slide. After allowing the animals to settle for 1 min, the frequency of body bending was counted for 30 s [ref. 76].
Life span assay
A synchronous population of worms was obtained by extracting eggs from gravid adults and incubated in M9 buffer overnight. Synchronised L1 larvae were collected and allowed to grow until late L4 stage on regular NGM plates seeded with E. coli OP50, and then transferred onto OP50 seeded NGM plates containing 0.05 mg/ml FUDR (5-fluoro-2-deoxyuridine) for the first two days to inhibit growth of progeny. Thereafter, the worms were grown again on regular OP50 seeded NGM plates and scored every two days by tugging gently on the tail with a platinum wire covered with bacteria. Worms that failed to respond to touch were scored as dead. GraphPad Prism software was used to perform the statistical analysis.
Immunohistochemistry
Worms were permeabilized by freeze cracking after fixation in 2 % paraformaldehyde solution as described previously [ref. 58]. Polyclonal rabbit pan-tau antibody (K9JA; Dako A-0024) at a dilution of 1:5000 was used to detect Tau. To monitor the conformational changes, we used the pathological conformation-specific monoclonal mouse antibody MC-1 [ref. 77]; (gift from Dr. P. Davies; 1:20). For immunostaining of worms expressing N-terminal tau fragments, rabbit polyclonal antibody SA4473 (Eurogentec; 1:300) was used. Respective secondary antibodies were used at 1:350 dilutions. Stained animals were imaged at 63x using a Zeiss inverted epifluorescence microscope.
Imaging
GABAergic motor neurons were imaged by mounting immobilized young adult animals in 50 mM sodium azide (Sigma) on glass slides with 2 % agarose pads, and imaged using a 20x or 40x objective on LSM700 (Zeiss). To study the steady state distribution of synaptic vesicles, worms were anesthetized in 50 mM sodium azide, mounted on 2 % agarose pads, and neurons were imaged at 63x with Zeiss inverted epifluorescence microscope. For steady state imaging of mitochondrial marker Pitr-1:TOM-201-54aa::yfp, we used Nikon microscope equipped with Andor Spinning Disc Setup and EM-CCD camera (Andor iXon 3). For live imaging of GFP tagged mitochondria, worms of appropriate age (day-1 and day-3 old adult) were anesthetized in 2-3 mM of levamisole (Biomol) [ref. 58] and mounted on 2 % agarose pads. Time lapse (3fps) images of mitochondria tagged with GFP in mechanosensory neurons were acquired at 63x with a Zeiss epifluorescence microscope equipped with a CCD (Photometrics) camera. Images were acquired for constant time (t = 2.5 min) in two different regions of a neuron, in the proximal part (axonal part adjacent to cell body, ~60–80 μm) and middle part ~120 μm away from cell body (refer to schematic in Fig. 4a). The number of moving mitochondrial events was counted manually for each genotype from the acquired movies. Representative kymographs were generated using an ImageJ (NIH) plug in.
Aldicarb and levamisole assays
To perform the aldicarb (acetylcholine esterase inhibitor) and levamisole (acetylcholine receptor agonist) sensitivity assays, day-1 old adult worms were transferred to plates containing 1 mM aldicarb and 0.2 mM levamisole, respectively and the time course of paralysis was assayed as described previously [ref. 36, ref. 78]. 20 animals per strain were scored for paralysis and each experiment was repeated three times.
Pharmacological treatment
Chemical treatment was applied in liquid cultures as described earlier [ref. 17]. Aggregation inhibitor compounds bb14 (Rhodanine) or BSc3094 (PTH) were dissolved in DMSO and added to the liquid culture at 50 and 100 μM concentrations.
Protein extraction
To extract total Tau protein, synchronized worms were washed off NGM plates with water and the bacteria were removed in the subsequent washing steps. The resulting worm pellets (~100 mg) were resuspended in 1X protein sample buffer containing 355 mM 2-mercaptoethanol and boiled at 96 °C for 10 min. with continuous shaking at 14,000 rpm. To determine the accumulation of insoluble tau aggregates, a slight modification of the previous extraction protocol [ref. 17] was performed using buffers of increasing stringency. Briefly, after removing the dead animals and bacteria by flotation on a 30 % sucrose solution, worm pellets (~100 mg) were resuspended in twice the amount (w/v) of high-salt RAB buffer [100 mM 2-(N-morpholino) ethanesulfonic acid (MES), 1 mM EGTA, 0.5 mM MgSO4, 20 mM NaF]. Worm pellets were lysed completely by sonication (6 × 10 s, 10 s break) on ice, and homogenates centrifuged at 40,000 g for 40 min. The supernatant is the soluble RAB fraction. RAB pellet was sonicated for 10 s in 1 M sucrose containing RAB buffer and centrifuged for 20 min at 40,000 g, and the supernatant was discarded. The pellet was extracted with RIPA buffer (150 mM NaCl, 1 % Nonidet P-40, 0.5 % deoxycholate, 0.1 % SDS, 50 mM Tris, pH 8.0) and centrifuged at 40,000 g for 20 min. The supernatant constitutes the detergent soluble RIPA fraction. The resulting pellet, after a brief washing with RIPA buffer, was extracted with urea containing buffer (UREA) [30 mM Tris, 7 M urea, 2 M thiourea, 4 % CHAPS (3-[(3-cholamidopropyl)dimethylammonio]-1-propanesulfonate), pH 8.5] and centrifuged at 13,000 g for 15 min. The supernatant is the detergent insoluble fraction.
For native PAGE, frozen worm pellets (~100 mg) were resuspended in buffer C (20 mM Hepes, pH 7.9, 25 % glycerol, 0.42 M NaCl, 1.5 mM MgCl2, 0.2 mM EDTA, 0.5 mM DTT) and lysed by sonication (2 × 10 s, 10 s break) on ice. After a brief centrifugation at 40,000 g for 5 min, the supernatants were analyzed on 4–12 % native PAGE. The entire extraction procedures were carried out on ice and centrifugation steps were at 4 °C. All buffers contained Complete Protease Inhibitor Mixture 3× (Sigma-Aldrich P8340, Hamburg, Germany), 1 μM okadaic acid (phosphatase inhibitor) and 0.5 mM PMSF (protease inhibitor).
Supplementary methods
Immunoblotting
Worm fractions (total or sequentially extracted – salt soluble, detergent soluble or detergent insoluble) were migrated in 10 % polyacrylamide gels, transferred to nitrocellulose membranes (Immobilon) and immunoblotted. The following antibodies were used: DM1α-tubulin (1:500; Sigma), K9JA (1:20,000; no. A0024; Dako), AT8 (1:500; Thermo Scientific), PHF-1 (1:500; a gift from Dr. P. Davies, Albert Einstein College, Bronx, USA), 12E8 (1:500; Dr. P. Seubert, Elan Pharmaceuticals, South San Francisco, USA), AT180 (1:500; Thermo Scientific), AT100 (1:500; Thermo Scientific). For worms expressing the N-terminal region of tau, antibody DA9 (raised against aa100-130, a gift from Dr. P. Davies) was used at a dilution of 1:250. Peroxide-conjugated secondary antibodies and ECL solution (Thermo Scientific) were used to visualize the blots. AIDA software (Raytest, Germany) was used to perform densitometry.
References
- M Goedert, RA Crowther, MG Spillantini. Tau mutations cause frontotemporal dementias. Neuron, 1998. [DOI | PubMed]
- I Grundke-Iqbal, K Iqbal, YC Tung, M Quinlan, HM Wisniewski, LI Binder. Abnormal phosphorylation of the microtubule-associated protein tau (tau) in Alzheimer cytoskeletal pathology. Proc Natl Acad Sci U S A, 1986. [DOI | PubMed]
- EM Mandelkow, E Mandelkow. Biochemistry and cell biology of tau protein in neurofibrillary degeneration. Cold Spring Harb Perspect Med, 2012. [DOI | PubMed]
- GM McKhann, MS Albert, M Grossman, B Miller, D Dickson, JQ Trojanowski. Clinical and pathological diagnosis of frontotemporal dementia: report of the Work Group on Frontotemporal Dementia and Pick’s Disease. Arch Neurol, 2001. [DOI | PubMed]
- M von Bergen, S Barghorn, J Biernat, EM Mandelkow, E Mandelkow. Tau aggregation is driven by a transition from random coil to beta sheet structure. Biochim Biophys Acta, 2005. [DOI | PubMed]
- G Coppola, S Chinnathambi, JJ Lee, BA Dombroski, MC Baker, AI Soto-Ortolaza. Evidence for a role of the rare p.A152T variant in MAPT in increasing the risk for FTD-spectrum and Alzheimer’s diseases. Hum Mol Genet, 2012. [DOI | PubMed]
- E Kara, H Ling, AM Pittman, K Shaw, R de Silva, R Simone. The MAPT p.A152T variant is a risk factor associated with tauopathies with atypical clinical and neuropathological features. Neurobiol Aging, 2012. [DOI | PubMed]
- GG Kovacs, A Wohrer, T Strobel, G Botond, J Attems, H Budka. Unclassifiable tauopathy associated with an A152T variation in MAPT exon 7. Clin Neuropathol, 2011. [DOI | PubMed]
- M Morris, S Maeda, K Vossel, L Mucke. The many faces of tau. Neuron, 2011. [DOI | PubMed]
- DP Hanger, DH Lau, EC Phillips, MK Bondulich, T Guo, BW Woodward. Intracellular and extracellular roles for tau in neurodegenerative disease. J Alzheimers Dis, 2014. [PubMed]
- AG Alexander, V Marfil, C Li. Use of Caenorhabditis elegans as a model to study Alzheimer’s disease and other neurodegenerative diseases. Front Genet, 2014. [DOI | PubMed]
- M Therrien, JA Parker. Worming forward: amyotrophic lateral sclerosis toxicity mechanisms and genetic interactions in Caenorhabditis elegans. Front Genet, 2014. [DOI | PubMed]
- E Schmidt, M Seifert, R Baumeister. Caenorhabditis elegans as a model system for Parkinson’s disease. Neurodegener Dis, 2007. [DOI | PubMed]
- DD Shaye, I Greenwald. OrthoList: a compendium of C. elegans genes with human orthologs. PLoS One, 2011. [DOI | PubMed]
- BC Kraemer, GD Schellenberg. SUT-1 enables tau-induced neurotoxicity in C. elegans. Hum Mol Genet, 2007. [DOI | PubMed]
- CR Guthrie, GD Schellenberg, BC Kraemer. SUT-2 potentiates tau-induced neurotoxicity in Caenorhabditis elegans. Hum Mol Genet, 2009. [DOI | PubMed]
- C Fatouros, GJ Pir, J Biernat, SP Koushika, E Mandelkow, EM Mandelkow. Inhibition of tau aggregation in a novel Caenorhabditis elegans model of tauopathy mitigates proteotoxicity. Hum Mol Genet, 2012. [DOI | PubMed]
- CM Wischik, RT Staff, DJ Wischik, P Bentham, AD Murray, JM Storey. Tau aggregation inhibitor therapy: an exploratory phase 2 study in mild or moderate Alzheimer’s disease. J Alzheimers Dis, 2015. [PubMed]
- K Schuske, AA Beg, EM Jorgensen. The GABA nervous system in C. elegans. Trends Neurosci, 2004. [DOI | PubMed]
- EA Lundquist, PW Reddien, E Hartwieg, HR Horvitz, CI Bargmann. Three C. elegans Rac proteins and several alternative Rac regulators control axon guidance, cell migration and apoptotic cell phagocytosis. Development, 2001. [PubMed]
- M Knobloch, IM Mansuy. Dendritic spine loss and synaptic alterations in Alzheimer’s disease. Mol Neurobiol, 2008. [DOI | PubMed]
- BA Yankner, T Lu, P Loerch. The aging brain. Annu Rev Pathol, 2008. [DOI | PubMed]
- CL Pan, CY Peng, CH Chen, S McIntire. Genetic analysis of age-dependent defects of the Caenorhabditis elegans touch receptor neurons. Proc Natl Acad Sci U S A, 2011. [DOI | PubMed]
- ML Toth, I Melentijevic, L Shah, A Bhatia, K Lu, A Talwar. Neurite sprouting and synapse deterioration in the aging Caenorhabditis elegans nervous system. J Neurosci, 2012. [DOI | PubMed]
- J Apfeld, C Kenyon. Regulation of lifespan by sensory perception in Caenorhabditis elegans. Nature, 1999. [DOI | PubMed]
- J Alcedo, C Kenyon. Regulation of C. elegans longevity by specific gustatory and olfactory neurons. Neuron, 2004. [DOI | PubMed]
- CA Wolkow, KD Kimura, MS Lee, G Ruvkun. Regulation of C. elegans life-span by insulinlike signaling in the nervous system. Science, 2000. [DOI | PubMed]
- WB Iser, MS Gami, CA Wolkow. Insulin signaling in Caenorhabditis elegans regulates both endocrine-like and cell-autonomous outputs. Dev Biol, 2007. [DOI | PubMed]
- A Antebi. Ageing: when less is more. Nature, 2007. [DOI | PubMed]
- RV Barkus, O Klyachko, D Horiuchi, BJ Dickson, WM Saxton. Identification of an axonal kinesin-3 motor for fast anterograde vesicle transport that facilitates retrograde transport of neuropeptides. Mol Biol Cell, 2008. [DOI | PubMed]
- ML Nonet, JE Staunton, MP Kilgard, T Fergestad, E Hartwieg, HR Horvitz. Caenorhabditis elegans rab-3 mutant synapses exhibit impaired function and are partially depleted of vesicles. J Neurosci, 1997. [PubMed]
- B Neumann, MA Hilliard. Loss of MEC-17 leads to microtubule instability and axonal degeneration. Cell Rep, 2014. [DOI | PubMed]
- A Albeg, CJ Smith, M Chatzigeorgiou, DG Feitelson, DH Hall, WR Schafer. C. elegans multi-dendritic sensory neurons: morphology and function. Mol Cell Neurosci, 2011. [DOI | PubMed]
- A Gioran, P Nicotera, D Bano. Impaired mitochondrial respiration promotes dendritic branching via the AMPK signaling pathway. Cell Death Dis, 2014. [DOI | PubMed]
- TA Maniar, M Kaplan, GJ Wang, K Shen, L Wei, JE Shaw. UNC-33 (CRMP) and ankyrin organize microtubules and localize kinesin to polarize axon-dendrite sorting. Nat Neurosci, 2012. [DOI | PubMed]
- TR Mahoney, S Luo, ML Nonet. Analysis of synaptic transmission in Caenorhabditis elegans using an aldicarb-sensitivity assay. Nat Protoc, 2006. [DOI | PubMed]
- MP Klassen, YE Wu, CI Maeder, I Nakae, JG Cueva, EK Lehrman. An Arf-like small G protein, ARL-8, promotes the axonal transport of presynaptic cargoes by suppressing vesicle aggregation. Neuron, 2010. [DOI | PubMed]
- TL Spires-Jones, A de Calignon, M Meyer-Luehmann, BJ Bacskai, BT Hyman. Monitoring protein aggregation and toxicity in Alzheimer’s disease mouse models using in vivo imaging. Methods, 2011. [DOI | PubMed]
- B Caughey, PT Lansbury. Protofibrils, pores, fibrils, and neurodegeneration: separating the responsible protein aggregates from the innocent bystanders. Annu Rev Neurosci, 2003. [DOI | PubMed]
- VN Uversky. Targeting intrinsically disordered proteins in neurodegenerative and protein dysfunction diseases: another illustration of the D(2) concept. Expert Rev Proteomics, 2010. [DOI | PubMed]
- BC Kraemer, B Zhang, JB Leverenz, JH Thomas, JQ Trojanowski, GD Schellenberg. Neurodegeneration and defective neurotransmission in a Caenorhabditis elegans model of tauopathy. Proc Natl Acad Sci U S A, 2003. [DOI | PubMed]
- M von Bergen, P Friedhoff, J Biernat, J Heberle, EM Mandelkow, E Mandelkow. Assembly of tau protein into Alzheimer paired helical filaments depends on a local sequence motif ((306)VQIVYK(311)) forming beta structure. Proc Natl Acad Sci U S A, 2000. [DOI | PubMed]
- K Eckermann, MM Mocanu, I Khlistunova, J Biernat, A Nissen, A Hofmann. The beta-propensity of Tau determines aggregation and synaptic loss in inducible mouse models of tauopathy. J Biol Chem, 2007. [DOI | PubMed]
- GA Jicha, B Berenfeld, P Davies. Sequence requirements for formation of conformational variants of tau similar to those found in Alzheimer’s disease. J Neurosci Res, 1999. [DOI | PubMed]
- KA Butner, MW Kirschner. Tau protein binds to microtubules through a flexible array of distributed weak sites. J Cell Biol, 1991. [DOI | PubMed]
- M Goedert, CM Wischik, RA Crowther, JE Walker, A Klug. Cloning and sequencing of the cDNA encoding a core protein of the paired helical filament of Alzheimer disease: identification as the microtubule-associated protein tau. Proc Natl Acad Sci U S A, 1988. [DOI | PubMed]
- E Magnani, J Fan, L Gasparini, M Golding, M Williams, G Schiavo. Interaction of tau protein with the dynactin complex. EMBO J, 2007. [DOI | PubMed]
- LM Ittner, YD Ke, F Delerue, M Bi, A Gladbach, J van Eersel. Dendritic function of tau mediates amyloid-beta toxicity in Alzheimer’s disease mouse models. Cell, 2010. [DOI | PubMed]
- R Williamson, T Scales, BR Clark, G Gibb, CH Reynolds, S Kellie. Rapid tyrosine phosphorylation of neuronal proteins including tau and focal adhesion kinase in response to amyloid-beta peptide exposure: involvement of Src family protein kinases. J Neurosci, 2002. [PubMed]
- S Jeganathan, A Hascher, S Chinnathambi, J Biernat, EM Mandelkow, E Mandelkow. Proline-directed pseudo-phosphorylation at AT8 and PHF1 epitopes induces a compaction of the paperclip folding of Tau and generates a pathological (MC-1) conformation. J Biol Chem, 2008. [DOI | PubMed]
- SE Lee, MC Tartaglia, G Yener, S Genc, WW Seeley, P Sanchez-Juan. Neurodegenerative disease phenotypes in carriers of MAPT p.A152T, a risk factor for frontotemporal dementia spectrum disorders and Alzheimer disease. Alzheimer Dis Assoc Disord, 2013. [DOI | PubMed]
- A Gauthier-Kemper, C Weissmann, N Golovyashkina, Z Sebo-Lemke, G Drewes, V Gerke. The frontotemporal dementia mutation R406W blocks tau’s interaction with the membrane in an annexin A2-dependent manner. J Cell Biol, 2011. [DOI | PubMed]
- CH Reynolds, CJ Garwood, S Wray, C Price, S Kellie, T Perera. Phosphorylation regulates tau interactions with Src homology 3 domains of phosphatidylinositol 3-kinase, phospholipase Cgamma1, Grb2, and Src family kinases. J Biol Chem, 2008. [DOI | PubMed]
- ED Roberson, B Halabisky, JW Yoo, J Yao, J Chin, F Yan. Amyloid-beta/Fyn-induced synaptic, network, and cognitive impairments depend on tau levels in multiple mouse models of Alzheimer’s disease. J Neurosci, 2011. [DOI | PubMed]
- E Chevalier-Larsen, EL Holzbaur. Axonal transport and neurodegenerative disease. Biochim Biophys Acta, 2006. [DOI | PubMed]
- EM Tank, KE Rodgers, C Kenyon. Spontaneous age-related neurite branching in Caenorhabditis elegans. J Neurosci, 2011. [DOI | PubMed]
- N Hirokawa, Y Noda, Y Tanaka, S Niwa. Kinesin superfamily motor proteins and intracellular transport. Nat Rev Mol Cell Biol, 2009. [DOI | PubMed]
- J Kumar, BC Choudhary, R Metpally, Q Zheng, ML Nonet, S Ramanathan. The Caenorhabditis elegans Kinesin-3 motor UNC-104/KIF1A is degraded upon loss of specific binding to cargo. PLoS Genet, 2010. [DOI | PubMed]
- M Arimoto, SP Koushika, BC Choudhary, C Li, K Matsumoto, N Hisamoto. The Caenorhabditis elegans JIP3 protein UNC-16 functions as an adaptor to link kinesin-1 with cytoplasmic dynein. J Neurosci, 2011. [DOI | PubMed]
- SP Koushika, AM Schaefer, R Vincent, JH Willis, B Bowerman, ML Nonet. Mutations in Caenorhabditis elegans cytoplasmic dynein components reveal specificity of neuronal retrograde cargo. J Neurosci, 2004. [DOI | PubMed]
- JP Henriquez, D Cross, C Vial, RB Maccioni. Subpopulations of tau interact with microtubules and actin filaments in various cell types. Cell Biochem Funct, 1995. [DOI | PubMed]
- TA Fulga, I Elson-Schwab, V Khurana, ML Steinhilb, TL Spires, BT Hyman. Abnormal bundling and accumulation of F-actin mediates tau-induced neuronal degeneration in vivo. Nat Cell Biol, 2007. [DOI | PubMed]
- KR Brunden, JQ Trojanowski, VM Lee. Evidence that non-fibrillar tau causes pathology linked to neurodegeneration and behavioral impairments. J Alzheimers Dis, 2008. [PubMed]
- J Marx. Alzheimer’s disease. A new take on tau. Science, 2007. [DOI | PubMed]
- CA Lasagna-Reeves, DL Castillo-Carranza, U Sengupta, AL Clos, GR Jackson, R Kayed. Tau oligomers impair memory and induce synaptic and mitochondrial dysfunction in wild-type mice. Mol Neurodegener, 2011. [DOI | PubMed]
- C Haass, DJ Selkoe. Soluble protein oligomers in neurodegeneration: lessons from the Alzheimer’s amyloid beta-peptide. Nat Rev Mol Cell Biol, 2007. [DOI | PubMed]
- CG Glabe. Common mechanisms of amyloid oligomer pathogenesis in degenerative disease. Neurobiol Aging, 2006. [DOI | PubMed]
- B Caughey, GS Baron, B Chesebro, M Jeffrey. Getting a grip on prions: oligomers, amyloids, and pathological membrane interactions. Annu Rev Biochem, 2009. [DOI | PubMed]
- DM Walther, P Kasturi, M Zheng, S Pinkert, G Vecchi, P Ciryam. Widespread proteome remodeling and aggregation in aging C. elegans. Cell, 2015. [DOI | PubMed]
- H Olzscha, SM Schermann, AC Woerner, S Pinkert, MH Hecht, GG Tartaglia. Amyloid-like aggregates sequester numerous metastable proteins with essential cellular functions. Cell, 2011. [DOI | PubMed]
- C Kenyon, J Chang, E Gensch, A Rudner, R Tabtiang. A C. elegans mutant that lives twice as long as wild type. Nature, 1993. [DOI | PubMed]
- U Preuss, J Biernat, EM Mandelkow, E Mandelkow. The ‘jaws’ model of tau-microtubule interaction examined in CHO cells. J Cell Sci, 1997. [PubMed]
- M von Bergen, S Barghorn, L Li, A Marx, J Biernat, EM Mandelkow. Mutations of tau protein in frontotemporal dementia promote aggregation of paired helical filaments by enhancing local beta-structure. J Biol Chem, 2001. [PubMed]
- E Kage-Nakadai, H Kobuna, O Funatsu, M Otori, K Gengyo-Ando, S Yoshina. Single/low-copy integration of transgenes in Caenorhabditis elegans using an ultraviolet trimethylpsoralen method. BMC Biotechnol, 2012. [DOI | PubMed]
- S Brenner. The genetics of Caenorhabditis elegans. Genetics, 1974. [PubMed]
- S Gao, M Zhen. Action potentials drive body wall muscle contractions in Caenorhabditis elegans. Proc Natl Acad Sci U S A, 2011. [DOI | PubMed]
- GA Jicha, R Bowser, IG Kazam, P Davies. Alz-50 and MC-1, a new monoclonal antibody raised to paired helical filaments, recognize conformational epitopes on recombinant tau. J Neurosci Res, 1997. [DOI | PubMed]
- A Gottschalk, RB Almedom, T Schedletzky, SD Anderson, JR Yates, WR Schafer. Identification and characterization of novel nicotinic receptor-associated proteins in Caenorhabditis elegans. EMBO J, 2005. [DOI | PubMed]
- K Tepper, J Biernat, S Kumar, S Wegmann, T Timm, S Hubschmann. Oligomer formation of tau protein hyperphosphorylated in cells. J Biol Chem, 2014. [DOI | PubMed]
