Structural basis for the synergistic assembly of the snRNA export complex
Abstract
The nuclear cap-binding complex (CBC) and its partner Arsenite-Resistance Protein 2 (ARS2) regulate the fate of RNA polymerase II transcripts via mutually exclusive interactions with RNA effectors. One such effector is PHAX, which mediates the nuclear export of U-rich small nuclear RNAs (snRNAs). Here we present the cryo-electron microscopy structure of the human snRNA export complex comprising phosphorylated PHAX, CBC, CRM1–RanGTP and capped RNA. The central region of PHAX bridges CBC to the export factor CRM1–RanGTP, while also reinforcing cap dinucleotide binding. Additionally, PHAX interacts with a distant region of CRM1, facilitating contacts of the essential phosphorylated region of PHAX with the prominent basic surface of RanGTP. CBC engagement within the snRNA export complex is incompatible with its binding to other RNA effectors such as ALYREF or NCBP3. We demonstrate that snRNA export complex formation requires synergistic binding of all its components, which in turn displaces ARS2 from CBC and commits the complex for export.
Article type: Research Article
Keywords: Electron microscopy, RNA transport
Affiliations: https://ror.org/02feahw73grid.4444.00000 0001 2112 9282Université Grenoble Alpes, CNRS, CEA, IBS, Grenoble, France; https://ror.org/01zjc6908grid.418923.50000 0004 0638 528XEuropean Molecular Biology Laboratory, Grenoble, France; https://ror.org/01aj84f44grid.7048.b0000 0001 1956 2722Department of Molecular Biology and Genetics, Aarhus University, Aarhus, Denmark
License: © The Author(s) 2025 CC BY 4.0 Open Access This article is licensed under a Creative Commons Attribution 4.0 International License, which permits use, sharing, adaptation, distribution and reproduction in any medium or format, as long as you give appropriate credit to the original author(s) and the source, provide a link to the Creative Commons licence, and indicate if changes were made. The images or other third party material in this article are included in the article’s Creative Commons licence, unless indicated otherwise in a credit line to the material. If material is not included in the article’s Creative Commons licence and your intended use is not permitted by statutory regulation or exceeds the permitted use, you will need to obtain permission directly from the copyright holder. To view a copy of this licence, visit http://creativecommons.org/licenses/by/4.0/.
Article links: DOI: 10.1038/s41594-025-01595-5 | PubMed: 40610714 | PMC: PMC12350170
Relevance: Relevant: mentioned in keywords or abstract
Full text: PDF (2.0 MB)
Main
Eukaryotic transcription generates vast amounts of RNA1,2. While useful transcripts are processed and mainly exported to the cytoplasm, the majority of RNAs are degraded in the nucleus3. How transcripts are sorted into different fate pathways is a central question underlying nuclear RNA metabolism.
During early RNA polymerase II (Pol II) transcription, nascent transcripts acquire an m7G-cap at their 5′ end, which is rapidly bound by the nuclear cap-binding complex (CBC) composed of CBP80 (also known as NCBP1) and CBP20 (NCBP2)4,5. While the cap is recognized by CBP20, CBP80 interacts with numerous factors5–10. An important partner of CBC is the Arsenite-Resistance Protein 2 (ARS2), whose C-terminus binds in a groove formed between CBP20 and CBP80 (ref. 9). The CBC–ARS2 (CBCA) complex is a key regulator influencing transcriptional and post-transcriptional fate decisions11. It is thought that whether transcripts undergo processing, export or degradation depends on dynamic CBCA interactions with competing, mutually exclusive RNA effectors7,11,12. These effectors, including the Phosphorylated Adaptor for RNA Export (PHAX), NCBP3 and ZC3H18 (a component of the nuclear exosome targeting (NEXT) complex), bind ARS2 via their ARS2 recognition motifs (ARMs) and the CBC through tryptophan-containing helices7,13–15. How these interactions orchestrate the competitive interplay of RNA effectors remains unclear.
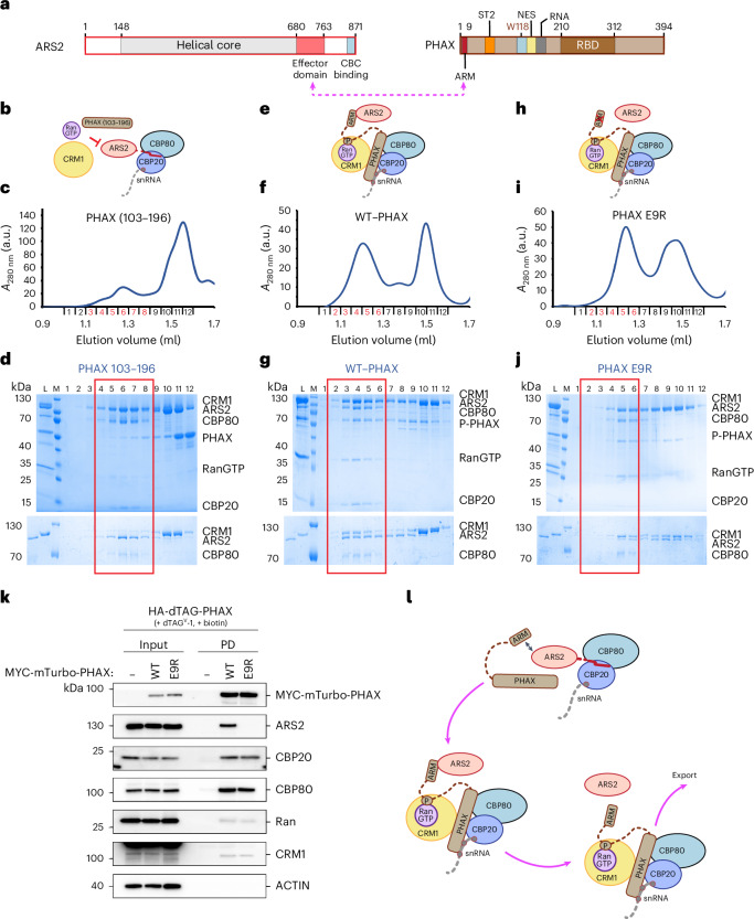
Correct RNA sorting is particularly crucial for short Pol II transcripts, as functionally important RNAs (for example, small nuclear RNAs (snRNAs)) must be positively selected amidst a vast background of nonproductive RNAs destined for decay12. Precursor (pre-)spliceosomal U rich snRNAs, U1, U11, U2, U12, U4 and U5 are transcribed by Pol II16. Following 5′ end capping and 3′ end processing by the Integrator complex, snRNAs temporarily transit through Cajal bodies, where a specific snRNA nuclear export complex is assembled17. A key element of this complex is PHAX (Fig. 1a), which connects the CBC-bound transcript with the nuclear export factor CRM1 (XPO1), itself bound to the small GTPase Ran and GTP (RanGTP)18. PHAX recruits CRM1–RanGTP via its nuclear export signal (NES)18,19 (Fig. 1a,b). The snRNA export complex then translocates to the cytoplasm where it disassembles upon GTP hydrolysis triggered by Ran activating factors18,19 (Fig. 1b). Additional control of this process involves the nuclear phosphorylation by casein kinase 2 (CK2) of multiple serines in the phosphorylation site cluster 2 (ST2) of PHAX (Fig. 1a), which is essential for stable complex formation and export18,20. In the cytoplasm, snRNA export complex disassembly is further promoted by PHAX dephosphorylation by protein phosphatase 2 (refs. 18,20). The PHAX–CRM1 pathway has also been implicated in the nuclear export of a small class of m7G-capped pre-microRNAs21 as well as histone H2AX mRNA22.

Human PHAX consists of 394 amino acid residues and is predicted to be mostly intrinsically disordered except for its RNA binding domain (RBD)23,24 (Fig. 1a). PHAX can form a CBCAP complex with CBCA25, and in vitro, the N-terminally located ARM motif of PHAX binds to the effector domain of ARS2 (refs. 7,26). However, in the presence of ARS2, PHAX is unable to directly bind to the CBC owing to steric competition by ARS2 (ref. 7). This suggests that ARS2 functions as a gatekeeper, preventing RNA-bound CBC to commit to RNA export until appropriate conditions are met. The cryo-electron microscopy (cryo-EM) structure of the CBC–PHAX (CBCP) complex revealed that the W118-containing helix of PHAX, as well as its C-terminus, directly bind to the CBC7. Indeed, the PHAX C-terminus binds in the same groove between CBP20 and CBP80 that also accommodates the ARS2 C-terminus7, consistent with a possible competition between ARS2 and PHAX for CBC binding.
Here, we reconstitute in vitro the core snRNA export complex, comprising capped RNA, CBC, phosphorylated PHAX and CRM1–RanGTP, and we confirm that PHAX phosphorylation stabilizes the complex. The cryo-EM structure at 2.45 Å resolution shows how synergistic interactions allow PHAX to simultaneously bridge the CBC and CRM1 while reinforcing dinucleotide cap recognition and CRM1 binding. Unexpectedly, we also find that a conserved two-residue motif of PHAX binds to a distant region of CRM1, suggesting that the adjacent phosphorylated ST2 cluster of PHAX could interact with a prominent basic patch of RanGTP. The Ran basic patch also binds the RNA component of export complexes for transfer RNA (tRNA), pre-microRNA (miRNA) and human immunodeficiency virus (HIV) Rev response element (RRE) with their respective export adaptors EXPO-T, EXPO-5 and CRM1 (refs. 27–29). Thus, PHAX phosphorylation may not only increase export complex stability but also enable favorable competition with other CRM1 RNA cargoes, in a potentially regulatable fashion18.
Results
Cryo-EM structure of the snRNA export complex
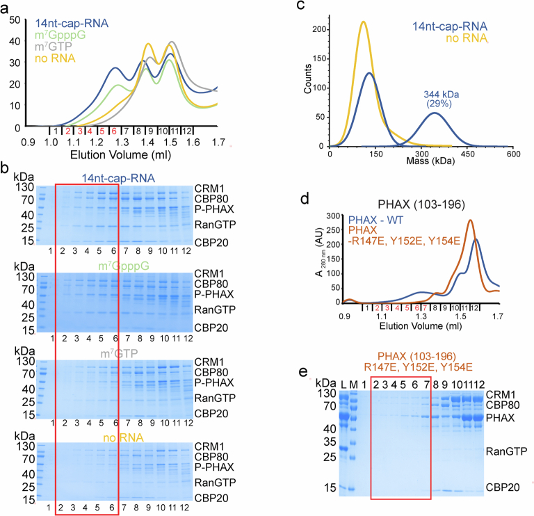
To understand the molecular details underlying the role of PHAX within the snRNA export complex, we determined its structure. The export complex was reconstituted with purified CBC, in vitro CK2-phosphorylated PHAX, exportin CRM1, the catalytic mutant of Ran (Q69L) bound to GTP and an in vitro transcribed and capped U1 snRNA (164 nt). Phosphorylation of PHAX was verified by gel shift assays and mass-spectrometry revealing up to five phosphorylation sites (four within ST2) (Extended Data Fig. 1a,b). The complex was purified using size exclusion chromatography where all the components co-eluted in a peak with the expected apparent stoichiometry (Fig. 1c,d). An equivalent complex was also reconstituted with a short capped RNA containing 14 nucleotides (m7GpppAAUCUAUAAUAGCA), suggesting that specific snRNA features might not be required for complex formation in vitro (Fig. 1e,f and Extended Data Fig. 2a,b). As expected, when PHAX is not phosphorylated, the export complex formed with markedly lower efficiency (Fig. 1e–g). A preliminary cryo-EM characterization of the two complexes, containing either the U1 snRNA or the short RNA, resulted in essentially identical reconstructions, where the bulk of the RNA was not visible. Here, we describe the structure containing the short capped RNA, which was obtained at an overall resolution of 2.8 Å, limited by slight flexibility between the CRM1–RanGTP and CBC–PHAX moieties. Focused refinement on each moiety separately improved the resolution to around 2.45 Å (Fig. 1h,i, Table 1, Extended Data Fig. 2 and Supplementary Fig. 1).


Table 1: Cryo-EM data collection, refinement and validation statistics
| snRNA export complex (EMD-52115), (PDB 9HFL) | |||
|---|---|---|---|
| Data collection and processing | |||
| Magnification | 105,000× | ||
| Voltage (kV) | 300 | ||
| Electron exposure (e– Å−2) | 40.5 | ||
| Defocus range (μm) | −1.0 to −2.2 | ||
| Pixel size (Å) | 0.84 | ||
| Symmetry imposed | – | ||
| Initial particle images (no.) | 1,778,233 | ||
| Final particle images (no.) | 204,250 | ||
| Complete, map | Focused map, CBC | Focused map, CRM1 | |
| Map resolution (Å) | 2.62 | 2.44 | 2.43 |
| FSC threshold | 0.143 | 0.143 | 0.143 |
| Map resolution range (Å) | 2.25–3.85 | 2.05–3.50 | 2.10–4.01 |
| Refinement | Composite focused maps | ||
| Initial model used (PDB code) | 8PNT, 3NC1 | ||
| Model resolution (Å) | 2.41 | ||
| FSC threshold | 0.143 | ||
| CC (mask) | 0.8246 | ||
| Map sharpening B factor (Å2) | −73.4 | −60.5 | −62.4 |
| Model composition | |||
| Nonhydrogen atoms | 17,802 | ||
| Protein residues | 2159 | ||
| Ligands | 3 (m7GpppA, GTP, Mg) | ||
| Waters | 32 | ||
| B factors (Å2) | |||
| Protein | 54.05 | ||
| Ligand | 39.30 | ||
| Waters | 39.70 | ||
| R.m.s. deviations | |||
| Bond lengths (Å) | 0.002 | ||
| Bond angles (°) | 0.428 | ||
| Validation | |||
| MolProbity score | 1.38 | ||
| Clashscore | 3.30 | ||
| Poor rotamers (%) | 2.19 | ||
| Ramachandran plot | |||
| Favored (%) | 98.09 | ||
| Allowed (%) | 1.91 | ||
| Disallowed (%) | 0.00 | ||
The cryo-EM map covers all the complex components (Fig. 1h,i) with CBC and the CRM1–RanGTP forming two lobes, each adopting essentially the same structures as reported previously8,30. The two lobes are connected by PHAX. In our previous structure of CBC–PHAX bound to a 12-nt capped RNA, only residues 114–132 of PHAX were visible, forming a short tryptophan-containing helix interacting with CBP80 (ref. 7) (Fig. 1a). In the presence of CRM1–RanGTP, a larger region of PHAX is folded, encompassing residues 112–162. The W118-containing PHAX helix is extended to include the PHAX NES, which binds to CRM1, thus rigidly bridging the RNA-binding CBC to the export factor. The downstream segment of PHAX (residues 140–162) is also structured, forming contacts with both CBP20 and the RNA cap structure. Finally, a second region of PHAX, spanning N-terminal residues 55–60, binds between HEAT repeats 5 and 6 of CRM1. Only the cap structure of the RNA is well-defined, indicating flexibility of the rest of the RNA molecule. Consistent with this, the RBD domain of PHAX is also not visible. The structure thus reveals the key role of PHAX112–162 in recruiting CRM1–RanGTP to the CBC-bound capped RNA.
PHAX mediates the interaction between the CBC and CRM1
PHAX residues 117–136 form a long helix that interacts with both the CBC and CRM1 (Fig. 2a–c). Its C-terminal half includes the NES whose residues dock into corresponding hydrophobic pockets of the NES-binding cleft of CRM1 (Fig. 2c,d and Supplementary Fig. 1a). While V130, L134, L137 and M139 bind CRM1 in a canonical way, the first residue of the PHAX NES sequence (Φ0) is a conserved glutamine (Q127) rather than a hydrophobic residue. This may weaken the PHAX NES-CRM1 interaction compared with a canonical NES31 (Fig. 2b). In addition, PHAX residues D128 and L137 form hydrogen bonds with CRM1 H558 and K568 (Fig. 2d).

The N-terminal half of the same PHAX helix binds to CBC as reported in our previous CBC–PHAX–RNA structure7, with the W118 residue inserting into the conserved hydrophobic pocket on CBP80 (Fig. 2c,e and Supplementary Fig. 1b). However, within the export complex, several extra contacts occur, including hydrogen bonds formed between N115, N116 and Q125 of PHAX and S429, Q389 and N423 of CBP80 (Fig. 2e). Whereas in the binary CBC–PHAX complex the extreme C-terminus of PHAX (residues 390–394) bound in the groove between CBP80–CBP20 (ref. 7), in the export complex structure the groove is empty. CBC and CRM1 also directly interact via several hydrogen bonds between Y142 and Y149 of CBP20 and K563, G605 and E613 of HEAT repeats 12 and 13 of CRM1 (Fig. 2f).
PHAX, NELF-E, NCBP3 and ZC3H18 all recognize the same surface on the CBC via their conserved tryptophan-containing helices7. Furthermore, the mRNA export factor ALYREF interacts with a neighboring CBC surface32. The comparison of our snRNA export complex structure with that of CBC bound to the RRM domain of ALYREF revealed that ALYREF binding to CBC is incompatible with the CBC binding to PHAX and CRM1 (Extended Data Fig. 3a–c). This mutual exclusivity may thus contribute to directing snRNAs and mRNAs into distinct pathways for nuclear export.

CBC–PHAX interaction is critical for snRNA complex assembly
Since the PHAX core region observed in the cryo-EM structure includes residues 112–162, we tested whether a corresponding PHAX fragment is sufficient to form the export complex. Indeed, PHAX103–196 lacking the upstream CRM1-binding sequence (residues 55–60, see below), the ST2 phosphorylated region and the downstream RBD still formed the complex, albeit with lower CRM1 stoichiometry than full-length phosphorylated PHAX (Fig. 2g,h). PHAX W118E mutation is sufficient to disrupt PHAX103–196 binding to the CBC7. Importantly, this mutation also impeded snRNA export complex formation (Fig. 2g,i), showing that the interaction between the W118-containing helix and the CBC remains critical within the complete export complex.
To test the importance of the PHAX W118-containing helix in the export complex formation in vivo, we utilized a proximity labeling (PL) pulldown approach to explore the recruitment of proteins to wildtype (WT) or mutated PHAX. We first tagged endogenous PHAX alleles in mouse embryonic stem (mES) cells with a 2xHA-FKBP-V (HA-dTAG) degron tag to allow for the rapid depletion of HA-dTAG-PHAX proteins upon the addition of the dTAGV-1 ligand. This was efficiently achieved following 2 h of dTAGV-1 treatment, with no consequential effects on steady state levels of CBCA or CRM1–Ran proteins (Extended Data Fig. 3d). We then utilized the PiggyBac transposase system33 to stably introduce MYC-mini-Turbo (mTurbo) tagged PHAXWT or PHAXW108A (mouse equivalent of W118) into the HA-dTAG-PHAX cells. The mTurbo PL system allows for in vivo biotinylation of proteins in the vicinity (1–10 nm) of the fusion protein upon the addition of biotin to media. Following depletion of the endogenous HA-dTAG-PHAX protein and subsequent addition of biotin, MYC-mTurbo-PHAXWT and PHAXW108A efficiently biotinylated proteins when compared with cells lacking mTurbo (Extended Data Fig. 3e). Having validated the system, we proceeded to purify in vivo biotinylated proteins from cells expressing MYC-mTurbo-PHAXWT or PHAXW108A by streptavidin-enrichment.
Western blotting analysis revealed that PHAXWT pulldowns were enriched for CBC, ARS2, CRM1 and Ran proteins compared with an untagged control (Fig. 2j). However, the PHAXW108A mutant showed a marked decrease in CBC proteins and a complete loss of CRM1 and Ran (Fig. 2j,k). These results demonstrate that the W118-mediated interaction between PHAX and CBC is crucial for efficient formation of the snRNA export complex (Fig. 2k).
PHAX is intimately involved in RNA cap recognition
The snRNA export complex structure reveals that conserved PHAX residues 140–162, downstream of the PHAX116–136 bridging helix, engage in specific contacts with the RNA cap structure, CBP20 and CRM1 (Fig. 3a–c and Supplementary Fig. 1c). Details of m7GTP cap-moiety recognition by CBC alone are well established8,10 (Extended Data Fig. 4a) and in the presence of PHAX, the methylated guanosine and the α-phosphate of the cap are bound by CBP20 as previously reported. However, we found that conserved E150 of PHAX inserts into the cap-binding site, forming hydrogen bonds with R112 and Y43 of CBP20. Since these two residues are key for the specific interaction with m7G, PHAX probably strengthens cap recognition by CBP20 (Fig. 3d).


A crucial difference from cap binding by CBC alone is the strong additional binding of PHAX to the first-transcribed RNA nucleotide. In the CBC-cap analog (m7GpppG) complex structure8, the first-transcribed nucleotide (here G1) stacks with the Y138 residue of CBP20 (Extended Data Fig. 4a). Moreover, studies employing the Y138A mutant showed that this residue confers additional binding affinity for dinucleotide cap analogs34. However, in the presence of PHAX, the first-transcribed nucleotide (here A1) is shifted away from CBP20 and forms multiple interactions with PHAX (Fig. 3e and Extended Data Fig. 4a). Importantly, A1 is sandwiched between PHAX R147 and Y154. In addition, R147 and Y152 interact with the phosphate Pγ and the ribose moiety of A1 (Fig. 3e). This results in a slight movement of Pβ and Pγ, and loss of a hydrogen bond between Pβ and CBP20 R127 (Extended Data Fig. 4a). Y138 of CBP20 now binds the phosphate group of the following nucleotide (Fig. 3e and Extended Data Fig. 4a).
Cap recognition by PHAX requires the presence of CRM1–RanGTP
The snRNA export complex structure reveals that, in the presence of CRM1–RanGTP, PHAX contributes strongly to RNA cap binding (Fig. 3c–e). However, in a cryo-EM structure of full-length PHAX bound to the CBC and a 12-nt capped RNA, no contacts of PHAX with the cap were visible7. Thus, PHAX might recognize RNA only when residues 140–162 are stabilized by the presence of CRM1–RanGTP. To address this issue, we used isothermal calorimetry (ITC) to measure the binding affinity (expressed as the dissociation constant, Kd) between CBC, PHAX103–196 and the cap structure. We found that CBC binds m7GTP with a Kd of 300 nM (Fig. 3f and Extended Data Fig. 4b). For the cap analog m7GpppG, the measured Kd was 96 nM (Fig. 3f and Extended Data Fig. 4c). This higher affinity for the cap analog is consistent with previous observations that the first-transcribed G stacks with Y138 of CBP20 (refs. 8,10). Importantly, when CBC was in complex with PHAX103–196—which bears residues sufficient for CBC and cap binding—the affinity for the cap analog remained unchanged. This suggests that PHAX does not contribute to RNA binding in this context, as observed structurally (Fig. 3f and Extended Data Fig. 4d). Similarly, the presence of the second nucleotide of the cap did not notably increase the affinity of CBC to PHAX103–196, and the triple mutation of the three key A1-binding residues of PHAX (R147E, Y152E and Y154E) had essentially no impact on PHAX binding to the CBC in the presence of the cap analog (Fig. 3f and Extended Data Fig. 4e–g). Thus, in the absence of CRM1–RanGTP, the addition of PHAX to the CBC does not result in a measurable binding affinity change to the cap structure, suggesting that the corresponding regions of PHAX are disengaged.
Cap binding by PHAX is required for export complex formation
Next, we investigated the role of the capped RNA in snRNA export complex formation. While the structure suggests that CRM1–RanGTP-triggered folding of PHAX140–162 would enhance the recognition of capped RNA by PHAX (although we have not shown this directly by binding studies), reciprocally, it also indicates that cap-dependent folding of PHAX140–162 is probably required for efficient interaction between CBC–PHAX and CRM1–RanGTP.
Indeed, using size exclusion chromatography and mass photometry, we find that snRNA export complex formation depends on the presence of capped RNA, with at least a dinucleotide cap being required (Extended Data Fig. 5a–c). Furthermore, the triple mutation, R147E, Y152E and Y154E, within the cap-binding region of PHAX103–196 disrupted the complex (Extended Data Fig. 5d,e). The same negative impact was observed even for the single Y154A mutation (Fig. 3g,h). Our parallel in vivo analysis, employing PHAX R137A and Y144E mutations (mouse equivalents of R147A or Y154E), showed markedly reduced PL of PHAX with CRM1 and Ran, while CBC and ARS2 labeling remained unchanged (Fig. 3i). We therefore conclude that the strong interaction of the first transcribed nucleotide with PHAX is required for efficient recruitment of CRM1 and RanGTP to the complex.

SnRNA export complex formation thus requires a synergistic, mutually dependent assembly of all its components. It has been established that efficient NES recognition by CRM1 requires the presence of Ran-GTP (ref. 35) and that efficient cap binding by CBP20 depends on CBP80 (ref. 8). PHAX is key for bridging these two modules and its proper conformation depends on the presence of CRM1–RanGTP, CBC and capped RNA (Fig. 3j). An important role in the structuring of PHAX is probably also played by residue R145, which connects the PHAX region bound to RNA and CBP20 to the PHAX helix and CRM1 through charged interactions with PHAX E133 and CRM1 E529 (Fig. 3k). PHAX residues M139, E140 and T142 also form additional contacts with CRM1 residues R532 and K534, strengthening the NES–CRM1 interface.
The role of PHAX phosphorylation
PHAX contains eight putative phosphorylation clusters, but only the second cluster (ST2, residues 64–76) (Fig. 4a,b) is essential for snRNA export complex assembly and export20. Gel filtration experiments with unphosphorylated PHAX confirmed that the snRNA export complex forms with markedly lower efficiency (Fig. 1e–g). Similarly, PHAX103–196, lacking ST2 but encompassing the region at the CBC–CRM1 interface, can still form the snRNA export complex, albeit less efficiently (Fig. 2g–i). Equivalent results were obtained using mass photometry (Extended Data Fig. 6a). How the phosphorylation of ST2 enhances complex assembly and promotes export is therefore an important outstanding question.


Although PHAX112–162 is the key region bridging CBC–RNA to CRM1–RanGTP, the cryo-EM map also exhibited extra density between CRM1 HEAT repeats 5 and 6. Interestingly, AlphaFold236 predictions of the CRM1–RanGTP–PHAX complex show, with high confidence, binding of PHAX56–60 to exactly this position (Extended Data Fig. 6b–d). Two confidently predicted and conserved PHAX residues, Y57 and R58 (Fig. 4b), engage in several charged contacts with CRM1 (Fig. 4c,d), fitting very well into the extra cryo-EM density (Extended Data Fig. 6e). Intriguingly, PHAX56–60 is immediately upstream of the ST2 phosphorylation cluster, which also includes a number of acidic residues (64-DSSEESFSDSDDD) (Fig. 4a,b), typical of a multiple CK2 phosphorylation site37,38. While AlphaFold339 does not make a unique, confident prediction of the position of the phosphorylated ST2 Ser residues, all models displayed the ST2 peptide (which is pinned on one side by the Y57-R58 binding to CRM1) lying on a strongly basic surface of CRM1–RanGTP (Fig. 4e,f and Extended Data Fig. 6f). Bearing in mind that ST2 phosphorylation may be heterogeneous, this would be consistent with a possibly ‘fuzzy’, electrostatically driven interaction between ST2 and this region of CRM1–RanGTP. As an indication of how the pSer (and other acidic residues in ST2 of PHAX) could interact with the basic surface formed by both CRM1 and Ran, pSer65 is spatially close to CRM1 residues K1012, R1016 and Ran residue K99. Moreover, pSer69 and 71 are close to Ran K132, K134. Additionally, Ran R95, K130 and CRM1 K446, K455 and R458 would be in the vicinity of the ST2 peptide (Fig. 4f). Indeed, further examination of the cryo-EM map showed weak extra density to support this suggestion (Extended Data Fig. 6g).
The importance of both PHAX55–60 binding to CRM1 and ST2 phosphorylation for snRNA export complex formation was tested in vivo, employing mutations of equivalent residues in the mouse PHAX protein. These mutants (mR49E and mS56A-S57A-S60A-S63A) markedly reduced recruitment of CRM1 and RanGTP to PHAX, while having little impact on CBCA association (Fig. 4g,h). We therefore conclude, that the interaction between PHAX55–60 and CRM1, which probably enables proper positioning of the phosphorylated ST2 region on the basic surface on RanGTP, is required for efficient CRM1–RanGTP recruitment to the complex. Within tRNA, pre-miRNA and HIV RRE export complexes, the basic surface of Ran forms direct contacts with RNA27–29 (Fig. 4i,j). It is thus possible that, in addition to enhancing export complex stability, PHAX phosphorylation also enables favorable competition with noncognate CRM1 RNA cargos.
ARS2 is excluded from the CBC by PHAX
PHAX forms a ternary complex with CBCA9,25. Within this complex, the ARM of PHAX (9-EDGQL-13) binds the effector domain of ARS27 (Fig. 5a), probably in a manner similar to that observed for ARS2 bound to the ARM motif of the Schizosaccharomyces pombe Red1 protein13. Consistent with this, the ARS2–PHAX interaction is lost upon mutation or deletion of the effector domain of ARS226,40. In ternary complexes, ARS2 shields direct binding of PHAX, as well as the effectors NCBP3 and ZC3H18, to the CBC by sterically excluding them from the tryptophan helix binding site and the CBP20-CBP80 groove7. To understand how PHAX can circumvent the ARS2 block to CBC binding and to assess whether ARS2 is a component of the snRNA export complex, we first used size exclusion chromatography with purified proteins.

We assembled CBC, ARS2147–871 and capped RNA and incubated the complex with CRM1, RanGTP and PHAX103–196, which lacks the ARM motif but is able to form the snRNA complex (Fig. 2g,h). In the presence of ARS2, the snRNA export complex could no longer be formed and the CBC remained bound only to ARS2. Owing to the similar migration of CRM1 and ARS2147–871, this was shown by resolving the respective elution profiles on 7% sodium dodecyl sulfate polyacrylamide gel electrophoresis (SDS-PAGE) gels (Fig. 5b–d). Hence, when PHAX does not possess all its features, ARS2 blocks access to the CBC even in the presence of other snRNA export complex components. In contrast, when the CBC–ARS2147–871–RNA complex was incubated with CRM1, RanGTP and phosphorylated FL PHAX (which includes the ARM), the snRNA complex was formed efficiently, eluted earlier and contained ARS2147–871 (Fig. 5e–g). Thus, in this context, PHAX can circumvent the ARS2 block to CBC binding. We considered that ARS2 could remain connected to the complex by its effector domain binding to the ARM of PHAX or by its C-terminus binding into the CBP20–CBP80 groove7,9. To distinguish these possibilities, we used a FL PHAX carrying E9R mutation within the ARM, abolishing binding to ARS2147–871 (ref. 7). When the CBC–ARS2147–871–RNA complex was incubated with CRM1, RanGTP and phosphorylated FL PHAX E9R, the snRNA complex was formed, but the presence of ARS2147–871 was markedly reduced (Fig. 5h–j). Thus, without a connection between ARS2 and PHAX, the former is excluded from the export complex, probably because the reinforced binding of PHAX to the CBC in this complex outcompetes the CBC binding of ARS2.
To investigate a role of ARS2 in snRNA export complex formation in vivo, PL was performed with the PHAX E9R mutant, which revealed that the abrogated PHAX ARM-ARS2 interaction had no apparent impact on PHAX contacts with core snRNA complex subunits (Fig. 5k). This indicates that, in contrast to the NEXT complex subunit ZC3H187, ARS2 is not essential for PHAX recruitment to CBC-bound RNA. While the exact role of the PHAX–ARS2 interaction remains to be elucidated, these data suggest that ARS2 may initially prevent PHAX from binding the CBC, but in the presence of CRM1–RanGTP and capped RNA, the PHAX–CBC complex can be stably formed. At this stage, ARS2 is excluded from the CBC but may remain connected via the PHAX ARM (Fig. 5l).
Discussion
For 25 years, PHAX has been known to be crucial for snRNA export18, but the molecular details underlying this role have remained elusive. The structure of the snRNA export complex reported here reveals several novel aspects of PHAX function and also sheds light on the competition between RNA effectors for CBC binding.
We have recently characterized the CBCAP complex25 and shown that both the PHAX W118-containing helix and its C-terminus bind directly to CBC, while its N-terminal ARM motif binds to ARS27. When PHAX is bound to CBC and capped RNA, only the N-terminal part of the W118-containing helix of PHAX (residues 114–132) is stably bound to CBP807. However, in the presence of CRM1–RanGTP, the W118-containing helix is extended to include the PHAX NES, which binds to the canonical NES binding cleft of CRM1. Our in vitro and in vivo data demonstrate that the W118-mediated interaction of PHAX with CBC is required for snRNA export complex formation. Since CRM1 is crucial for mediating snRNA nuclear export, this interaction is probably indispensable. An equivalent CBC interaction with the W301-containing helix of ZC3H18 is similarly important for the function of the NEXT complex in RNA degradation7. The same surface on the CBC is also used by NCBP3, but the functional role of this interaction is not known7. The Trp-binding surface on the CBC is thus emerging as a key contributor to RNA fate determination through its interactions with competing effectors.
In the structure of PHAX bound to CBC and capped RNA, no contacts of PHAX with RNA were observed7. Within the snRNA export complex, however, PHAX strongly engages the RNA cap structure, reinforcing the binding of m7GTP by CBP20 and sandwiching the first transcribed nucleotide. The CBC–PHAX module thus binds tightly the entire cap structure through π–π or π–cation stacking interactions with the two cap nucleotides and numerous charged contacts that also include the triphosphate moiety. This mode of cap recognition is probably compatible with a Cap-1 structure bearing an additional 2′O ribose methylation of A1. Moreover, most snRNAs have an A as the first transcribed nucleotide whose further methylation to m6Am could possibly enhance the stacking energy between PHAX residues R147 and Y154. We further show that efficient CRM1–RanGTP recruitment requires RNA-triggered PHAX structuring, which is probably a mechanism to avoid unnecessary nuclear export of CBC and PHAX. Conversely, capped RNA is recognized by PHAX only in the presence of CRM1–RanGTP, which allows stronger binding of snRNA substrates once nuclear export is committed.
Efficient snRNA export complex formation requires PHAX phosphorylation by CK218,20, but only phosphorylation of the second cluster out of eight, ST2 (residues 64–76), is necessary for export complex formation20. Our mass spectrometry analysis of in vitro CK2-phosphorylated PHAX revealed five phosphorylated serines in the full-length protein and four in the PHAX41–80 peptide, which only contains ST2. This supports that ST2 is the primary CK2 phosphorylation site in PHAX, at least in vitro. In the snRNA export complex structure, in addition to its NES binding to CRM1, PHAX also interacts with a distant region of CRM1 via its residues 55–60, containing the conserved 57-YR motif. We propose that this contact positions a ‘fuzzy’, electrostatically driven interaction between the adjacent phosphorylated ST2 cluster and the prominent basic surface of RanGTP, which further strengthens CRM1–RanGTP recruitment into the complex. Phosphorylated ST2 may also shield the basic surface on Ran from nonspecific interaction with noncognate RNA cargos. Indeed, within the snRNA export complex structure, the bulk of the RNA is not visible and PHAX specifically recognizes the cap structure. In contrast, within the tRNA, pre-miRNA and HIV RRE export complexes, the cargo RNA molecules form direct contacts with the same basic surface of Ran27–29.
Our structure shows that PHAX residues 112–162, the key region for snRNA export complex assembly, only fold in the simultaneous presence of CRM1–RanGTP, CBC and capped RNA. As a consequence, both CRM1–RanGTP and the capped RNA are integrated into the complex with enhanced strength. In most structurally characterized CRM1–cargo complexes, CRM1 only specifically recognizes the NES sequence. Within the snRNA export complex CRM1 is bound on multiple surfaces by the PHAX NES, PHAX139–145, PHAX55–60, ST2 and CBP20. The other well-documented case of extensive CRM1 recognition by a cargo is that of Snurportin1, which is involved in the nuclear import of snRNA30. However, the PHAX and Snurportin1 CRM1-binding surfaces, with the exception of their NESs, are not overlapping. The PHAX NES contains the conserved Q127 residue in the first position (Φ0), rather than a hydrophobic residue, indicative of a weak NES. In agreement, the Y154A mutant, designed not to be able to bind the RNA cap, still binds to CBC but not to CRM1–RanGTP (Fig. 3h, lanes 7–9), indicating that the PHAX NES alone does not efficiently bind CRM1.
Finally, we investigated a potential role of ARS2 within the snRNA export complex. Since ARS2 also mediates degradative pathways, we wondered whether, how and at which point ARS2 might be excluded from the committed snRNA export complex. ARS2 interacts via its effector domain with the ARM motif of PHAX and through its C-terminus with the groove at the CBP20–CBP80 interface7,9. We, thus, speculate that the residual association of CBC with PHAXW108A (designed to prevent CBC binding) shown in Fig. 2j might be mediated by the PHAX interaction with ARS2, but this is insufficient for the recruitment of CRM1–RanGTP. In vitro, ARS2 prevents PHAX from directly binding to CBC in the CBCAP complex7. We now show that, in the presence of PHAX and CRM1–RanGTP, CBC interacts more efficiently with PHAX, leading to a loss of the ARS2–CBP20–CBP80 groove interaction. In this context, ARS2 probably remains only weakly linked via the PHAX ARM motif. Consequently, ARS2 might leave the complex and associate with other CBC-effector bound transcripts. In the case of ZC3H18, both the ARM-mediated interaction with ARS2 and Trp-helix binding to CBC are required for the activity of the NEXT complex7. The human/mouse PHAX ARM motif (9-EDGQL-13) is unique in comparison with the consensus sequence ([DE][DE]G[DE][ILV]) as it contains an unusual glutamine in the fourth position. In vitro, this exhibits lower affinity for ARS2 than ZC3H18, which has three tandem ARM motifs7. While our in vivo analysis confirms that the PHAX ARM mutant variant does not interact with ARS2, abolishing this interaction does not impact PHAX’s ability to recruit all snRNA export complex subunits (Fig. 5k). This suggests that, in contrast to ZC3H18, ARS2 is not strictly required for the recruitment of PHAX to CBC-bound transcripts. In the absence of a robust ARS2 interaction, PHAX possibly evolved a stronger reliance on the CBC connection.
Efficient sorting between mRNAs and short transcripts, such as snRNAs, into their respective nuclear export pathways, as well as between useful and aberrant transcripts, requires RNA effectors. PHAX is believed to be retained only on short transcripts, such as snRNAs, and is displaced from longer transcripts >200–300 nt, such as most mRNAs, by hnRNP C (refs. 18,41). However, the precise mechanism of the competition between PHAX and hnRNP C remains unclear. Recently, the RNA helicase UAP56/DDX39B and ALYREF, which are subunits of the transcription–export complex usually associated with mRNA export, were shown to stimulate the RNA binding of PHAX and participate in snRNA export42. How all these factors regulate the nuclear export of different RNAs and the exact role of the PHAX–ARS2 interaction in this mechanism remain to be further characterized.
Methods
Protein expression and purification
Human CBC was reconstituted as described previously9. Briefly, CBP80ΔNLS (lacking the N-terminal 19 residues) was expressed in High Five insect cells. Then, CBP20 was expressed in Escherichia coli BL21Star (DE3, Invitrogen) from the pETM30 vector (Gunter Stier, EMBL Heidelberg) as His-GST fusion. The cell pellets were lysed together in a buffer containing 20 mM of Tris at pH 8, 100 mM of NaCl and 3% glycerol. Lysates were clarified by centrifugation and the complex was purified on a Ni2+-Chelating Sepharose (Cytiva). The His-GST tag was cleaved by TEV protease. Following a subsequent passage through a Ni2+-chelating Sepharose, CBC was loaded on a heparin HiTrap column (Cytiva) and further purified by gel filtration on Superdex 200 Increase (Cytiva).
Human ARS2147–871 and FL PHAX were expressed as His-tag fusions in E. coli BL21Star (DE3, Invitrogen) from the pETM11 vector (Gunter Stier, EMBL Heidelberg). The proteins were purified on a Ni2+-chelating Sepharose (Cytiva) followed by HiTrap heparin column (Cytiva) and gel filtration on Superdex 200 Increase (Cytiva) in a buffer containing 20 mM of Tris at pH 8, 100 mM of NaCl and 3% glycerol7.
Human CRM1 was expressed as His-tag fusion protein from a pQE60 plasmid (Qiagen) in E. coli strain Tg1. Human Ran containing the Q69L mutation was expressed as His-tag fusion from a pPROEX-HTB vector (Invitrogen) in E. coli BL21Star (DE3, Invitrogen). Harvested cells were resuspended in 20 mM of Tris at pH 8, 150 mM of NaCl, 10 mM of MgCl2, 3% glycerol and 0.5 mM of TCEP, and lysed by sonication. Proteins were purified on Ni2+-chelating Sepharose (Cytiva) followed by Hitrap Heparin column (Cytiva). Proteins were further purified by gel filtration on Superdex 200 Increase (Cytiva) in a buffer containing 20 mM of Tris at pH 8, 100 mM of NaCl and 2% glycerol.
PHAX103–196 and its mutant variants domains were expressed in E. coli BL21Star (DE3, Invitrogen) from the pETM41 vector (Gunter Stier, EMBL Heidelberg) as His-MBP fusion. The proteins were purified on a Ni2+-chelating Sepharose (Cytiva) followed by gel filtration on Superdex 200 Increase (Cytiva) in a buffer containing 20 mM of Tris at pH 8, 100 mM of NaCl and 2% glycerol7.
RNA preparation
U1SnRNA was transcribed in a 250 μl volume containing 12.5 μg of T7 RNA Polymerase (Promega), 10 mM of DTT, 10 U RNasin Plus (Promega), NTP mixture (1 mM of ATP, 1 mM of CTP, 1 mM of UTP, 1 mM of GTP and 4 mM of Anti-Reverse Cap Analog (ARCA) (NEB)), 3 μg of DNA template, 1 mM of spermidine, 15 mM of MgCl2 and 50 mM of Tris pH 8, for 3 h at 37 °C. The sample was treated with 40 U of DNAse I for 10 min at 37 °C. RNA was purified using Zymo R1017 columns following the manufacturer’s instructions. The transcription product was analyzed on SDS-PAGE. RNA was refolded at 95 °C for 5 min followed by cooling at room temperature for 1 h in the presence of 1 mM of MgCl2.
Protein phosphorylation
Then, 100 μg of PHAX purified protein was incubated for 1 h at room temperature in presence of 1,000 U of CK2, 100 μM of ATP and 2.5 μl of reaction buffer (NEB).
RanGTP/GDP exchange
Typically, 30 nmol of Ran were incubated in a total volume of 100 μl with 10 mM of EDTA and 7% phosphatase alkaline at room temperature for 2 h. The sample was spun at 2,000g for 10 min and purified on Superdex 200 Increase (Cytiva) in a buffer containing 20 mM of Tris at pH 8, 100 mM of NaCl and 2% glycerol. The protein sample was mixed with 1 mM of GTP and purified on Superdex 200 Increase (Cytiva) in a buffer containing 20 mM of Tris at pH 8, 100 mM of NaCl, 2% glycerol and 50 μM of GTP, flash frozen in liquid nitrogen and stored at −80 °C.
Assembly of the snRNA export complex
Next, 4 nmol of CBC and 8 nmol of phosphorylated PHAX, CRM1 and RanGTP were mixed to a total volume of 50 μl in the presence of 100 μM of U1 snRNA or short capped RNA (m7GpppAAUCUAUAAUAGCA), 1 mM of Mg2+, 1 mM of KCl and 100 μM of GTP. The complex was loaded on Superdex 200 Increase 3.2/300 with 100 mM of NaCl, 20 mM of Tris at pH 8, 1 mM of Mg2+, 0.5 mM of TCEP, 2% glycerol and 10 μM of GTP. Purified sample was used directly for cryo-EM grid preparation.
Complex assembly analysis by gel filtration
Then, 180 pmol of CBC and 360 pmol of the different PHAX constructs, CRM1 and RanGTP were mixed in a total volume of 50 μl in the presence of 100 μM of capped RNA (m7GpppAAUCUAUAAUAGCA), cap-analog m7GpppG or m7GTP and 1 mM of Mg2+, 1 mM of KCl and 100 μM of GTP. Samples were incubated for 30 min on ice before analysis on Superdex 200 Increase 3.2/300. Next, 50 μl fractions were collected and analyzed on SDS-PAGE.
ITC
ITC experiments were performed at 25 °C using a PEAQ-ITC micro-calorimeter (MicroCal). Experiments included one 0.5 µl injection and 15–18 injections of 1.5 µl at 0.2–0.25 mM of m7GTP, m7GpppG or PHAX103–196 and its R147E, Y152E or Y154E mutant into the sample cell that contained 20 µM of CBC in the presence or absence of 0.1 mM of m7GTP or m7GpppG, in 20 mM of Tris at pH 8.0, 100 mM of NaCl and 2% glycerol. The initial data point was deleted from the data sets. Binding isotherms were fitted with a one-site binding model by nonlinear regression using the MicroCal PEAQ-ITC Analysis software. Measurements were performed in duplicate.
Mass photometry analysis
Mass photometry measurements were performed on a OneMP mass photometer (Refeyn). Coverslips (no. 1.5H, 24 × 50 mm, VWR) were washed with water and isopropanol before being used as a support for silicone gaskets (CultureWell 423 Reusable Gaskets, Grace Bio-labs). Contrast/mass calibration was realized using native marker (Native Marker unstained protein 426 standard, LC0725, Life Technologies) with a medium field of view and monitored for 60 s using the AcquireMP software (Refeyn). For each condition, 18 µl of buffer 100 mM of NaCl, 20 mM of NaCl, 1 mM of Mg2+, 0.5 mM of TCEP, 2% glycerol and 10 μM of GTP were used to find the focus. Next, 2 µl of diluted purified complex or diluted equimolar mix of the different proteins and RNA (m7GpppAAUCUAUAAUAGCA) (200 nM) were added to reach a final concentration of 20 nM. Movies of 60 s duration were recorded using AcquireMP software (v2024 R1, Refeyn). The data were analyzed and mass estimated automatically using the DiscoverMP software (v2024 R1, Refeyn).
Cell culture and transfections
All mES cell lines used or generated in this study were descendants of wildtype ES-E14TG2a cells (male genotype, XY). mES cells were cultured on 0.2% gelatin coated plates in 2i/LIF (leukemia inhibitory factor) containing media (1:1 mix of DMEM/F12 (Thermo Fisher) and Neurobasal (Thermo Fisher) supplemented with 1% (v/v) penicillin–streptomycin (Sigma), 2 µM of Glutamax (Thermo Fisher), 0.1 mM of nonessential amino acids (Thermo Fisher), 1 mM of sodium pyruvate (Thermo Fisher), 0.5x N-2 Supplement (Thermo Fisher), 0.5x B-27 Supplement (Thermo Fisher), 50 µM of 2-mercaptoethanol (Thermo Fisher), 3 µM of GSK3-inhibitor (CHIR99021, Sigma), 1 µM of MEK-inhibitor (PD0325901, Sigma) and LIF (produced in house)) at 37 °C and 5% CO2. Cells were passaged every 48–72 h by dissociating cells with 0.05% trypsin (Sigma) before neutralizing with an equal volume of 1x trypsin inhibitor (Thermo Fisher). Cells were pelleted by centrifugation to remove Trypsin before resuspending in 2i/LIF media and plating at ~ 8 × 104 cells ml−1.
The generation of CRISPR/Cas9-mediated genomic knock-ins of N-terminal 2xHA-FKBP-V(HA-dTAG)-PHAX mES cells was carried out as described in ref. 45. Depletion of HA-dTAG-PHAX was performed by the addition of dTAGV-1 (Tocris) to the cell culture medium to a final concentration of 100 nM.
cDNA cloning and exogenous expression of PHAX
Full length mouse PHAX cDNA was cloned from cDNA library synthesis from 2 µg of total mouse RNA using Superscript III reverse transcription reagents (Thermo Fisher) into a pCR8/GW/TOPO Gateway entry plasmid (Thermo Fisher) by TA TOPO cloning. PHAX mutations were introduced into pCR8[mouse PHAX] plasmids by polymerase chain reaction. These were then used as templates to introduce into a piggyBAC (pB) vector containing an N-terminal MYC and miniTurbo (MYC-mTurbo) tag using NEBbuilder HiFi DNA assembly (NEB). Wildtype mES cells were transfected with pB[MYC-] or pB[MYC-mTurbo-PHAX] vectors along with a pB transposase expressing vector (pBase) in a 1:1 ratio using Viafect (Promega). Cell pools were selected for successful integration of pB plasmids with Blastocidin (BSD) for 7–10 days until negative control cells no longer survived. The expression of constructs were validated by western blotting analysis using MYC antibodies.
In vivo PL and streptavidin enrichment
In vivo PL with MYC-mTurbo-PHAX variants was stimulated by supplementing the media with 50 µM of biotin for 4 h. Cells expressing MYC without the mTurbo fusion were used in parallel as negative controls. For the enrichment of biotinylated proteins, cells were lysed in HT150 extraction buffer (20 mM of HEPES at pH 7.4, 150 mM of NaCl and 0.5% v/v Triton X-100) freshly supplemented with protease inhibitors. Lysates were sheared by sonication (3 × 5 s, amplitude 2) and cleared by centrifugation at 18,000g for 20 min. Biotinylated proteins were enriched by incubating with Dynabeads MyOne Streptavidin C1 beads (ThermoFisher) overnight at 4 °C. Beads were washed three times with HT150 extraction buffer, transferring beads to a fresh tube on the final wash. Proteins were eluted by boiling in 1X NuPAGE loading buffer (Invitrogen) for 5 min. Supernatants were mixed with 10X Reducing Agent (Invitrogen) and denatured for a further 5 min at 95 °C before proceeding with western blotting analysis. To assess biotinylation, membranes were first blocked in 10% w/v BSA before probing with horseradish peroxidase-conjugated streptavidin (ThermoFisher). The bands were visualized by SuperSignal West Femto chemiluminescent ECL (Thermo) and captured using the Amersham Imager 600 or ImageQuant 800 imagine systems (GE Healthcare).
Cryo-EM sample preparation
EM grids were glow-discharged on each side for 90 s at 30 standard cubic centimeters, with 100% power with a mixture of 90% argon and 10% oxygen using the Fischione 1070 Nanoclean plasma cleaner. Then, 3.5 μl of the sample was applied to 300 mesh Quantifoil R 1.2/1.3 glow-discharged grids, at 4 °C, 100% humidity and blotting for 2 s at a blot force of −2 in a Vitrobot Mark IV.
Cryo-EM data collection and processing
Grids were initially screened using a Glacios Cryo-TEM equipped with a Falcon 4i direct electron detector and SelectrisX energy filter (Thermo Fisher Scientific). Final data collection was performed on a Titan Krios TEM (Thermo Fisher Scientific) operated at 300 kV, equipped with a Gatan K3 and a GIF Quantum energy filter (Gatan). In total, 8,000 movies were collected at 105k magnification giving a pixel size of 0.84 Å, a defocus range from −1.0 to −2.2 µm in 0.2 µm steps and a total dose of ~40 e− Å−2 per movie and 40 frames per movie. The cryo-EM data collection was performed using the EPU 3 software (Thermo Fisher Scientific).
Data processing was performed using CryoSPARC v4.3 (ref. 46). After movie drift correction and CTF parameter determination, realigned micrographs were manually inspected and 7,302 micrographs were selected. Particles were initially selected from 665 representative micrographs using Blob Picker with a diameter ranging from 110 Å to 190 Å, and then extracted with a box size of 400 × 400 Å2. The best particles were used to generate a Topaz model or to create templates for particle selection. After extraction, duplicates were removed and two-dimensional classification was applied to eliminate particles displaying poor structural features and to select two-dimensional class averages with lower background noise. ‘Ab-initio’ reconstruction was performed, followed by ‘heterogeneous refinement’ and ‘three-dimensional classification’ to further select particles. ‘Nonuniform refinement’ was performed on the final sets of particles, followed by ‘reference based motion correction’ and a final ‘nonuniform refinement’. The final map was at an average resolution of 2.62 Å (FSC 0.143 threshold) (Table 1). On the basis of this consensus map, particle subtraction around CBC and CRM1/RanGTP was performed. The subtracted particles were finally subject to local refinement to improve subtracted particle angles and shift estimation. All final maps were used to calculate directional FSC and local resolution in CryoSPARC. The detailed processing workflow, including data statistics, is shown in Extended Data Fig. 2.
Model building and refinement
Model building, using available structures of cap-bound CBC and CRM1–RanGTP as a guide, was initially performed in COOT47 using the high-resolution maps focused on the CBC or CRM1–RanGTP moieties of the snRNA export complex. The AF2 prediction of the complete complex was also useful. Since PHAX is at the slightly flexible interface between the two lobes of the complex, final refinement of the complete complex was against the composite focused map. Models were refined using Phenix real-space refinement48 with Ramachandran restraints (Table 1). Structure figures were prepared using ChimeraX49 and Pymol44.
Statistics and reproducibility
The gel filtration experiments in Figs. 1d,f,g, 2h,i, 3h and 5d,g,j were performed twice. The gel filtration experiment in Extended Data Fig. 2b is a duplicate of Fig. 1f at a higher protein concentration. The gel filtration experiments in Extended Data Fig. 5b,e were performed twice. The streptavidin pulldowns in Figs. 2j, 3i, 4g and 5k were carried out twice. The western blot analysis of lysates from WT and HA-dTAG-PHAX mES cells shown in Extended Data Fig. 3d were performed twice. The western blot analysis of lysates from WT control or HA-dTAG-PHAX mES cells expressing MYC-miniTurbo(mT)-PHAX proteins shown in Extended Data Fig. 3e were performed twice.
Reporting summary
Further information on research design is available in the Nature Portfolio Reporting Summary linked to this article.
Online content
Any methods, additional references, Nature Portfolio reporting summaries, source data, extended data, supplementary information, acknowledgments, peer review information; details of author contributions and competing interests; and statements of data and code availability are available at 10.1038/s41594-025-01595-5.
Supplementary Materials
- Supplementary Fig. 1. (PDF)
- Reporting Summary (PDF)
- Unprocessed gels. (PDF)
- Unprocessed gels and western blots. (PDF)
- Unprocessed gels and western blots. (PDF)
- Unprocessed western blots. (PDF)
- Unprocessed gels and western blots. (PDF)
- Unprocessed gels. (PDF)
- Unprocessed western blots. (PDF)
- Unprocessed gels. (PDF)
Supplementary Materials
- Supplementary Fig. 1. (PDF)
- Reporting Summary (PDF)
- Unprocessed gels. (PDF)
- Unprocessed gels and western blots. (PDF)
- Unprocessed gels and western blots. (PDF)
- Unprocessed western blots. (PDF)
- Unprocessed gels and western blots. (PDF)
- Unprocessed gels. (PDF)
- Unprocessed western blots. (PDF)
- Unprocessed gels. (PDF)
References
- P Carninci. The transcriptional landscape of the mammalian genome. Science, 2005. [PubMed]
- S Djebali. Landscape of transcription in human cells. Nature, 2012. [PubMed]
- TH Jensen, A Jacquier, D Libri. Dealing with pervasive transcription. Mol. Cell, 2013. [PubMed]
- E Izaurralde. A nuclear cap binding protein complex involved in pre-mRNA splicing. Cell, 1994. [PubMed]
- X Rambout, LE Maquat. The nuclear cap-binding complex as choreographer of gene transcription and pre-mRNA processing. Genes Dev., 2020. [PubMed]
- H Cho. Transcriptional coactivator PGC-1α contains a novel CBP80-binding motif that orchestrates efficient target gene expression. Genes Dev., 2018. [PubMed]
- E Dubiez. Structural basis for competitive binding of productive and degradative co-transcriptional effectors to the nuclear cap-binding complex. Cell Rep., 2024. [PubMed]
- C Mazza, A Segref, IW Mattaj, S Cusack. Large-scale induced fit recognition of an m7GpppG cap analogue by the human nuclear cap-binding complex. EMBO J., 2002. [PubMed]
- WM Schulze, S Cusack. Structural basis for mutually exclusive co-transcriptional nuclear cap-binding complexes with either NELF-E or ARS2. Nat. Commun., 2017. [PubMed]
- G Calero. Structural basis of m7GpppG binding to the nuclear cap-binding protein complex. Nat. Struct. Biol., 2002. [PubMed]
- S Lykke-Andersen, JO Rouvière, TH Jensen. ARS2/SRRT: at the nexus of RNA polymerase II transcription, transcript maturation and quality control. Biochem. Soc. Trans., 2021. [PubMed]
- W Garland, TH Jensen. Nuclear sorting of short RNA polymerase II transcripts. Mol. Cell, 2024. [PubMed]
- A-E Foucher. Structural analysis of Red1 as a conserved scaffold of the RNA-targeting MTREC/PAXT complex. Nat. Commun., 2022. [PubMed]
- P Polák. Dual agonistic and antagonistic roles of ZC3H18 provide for co-activation of distinct nuclear RNA decay pathways. Cell Rep., 2023. [PubMed]
- N Dobrev. The zinc-finger protein Red1 orchestrates MTREC submodules and binds the Mtl1 helicase arch domain. Nat. Commun., 2021. [PubMed]
- D Staněk. Cajal bodies and snRNPs – friends with benefits. RNA Biol., 2017. [PubMed]
- T Suzuki, H Izumi, M Ohno. Cajal body surveillance of U snRNA export complex assembly. J. Cell Biol., 2010. [PubMed]
- M Ohno, A Segref, A Bachi, M Wilm, IW Mattaj. PHAX, a mediator of U snRNA nuclear export whose activity is regulated by phosphorylation. Cell, 2000. [PubMed]
- A Dickmanns, T Monecke, R Ficner. Structural basis of targeting the exportin CRM1 in cancer. Cells, 2015. [PubMed]
- S Kitao. A compartmentalized phosphorylation/dephosphorylation system that regulates U snRNA export from the nucleus. Mol. Cell. Biol., 2008. [PubMed]
- M Xie. Mammalian 5′-capped microRNA precursors that generate a single microRNA. Cell, 2013. [PubMed]
- M Machitani, I Taniguchi, A McCloskey, T Suzuki, M Ohno. The RNA transport factor PHAX is required for proper histone H2AX expression and DNA damage response. RNA, 2020. [PubMed]
- A Mourão, A Varrot, CD Mackereth, S Cusack, M Sattler. Structure and RNA recognition by the snRNA and snoRNA transport factor PHAX. RNA, 2010. [PubMed]
- A Segref, IW Mattaj, M Ohno. The evolutionarily conserved region of the U snRNA export mediator PHAX is a novel RNA-binding domain that is essential for U snRNA export. RNA, 2001. [PubMed]
- M Hallais. CBC–ARS2 stimulates 3′-end maturation of multiple RNA families and favors cap-proximal processing. Nat. Struct. Mol. Biol., 2013. [PubMed]
- WM Schulze, F Stein, M Rettel, M Nanao, S Cusack. Structural analysis of human ARS2 as a platform for co-transcriptional RNA sorting. Nat. Commun., 2018. [PubMed]
- AG Cook, N Fukuhara, M Jinek, E Conti. Structures of the tRNA export factor in the nuclear and cytosolic states. Nature, 2009. [PubMed]
- C Okada. A high-resolution structure of the pre-microRNA nuclear export machinery. Science, 2009. [PubMed]
- 29.Smith, A. M., Li, Y., Velarde, A., Cheng, Y., & Frankel, A. D. The HIV-1 nuclear export complex reveals the role of RNA in Crm1 cargo recognition. Preprint at Biorxivhttps://doi.org/10.1101/2024.09.22.614349 (2024).
- T Monecke. Crystal structure of the nuclear export receptor CRM1 in complex with Snurportin1 and RanGTP. Science, 2009. [PubMed]
- T Güttler. NES consensus redefined by structures of PKI-type and Rev-type nuclear export signals bound to CRM1. Nat. Struct. Mol. Biol., 2010. [PubMed]
- 32.Clarke, B. P., et al Cryo-EM structure of the CBC-ALYREF complex. eLife10.7554/eLife.91432.1 (2023).
- S Ding. Efficient transposition of the piggyBac (PB) transposon in mammalian cells and mice. Cell, 2005. [PubMed]
- R Worch. Specificity of recognition of mRNA 5′ cap by human nuclear cap-binding complex. RNA, 2005. [PubMed]
- M Fornerod, M Ohno, M Yoshida, IW Mattaj. CRM1 is an export receptor for leucine-rich nuclear export signals. Cell, 1997. [PubMed]
- J Jumper. Highly accurate protein structure prediction with AlphaFold. Nature, 2021. [PubMed]
- D Bradley. The substrate quality of CK2 target sites has a determinant role on their function and evolution. Cell Syst., 2024. [PubMed]
- N St-Denis. Systematic investigation of hierarchical phosphorylation by protein kinase CK2. J. Proteom., 2015
- J Abramson. Accurate structure prediction of biomolecular interactions with AlphaFold 3. Nature, 2024. [PubMed]
- M Melko. Mapping domains of ARS2 critical for its RNA decay capacity. Nucleic Acids Res., 2020. [PubMed]
- A McCloskey, I Taniguchi, K Shinmyozu, M Ohno. hnRNP C tetramer measures RNA length to classify RNA polymerase II transcripts for export. Science, 2012. [PubMed]
- 42.Taniguchi, I., Hirose, T., and Ohno, M. The RNA helicase DDX39 contributes to the nuclear export of spliceosomal U snRNA by loading of PHAX onto RNA. Nucleic Acids Res.10.1093/nar/gkae622 (2024).
- NA Baker, D Sept, S Joseph, MJ Holst, JA McCammon. Electrostatics of nanosystems: application to microtubules and the ribosome. Proc. Natl Acad. Sci. USA, 2001. [PubMed]
- 44.Schrödinger, L. and DeLano, W. PyMOL. http://www.pymol.org/pymol
- T Kruse. Substrate recognition principles for the PP2A-B55 protein phosphatase. Sci. Adv., 2024. [PubMed]
- A Punjani, JL Rubinstein, DJ Fleet, MA Brubaker. cryoSPARC: algorithms for rapid unsupervised cryo-EM structure determination. Nat. Methods, 2017. [PubMed]
- P Emsley, K Cowtan. Coot: model-building tools for molecular graphics. Acta Crystallogr. D, 2004. [PubMed]
- PV Afonine. Real-space refinement in PHENIX for cryo-EM and crystallography. Acta Crystallogr. D., 2018
- EF Pettersen. UCSF ChimeraX: structure visualization for researchers, educators, and developers. Protein Sci., 2021. [PubMed]
- E Kandiah. CM01: a facility for cryo-electron microscopy at the European Synchrotron. Acta Crystallogr. D., 2019
