Identification of the circRNA–miRNA–mRNA network for treating methamphetamine‐induced relapse and behavioral sensitization with cannabidiol
Abstract
Aims:
This study aims to investigate the pharmacological effects and the underlying mechanism of cannabidiol (CBD) on methamphetamine (METH)‐induced relapse and behavioral sensitization in male mice.
Methods:
The conditioned place preference (CPP) test with a biased paradigm and open‐field test were used to assess the effects of CBD on METH‐induced relapse and behavioral sensitization in male mice. RNA sequencing and bioinformatics analysis was employed to identify differential expressed (DE) circRNAs, miRNAs, and mRNAs in the nucleus accumbens (NAc) of mice, and the interaction among them was predicted using competing endogenous RNAs (ceRNAs) network analysis.
Results:
Chronic administration of CBD (40 mg/kg) during the METH withdrawal phase alleviated METH (2 mg/kg)‐induced CPP reinstatement and behavioral sensitization in mice, as well as mood and cognitive impairments following behavioral sensitization. Furthermore, 42 DEcircRNAs, 11 DEmiRNAs, and 40 DEmRNAs were identified in the NAc of mice. The circMeis2‐miR‐183‐5p‐Kcnj5 network in the NAc of mice is involved in the effects of CBD on METH‐induced CPP reinstatement and behavioral sensitization.
Conclusions:
This study constructed the ceRNAs network for the first time, revealing the potential mechanism of CBD in treating METH‐induced CPP reinstatement and behavioral sensitization, thus advancing the application of CBD in METH use disorders.
Article type: Research Article
Keywords: behavioral sensitization, cannabidiol, competing endogenous RNAs, methamphetamine, relapse
Affiliations: Guangzhou Key Laboratory of Forensic Multi‐Omics for Precision Identification School of Forensic Medicine Southern Medical University Guangzhou Guangdong China; NHC Key Laboratory of Drug Addiction Medicine, School of Forensic Medicine Kunming Medical University Kunming Yunnan China
License: © 2024 The Authors. CNS Neuroscience & Therapeutics published by John Wiley & Sons Ltd. CC BY 4.0 This is an open access article under the terms of the http://creativecommons.org/licenses/by/4.0/ License, which permits use, distribution and reproduction in any medium, provided the original work is properly cited.
Article links: DOI: 10.1111/cns.14737 | PubMed: 38702929 | PMC: PMC11069028
Relevance: Relevant: mentioned in keywords or abstract
Full text: PDF (16.9 MB)
INTRODUCTION
Drug relapse refers to the recurrence of substance use or addiction symptoms following a period of abstinence, and the high rate of relapse is one of the biggest challenges for the treatment of drug addiction.ref. cns14737-bib-0001, ref. cns14737-bib-0002 By the end of 2022, out of the 1.124 million registered drug abusers in China, 1.053 million had a history of relapse.ref. cns14737-bib-0003 Methamphetamine (METH) is a widely abused substance globally, specifically emerging as the most commonly abused drug in China.ref. cns14737-bib-0003, ref. cns14737-bib-0004 Moreover, it exhibits extraordinarily high mental dependence and relapse rates,ref. cns14737-bib-0005 resulting in chronic, intermittent, and recurrent METH use among drug users. Chronic METH use significantly increases the risk of METH‐induced psychosis (MIP), impacting approximately 26%–46% of individuals dependent on METH.ref. cns14737-bib-0006 These findings suggest that preventing METH relapse is the most direct approach for treating addiction and reducing the risk of MIP.ref. cns14737-bib-0007, ref. cns14737-bib-0008 However, the pathogenesis and therapeutic strategies of METH‐induced relapse remain unclear.
Cannabidiol (CBD) is a non‐psychoactive compound extracted from cannabis sativa, which has potential values for the treatment of METH use disorders. In our previous studies, chronic administration of CBD (40 and 80 mg/kg) via intraperitoneal (IP) injection to rats during acquisition phases or extinction phase attenuates METH (2 mg/kg, IP)‐induced conditioned place preference (CPP).ref. cns14737-bib-0009, ref. cns14737-bib-0010 CBD treatment also reduced the motivation of METH self‐administration, drug‐seeking behavior, and METH‐primed relapse in extinguished rats.ref. cns14737-bib-0011, ref. cns14737-bib-0012 Additionally, CBD administration during the extinction phase or reinstatement phase of METH‐induced CPP in rats facilitated extinction and suppressed the CPP reinstatement.ref. cns14737-bib-0013 Despite these studies preliminary revealing the positive effects of CBD on METH‐induced relapse, the mechanism for the CBD treatment of METH‐induced relapse is poorly understood.
In recent years, non‐coding RNAs (ncRNAs) have become an important biomarker for studying the pathogenesis of disease and identifying drug targets.ref. cns14737-bib-0014, ref. cns14737-bib-0015, ref. cns14737-bib-0016, ref. cns14737-bib-0017 ncRNAs, such as miRNAs, silence gene expression by binding to mRNA, thereby affecting the function of organisms. Conversely, the long ncRNAs (lncRNAs) and circular RNAs (circRNAs) can competitively bind miRNAs as competing endogenous RNAs (ceRNAs) to regulate the downstream gene expressions, which plays a positive role in disease treatment.ref. cns14737-bib-0018, ref. cns14737-bib-0019 circRNAs are generated through a process called back‐splicing and covalently bonded into a loop structure, which is more stable than linear RNA molecules. They have various biological functions, serving as miRNA sponges, regulators of transcription and splicing, protein traps, and even templates for polypeptide synthesis.ref. cns14737-bib-0020 However, no evidence reports the involvement of circRNAs in METH‐induced relapse.
Chronic discontinuous drug exposure leads to drug relapse, and the CPP model is a classic approach used to assess drug use reinstatement.ref. cns14737-bib-0007, ref. cns14737-bib-0021 Chronic discontinuous drug exposure also induces behavioral sensitization, which shares common mechanisms with relapse.ref. cns14737-bib-0022 Both the sensitization and reinstatement models evaluate the effects of repeated drug exposure on neural function.ref. cns14737-bib-0023 Therefore, we assessed the effects of chronic CBD administration on METH‐induced CPP reinstatement and behavioral sensitization. Additionally, we assessed behavioral changes in mice following behavioral sensitization, which encompassed alterations in mood and cognitive function.
The nucleus accumbens (NAc) is a crucial region in the brain’s reward system and plays a pivotal role in the development of drug‐induced relapse and behavioral sensitization.ref. cns14737-bib-0024, ref. cns14737-bib-0025, ref. cns14737-bib-0026 In this study, we employed high‐throughput sequencing to analyze the expression profiles of circRNA, miRNA, and mRNA in the NAc of mice and constructed a circRNA‐mediated ceRNA network. Our work establishes the first ceRNA network for treating METH‐induced relapse with CBD, potentially advancing the pharmacological development of CBD in METH abuse.
MATERIALS AND METHODS
Animals
Male C57BL/6J mice, aged 6–8 weeks and weighing 20–24 g, were purchased from Henan Skobes Biotechnology Co., Ltd. The mice were housed in a temperature‐controlled room at 23°C ± 1°C with a humidity level of 45%–55%. They were exposed to a 12‐h light/dark cycle and provided ad libitum access to food and water. The mice were randomly divided into various experimental groups. All procedures followed the guidelines established by the National Institutes of Health for the care and use of laboratory animals and received approval from the Experimental Animal Ethics Committee of Kunming Medical University.
Drug treatment
METH was purchased from the National Institute for Control of Pharmaceutical and Biological Products (Beijing, China) and dissolved in 0.9% NaCl (saline). CBD at 99% purity was purchased from Chengdu Push Bio‐technology Co., Ltd. (Chengdu, China) and was dissolved in a vehicle solution of 5% dimethyl sulfoxide (Solarbio, China) in saline. METH (1 mg/kg or 2 mg/kg), saline (10 mL/kg), and CBD (20 and 40 mg/kg) were administered via IP injection.
Behavioral tests
CPP test
The CPP test with a biased paradigm was conducted according to our previous study with modifications,ref. cns14737-bib-0010 and the schedule was presented in Figure 1A. Details of the CPP test protocol are described in the Supporting Information.

Behavioral sensitization test
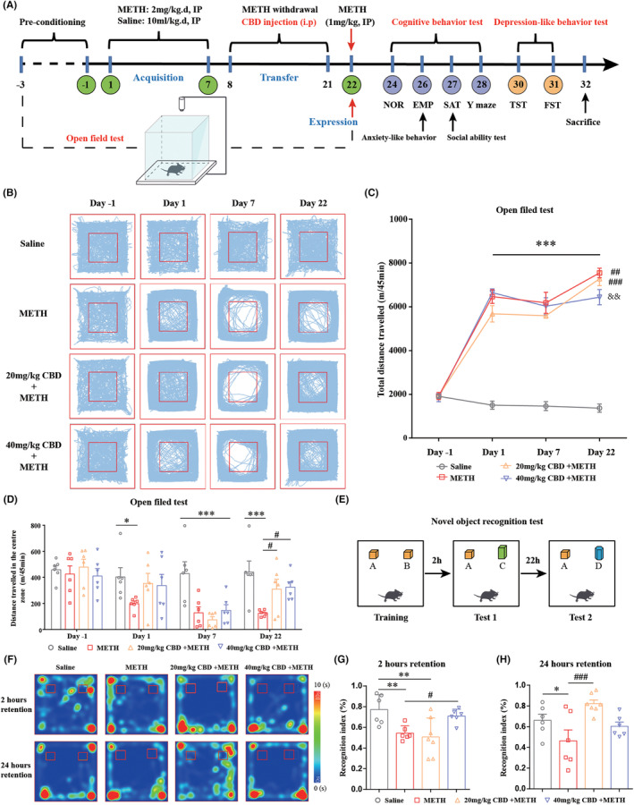
The procedure of the behavioral sensitization test was adapted from previous studies,ref. cns14737-bib-0006, ref. cns14737-bib-0027 and the experimental schedule was displayed in Figure 2A. Detailed protocols for behavioral sensitization are described in the Supporting Information.

Additionally, detailed protocols for behavioral testing associated with moods and cognitive function, including novel object recognition (NOR), elevated plus maze (EPM), social ability test (SAT), Y maze test, tail suspension test (TST), and forced swimming test (FST), were displayed in Figure 2A and the Supporting Information.
RNA extraction, library construction and Sequencing
Total RNA was extracted from the NAc of mice for Library construction and Sequencing. Details of these processes are shown in the Supporting Information.
Identification of circRNAs, miRNAs, and mRNAs
Details of these processes are shown in the Supporting Information.
Differentially expressed RNA (DERNAs) identification
We used the DESeq2ref. cns14737-bib-0028 package in R software to screen for DEcircRNAs, DEmRNAs, and DEmiRNAs. The significant DEcircRNAs, DEmiRNAs, and DEmRNAs were identified in the comparable group (p adjust < 0.05 and |Log2FC| > 1).
GO and KEGG pathway analyses
GO and KEGG pathway analyses were performed using the Goatools and KOBASref. cns14737-bib-0029 to explore the functions and biological processes of DEmRNAs. The p < 0.05 was considered significant, and results were visualized by an online platform (http://www.bioinformatics.com.cn).
ceRNA network construction
To investigate the targeting relationships among the DERNAs, the DEmiRNAs dataset served as the core to predict the target RNAs using miRanda,ref. cns14737-bib-0030 based on the DEcircRNAs and DEmRNAs dataset. Subsequently, a ceRNA network was visualized to reveal the competitive binding of miRNAs by circRNAs and mRNAs using Cytoscape 3.7.1 software. All of the bioinformatic analyses were performed on the online platform of Majorbio Cloud Platform (https://cloud.majorbio.com/).ref. cns14737-bib-0031
RNA extraction and qRT–PCR
Total RNA was extracted from the NAc of mouse brains using the TransZol Up Plus RNA Kit (TransGen Biotech, China) according to the manufacturer’s protocol. qRT–PCR assays were performed using the CFX96 RT‐PCR system (Bio‐Rad, USA). The protocols for RNA quantification are presented in the Supporting Information, and the primer sequences used in qRT–PCR are listed in Table S1.
Western blot
The total protein of NAc was isolated by treating it with ice‐cold RIPA buffer containing protease inhibitors. Detailed procedure of the western blot is presented in the Supporting Information.
Statistical analysis
All the statistical analyses were performed using GraphPad Prism 6.02 (GraphPad Software, USA). The Shapiro–Wilk test was used to assess the normality of the data distribution. One‐way or two‐way analysis of variance (ANOVA) followed by Tukey’s multiple comparison test was performed for comparison among multiple groups. All data were expressed as mean ± standard error (SEM), and p < 0.05 was considered statistically significant. Details of the statistical analyses applied to each data set, including the number of subjects and the corresponding p‐values, are described in the figure legends.
RESULTS
Chronic CBD administration inhibits reinstatement of METH‐induced CPP in extinguished mice
To record the tracks of mice in the CPP apparatus, heat maps were generated based on the time spent by mice using the Visutrack system (Figure 1B). After 10 days of training, 2 mg/kg METH successfully induced a significant CPP in mice compared with the pre‐conditioning test (Figure 1C). The data from the first Extinction test showed that neither the saline nor the CBD treatment group exhibited a significant decrease in CPP scores after 7‐day CPP extinction session compared to the Training test (Figure 1C). After 14‐day CPP extinction session, the CPP scores of the second Extinction test were significantly decreased in both saline and CBD treatment groups compared to the Training test (Figure 1C). This implies that CBD has no positive effects on CPP extinction in mice. Subsequently, the mice were challenged with a dose of 1 mg/kg METH in the drug‐paired compartment and confined them for 30 min (day 30). The data from the Reinstatement test (day 31) suggested that 1 mg/kg METH induced significant reinstatement of CPP in extinguished mice (Figure 1C). Notably, the administration of 40 mg/kg CBD to mice markedly inhibited the reinstatement of METH‐induced CPP (Figure 1C).
Chronic CBD administration inhibits METH‐induced behavioral sensitization in mice
Figure 2B shows the tracks of mice in the open‐field apparatus. On day 1 of testing, the administration of 2 mg/kg METH significantly increased the total distance traveled by mice in the open‐field apparatus compared to the saline group (Figure 2C). After 7 days of repeated METH administration, there was no obvious change in the total distance traveled by mice compared to the day 1 test. Subsequently, the mice underwent METH withdrawal and CBD treatment for 14 days. On day 22, the mice challenged with a dose of 1 mg/kg METH showed a significant increase in the total distance traveled in the open‐field apparatus (Figure 2C), indicating successful behavioral sensitization in mice by METH. Additionally, treatment with 20 mg/kg CBD during the METH withdrawal phase failed to regulate METH‐induced behavioral sensitization in mice. However, the administration of 40 mg/kg CBD significantly suppressed METH‐induced behavioral sensitization in mice (Figure 2C).
Chronic CBD administration alleviates METH‐induced moods and cognitive impairments in mice
To comprehensively examine the effects of CBD on abnormal behavioral induced by METH in mice, we evaluated cognitive function, anxiety‐like behavior, and depression‐like behavior. In the OFT test, repeated METH exposure significantly reduced the distance traveled by mice in the central area (Figure 2D), suggesting that METH exposure produced significant anxiety‐like behavior in mice. However, treatment with both 20 mg/kg and 40 mg/kg CBD effectively reversed this effect. The NOR test protocol is shown in Figure 2E, with mouse tracks depicted in Figure 2F. After 2 h of training, administration of 40 mg/kg CBD rescued the METH‐induced decrease of recognition index in mice (Figure 2G). After 24 h of training, administration of 20 mg/kg CBD, but not 40 mg/kg CBD, significantly improved the recognition index of mice compared to the METH group (Figure 2H).
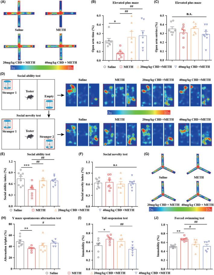
In the EPM test, METH exposure reduced the time spent by mice in the open arms, indicating that METH induced anxiety‐like behavior in mice (Figure 3A,B). These effects were alleviated by the chronic CBD administration. No effect on open arms entries was observed (Figure 3C). In the three‐chamber test, repeated METH exposure significantly impaired the social ability of mice, which was blocked by chronic CBD treatment (Figure 3D,E). No impact was observed in the social novelty test (Figure 3F). In the Y maze test, CBD treatment reversed the METH‐induced reduction in alternation triplet, suggesting that the CBD improved the METH‐induced cognitive impairment in mice (Figure 3G,H). In the TST and FST tests, CBD effectively attenuated the depression‐like behavior in mice following METH exposure (Figure 3I,J).

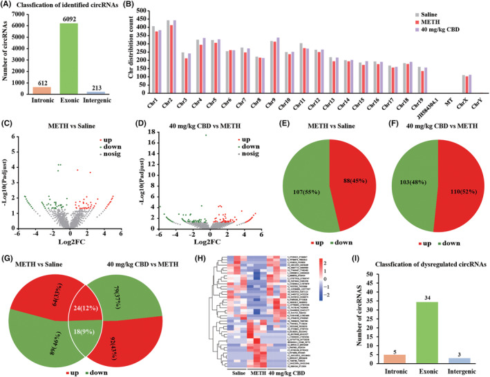
RNA sequencing reveals the circRNAs expression profile in NAc of CPP mice
To screen the molecular targets for CBD treatment of METH‐induced CPP reinstatement in mice, we performed RNA sequencing analysis to explore the differentially expressed genes (DEGs) between the saline, METH, and 40 mg/kg CBD treatment groups. A total of 6917 circRNAs were identified from these groups. Figure 4A illustrates their distribution based on gene composition, and Figure 4B displays their chromosomal distribution in mice. The volcano plots in Figure 4C,D showed the DEcircRNAs that were significantly altered in the comparable groups. We identified 195 DEcircRNAs in METH‐treated mice compared to saline‐treated mice, with 88 upregulated and 107 downregulated circRNAs (Figure 4E). Moreover, we detected 213 DEcircRNAs in 40 mg/kg CBD‐treated mice compared to METH‐treated mice, with 110 upregulated and 103 downregulated circRNAs (Figure 4F). Notably, 24 circRNAs were upregulated in METH‐treated mice but downregulated in CBD‐treated mice, while 18 circRNAs were downregulated in METH‐treated mice but upregulated in CBD‐treated mice (Figure 4G and Table S2). A heatmap was created to visualize the expression of these DEcircRNAs in different samples (Figure 4H and Table S2), and Figure 4I depicts the gene composition‐based distribution of these circRNAs.

RNA sequencing reveals the mRNAs’ expression profile in NAc of CPP mice
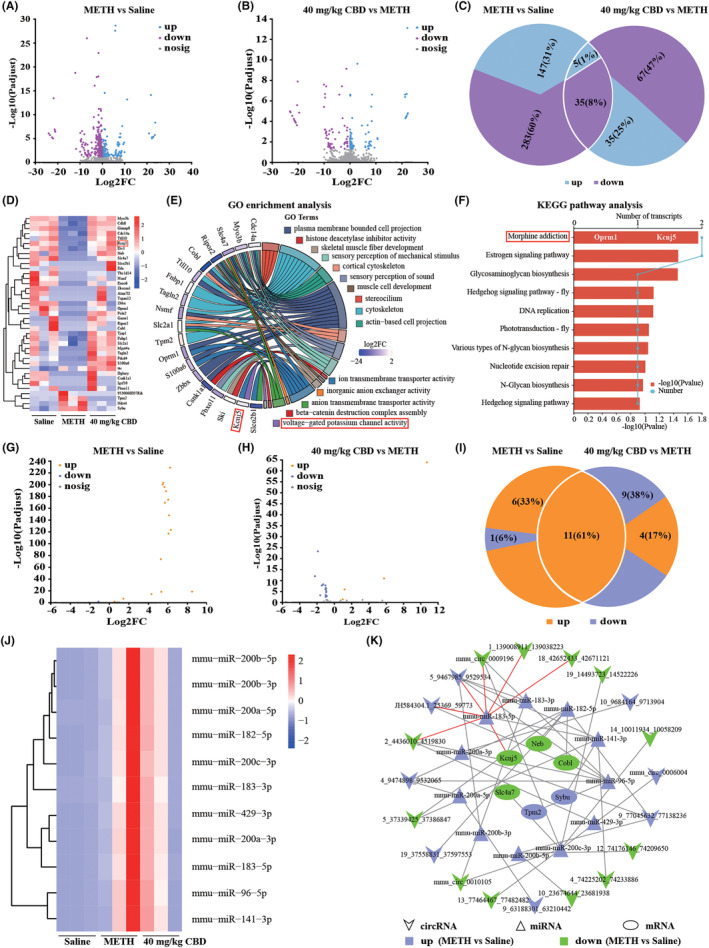
The volcano plots in Figure 5A,B present the DEmRNAs significantly altered in the comparable groups. A total of 470 DEmRNAs were identified in METH‐treated mice compared to saline‐treated mice, with 152 mRNAs upregulated and 318 mRNAs downregulated in METH‐treated mice (Figure 5C). In CBD‐treated mice, 71 mRNAs were upregulated, and 71 mRNAs were downregulated compared to METH‐treated mice (Figure 5C). Importantly, 35 mRNAs were downregulated in METH‐treated mice but upregulated in CBD‐treated mice, while 4 mRNAs were upregulated in METH‐treated mice but downregulated in CBD‐treated mice. There was 1 mRNA that was upregulated in both METH‐treated mice and CBD‐treated mice (Figure 5C and Table S3). A heat map was generated to visualize the expression of these DEmRNAs in different samples (Figure 5D and Table S3).

GO enrichment and KEGG pathway analyses for the 40 DEmRNAs
The GO enrichment analysis, respectively, revealed the top 5 terms in cellular components, biological processes, and molecular functions, and identified 19 DEmRNAs associated with these terms (Figure 5E and Table S4). Previous studies have reported the significant involvement of voltage‐gated potassium channels in mediating the rewarding effects of substance abuse.ref. cns14737-bib-0032, ref. cns14737-bib-0033 KCNJ5 gene encodes the protein of G protein‐activated inward rectifier potassium channel 4 (GIRK4). GIRK channels are expressed in brain regions closely associated with drug dependence, mediating slow inhibitory postsynaptic currents (IPSCs) and regulating the excitability of dopamine (DA) neurons.ref. cns14737-bib-0034 Nonetheless, there is currently no evidence supporting the involvement of GIRK4 in the reinstatement of METH‐induced CPP in mice. The KEGG pathway analysis identified significant enrichment of the KCNJ5 and OPRM1 genes in the pathway associated with morphine addiction (Figure 5F and Table S5). This finding lends further support to the potential targeting of the KCNJ5 gene and its encoded protein GIRK4 for CBD treatment of METH‐induced CPP reinstatement in mice.
RNA sequencing reveals the miRNA expression profile in NAc of CPP mice
The volcano plots in Figure 5G,H displayed the DEmiRNAs that were significantly altered in the comparable groups. A total of 18 DEmiRNAs were detected in METH‐treated mice compared to saline‐treated mice, 17 miRNAs were upregulated and 1 miRNA was downregulated among these miRNAs. In CBD‐treated mice, 4 miRNAs were upregulated and 17 miRNAs were downregulated compared to METH‐treated mice. Notably, 11 miRNAs were upregulated in the METH‐treated mice but downregulated in the CBD‐treated mice (Figure 5I). A heat map was generated to illustrate the expression of these miRNAs in different samples (Figure 5J and Table S6).
ceRNA network construction for the CBD treatment of METH‐induced CPP reinstatement in mice
To reveal the interaction among the 42 DEcircRNAs, 40 DEmRNAs, and 11 DEmiRNAs, a ceRNA network was constructed using miRanda and visualized with Cytoscape software (Figure 5K and Table S7). The ceRNA network comprised 20 circRNAs, 11 miRNAs, and 6 mRNAs. Among these RNAs, 8 circRNAs, 11 miRNAs, and 2 mRNAs were upregulated in METH‐treated mice but downregulated in CBD‐treated mice. Conversely, 12 circRNAs and 4 mRNAs were downregulated in METH‐treated mice but upregulated in CBD‐treated mice. Based on the results of GO enrichment and KEGG pathway analysis, we focused on the RNAs that interacted with Kcnj5. The Kcnj5 can interact with mmu‐miR‐183‐5p, which could in turn interact with 6 circRNAs. Moreover, an inverse relationship was observed between the expression of Kcnj5 and miR‐183‐5p, suggesting that miR‐183‐5p may silence Kcnj5 expression by competitively binding to it. The expression trends of 4 circRNAs, 2_4436010_4519830 (termed circFrmd4a), mmu_circ_0009196 (termed circMeis2), 1_139008911_139038223 (termed circDennd1b), and 18_42652433_42671121 (termed circTcerg1), are consistent with Kcnj5 expression but opposite to that of miR‐183‐5p. This suggests that these circRNAs may reverse the silencing effect on Kcnj5 expression by competitively binding with miR‐183‐5p.
Validation of the expression of ceRNAs in the CPP and behavioral sensitization models of mice
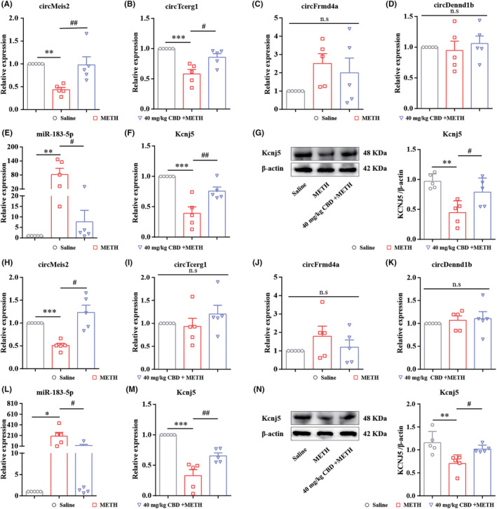
In the CPP model, circMeis2 and circTcerg1 were significantly downregulated in METH‐treated mice but rescued in 40 mg/kg CBD‐treated mice (Figure 6A,B), consistent with the results of RNA sequencing. However, circFrmd4a (Figure 6C) and circDennd1b (Figure 6D) showed no significant change in METH or CBD‐treated mice. The expression of miR‐183‐5p was dramatically upregulated in METH‐treated mice but recovered in CBD‐treated mice (Figure 6E). Kcnj5 mRNA and protein were significantly reduced in METH‐treated mice but rescued in CBD‐treated mice (Figure 6F,G). In the behavioral sensitization model, circMeis2 (Figure 6H) and Kcnj5 (Figure 6M,N) were downregulated in METH‐treated mice but rescued in CBD‐treated mice, consistent with the CPP model. The expressions of circTcerg1 (Figure 6I), circFrmd4a (Figure 6J), and circDennd1b (Figure 6K) showed no significant changes. The miR‐183‐5p expression was markedly upregulated in METH‐treated mice but suppressed in CBD‐treated mice (Figure 6L). In summary, these findings suggest that the circMeis2‐miR‐183‐5p‐Kcnj5 network involves in the positive effects of CBD on METH‐induced CPP reinstatement and behavioral sensitization.

DISCUSSION
In the present study, repeated METH administration successfully induced a significant CPP (using a biased place conditioning paradigm) in male mice, consistent with our previous findings in male rats.ref. cns14737-bib-0009, ref. cns14737-bib-0010 However, the duration of extinction days varies in METH‐induced CPP studies, ranging from 5 to 7 daysref. cns14737-bib-0035, ref. cns14737-bib-0036, ref. cns14737-bib-0037 to long periods.ref. cns14737-bib-0011, ref. cns14737-bib-0038 In our previous study, a 10‐day extinction period failed to extinguish the METH‐induced CPP.ref. cns14737-bib-0010 As reported in a previous study, the 11‐day extinction had no significant impact on METH‐induced CPP.ref. cns14737-bib-0039 In this study, a significant extinction of METH‐induced CPP was observed after a 14‐day extinction period but not after a 7‐day extinction period. Therefore, the extinction duration can differ across various studies, experimental designs, and animal models, emphasizing the need for appropriate CPP testing intervals. Based on these findings, the duration of the extinction phase should be adjusted accordingly, either shortened or lengthened.
Behavioral sensitization is characterized by the progressive and enduring enhancement of behavioral and neurological responses to repeated, intermittent exposure to a stimulus, such as a drug or stressor. Re‐exposure to METH induced behavioral sensitization, which may enhance the motivation of drug seeking/taking to trigger CPP reinstatement.ref. cns14737-bib-0040 Additionally, behavioral sensitization caused by chronic drug use shares common mechanisms with drug relapse. First, mice administered with the same method of cocaine training that triggers reinstatement of cocaine‐seeking also showed locomotor sensitization.ref. cns14737-bib-0041 Furthermore, the sensitization and reinstatement induced by drug abuse involve shared circuitry, neurotransmitter systems, and receptors.ref. cns14737-bib-0023 In the present study, we identified a novel ceRNA mechanism, the circMeis2‐miR‐183‐5p‐Kcnj5 network, which is involved in both CPP reinstatement and METH‐induced behavioral sensitization. Despite the observed overlapping mechanisms in drug reinstatement and sensitization, the specific role of sensitization in drug reinstatement remains undefined. An indicator is that a single challenge dose of METH (1 mg/kg, IP) successfully reinstated METH‐induced CPP in extinguished mice.
In recent years, CBD has been studied in the field of substance use disorders, such as METH addiction. Our previous study demonstrated that administration of CBD (40 and 80 mg/kg, but not 10 and 20 mg/kg) in the acquisition or extinction phase of CPP effectively reduced METH‐induced CPP and facilitated CPP extinction in male rats.ref. cns14737-bib-0009, ref. cns14737-bib-0010 In this study, we further explored the effects of CBD (20 and 40 mg/kg) on METH‐induced CPP reinstatement and behavioral sensitization in male mice. We found that repeated administration of CBD (40 mg/kg, but not 20 mg/kg) during the METH withdrawal period significantly inhibits METH‐induced CPP reinstatement and behavioral sensitization in mice. However, in this study, the administration of CBD had no discernible effects on CPP extinction in mice, which differs from our prior investigation as well as other existing studies.ref. cns14737-bib-0013 Species differences among experimental subjects may be one of the reasons for the observed discrepancies. For instance, administering CBD (40 and 80 mg/kg) for 10 consecutive days during extinction phase facilitated CPP extinction in rats.ref. cns14737-bib-0010 However, in the present study, mice treated with CBD (20 and 40 mg/kg) for extended periods during the extinction phase did not exhibit such a facilitating effect. The method of CBD administration also contributes to this discrepancy. Administering CBD (10 and 50 μg/5 μL) via intracerebroventricular (ICV) reduced the extinction latency of CPP,ref. cns14737-bib-0013 yet this effect was not observed with CBD administration via IP in the current study. In a study of cocaine self‐administration, CBD (10 and 20 mg/kg, IP) also demonstrated no impact on rat extinction,ref. cns14737-bib-0042 aligning with the findings of our study. Additionally, age, psychological factors, and environmental enrichment (EE) significantly influenced CPP extinction. Adolescent rats exhibit delayed CPP extinction compared to adult rats.ref. cns14737-bib-0043, ref. cns14737-bib-0044 Stress exposure increased anxiety‐like behavior in mice, delaying CPP extinction, while EE significantly reduced the duration of stress‐induced delay in extinctionref. cns14737-bib-0045 and cocaine‐seeking behavior during the extinction phase.ref. cns14737-bib-0046
Furthermore, it should be noted that the effective dosage of CBD for treating METH‐induced CPP reinstatement can vary across studies, depending on factors such as the animal models used and the manner of CBD administration. In this study, the administration of CBD (40 mg/kg, but not 20 mg/kg) via IP injection effectively inhibited METH‐induced CPP reinstatement and behavioral sensitization in mice. In the rats with METH self‐administration, CBD treatment (80 mg/kg, but not 40 mg/kg, or 20 mg/kg) via IP injection attenuated METH‐primed relapse and METH‐seeking behavior in extinguished rats.ref. cns14737-bib-0012 A previous study showed that a single dose of CBD (10 μg/5 μL) administration via intracerebroventricular (ICV) injection could suppress the reinstatement of METH‐induced CPP in extinguished rats.ref. cns14737-bib-0047 It would be worthwhile to investigate whether a single dose of CBD at 40 mg/kg via IP administration is effective in treating CPP reinstatement and behavioral sensitization.
D1‐like and D2‐like dopamine receptors, which are classical receptors within the reward system, play a crucial role in mediating the anti‐drug addiction effects of CBD. CBD inhibits METH‐induced CPP by interacting with D1 and D2 dopamine receptors in the hippocampus (HIP)ref. cns14737-bib-0048, ref. cns14737-bib-0049 and NAc.ref. cns14737-bib-0050 Our previous studies have identified that the Sigma1 receptor in the NAc, HIP, prefrontal cortex (PFC), and ventral tegmental (VTA) regions was involved in the inhibitory effects of CBD on METH‐induced CPP.ref. cns14737-bib-0009, ref. cns14737-bib-0010 As a natural anti‐inflammatory compound, CBD effectively prevents stress‐ and drug‐induced reinstatement of METH in extinguished rats by modulating the expression of neuroinflammatory factors.ref. cns14737-bib-0011 Additionally, the cannabinoid type 1 receptor (CB1R), serotonergic receptor 1A (5‐HT1A), transient receptor potential V1 (TRPV1) channels, and peroxisome proliferator‐activated receptor (PPAR‐γ) are potential molecular targets for CBD in treating drug addiction.ref. cns14737-bib-0051 However, their specific roles in treating METH addiction with CBD need further elucidation.
The present study revealed a novel ncRNA‐mediated mechanism, the circMeis2‐miR‐183‐5p‐Kcnj5 network, involved in the CBD treatment of METH‐induced CPP reinstatement and behavioral sensitization in mice. circMeis2 (mmu_circ_ 0009196) originates from the host gene MEIS2 on chromosome 2: 115830612–115,879,679 (261 nt). It consists of two exons (exons 7–8) from the MEIS2 gene locus. MEIS2 encodes a transcription factor that is part of the highly conserved triamino acid loop extension (TALE) homeobox protein family.ref. cns14737-bib-0052 MEIS2 is crucial for cell fate determination, organogenesis, and functional maintenance during embryonic development.ref. cns14737-bib-0053, ref. cns14737-bib-0054, ref. cns14737-bib-0055 Notably, deletion of Meis2 in mice can block the differentiation and reduce the number of striatal D1 and D2 medium‐sized spiny neurons (MSNs) in the striatum, potentially affecting their behavioral and motor functions.ref. cns14737-bib-0056 The plasticity of NAc D1‐MSNs and D2‐MSNs is linked to environmental memory and addictive behavior in drug addiction, influenced by drugs including METH,ref. cns14737-bib-0057 morphine,ref. cns14737-bib-0058, ref. cns14737-bib-0059 and cocaine.ref. cns14737-bib-0060, ref. cns14737-bib-0061 These studies suggest that Meis2 may affect memory and behaviors associated with drug addiction by modulating NAc D1‐MSNs and D2‐MSNs plasticity. However, the role of Meis2 in the process of drug addiction remains unclear as no study has directly addressed this.
miR‐183‐5p is a mature RNA derived from the pre‐miRNA miR‐183, measuring 22 nt in length. Repeated METH injection significantly increased the locomotor activity in rats and upregulated miR‐183‐5p in the striatum.ref. cns14737-bib-0017 Our study revealed that the upregulation of miR‐183‐5p in the mice’s NAc is involved in the METH‐induced CPP reinstatement and behavioral sensitization. KCNJ5 gene and its encoded GIRK4 protein are associated with voltage‐gated potassium channel activity and morphine addiction. Although direct evidence supporting the role of GIRK4 in drug addiction is lacking, its family members, GIRK1, GIRK2, and GIRK3, have been found to regulate the mesolimbic reward system associated with cocaine and morphine by mediating the excitability and neurotransmission of dopamine neurons.ref. cns14737-bib-0062, ref. cns14737-bib-0063 Moreover, the weaver mutant mice present abnormal GIRK2 function, leading to a significant reduction in METH‐induced CPP and dopamine release in the NAc.ref. cns14737-bib-0064 These findings suggest that GIRK4 may represent a novel target for treating METH addiction, as well as METH‐induced CPP reinstatement and behavioral sensitization.
CONCLUSIONS
Our study demonstrated that chronic administration of CBD (40 mg/kg, IP) during the METH withdrawal phase effectively inhibits CPP reinstatement and behavioral sensitization in mice. By employing RNA sequencing and bioinformatic analyses, we constructed the first ceRNA network in the NAc for treating METH‐induced CPP reinstatement with CBD. Subsequently, it was proven that the circMeis2‐miR‐183‐5p‐Kcnj5 network is involved in the positive effects of CBD for treating METH‐induced CPP reinstatement and behavioral sensitization, providing evidence that supports the existence of the common mechanism between drug relapse and sensitization. According to the ceRNA theory, circMeis2 potentially regulates the expression and function of Kcnj5 by acting as a molecular sponge for miR‐183‐5p. Future studies will investigate the role of the circMeis2‐miR‐183‐5p‐Kcnj5 network in regulating METH‐induced CPP reinstatement and behavioral sensitization in mice using chemical genetics methods. Additionally, it would be valuable to explore the neuron‐specific mechanism of the circMeis2‐miR‐183‐5p‐Kcnj5 network in the NAc following repeated METH exposure.
CONFLICT OF INTEREST STATEMENT
The authors declare no conflicts of interest.
Supplementary Materials
References
- Circuit and synaptic plasticity mechanisms of drug relapse.. J Neurosci., 2017. [PubMed]
- Prefrontal cortex plasticity mechanisms in drug seeking and relapse.. Neurosci Biobehav Rev., 2010. [PubMed]
- Drug situation in China. Office of China National Narcotics Control Commission.. 2021
- United Nations: Office on Drugs and Crime.. 2023
- Associations of executive function and age of first use of methamphetamine with methamphetamine relapse.. Front Psych., 2022
- Medial prefrontal cortex Notch1 signalling mediates methamphetamine‐induced psychosis via Hes1‐dependent suppression of GABAB1 receptor expression.. Mol Psychiatry., 2022. [PubMed]
- Epigenetic Mechanisms in Drug Relapse.. Biol Psychiatry., 2021. [PubMed]
- Methamphetamine psychosis: epidemiology and management.. CNS Drugs., 2014. [PubMed]
- Cannabidiol attenuates methamphetamine‐induced conditioned place preference via the Sigma1R/AKT/GSK‐3β/CREB signaling pathway in rats.. Toxicol Res (Camb)., 2020. [PubMed]
- Cannabidiol attenuates methamphetamine‐induced conditioned place preference in male rats and viability in PC12 cells through the Sigma1R/AKT/GSK3β/CREB signaling pathway.. Am J Drug Alcohol Abuse., 2022. [PubMed]
- Cannabidiol modulates the expression of neuroinflammatory factors in stress‐ and drug‐induced reinstatement of methamphetamine in extinguished rats.. Addict Biol., 2020. [PubMed]
- Cannabidiol treatment reduces the motivation to self‐administer methamphetamine and methamphetamine‐primed relapse in rats.. J Psychopharmacol., 2018. [PubMed]
- Intra‐Accumbal D1‐ but not D2‐like dopamine receptor antagonism reverses the inhibitory effects of cannabidiol on extinction and reinstatement of methamphetamine seeking behavior in rats.. Cannabis Cannabinoid Res., 2022. [DOI | PubMed]
- The functions and networks of non‐coding RNAs in the pathogenesis of rheumatoid arthritis.. Biomed Pharmacother., 2023. [PubMed]
- Non‐coding RNAs as drug targets.. Nat Rev Drug Discov., 2017. [PubMed]
- A novel microRNA, novel‐m009C, regulates methamphetamine rewarding effects.. Mol Psychiatry., 2022. [DOI | PubMed]
- Striatal miR‐183‐5p inhibits methamphetamine‐induced locomotion by regulating glucocorticoid receptor signaling.. Front Pharmacol., 2022. [PubMed]
- Lnc SMAD5‐AS1 as ceRNA inhibit proliferation of diffuse large B cell lymphoma via Wnt/β‐catenin pathway by sponging miR‐135b‐5p to elevate expression of APC.. Cell Death Dis., 2019. [PubMed]
- circTP63 functions as a ceRNA to promote lung squamous cell carcinoma progression by upregulating FOXM1.. Nat Commun., 2019. [PubMed]
- CircRNA and ageing.. Subcell Biochem., 2023. [PubMed]
- Using conditioned place preference to identify relapse prevention medications.. Neurosci Biobehav Rev., 2013. [DOI]
- Ifenprodil attenuates the acquisition and expression of methamphetamine‐induced behavioral sensitization and activation of Ras‐ERK1/2 cascade in the caudate putamen.. Neuroscience., 2016. [PubMed]
- Drug wanting: behavioral sensitization and relapse to drug‐seeking behavior.. Pharmacol Rev., 2011. [PubMed]
- Varenicline reduces context‐induced relapse to alcohol‐seeking through actions in the nucleus Accumbens.. Neuropsychopharmacology., 2017. [PubMed]
- The effect of N‐acetylcysteine in the nucleus accumbens on neurotransmission and relapse to cocaine.. Biol Psychiatry., 2012. [PubMed]
- Rewiring of prelimbic inputs to the nucleus Accumbens Core underlies cocaine‐induced behavioral sensitization.. Biol Psychiatry., 2023. [PubMed]
- A selective D3 receptor antagonist YQA14 attenuates methamphetamine‐induced behavioral sensitization and conditioned place preference in mice.. Acta Pharmacol Sin., 2016. [PubMed]
- Moderated estimation of fold change and dispersion for RNA‐seq data with DESeq2.. Genome Biol., 2014. [PubMed]
- KOBAS 2.0: a web server for annotation and identification of enriched pathways and diseases.. Nucleic Acids Res., 2011. [PubMed]
- MicroRNA targets in drosophila.. Genome Biol., 2003. [PubMed]
- Majorbio cloud: a one‐stop, comprehensive bioinformatic platform for multiomics analyses.. iMeta., 2022
- Voltage‐gated potassium channels control extended access cocaine seeking: a role for nucleus accumbens astrocytes.. Neuropsychopharmacology., 2023. [DOI | PubMed]
- Activation of Kv7 channels normalizes hyperactivity of the VTA‐NAcLat circuit and attenuates methamphetamine‐induced conditioned place preference and sensitization in mice.. Mol Psychiatry., 2023. [DOI]
- A role for the GIRK3 subunit in methamphetamine‐induced attenuation of GABAB receptor‐activated GIRK currents in VTA dopamine neurons.. J Neurosci., 2016. [PubMed]
- Methanolic extract of Morinda citrifolia Linn. Unripe fruit attenuates methamphetamine‐induced conditioned place preferences in mice.. Biomed Pharmacother., 2018. [PubMed]
- Hippocampal neurogenesis interferes with extinction and reinstatement of methamphetamine‐associated reward memory in mice.. Neuropharmacology., 2021. [PubMed]
- High‐frequency deep brain stimulation of the substantia nigra pars reticulata facilitates extinction and prevents reinstatement of methamphetamine‐induced conditioned place preference.. Front Pharmacol., 2021. [PubMed]
- REM sleep deprivation before extinction or reinstatement alters methamphetamine reward memory via D1‐like dopamine receptors.. Pharmacol Biochem Behav., 2022. [PubMed]
- Troriluzole inhibits methamphetamine place preference in rats and normalizes methamphetamine‐evoked glutamate carboxypeptidase II (GCPII) protein levels in the mesolimbic pathway.. Drug Alcohol Depend., 2023. [PubMed]
- The role of the nucleus accumbens OXR1 in cocaine‐induced locomotor sensitization.. Behav Brain Res., 2020. [PubMed]
- Drug‐induced reinstatement of heroin‐ and cocaine‐seeking behaviour following long‐term extinction is associated with expression of behavioural sensitization.. Eur J Neurosci., 1998. [PubMed]
- CB1 receptor antagonist AM4113 reverts the effects of cannabidiol on cue and stress‐induced reinstatement of cocaine‐seeking behaviour in mice.. Progr Neuro‐Psychopharmacol Biol Psychiatry., 2022
- Extinction and drug‐induced reinstatement of cocaine seeking following self‐administration or conditioned place preference in adolescent and adult rats.. Dev Psychobiol., 2021. [PubMed]
- Delayed extinction and stronger reinstatement of cocaine conditioned place preference in adolescent rats, compared to adults.. Behav Neurosci., 2008. [PubMed]
- Environmental enrichment decreases chronic psychosocial stress‐impaired extinction and reinstatement of ethanol conditioned place preference in C57BL/6 male mice.. Psychopharmacology (Berl)., 2020. [PubMed]
- Environmental enrichment reduces cocaine seeking and reinstatement induced by cues and stress but not by cocaine.. Neuropsychopharmacology., 2009. [PubMed]
- Cannabidiol inhibits priming‐induced reinstatement of methamphetamine in REM sleep deprived rats.. Prog Neuropsychopharmacol Biol Psychiatry., 2018. [PubMed]
- The inhibitory effect of cannabidiol on the rewarding properties of methamphetamine in part mediates by interacting with the hippocampal D1‐like dopamine receptors.. Prog Neuropsychopharmacol Biol Psychiatry., 2023. [PubMed]
- Cannabidiol modulates the METH‐induced conditioned place preference through D2‐like dopamine receptors in the hippocampal CA1 region.. Brain Res Bull., 2021. [DOI | PubMed]
- Cannabidiol impairs the rewarding effects of methamphetamine: involvement of dopaminergic receptors in the nucleus accumbens.. Prog Neuropsychopharmacol Biol Psychiatry., 2022. [PubMed]
- Cannabidiol and substance use disorder: dream or reality.. Neuropharmacology., 2022. [PubMed]
- MEIS2 is an oncogenic partner in AML1‐ETO‐positive AML.. Cell Rep., 2016. [PubMed]
- MEIS2 regulates endothelial to hematopoietic transition of human embryonic stem cells by targeting TAL1.. Stem Cell Res Ther., 2018. [DOI | PubMed]
- Genome‐wide temporal profiling of transcriptome and open chromatin of early cardiomyocyte differentiation derived from hiPSCs and hESCs.. Circ Res., 2017. [DOI | PubMed]
- MEIS2 is essential for neuroblastoma cell survival and proliferation by transcriptional control of M‐phase progression.. Cell Death Dis., 2014. [DOI | PubMed]
- Dlx1/2‐dependent expression of Meis2 promotes neuronal fate determination in the mammalian striatum.. Development., 2022. [PubMed]
- Different roles of Rac1 in the acquisition and extinction of methamphetamine‐associated contextual memory in the nucleus accumbens.. Theranostics., 2019. [DOI | PubMed]
- Nucleus accumbens circuit disinhibits lateral hypothalamus glutamatergic neurons contributing to morphine withdrawal memory in male mice.. Nat Commun., 2023. [DOI | PubMed]
- Differential patterns of synaptic plasticity in the nucleus Accumbens caused by continuous and interrupted morphine exposure.. J Neurosci., 2023. [PubMed]
- Cocaine induces input and cell‐type‐specific synaptic plasticity in ventral pallidum‐projecting nucleus accumbens medium spiny neurons.. Neuropsychopharmacology., 2022. [PubMed]
- Convergent dopamine and ALK4 signaling to PCBP1 controls FosB alternative splicing and cocaine behavioral sensitization.. EMBO J., 2022. [PubMed]
- Altered neurotransmission in the mesolimbic reward system of Girk mice.. J Neurochem., 2010. [PubMed]
- GIRK channels modulate opioid‐induced motor activity in a cell type‐ and subunit‐dependent manner.. J Neurosci., 2015. [PubMed]
- Absence of methamphetamine‐induced conditioned place preference in weaver mutant mice.. Neuropsychopharmacol Rep., 2020. [PubMed]
