Integrated multi-omics analysis reveals the molecular interplay between circadian clocks and cancer pathogenesis
Abstract
Circadian rhythms (CRs) are fundamental biological processes that significantly impact human well-being. Disruption of these rhythms can trigger insufficient neurocognitive development, insomnia, mental disorders, cardiovascular diseases, metabolic dysfunctions, and cancer. The field of chronobiology has increased our understanding of how rhythm disturbances contribute to cancer pathogenesis, and how circadian timing influences the efficacy of cancer treatments. As the circadian clock steadily gains recognition as an emerging factor in tumorigenesis, a thorough and comprehensive multi-omics analysis of CR genes/proteins has never been performed. To shed light on this, we performed, for the first time, an integrated data analysis encompassing genomic/transcriptomic alterations across 32 cancer types (n = 10,918 tumors) taken from the PanCancer Atlas, unfavorable prognostic protein analysis, protein–protein interactomics, and shortest distance score pathways to cancer hallmark phenotypes. This data mining strategy allowed us to unravel 31 essential CR-related proteins involved in the signaling crossroad between circadian rhythms and cancer. In the context of drugging the clock, we identified pharmacogenomic clinical annotations and drugs currently in late phase clinical trials that could be considered as potential cancer therapeutic strategies. These findings highlight the diverse roles of CR-related genes/proteins in the realm of cancer research and therapy.
Article type: Research Article
Keywords: Cancer genomics, Biomarkers, Data integration
Affiliations: https://ror.org/0198j4566grid.442184.f0000 0004 0424 2170Cancer Research Group (CRG), Faculty of Medicine, Universidad de Las Américas, Quito, Ecuador; https://ror.org/00nk5y742grid.442220.20000 0004 0485 4548Programa de Investigación en Salud Global, Facultad de Ciencias de la Salud, Universidad Internacional SEK, Quito, Ecuador; Latin American Network for the Implementation and Validation of Clinical Pharmacogenomics Guidelines (RELIVAF-CYTED), Santiago, Chile; Centro de Referencia Nacional de Genómica, Secuenciación y Bioinformática, Instituto Nacional de Investigación en Salud Pública “Leopoldo Izquieta Pérez”, Quito, Ecuador; grid.7700.00000 0001 2190 4373German Cancer Research Center (DKFZ), Faculty of Biosciences, Heidelberg University, Heidelberg, Germany; https://ror.org/05wnp6x23grid.413148.b0000 0004 1800 734XDepartment of Anatomy, Saveetha Dental College and Hospital, Saveetha Institute of Medical and Technical Sciences, Chennai, India; https://ror.org/04xf2rc74grid.442217.60000 0001 0435 9828Laboratorio de Ciencia de Datos Biomédicos, Escuela de Medicina, Facultad de Ciencias Médicas de la Salud y de la Vida, Universidad Internacional del Ecuador, Quito, Ecuador; https://ror.org/01qckj285grid.8073.c0000 0001 2176 8535Facultade de Ciencias, Universidade da Coruña, A Coruña, Spain; https://ror.org/02qztda51grid.412527.70000 0001 1941 7306Centro de Investigación para la Salud en América Latina (CISeAL), Pontificia Universidad Católica del Ecuador, Quito, Ecuador; https://ror.org/0198j4566grid.442184.f0000 0004 0424 2170Grupo de Investigación Bienestar, Salud y Sociedad, Universidad de Las Américas, Quito, Ecuador
License: © The Author(s) 2023 CC BY 4.0 Open Access This article is licensed under a Creative Commons Attribution 4.0 International License, which permits use, sharing, adaptation, distribution and reproduction in any medium or format, as long as you give appropriate credit to the original author(s) and the source, provide a link to the Creative Commons licence, and indicate if changes were made. The images or other third party material in this article are included in the article’s Creative Commons licence, unless indicated otherwise in a credit line to the material. If material is not included in the article’s Creative Commons licence and your intended use is not permitted by statutory regulation or exceeds the permitted use, you will need to obtain permission directly from the copyright holder. To view a copy of this licence, visit http://creativecommons.org/licenses/by/4.0/.
Article links: DOI: 10.1038/s41598-023-39401-1 | PubMed: 37648722 | PMC: PMC10469199
Relevance: Moderate: mentioned 3+ times in text
Full text: PDF (10.3 MB)
Introduction
Circadian rhythms (CRs) are near-24-h oscillations that regulate a broad range of physiological and behavioral processes, including sleep–wake cycles, cell cycle gating, mitochondrial function, DNA damage repair, cellular redox, hypoxia, autophagy, apoptosis, and immune function1–3. These rhythms are guided by central and peripheral biological clocks, which are influenced by external cues known as zeitgebers (German for “time givers”), such as light, temperature, and feeding schedule4. Light signals, in particular, are received by specialized melanopsin-producing photoreceptive retinal ganglion cells (ipRGCs) in the eyes and conveyed to the central pacemaker, the suprachiasmatic nucleus (SCN), in the anterior hypothalamus5. The SCN relays timing information to various brain regions, enabling the orchestration of peripheral clocks located in nearly all body cells6–8 (Fig. 1A). While these peripheral clocks can be influenced by the SCN through neurotransmitters, endocrine factors, and bodily fluids9 (Fig. 1B), they can also function independently, adjusting to non-light zeitgebers. Consequently, there is a feedback mechanism between SCN and peripheral clocks, ensuring synchronized CRs across the body10.

Circadian rhythms consist of three major groups of genes/proteins: (a) the canonical clock components (CCCs), which directly and crucially contribute to the generation and maintenance of circadian rhythms11; (b) the clock-controlled genes/proteins (CCGs/CCPs), which act as regulatory nodes in specific cell types and have their expression influenced by the circadian clock12; and (c) the genes/proteins involved in mediating the neural mechanisms of circadian rhythmicity and its entrainment (NMCRE), which function as nodes in neural and physiological processes that regulate CRs and synchronize them with external cues13.
The human molecular clock is comprised of CCCs, including ARNTL, ARNTL2, CLOCK, CRY1, CRY2, CSNK1D, CSNK1E, NPAS2, NR1D1, NR1D2, PER1, PER2, PER3, RORA, RORB, RORC, and TIMELESS10. This molecular clock operates at a single-cell level through transcription-translation feedback loops that oscillate on a near-24-h cycle. The positive loop is initiated by the interaction of CLOCK or NPAS2 with ARNTL in the nucleus. The resulting heterodimers bind to E-boxes located in the promoter regions of CCCs to regulate their transcription14. As PER and CRY proteins reach a certain cytoplasmic concentration, they are transported to the nucleus to interact with the ARNTL/CLOCK complex, inhibiting their own transcription, thereby creating a negative feedback loop14. An auxiliary loop is involved in the transcription of ARNTL by activating or inhibiting the RORA or NR1D1 response elements (RREs), respectively2. Additionally, the ARNTL/CLOCK complex controls the expression of NAMPT, a key enzyme in the mitochondrial metabolic loop to inhibit the CLOCK-driven transcription (Fig. 1C).
Disturbances in CRs, induced by factors such as widespread use of electric light at night, sleep deprivation, night shift work, chronic jet lag, or nocturnal eating habits, are closely associated with impaired neurocognitive development, sleep and mood disorders, insomnia, mental disorders, cardiovascular diseases, metabolic diseases, and cancer5,15–18. Particularly, alterations in CRs due to genetic, environmental or pathological risk factors can significantly alter the expression and function of tumor suppressors, oncogenes, DNA repair, apoptotic, and immune-related genes in both host and tumor tissues, potentially favoring the onset and progression of cancer3,19. Such chrono-disruptions can lead to uncontrolled proliferation, metastatic spread, inflammation, escaping apoptosis, immune evasion, enhanced angiogenesis, and anti-cancer drug resistance3. Therefore, maintaining a well-regulated circadian rhythm could be a crucial strategy in cancer prevention20,21.
Recently, Sulli et al. proposed three distinct categories for chronotherapeutic approaches: (a) training the clock to enhance a robust circadian rhythm in feeding-fasting, sleep–wake, or light–dark cycles; (b) clocking the drugs, which involves optimizing the timing of drug administration to maximize efficacy and minimize adverse side effects; and (c) drugging the clock, which employs agents targeting the circadian clock5. Nonetheless, the discovery of therapeutic targets and effective drugs involved in the CRs of cancer remains limited. To address this gap, we performed, for the first time, an integrated multi-omics data analysis, encompassing the assessment of genomic and transcriptomic alterations of CR-related genes across 32 cancer types sourced from the PanCancer Atlas (PCA) project of The Cancer Genome Atlas (TCGA) consortium22. We also identified CR-related genes associated with unfavorable prognosis based on the Human Pathology Atlas23, designed a protein–protein interactome network, and defined the shortest pathways to cancer hallmark phenotypes. Collectively, these approaches led to the discovery of potential therapeutic targets, pharmacogenomic clinical annotations, and drugs currently in late stage clinical trials. These findings should be considered to enhance the effectiveness of cancer chronotherapy.
Results
OncoPrint of genomic and transcriptomic alterations according to the TCGA PanCancer Atlas
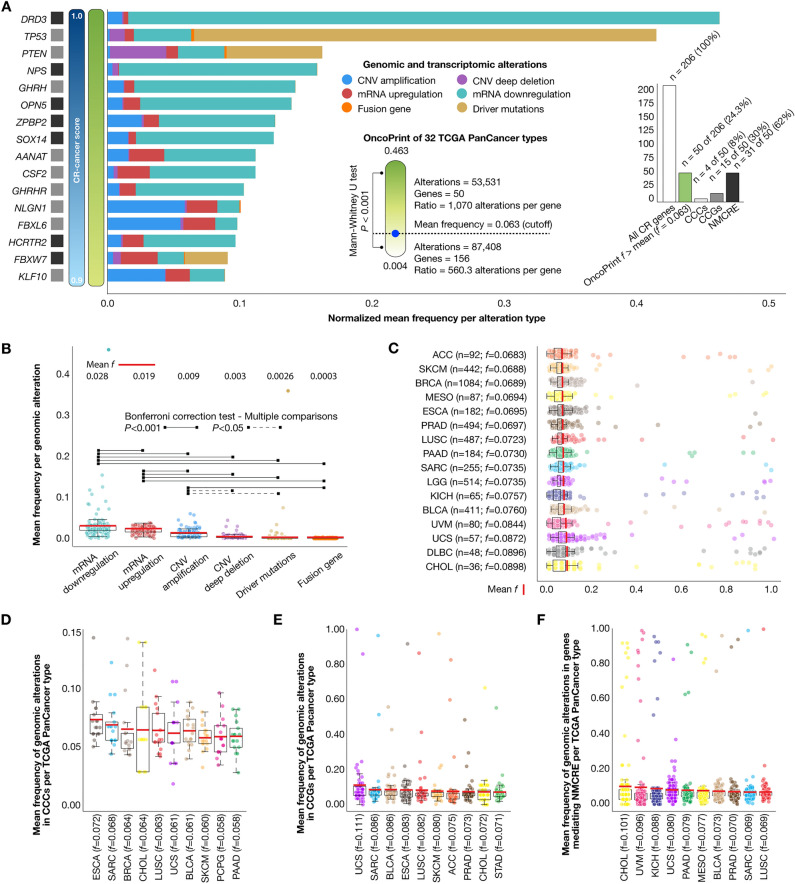
After obtaining sets of CCCs (n = 17), CCGs (n = 59), genes involved in mediating the NMCRE (n = 130), and cancer driver genes (n = 873) (Supplementary Tables 1 and 2), we identified 140,939 genomic and transcriptomic alteration events in the entire set of CR-related genes (n = 206) belonging to 10,918 individuals across 32 different TCGA PanCancer types. Figure 2A and Supplementary Tables 3 to 35 detailed the OncoPrint of alterations, including mRNA upregulation, mRNA downregulation, copy number variant (CNV) deep deletion, CNV amplification, fusion gene, and driver mutations, involving 1084 (9.9%) individuals with breast invasive carcinoma (BRCA), 594 (5.4%) with colorectal carcinoma (CRC), 585 (5.4%) with ovarian serous cystadenocarcinoma (OV), 585 (5.4%) with glioblastoma multiforme (GBM), 566 (5.2%) with lung adenocarcinoma (LUAD), 529 (4.8%) with uterine corpus endometrial carcinoma (UCEC), 523 (4.8%) with head and neck squamous cell carcinoma (HNSC), 514 (4.7%) with brain lower grade glioma (LGG), 512 (4.7%) with kidney renal clear cell carcinoma (KIRC), 499 (4.6%) with thyroid carcinoma (THCA), 494 (4.5%) with prostate adenocarcinoma (PRAD), 487 (4.5%) with lung squamous cell carcinoma (LUSC), 442 (4.0%) with skin cutaneous melanoma (SKCM), 440 (4.0%) with stomach adenocarcinoma (STAD), 411 (3.8%) with bladder urothelial carcinoma (BLCA), 372 (3.4%) with liver hepatocellular carcinoma (LIHC), 297 (2.7%) with cervical squamous cell carcinoma and endocervical adenocarcinoma (CESC), 283 (2.6%) with kidney renal papillary cell carcinoma (KIRP), 255 (2.3%) with sarcoma (SARC), 184 (1.7%) with pancreatic adenocarcinoma (PAAD), 182 (1.7%) with esophageal carcinoma (ESCA), 178 (1.6%) with pheochromocytoma and paraganglioma (PCPG), 165 (1.5%) with acute myeloid leukemia (LAML), 149 (1.4%) with testicular germ cell tumors (TGCT), 123 (1.1%) with thymoma (THYM), 92 (0.8%) with adrenocortical carcinoma (ACC), 87 (0.8%) with mesothelioma (MESO), 80 (0.7%) with uveal melanoma (UVM), 65 (0.6%) with kidney chromophobe (KICH), 57 (0.55) with uterine carcinosarcoma (UCS), 48 (0.4%) with lymphoid neoplasm diffuse large B-cell lymphoma (DLBC), and 36 (0.3%) with cholangiocarcinoma (CHOL).

After normalizing the frequency (f) of alteration events, which involved dividing the number of alteration events per gene by the number of individuals in each cancer cohort, the overall analysis revealed that 50 (24.3%) CR-related genes were significantly altered (Mann–Whitney U test P < 0.001) with alteration f higher than the average (cutoff > 0.063). Among them, 4 (8%) were CCCs, 15 (30%) were CCGs, and 31(62%) were genes involved in mediating the NMCRE. The CR-related genes with both the highest f of alteration events and the highest CR-cancer scores (cutoff > 0.9) were DRD3, TP53, PTEN, NPS, GHRH, OPN5, ZPBP2, SOX14, AANAT, CSF2, GHRHR, NLGN1, FBXL6, HCRTR2, FBXW7, and KLF10.
The most common alteration type, with a mean f of 0.028, was mRNA downregulation, followed by mRNA upregulation (f = 0.019), CNV amplification (f = 0.009), CNV deep deletion (f = 0.003), putative driver mutations (f = 0.0026), and fusion genes (f = 0.0003). We performed the Bonferroni correction as a multiple comparison test to obtain significant alterations (P < 0.001) across the TCGA PanCancer types. We found that mRNA downregulation, mRNA upregulation, and CNV amplification were significantly altered (P < 0.001) across genomic and transcriptomic alterations (Fig. 2B).
Figure 2C shows the TCGA PanCancer types with the highest mean alteration frequencies into CR-related genes. The top three cancer types with the highest mean f of genomic and transcriptomic alteration events were CHOL (f = 0.089), DLBC (f = 0.089), and UCS (f = 0.087) (Supplementary Table 36). Moreover, the top three TCGA PanCancer types with the highest f of genomic alterations in CCCs were ESCA (f = 0.072), SARC (f = 0.068), and BRCA (f = 0.064) (Fig. 2D); in CCGs were UCS (f = 0.111), SARC (f = 0.086), and BLCA (f = 0.086) (Fig. 2E); and, in genes mediating NMCRE were CHOL (f = 0.101), UVM (f = 0.096), and KICH (f = 0.088) (Fig. 2F).
Circadian rhythm protein–protein interactome network
The CR protein–protein interactome network (CR-PPi) was generated to better understand the connectivity between CRs and cancer through high-confidence interactions (cutoff > 0.9). Figure 3 shows the CR-PPi network encompassed by 412 (100%) nodes and 3795 high-confidence edges. Of these nodes, 312 (76%) were cancer driver proteins with a mean of degree centrality of 19.4, 13 (10%) were CCCs with a mean of 17.2, 37 (29%) were CCPs with a mean of 16.6, and 76 (37%) were proteins involved in mediating the NMCRE with a mean of 18.0. Lastly, the CR-related proteins with both the highest degree centrality and the highest CR-cancer scores (cutoff > 0.9) were EP300, TP53, HDAC1, MAPK8, and BTRC (Supplementary Table 37).

A pathology atlas of the human cancer transcriptome
After exploring the Human Pathology Atlas created by the Human Protein Atlas program, we conducted a Kaplan–Meier analysis to examine the correlation between mRNA expression levels of CCCs, CCGs, and genes involved in mediating the NMCRE with patient survival. This analysis aimed to determine the prognostic significance of each CR protein-coding gene across 17 TCGA PanCancer types, encompassing nearly 8000 patients. The findings highlight the efficacy of large-scale system biology endeavors that leverage publicly available resources. In this context, we identified 83 CR-related genes that exhibited unfavorable prognostic significance (significant log rank P-value < 0.001) in 16 TCGA cancer types. Among these genes, 8 (10%) were CCCs, 32 (39%) were CCGs, and 52 (63%) were involved in the NMCRE. Lastly, the most significant CR-related genes with a CR-cancer score > 0.9 were TOP2A, CDK1, ADA, SFPQ, EZH2, IL6, NMU, FBXL6, HDAC2, ASS1, PML, PTGDS, TARDBP, SLC25A19, and SUV39H1 (Fig. 4A and Supplementary Table 38).

Shortest pathways from circadian rhythm proteins to cancer hallmark phenotypes
We utilized CancerGeneNet software to analyze a set of 206 CR-related proteins and observed that 117 (57%) of them exhibited distance scores indicating their involvement in the shortest pathways to cancer hallmark phenotypes24. Among these proteins, 16 (14%) were CCCs, 37 (32%) were CCPs, and 64 (55%) were proteins involved in mediating NMCRE. In Fig. 4B, we presented box plots illustrating the CR-related proteins with shortest paths to various cancer hallmark phenotypes, with the top three being cell proliferation (mean distance score = 1.45; number of proteins = 104), resisting cell death (1.73; 52), and metastasis (1.92; 107). Through the Bonferroni correction test, we observed that CR-related proteins had significantly shorter paths (P < 0.001) among these cancer hallmark phenotypes. Additionally, Fig. 4C highlights the 42 CR-related proteins with both the shortest paths to cancer hallmark phenotypes and the highest CR-cancer scores (cutoff > 0.9). Among them, CREB1 was highly connected to cell proliferation, EP300 to inflammation, SIRT1 to resisting cell death, MAPK9 to metastasis, LEPR to angiogenesis, DYRK1A to cell differentiation, MTOR to deregulating cellular energetics, MAPK8 to immortality, and CDK1 to genome instability (Supplementary Table 39).
Multi-omics data integration and functional enrichment analysis
Figure 5A illustrates a heatmap of CR-cancer scores per multi-omics approach to prioritize the 31 essential CR-related proteins significantly involved in cancer (cutoff > 0.9) (Supplementary Table 40). Among them, 2 (7%) were canonical clock components (CSNK1D and CSNK1E), 11 (35%) were clock-controlled proteins (CDK1, TP53, PPARG, PTEN, ATG7, CREB1, PPP1CC, IL6, FBXL6, NAMPT, and PPP1CB), and 18 (58%) were proteins involved in mediating neural mechanisms of circadian rhythmicity and its entrainment (EZH2, HDAC2, HDAC3, GSK3B, PRKDC, FBXW7, PML, HDAC1, EP300, MAPK8, HNRNPU, DRD3, FBXL12, NCOR1, TOP2A, SIAH2, TARDBP, and NCOA2).

Subsequently, we conducted a functional enrichment analysis of the 31 essential CR-related proteins significantly involved in cancer by using the g:Profiler software25. The Manhattan plot helped us to identify 571 gene ontology (GO) biological processes, 70 Reactome signaling pathways, and 19 WikiPathways. Interestingly, this enrichment analysis displayed a strong correlation with several cancer hallmark phenotypes and cancer signaling pathways. The most significant biological annotations, with Benjamini–Hochberg correction and false discovery rate (FDR) q < 0.001, included programmed cell death, phosphorylation, apoptotic signaling pathway, cell differentiation, cell proliferation, Notch signaling pathway, energy metabolism, Wnt signaling pathway, CKAP4 signaling pathway, and TGF-β signaling pathway (Fig. 5B and Supplementary Table 41).
Identification of essential circadian rhythm-related genes highly altered in a metastatic cohort
Memorial Sloan Kettering–Metastatic Events and Tropism (MSK–MET) represents an integrated PanCancer cohort comprising tumor genomic and clinical outcome data from 25,775 patients, highlighting patterns of metastatic dissemination across 50 tumor types26. Interestingly, 10 of our 31 essential CR-related genes (PTEN, TP53, EP300, NCOR1, GSK3B, FBXW7, PPARG, EZH2, CSNK1E and TOP2A) exhibited genomic alterations in the metastatic cohort27. Subsequently, we carried out an overall survival analysis contrasting patients with genomic alterations in these 10 essential CR-related genes (n = 15,194) against those without alterations (n = 10,465). Consequently, the group with alterations demonstrated a median overall survival (95% coefficient intervals) of 31.64 (30.46–33.18) months, while the group without alterations had a median overall survival of 55.72 (53.49–58.61) months. The log rank test revealed a statistically significant difference (P < 0.001) in overall survival months when comparing altered and unaltered patients (Fig. 5C).
Pharmacogenomic clinical annotations of circadian rhythm genes in cancer
Figure 6A,B display the panoramic landscape of cancer pharmacogenomic strategies where CR-related genes were involved. Figure 6A presents the results of the boostDM analysis aimed to identify oncogenic variants into the 31 essential CR-related genes strongly associated with cancer. Following the analysis of 27,893 single nucleotide variants and insertion/deletion variants, we pinpointed 765 oncogenic variants (Supplementary Table 42). Among these, 42 (5.5%) were known drivers carried by TP53 (91%), PTEN (7%), and FBXW7 (2%), meanwhile, 723 (94.5%) were predicted drivers carried by NCOR1 (41%), EP300 (28%), TP53 (11%), EZH2 (6%), FBXW7 (6%), HDAC3 (5%), and PTEN (3%) (Supplementary Table 43).

After identifying the oncogenic variants in the essential CR-related genes strongly involved in cancer, we then conducted an in silico drug prescription analysis. The aim of this analysis was to pinpoint suitable drugs targeting clinically actionable markers, using the Cancer Biomarker database28, which is an expanded version of a previous collection of genomic biomarkers related to anti-cancer drug response. Figure 6B depicts a Sankey plot of putative biomarkers involved in cancer treatments, indicating responsive effects. Patients with EZH2 mutations (A692V, Y646C, Y646F, Y646H, Y646N, Y646S, and A682G) show responsiveness to tazemetostat. Oncogenic FBXW7 mutations are receptive to steroids and mTOR inhibitors. The PML-RARA fusion responds to several treatments including tretinoin, a combination of tretinoin and arsenic trioxide, D-allose, and a combination of D-allose and arsenic. PTEN oncogenic mutations and PTEN deletions respond to everolimus. PTEN expression responds with sensitivity to trastuzumab, and a combination of gefitinib with erlotinib. Patients with TOP2A amplification respond to anthracyclines. Oncogenic TP53 mutations, including R175H and R249, are receptive to alemtuzumab and doxorubicin. TOP2A expression is also receptive to doxorubicin. Lastly, patients with wildtype TP53 respond to Unii-Q8MI0X869M, and a combination of oxaliplatin, capecitabine, and cetuximab (Supplementary Table 44).
Drugs involved in late phase clinical trials
Figure 6C provides an update on the phase III and IV clinical trials where the essential CR-related proteins were involved according to the Open Targets Platform29. Of the 106 clinical trial events, 87% were in phase III and 13% in phase IV. Figure 6C also presents a Sankey plot that portrays 23 drugs with 8 mechanisms of action under investigation, targeting 10 essential CR-related proteins across 21 cancer types (Supplementary Table 45). Interestingly, only 10 (32%) of the essential CR-related proteins are currently being investigated in late phase clinical trials. This leaves 21 (68%) essential CR-related proteins that warrant further research to evaluate their potential for drug development.
Discussion
The circadian clock, our near-24-h intrinsic biological timer, plays a pivotal role in coordinating time-dependent cellular processes and systemic physiology1–3. The growing knowledge of chronobiology has increased our understanding of how rhythm disruptions can trigger a range of health issues, from inadequate neurocognitive development, insomnia, and mental disorders, to cardiovascular diseases, metabolic dysfunctions, and cancer5,15,16. Many aspects of cancer biology, including its development and progression, can be understood through the chrono-disruption of essential CR-related proteins and signaling pathways. These disruptions can trigger uncontrolled proliferation, metastasis, inflammation, inhibition of apoptosis, immune evasion, angiogenesis, and resistance of anti-cancer drugs3. Within this context, the innovative strategy of drugging the clock—specifically targeting the circadian clock to treat cancer—opens promising avenues for cancer treatment. However, our understanding of the therapeutic targets and effective drugs involved in the circadian rhythms of cancer remains limited. To shed light on this, we conducted a comprehensive multi-omics data analysis prioritizing CR-related genes/proteins strongly associated with cancer pathogenesis and potential therapeutic strategies with responsive effects.
Our comprehensive and integrative analysis of CR-cancer scores across various multi-omics approaches enabled us to prioritize 31 essential CR-related genes/proteins with significant association to cancer. This assembled list provides a promising groundwork for potential therapeutic targets and highlights the profound role of the circadian rhythm in cancer pathogenesis. Among the prioritized entities, CSNK1D and CSNK1E emerged as key players, serving as canonical clock components directly involved in the generation and regulation of circadian rhythms and period length30. Their roles extend to various processes, including cell proliferation, DNA damage response, and cell migration31. Additionally, CDK1, TP53, PPARG, PTEN, ATG7, CREB1, PPP1CC, IL6, FBXL6, NAMPT, and PPP1CB constitute clock-controlled proteins. These proteins are downstream entities whose expression is driven by the rhythmic activity of the CCCs. The existence of such downstream control underscores the circadian clock’s influence over cellular processes and responses, highlighting the importance of timing in cellular regulation and the potential repercussions of its disruption. For instance, CDK1 plays a crucial role in cell division and cell cycle control. The regulation of CDK1 by the circadian clock influences cell cycle progression and cell proliferation rates32. TP53 regulates the expression of PER2 by blocking the ARNTL/CLOCK heterodimer and initiates cell cycle arrest or apoptosis in response to DNA damage33. Finally, we identified EZH2, HDAC2, HDAC3, GSK3B, PRKDC, FBXW7, PML, HDAC1, EP300, MAPK8, HNRNPU, DRD3, FBXL12, NCOR1, TOP2A, SIAH2, TARDBP, and NCOA2 as proteins involved in mediating neural mechanisms of circadian rhythmicity and its entrainment to environmental cues. These proteins aid in synchronizing our internal biological clocks with the external environment, underlining the intricate interplay between our bodies and our surroundings. For instance, PRKDC plays a significant role in DNA repair and influences the length of circadian rhythms34. FBXW7 regulates the degradation of NR1D1 and has associations with lipid/glucose homeostasis35. HNRNPU is crucial for expressing neuropeptides vital for SCN communication36, and its absence results in disrupted metabolic rhythms37. Collectively, these findings emphasize the importance of circadian rhythm regulation in various aspects of health and disease. They represent a substantial advancement in our understanding of how disruptions to the circadian rhythm can contribute to cancer development and progression.
Subsequently, our functional enrichment analysis highlighted the pivotal roles these 31 essential CR-related proteins play across various cancer-related biological processes and pathways. These proteins, for example, have a key role in programmed cell death, an essential process for maintaining cellular homeostasis. This process eliminates cells that may pose a threat due to DNA damage or uncontrolled proliferation38. Phosphorylation, a significant post-translational modification controlling protein function, was also identified. Any disruptions in this mechanism could result in abnormal protein function39. Moreover, these proteins play a significant role in cell differentiation and proliferation, both of which are fundamental for growth and development. Any disruption in these mechanisms could contribute to tumorigenesis40. Energy metabolism, another critical aspect of cellular function, was also highlighted. Given that alterations in energy metabolism are a recognized hallmark of cancer, understanding the role of these proteins could offer valuable insights into possible therapeutic strategies41. These essential CR-related proteins are also implicated in signaling pathways such as the apoptotic signaling pathway, a crucial self-destruction mechanism that cancer cells often evade38. Furthermore, their influence extends to the Notch, Wnt, and CKAP4 signaling pathways, crucial pathways involved in cancer development and progression due to their role in cell proliferation, differentiation, and survival42–44. These findings illustrate the diverse roles of these 31 essential CR-related proteins in numerous cancer-related biological processes and pathways. A comprehensive understanding of their functions and interactions will be critical in developing novel and effective strategies for cancer prevention, diagnosis, and treatment.
Interestingly, metastasis, another cancer hallmark phenotype, is strongly associated with disruptions in the circadian rhythm45. In our survival analysis of 25,775 patients with metastasis, we discovered that those with genomic alterations in 10 essential CR-related genes (PTEN, TP53, EP300, NCOR1, GSK3B, FBXW7, PPARG, EZH2, CSNK1E, and TOP2A) experienced a significantly shorter overall survival (31.64 months), compared to those without such alterations (55.72 months). Previous studies have also suggested a correlation between disruptions in circadian rhythm and patient survival26. This may be due to increased inflammation caused by cancer when rhythmic systems are disrupted46–48.
The prior identification of essential CR-related proteins and signaling pathways, which are closely associated with cancer pathogenesis, has enabled us to analyze the comprehensive landscape of pharmacogenomic clinical annotations and late-stage clinical trials to enhance cancer treatment efficacy. Regarding pharmacogenomic clinical annotations, the boostDM machine learning-based method49 identified 765 known and predicted oncogenic variants in 7 CR-related genes, also identified as clinically actionable targets for anti-cancer drugs. Furthermore, our in silico drug prescription analysis identified 21 pharmacogenomic clinical annotations with responsive effects, as shown in Fig. 6B. For instance, tazemetostat is recommended for patients with specific oncogenic mutations in EZH2. Steroids and mTOR inhibitors are beneficial for those with oncogenic mutations in FBXW7. For patients with a PML–RARA fusion, treatment options include tretinoin alone, tretinoin in combination with arsenic trioxide, D-allose alone, or D-allose with arsenic. Everolimus is suggested for those with PTEN oncogenic mutations and deletions. Patients with PTEN expression may be treated with trastuzumab or a combination of gefitinib and erlotinib. Anthracyclines are used for treating TOP2A amplification. Alemtuzumab is suitable for patients with TP53 oncogenic mutations, whereas doxorubicin is recommended for those with specific TP53 oncogenic mutations and TOP2A expression. Lastly, Unii-Q8MI0X869M or a combination of oxaliplatin, capecitabine, and cetuximab is beneficial for patients with TP53 wildtype28,50.
In our review of clinical trials focusing on essential CR-related proteins, we found that 23 drugs are currently in phases III and IV. These drugs target 10 therapeutic entities and are being tested across 21 different cancer types. Our study revealed that topoisomerase inhibitors have shown a responsive effect on the TOP2A protein, while a GSK3 inhibitor has a similar effect on GSK3B. CDK1 responds to a CDK inhibitor, and CSNK1E to a PI3K delta inhibitor. Additionally, a methyltransferase inhibitor has been found effective on EZH2, and HDAC inhibitors have shown responses on HDAC1, HDAC2, and HDAC3. A PPAR receptor agonist has an impact on PPARG, while a dopamine receptor antagonist works on DRD3. However, out of the 31 essential CR-related proteins examined in our study, only 10 (32%) are currently targeted by drugs in these clinical trials. Thus, we propose that the remaining 21 CR-related proteins offer potential therapeutic targets for future cancer clinical trials.
In conclusion, our study elucidates an innovative therapeutic landscape oriented around the groundbreaking concept of drugging the clock. This approach, which targets the circadian clock for cancer treatment, underscores the vast potential of integrating circadian biology into oncology. This integration, enriched by pharmacogenomic approaches, patient-specific clinical data, and ethnicity considerations, not only enhances the precision, personalization, and effectiveness of cancer treatments51–54, but also mitigates side effects. Nonetheless, as this is an emerging field, further extensive research and rigorous clinical trials are imperative to validate the safety and efficacy of these interventions.
Methods
Gene/protein set
A set of 206 human genes/proteins associated with the “circadian rhythm” term was obtained from the Gene Ontology database (GO:0007623) (http://www.geneontology.org)55,56, and the David Bioinformatics Resource (https://david.ncifcrf.gov/)57. Subsequently, we manually curated and classified these CR-related genes/proteins in three categories: (a) CCCs, (b) CCGs/CCPs, and (c) genes/proteins involved in mediating the NMCRE. This classification was based on various gene ontology annotations. On the other hand, to determine which CR-related genes/proteins were already recognized as cancer drivers, we retrieved 874 driver genes/proteins from the Integrative OncoGenomics (intOGen) pipeline (https://www.intogen.org)58. Additionally, we utilized The Catalogue of Somatic Mutations in Cancer (COSMIC) Cancer Gene Census (CGC) (https://cancer.sanger.ac.uk/), which is an expert-curated repository of the genes/proteins known to drive cancer and is commonly employed in oncology research59.
CR-cancer score
The CR-cancer score is a strategy for prioritizing the most relevant genes/proteins in each of the multi-omics approaches analyzed. This score involved assigning a rank from 1 to 0 to each gene/protein based on the ranking obtained from the results of each analysis. In the OncoPrint of the TCGA PanCancer Atlas, the CR-related genes were ranked based on the frequency of genomic and transcriptomic alterations. Genes with higher frequencies of alterations received a higher CR-cancer score. In the CR-PPi network, the CR-related proteins were ranked based on degree centrality. Proteins more connected to cancer driver proteins had higher degree centrality and therefore a higher CR-cancer score. In the unfavorable prognostic gene analysis, the genes with greater significance received a higher CR-cancer score. In the shortest pathways to cancer hallmark phenotype analysis, the CR-related proteins with lower distance scores to cancer phenotypes received a higher CR-cancer score. For the first time, the CR-cancer scores from each multi-omics approach were integrated to identify the most significantly associated essential CR-related genes/proteins with cancer pathogenesis. This prioritization strategy allowed the visualization of the top 10% (cutoff > 0.9) of genes/proteins in each of the multi-omics approaches.
OncoPrint of genomic and transcriptomic alterations according to the TCGA PanCancer Atlas
After identifying the sets of CCCs, CCGs, and genes involved in mediating the NMCRE, we retrieved their genomic and transcriptomic alteration events in the PanCancer Atlas which belongs to TCGA consortium60–62. The genomic and transcriptomic alterations (mRNA upregulation, mRNA downregulation, CNV deep deletion, CNV amplification, fusion gene, inframe mutation, truncating mutation, and missense mutation) were analyzed in 10,918 individuals from 32 TCGA PanCancer types: GBM, UCS, UCEC, THCA, THYM, TGCT, SARC, PCPG, SKCM, PRAD, MESO, PAAD, OV, LUSC, LUAD, LIHC, KIRP, KICH, KIRC, HNSC, UVM, STAD, ESCA, CESC, LGG, BRCA, CRC, BLCA, CHOL, ACC, DLBC, and LAML. According to the Genomics Data Commons of the National Cancer Institute (https://portal.gdc.cancer.gov/) and the cBioPortal (http://www.cbioportal.org/)63,64, the mRNA upregulation and mRNA downregulation alterations were analyzed through RNA sequencing V2 RSEM where the expression Z-scores of tumor samples were compared to the expression distribution of all log-transformed mRNA expression of adjacent normal samples in each cohort65. The CNV amplifications and CNV deep deletions were identified using GISTIC2.066; and the inframe, truncating, and missense driver mutations were identified through whole exome sequencing. Lastly, an “event” refers to the presence of at least one pathogenic alteration in a patient’s gene, and the sum of these events allows us to calculate the frequencies of genomic and transcriptomic alterations.
To design the OncoPrint, which encompasses the most significantly altered CR-related genes we: (a) calculated the number of alteration events per gene and per TCGA PanCancer type; (b) normalized the f of alteration events dividing the number of alterations per gene by the number of individuals per each cancer cohort; (c) calculated the mean f per gene and per alteration type considering all PanCancer types; (d) identified the most altered genes taking into account as a cutoff the mean f of all genes; and (e) validated the most significant altered genes comparing the alteration frequency events between the group of genes with the highest alteration frequencies (cutoff > mean f) versus the group of genes with the lowest alteration frequencies (cutoff < mean f) by using the Mann–Whitney U test (P < 0.001). We also applied the Bonferroni correction test (P < 0.001) to perform a multiple comparison between (g) the whole TCGA PanCancer alterations, and (h) the TCGA PanCancer Atlas62,67–70. Lastly, we calculated the CR-cancer score to prioritize the top 10% (cutoff > 0.9) of genes with the most genomic and transcriptomic alterations across the TCGA PanCancer Atlas.
Circadian rhythm protein–protein interactome network
The CR-PPi was performed to enhance our understanding of the connectivity between CCCs, CCPs, proteins involved in mediating the NMCRE, and cancer driver proteins. This analysis utilized the human proteome data from the Cytoscape StringApp, considering only the highest confidence interactions (cutoff > 0.9) based on experimental evidence71–73. To determine the degree centrality, which indicates the number of edges connected to each node in a network74–77, we employed the CytoNCA app78. The nodes and edges were then organized using the organic layout, and the CR-PPi network was visualized through the Cytoscape software v.3.1071,72. The analysis included all CR-related proteins with at least one high-confidence interaction in the human proteome. For the inclusion of cancer driver proteins in the CR-PPi network, we sourced the data from the intOGen pipeline and the COSMIC-CGC database58,59. Lastly, we compared the average degree centrality among CCCs, CCPs, proteins involved in mediating the NMCRE, and cancer driver proteins; and we calculated the CR-cancer score to prioritize the top 10% (cutoff > 0.9) of proteins with the highest degree centrality in the CR-PPi network.
A pathology atlas of the human cancer transcriptome
The Human Pathology Atlas, created as part of the Human Protein Atlas program (https://www.proteinatlas.org/humanproteome/pathology), has been used to explore the prognostic role of each CR protein-coding gene across 17 TCGA PanCancer types in nearly 8000 patients. The Human Pathology Atlas uses transcriptomics and antibody-based profiling to provide a standalone resource for precision medicine in cancer23. Immunohistochemistry (IHC) is the gold standard methodology for in situ protein expression analysis in tissue samples. The combination of IHC and tissue microarray (TMA) technology allows simultaneous analysis of hundreds of tissue samples with an unprecedented degree of experimental standardization79.
Staining profiles for proteins in human tumor tissue based on immunohistochemistry using TMA and log-rank P-value for Kaplan–Meier analysis of correlation between mRNA expression level and patient survival were produced. Patient samples were classified into two expression groups and the correlation between expression level and patient survival was examined. The prognosis of each group of patients was examined by Kaplan–Meier survival estimators, and the survival outcomes of the two groups were compared by log-rank tests. CCCs, CCGs, and genes involved in NMCRE with log rank P-values less than 0.001 in maximally separated Kaplan–Meier analysis were defined as unfavorable prognostic genes80. Lastly, we calculated the CR-cancer score to prioritize the top 10% (cutoff > 0.9) of the most significant unfavorable prognostic genes.
Shortest pathways from circadian rhythm proteins to cancer hallmark phenotypes
CancerGeneNet, available at (https://signor.uniroma2.it/CancerGeneNet/), is a curated bioinformatics resource provided by SIGNOR81. This resource utilizes experimental annotations to infer potential causal pathways linking proteins to various cancer hallmark phenotypes24. Iannuccelli et al., programmatically implemented the calculation of shortest distance scores or paths from specific proteins to cancer phenotypes using the shortest path function from the igraph R package. Thus, our objective was to investigate the signaling crossroad between CR-related proteins and cancer45.
In this context, we computed the shortest paths for positive or negative regulations of CR-related proteins associated with angiogenesis, immortality, inflammation, metastasis, proliferation, cell death, differentiation, DNA repair, and glycolysis. Subsequently, we conducted a multiple comparison test using the Bonferroni correction (P < 0.001, 95% confidence interval) to compare the distance scores of CR-related proteins across different cancer phenotypes. Finally, we calculated the CR-cancer score to prioritize the top 10% (cutoff > 0.9) of the CCCs, CCPs, and proteins mediating NMCRE with the shortest paths to each cancer hallmark phenotype.
Multi-omics data integration and functional enrichment analysis
The functional enrichment analysis gives scientists curated signatures and interpretation of protein sets from omics-scale experiments25,82. Therefore, we performed the functional enrichment analysis to the essential CR-related proteins most significantly associated with cancer identified through the integration of CR-cancer scores (cutoff > 0.9) per multi-omics approach. The enrichment was analyzed using g:Profiler version e101_eg48_p14_baf17f0 (https://biit.cs.ut.ee/gprofiler/gost)25 to obtain significant annotations (Benjamini–Hochberg FDR q < 0.001) related to GO biological processes (http://geneontology.org/)55, the Reactome signaling pathways (https://reactome.org/)83, and WikiPathways (https://www.wikipathways.org/)84. The functional enrichment analysis was visualized through a Manhattan plot, and significant terms related to cancer hallmark phenotypes were manually curated.
Pharmacogenomic clinical annotations of circadian rhythm genes in cancer
We set out to further evaluate the panoramic landscape of cancer pharmacogenomic strategies where the essential CR-related genes were involved. Accordingly, we identified known and predicted oncogenic variants highly associated with cancer. Following this, we performed an in silico drug prescription analysis to reveal several clinically actionable genes directly targeted by anti-cancer drugs27.
The identification of oncogenic variants was a two-step process. Initially, we extracted 27,893 single nucleotide variants and insertion/deletion variants belonging to the CR-related genes that are significantly involved in cancer. These were retrieved from the Genome Aggregation database (gnomAD v3.1.2) (https://gnomad.broadinstitute.org/), using GRCh38 as the human genome reference85,86. Then, we performed boostDM, a machine learning-based methodology integrated into the Cancer Genome Interpreter (CGI) platform (https://www.cancergenomeinterpreter.org/home), to conduct an in silico saturation mutagenesis of cancer genes. This process allowed us to assess the oncogenic potential of the previously mentioned mutations in human tissues49,50. Lastly, boostDM categorizes mutations as known drivers or predicted drivers.
Furthermore, the in silico drug prescription integrated into the CGI includes putative biomarkers of drug responses found in the tumor, organized according to various levels of clinical relevance. The CGI utilizes two key resources to define the association between oncogenic variants and drug responses: the Cancer Biomarker database and the Cancer Bioactivities database28,50. Finally, we carried out an in silico analysis to determine the druggability of driver variants located within CR-related genes. This allowed us to identify the most effective precision oncology treatments87.
Drugs involved in late phase clinical trials
Regarding the identification of potential therapeutic targets and drugs in late phase clinical trials for cancer, we analyzed data from The Open Targets Platform (https://www.targetvalidation.org). This platform provides comprehensive data integration, allowing for access to and visualization of potential drug targets associated with cancer. It showcases all drugs in clinical trials linked to the essential CR-related proteins significantly involved in cancer29,88. Furthermore, the Broad Institute’s Drug Repurposing Hub (https://clue.io/repurposing) is a curated collection of drugs approved by the Food and Drug Administration (FDA), along with drugs in clinical trials and preclinical tool compounds89. This bioinformatics tool facilitated our identification of the mechanisms of action of drugs used in cancer treatment89.
Supplementary Materials
References
- CS Colwell. Linking neural activity and molecular oscillations in the SCN. Nat. Rev. Neurosci., 2011. [PubMed]
- RW Logan, CA McClung. Rhythms of life: Circadian disruption and brain disorders across the lifespan. Nat. Rev. Neurosci., 2019. [PubMed]
- Y Lee. Roles of circadian clocks in cancer pathogenesis and treatment. Exp. Mol. Med., 2021. [PubMed]
- W Ruan, X Yuan, HK Eltzschig. Circadian rhythm as a therapeutic target. Nat. Rev. Drug Discov., 2021. [PubMed]
- G Sulli, MTY Lam, S Panda. Interplay between circadian clock and cancer: New frontiers for cancer treatment. Trends Cancer, 2019. [PubMed]
- T Hofving. 177Lu-octreotate therapy for neuroendocrine tumours is enhanced by Hsp90 inhibition. Endocr. Relat. Cancer, 2019. [PubMed]
- JS Takahashi. Transcriptional architecture of the mammalian circadian clock. Nat. Rev. Genet., 2017. [PubMed]
- R Zhang, NF Lahens, HI Ballance, ME Hughes, JB Hogenesch. A circadian gene expression atlas in mammals: Implications for biology and medicine. Proc. Natl. Acad. Sci. U. S. A., 2014. [PubMed]
- C Dibner, U Schibler, U Albrecht. The mammalian circadian timing system: Organization and coordination of central and peripheral clocks. Annu. Rev. Physiol., 2010. [PubMed]
- JA Mohawk, CB Green, JS Takahashi. Central and peripheral circadian clocks in mammals. Annu. Rev. Neurosci., 2012. [PubMed]
- SH Wood. Circadian clock mechanism driving mammalian photoperiodism. Nat. Commun., 2020. [PubMed]
- K Bozek. Regulation of clock-controlled genes in mammals. PLoS ONE, 2009. [PubMed]
- F Fagiani. Molecular regulations of circadian rhythm and implications for physiology and diseases. Signal Transduct. Target. Ther., 2022. [PubMed]
- H-X Li. The role of circadian clock genes in tumors. Onco Targets Ther, 2019. [PubMed]
- F Battaglin. Clocking cancer: The circadian clock as a target in cancer therapy. Oncogene, 2021. [PubMed]
- FN Yang, W Xie, Z Wang. Effects of sleep duration on neurocognitive development in early adolescents in the USA: A propensity score matched, longitudinal, observational study. Lancet Child Adolesc. Health, 2022. [PubMed]
- CA Paz-Y-Miño. Positive association of the cathepsin D ala224val gene polymorphism with the risk of Alzheimer’s disease. Am. J. Med. Sci., 2015. [PubMed]
- WH Walker, JC Walton, AC DeVries, RJ Nelson. Circadian rhythm disruption and mental health. Transl. Psychiatry, 2020. [PubMed]
- T Papagiannakopoulos. Circadian rhythm disruption promotes lung tumorigenesis. Cell Metab., 2016. [PubMed]
- E Hadadi. Chronic circadian disruption modulates breast cancer stemness and immune microenvironment to drive metastasis in mice. Nat. Commun., 2020. [PubMed]
- 21.Aiello, I. et al. Circadian disruption promotes tumor-immune microenvironment remodeling favoring tumor cell proliferation. Sci. Adv.6, (2020).
- MH Bailey. Comprehensive characterization of cancer driver genes and mutations. Cell, 2018. [PubMed]
- M Uhlen. A pathology atlas of the human cancer transcriptome. Science, 2017
- M Iannuccelli. CancerGeneNet: Linking driver genes to cancer hallmarks. Nucleic Acids Res., 2020. [PubMed]
- U Raudvere. g:Profiler: A web server for functional enrichment analysis and conversions of gene lists (2019 update). Nucleic Acids Res., 2019. [PubMed]
- B Nguyen. Genomic characterization of metastatic patterns from prospective clinical sequencing of 25,000 patients. Cell, 2022. [PubMed]
- A López-Cortés. Prediction of breast cancer proteins involved in immunotherapy, metastasis, and RNA-binding using molecular descriptors and artificial neural networks. Sci. Rep., 2020. [PubMed]
- R Dienstmann, IS Jang, B Bot, S Friend, J Guinney. Database of genomic biomarkers for cancer drugs and clinical targetability in solid tumors. Cancer Discov., 2015. [PubMed]
- D Ochoa. Open targets platform: Supporting systematic drug-target identification and prioritisation. Nucleic Acids Res., 2021. [PubMed]
- J-P Etchegaray. Casein kinase 1 delta regulates the pace of the mammalian circadian clock. Mol. Cell. Biol., 2009. [PubMed]
- EL Mazzoldi. Casein kinase 1 delta regulates cell proliferation, response to chemotherapy and migration in human ovarian cancer cells. Front. Oncol., 2019. [PubMed]
- X-M Tan. Circadian variations of clock gene Per2 and cell cycle genes in different stages of carcinogenesis in golden hamster buccal mucosa. Sci. Rep., 2015. [PubMed]
- T Miki, T Matsumoto, Z Zhao, CC Lee. p53 regulates Period2 expression and the circadian clock. Nat. Commun., 2013. [PubMed]
- P Gao. Phosphorylation of the cryptochrome 1 C-terminal tail regulates circadian period length. J. Biol. Chem., 2013. [PubMed]
- X Zhao. Circadian amplitude regulation via FBXW7-targeted REV-ERBα degradation. Cell, 2016. [PubMed]
- D Ono, K-I Honma, S Honma. Roles of neuropeptides, VIP and AVP, in the mammalian central circadian clock. Front. Neurosci., 2021. [PubMed]
- B Lai. Haploinsufficiency of hnRNP U changes activity pattern and metabolic rhythms. Am. J. Pathol., 2018. [PubMed]
- JH Lee, A Sancar. Regulation of apoptosis by the circadian clock through NF-kappaB signaling. Proc. Natl. Acad. Sci. U. S. A., 2011. [PubMed]
- A Brenna, U Albrecht. Phosphorylation and circadian molecular timing. Front. Physiol., 2020. [PubMed]
- M Qu. Circadian regulator BMAL1::CLOCK promotes cell proliferation in hepatocellular carcinoma by controlling apoptosis and cell cycle. Proc. Natl. Acad. Sci. U. S. A., 2023. [PubMed]
- B Marcheva. Circadian clocks and metabolism. Handb. Exp. Pharmacol., 2013. [DOI | PubMed]
- C Savvidis, M Koutsilieris. Circadian rhythm disruption in cancer biology. Mol. Med., 2012. [PubMed]
- Y Lecarpentier, O Schussler, J-L Hébert, A Vallée. Multiple targets of the canonical WNT/β-catenin signaling in cancers. Front. Oncol., 2019. [PubMed]
- 44.Kimura, H. et al. CKAP4 is a Dickkopf1 receptor and is involved in tumor progression. J. Clin. Investig. (2016).
- D Hanahan. Hallmarks of cancer: New dimensions. Cancer Discov., 2022. [PubMed]
- Y Ye. The genomic landscape and pharmacogenomic interactions of clock genes in cancer chronotherapy. Cell Syst., 2018. [PubMed]
- X-L Wang, L Li. Circadian clock regulates inflammation and the development of neurodegeneration. Front. Cell. Infect. Microbiol., 2021. [PubMed]
- F Montenegro. Acute respiratory distress syndrome (ARDS) caused by the novel coronavirus disease (COVID-19): A practical comprehensive literature review. Expert Rev. Respir. Med., 2021. [PubMed]
- F Muiños, F Martínez-Jiménez, O Pich, A Gonzalez-Perez, N Lopez-Bigas. In silico saturation mutagenesis of cancer genes. Nature, 2021. [PubMed]
- D Tamborero. Cancer Genome Interpreter annotates the biological and clinical relevance of tumor alterations. Genome Med., 2018. [PubMed]
- C Paz-Y-Miño. Positive association of the androgen receptor CAG repeat length polymorphism with the risk of prostate cancer. Mol. Med. Rep., 2016. [PubMed]
- A López-Cortés. Mutational analysis of oncogenic AKT1 gene associated with breast cancer risk in the high altitude ecuadorian mestizo population. Biomed. Res. Int., 2018. [PubMed]
- C Paz-y-Miño. Incidence of the L858R and G719S mutations of the epidermal growth factor receptor oncogene in an Ecuadorian population with lung cancer. Cancer Genet. Cytogenet., 2010. [PubMed]
- V Yumiceba. Oncology and pharmacogenomics insights in polycystic ovary syndrome: An integrative analysis. Front. Endocrinol. (Lausanne), 2020. [PubMed]
- M Ashburner. Gene ontology: Tool for the unification of biology. Nat. Genet., 2000. [PubMed]
- The gene ontology resource: 20 years and still GOing strong. Nucleic Acids Res., 2019. [PubMed]
- DW Huang, BT Sherman, RA Lempicki. Systematic and integrative analysis of large gene lists using DAVID bioinformatics resources. Nat. Protoc., 2009. [PubMed]
- F Martínez-Jiménez. A compendium of mutational cancer driver genes. Nat. Rev. Cancer, 2020. [PubMed]
- Z Sondka. The COSMIC Cancer Gene Census: Describing genetic dysfunction across all human cancers. Nat. Rev. Cancer, 2018. [PubMed]
- KA Hoadley. Cell-of-origin patterns dominate the molecular classification of 10,000 tumors from 33 types of cancer. Cell, 2018. [PubMed]
- K-L Huang. Pathogenic germline variants in 10,389 adult cancers. Cell, 2018. [PubMed]
- I Armendáriz-Castillo. TCGA pan-cancer genomic analysis of alternative lengthening of telomeres (ALT) related genes. Genes (Basel), 2020. [PubMed]
- E Cerami. The cBio cancer genomics portal: An open platform for exploring multidimensional cancer genomics data. Cancer Discov., 2012. [PubMed]
- J Gao. Integrative analysis of complex cancer genomics and clinical profiles using the cBioPortal. Sci. Signal., 2013. [PubMed]
- B Li, CN Dewey. RSEM: Accurate transcript quantification from RNA-Seq data with or without a reference genome. BMC Bioinform., 2011
- CH Mermel. GISTIC2.0 facilitates sensitive and confident localization of the targets of focal somatic copy-number alteration in human cancers. Genome Biol., 2011. [PubMed]
- A López-Cortés. The close interaction between hypoxia-related proteins and metastasis in pancarcinomas. Sci. Rep., 2022. [PubMed]
- A López-Cortés. Identification of key proteins in the signaling crossroads between wound healing and cancer hallmark phenotypes. Sci. Rep., 2021. [PubMed]
- A López-Cortés. OncoOmics approaches to reveal essential genes in breast cancer: A panoramic view from pathogenesis to precision medicine. Sci. Rep., 2020. [PubMed]
- JM García-Cárdenas. Integrated in silico analyses identify PUF60 and SF3A3 as new spliceosome-related breast cancer RNA-binding proteins. Biology (Basel), 2022. [PubMed]
- D Szklarczyk. STRING v10: Protein–protein interaction networks, integrated over the tree of life. Nucleic Acids Res., 2015. [PubMed]
- P Shannon. Cytoscape: A software environment for integrated models of biomolecular interaction networks. Genome Res., 2003. [PubMed]
- NT Doncheva, JH Morris, J Gorodkin, LJ Jensen. Cytoscape stringapp: Network analysis and visualization of proteomics data. J. Proteome Res., 2019. [PubMed]
- A López-Cortés. Gene prioritization, communality analysis, networking and metabolic integrated pathway to better understand breast cancer pathogenesis. Sci. Rep., 2018. [PubMed]
- A López-Cortés. In silico analyses of immune system protein interactome network, single-cell RNA sequencing of human tissues, and artificial neural networks reveal potential therapeutic targets for drug repurposing against COVID-19. Front. Pharmacol., 2021. [PubMed]
- A López-Cortés. Pulmonary inflammatory response in lethal COVID-19 reveals potential therapeutic targets and drugs in phases III/IV clinical trials. Front. Pharmacol., 2022. [PubMed]
- A Cabrera-Andrade. Gene prioritization through consensus strategy, enrichment methodologies analysis, and networking for osteosarcoma pathogenesis. Int. J. Mol. Sci., 2020. [PubMed]
- Y Tang, M Li, J Wang, Y Pan, F-X Wu. CytoNCA: A cytoscape plugin for centrality analysis and evaluation of protein interaction networks. BioSystems, 2015. [PubMed]
- R Simon, M Mirlacher, G Sauter. Immunohistochemical analysis of tissue microarrays. Methods Mol. Biol., 2010. [PubMed]
- Q Zhang. Identification of potential diagnostic and prognostic biomarkers for prostate cancer. Oncol. Lett., 2019. [PubMed]
- L Perfetto. SIGNOR: A database of causal relationships between biological entities. Nucleic Acids Res., 2016. [PubMed]
- J Reimand. Pathway enrichment analysis and visualization of omics data using g:Profiler, GSEA, Cytoscape and EnrichmentMap. . Nat. Protoc., 2019. [PubMed]
- A Fabregat. The Reactome pathway Knowledgebase. Nucleic Acids Res., 2016. [PubMed]
- M Martens. WikiPathways: Connecting communities. Nucleic Acids Res., 2021. [PubMed]
- KJ Karczewski. The mutational constraint spectrum quantified from variation in 141,456 humans. Nature, 2020. [PubMed]
- RL Collins. A structural variation reference for medical and population genetics. Nature, 2020. [PubMed]
- NM Varela. A new insight for the identification of oncogenic variants in breast and prostate cancers in diverse human populations, with a focus on latinos. Front. Pharmacol., 2021. [PubMed]
- D Carvalho-Silva. Open targets platform: New developments and updates two years on. Nucleic Acids Res., 2019. [PubMed]
- SM Corsello. The Drug Repurposing Hub: A next-generation drug library and information resource. Nat. Med., 2017. [PubMed]
