Combined PD-L1/TGFβ blockade allows expansion and differentiation of stem cell-like CD8 T cells in immune excluded tumors
Abstract
TGFβ signaling is associated with non-response to immune checkpoint blockade in patients with advanced cancers, particularly in the immune-excluded phenotype. While previous work demonstrates that converting tumors from excluded to inflamed phenotypes requires attenuation of PD-L1 and TGFβ signaling, the underlying cellular mechanisms remain unclear. Here, we show that TGFβ and PD-L1 restrain intratumoral stem cell-like CD8 T cell (TSCL) expansion and replacement of progenitor-exhausted and dysfunctional CD8 T cells with non-exhausted T effector cells in the EMT6 tumor model in female mice. Upon combined TGFβ/PD-L1 blockade IFNγhi CD8 T effector cells show enhanced motility and accumulate in the tumor. Ensuing IFNγ signaling transforms myeloid, stromal, and tumor niches to yield an immune-supportive ecosystem. Blocking IFNγ abolishes the anti-PD-L1/anti-TGFβ therapy efficacy. Our data suggest that TGFβ works with PD-L1 to prevent TSCL expansion and replacement of exhausted CD8 T cells, thereby maintaining the T cell compartment in a dysfunctional state.
Article type: Research Article
Keywords: Cancer microenvironment, Tumour immunology, Tumour immunology
Affiliations: https://ror.org/04gndp2420000 0004 5899 3818Genentech, South San Francisco, CA USA
License: © The Author(s) 2023 CC BY 4.0 Open Access This article is licensed under a Creative Commons Attribution 4.0 International License, which permits use, sharing, adaptation, distribution and reproduction in any medium or format, as long as you give appropriate credit to the original author(s) and the source, provide a link to the Creative Commons license, and indicate if changes were made. The images or other third party material in this article are included in the article’s Creative Commons license, unless indicated otherwise in a credit line to the material. If material is not included in the article’s Creative Commons license and your intended use is not permitted by statutory regulation or exceeds the permitted use, you will need to obtain permission directly from the copyright holder. To view a copy of this license, visit http://creativecommons.org/licenses/by/4.0/.
Article links: DOI: 10.1038/s41467-023-40398-4 | PubMed: 37543621 | PMC: PMC10404279
Relevance: Moderate: mentioned 3+ times in text
Full text: PDF (77 KB)
Introduction
Cancer immunotherapy holds great promise for improving patients’ survival and quality of life. Nevertheless, even in cancer types sensitive to PD-1/PD-L1 blockade, only 25–35% of patients achieve complete and durable responses1. To understand the parameters governing immunotherapy response and resistance, a framework of three tumor-immune phenotypes has been established based on histopathology: (I) inflamed, in which CD8 T cells infiltrate the tumor parenchyma (II) excluded, in which CD8 T cells accumulate at the tumor–stroma boundary and (III) desert, in which CD8 T cells are mainly absent2,3. Patients with inflamed tumors have the best overall prognosis compared to those with desert or excluded tumors, which represent ~50% of all human tumors2,4.
In melanoma, head and neck, and gastric cancer, patients with inflamed tumors respond favorably to anti-PD-1 therapy and show higher expression of T cell activation markers, IFNγ and IFNγ signaling genes compared to non-responders5. Similar results were found in urothelial bladder and non-small cell lung cancer patients who benefit from anti-PD-L1 antibodies6–8. Despite the presence of CD8 T cells, excluded tumors show increased resistance to checkpoint blockade compared to patients with inflamed tumors8–11. Excluded tumors are typically characterized by elevated transforming growth factor beta (TGFβ) signaling. Combining checkpoint blockade with inhibitors of the immunosuppressive cytokine TGFβ potentiates curative, CD8 T cell-dependent anti-tumor immunity both in immune-excluded8,12,13 and other preclinical models12,14–20. These promising preclinical findings have inspired multiple clinical trials21 of therapeutic agents that target TGFβ16,19,22 in combination with checkpoint inhibition. Unfortunately, effective blockade of all three TGFβ isoforms may lead to unintended systemic side effects, such as tumor induction, cardiovascular and bleeding toxicities23, tissue inflammation, and autoimmunity. Moreover, the currently limited clinical success of TGFβ inhibitors reflects a need to further understand the impact of combined inhibition of TGFβ and checkpoint blockade agents such as PD-1/PD-L1 on the various cell types in the TME.
Even though CD8 T cell infiltration allows retrospective prediction of responsiveness to checkpoint blockade, it remains incompletely understood how specific therapies, including TGFβ blockade, may impact the origin and fate of CD8 T cells. Chronic antigen exposure in cancer and other diseases induces T cells to enter an exhausted/dysfunctional state characterized by gradual loss of effector functions and increased levels of co-inhibitory receptors such as LAG3, TIM3, PD-1, and TIGIT24,25. This imprinting in T-exhausted cells cannot be overcome by checkpoint blockade26. Several studies conducted in chronic viral infection mouse models showed that T-exhausted cells originate from TCF1+ PD-1+ stem-like cells27–30. Recent work in cancer identified two subsets of TCF1/7+ stem-like CD8+ memory T cells, putative T-memory progenitors, with distinct fate commitments. TCF1/7+ progenitors with low levels of PD-1 expression were committed to a functional phenotype (T stem cell-like, TSCL), whereas TCF1/7+ progenitors expressing high levels of PD-1 were committed to a dysfunctional, exhausted state and thus named T progenitor-exhausted or TPEX31,32. TSCL have been shown to occupy specific niches in the TME33 and are required for tumor control in response to immunotherapy34–36. Several human studies have similarly highlighted the importance of TCF1+ antigen-experienced T cells within the TME as critical responders to checkpoint blockade36–38. Effector memory cells, co-expressing Tcf7 and Cxcr3 as well as granzymes (most prominently Gzmk), with low to intermediate expression of Pdcd1 and low levels of clonal expansion resemble the TSCL population in mice39. They may similarly give rise to diverse cytotoxic T-cell expression phenotypes.
In chronic viral infections, TGFβ signaling is essential for TPEX maintenance40 and elevated in exhausted T cells41. Knocking out endogenous TGFβ receptor II (TGFBR2) in CAR T cells prevented the exhaustion of CARs42. CD8 T cell-intrinsic TGFβ signaling has further been described to suppress CD8 T cell-dependent tumor rejection by limiting their trafficking from the tumor-draining lymph node (dLN) into the tumor43. If and how blocking TGFβ affects CD8 T cell heterogeneity in the TME remains largely unclear. In particular, the impact of combining anti-PD-L1 with anti-TGFβ treatment on progenitor and effector CD8 T cells and their interactions with other key populations in the TME is not well understood.
In this study, we use a multi-omics approach to unravel how PD-L1 and TGFβ affect CD8 T cell phenotypes and impact tumor cells, myeloid cells, and fibroblasts. Our data demonstrate that dual blockade induces a shift in the balance of dysfunctional and progenitor cells with a reduction in TPEX and an expansion of clonally diverse stem-like (TSCL) CD8 T cells. Bioinformatic inference based on scRNA-seq analysis of tumor-infiltrating CD8 T cells suggests that TSCL can give rise to IFN-producing effector progeny, and their increase is accompanied by TME-wide interferon licensing. Moreover, we show that TGFβ prevents T-effector cell (TEFF) replenishment by TSCL in the CD8 T cell compartment and demonstrate that interferon licensing throughout the TME is associated with better overall survival in patients.
Results
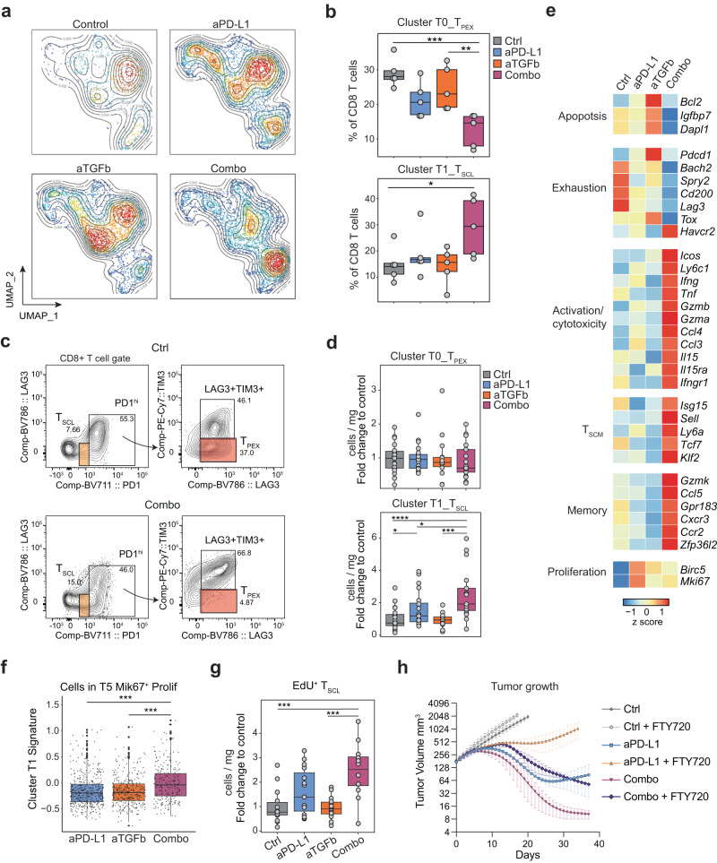
Consistent with previous work8,13,44, we found that combining therapeutic anti-PD-L1 with anti-TGFβ treatment (a monoclonal antibody that neutralizes all three active TGFβ isoforms) promoted tumor regression and survival in the immune-excluded EMT6 tumor model compared to control and single agent treatments (70% or more complete responders in combination treatment compared to ~30% in anti-PD-L1, Fig. 1a, b and Supplementary Fig. 1A). In addition, at 7 days post initiation of therapy and before any change in tumor volume, activated GZMB+ CD8+ T cell number (Fig. 1c) and overall CD8 T cell infiltration into the tumor increased in combination therapy (Fig. 1d and Supplementary Fig. 1B, C).

Single-cell RNA-seq identifies TSCL and TPEX CD8 T cells in EMT6 tumors
We next performed scRNA-seq on day seven after treatment initiation and before changes in tumor volume to define the early impact of combination treatment on intratumoral CD8 T cells at high resolution (Supplementary Fig. 1D). We identified eleven clusters among 25,063 sorted TCRb+ T cells (Supplementary Table 1). Based on the expression of established markers, they broadly classified into naive T cells (Lef1+), NKT cells (Ncr1+), CD8+ cells (Cd8a+), T helper cells (Cd4+), T regulatory cells (Foxp3+) and proliferating cells (Mki67+) (Supplementary Fig. 2A, B and Supplementary Data 1). An in-depth analysis of the non-naive CD8 T cell compartment revealed eight transcriptional clusters (Fig. 2a, b). To characterize each of these CD8 T cell clusters, we compared their gene expression profiles to known transcriptional markers of T cell function.

Clusters T1 and T7 showed high expression of memory T cells genes (Ccl5, Zfp36l2, Cxcr3, Gpr18345–52) and exhibited elevated expression of a T stem cell memory (TSCM) signature (Tcf7, Sell, Il2rb, Cxcr3, Ly6a, Bcl2 and Klf253–57), but lacked expression of Cd44 (Fig. 2c and Supplementary Fig. 2C). T1/T7 cells were distinct from naive CD8+ T cells as they expressed activation genes (Cd69, Ctla4, Tigit, Pdcd1, Supplementary Fig. 2D). While T1 and T7 shared expression of many genes including Tcf7, T7 exhibited a distinct IFN response signature (Isg15, Ifits, Stat1, Zbp1, and Irf7) (Fig. 2d and Supplementary Fig. 2D), similar to human and mouse TSCM58–60. Moreover, compared to other clusters, T1/T7 expressed lower levels of effector, cytotoxic, and exhaustion genes, such as Pdcd1, Entpd1, Gzmb, and Prf1. Given their transcriptional profile, we classified T1 and T7 as T stem cell-like cells (TSCL).
T2 and T3 showed higher expression of effector/cytotoxicity markers, as well as genes encoding immune checkpoint molecules (such as Pdcd1, Havcr2, Ctla4), whereas T6 and T0 were characterized by the expression of co-inhibitory receptors and immune checkpoints (Lag3, Tigit) (Fig. 2d). While cluster T0 expressed the highest levels of Tox, cluster T6 expressed the highest levels of Ifng, Tnf, and Ccl4. Signatures of T effector8, exhausted61 and cytotoxic T cells (Supplementary Table 2) were mainly enriched in T2, T3, and T6, suggesting the presence of effector cells at different stages of differentiation, including exhaustion (Fig. 2e and Supplementary Fig. 2E). T6 expressed markedly higher levels of Ifng than any other CD8 T cell cluster, and anti-PD-L1 and combination treatments elevated its expression (Fig. 2e and Supplementary Fig. 2F).
T0 had the lowest score for the cytotoxic signature and expressed genes associated with TGFβ signaling (Timp2, Gpm6b, lack of Gzmb)62–67, deletional tolerance68,69 and the contraction phase of the T cell activation cycle70–75 (Fig. 2f, Supplementary Fig. 2E, G, and Supplementary Data 1). Similar to T precursor exhausted (TPEX) cells previously described in tumors76, T0 showed high expression of Pdcd1 and Lag3, and a subset expressed Tcf7 and Slamf6 but lacked expression of Havcr2 and Entpd1. These observations point to Gpm6b+ cells in T0 as TPEX (Fig. 2f and Supplementary Fig. 2H, I). Cells in T0 were further characterized by the expression of Nt5e (Supplementary Fig. 2G), previously described as an indicator of TGFβ signaling in T cells66,77 and as a marker of TPEX in chronic infection40.
Flow cytometry (Supplementary Fig. 3A) validated the highest expression of TCF1 in T1/T7 cells (CD8+PD-1lowLAG3−TIM3−), followed by T0 (CD8+PD-1hiLAG3+TIM3−CD39−), while effector cells T2/T3 (CD8+PD-1hiLAG3+TIM3+CD39+) and T6 (CD8+PD-1hiLAG3+TIM3+CD39−) were negative for TCF1 staining (Fig. 2g). SLAMF6 expression was similarly consistent with our measurements in scRNA-seq data, thus validating our single-cell clusters on the protein level (Fig. 2g). Based on this analysis, we defined PD-1, LAG3, and TIM3 as our core markers to gate TSCL (PD-1lowLAG3−TIM3−) and TPEX (PD-1hiLAG3+TIM3−) by flow cytometry (Supplementary Fig. 3B).
Dual blockade of TGFβ and PD-L1 increases the abundance of TSCL at the expense of TPEX CD8 T cells
To understand if CD8 T cell subsets are affected by TGFβ and/or PD-L1 blockade, we compared their abundance between treatment conditions. While cluster T5 increased and T6 decreased in single (but not in combination) treatments, dual blockade significantly changed the abundance of cells from two of the eight clusters. We found that cluster T1 (Cxcr3+ TSCL) expanded 2.0-fold and cluster T0 (Gpm6b+ TPEX) contracted 2.3-fold, whereas neither single agent treatment significantly affected these populations (Fig. 3a, b, Supplementary Fig. 4A, and Supplementary Table 3). We confirmed the relative TSCL increase and TPEX decrease in established tumors following dual TGFβ and PD-L1 blockade by flow cytometry (Fig. 3c and Supplementary Fig. 4B). The number of TPEX and TSCL per mg of tumor tissue suggested that the overall effect of the anti-PD-L1/ TGFβ combination is an increase in the total number of TSCL in the TME (Fig. 3d).

Computational inference of cluster abundance in independent cohorts of mice substantiated the changes in cluster T1 frequency both at the transcriptional (bulk RNA-seq deconvolution of sorted T cells) and translational (Hyper Reaction Monitoring Mass Spectrometry of whole tumor tissue) levels (Supplementary Fig. 4c–e and Supplementary Data 2). Differential expression analysis on CD8 T cells revealed that anti-TGFβ monotherapy can downregulate the expression of a subset of exhaustion markers such as Lag3 and Cd200. Combination therapy reduced their expression further and repressed a broader set of exhaustion genes, including Tox (highly expressed by TPEX). The combination also increased the expression of stem-like and cytotoxic genes such as Ly6a, Gzmb, and Ifng (Fig. 3e and Supplementary Data 3). While anti-TGFβ monotherapy increased the expression of genes associated with apoptosis (such as Bcl2, and Igfbp7), the combination therapy had the opposite effect.
To investigate if the expansion of TSCL cells could be due to intratumoral in situ proliferation, we scored the cells in the proliferating cluster T5 for a gene set enriched in TSCL cluster T1. The significant enrichment for this score in the combination suggests that TSCL can expand in situ and that this process is more prevalent with combination therapy (Fig. 3f). A 24-h 5-ethynyl-2’deoxyuridine (EdU) pulse experiment further substantiated the increased proliferation of TSCL cells with combination treatment, as shown by the significant increase in EdU+ TSCL cells found in the tumor (Fig. 3g and Supplementary Fig. 4F–G). To more directly test the possibility that TSCL cells already present in the tumor at the time of TGFβ and PD-L1 blockade have the potential to control tumor growth, mice were treated with FTY720 (daily for three weeks starting when tumors reached ~150 mm3) to block egress of T cells from lymph nodes and prevent tumor infiltration by new circulating cells. Flow cytometric analysis confirmed that the blood of FTY720-treated mice was devoid of circulating T cells at days 7 and 14 (Supplementary Fig. 4H). While FTY720 greatly reduced the response seen with anti-PD-L1 alone, ~50% of mice still exhibited complete tumor regression in combination with anti-TGFβ (Fig. 3h and Supplementary Fig. 4I). These data suggest that CD8 T cells already present in the TME at the time of treatment onset have, at least in a subset of animals, the potential to drive curative anti-tumor immunity.
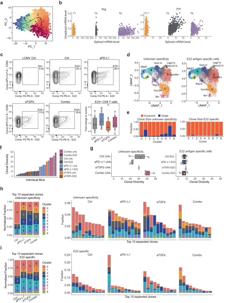
Velocity and TCR analyses identify TSCL as precursors of diverse transcriptional states, including IFNγhi effector T cells
Next, we were interested in the developmental relationships between T cell subsets. Trajectory analysis underlined the possibility of a stem/memory nature of Cxcr3+ TSCL clusters T7 and T1, positioning TSCL cells at the beginning of a transcriptional trajectory, Gpm6b+ TPEX (T0) and Ifnghi TEFF (T6) cells as potential endpoints, and TEFF (T2/T3) in between (Fig. 4a and Supplementary Fig. 5A). The progenitor-stem-like phenotype of cells in T1/T7 was additionally supported by RNA velocity analysis, an additional method to predict the future state of individual cells from scRNA-seq data78. While cells in T1/T7 expressed low levels of mature spliced RNAs encoding Ifng and Prf1, the expression levels of both Ifng and Prf1 pre-mRNA were high. This suggests cells in cluster T1/T7 were poised to transition towards more activated clusters that show higher amounts of spliced RNA for these two genes (Fig. 4b and Supplementary Fig. 5B).

The classification of T1 and T7 as TSCL and the transcriptional similarity between TSCL and naive T cells raised the possibility that these two clusters might have a diverse T cell receptor (TCR) repertoire, as previously reported for TSCM79. To test this hypothesis, we performed combined single-cell RNA and TCR-seq on CD8 T cells—with either unknown antigen specificity and E22 antigen specificity (an EMT6 specific mutation that generates an MHCI-restricted immunogenic neo-antigen80)—sorted from tumors following the same four therapeutic antibody treatments. E22 antigen-specific T cells represented an average of ~20% of the CD8+ PD-1+ cells in the tumor, and none of the treatments significantly changed their frequency (Fig. 4c). The identified scRNA/TCR-seq clusters showed strong transcriptional overlap with the initially presented scRNA-seq data (Fig. 4d, Supplementary Fig. 5C, and Supplementary Data 4). We further observed similar frequency changes in T0 and T1 (for cells with unknown and E22 specificity) and similar RNA velocity observations (Supplementary Fig. 5D–G). Notably, in the unspecific dataset, the TCR analysis demonstrated that T1 and T7 represented the most clonally diverse population of CD8 T cells (Fig. 4e), thus further supporting their stem-like classification. This trend was also observed in the E22-specific dataset, although to a much lesser degree.
In contrast, cells in T0 showed a stronger degree of clonal expansion, consistent with their annotation as TPEX (Fig. 4e and Supplementary Fig. 5H). By restricting the pool of clones to a single antigen, we identified a decreased clonal diversity in E22 enriched cells compared to not enriched cells (Fig. 4f). When comparing clonal diversity between conditions in antigen-specific cells or cells with unknown specificity, we did not observe any significant differences between the treatment groups (Fig. 4g).
Distribution analysis of the ten most expanded clones highlighted further differences between treatments: in controls, the majority of expanded clones were found in TPEX cluster T0 (Fig. 4h, i), whereas in combination treatment, expanded clones were present across all clusters, with T1 representing ~20% of all CD8 T cells (Fig. 4h, i) in both E22-specific and non-specific datasets. This suggests that the expanded T cells exhibit an increased diversity of transcriptional states in combination treatment.
In summary, TSCL cells expand in tumors following combination therapy at day 7 post-treatment initiation. They may give rise to IFNγhi TEFF, while the relative abundance of TPEX decreases. In addition, TSCL shows an increased clonal diversity and proliferate in the tumor, underlining their potential to fuel the anti-tumor response in combination treatment.
Cross-compartmental IFNγ licensing accompanies combination treatment-induced TSCL increase
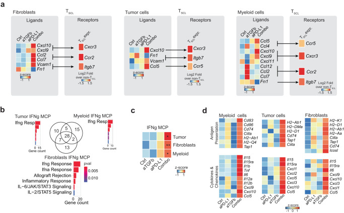
To understand if cell-extrinsic changes might additionally mediate the expansion of TSCL in the combination, we probed how tumor cells, fibroblast, and myeloid cells can communicate with T cells in the TME in our scRNA-seq data.
Our analysis of cells sorted from EMT6 tumors (Supplementary Fig. 1D) revealed that the combination therapy reduced the expression of TGFβ-inducible CAF markers in fibroblasts (Supplementary Fig. 6A, top). Furthermore, we found both iCAFs and myCAFs transition into an interferon response state in the combination treatment. We did not find a loss of a particular subset of malignant cells but downregulation of individual genes across tumor cell clusters in a pseudobulk differential expression analysis (Supplementary Fig. 6A, middle). In the myeloid compartment, the combination treatment enriched for monocytes rather than macrophages (Supplementary Fig. 6A, bottom). We next predicted interactions between TSCL and tumor, stromal and myeloid compartments (Fig. 5a). Our analysis revealed that combination treatment induces the expression of ligands in non-T cells that bind receptors specifically expressed by TSCL. These ligands, such as CXCR3 ligands CXCL9/10, can act on TSCL by either increasing their migration or retaining them in the TME81. CXCL9 was identified as an essential mediator of the efficacy of the anti-αvβ8 integrin anti-PD-1 combination therapy in the EMT6 model82. Given many of these ligands have been described as interferon-inducible, we hypothesized that their expression might be part of an interferon response across the multiple cell compartments.

To test this hypothesis, we detected expression programs underlying common cellular activities (Supplementary Data 5) in single-cell RNA-seq data across all four conditions and all major non-T cell compartments of the TME: tumor cells, myeloid cells, and fibroblasts. We identified a program enriched in the “Interferon-gamma response” MsigDB Hallmark gene set in all three compartments (Fig. 5b and Supplementary Fig. 6B). We termed this IFNγ MCP. Quantification of the IFNγ MCP program in all animals revealed a significant enrichment of IFNγ MCP program activity following combination treatment in tumor cells, myeloid cells, and CAFs (Fig. 5c). Anti-PD-L1 monotherapy also showed a trend of upregulation of this program. Nevertheless, the combination with TGFβ blockade amplified the signal, and we observed a significant induction compared to the control in each of the three compartments. Furthermore, proteomic analysis validated the IFNγ MCP program activation (Supplementary Fig. 6C). Similarly, pathway analysis of significantly upregulated genes in pooled pseudobulk samples comparing combination-treated mice to control (Supplementary Fig. 6A (right) and Supplementary Data 6 and 7) revealed a striking positive enrichment of multiple interferon-inducible inflammatory signaling (Cxcl9, Cxcl10, Il15, Il15ra, Tnf) and antigen presentation pathways (H2-Ab1, Tap1, Cd74) in the tumor, myeloid and fibroblast compartments (Fig. 5d).
IFNγ and intact IFNγ receptor signaling in tumor cells are required for a complete response to the combination
In line with our findings that TSCL are present in the tumor, expand in response to combination therapy before tumor regression, and can give rise to several TEFF cell subsets, we observed an increase in the percentage of IFNγ+ CD8 T cells in combination-treated tumors compared to control and anti-TGFβ treatment by flow cytometry (Fig. 6a). Across all populations sorted from EMT6 tumors, CD8 T cells showed the highest level of expression of IFNγ, pointing to CD8 T cells as the primary source of IFNγ in the TME (Supplementary Fig. 7A–C). Therefore, we hypothesized that IFNγhi TEFF cells mediate the observed TME interferon licensing and thus characterize their localization, quantity, and movement. We used intravital two-photon microscopy in an IFNγ-YFP reporter mouse inoculated with EMT6 tumor cells (Supplementary Fig. 7D, E). This allowed us to image the locations, velocities, and path lengths of individual IFNγ+ T cells within tumors. We found that combination treatment induced increased IFNγ+ T cell accumulation within the tumor center compared to control treatment (Fig. 6b, c and Supplementary Fig. 7F). The number of IFNγ+ T cells was inversely correlated with tumor volume (Fig. 6d), consistent with their presence promoting tumor clearance. IFNγ+ T cells in combination-treated tumors showed increased speeds and greater total path lengths compared to IFNγ+ T cells in control-treated tumors (Fig. 6e, f). The total IFNγ+ T cell displacements (measurement from point a to point b with a straight line) were the same for the two conditions (Supplementary Fig. 7G). These results suggest IFNγ+ T cells in combination-treated tumors were more actively surveilling their immediate environment compared to IFNγ+ T cells from control animals. The results align with a previous report showing IFNγ produced by cytotoxic T cells increases T cell motility and cytotoxicity83. Therefore, the T cell-intrinsic changes can contribute to an interferon licensing of the entire TME that may in turn lead to additional T cell infiltration into the tumor.

To interrogate the impact of IFNγ on the anti-tumor response induced by combination treatment, we performed an IFNγ blocking experiment. Adding a neutralizing IFNγ antibody to anti-PD-L1/TGFβ treatment completely inhibited the anti-tumor response caused by the combination, demonstrating the IFNγ dependency of the dual blockade (Fig. 6g). In addition, when we knocked out IFNGR1 in EMT6 tumor cells (Supplementary Fig. 7H), cells retained their ability to form tumors in vivo (Supplementary Fig. 7I), but the anti-tumor efficacy of the anti-PD-L1/TGFβ combination decreased (Fig. 6h). These data support the importance of the IFNγ response in inducing tumor rejection in combination treatment.
Cross-compartmental interferon licensing is associated with improved overall survival of cancer patients
Due to the relationship between the increased number of TSCL, which can fuel the TEFF pool and TME interferon licensing, we hypothesized that an interferon-licensed TME might be predominantly found in inflamed human tumors and predictive of overall patient survival.
To test the first hypothesis, we compared the expression profiles of human inflamed and excluded tumors from the IMVigor210 trial (348 patients with advanced-stage urothelial bladder cancer treated with atezolizumab (anti-PD-L1))8. Genes significantly upregulated in inflamed compared to excluded human tumors were enriched in human orthologues of our mouse IFNγ MCP signature. Similarly, the signature score was enriched in inflamed compared to excluded human tumors (Fig. 7a). Moreover, high levels of the IFNγ MCP predicted a favorable outcome, while the approximated amount of CD8 T cells, judged by CD8A expression, did not (Fig. 7b, top). Even when focusing on immune-inflamed tumors, we observed that high levels of IFNγ MCP predicted favorable survival, while this was not observed for CD8A alone (Fig. 7b, bottom). Furthermore, the association between high levels of the IFNγ MCP and favorable outcomes was found in a cross-TCGA analysis and within individual indications, such as sarcoma, breast cancer, or bladder cancer (Fig. 7c).

The significant association of IFNγ MCP with improved overall survival supports the notion that the main transcriptional change induced by the combination, a strong induction of interferon response across multiple cell types, is clinically associated with a better outcome.
Discussion
We previously reported that TGFβ hampers response to anti-PD-L1 treatment in a CD8 T cell-dependent manner8. Here, we identified two key ways in which TGFβ influences CD8 T cells and consequently the entire TME: TGFβ impedes the expansion and differentiation of clonally diverse stem-like CD8 TSCL cells and supports the maintenance of TPEX. At the same time, as TSCL cells are the precursors of diverse T cell transcriptional states, including IFNγhigh CD8 T effector cells, TGFβ dampens the ability of CD8 T cells to trigger a TME-wide IFN licensing that is required for a complete response to the combination.
Our data are consistent with a model of two distinct populations of stem-like progenitor CD8 T cells31: we identified (1) a population similar to T stem/memory cells (TCF1/7high PD-1-/low, clusters T1/7, that we refer to as T stem cell-like, TSCL) that is clonally diverse and (2) a population that expresses exhaustion markers, high TGFβ signaling pathway genes and shows high levels of TCR clonal expansion (TPEX, cluster T0, TCF1/7+ TOXhigh PD-1high). Anti-PD-L1 and anti-TGFβ combination therapy leads to an increase of TSCL and decreases TPEX cells. TGFβ may be required for the activation and/or maintenance of the TPEX CD8 T cell phenotype, in line with recent work that showed TGFβ signaling dependency of TPEX in LCMV infection40. Additional experiments are needed to determine TPEX cell fate with TGFβ blockade. Their decrease could be due to migration from the tumor, death, or de-differentiation into effector cells, as suggested by other studies40.
Furthermore, it remains to be experimentally confirmed if, in cancer, the increase in TSCL is primarily due to in situ proliferation or if TSCL are mainly derived from lymphoid organs. Our data suggest optimal anti-tumor efficacy is obtained when T cell trafficking between the lymph node and the tumor is intact, consistent with previous reports84,85. Further elucidating the relationship between CD8 T cells in the tumor and tumor-draining lymph nodes and their expression phenotypes and clonotypes will be essential to deepen our understanding of TGFβ in restraining their function in the anti-tumor response. In addition, while we show that in situ proliferation contributes to TSCL expansion in combination, our analyses of other cell types in the TME revealed that combination treatment induces the expression of ligands in non-T cells that bind receptors specifically expressed by TSCL, such as Cxcl9/10. These computational analyses provide further insights into potential extrinsic mechanisms that can contribute to TSCL expansion via cell-cell communications, especially with combination treatment. They further highlight the importance of interferon-mediated activation of chemokines and cytokines in non-T cells. Previous work in CAR T cells showed that successful CAR T cell killing requires intact interferon-gamma receptor signaling in tumor cells and downstream activation of adhesion pathways86. Further research will be needed to elucidate the importance of individual interferon-inducible pathways, chemokines, and cytokines in the context of anti-PD-L1 and anti-TGFβ blockade.
Still, our data demonstrate that CD8 T cells already present in the tumor can be sufficient to elicit curative anti-tumor immunity in a subset of animals, especially when combining PD-L1 and TGFβ blockade. TGFβ may limit the lifespan or function of the TSCL compartment, allowing more cells to develop along the exhaustion trajectory rather than T effector differentiation, resulting in an accumulation of TPEX. While our data cannot answer this question definitively, it still provides some insights: when blocking new influx from the lymph node, combination therapy led to a better response compared to anti-PD-L1 alone, suggesting that in situ proliferation of CD8 T cells with stem-like phenotype may at least in part be driving TCR diversification, CD8 T effector cell rejuvenation, increase in IFNγ expression and tumor rejection.
While CD8 T cell expression phenotypes are not used for the stratification of clinical cohorts yet, tumors are histopathologically classified into inflamed and non-inflamed phenotypes using the abundance of intratumoral CD8 T cells as a critical criterion. Anti-PD-L1 and anti-TGFβ combination allowed the intratumoral migration of CD8 T cells, successfully converting the EMT6 immune-excluded phenotype into an inflamed tumor. Our analysis suggests that the T cell landscape and the entire TME, including myeloid, tumor, and fibroblastic cells, are remodeled upon successful checkpoint blockade. The greater migratory capacity of IFNγhi T effector cells observed following combination treatment could further increase the amount of IFNγ sensed by cells of the various cell compartments as previously shown87,88. We observed cross-compartmental IFN licensing upon TGFβ/PD-L1 dual blockade. All major populations in the TME increased expression of antigen presentation-related genes and T cell stimulatory cytokines and chemokines. These findings suggest that TGFβ may dampen CD8 T cell activity by restraining their provision of IFNγ and that success of combination therapy depends on ensuing IFNγ signaling in multiple non-T cell compartments of the tumor ecosystem. In line with this hypothesis, IFNγ is required for successful tumor rejection by dual blockade of TGFβ and PD-L1, and knocking out IFNγ receptor in tumor cells leads to decreased complete response to dual PD-L1 TGFβ blockade. Our observations align with previous work on cross-talk between IFN and TGFβ signaling pathways89–93. While previous studies have described an association between IFNγ-related genes and response to checkpoint inhibition, the gene sets developed in these studies contained a mixture of interferon response genes and genes expressed by CD8 T cells, such as IFNG5–7. Our study focused on identifying a gene signature induced in non-T cells mediated by IFNγ. Using this signature, we can provide evidence of a direct clinical association between interferon licensing, likely across multiple compartments of the TME, and overall patient survival.
The data presented here are improving our understanding of the pharmacodynamic effects of TGFβ blockade in combination with immune checkpoint inhibitors that may need to be considered for future clinical trial design.
Methods
Our research complies with all relevant ethical regulations. All animal activities in the research studies presented here were conducted under protocols approved by the Genentech Institutional Animal Care and Use Committee (IACUC).
Cell lines
The EMT6 murine mammary carcinoma cell line was obtained from American Type Culture Collection (ATCC; Manassas, VA). EMT6 cells were engineered to express either THY1.1 (for flow cytometry and RNA-seq experiments) or mAPPLE (for in vivo imaging).
To generate an EMT6-Thy1.1 cell line, a pLVX-puromycin backbone vector containing murine Thy1.1 was packaged into viral particles by transfecting HEK293T cells with Lenti-X packaging single shots (Clontech, Mountainview, CA). After 48 h, the virus-containing media was collected, filtered, and concentrated with a Lenti-X concentrator (Clontech). EMT6 cells were then transduced with the virus and polybrene (8 µg/mL) with 2 h spin at 30 °C and 2000 rpm. Cells were then placed under puromycin selection and expanded for 1 week. To obtain a stable Thy1.1 high cell line, the top 10% of Thy1.1+ cells were sorted as single cells, and individual clones were expanded. After expansion, clones were screened for high Thy1.1 expression that was maintained after 2–3 weeks in culture, and four clones were chosen. Finally, two of these lines were injected s.c. into mice, and the tumors were collected after about 2 weeks to confirm that Thy1.1 expression was maintained in vivo. Clone 5 was used for in vivo experiments.
To generate EMT6-mAPPLE, 1 × 106 EMT6 cells were seeded per 10-cm cell culture dish in RPMI-medium. After 24 h, EMT6 cells were transfected using LipofectamineTM 3000 Reagent (Thermo Fisher Scientific, Waltham, MA) according to the manufacturer’s instruction, 4 µg plasmid DNA together with 8 µg of piggyBacVector DNA were used per dish. After expansion, cells were single-cell sorted based on mApple-high expression, and clone E1 was selected for further in vivo use based on mApple expression.
EMT6 IFNGR1 KO cells were generated at Synthego (Redwood City, CA) using CRISPR KO (Guide RNA sequence: UGGUAUUCCCAGCAUACGAC; Guide RNA cut location chr10:19,597,466; Exon targeted: 2). The loss of IFNγ response in the EMT6 IFNGR1 KO cells was validated in vitro by stimulating the cells with mouse recombinant IFNγ (catalog number n 485-MI, R&D Systems, Minneapolis, MN) for 30 min at 37 °C and by analyzing STAT1 phosphorylation by flow cytometry.
Mice
Female BALB/c mice were obtained from Charles River Laboratories (Hollister, CA). Female IFNγ-YFP reporter mice, aka GREAT mice: the “interferon-gamma reporter with endogenous polyA transcript” (GREAT) allele has an IRES-eYFP reporter cassette inserted between the translational stop codon and 3’ UTR/polyA tail of the interferon-gamma (IFNγ) gene. The bicistronic IFNγ-IRES-eYFP mRNA is under control of the endogenous IFNγ promoter/enhancer regions with proper regulation defined by the endogenous 3’ UTR and polyA tail. This allows the translation of both IFNγ and eYFP from the same mRNA and therefore the analysis of IFNγ–competent cells in vivo by detection of YFP expression without the need for restimulation. The IFNγ-YFP reporter mice were licensed from UCSF and backcrossed to the BALB/c background.
All mice were housed at Genentech in individually ventilated cages within animal rooms maintained on a 14:10-h, light:dark cycle. Animal rooms were temperature and humidity-controlled, between 68 and 79 °F and 30 and 70%, respectively, with 10 to 15 room air exchanges per hour. Mice were acclimated to study conditions for at least 3 days before tumor cell implantation. Animals were 8–10 weeks old. Only animals that appeared to be healthy and free of obvious abnormalities were used for the studies.
Animals were maintained in accordance with the Guide for the Care and Use of Laboratory Animals. Genentech is an AAALAC-accredited facility, and all animal activities in the research studies were conducted under protocols approved by the Genentech IACUC.
In vivo studies
EMT6 cells were cultured in Roswell Park Memorial Institute (RPMI) 1640 medium plus 2 mM l-glutamine with 10% fetal bovine serum (FBS; HyClone, Waltham, MA). Cells in log‑phase growth were centrifuged, washed once with Hank’s balanced salt solution (HBSS), counted, and resuspended in 50% HBSS and 50% Matrigel (BD Biosciences; San Jose, CA) at a concentration of 1 × 106 cells/mL for injection into mice. Mice were inoculated with 1 × 105 cells in 100 μL of HBSS: Matrigel (1:1). EMT6 cells were inoculated in the left mammary fat pad #5 of the mouse. When the tumor reached a volume of 130–230 mm3, animals were distributed into treatment groups based on tumor volume and treated with isotype control antibodies (mouse IgG1 anti-gp120, 20 mg/kg first dose followed by 15 mg/kg thereafter), anti-PD-L1 (mouse IgG1 clone 6E11, 10 mg/kg first dose followed by 5 mg/kg thereafter), anti-TGFβ (mouse IgG1, 10 mg/kg), or a combination of anti-PD-L1 with anti-TGFβ antibody (Supplementary Table 4). Antibodies were administered three times a week for 21 days, the first dose intravenously, and subsequent doses intraperitoneally.
For FTY720 experiments, FTY720 oral administration started at the same time as the antibody treatments. FTY720 1 mg/kg was administered by oral gavage daily for 21 days. For efficacy studies, tumors were measured two times per week by caliper.
Mice were euthanized immediately if tumor volume exceeded 2000 mm3 (maximal tumor volume permitted by the Genentech IACUC), or if tumors ever fall outside the IACUC Guidelines for Tumors in Rodents. Mice were considered complete responders (CR) when their tumors became smaller than 32 mm3 (limit of detection) and remained undetectable. Efficacy studies were terminated about 40–50 days after initiation of treatment. No mice met the criteria for euthanasia because of body weight loss nor exhibited adverse clinical signs during the studies.
For IFNγ neutralizing experiments, an anti-mouse IFNγ antibody (InVivoPlus Clone XMG1.2, Catalog number BP0055; BioXcell, Lebanon, NH) was administered at 12.5 mg/kg at the same time as the other antibodies (three times a week for 21 days, first dose intravenously, subsequent doses intraperitoneally).
For EdU pulse experiments, 200 μl of 5 mg/ml EdU (5-ethynyl-2′-deoxyuridine, Component A, Life Technologies, cat. no. A10187) were injected intraperitoneally 24 h before mouse euthanasia.
For IHC, flow cytometry analysis, proteomic analysis or FACS sorting, and subsequent RNA-seq analysis, mice were euthanized 7 days after treatment initiation, and tumors were collected.
Tumor growth analysis
Analyses and comparisons of tumor growth were performed using a package of customized functions in R (Version 4.1.0 (2021-05-18); R Foundation for Statistical Computing; Vienna, Austria), which integrates software from open-source packages (e.g., lme4, mgcv, gamm4, multcomp, settings, and plyr) and several packages from tidyverse (e.g., magrittr, dplyr, tidyr, and ggplot2)94. Briefly, as tumors generally exhibit exponential growth, tumor volumes were subjected to natural log transformations before analysis. All raw tumor volume measurements from 0 to 8 mm3 were judged to reflect complete tumor absence and were converted to 8 mm3 before natural log transformation. A generalized additive mixed model was then applied to describe the changes in transformed tumor volumes over time using regression splines with automatically generated spline bases. This approach addresses both repeated measurements from the same study subjects and moderate dropouts before the end of the study.
Intravital two-photon imaging of YFP+ cells in dorsal skinfold chamber
The surgical procedure for installation of the dorsal skinfold chambers (DSFC) into IFNγ-YFP reporter mice was adapted from previous work95. Briefly: after anesthesia, the chamber was sutured into the skinfold with care to ensure that vascular integrity was maintained. Following surgery, the mouse was transferred immediately to a heated cage for recovery. Once ambulatory, mice were housed singly with food and water on the cage floor.
Each mouse was then viewed under a dissecting stereomicroscope to confirm blood circulation within the chamber window. 48 h post DSFC installation, 750k EMT6-mApple tumor cells were implanted inside the DSFC chamber. Tumor growth was monitored by caliper measurements every 2–3 days and once palpable tumors reached 150–200 mm3 size (day 10 post-implant) mice were distributed into treatment groups and treated with isotype control antibodies (mouse IgG1 anti-gp120, 20 mg/kg first dose followed by 15 mg/kg thereafter) and anti-PD-L1 (mouse IgG1 clone 6E11, 10 mg/kg first dose followed by 5 mg/kg thereafter) in combination with anti–PAN-TGFβ (mouse IgG1, 10 mg/kg). Treatment was administered every 2–3 days for 1 week.
Live imaging of YFP+ cells within tumors was conducted routinely beginning on day 10 post-tumor implantation and ending on day 24 (day 14 post-treatment). Mice were imaged on a two-photon laser-scanning microscope (Ultima In Vivo Multiphoton Microscopy System; Prairie Technologies) using two Ti:sapphire lasers (MaiTai DeepSee Spectra Physics; Newport) tuned to 910 nm and 980 nm with a 16x (numerical aperture 0.8) objective lens (Nikon) to allow 4-color detection: Ch1 (far-red, vascular dye), Ch2 (red, mApple tumor cells), Ch3 (green, YFP+ cells) and Ch4 (blue, collagen). Mice were placed on a custom scope stage designed to maintain mouse body temp at 37 °C and provide anesthesia. A built-in spring-loaded C-clamp was gently placed on top of the chamber to reduce breathing artifacts while imaging. GenTeal eye lubricant (Alcon) was applied to the DSFC window to allow proper immersion of the 16x objective. Mice were injected IV with 100 µl AngioSense EX (Perkin Elmer) to label vasculature. Epifluorescence illumination (X-Cite Series 120Q unit, Lumen Dynamics) was used to locate mApple+ EMT6 tumor and select for 2-photon imaging. Second harmonic generation (SHG) was used to locate the tumor periphery via collagen deposition. Z-stacks were set using the SHG signal to guide upper and lower limits. The total image stack depth did not exceed 100 µm. Time-lapse Z-stacks were collected at 512 × 512 resolution, 2.8 Us dwell-time, and 1.5-micron z-step with a total stack time of ~45 s. Total recording time ranged from 10–45 min per mouse. Fluorescence signals from YFP+ cells, mApple+ tumor cells, vasculature (AngioSense), and collagen (SHG) were collected with the following filters: green (BP 525/30), red (BP 618/570), far-red (692LP), and blue (BP 452/45). Imaging was repeated at three other random regions of the tumor up for a maximum imaging duration of 2 h. When the imaging session was completed, mice were allowed to recover on a heating pad and once ambulatory it was returned to its cage.
For image analysis, ImageJ/Fiji, Matlab (Mathworks), and Imaris (Bitplane) were used. YFP+ cells dynamics were quantified using Imaris (Spot and surface detection) and Matlab routines. Statistical analysis was performed using GraphPad Prism v7.02. Data are expressed as mean, mean +/− SEM. For the comparison of the two groups, a two-way ANOVA was used. A level of P < 0.05 was considered statistically significant.
Immunohistochemistry on mouse tissue
Tumors were collected 7 days after treatment initiation. Tumors were fixed in 10% neutral buffered formalin (NBF) and paraffin-embedded. IHC was performed on 4-μm thick paraffin-embedded tissue sections mounted on Superfrost Plus glass slides. Staining was performed on the Lab Vision Autostainer (Thermo Fisher Scientific, Waltham, MA). Sections were de-paraffinized and rehydrated to deionized water. Antigen retrieval was performed with 1× DAKO Target Retrieval Solution (Agilent Technologies, Carpinteria, CA) for 20 min at 99 °C and cooled to 74 °C. Subsequently, endogenous peroxidase was quenched by incubating in sections in 3% H2O2 for 4 min at room temperature. Slides were then incubated with hamster anti-mouse CD8a (clone 1.21E3.1.3, Genentech, Inc.) at 5 µg/ml for 60 min at room temperature followed by biotinylated goat anti-hamster IgG (Vectorlabs; Burlingame, CA), detected with Vectastain ABC-HRP (Vectorlabs; Burlingame, CA) and visualized with Pierce metal-enhanced DAB (Thermo Scientific; Fremont, CA). For Masson trichrome counterstaining, the sections were fixed in Bouin’s fixative (American MasterTech, Lodi, CA; FXBOUGAL) at 60 °C for 1 h then rinsed with tap water and stained with Weigert’s hematoxylin with dH2O and 95% ethanol for 5 min. Following wash with tap water for 5 min, rinse with dH2O, slides were stained with Biebrich scarlet-acid fuchsin (Spectrum Chem, Vernon Hills, IL; CAS 3761-53-3, Spectrum Chem, Vernon Hills, IL; CAS 3244-88-0, American MasterTech, Lodi, CA; AHORG25) (1:100 vol/vol) in 0.2% acetic acid (VWR, Radnor, PA;BDH3092) at 60 °C for 30 s. Slides were then serially incubated in 0.2% acetic acid (VWR, Radnor, PA;BDH3092) in dH2O for 10 min, 5.0% phosphotungstic acid (American MasterTech, Lodi, CA;AHPPTA125) in dH2O for 20 min, 0.2% acetic acid (VWR, Radnor, PA;BDH3092) in dH2O for 2 min and stained for collagen using 3.0% aniline blue (American MasterTech, Lodi, CA; AHABL25) in dH2O (3:1 vol/vol) for 1 min. Slides were then decolorized and coverslipped.
CD8 T cell infiltration analysis
Bright-field images were acquired by Hamamatsu Nanozoomer automated slide-scanning platforms at a final magnification of Å~200. The images were analyzed with the 2016b version of the Matlab software package (MathWorks). Regions of interest (ROIs) were defined by a pathologist. Cells marked with CD8+ that lay within the ROI border were identified by intensity thresholding and simple morphological filtering. Immune cell infiltration was evaluated for each slide (i.e., each mouse) by calculating the nearest distance to the ROI border over all CD8+ marked cells within the ROI on that slide. Distances were then normalized per slide by dividing by the maximum distance that any CD8+ cell could potentially travel from the ROI border. Averages of normalized distances were then calculated to arrive at normalized mean distances. Normalized mean distances were then pooled across the three studies and analyzed by linear regression with the treatment group as a fixed categorical variable and ROI area and the total number of CD8+ cells within the ROI as covariates. Covariate-adjusted means and 95% confidence intervals were reported for each treatment group. Pairwise comparisons among treatment groups were made using Tukey’s HSD. All analyses were performed using R (R Foundation for Statistical Computing; Vienna, Austria), and distance calculations were made using the R package “spatstat”96.
Preparation of single-cell suspension and antibody staining for flow cytometry and sorting
Tumors were collected 7 days after treatment initiation. Tumors were weighed and enzymatically digested using a cocktail of dispase, collagenase P, and DNaseI for 45 min at 37 °C, to obtain a single-cell suspension. Cells were counted using a Vi-CELL XR (Beckman Coulter, Brea, CA).
For flow cytometry analysis, cells were first incubated with mouse BD Fc block (5 µg/ml) and LIVE/DEAD® Aqua Fixable Dead Cell Stain for 30 min on ice. The cells were then stained with the following antibodies. For the T cells staining: CD45 BV605 (0.67 µg/ml), TCR-β PE or APC (2 µg/ml), CD8 APC-Cy7 (1 μg/ml), LAG3 BV785 or Percp-Cy5.5 (2 μg/ml), TIM3 PE-Cy7(2 μg/ml), PD-1 BV711 (1 μg/ml), CD39 PE (2 μg/ml) for 30 min on ice. Cells were fixed and permeabilized eBioscience™ Foxp3/Transcription Factor Staining Buffer Set to stain for Granzyme B FITC (5 μg/mL), IFNγ PE-Cy7(2 μg/ml), and TCF1 AF647 (1:50). For E22 tetramer and EdU staining, cells were first stained with E22 Tetramer or LCMV tetramer PE (1:12.5 dilution) for 20 min at room temperature. Then cells were stained with the following antibodies: CD45 BV605 (0.67 µg/ml), LAG3 APC (2 µg/ml), CD8 APC-Cy7 (1 μg/ml), CD90.2 BV785 (1 µg/ml), TIM3 PE-Cy7(2 μg/ml), PD-1 BV711(1 μg/ml). After surface staining EdU staining was performed using the CLICK-IT EDU PLUS Alexa Fluor 488 KIT following manufacture protocol (Thermo Fisher Scientific). Flow Cytometry data were collected with a BD LSRFortessa cell analyzer or FACSymphony (BD Biosciences, San Jose, CA) using BDFACSDiva software (versions 8.0.1 and 9.1, BD Biosciences, San Jose, CA). Flow data were analyzed in FlowJo, and exported to CSV files and statistical analysis was performed using the R package tidyverse, dplyr, and FSA. Treatment-induced changes were identified with Kruskal–Wallis ANOVA followed by Dunn’s test with multiple testing correction via the Benjamini–Hochberg method.
For sorting (scRNA-seq and bulk RNA-seq of TME populations), cells were first enriched for live cells using Dead Cell Removal Kit following the manufacturer’s instructions. Cells were then incubated with mouse BD Fc block (5 µg/ml) for 30 min on ice. And then stained for 30 min on ice with the following antibodies: CD45 PE-Cy7 (1 µg/ml), TCR-β APC (1 µg/ml), THY1.1 AF488 (2.5 µg/ml), PDPN PE (0.5 µg/ml), CD31 BUV737 (1 μg/ml), CD11b BUV395 (1 μg/ml), plus one of the following Hashtag antibodies (one for each replicate, 5 µg/ml): TotalSeq™-B0301 (barcode sequence: ACCCACCAGTAAGAC), -B0302 (barcode sequence: GGTCGAGAGCATTCA), -B0303 (barcode sequence: CTTGCCGCATGTCAT), -B0304 (barcode sequence: AAAGCATTCTTCACG), -B0305 (barcode sequence: CTTTGTCTTTGTGAG). Just before sorting cells from the same treatment group were pulled together and stained with 7AAD and eBioscience™ Calcein Blue AM Viability Dye. Four population were sorted: T cell (7AAD- Calcein blue+ CD45 + THY1.1- TCRb + ), fibroblasts (7AAD- Calcein Blue+ CD45- THY1.1- CD31- PDPN + ), myeloid cells (7AAD- Calcein Blue+ CD45 + THY1.1- CD11b + ) and tumor cells (7AAD- Calcein Blue+ CD45- THY1.1 + ). Cells were sorted using a BD FACSAria™ Fusion flow cytometer (BD Biosciences, San Jose, CA). For scRNA-seq, 50k cells for each population were sorted in 300 UL of MACS buffer kept at 4 °C. Cells were then counted and resuspended at an adequate concentration for loading into the 10X chips. For bulk RNA-seq, 5k cells for each population per mouse were sorted in 100 UL of RA1 buffer + 2 UL of TCEP (NucleoSpin RNA XS) spun down, and immediately frozen in dry ice. Samples were conserved at −80 °C until RNA extraction.
For sorting (TCR/scRNA-seq), cells from tumor digestion were first enriched for live cells using Dead Cell Removal Kit following the manufacturer’s instructions. Cells were then incubated with mouse BD Fc block (5 µg/ml) for 30 min on ice. The cells were then stained for 30 min on ice with the following antibodies: CD45 BUV395 (1 µg/ml), CD11b BV650 (0.5 µg/ml), CD19 BV650 (1 µg/ml), NK1.1 BV650 (1 µg/ml), CD90.2 BV785 (1 µg/ml), CD44 FITC (1 µg/ml), plus one of the following Hashtag antibodies (one for each replicate, 5 µg/ml): TotalSeq™-C0301 (barcode sequence: ACCCACCAGTAAGAC), -C0302 (barcode sequence: GGTCGAGAGCATTCA), -C0303 (barcode sequence: CTTGCCGCATGTCAT), -C0304 (barcode sequence: AAAGCATTCTTCACG), -C0305 (barcode sequence: CTTTGTCTTTGTGAG), -C0306 (barcode sequence: TATGCTGCCACGGTA). Just before sorting cells from the same treatment group/ tissue of origin were pulled together and stained with 7AAD and eBioscience™ Calcein Blue AM Viability Dye. T cells from the tumor were sorted as 7AAD-CB + CD45 + CD11b-CD19-NK1.1-CD90 +. Cells were sorted using a BD FACSAria™ Fusion flow cytometer (BD Biosciences, San Jose, CA). For TCR/scRNA-seq, 75k cells T cells were sorted in 300 UL of MACS buffer kept at 4 °C. Cells were then counted and resuspended at an adequate concentration for loading into the 10X chip.
For E22-specific CD8 T cell sorting (TCR/scRNA-seq), cells from tumor digestion were first enriched for live cells using Dead Cell Removal Kit following the manufacturer’s instructions. Cells were then incubated with mouse BD Fc block (5 µg/ml) for 30 min on ice. Cells were stained with E22 Tetramer PE (1:12.5 dilution) for 20 min at room temperature. Cells were then stained for 30 min on ice with the following antibodies: CD45 BUV395 (1 µg/ml), CD11b BV650 (0.5 µg/ml), CD19 BV650 (1 µg/ml), NK1.1 BV650 (1 µg/ml), CD90.2 BV785 (1 µg/ml), CD8 APC-Cy7 (1 μg/ml), CD4 BV711 (1 µg/ml) plus one of the following Hashtag antibodies (one for each replicate, 5 µg/ml): TotalSeq™-C0301 (barcode sequence: ACCCACCAGTAAGAC), -C0302 (barcode sequence: GGTCGAGAGCATTCA), -C0303 (barcode sequence: CTTGCCGCATGTCAT), -C0304 (barcode sequence: AAAGCATTCTTCACG). Just before sorting cells from the same treatment group/ tissue of origin were pulled together and stained with 7AAD and eBioscience™ Calcein Blue AM Viability Dye. T cells from the tumor were sorted as 7AAD-CB + CD45 + CD11b-CD19-NK1.1-CD90 + CD8 + E22 +. Cells were sorted using a BD FACSAria™ Fusion flow cytometer (BD Biosciences, San Jose, CA). For TCR/scRNA-seq, 16 to 50k cells T cells were sorted in 300 UL of MACS buffer kept at 4 °C. Cells were then counted and resuspended at an adequate concentration for loading into the 10X chip.
scRNA-seq and TCR-seq sample processing
After FACS sorting, cells were processed using the Chromium Single Cell Gene Expression 3′ Library and Gel Bead kit following the manufacturer’s instructions (10x Genomics). Cells were counted and checked for viability using a Vi-CELL XR cell counter (Beckman Coulter) and then injected into microfluidic chips to form Gel Beads-in-Emulsion (GEMs) in the 10x Chromium instrument. Reverse transcription was performed on the GEMs, and reverse-transcribed products were purified and amplified. Gene expression libraries and hashtag libraries were made from the cDNA, profiled using a Bioanalyzer High Sensitivity DNA kit (Agilent Technologies), and quantified with a Kapa Library Quantification kit (Kapa Biosystems). HiSeq 4000 (Illumina) was used to sequence the libraries.
For TCR-sequencing, the cells were processed using the Chromium Single Cell Immune Profiling 5’ v2 kit (10x Genomics). After reverse transcription and cDNA amplification, TCR enrichment was performed using mouse T cell primer mixes according to 10x’s recommendations. Subsequently, libraries were constructed for gene expression, TCR, and hashtags. Libraries were profiled with the Bioanalyzer High Sensitivity DNA (Agilent Technologies) and quantified with a Kapa Library Quantification kit (Kapa Biosystems). HiSeq 4000 (Illumina) was used to sequence the libraries.
(sc)RNA-seq data analyses
Bulk RNA-seq of human IMVigor210 and TCGA data
Whole-transcriptome data from patients enrolled in the anti-PD-L1 (atezolizumab) immunotherapy trial IMvigor210 (NCT02951767, NCT02108652;8,97), were generated as described previously98, normalized to counts per million (CPM) and log2 transformed. IFN response signature scores were calculated as the median value of human orthologs of the MCP in each sample after z-score transformation of the expression of each gene. Batch-corrected normalized TCGA Pan-Cancer mRNA data were obtained from UCSC Xenabrowser (https://xenabrowser.net/) (N = 11,060). Samples containing NA expression values were removed. We additionally filtered the data to only contain samples from primary solid tumors (sample code 01; N = 9702). Survival data were obtained from Supplementary Table 199 and linked to the Pan-Cancer dataset using the unique TCGA participant barcode. Indications with fewer than 200 patients were excluded from the analysis (final dataset: N = 7927 patients). IFN response scores were calculated as described for the IMVigor210 trial. Association with survival across TCGA data was determined with multivariate Cox regression and TCGA indication as a covariate, as well as univariate Cox regression analysis within each indication.
Bulk RNA-seq of mouse data
RNA was isolated using NucleoSpin RNA XS isolation kit (TAKARA Bio USA Inc.) following the manufacturer’s instruction. RNA was eluted in 10 UL of RNAse-free water. Total RNA was quantified with Qubit RNA HS Assay Kit (Thermo Fisher Scientific), and quality was assessed using RNA ScreenTape on TapeStation 4200 (Agilent Technologies). cDNA library was generated from 2 ng of total RNA using Smart-Seq V4 Ultra Low Input RNA Kit (Takara). In total, 150 picograms of cDNA were used to make sequencing libraries by Nextera XT DNA Sample Preparation Kit (Illumina). Libraries were quantified with Qubit dsDNA HS Assay Kit (Thermo Fisher Scientific), and the average library size was determined using D1000 ScreenTape on TapeStation 4200 (Agilent Technologies). Libraries were pooled and sequenced on HiSeq 4000 (Illumina) to generate 30 millions single-end 50-base pair reads for each sample. RNA-seq data were analyzed using HTSeqGenie (https://bioconductor.org/packages/release/bioc/html/HTSeqGenie.html) as follows: first, reads with low nucleotide qualities (70% of bases with quality <23) or matches to ribosomal RNA and adapter sequences were removed. The remaining reads were aligned to the mouse reference genome (mm10) using GSNAP, allowing a maximum of 2 mismatches per 75-base sequence. Subsequently, the number of fragments was calculated by counting the number of uniquely mapped concordant pairs to the exons of each RefSeq gene using the summarizeOverlaps function from the GenomicAlignments package100. Expression levels of each gene were normalized to Reads Per Kilobase of transcript, per Million mapped reads (RPKM) and log2 transformed. Heatmaps of gene expression were generated on gene-wise z-scored expression values using the pheatmap package (https://cran.r-project.org/web/packages/pheatmap/index.htm). Principal component analysis was performed on the 2000 most variable genes (genes with the highest interquartile range) robustly expressed by CD8 T cells in the single-cell dataset. Scores for gene signatures identified in scRNA-seq data (20 most strongly upregulated genes in a cluster, judged by logFC) were calculated as the z-scored average expression of the marker genes (z-score of average (Log2(RPKM + 1))).
ScRNA-seq of mouse data
Single-cell RNA-seq data for each library from each cell type was processed with CellRanger count (10x Genomics) using a custom reference gene annotation based on mouse reference genome GRCm38/mm10 and GENCODE gene models. UMI count tables were read in R with the Seurat101 package and counts were normalized to (CPM/100 + 1) and log transformed. UMI counts of barcode antibodies to label individual replicates were first normalized with centered log ratio (CLR) transformation per cell (Seurat, NormalizeData), followed by antibody assignment where the top 95% quantile hashtags were considered a positive signal (HTODemux). Individual libraries were merged into a Seurat object. Cells with less than 300 measured genes or over 5% mitochondrial counts were removed. Only cells labeled as “singlets” based on HTO counts were included. The top 2000 most variable genes were selected via variance stabilizing transformation (vst) (FindVariableFeatures) and their expression was scaled (ScaleData). Principal component analysis was then performed in this gene space (RunPCA). Clustering was carried out based on the shared nearest neighbor between cells (FindNeighbors) and graph-based clustering (FindClusters). For graph-based clustering and generation of a UMAP reduction (RunUMAP) the same number of principal components was used as input101.
For 25,063 cells in the T cell sort, 30 PCs and a resolution of 0.5 were used to identify clusters. On the entire T cell object, clusters were annotated as either Tregs (Cd3d+ Foxp3+), conventional CD4 T cells (Cd3d+Cd4+ Cd40lg+), CD8 T cells (Cd3d+Cd8+) and naive T cells (Cd3d+ Sell+). Data from CD8 T cells was re-processed in Seurat as described above using a resolution of 0.6 and 22 PCs.
For 37,773 cells in the fibroblast sort, 30 PCs and a resolution of 0.05 were used to identify clusters. On the entire fibroblast object, clusters were annotated as either fibroblast (Lum+, Dcn+, Pdgfra+), epithelial cells (Epcam+, Krt19+), immune cells (Tyrobp+, Ptrpc+) and EMT tumor cells (Krt8+ Msln+, Hmga2+). Data from Dcn+, Pdgfra+ fibroblasts was re-processed in Seurat as described above using the following parameters: 25 PCs, resolution: 0.1.
For 45,024 cells in the tumor sort, 20 PCs and a resolution of 0.3 were used to identify clusters. Due to a large number of proliferating tumor cells, cell cycle was regressed out to avoid a separation of tumor cells by cell cycle stages. For this regression, cells were first scored for cell cycle phase markers using the CellCycleScoring function in Seurat. Subsequently, these scores were provided to the scaling function before PCA (vars.to.regress argument in the ScaleData function, S.Score and G2M.Score provided).
For 26,867 cells in the myeloid sort, 30 PCs and a resolution of 0.3 were used to identify clusters. On the entire myeloid object, clusters were annotated as either NK cells (Ncr1+, Cd8-) or non-NK myeloid cells. Data from non-NK myeloid cells was re-processed in Seurat as described above using the following parameters: 27 PCs, resolution: 0.1.
Markers for each cluster were detected using the FindAllMarkers function in Seurat with default parameters. The average expression of markers was calculated for each cluster using the AverageExpression function in Seurat, and per-gene z-scores were calculated for visualization with the pheatmap package. Density plots of cells were generated using the UMAP coordinates of cells from each condition using the LSD R package (https://cran.r-project.org/web/packages/LSD/index.html).
Cluster population frequency changes between conditions were evaluated with Dunn’s test with P values adjusted via Benjamini–Hochberg following an ANOVA using speckle (for clusters with P < 0.05, “asin” transformation, https://github.com/Oshlack/speckle). Signatures scores for each gene sets of interest were calculated by taking the average expression of the gene set subtracted from the average expression of a control set (AddModuleScore). Gene set enrichment analysis was performed with the package fgsea102 via fgseaMultilevel. Trajectory analysis of CD8 T cells was performed with slingshot103, where the top ten principal components previously calculated in Seurat were used as an input.
To identify differential gene expression comparing any two treatments, all reads from cells of the same replicate were first pooled into a pseudobulk sample. Replicates were then grouped in a “pseudo bulk” expression matrix and pairwise comparisons between conditions were carried out with DESeq2104 taking replicate information into account. Enriched pathways for up and downregulated genes were calculated with the enrichr package105, using databases including BioCarta, GO molecular function, WikiPathways Mouse, MSigDB Hallmark and Oncogenic Signatures, and Panther from enrichR105. Pathways with less than five overlapping genes between the query and pathway genes were removed.
To identify multicellular programs (MCP), consensus non-negative matrix factorization (cNMF) was applied to cells from each of the three cell types separately106. The number of components k was determined based on stability. For tumor cells and fibroblasts, we used k = 17, for myeloid cells k = 19. Genes were then ranked by their contribution to each program and the top 50 genes were used for pathway enrichment analysis as described before. The cluster T1 signature was calculated by passing the 20 genes with the highest log2 fold change to AddModuleScore from Seurat101.
Ligand-receptor interactions were identified by using the ligand-receptor interaction databased from the nichenetr R package107 and filtered for interactions from the KEGG database. We additionally filtered the database for interactions that involved receptors enriched in TSCL compared to other T cells in our dataset (p_val_adj <1e-03 & percent expressing TSCL > 35). Last, we pruned interactions to those involving ligands that were expressed in at least 10% of sender cells (tumor, myeloid or fibroblasts separately). The average expression of the remaining ligand-receptor pairs was visualized as heatmaps of average expression in each condition (ligand) and the fold change compared to non-TSCL T cells (receptors).
RNA velocity analysis
Fastqs were mapped with kallisto bustools108 to an index including intronic sequences obtained using BUSpaRse (2021) with the lengths of reads designated, 90 nt for scRNA/TCR-seq data and 98 nt for scRNA-seq. Spliced and unspliced counts for CD8 T cells were collated using Seurat and imported into scVelo109. Genes with fewer than 20 spliced and unspliced counts combined were removed. Counts were normalized by cell, and the top 2000 variable genes were extracted and log normalized (scvelo.pp.filter_and_normalize). First- and second-order moments were calculated using embeddings from the canonically processed data seen in Figs. 2 and 3 with 30 PCs and 30 neighbors (scvelo.pp.moments). The splicing kinetics were calculated for all highly variable genes (scvelo.tl.recover_dynamics) and used to estimate dynamic models of splicing kinetics (scvelo.tl.velocity). First order moments of spliced and unspliced counts per cell, the steady-state ratio, and the dynamic model were then plotted for Ifng (scvelo.pl.velocity).
ScTCR-seq
Single-cell RNA-seq data for each T cell library was pre-processed as described above. Barcode antibodies for cell hashing were demultiplexed and assigned by a custom R wrapper of the DemuxEM package110. Individual libraries were merged into a Seurat object. Only cells designated as “singlet” were retained. T cell receptor genes were removed to avoid clonal-based clustering. Dimensionality reduction and clustering were performed as described above, here using the following parameters: 30 PCs and a resolution of 0.8, followed by removal of contaminants expressing Ncr1, Dcn, Siglech, Cd74, Xist, and Tcrg, and additional filtering of remnant NK cells expressing Ncr1 at resolution 0.8, followed by rescaling and reclustering as described above. CD8 T cell clusters were identified as those expressing Cd8a with low levels of Cd4, Foxp3, Lef1, and Ncr1 and extracted. The finalized CD8 T cell object was rescaled and clustered at resolution 0.8 followed by the removal of naive cells expressing Lef1, Tcf7, and Sell as well as cells expressing Ncr1 and Cd4. The finalized CD8 T cell object was rescaled and clustered at resolution 0.6. Marker genes and cluster population change were calculated as mentioned above. To determine the similarities of the CD8 T clusters between two separate experiments, scRNA or scTCR, ClusterMap111 was used to perform cluster marker comparison (cluster_map).
ScTCR-seq data was processed with CellRanger vdj to generate contig count tables for each sequencing library. TCR contig tables were then split by individual mice based on cell hashing assignments. Contigs were next assigned to their respective cell in the Seurat expression object based on the cellular barcode information. A modified version of the combineTCR function from scRepertoire112 was used to assign between 0 to 2 alpha and 0 to 2 beta chains per cell ordered by the most reads. Clonal assignments were made using the nucleotide sequence (CTnt). TCR diversity analysis was performed with scRepertoire112. Clonal frequencies are based on cells remaining in the finalized CD8 T cell object.
Single-cell RNA-seq data from E22+ cells were processed as described above, including removing T cell receptor genes (117 genes). Dimensionality reduction and clustering with 30 PCs and a resolution of 1.0 was used to remove clusters of contaminating cells with high expression of Ncr1 and Cd74. The remaining cells were clustered with 30 PCs and a resolution of 0.6, and a cluster of cells with a high fraction of mitochondrial reads was removed. The final CD8 T cell object was rescaled. The final object was mapped to the scTCR-seq UMAP using ProjecTILs version 3.0.139, and cells were assigned to clusters based on the mapping. The combineTCR function from scRepertoire112 was used to combine TCR information with expression. Clonal assignments were made using the nucleotide sequences of cells with at least one alpha and one beta chain sequence detected. The mean hill diversity index was calculated using alphaDiversity from alakazam113 with a diversity order (q) of 1, a minimum of 100 cells per sample, and 100 bootstraps.
Proteomic analysis
Tumor samples were collected on day 7 after the initiation of treatment. Tumors were snap-frozen in liquid nitrogen. Samples were homogenized in PBS and then shipped frozen to Biognosys (Biognosys AG, Wagistrasse 21, 8952 Schlieren, Switzerland) for analysis. Samples were prepared for mass spectrometry using Biognosys’ optimized protocol: lysate protein concentration was determined; Trypsin digestion was performed, followed by C18 purification of peptides and the quantification of final peptide concentration. A sample-specific spectral library was generated by creating two sample pools from aliquots of each sample (control plus anti-PD-L1, anti-TGFβ plus combo). High-pH reversed-phase chromatography (HPRP) fractionation of each pool (4 fractions) was performed, followed by shotgun LC-MS/MS of HPRP fractions (total 8 measurements) for spectral library generation and quality control. In all, 2 µg peptide digest was injected onto an Orbitrap Fusion Lumos mass spectrometer coupled to an Easy nLC 1200 (Thermo Fisher Scientific, San Jose, CA) for data-independent protein profiling. Peptides were separated over a 120 min chromatographic gradient followed by targeted data extraction. Data analysis was performed using Spectronaut Pulsar Software (Biognosys, Zurich, Switzerland). Differentially abundant proteins across conditions were visualized using TIBCO® Spotfire® 7.8.0 HF-002.
Proteins with an adjusted p value less than 0.05 were extracted and ranked from the highest to lowest fold change. The genes encoding these significantly changed proteins were identified, and markers genes of single-cell cluster T1 (FindMarkers, adj. P < 0.05) were used to calculate enrichment scores in the ranked proteomics dataset with fgsea (fgseaSimple).
Reporting summary
Further information on research design is available in the Nature Portfolio Reporting Summary linked to this article.
Supplementary Materials
- Supplementary Information (PDF)
- Description of Additional Supplementary Files (PDF)
- Supplementary Data 1 (XLSX)
- Supplementary Data 2 (XLSX)
- Supplementary Data 3 (XLSX)
- Supplementary Data 4 (XLSX)
- Supplementary Data 5 (XLSX)
- Supplementary Data 6 (XLSX)
- Supplementary Data 7 (XLSX)
- Reporting Summary (PDF)
- Source Data (XLSX)
References
- E Pons-Tostivint. Comparative analysis of durable responses on immune checkpoint inhibitors versus other systemic therapies: a pooled analysis of phase III trials. JCO Precis. Oncol., 2019. [PubMed]
- PS Hegde, DS Chen. Top 10 challenges in cancer immunotherapy. Immunity, 2020. [PubMed]
- DS Chen, I Mellman. Elements of cancer immunity and the cancer–immune set point. Nature, 2017. [PubMed]
- P Darvin, SM Toor, VS Nair, E Elkord. Immune checkpoint inhibitors: recent progress and potential biomarkers. Exp. Mol. Med., 2018. [PubMed]
- M Ayers. IFN-γ-related mRNA profile predicts clinical response to PD-1 blockade. J. Clin. Investig., 2017. [PubMed]
- BW Higgs. Interferon gamma messenger RNA signature in tumor biopsies predicts outcomes in patients with non-small-cell lung carcinoma or urothelial cancer treated with durvalumab. Clin. Cancer Res., 2018. [PubMed]
- N Karachaliou. Interferon gamma, an important marker of response to immune checkpoint blockade in non-small cell lung cancer and melanoma patients. Ther. Adv. Med Oncol., 2018. [PubMed]
- S Mariathasan. TGFβ attenuates tumour response to PD-L1 blockade by contributing to exclusion of T cells. Nature, 2018. [PubMed]
- SL Topalian, CG Drake, DM Pardoll. Immune checkpoint blockade: a common denominator approach to cancer therapy. Cancer Cell, 2015. [PubMed]
- CS Grasso. Conserved interferon-γ signaling drives clinical response to immune checkpoint blockade therapy in melanoma. Cancer Cell, 2020. [PubMed]
- MO Olza, BN de, Rodrigo, S Zimmermann, G Coukos. Turning up the heat on non-immunoreactive tumours: opportunities for clinical development. Lancet Oncol., 2020. [PubMed]
- DVF Tauriello. TGFβ drives immune evasion in genetically reconstituted colon cancer metastasis. Nature, 2018. [PubMed]
- CJ Martin. Selective inhibition of TGFβ1 activation overcomes primary resistance to checkpoint blockade therapy by altering tumor immune landscape. Sci. Transl. Med., 2020. [PubMed]
- RB Holmgaard. Targeting the TGFβ pathway with galunisertib, a TGFβRI small molecule inhibitor, promotes anti-tumor immunity leading to durable, complete responses, as monotherapy and in combination with checkpoint blockade. J. Immunother. Cancer, 2018. [PubMed]
- H Lind. Dual targeting of TGF-β and PD-L1 via a bifunctional anti-PD-L1/TGF-βRII agent: status of preclinical and clinical advances. J. Immunother. Cancer, 2020. [PubMed]
- Y Lan. Enhanced preclinical antitumor activity of M7824, a bifunctional fusion protein simultaneously targeting PD-L1 and TGF-β. Sci. Transl. Med., 2018. [PubMed]
- R Ravi. Bifunctional immune checkpoint-targeted antibody-ligand traps that simultaneously disable TGFβ enhance the efficacy of cancer immunotherapy. Nat. Commun., 2018. [PubMed]
- E Dodagatta-Marri. α-PD-1 therapy elevates Treg/Th balance and increases tumor cell pSmad3 that are both targeted by α-TGFβ antibody to promote durable rejection and immunity in squamous cell carcinomas. J. Immunother. Cancer, 2019. [PubMed]
- R Greco. Pan-TGFβ inhibition by SAR439459 relieves immunosuppression and improves antitumor efficacy of PD-1 blockade. Oncoimmunology, 2020. [PubMed]
- Y Lan. Simultaneous targeting of TGF-β/PD-L1 synergizes with radiotherapy by reprogramming the tumor microenvironment to overcome immune evasion. Cancer Cell, 2021. [PubMed]
- 21.Derynck, R., Turley, S. J. & Akhurst, R. J. TGFβ biology in cancer progression and immunotherapy. Nat. Rev. Clin. Oncol. 1–26 10.1038/s41571-020-0403-1 (2020).
- TM Bauer. Phase Ib study of the anti-TGF-β monoclonal antibody (mAb) NIS793 combined with spartalizumab (PDR001), a PD-1 inhibitor, in patients (pts) with advanced solid tumors. J. Clin. Oncol., 2021
- MS Mitra. A potent Pan-TGFβ neutralizing monoclonal antibody elicits cardiovascular toxicity in mice and cynomolgus monkeys. Toxicol. Sci., 2020. [PubMed]
- 24.Philip, M. & Schietinger, A. CD8+ T cell differentiation and dysfunction in cancer. Nat. Rev. Immunol. 1–15 10.1038/s41577-021-00574-3 (2021).
- EJ Wherry. Molecular signature of CD8+ T cell exhaustion during chronic viral infection. Immunity, 2007. [PubMed]
- KE Pauken. Epigenetic stability of exhausted T cells limits durability of reinvigoration by PD-1 blockade. Science, 2016. [PubMed]
- SJ Im, BT Konieczny, WH Hudson, D Masopust, R Ahmed. PD-1+ stemlike CD8 T cells are resident in lymphoid tissues during persistent LCMV infection. Proc. Natl. Acad. Sci. USA, 2020. [PubMed]
- RR Jadhav. Epigenetic signature of PD-1+ TCF1+ CD8 T cells that act as resource cells during chronic viral infection and respond to PD-1 blockade. Proc. Natl. Acad. Sci. USA, 2019. [PubMed]
- WH Hudson. Proliferating transitory T cells with an effector-like transcriptional signature emerge from PD-1+ stem-like CD8+ T cells during chronic infection. Immunity, 2019. [PubMed]
- Z Chen. TCF-1-centered transcriptional network drives an effector versus exhausted CD8 T cell-fate decision. Immunity, 2019. [PubMed]
- 31.Galletti, G. et al. Two subsets of stem-like CD8+ memory T cell progenitors with distinct fate commitments in humans. Nat. Immunol. 1–11 10.1038/s41590-020-0791-5 (2020).
- 32.Zehn, D., Thimme, R., Lugli, E., Almeida, G. P. de & Oxenius, A. ‘Stem-like’ precursors are the fount to sustain persistent CD8+ T cell responses. Nat. Immunol. 1–12 10.1038/s41590-022-01219-w (2022).
- CS Jansen. An intra-tumoral niche maintains and differentiates stem-like CD8 T cells. Nature, 2019. [PubMed]
- S Kurtulus. Checkpoint blockade immunotherapy induces dynamic changes in PD-1−CD8+ tumor-infiltrating T cells. Immunity, 2019. [PubMed]
- I Siddiqui. Intratumoral Tcf1+PD-1+CD8+ T cells with stem-like properties promote tumor control in response to vaccination and checkpoint blockade immunotherapy. Immunity, 2019. [PubMed]
- BC Miller. Subsets of exhausted CD8+ T cells differentially mediate tumor control and respond to checkpoint blockade. Nat. Immunol., 2019. [PubMed]
- J Brummelman. High-dimensional single cell analysis identifies stem-like cytotoxic CD8+ T cells infiltrating human tumorsStem-like CD8+ T cells in solid tumors. J. Exp. Med., 2018. [PubMed]
- M Sade-Feldman. Defining T cell states associated with response to checkpoint immunotherapy in melanoma. Cell, 2018. [PubMed]
- M Andreatta. Interpretation of T cell states from single-cell transcriptomics data using reference atlases. Nat. Commun., 2021. [PubMed]
- SS Gabriel. Transforming growth factor-β-regulated mTOR activity preserves cellular metabolism to maintain long-term T cell responses in chronic infection. Immunity, 2021. [PubMed]
- R Tinoco, V Alcalde, Y Yang, K Sauer, EI Zuniga. Cell-Intrinsic transforming growth factor-β signaling mediates virus-specific CD8+ T cell deletion and viral persistence in vivo. Immunity, 2009. [PubMed]
- N Tang. TGFβ inhibition via CRISPR promotes the long-term efficacy of CAR-T cells against solid tumors. JCI Insight, 2020. [PubMed]
- AJ Gunderson. TGFβ suppresses CD8+ T cell expression of CXCR3 and tumor trafficking. Nat. Commun., 2020. [PubMed]
- YW Lim. Single-cell transcriptomics reveals the effect of PD-L1/TGF-β blockade on the tumor microenvironment. BMC Biol., 2021. [PubMed]
- NJ Maurice, MJ McElrath, E Andersen-Nissen, N Frahm, M Prlic. CXCR3 enables recruitment and site-specific bystander activation of memory CD8+ T cells. Nat. Commun., 2019. [PubMed]
- M Kurachi. Chemokine receptor CXCR3 facilitates CD8+ T cell differentiation into short-lived effector cells leading to memory degeneration. J. Exp. Med., 2011. [PubMed]
- JR Groom, AD Luster. CXCR3 in T cell function. Exp. Cell Res., 2011. [PubMed]
- K Boniface. Vitiligo skin is imprinted with resident memory CD8 T cells expressing CXCR3. J. Investig. Dermatol., 2018. [PubMed]
- A Marçais. Cell-autonomous CCL5 transcription by memory CD8 T cells is regulated by IL-4. J. Immunol., 2006. [PubMed]
- DLAn Kontoyiannis. RNA checkpoint that keeps immunological memory at bay. Nat. Immunol., 2018. [PubMed]
- AS Clottu. EBI2 expression and function: robust in memory lymphocytes and increased by natalizumab in multiple sclerosis. Cell Rep., 2017. [PubMed]
- X Zhou. Differentiation and persistence of memory CD8+ T cells depend on T cell factor 1. Immunity, 2010. [PubMed]
- L Gattinoni. Wnt signaling arrests effector T cell differentiation and generates CD8+ memory stem cells. Nat. Med., 2009. [PubMed]
- L Gattinoni, DE Speiser, M Lichterfeld, C Bonini. T memory stem cells in health and disease. Nat. Med., 2017. [PubMed]
- Y Zhang, G Joe, E Hexner, J Zhu, SG Emerson. Host-reactive CD8+ memory stem cells in graft-versus-host disease. Nat. Med., 2005. [PubMed]
- P Graef. Serial transfer of single-cell-derived immunocompetence reveals stemness of CD8+ central memory T cells. Immunity, 2014. [PubMed]
- JG Crompton. Lineage relationship of CD8+ T cell subsets is revealed by progressive changes in the epigenetic landscape. Cell Mol. Immunol., 2016. [PubMed]
- G Scholz. Modulation of mTOR signalling triggers the formation of stem cell-like memory T cells. Ebiomedicine, 2016. [PubMed]
- E Vokali. Lymphatic endothelial cells prime naïve CD8+ T cells into memory cells under steady-state conditions. Nat. Commun., 2020. [PubMed]
- 60.Baharom, F. et al. Intravenous nanoparticle vaccination generates stem-like TCF1+ neoantigen-specific CD8+ T cells. Nat. Immunol. 1–12 10.1038/s41590-020-00810-3 (2020).
- J-C Beltra. Developmental relationships of four exhausted CD8+ T cell subsets reveals underlying transcriptional and epigenetic landscape control mechanisms. Immunity, 2020. [PubMed]
- LR Gomes, LF Terra, RA Wailemann, L Labriola, MC Sogayar. TGF-β1 modulates the homeostasis between MMPs and MMP inhibitors through p38 MAPK and ERK1/2 in highly invasive breast cancer cells. BMC Cancer, 2012. [PubMed]
- C Rao. High expression of IGFBP7 in fibroblasts induced by colorectal cancer cells is co-regulated by TGF-β and Wnt signaling in a Smad2/3-Dvl2/3-dependent manner. PLoS ONE, 2014. [PubMed]
- X Zhang. Glycoprotein M6B interacts with TβRI to activate TGF-β-Smad2/3 signaling and promote smooth muscle cell differentiation: glycoprotein M6B interacts with TβRI. Stem Cells, 2018. [PubMed]
- T Kordaß, W Osen, SB Eichmüller. Controlling the immune suppressor: transcription factors and MicroRNAs regulating CD73/NT5E. Front. Immunol., 2018. [PubMed]
- S Chen. CD73 expression on effector T cells sustained by TGF-β facilitates tumor resistance to anti-4-1BB/CD137 therapy. Nat. Commun., 2019. [PubMed]
- DA Thomas, J Massagué. TGF-β directly targets cytotoxic T cell functions during tumor evasion of immune surveillance. Cancer Cell, 2005. [PubMed]
- IA Parish. The molecular signature of CD8+ T cells undergoing deletional tolerance. Blood, 2009. [PubMed]
- GJ Martinez. The transcription factor NFAT promotes exhaustion of activated CD8+ T cells. Immunity, 2015. [PubMed]
- JS Haring, JT Harty. Interleukin-18-related genes are induced during the contraction phase but do not play major roles in regulating the dynamics or function of the T-cell response to Listeria monocytogenes infection. Infect. Immun., 2009. [PubMed]
- R Roychoudhuri. BACH2 regulates CD8+ T cell differentiation by controlling access of AP-1 factors to enhancers. Nat. Immunol., 2016. [PubMed]
- SM Byrne. Cathepsin B controls the persistence of memory CD8+ T lymphocytes. J. Immunol., 2012. [PubMed]
- L Li. Brief report: serpin Spi2A as a novel modulator of hematopoietic progenitor cell formation. Stem Cells, 2014. [PubMed]
- C Gerlach. The chemokine receptor CX3CR1 defines three antigen-experienced CD8 T cell subsets with distinct roles in immune surveillance and homeostasis. Immunity, 2016. [PubMed]
- R Förster, AC Davalos-Misslitz, A Rot. CCR7 and its ligands: balancing immunity and tolerance. Nat. Rev. Immunol., 2008. [PubMed]
- A Martinez-Usatorre. Enhanced phenotype definition for precision isolation of precursor exhausted tumor-infiltrating CD8 T cells. Front. Immunol., 2020. [PubMed]
- FS Regateiro. Generation of anti‐inflammatory adenosine by leukocytes is regulated by TGF‐β. Eur. J. Immunol., 2011. [PubMed]
- GL Manno. RNA velocity of single cells. Nature, 2018. [PubMed]
- S Wang, L Wang, Y Liu, Y Zhu, Y Liu. Characteristics of T-cell receptor repertoire of stem cell-like memory CD4+ T cells. Peerj, 2021. [PubMed]
- A-H Capietto. Mutation position is an important determinant for predicting cancer neoantigens. J. Exp. Med., 2020. [PubMed]
- R Tokunaga. CXCL9, CXCL10, CXCL11/CXCR3 axis for immune activation – A target for novel cancer therapy. Cancer Treat. Rev., 2018. [PubMed]
- 82.Larrick, J. et al. Blockade of αvβ8 integrin synergizes with checkpoint inhibition to enhance anti-tumor immunity through Cxcl9-dependent augmentation of CD8+ T cell cytotoxicity. 10.21203/rs.3.rs-1778271/v1 (2022).
- P Bhat, G Leggatt, N Waterhouse, IH Frazer. Interferon-γ derived from cytotoxic lymphocytes directly enhances their motility and cytotoxicity. Cell Death Dis., 2017. [PubMed]
- TD Wu. Peripheral T cell expansion predicts tumour infiltration and clinical response. Nature, 2020. [PubMed]
- KE Yost. Clonal replacement of tumor-specific T cells following PD-1 blockade. Nat. Med., 2019. [PubMed]
- RC Larson. CAR T cell killing requires the IFNγR pathway in solid but not liquid tumours. Nature, 2022. [PubMed]
- R Thibaut. Bystander IFN-γ activity promotes widespread and sustained cytokine signaling altering the tumor microenvironment. Nat. Cancer, 2020. [PubMed]
- ME Hoekstra. Long-distance modulation of bystander tumor cells by CD8+ T-cell-secreted IFN-γ. Nat. Cancer, 2020. [PubMed]
- MV Guerin. TGFβ blocks IFNα/β release and tumor rejection in spontaneous mammary tumors. Nat. Commun., 2019. [PubMed]
- SK Meadows, M Eriksson, A Barber, CL Sentman. Human NK cell IFN-γ production is regulated by endogenous TGF-β. Int. Immunopharmacol., 2006. [PubMed]
- H Takaki. TGF‐β1 suppresses IFN‐γ‐induced NO production in macrophages by suppressing STAT1 activation and accelerating iNOS protein degradation. Genes. Cell, 2006
- AA Delvig, JJ Lee, ZMA Chrzanowska-Lightowlers, JH Robinson. TGF-beta1 and IFN-gamma cross-regulate antigen presentation to CD4 T cells by macrophages. J. Leukoc. Biol., 2002. [PubMed]
- YJ Lee. TGF-beta suppresses IFN-gamma induction of class II MHC gene expression by inhibiting class II transactivator messenger RNA expression. J. Immunol. Baltim. Md. 1950, 1997
- WF Forrest. Generalized additive mixed modeling of longitudinal tumor growth reduces bias and improves decision making in translational oncology. Cancer Res., 2020. [PubMed]
- A Sckell, M Leunig. Angiogenesis protocols. Methods Mol. Biol., 2016. [PubMed]
- 96.Baddeley, A. & Turner, R. spatstat: an R package for analyzing spatial point patterns. J. Stat. Softw. 12, 1–42 (2005).
- JE Rosenberg. Atezolizumab in patients with locally advanced and metastatic urothelial carcinoma who have progressed following treatment with platinum-based chemotherapy: a single-arm, multicentre, phase 2 trial. Lancet, 2016. [PubMed]
- CX Dominguez. Single-cell rna sequencing reveals stromal evolution into lrrc15+ myofibroblasts as a determinant of patient response to cancer immunotherapy. Cancer Discov., 2020. [PubMed]
- V Thorsson. The immune landscape of cancer. Immunity, 2018. [PubMed]
- M Lawrence. Software for computing and annotating genomic ranges. PLoS Comput. Biol., 2013. [PubMed]
- T Stuart. Comprehensive integration of single-. Cell Data. Cell, 2019. [PubMed]
- 102.Korotkevich, G. et al. Fast gene set enrichment analysis. Biorxiv 060012 10.1101/060012 (2021).
- K Street. Slingshot: cell lineage and pseudotime inference for single-cell transcriptomics. Bmc Genomics, 2018. [PubMed]
- MI Love, W Huber, S Anders. Moderated estimation of fold change and dispersion for RNA-seq data with DESeq2. Genome Biol., 2014. [PubMed]
- MV Kuleshov. Enrichr: a comprehensive gene set enrichment analysis web server 2016 update. Nucleic Acids Res., 2016. [PubMed]
- D Kotliar. Identifying gene expression programs of cell-type identity and cellular activity with single-cell RNA-Seq. Elife, 2019. [PubMed]
- R Browaeys, W Saelens, Y Saeys. NicheNet: modeling intercellular communication by linking ligands to target genes. Nat. Methods, 2020. [PubMed]
- P Melsted. Modular, efficient and constant-memory single-cell RNA-seq preprocessing. Nat. Biotechnol., 2021. [PubMed]
- V Bergen, M Lange, S Peidli, FA Wolf, FJ Theis. Generalizing RNA velocity to transient cell states through dynamical modeling. Nat. Biotechnol., 2020. [PubMed]
- JT Gaublomme. Nuclei multiplexing with barcoded antibodies for single-nucleus genomics. Nat. Commun., 2019. [PubMed]
- X Gao, D Hu, M Gogol, H Li. ClusterMap: compare multiple single cell RNA-Seq datasets across different experimental conditions. Bioinformatics, 2019. [PubMed]
- N Borcherding, NL Bormann, G Kraus. scRepertoire: an R-based toolkit for single-cell immune receptor analysis. F1000research, 2020. [PubMed]
- NT Gupta. Change-O: a toolkit for analyzing large-scale B cell immunoglobulin repertoire sequencing data. Bioinformatics, 2015. [PubMed]
