Tetrahydrocurcumin regulates the tumor immune microenvironment to inhibit breast cancer proliferation and metastasis via the CYP1A1/NF-κB signaling pathway
Abstract
The NF-κB signaling pathway is overactivated in tumor cells, and the activation of the NF-κB signaling pathway releases a large number of inflammatory factors, which enhance tumor immunosuppression and promote tumor metastasis. The cytochrome P450 (CYP450) system consists of important metabolic enzymes present in different tissues and progressive tumors, which may lead to changes in the pharmacological action of drugs in inflammatory diseases such as tumors. In this study, the anticancer effect of tetrahydrocurcumin (THC), an active metabolite of curcumin, on breast cancer cells and the underlying mechanism were investigated. Result showed that THC selectively inhibited proliferation and triggered apoptosis in breast cancer cells in a concentration- and time-dependent manner. Moreover, THC-induced cell apoptosis via a mitochondria-mediated pathway, as indicated by the upregulated ratio of Bax/Bcl-2 and reactive oxygen species (ROS) induction. In addition, THC could affect the CYP450 enzyme metabolic pathway and inhibit the expression of CYP1A1 and activation of the NF-κB pathway, thereby inhibiting the migration and invasion of breast cancer cells. Furthermore, after overexpression of CYP1A1, the inhibitory effects of THC on the proliferation, metastasis, and induction of apoptosis in breast cancer cells were weakened. The knockdown of CYP1A1 significantly enhanced the inhibitory effect of THC on the proliferation, metastasis, and apoptosis induction of breast cancer cells. Notably, THC exhibited a significant tumor growth inhibition and anti-pulmonary metastasis effect in a tumor mouse model of MCF-7 and 4T1 cells by regulating the tumor immunosuppressive microenvironment. Collectively, these results showed that TH could effectively trigger apoptosis and inhibit the migration of breast cancer cells via the CYP1A1/NF-κB signaling pathway, indicating that THC serves as a potential candidate drug for the treatment of breast cancer.
Article type: Research Article
Keywords: Tetrahydrocurcumin, Tumor immune microenvironment, Breast cancer, Proliferation, Metastasis, CYP1A1, NF-κB
Affiliations: grid.496711.cSichuan Academy of Traditional Chinese Medicine, Chengdu, 610041 Sichuan China; Sichuan Institute for Translational Chinese Medicine, Chengdu, 610041 Sichuan China; grid.13291.380000 0001 0807 1581West China School of Pharmacy, Sichuan University, Chengdu, 610041 Sichuan China; grid.410578.f0000 0001 1114 4286School of Pharmacy, Southwest Medical University, Luzhou, 646000 Sichuan China
License: © The Author(s) 2023 CC BY 4.0 Open AccessThis article is licensed under a Creative Commons Attribution 4.0 International License, which permits use, sharing, adaptation, distribution and reproduction in any medium or format, as long as you give appropriate credit to the original author(s) and the source, provide a link to the Creative Commons licence, and indicate if changes were made. The images or other third party material in this article are included in the article’s Creative Commons licence, unless indicated otherwise in a credit line to the material. If material is not included in the article’s Creative Commons licence and your intended use is not permitted by statutory regulation or exceeds the permitted use, you will need to obtain permission directly from the copyright holder. To view a copy of this licence, visit http://creativecommons.org/licenses/by/4.0/. The Creative Commons Public Domain Dedication waiver (http://creativecommons.org/publicdomain/zero/1.0/) applies to the data made available in this article, unless otherwise stated in a credit line to the data.
Article links: DOI: 10.1186/s12935-023-02850-9 | PubMed: 36707875 | PMC: PMC9881278
Relevance: Relevant: mentioned in keywords or abstract
Full text: PDF (15.3 MB)
Introduction
Breast cancer is the common malignancy worldwide and the second leading cause of cancer death in women [ref. 1]. Statistics show that the incidence of breast cancer is increasing rapidly worldwide [ref. 2–ref. 4]. Tetrahydrocurcumin (THC) is an important metabolite of curcumin in vivo, and THC has attracted considerable attention because of its good stability and safety. Studies have shown that THC has more desirable biological and pharmacological properties than curcumin [ref. 5]. It is considered to be an advanced antioxidant with chemoprophylaxis, showing positive therapeutic effects on a variety of diseases, including hypertension, atherosclerosis, diabetes, neurotoxicity, cardiovascular disease, hepatotoxicity, and liver fibrosis [ref. 6, ref. 7]. THC has also been proven useful in the prevention and treatment of many types of cancer. Studies have confirmed that THC has a better and safer effect than curcumin in liver cancer, breast cancer, and other tumors [ref. 8–ref. 10].
The cytochrome P450 (CYP450) system consists of important metabolic enzymes present in different tissues. The expression of CYPs is regulated by cytokines during information transmission, which may lead to changes in the pharmacological action of substances in inflammatory diseases, such as cancer. The CYP family is involved in the metabolism of many carcinogens, producing secondary metabolites, which can lead to DNA damage and chemical admixtures. It can also be used for the activation or inactivation of anticancer drugs [ref. 11, ref. 12]. CYP1A1, CYP1A2, and CYP2E1 can reveal the association between gene polymorphism and cancer susceptibility, and they are responsible for the biotransformation of chemical substances [ref. 13]. Studies have shown that the activation of the NF-κB signaling pathway is involved in the regulation of CYP1A1 by heavy metals. Current studies have found that the NF-κB pathway plays a role in almost all processes of tumor genesis, development, migration, invasion, proliferation, and death [ref. 14]. Immunity is associated with inflammation, and controlling the inflammatory process is a main activity of NF-κB protein. In addition, NF-κB plays a key role in the immune response, and it is closely related to the tumor [ref. 15, ref. 16]. Tumor microenvironment plays an important role in tumor malignant progression, immune escape, and treatment resistance.
In this study, we investigated the effect of THC on breast cancer cells MCF-7 and 4T1. Consequently, we found that THC exhibited its anticancer activity by regulating the tumor immune microenvironment (TIME) to inhibit breast cancer proliferation and metastasis in a dose-dependent manner. Subsequently, we demonstrated for the first time that THC regulated TIME to inhibit breast cancer proliferation and metastasis through the CYP1A1/NF-κB signaling pathway in vitro and in vivo.
Materials and methods
Cell culture
MCF-7, MDA-MB-231, MDA-MB-453 and 4T1 cell lines were obtained from the Cell Bank of the Chinese Academy of Sciences. 4T1-Luciferase cells were obtained from Guangzhou Cellcook Biotechnology Co., Ltd. All cells were maintained in MEM and RPMI-1640 medium with 10% fetal bovine serum, 100 units/mL of penicillin, and 100 mg/mL of streptomycin comprising 5% CO2 controlling the temperature at 37 ℃.
Reagents and antibodies
Antibodies against cyclin D1, cyclin B1, CDK1, p21, Bax, Bcl-2, PARP, p-PARP, Cleaved caspase-3, caspase-3, E-Cadherin, N-Cadherin, Vimentin, NF-κB, IκBα, p-IκBα, PD-L1 and β-actin were purchased from Cell Signaling Technology. Anti-Ki-67 mouse monoclonal antibody was obtained from Merck Millipore.
Cell viability assay
The cell viability of MCF-7 and 4T1 with THC treatments was determined using cell counting kit-8 (CCK8) (BOSTER, Cat.: AR1160). About 3–5 × 103 cells per well were seeded into 96-well plates and then treated with various concentrations of THC with or without inhibitor or inducer for 24, 48, and 72 h. After treatment, 100 mL per well medium, including 10% CCK-8, was added in wells and incubated at 37 ℃ for 1–4 h and then measured at 450 nm wavelength.
Colony formation assay
A colony formation assay was measured as previously described. In brief, 4T1 and MCF-7 cells were seeded in specified numbers (300–1000 cells/well) in six-well plates. After 24 h incubation, the cells were treated with various concentrations of THC and then incubated for additional 12 days. Then, the cells were fixed with methanol and stained with a 0.01% crystal violet solution for 30 min, and the colonies (600 cells) were counted under a microscope. Data shown represent the average of three independent experiments.
EDU experiment
After the cells grew to fusion, they were seeded in six-well plates at a density of 1 × 105 cells/well. After the cells were cultured overnight, they were treated with THC at different concentrations for 48 h. EDU working fluid was prepared according to the instruction. The EDU working solution was added to each well. After removing the culture medium, 4% paraformaldehyde fixative was added to each well and fixed. After removing the permeability fluid, washing solution was used to clean the cells. Click additive solution was prepared according to the instruction. After preparation, the solution was divided and stored in a refrigerator set at − 20 ℃. Liquid was washed in step. Click reaction solution was added to each well, and the culture plate was gently shaken to ensure that the reaction mixture covered the sample evenly. Click reaction solution was removed, and the cells were washed. Fluorescence was detected under a microscope.
Cell cycle detection
The cells at the logarithmic growth stage were digested with trypsin and blown into single cells in a culture medium, and then they were suspended in a complete culture medium for reserve. Six-well plates were prepared, and the cells were inoculated in plates containing a culture medium at a density of 1 × 105 cells per well. On the next day, the prepared THC solution was added to the corresponding wells and then incubated in an incubator. The cells in each group were digested with trypsin and blown into single cells. The cells were collected into a 15 mL centrifuge tube. The cells were washed with phosphate-buffered saline (PBS). After being fixed, the cells were centrifuged, and the supernatant was discarded. Then the cells were re-suspended by adding the configured PI solution. The cells were incubated and detected by flow cytometry (FCM) [ref. 17].
Western blot analysis
About 6 × 105 cells were added in 100 mm dishes. After attachment, the cells were given different treatments for 48 h. Then the collected cells were lysed in RIPA (Beyotime Biotechnology, P0013B) for 30 min on ice. After centrifugation at 10,000 rpm (Thermo Fisher, ST16R), the supernatant was collected, and protein concentrations were quantified by using the BCA Protein Assay Kit (Beyotime Biotechnology, P0010). Equal amounts of total protein were resolved in 10% SDS-PAGE and then transferred to PVDF membranes (Millipore, ISEQ00010). Membranes with proteins were used for blocking, washing, antibody incubation, and finally detection with enhanced chemiluminescence.
Measurement of ROS level in cells
About 3 × 105 cells were added in 60 mm plates. After attachment overnight, cells were treated differently for 48 h and then replaced with serum-free medium containing 10 mmol/L of DCFH-DA (Beyotime, S0033) for 0.5 h. Cells were washed two times with PBS to remove remnant DCFH-DA. Then, the cells were re-suspended in 300 mL of PBS, and the ROS generation was analyzed by FCM with about 10,000 labeled cells analyzed [ref. 18].
Apoptosis assays
The percentage of apoptosis in cells was assayed in accordance with the instructions (BD, 556,547). About 2 × 105 cells were added in 60 mm dishes and given different treatments. After treatment for 48 h, the cells were collected and re-suspended in 300 mL of ice-cold 1 × binding buffer and dyed with PI and FITC Annexin V for about 30 min at 4 ℃ in the dark. The results were analyzed by using a flow cytometer.
ΔΨm assay
Rh123 was used to test the changes in ΔΨm by FCM. In brief, cells (1–2 × 105 cells per well) were seeded in a six-well plate overnight and treated with THC for 24 h, and then the harvested cells were washed with cold PBS and incubated with Rh123 solution (5 μg/mL) at 37 °C for 30 min in the dark. ΔΨm was measured by FCM [ref. 18].
Wound-healing migration assay
Wound-healing migration assay was performed as previously described. When the cancer cells grew to 90% confluence, the cell monolayer was scraped by sterile 0.1 mL pipette tips, and fresh medium containing only 1% FBS was added containing different concentrations of THC. After 48 h incubation, cells were fixed and photographed. Images were acquired using a microscope (Leica, DMi1), and the percentage inhibition of migrated cells was expressed using 100% as the value assigned for the untreated group [ref. 17]. Inhibitory rate = (W0h–Wc)/(W0h–W0) × 100%, where W0h represents wound width in 0 h, Wc represents wound width in 48 h in after treated with corresponded concentration of THC, W0 represents wound width in 48 h after controlled treatment.
Boyden chamber migration and invasion assay
For the evaluation of cell migration, 8 mm pore-size culture inserts (Transwell, Costar) were placed into the wells of 24-well culture plates, separating the upper and lower chambers. In the upper chamber, 5 × 104 cells suspended in 300 μL of serum-free medium containing different concentrations of THC were added, and 500 μL of culture medium containing 10% FBS was added to the lower chamber. For Matrigel invasion assays, 1 × 105 cells were added to the upper chamber pre-coated with Matrigel, containing different concentrations of THC. After incubation for 48 h at 37 °C, non-migrated and non-invasive cells located on the upper surface of the filter were removed using a cotton swab, and the migrated and invasive cells on the bottom surface of the membrane were fixed with methanol and stained with 0.1% crystal violet. Finally, the cells were imaged and counted using a microscope (Olympus) [ref. 17].
Transcriptome analysis
After digestion, the cells of each group were re-suspended, and the cells were suspended in the medium for later use. Six-well plates were prepared, and the cells were inoculated into six-well plates containing 2.00 mL of culture medium at a density of 1 × 106 cells per well. In addition, the culture plates were shaken using the method shown in Fig. 8. Then cells were cultured overnight in a 37 ℃ incubator. The next day, THC solution was added and cultured for 48 h. After digestion and centrifugation, the cells were re-suspended. After adding and mixing 1 mL of TRIzol, the cells were sent to Oebiotech Biological Company for transcriptome sequencing [ref. 15].

Plasmid synthesis
Plasmids were synthesized by using the Engine organism.
Transfection plasmid
Breast cancer cell lines MCF-7 and 4T1 were divided into the blank control group, no-load plasmid group, and transfection group. The transfection group was transfected with overexpressed or knockdown plasmids to increase or decrease the CYP1A1 expression, whereas the empty plasmid group was transfected with empty plasmids. Cells at the logarithmic growth stage were collected and inoculated into six-well plates at a concentration of 1 × 105 cells/well. When the cells were cultured to a 90–95% degree of integration, the medium in six-well plates was replaced with 2 mL of serum-free medium. Ten microliters of Lipofectamine 2000 were added to 240 μL of serum-free medium (total volume of 250 μL) and incubated at room temperature for 5 min. Then 4 μg of corresponding plasmid DNA was added to 246 μL of serum-free medium (total volume of 250 μL) and incubated at room temperature for 5 min. Lipofectamine 2000 solution and plasmid DNA solution were mixed evenly and incubated at room temperature for 20 min. The mixed solution of Lipofectamine 2000 and plasmid DNA was added dropwise into the cell holes containing 2 mL of serum-free medium and incubated in a cell incubator for 6 h. After 6 h of culture, the solution in the well plate was replaced with a cell complete medium, and the culture was placed in the cell incubator for 24 h. Finally, Western blot (WB) assay was used to detect whether the transfection was successful.
Immunofluorescence assay
MCF-7 cells were cultured on glass circles in 24-well plates and exposed to different treatments. Next, cells were fixed with 4% paraformaldehyde for 10 min, incubated with permeabilization solution (1% Triton X-100) for 15 min, washed with cold PBS three times, and blocked with 5% BSA solution for 1 h. Cells were incubated with primary antibodies overnight at 4 °C, washed with cold PBS, and then incubated with FITC-conjugated goat anti-rabbit IgG secondary antibody (dilution, 1:500, Beyotime) for 1 h at 37 °C. Finally, the nuclei of MCF-7 cells were stained with DAPI (dilution, 1:10,000) for 10 min, and cell images were obtained using a laser scanning confocal microscope (Leica) [ref. 16].
Molecular docking
Small molecular ligands file was downloaded by using the PubChem database (https://pubchem.ncbi.nlm.nih.gov/) and imported it into Chem3D after spatial structure transformation and energy optimization software. The output format file is mol2. After processing by Auto Dock Tools 1.5.6, the file is saved as pdbqt format. The gene ID of the core target was retrieved from the Uniprot database and stored in the PDB database (http://www1.rcsb.org/) download the corresponding PDB format file, and carry out the water molecule removal and ligand separation through Pymol software. The macromolecular receptor files of the obtained core targets were imported into Auto Dock Tools 1.5.6 software for hydroprocessing and saved in pdbqt format. Autodock vina 1.1.2 software was used for molecular docking of the core target and its corresponding chemical components, and binding energy was used as the docking evaluation index.
In vivo antitumor evaluation
All animal experiments were approved by the Institutional Animal Care and Treatment Committee of Laboratory Animal Center of Sichuan Academy of Chinese Medicine, and were conducted in accordance with ARRIVE guidelines. Female BALB/c nude mice and BALB/c mice (6–8 weeks old) were purchased from HFK Bioscience CO., Ltd. These BALB/c mice or BALB/c nude mice were inoculated with 100 μL of 4T1 cell suspension (1 × 106 cells) or MCF-7 cell suspension (1.0 × 107 cells). On the fifth day after inoculation, when the tumor volume reached approximately 100 mm3, the mice were equally and randomly divided into three treatment groups (vehicle, 80, and 160 mg/kg; n = 6). Mice received THC treatment by intraperitoneal injection once daily for 2 weeks. The tumor volume (0.5 × L × W2, where L is length and W is width) and body weight of the mice were recorded every 2 days. The mice were euthanized by cervical dislocation at the end of the experiments. The tumors were isolated, imaged, weighed, and fixed with paraformaldehyde for further immunohistochemistry evaluation.
Anti-metastasis evaluation
The anti-metastatic effect of THC was evaluated in a lung metastatic 4T1 model. 1 × 106 4T1-luciferase cells were injected into BALB/c mice via the tail vein to establish the pulmonary metastasis model. A total of 18 mice were equally and randomly divided into three groups (vehicle, 80, and 160 mg/kg). The mice received THC treatment 2 days after inoculation via intraperitoneal injection once daily for 2 weeks. At the determined time (5, 10, or 15 days after treatment), the mice were anesthetized and intraperitoneally administered with 100 μL of d-luciferin (30 mg/mL in PBS), and bioluminescence from metastatic lung tumors was analyzed using an IVIS Lumina in vivo Imaging System (PerkinElmer). At the end of the experiment, the lungs were isolated from the euthanized mice, and the number of metastatic nodules was counted; nodules were fixed with paraformaldehyde for further evaluation using hematoxylin and eosin (H&E) staining.
TIME
Single-cell suspensions of tumors from different treated groups were prepared and stained with various antibodies to investigate the effect of THC on the tumor microenvironment (CD3, CD4, CD8, CD11b, Gr-1, F4/80, and CD206) and analyze the population of CD4 + T cells, CD8 + T cells, and myeloid-derived suppressor cells (MDSC) by FCM.
Statistical analysis
Unless otherwise stated, all experiments were performed for at least three times. The results were expressed in mean ± standard deviation. The statistical significance of the results was determined by t-test in GraphPad Prism.
Results
THCs inhibited the proliferation of breast cancer cells in vitro
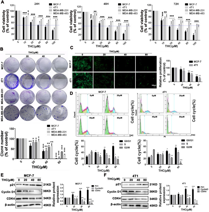
Four breast cancer cell lines, namely, MCF-7, MDA-MB-231, MDA-MB-453, and 4T1, were treated with different concentrations of THC for 24, 48, and 72 h to investigate the effect of THC. Consequently, the CCK-8 assay showed THC-induced cell death in breast cancer in a dose-dependent manner (Fig. 1A). The effects of THC on the clonogenesis of breast cancer cells were further studied by plate clonogenesis assay. After 12 days of culture, the results showed (Fig. 1B) that THC could significantly inhibit the formation of MCF-7 and 4T1 clonal colonies of breast cancer cells in a concentration-dependent manner. The proliferating cells could be accurately determined by EDU staining. The concentrations of THC were 0, 20, 40, and 80 μM. The experimental results show (Fig. 1C) that compared with the blank control group, the proliferation activity of MCF-7 cells was significantly inhibited after high-dose THC treatment. Similar results were found in 4T1 cells. These results indicate that high-dose THC can inhibit the proliferation of breast cancer cells. In addition, FCM showed (Fig. 1D) that THC treatment of breast cancer cells resulted in the accumulation of G0/G1 phase cells in MCF-7 and 4T1 cells, and the number of cells increased in this cycle in a concentration-dependent manner. The number of cells in S and G2/M phases decreased, which reduced the number of cells undergoing division. Cell cycle–related proteins were detected by WB assay, and the experimental results showed (Fig. 1E) that THC increased the expression level of p21 protein in MCF-7 and 4T1 cells and decreased the expression level of CyclinD1 and CDK4 proteins.

THCs promoted the apoptosis of breast cancer cells through the mitochondrial apoptotic pathway in vitro
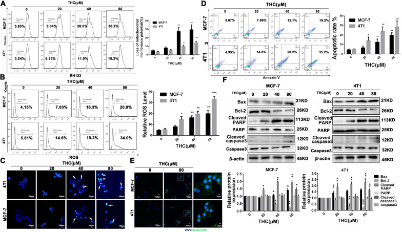
We used mitochondria-specific and voltage-dependent dye Rh123 to detect alterations in ΔΨm in MCF-7 and 4T1 cells and determine whether THC induces the disruption of the mitochondrial membrane potential. As shown in Fig. 2A, B, THC treatment led to the loss of ΔΨm potential in MCF-7 and 4T1 cells. These results suggest that the mitochondria-mediated pathway may be involved in THC-induced apoptosis. The ROS accumulation can change the intracellular environment and induce apoptosis. For the detection of ROS, we stained the cells with DCFH-DA reagent and estimated ROS accumulation by FCM. We discovered that the treatment of THC lessened ROS accumulation in a dose-dependent manner, which can be observed in Fig. 2C explicitly. Cell apoptosis was assessed by annexin V-FITC/PI staining. The results show that a high percentage of cell death and apoptosis was found in MCF-7 and 4T1 cells after THC treatment (Fig. 2D). Immunofluorescence assay showed that THC (80 μM) could enhance the expression level of cleaved PARP in cells (Fig. 2E). Cell apoptosis–related proteins were detected by WB assay, and the experimental results showed (Fig. 2F) that THC increased the expression level of cleaved PARP and cleaved caspase-3 in MCF-7 and 4T1 cells, and ratio of Bax/Bcl2 was also elevated in both MCF-7 and 4T1 cells.

THC inhibits metastasis of breast cancer cells by affecting epithelial–mesenchymal transition (EMT) transformation
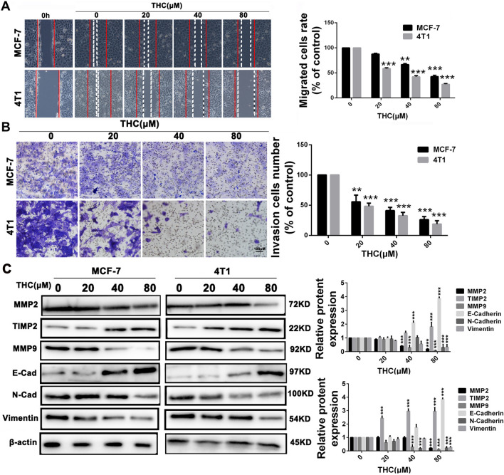
We performed wound-healing and Transwell migration assay to assess anti-migration effect of THC in MCF-7 and 4T1 cell lines. As shown in Fig. 3A, THC inhibits the migration of MCF-7 and 4T1 cells in a dose-dependent manner. Then, we performed Matrigel invasion assay. The invasion ability of MCF-7 and 4T1 cells significantly decreased in the presence of THC over that of the vehicle, which can be explicitly observed in Fig. 3B. Furthermore, considering the relationship among EMT transformation, metalloproteinase, and cell migration and invasion, we investigated whether metalloproteinases and EMT transformation are involved in an inhibitory effect on the migration and invasion of THC. As shown in Fig. 3C, THC treatment decreased the expression level of MMP-9 and MMP-2 in breast cancer cells and increased the expression level of TIMP2. In addition, THC treatment decreased the expression level of N-Cadherin and vimentin in breast cancer cells and increased the expression level of E-Cadherin. Collectively, these results indicate that THC inhibited the migration and invasion of breast cancer cells.

Transcriptomic analysis and molecular docking of THC in breast cancer cells
THC could significantly impair viability and induce apoptosis in 4T1 and MCF-7 cells. We utilized transcriptomics data to study the effects of THC on 4T1 cells and gain insight into the molecular mechanism of the selective function of THC. As shown in Fig. 4A, after treatment with THC, changes in the transcriptome with 4T1 cells were distinctly different from those in untreated 4T1 cells. Subsequently, we performed Kyoto Encyclopedia of Genes and Genomes analysis of the signaling pathway to determine the molecular pathway associated with THC (Fig. 4B). THC stimulation primarily affects the CYP450 metabolic pathway. Differentially expressed genes in this pathway are shown in Fig. 4C. Through analysis and research, the CYP1A1 protein was found to be highly expressed in various breast cancer and gynecological tumors, and these differential genes may be involved in the NF-κB signaling pathway and the regulation of tumor immunity. In verifying the results of the transcriptomic experiment, THC-treated breast cancer cells were detected by WB assay, and CYP1A1, PD-L1, and NF-κB signaling pathway-related proteins were detected. The results showed (Fig. 4D) that THC inhibited the expression of CYP1A1, NF-κB, P-IκBα, and PD-L1 in breast cancer cells.

Molecular docking results (Fig. 4E) showed that THC had a binding pattern similar to that of other known P4501A1 ligands. One end of the aromatic ring of THC binds to the hydrophobic cavity formed by many hydrophobic residues such as A317, V382 and I386 around the porphyrin ring and forms π–π stacking with the P4501A1 porphyrin ring. The THC carbonyl oxygen forms a hydrogen bond with the hydroxyl hydrogen of S122. The aromatic ring structure at the other end of THC is well embedded between F224 and F258 at the top of the catalytic domain of P4501A1 to form a good π–π stacking effect. It indicates that THC has strong binding ability with CYP1A1.
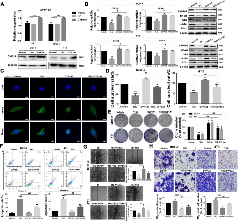
Regulation of THC on the NF-κB signaling pathway and PD-L1 protein expression after overexpression of the CYP1A1 gene
MCF-7 and 4T1 cells were transfected by constructing a CYP1A1 overexpression plasmid. The experiment was divided into four groups: the solvent control group (vehicle group: normal breast cancer cells + solvent), THC stimulation group (THC group: normal breast cancer cells + THC 80 μM), CYP1A1 overexpression group (CYP1A1 group: overexpression of CYP1A1 breast cancer cells), and THC-stimulated overexpression of the CYP1A1 breast cancer cell group (THC + CYP1A1 group: THC 80 μM + overexpression of CYP1A1 breast cancer cells). The results showed that after transfection of CYP1A1 plasmid, the expression level of CYP1A1 increased in cells. The transfected breast cancer cells were stimulated with THC (80 μM) for 48 h, and WB assay showed (Fig. 5A) that NF-κB and p-IκBα expression increased in the CYP1A1 group compared with the THC group. By contrast, the expression level of NF-κB and p-IκBα in the CYP1A1 group was decreased compared with the THC + CYP1A1 group. Meanwhile, the experimental results showed (Fig. 5B) that the survival rate of breast cancer cells increased after the overexpression of CYP1A1 compared with the blank control group, and the inhibitory effect of THC on the proliferation of breast cancer cell was weakened after the overexpression of CYP1A1. In clone formation experiment (Fig. 5C), the formation speed and size of breast cancer cell clones in the CYP1A1 group increased compared with the control group, whereas the formation ability of breast cancer cell clones in the THC + CYP1A1 group decreased compared with the THC group. Meanwhile, after the overexpression of the CYP1A1 gene in breast cancer cells, the experimental results (Fig. 5D) show that the cells in the THC group undergo apoptosis, whereas the breast cancer cells in the CYP1A1 group are in a good state with almost no apoptosis. In addition, the breast cancer cells in the THC + CYP1A1 group undergo almost no apoptosis. These results indicate that CYP1A1 overexpression affects the regulation of apoptosis in breast cancer cells with high doses of THC. Moreover, THC can inhibit the metastasis of breast cancer cells in vitro by inhibiting EMT transformation. After the overexpression of the CYP1A1 gene, experimental results showed that the inhibitory effect of high-dose THC on metastasis of breast cancer cells was significantly weakened. As shown in Fig. 5E, F, the “wound recovery” and invasion ability of breast cancer cells in the CYP1A1 group were enhanced, whereas the metastasis and invasion ability of cells in the THC + CYP1A1 group were enhanced compared with that in the THC group. Furthermore, THC on the NF-κB signaling pathway and PD-L1 protein expression were regulated after overexpression of the CYP1A1 gene.

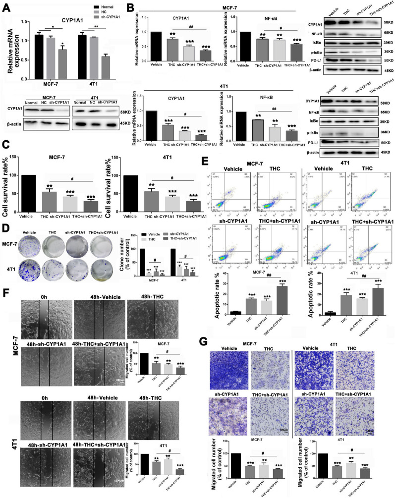
Knockdown of the CYP1A1 gene and regulation of the NF-κB signaling pathway and PD-L1 protein expression using THC
MCF-7 and 4T1 cells were transfected by constructing the CYP1A1 knockdown plasmid. After transfection, the expression of CYP1A1 in cells was detected by reverse transcription polymerase chain reaction (RT–PCR) and WB assay. The experiment was divided into four groups: solvent control group (vehicle group: normal breast cancer cells + solvent), high-dose THC stimulation group (THC group: normal breast cancer cells + THC 80 μM), CYP1A1 knockdown group (sh-CYP1A1group: CYP1A1 knockdown group), and THC-stimulated knockdown group (THC + sh-CYP1A1 group: THC 80 μM + sh-CYP1A1 breast cancer cells). The transfected breast cancer cells were stimulated with THC (80 μM), and WB experiments were performed 48 h after stimulation. The results showed that the expression level of NF-kB and p-IkBa was decreased in the THC, sh-CYP1A1, and THC + sh-CYP1A1 groups (Fig. 6A). Compared with the sh-CYP1A1 group, the expression level of NF-κB and p-IκBα in the THC + sh-CYP1A1 group also decreased. After CYP1A1 knockdown, group (Fig. 6B), and the inhibitory effect of THC on the proliferation of breast cancer cells was enhanced after CYP1A1 knockdown. In the clone formation experiment (Fig. 6C), the formation rate of breast cancer cells in the sh-CYP1A1 group decreased compared with the vehicle and size of breast cancer cell clones in the sh-CYP1A1 group were lower than those in the vehicle group, and the formation ability of breast cancer cell clones in the THC + sh-CYP1A1 group was lower than that in the high-dose THC group. These results indicate that the knockdown of CYP1A1 can positively regulate the anti-proliferative effect of THC on breast cancer. Based on the experimental results (Fig. 6D), after CYP1A1 gene knockdown in breast cancer cells and administration with 80 μM of THC, breast cancer cells experienced significant apoptosis. After CYP1A1 knockdown, the apoptosis rate of breast cancer cells in the sh-CYP1A1 group increased. In addition, after CYP1A1 knockdown and THC stimulation, we found that the apoptosis rate of breast cancer cells in the THC + sh-CYP1A1 group was significantly higher than that in the sh-CYP1A1 group, indicating that CYP1A1 knockdown enhances the role of THC in promoting the apoptosis of breast cancer cells. After knockdown of the CYP1A1 gene, experimental results showed (Fig. 6E, F) that the metastasis effect of breast cancer cells in the THC group was significantly inhibited compared with the solvent group, whereas the “wound recovery” ability and invasion ability of breast cancer cells in the sh-CYP1A1 group were also weakened. Moreover, compared with the sh-CYP1A1 group, the metastasis and invasion ability of the THC + sh-CYP1A1 group were significantly reduced. These results suggest that the knockdown of CYP1A1 in breast cancer cells can promote the inhibitory effect of THC on breast cancer metastasis.

THC inhibits tumor growth in vivo through the CYP1A1/NF-κB axis in MCF-7-bearing nude mice
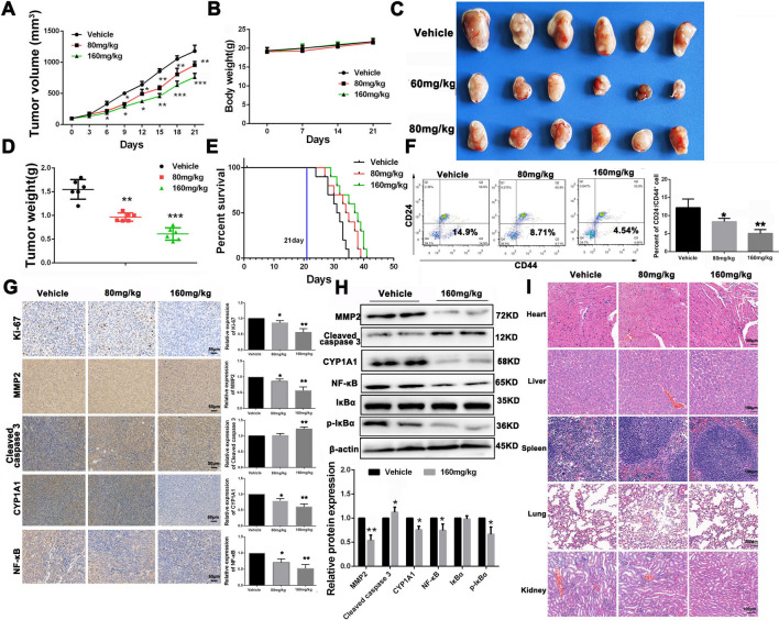
MCF-7 tumor-bearing mice were treated with THC at 80 and 160 mg/kg to determine whether the in vivo antitumor efficiency of THC was consistent with its effects in vitro. As shown in Fig. 7A and C, D, treatment with THC at 80 or 160 mg/kg significantly inhibited MCF-7 tumor growth and weight in a dose-dependent manner compared with the vehicle group. After analyzing the number of tumor stem cell–like cells in tumor tissue (Fig. 7F), THC can reduce the number of cells (CD44+/CD24−). Moreover, compared with the vehicle group, the survival rate of tumor-bearing mice was significantly prolonged after treatment with various concentrations of THC (Fig. 7E). The body weight and important viscera of mice did not present any abnormal variation during the treatment process (Fig. 7B and I). Furthermore, the results of immunohistochemistry analysis of tumors (Fig. 7G) indicated that THC inhibited the proliferation of nuclear Ki-67-positive cells, enhanced the expression of cleaved caspase-3 to induce cell apoptosis, reduced the expression of MMP-2 to inhibit metastasis, and downregulated the expression levels of NF-κB in tumor sections. Moreover, WB analysis of isolated tumors revealed that THC reduced the expression level of CYP1A1, inhibited the nuclear expression level of NF-κB, and downregulated the expression level of p-IκBα (Fig. 7H). Overall, the abovementioned data suggest that THC could suppress MCF-7 cell growth by inhibiting the CYP1A1/NF-κB signaling pathway, which is consistent with in vitro data.

THC regulates the TIME through the CYP1A1/NF-κB/PD-L1 axis to inhibit tumor growth in 4T1-bearing mice
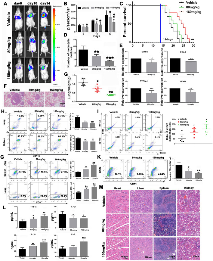
Given the anti-metastasis effect of THC in vitro, we subsequently established a pulmonary metastasis model of 4T1-luciferase cells in BALB/c mice to evaluate the anti-metastatic efficacy of THC in vivo. As shown in Fig. 8A, B, D, and G, the bioluminescence representing metastatic tumor cells was evidently enhanced over time compared with the THC treatment group. At 15 days after tumor inoculation, the bioluminescence signals of mice in the 80 and 160 mg/kg treatment groups were significantly lower than those of the vehicle group. In addition, compared with the vehicle group, the survival rate of pulmonary metastatic mice was significantly prolonged after treatment with various THC concentrations (Fig. 8C). Moreover, the number of metastatic nodules at lung sites in the 80 and 160 mg/kg treatment groups was significantly reduced compared with the vehicle group. Furthermore, the collected lung tissue was sectioned and analyzed by H&E staining to determine the anti-metastatic efficiency of THC (Fig. 8F). H&E staining of these tissue sections indicated that fewer tumor nodules were present in the THC treatment group compared with the vehicle group. These results indicated that THC could effectively inhibit 4T1 tumor pulmonary metastases. After THC (160 mg/kg) was administered, the lung tissue of lung metastatic mice was collected for PCR test to detect the changes in MMP2, NF-κB, CYP1A1, and PD-L1 genes in tissues (Fig. 8E). The experimental results showed (Fig. 8H) that THC could decrease the number of MDSC in lung and spleen tissues of tumor-bearing mice (**P < 0.01; ***P < 0.001), reduce immunosuppression, enhance immune response, and play an antitumor effect. After THC treatment, tumor tissues of mice in each group were labeled with antibodies (F4/80, CD206, and CD11c), and the polarization of M1/M2 was observed by FCM. The results showed that THC could increase the proportion of M1-type macrophages in lung tissue (Fig. 8I, *P < 0.05). The experimental results showed that THC had no effect on the number of CD4 + T lymphocytes (Fig. 8J), but it could increase the number of CD8 + T lymphocytes in mice. The number of MDSCs (Gr-1 and CD11b labeled) in tumor and spleen tissues of mice in each group was detected by FCM to determine the mechanism of THC tumor induction and regulation of tumor microenvironment in vivo. After THC was administered, the number of stem cell–like cells in lung metastatic tumor tissues of mice was detected, which could demonstrate the inhibitory effect of THC on tumor growth. The tumor tissue was digested into single cells and labeled with CD24 and CD44 antibodies. The number of CD44+/CD24− cells was measured by FCM. The results showed (Fig. 8K) that THC reduced the number of stem cell–like cells in lung metastatic tissue (**P < 0.01; ***P < 0.001), thereby inhibiting lung metastasis of breast cancer. THC decreased the level of interleukin-1β (IL-1β) in the peripheral blood of mice with lung metastasis (Fig. 8L, *P < 0.05) and increased the content of tumor necrosis factor (TNF-α), interleukin 2 (IL-2), and interleukin 10 (IL-10; *P < 0.05; **P < 0.01; ***P < 0.001). Through pathological examination, the heart, liver, spleen, and kidney of nude mice were observed (Fig. 8M), and no evident lesions were found. THC has low toxicity and safety.
Discussion and conclusions
THC has a wide range of pharmacological activities, and its antitumor activity has been widely reported [ref. 19]. In this study, CCK8, clonogenesis assay, EDU assay, and cell cycle analysis confirmed that THC could inhibit the activity, affect the cell cycle, and inhibit the proliferation of breast cancer cells. In addition, in vivo models of MCF-7 cells and 4T1 cell xenograft tumor mice indicated that THC can inhibit the growth of breast cancer cells, delay the tumor growth rate, reduce the expression of Ki-67 in tumor tissues, and increase the survival time of tumor-bearing mice. The mitochondria are the main source of ROS production, and ROS play an important role in cell apoptosis by altering mitochondrial membrane potential (ΔΨm) [ref. 16]. Anti-apoptotic protein Bcl-2 and pro-apoptotic protein Bax are involved in the mitochondria-mediated apoptotic pathway [ref. 15]. In addition, studies have shown that THC can induce apoptosis of H22 liver ascites tumor cells through the mitochondrial pathway, reduce the expression of Bcl-2/Bax protein, and increase the expression level of p53 protein [ref. 10]. Yoysungnoen B. et al.[ref. 20]. also found that THC can promote tumor cell apoptosis through the ERK signaling pathway in a cervical cancer xenotransplantation model. THC has been reported to activate caspase-3 and caspase-9 proteins through the mitochondrial pathway of cell apoptosis when promoting apoptosis of MCF-7 cells in vitro [ref. 21]. Therefore, these results suggest that THC therapy triggers breast cancer cell apoptosis through the ROS-mediated mitochondrial apoptotic pathway. In this study, Hochest33258 staining, FCM, and WB detection showed that after THC treatment, apoptotic bodies were generated; mitochondrial membrane potential was changed; intracellular ROS content was increased, and Bax/Bcl-2 protein expression was increased [ref. 22]. Cleaved caspase-3 protein was activated. Cleaved caspase-3 expression was increased, and Cleaved caspase-3 protein expression was increased in mouse tumor tissues after THC administration by immunohistochemistry and WB assay in in vivo animal experiments. These results indicate that THC can induce the apoptosis of breast cancer cells through the mitochondria-mediated apoptotic pathway. This transformation is abnormally activated in tumor cells, leading to tumor invasion and trans. Studies have shown that metastasis is the primary cause of death in 90% of malignant tumors. Therefore, EMT transformation plays an important role in the occurrence and development of tumors. In this study, we used scratch assay, Transwell invasion assay, and WB assay to evaluate the anti-metastasis effect of THC in MCF-7 and 4T1 cells. Scratch assay and Transwell assay showed that THC could significantly inhibit the migration and invasion of breast cancer cells in vitro, inhibit EMT transformation of breast cancer cells, and reduce the expression of MMP2. Our in vivo study also showed that THC could significantly inhibit lung metastasis in 4T1-bearing mice, reduce the expression of MMP2 in tumor tissues, and prolong the survival time. Based on previous reports, CYP1A1 is overexpressed in a variety of malignant tumors, and it has a certain correlation with the incidence of breast cancer, cervical cancer [ref. 23]. In addition, the high expression of CYP1A1 can induce the occurrence of a variety of malignant tumors. Clinical studies have shown that the high expression of CYP1A1 is correlated with the malignant degree and prognosis of breast cancer. Thus, the inhibition of CYP1A1 may be a potential therapeutic target for the treatment of breast cancer [ref. 12]. The NF-κB signaling pathway is closely related to tumor genesis and development. Abnormal NF-κB pathway activation directly or indirectly affects SNAIL, SLUG, and ZEB1 expression levels [ref. 24, ref. 25]. Moreover, IκBα inhibits NF-κB activation, and it can be phosphorylated by the activated Iκκ complex (NEMO, Iκα, and Iκβ) to induce self-degradation. Subsequently, the NF-κB transcription complex is released into the nucleus, where it subsequently binds to negative regulatory DNA elements and promotes the transcription of pre-transfer genes [ref. 25]. Studies have shown that the activation of NF-κB and AP-1 signaling pathways is directly involved in the regulation of CYP1A1 by heavy metals. Furthermore, nicotine stimulates CYP1A1 expression through transcription factor, activator protein 1, NF-κB, and aromatic hydrocarbon receptor signaling pathways [ref. 26]. In this study, transcriptional analysis revealed significant changes in CYP1A1 after THC treatment in breast cancer cells. WB and RT–PCR experiments verified that THC treatment decreased the expression level of CYP1A1, NF-κB, and p-IκBα. Molecular docking showed that THC had a good binding ability with the CYP1A1 protein. The expression levels of NF-κB and p-IκBα were increased after transfection of breast cancer cells MCF-7 and 4T1 with CYP1A1 overexpression. However, after CYP1A1 knockdown and THC stimulation, the expression levels of NF-κB and p-IκBα in MCF-7 and 4T1 cells decreased remarkably. Therefore, THC can affect NF-κB expression through CYP1A1.
Inflammation is associated with immunity, and controlling the inflammatory process is a main activity of NF-κB protein. TNF-α is also a widely studied pro-tumor cytokine, and its enhanced expression in many cancers is often associated with poor prognosis [ref. 25]. TNF-α, produced primarily by activated neutrophils and macrophages, induces the release of other pro-inflammatory cytokines, including IL-6 and IL-1β, and accelerates tumorigenesis [ref. 27–ref. 29]. Moreover, NF-κB contributes to the resolution of inflammation, which in turn disrupts NF-κB function [ref. 25]. Similarly, the adaptive immune response allows recognition of non-self-antigens and the synthesis of antibodies because of cell or body fluid. Cell-mediated immunity consists of T lymphocytes that recognize antigens treated by antigen-presenting cells through their T cell receptors (TCR) [ref. 30, ref. 31]. These cells participate in innate immune responses that require NF-κB activation. Thus, T cells are activated by TCR to proliferate and differentiate effector factors required for functional and humoral NF-κB-mediated immunity consisting of B lymphocytes that directly detect B antigens through B cell receptors [ref. 31, ref. 32]. With the development of immunotherapy, inhibiting tumor progression by using immunological principles is complicated, and it involves many factors, among which the TIME is an important factor affecting the therapeutic effect. In our study, after THC administration, the expression level of inflammatory-related factor TNF-α, IL-2, and IL-10 increased in the peripheral blood of 4T1 tumor-bearing mice with subcutaneous and lung metastasis, whereas the expression level of IL-1β decreased. Immunohistochemistry and WB experiments showed that the cells in tumor and spleen tissues of tumor-bearing mice could be observed. THC can downregulate the expression level of CYP1A1, NF-κB, and PD-L1 proteins in tumor tissues. FCM analysis of tumor tissues and spleen cells in tumor-bearing mice showed that THC can increase the proportion of CD8 + T cells in spleen and tumor tissues, reduce the abundance of MDSCs, and promote the transformation of M1-type macrophages. These results indicate that THC can regulate the TIME, improve immunosuppression, and play an anti-breast cancer role in vivo through the CYP1A1/NF-κB/PD-L1 axis.
Our study demonstrated that THC plays an anti-breast cancer role by regulating the immune microenvironment of breast cancer cells through the CYP1A1/NF-κB axis in vivo and in vitro and inhibiting the proliferation and metastasis of breast cancer cells.
References
- S Lei, R Zheng, S Zhang, R Chen, S Wang, K Sun, H Zeng, W Wei, J He. Breast cancer incidence and mortality in women in China: temporal trends and projections to 2030. Cancer Biol Med, 2021. [DOI]
- C Xia, X Dong, H Li, M Cao, D Sun, S He, F Yang, X Yan, S Zhang, N Li, W Chen. Cancer statistics in China and United States, 2022: profiles, trends, and determinants. Chin Med J (Engl), 2022. [DOI]
- A Wawruszak, M Halasa, E Okon, W Kukula-Koch, A Stepulak. Valproic acid and breast cancer: state of the art in 2021. Cancers (Basel), 2021. [DOI | PubMed]
- B Joob, V Wiwanitkit. CYP1A1 M2 (A2455G) polymorphism with susceptibility to breast cancer. Int J Prev Med, 2020. [PubMed]
- SK Sandur, MK Pandey, B Sung, KS Ahn, A Murakami, G Sethi, P Limtrakul, V Badmaev, BB Aggarwal. Curcumin, demethoxycurcumin, bisdemethoxycurcumin, tetrahydrocurcumin and turmerones differentially regulate anti-inflammatory and anti-proliferative responses through a ROS-independent mechanism. Carcinogenesis, 2007. [DOI | PubMed]
- T Yuan, Z Yin, Z Yan, Q Hao, J Zeng, L Li, J Zhao. Tetrahydrocurcumin ameliorates diabetes profiles of db/db mice by altering the composition of gut microbiota and up-regulating the expression of GLP-1 in the pancreas. Fitoterapia, 2020. [DOI | PubMed]
- Y Pan, Y Zhang, J Yuan, X Ma, Y Zhao, Y Li, F Li, X Gong, J Zhao, H Tang, J Wang. Tetrahydrocurcumin mitigates acute hypobaric hypoxia-induced cerebral oedema and inflammation through the NF-kappaB/VEGF/MMP-9 pathway. Phytother Res, 2020. [DOI | PubMed]
- N Greeshma, KG Prasanth, B Balaji. Tetrahydrocurcumin exerts protective effect on vincristine induced neuropathy: behavioral, biochemical, neurophysiological and histological evidence. Chem Biol Interact, 2015. [DOI | PubMed]
- P Maiti, J Manna, J Thammathong, B Evans, KD Dubey, S Banerjee, GL Dunbar. Tetrahydrocurcumin has similar anti-amyloid properties as curcumin: in vitro comparative structure-activity studies. Antioxidants (Basel), 2021. [DOI | PubMed]
- W Liu, Z Zhang, G Lin, D Luo, H Chen, H Yang, J Liang, Y Liu, J Xie, Z Su, H Cao. Tetrahydrocurcumin is more effective than curcumin in inducing the apoptosis of H22 cells via regulation of a mitochondrial apoptosis pathway in ascites tumor-bearing mice. Food Funct, 2017. [DOI | PubMed]
- ZE Amine, JF Mauger, P Imbeault. CYP1A1, VEGFA and adipokine responses of human adipocytes co-exposed to PCB126 and hypoxia. Cells, 2022. [DOI | PubMed]
- B Gamboa-Loira, A Merida-Ortega, SJ Rothenberg, ME Cebrian, L Lopez-Carrillo. Metal exposure and breast cancer among Northern Mexican women: assessment of genetic susceptibility. Environ Sci Pollut Res Int, 2022. [DOI]
- VV Verma, L Bhargava, M Sajid, A Kumar, H Singh, M Bharadwaj. Structure-based study to identify alkaloids as promising cytochrome P450 (CYP1A1) inhibitors: an in silico approach using virtual screening, molecular dynamic simulations, and binding free energy calculation. J Cell Biochem, 2022. [DOI]
- TT Ung, TT Nguyen, S Li, JY Han, YD Jung. Nicotine stimulates CYP1A1 expression in human hepatocellular carcinoma cells via AP-1, NF-kappaB, and AhR. Toxicol Lett, 2021. [DOI | PubMed]
- L Song, X Chen, L Mi, C Liu, S Zhu, T Yang, X Luo, Q Zhang, H Lu, X Liang. Icariin-induced inhibition of SIRT6/NF-kappaB triggers redox mediated apoptosis and enhances anti-tumor immunity in triple-negative breast cancer. Cancer Sci, 2020. [DOI | PubMed]
- A Zeng, X Liang, S Zhu, C Liu, X Luo, Q Zhang, L Song. Baicalin, a potent inhibitor of NF-kappaB signaling pathway, enhances chemosensitivity of breast cancer cells to docetaxel and inhibits tumor growth and metastasis both in vitro and in vivo. Front Pharmacol, 2020. [DOI | PubMed]
- AQ Zeng, Y Yu, YQ Yao, FF Yang, M Liao, LJ Song, YL Li, Y Yu, YJ Li, YL Deng, SP Yang, CJ Zeng, P Liu, YM Xie, JL Yang, YW Zhang, TH Ye, YQ Wei. Betulinic acid impairs metastasis and reduces immunosuppressive cells in breast cancer models. Oncotarget, 2018. [DOI | PubMed]
- A Zeng, H Hua, L Liu, J Zhao. Betulinic acid induces apoptosis and inhibits metastasis of human colorectal cancer cells in vitro and in vivo. Bioorg Med Chem, 2019. [DOI | PubMed]
- TH Truong, KP Alcantara, BPI Bulatao, FN Sorasitthiyanukarn, C Muangnoi, N Nalinratana, O Vajragupta, P Rojsitthisak, P Rojsitthisak. Chitosan-coated nanostructured lipid carriers for transdermal delivery of tetrahydrocurcumin for breast cancer therapy. Carbohydr Polym, 2022. [DOI | PubMed]
- B Yoysungnoen, P Bhattarakosol, C Changtam, S Patumraj. Effects of tetrahydrocurcumin on tumor growth and cellular signaling in cervical cancer xenografts in nude mice. Biomed Res Int, 2016. [DOI | PubMed]
- X Han, S Deng, N Wang, Y Liu, X Yang. Inhibitory effects and molecular mechanisms of tetrahydrocurcumin against human breast cancer MCF-7 cells. Food Nutr Res, 2016. [DOI | PubMed]
- N Kang, MM Wang, YH Wang, ZN Zhang, HR Cao, YH Lv, Y Yang, PH Fan, F Qiu, XM Gao. Tetrahydrocurcumin induces G2/M cell cycle arrest and apoptosis involving p38 MAPK activation in human breast cancer cells. Food Chem Toxicol, 2014. [DOI | PubMed]
- J Kabzinski, M Gogolewska, M Nowakowski, E Kucharska, L Dziki, M Mik, A Dziki, I Majsterek. Polymorphism association of NIL1, NIL2, CYP1A1 xenobiotic metabolism genes and their expression with the risk of colorectal cancer in the Polish population. Pol Przegl Chir, 2022
- MA Saleh, SA Antar, W Abdo, A Ashour, AA Zaki. Genistin modulates high-mobility group box protein 1 (HMGB1) and nuclear factor kappa-B (NF-kappaB) in Ehrlich-ascites-carcinoma-bearing mice. Environ Sci Pollut Res Int, 2022. [DOI]
- R He, M Liu, Z Zou, M Wang, Z Wang, X Ju, G Hao. Anti-inflammatory activity of peptides derived from millet bran in vitro and in vivo. Food Funct, 2022. [DOI | PubMed]
- CC Ho, WT Wu, YJ Lin, CY Weng, MH Tsai, HT Tsai, YC Chen, SF Yet, P Lin. Aryl hydrocarbon receptor activation-mediated vascular toxicity of ambient fine particulate matter: contribution of polycyclic aromatic hydrocarbons and osteopontin as a biomarker. Part Fibre Toxicol, 2022. [DOI | PubMed]
- S Diep, M Maddukuri, S Yamauchi, G Geshow, NA Delk. Interleukin-1 and Nuclear Factor Kappa B signaling promote breast cancer progression and treatment resistance. Cells, 2022. [DOI | PubMed]
- A Chauhan, AU Islam, H Prakash, S Singh. Phytochemicals targeting NF-kappaB signaling: potential anti-cancer interventions. J Pharm Anal, 2022. [DOI | PubMed]
- D Wallach. Cell death induction by TNF: a matter of self control. Trends Biochem Sci, 1997. [DOI | PubMed]
- YY Zhang, J Peng, XJ Luo. Post-translational modification of MALT1 and its role in B cell- and T cell-related diseases. Biochem Pharmacol, 2022. [DOI | PubMed]
- X Wu, Z Gu, Y Chen, B Chen, W Chen, L Weng, X Liu. Application of PD-1 blockade in cancer immunotherapy. Comput Struct Biotechnol J, 2019. [DOI | PubMed]
- M Ono. Control of regulatory T-cell differentiation and function by T-cell receptor signalling and Foxp3 transcription factor complexes. Immunology, 2020. [DOI | PubMed]
