Dynamic Expression of Palmitoylation Regulators across Human Organ Development and Cancers Based on Bioinformatics
Abstract
Protein palmitoylation is a reversible modification process that links palmitate to cysteine residues via a reversible thioester bond. Palmitoylation exerts an important role in human organ development and tumor progression. However, a comprehensive landscape regarding the dynamic expression of palmitoylation regulators in human organ development remains unclear. In this study, we analyzed the dynamic expression of palmitoylation regulators in seven organ development and eight cancer types based on bioinformatics. We found that the expression levels of most palmitoylation regulators were altered after birth. In particular, ZDHHC7/20/21 exhibited converse expression patterns in multiple cancer types. Survival analysis showed that the poor prognosis in patients with kidney renal clear carcinoma (KIRC) is related to low expression of ZDHHC7/20/21, and a high expression of ZDHHC7/20/21 is related to worse survival in patients with liver hepatocellular carcinoma (LIHC). Furthermore, we found that the expression of ZDHHC7 is associated with infiltration levels of some types of immune cells in the tumor microenvironment (TME), and we explored the relationship between ZDHHC7 expression and immune checkpoint (ICP) genes across 33 cancer types. In addition, gene set enrichment analysis (GSEA) results indicated that ZDHHC7 might regulate different genes to mediate the same pathway in different organs. In summary, the comprehensive analysis of palmitoylation regulators reveals their functions in human organ development and cancer, which may provide new insights for developing new tumor markers.
Article type: Research Article
Keywords: palmitoylation regulators, organ development, cancer, prognosis
Affiliations: College of Life Sciences, Northwest A&F University, Xianyang 712100, China; College of Natural Resources and Environment, Northwest A&F University, Xianyang 712100, China
License: © 2022 by the authors. CC BY 4.0 Licensee MDPI, Basel, Switzerland. This article is an open access article distributed under the terms and conditions of the Creative Commons Attribution (CC BY) license (https://creativecommons.org/licenses/by/4.0/).
Article links: DOI: 10.3390/cimb44100306 | PubMed: 36286021 | PMC: PMC9600046
Relevance: Moderate: mentioned 3+ times in text
Full text: PDF (4.2 MB)
1. Introduction
Palmitoylation is an essential and reversible post-translational modification that plays crucial roles in a variety of biological processes, including the regulation of protein stability, membrane trafficking, and enzymatic activity [ref. 1,ref. 2,ref. 3]. The dynamic palmitoylation modification is performed by domain families that apply the modification (writers), remove the modification (erasers) and bind to the modified sites (readers). The “writers” mainly include the aspartate–histidine–histidine–cysteine (DHHC) family (ZDHHC1-24, except for ZDHHC10) [ref. 4]. The “erasers” mainly include the acyl protein thioesterases (APTs), protein palmitoyl thioesterases (PPTs) [ref. 4,ref. 5] and ABHD17 family (ABHD17A, ABHD17B, ABHD17C) [ref. 6].
Numerous studies have shown that palmitoylation regulators participate in organ development and are dysregulated in cancers. For example, ZDHHC16 (Aph2) plays a vital role in regulating heart function and heart development [ref. 7]. Similarly, studies have shown that PPT1 deficiency is one of the causes of neuronal ceroid lipofuscinosis (NCL), suggesting a unique function for PPT1 in brain development [ref. 8]. Decreased ZDHHC2 expression was observed in LIHC and related to the metastasis and recurrence of LIHC [ref. 9]. The ZDHHC5 was overexpressed in p53-mutated glioma and contributed to the progression of p53-mutated glioma [ref. 10]. Chen et al. have identified ZDHHC9 to be upregulated in colon adenocarcinoma (COAD) and serves as a target for anticancer drug design [ref. 11]. A recent article has shown that poor prognosis in patients with glioma is related to high co-expression levels of ZDHHC18 and ZDHHC23 [ref. 12]. However, there has been no systematic understanding that investigates the roles of palmitoylation regulators during human organ development and multiple cancer types.
This study comprehensively analyzed palmitoylation regulators across seven human organs’ development and eight cancer types. The results showed that expression levels of some palmitoylation regulators significantly changed after birth and also in cancer patients. In addition, we systematically explored the association of ZDHHC7 expression levels with the TME and found that ZDHHC7 might be a potential prognostic and immunological pan-cancer biomarker. Finally, we evaluated the potential biological pathways affected by ZDHHC7 across human organ development and cancers. This study might provide new insights into their roles in human organ development and cancer.
2. Materials and Methods
2.1. Collection of Palmitoylation Regulators
The gene list of palmitoylation regulators was collected from previously published articles [ref. 4,ref. 6], including ZDHHC1-24 (except ZDHHC10), PPT1, PPT2, APT1, APT2, APTL1, ABHD17A, ABHD17B, and ABHD17C. GeneCards database enables researchers to inquire and inter-connect a broad range of human genes, diseases, variants, proteins, cells and biological pathways [ref. 13]. Based on the rich annotation of human genes within the GeneCards database (https://www.genecards.org/, accessed on 20 September 2021), these palmitoylation regulators’ gene symbols were converted into Ensemble gene IDs and HGNC symbols.
2.2. Gene Expression across Seven Human Organ Development
The transcriptome data across human organ development were obtained from previously published literature and downloaded from ArrayExpress (accession code E-MTAB-6814), involving 297 human samples [ref. 14]. The data included seven human organs: brain, cerebellum, heart, kidney, testis, ovary, and liver. The data consisted of prenatal samples from 4 weeks post-conception (WPC) to 20 WPC and postnatal samples from neonates to seniors. Gene expression levels were calculated as fragments per kilobase of exon model per million mapped reads.
2.3. Cancer Datasets
We selected eight cancer types for analysis based on the seven organs in human development, including KIRC, kidney renal papillary cell carcinoma (KIRP), kidney chromophobe (KICH), brain lower grade glioma (LGG), glioblastoma multiforme (GBM), ovarian serous cystadenocarcinoma (OV), LIHC, and testicular germ cell tumors (TGCT). UCSC Xena (https://xenabrowser.net/, accessed on 2 October 2021) is a genomics database which includes multi-omics data and phenotype data and provides visual analysis for many public cancer datasets [ref. 15]. The RNA-seq data of eight cancer types were downloaded from the UCSC Xena [ref. 16,ref. 17,ref. 18].
2.4. Differential Analysis
The Wilcoxon rank sum test was performed to evaluate the differences in expression levels of palmitoylation regulators in tumor and normal samples. The Benjamini and Hochberg method corrected the p value [ref. 19]. The criteria for selecting differential genes were log2 |Fold-change| ≥ 1 and p-adjust < 0.01. The results were visualized using the ggplot2 (version 3.3.0) package in R software. The p < 0.05 was considered significant.
2.5. Genome Alteration of Palmitoylation Regulators
cBio Cancer Genomics Portal (c-BioPortal, http://cbioportal.org, accessed on 15 October 2021) is an interactive website that explores, visualizes, and analyzes multidimensional cancer genomic data [ref. 20]. In this study, the genome alterations of palmitoylation regulators were also identified by the cBioPortal online platform. We utilized the “Cancer Types Summary” module to analyze the alternation frequency of palmitoylation regulators and the results are shown in a barplot. Next, we explored the overall survival of genetically altered and unaltered groups via the “Survival” module in the cBioPortal online platform.
2.6. Analysis of Survival and Prognosis
Gene Expression Profiling and Interactive Analysis (GEPIA) is an interactive web tool used for the analysis of RNA-seq data from The Cancer Genome Atlas (TCGA) and Genotype-Tissue Expression projects (GTEx) [ref. 21]. The overall survival (OS) analysis and disease-free survival (DFS) analysis of the palmitoylation regulators were performed by GEPIA (http://gepia.cancer-pku.cn/detail.php, accessed on 28 October 2021). The “median” expression level divided patients into high and low groups. The log-rank p-values and hazard ratios (HRs) with 95% confidence intervals (CIs) were displayed in the plot. The p < 0.05 was considered statistically significant.
2.7. Relationship between ZDHHC7 Expression and Immunity
TIMER (Tumor Immune Estimation Resource) database (https://cistrome.shinyapps.io/timer/, accessed on 5 November 2021) is a web server utilized to analyze the correlation of gene expression with the abundance of immune infiltrates among diverse cancers [ref. 22]. We explored the correlation between the ZDHHC7 expression and the immune infiltration levels of B cells, CD4(+) T cells, CD8(+) T cells, macrophages, dendritic cells and neutrophils among multiple types of cancers.
Tumor-infiltrating immune cells have crucial functions in regulating and/or promoting tumor progression [ref. 23]. So, we analyzed the correlation between ZDHHC7 expression and 22 types of infiltrating immune cells in the TME of 39 cancer types via the “CIBERSORT” module in the Sangerbox (http://sangerbox.com/Tool, accessed on 12 November 2021). The Cell-type Identification by Estimating Relative Subsets of RNA Transcripts (CIBERSORT) [ref. 24] algorithm was applied to assess the relationship between ZDHHC7 expression and 22 types of infiltrating immune cells based on the expression file. These immune cell subtypes include naïve B cells, memory B cells, plasma cells, CD8 T cells, CD4-naïve T cells, CD4 memory resting T cells, CD4 memory activated T cells, follicular helper T cells, regulatory T cells (Tregs), gamma delta T cells, resting NK cells, activated NK cells, monocytes, macrophages M0, macrophages M1, macrophages M2, resting dendritic cells activated dendritic cells, resting mast cells, activated mast cells, eosinophils and neutrophils.
Tumor mutational burden (TMB), microsatellite instability (MSI) and neoantigens are considered important biomarkers for helping develop immune checkpoint therapies [ref. 25,ref. 26,ref. 27]. TMB is defined as the total number of somatic gene-coding mutations, in which the detected variants are defined as deletion errors or gene insertions present in tumor tissue [ref. 28]. MSI is a molecular tumor phenotype that results from the loss of DNA mismatch repair activity [ref. 29]. We first obtained ZDHHC7 expression and TMB, MSI, neoantigens data from Sangerbox. We calculated the Pearson correlation coefficient between ZDHHC7 expression and TMB or MSI or neoantigens in the R software and the results were visualized with the “radar” (version 1.0.0) package.
2.8. Immune Checkpoint (ICP) Genes and ESTIMATE Score in Human Cancers
The TME is a heterogeneous population of cells in which infiltrating stromal and immune cells are foremost members of the TME [ref. 30,ref. 31,ref. 32]. The Estimation of STromal and Immune cells in MAlignant Tumours using Expression data (ESTIMATE) algorithm was used to calculate the ZDHHC7 expression signature to evaluate the infiltration of stromal and immune cells in tumor samples [ref. 33]. The immune checkpoint genes have a major impact on the development of immune checkpoint therapies [ref. 34]. We explored the relationship between ZDHHC7 expression and immune checkpoint (ICP) genes or ESTIMATE score across 33 cancer types via the SangerBox. These cancer types include adrenocortical carcinoma (ACC); bladder urothelial carcinoma (BLCA); breast invasive carcinoma (BRCA); cervical squamous cell carcinoma and endocervical adenocarcinoma (CESC); cholangiocarcinoma (CHOL); cervical squamous cell carcinoma (CESC); COAD; esophageal carcinoma (ESCA); GBM; head and neck squamous cell carcinoma (HNSC); KICH; KIRC; KIRP; acute myeloid leukemia (LAML); LGG; LIHC; lung adenocarcinoma (LUAD); lung squamous cell carcinoma (LUSC); mesothelioma (MESO); OV; pancreatic adenocarcinoma (PAAD); pheochromocytoma and paraganglioma (PCPG); prostate adenocarcinoma (PRAD); rectum adenocarcinoma (READ); sarcoma (SARC); skin cutaneous melanoma (SKCM); stomach adenocarcinoma (STAD); TGCT; thyroid carcinoma (THCA); thymoma (THYM); uterine corpus endometrioid carcinoma (UCEC); uterine carcinosarcoma (UCS); uveal melanoma (UVM). ICP genes were selected according to a previous study [ref. 35]. The data included three kinds of scores (ImmuneScore, StromalScore, and ESTIMATEScore) with ZDHHC7 expression obtained from the Sangerbox. The results were visualized by the “ComplexHeatmap” (version 1.10.2) package in the R software [ref. 33].
2.9. Gene Set Enrichment Analysis
GSEA [ref. 36] was performed to screen the involved biological function of ZDHHC7 in human development and cancer. We used the “h.all.v7.5.1.entrez.gmt” from the Molecular Signature Database (MSigDB) [ref. 37] as reference gene sets for GSEA. The Spearman correlation coefficients (SPCC) between the expression of ZDHHC7 and other protein coding genes were calculated. All the genes were ranked by SPCC and analyzed by the “clusterProfiler” (version 3.0.4) package in the R program [ref. 38]. The p-adjust < 0.05 was considered statistically significant.
3. Results
3.1. Dynamic Process of Palmitoylation Regulators across Human Organ Development
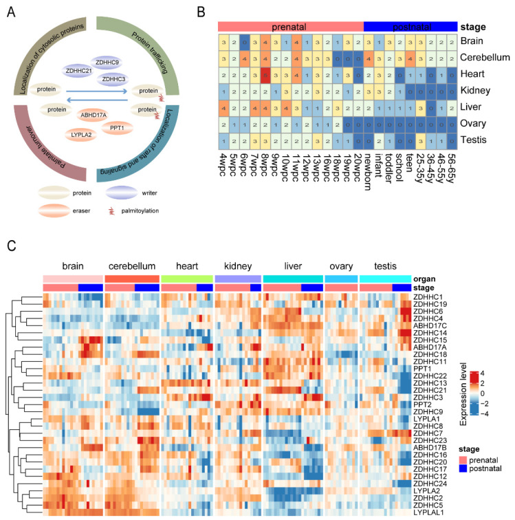
Protein palmitoylation is a reversible post-translational modification that plays an essential role in biological processes, including human organ development and cancer progression (Figure 1A). To explore the dynamic expression of palmitoylation regulators across human organ development, we retrieved the data of 297 human samples involving seven organs and 24 time-points from public database. We divided all samples into prenatal groups and postnatal groups based on the developmental process of human organs (Figure 1B).

Based on the gene expression of palmitoylation regulators, the samples from different human organs were clustered. The expression levels of most palmitoylation regulators changed significantly in prenatal and postnatal samples. For example, we obtained that the expression of ZDHHC15, ABHD17A, and ZDHHC18 in postnatal samples in seven organs is higher than that in prenatal samples (Figure 1C), while ZDHHC20 and ZDHHC17 exhibited decreased expression after birth (Figure 1C). Taken together, all these results imply that palmitoylation may have changed considerably during human organ development.
3.2. ZDHHC7/20/21 Present Significant Changes in Postnatal Samples
By analyzing the differential expression heatmap of palmitoylation regulators, we found that most palmitoylation regulators exhibited distinct changes in postnatal samples compared with prenatal samples. Specifically, the expression levels of ZDHHC7/20/21 were significantly changed after birth (Figure 2). Then, a comprehensive analysis of the expression levels of ZDHHC7/20/21 across six human organs was performed. In the brain, the expression level of ZDHHC7 was higher in postnatal samples, while ZDHHC20 was the opposite (Figure 2A). We found that the expression levels of ZDHHC7 and ZDHHC21 were significantly higher in postnatal samples in the cerebellum, while ZDHHC20 showed a decreased expression after birth (Figure 2B). For heart, ZDHHC20 and ZDHHC21 showed a lower expression in postnatal samples (Figure 2C). Nonetheless, the expression levels of ZDHHC20 and ZDHHC21 in the kidney decreased after birth, while ZDHHC7 expression increased in postnatal samples (Figure 2D). In the testis, ZDHHC7 and ZDHHC21 showed higher expression in prenatal samples (Figure 2E). For liver, the expression level of ZDHHC7 decreased after birth (Figure 2F). Moreover, we examined the function of ZDHHC7, ZDHHC20 and ZDHHC21 in human organ development and cancer using PubMed in NCBI. Most studies in search results have explored their function in cancer, compared to few studies in organ development. Nicole et al. demonstrated that ZDHHC7 deficiency changes the brain microstructure and connectivity in young people between 11 and 17 weeks of age, suggesting that palmitoylation plays an important role during the early stages of brain development [ref. 39]. Similarly, studies have shown that due to the PPT1 expression pattern differing from the two other lysosomal enzymes implicated in NCL disease, PPT1 has a distinctive role in brain development [ref. 8]. All these results suggest that changes in the expression levels of most palmitoylation regulators influence organ development.

3.3. Converse Changes in Expression Levels of ZDHHC7/20/21 in Cancer
There has been an increasing number of researches linking cancer to the dysregulated protein palmitoylation [ref. 40,ref. 41,ref. 42,ref. 43]. Additionally, palmitoylation regulators exhibited abnormal expression in cancers. Several studies have revealed that Scribble without ZDHHC7-mediated palmitoylation is mislocalized, resulting in disruption of cell polarity and loss of its tumor suppressor activity in oncogenic pathways [ref. 44]. ZDHHC21 was differentially expressed in COAD patients, which suggested its potential role in COAD initiation and progression [ref. 45]. Thus, we performed a systematic differential analysis between normal and tumor samples across eight cancer types. In comparison with organ development, the expression of ZDHHC7/20/21 showed opposite expression patterns in eight cancer types (Figure 3, Supplementary Figure S1). For instance, the results indicated that ZDHHC7 and ZDHHC21 exhibited a lower expression in GBM, KIRC and OV patients, while ZDHHC20 had a higher expression (Figure 3, Supplementary Figure S1). Besides, ZDHHC20 and ZDHHC21 exhibited a lower expression in TGCT, KICH and KIRP patients, while ZDHHC7 only showed lower expression in TGCT patients (Figure 3, Supplementary Figure S1). These results indicated that expression of ZDHHC7/20/21 showed opposite expression patterns in eight cancer types compared to in organ development, which implied that ZDHHC7/20/21 might play essential roles in oncofetal reprogramming in cancer.

3.4. Prognostic Analysis of ZDHHC7/20/21 in Cancers
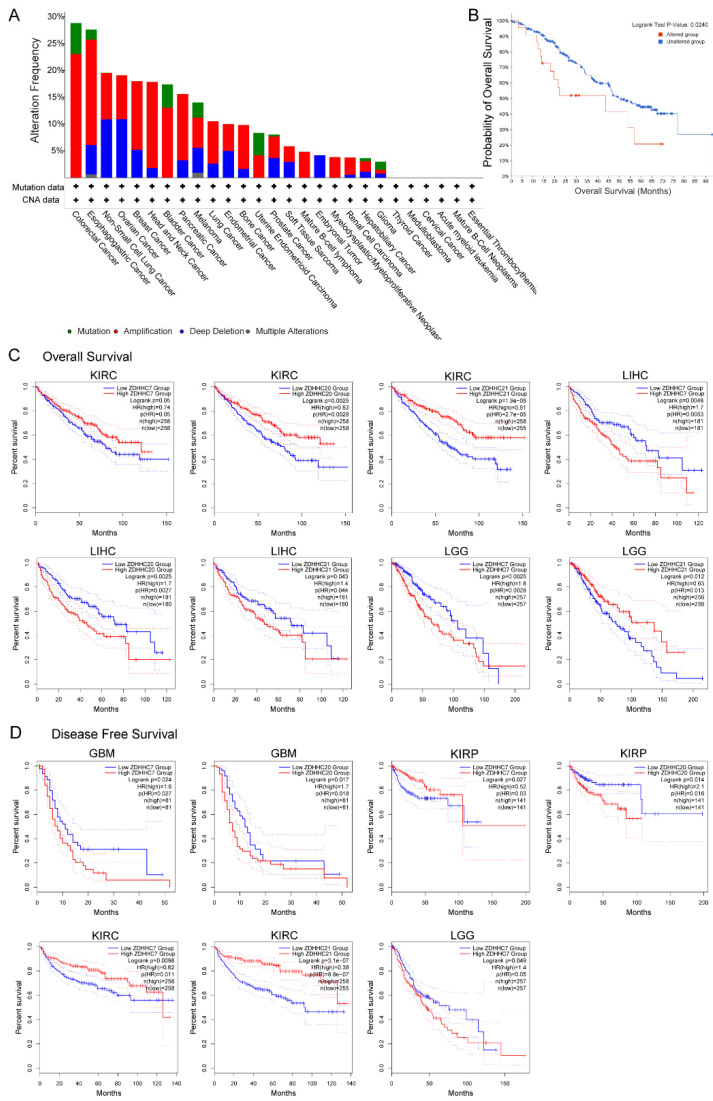
We first investigated the mutation frequency of ZDHHC7/20/21 across various cancers via the cBioPortal database. The results indicated that ZDHHC7/20/21 had a relatively high alteration frequency in colorectal cancer, esophagogastric cancer, and non-small cell lung cancer (Figure 4A). Next, we analyzed the association between the genetic alterations of ZDHHC7/20/21 and OS. The results showed that the altered group had poorer survival than the unaltered group (Figure 4B, log-rank test p = 0.0240). Moreover, we further explored the relationships between the expression of ZDHHC7/20/21 and the prognosis of cancer patients in multiple cancers using the GEPIA website (Figure 4C,D). Higher expression levels of ZDHHC7 showed worse OS in LGG (p = 0.0025) and LIHC (p = 0.0048), worse DFS in GBM (p = 0.024) and LGG (p = 0.049), while showing a better OS in KIRC (p = 0.05) and DFS in KIRP (p = 0.027) and KIRC (p = 0.0098). Increased ZDHHC20 expression was also linked with a poorer OS in LIHC (p = 0.0025), poorer DFS in GBM (p = 0.017) and KIRP (p = 0.027), while linked with a better OS in KIRC (p = 0.0025). Patients with higher ZDHHC21 expression had better OS in KIRC (p = 1.9 × 10−5) and LGG (p = 0.012), better DFS in KIRC (p = 3.1 × 10−7), while they had worse OS in LIHC (p = 0.043).

To sum up, the above results showed that ZDHHC7/20/21 expression is significantly related to the prognosis of patients, especially in those with KIRC, LGG and LIHC. In addition, in many other cancer types such as LAML, LUSC, and UVM (Supplementary Figure S2), high ZDHHC7 expression meant worse prognosis, which implies that ZDHHC7 was a potential cancer biomarker.
3.5. ZDHHC7 Expression Is Related to Tumor Mutational Burden (TMB), Microsatellite Instability (MSI), Neoantigen, and ESTIMATE Score
TMB, MSI and neoantigens are a part of tumor microenvironment and predictors of the response to immunotherapy [ref. 46,ref. 47]. Our previous analysis suggests that ZDHHC7 may be a potential prognostic pan-cancer biomarker, so we evaluated the relationship between ZDHHC7 expression and TMB, MSI and neoantigens. Here, we calculated the Pearson correlation coefficient between ZDHHC7 expression and TMB, MSI and neoantigens across multiple cancers. The results represented that ZDHHC7 expression was notably positive associations with TMB in UCEC, and negative relations in HNSC, KICH, and CHOL (Figure 5A, Supplementary Table S1). For MSI, the expression level of ZDHHC7 was positively related to LAML, UCEC, LUSC, TGCT, and UVM, while it was negatively correlated with PRAD, HNSC, THCA, and DLBC (Figure 5B, Supplementary Table S1). Moreover, there was a significant positive correlation between ZDHHC7 expression and neoantigens in UCEC, and negative relations in LUAD, MESD, HNSC, and BLCA (Figure 5C, Supplementary Table S1). In addition, we explored the relationships between ZDHHC7 expression and three kinds of ESTIMATE score (Figure 5D, Supplementary Table S1). As shown in Figure 5D, ZDHHC7 expression was positively correlated with three kinds of ESTIMATE score in LIHC, PAAD, TGCT, LAML, and DLBC and negatively correlated with three kinds of ESTIMATE score in GBM, LGG, UCEC, BRCA, CESC, ESCA, SARC, KIRP, PRAD, HNSC, KIRC, BLCA, THCA, and PCPG (Figure 5D, Supplementary Table S2). The above results imply that ZDHHC7 may affect antitumor immunity by regulating the immune mechanisms in the TME.

3.6. Relationships between ZDHHC7 Expression and Immune Infiltrating Levels, Immune Checkpoint Genes in Cancers
The TME is significantly associated with the prognosis of cancer patients, which is critical for recognizing immune modifiers of tumor progression and developing cancer immunotherapies [ref. 48,ref. 49]. Therefore, we explored the correlation between ZDHHC7 expression and levels of immune cell infiltration across cancer types using the TIMER database [ref. 22]. The results revealed that ZDHHC7 expression was significantly correlated with tumor purity in 11 cancer types. Moreover, we discovered that ZDHHC7 expression had notable correlations with the infiltration levels of B cells in 16 cancer types, CD8+ T cells in 15 cancer types, CD4+ T cells in 17 cancer types, macrophages in 22 cancer types, neutrophils in 22 cancer types, and dendritic cells in 24 cancer types. The correlation between infiltration of 22 kinds of immune cell subtypes and ZDHHC7 expression was analyzed using Sangerbox (Figure 6A). Next, we found that BRCA, LIHC, LUSC, and PRAD were the four cancer types most greatly correlated with ZDHHC7 expression at the level of immune infiltration (Figure 6B). The results showed that CD4 memory resting T cells, macrophages M2, and follicular helper T cells were the three immune cell subtypes most highly correlated with ZDHHC7 expression across multiple cancers. Considering that immunotherapies are an important therapy for reducing tumors, the relationship between the expression of ZDHHC7 and the expression of 60 immune checkpoint genes was further analyzed. Our findings revealed that ZDHHC7 expression was positively correlated with most immune checkpoint genes in multiple cancers (Figure 7).


3.7. Predicted Functions of ZDHHC7 in Cancers
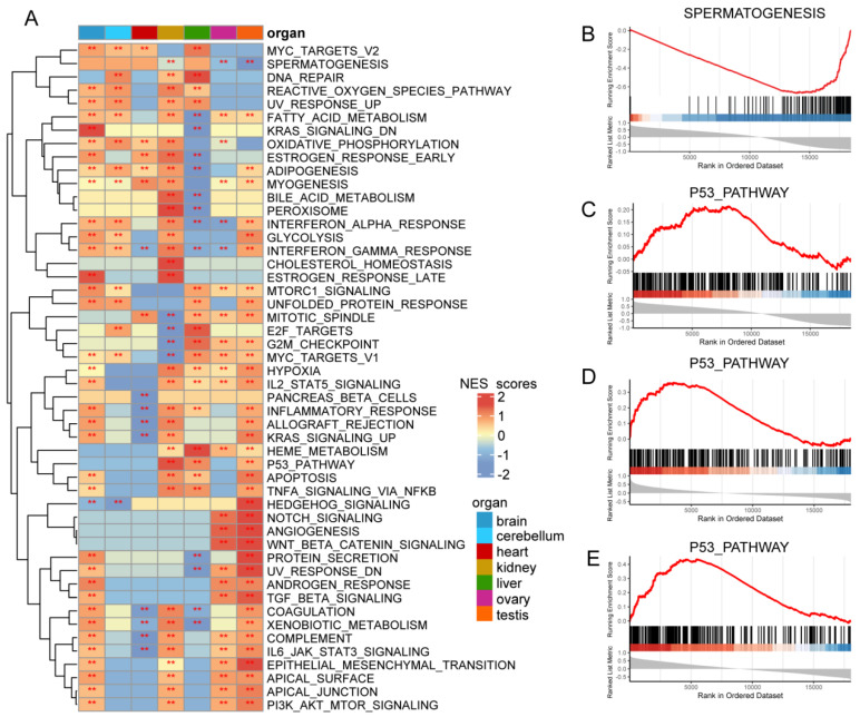
In the previous analysis, we revealed the dynamic expression of ZDHHC7 in human organ development and cancer. However, its function in development and cancer remains poorly explored. Thus, we predicted the biological function of ZDHHC7 through GSEA. The results showed that genes correlated with ZDHHC7 were significantly enriched in the MYC targets V1/V2, G2M checkpoint, mitotic spindle and E2F targets, which are involved in cancer cell proliferation, tumor growth, and tumor metastasis [ref. 50] (Figure 8A, Supplementary Table S3). In particular, genes correlated with ZDHHC7 were significantly enriched in the spermatogenesis pathway in the testis (Figure 8B). Moreover, genes correlated with ZDHHC7 were significantly enriched in the p53 pathway in the kidney, liver, and testis (Figure 8A).

Next, we investigated the p53 pathway in detail. We found that the expression of ZDHHC7 was positively correlated with TP53, SDC1, and RAP2B, which were significantly enriched in the p53 pathway in the testis (Figure 8C, p < 0.001). For the liver, the expression of ZDHHC7 was positively correlated with CDKN2B, TGFB1 and PIDD1, which were enriched in the p53 pathway (Figure 8D, p < 0.001). Our findings indicated that ZDHHC7 expression was positively correlated with MKNK2, CD81, and CD82, which were significantly enriched in the p53 pathway in the kidney (Figure 8E, p < 0.001). These results imply that ZDHHC7 might regulate different genes in the same pathway and exert essential roles in cancer development.
4. Discussion
Increasing evidence has demonstrated that palmitoylation takes on an essential and widespread role in many cellular pathways and tumorigenesis [ref. 51,ref. 52]. Palmitoylation affects a variety of proteins and is a way of controlling their cellular trafficking and membrane localization. For example, the PDZ (PSD95-Dlg-1-ZO) domain of ZDHHC5 binds glutamate receptor-interacting protein (GRIP1b), promoting palmitoylation of the GRIP1 band and its subsequent trafficking to its dendritic localization [ref. 53]. As another example, PPT1 is localized in lysosomes and late endosomes, separate from palmitoylase activity on the cytoplasmic matrix or plasma membrane [ref. 54]. As most studies focus on single cancer or single regulator, a comprehensive analysis of the dynamic expression of palmitoylation regulators in human organ development has yet to be fully elucidated. Therefore, it’s essential to investigate the roles of palmitoylation regulators on human organ development and multiple cancer types. Here, we revealed the dynamic expression of palmitoylation regulators during human organ development and cancers. We found that the expression levels of most palmitoylation regulators altered significantly after birth, with ZDHHC7/20/21 showing opposite expression patterns in cancers. The above results suggest that ZDHHC7/20/21 might play essential roles in oncofetal reprogramming in cancer.
Considering that the expression of palmitoylation regulators is widely dysregulated in multiple cancers, we explored the underlying mechanism for regulating their expression in cancer. For example, patients with overexpression of PPT1 showed poorer survival in multiple cancers, suggesting the potential of PPT1 inhibition strategies in cancer therapy [ref. 55]. Our study indicated that ZDHHC20 exhibited a higher expression in GBM, KIRC, and LGG, consistent with a previous study in KIRC [ref. 56]. Studies have shown that the ZDHHC20 expression was elevated in breast and lung cancer cell lines in which epidermal growth factor receptor (EGFR) signaling is present, which implied that ZDHHC20 might play a key role in signal regulation during oncogenesis [ref. 57,ref. 58]. ZDHHC21 expression was decreased in GBM, KIRC, and TGCT, while its expression was increased in LGG and LIHC. This is consistent with a previous study in KIRC [ref. 56]. These results indicated that ZDHHC7/20/21 indeed show broad perturbations in cancer.
Since the expression levels of palmitoylation regulators were aberrant in many cancer types and some palmitoylation regulators were closely associated with tumor development, we next explored whether the abnormal expression of the palmitoylation regulators was related to patient survival. Pei et al. found that a higher level of ZDHHC18 mRNA expression was associated with poorer survival in patients with ovarian cancer and malate dehydrogenase 2 (MDH2) palmitoylation, catalyzed by ZDHHC18, promoted the malignant progression of ovarian cancer [ref. 59]. BRCA patients with increased ZDHHC22 expressions were correlated with better relapse-free survival and ZDHHC22 suppressed proliferation by restraining the AKT/mTOR signaling pathway [ref. 60]. Liang et al. revealed that ZDHHC19 was overexpressed in osteosarcoma cell lines and it might accelerate osteosarcoma proliferation and metastasis [ref. 61]. Patients with an elevated expression of ZDHHC3 were associated with worse survival in BRCA, suggesting that ZDHHC3 might be a cancer target [ref. 62]. Mohammed et al. found that inhibition of LYPLA1 gene expression restrained cell proliferation, migration and invasion in vitro of non-small cell lung cancer (NSCLC) cell lines, suggesting that LYPLA1 might be an effective therapeutic target for NSCLC cancer therapy [ref. 63]. The overexpression of ZDHHC14 in gastric cancer (GC) promoted cancer progression and invasion of cancer cells and might be a promising therapeutic target for the management of GC [ref. 64]. Tian et al. suggested that ZDHHC5 has oncogenic ability and contributes to the tumorigenesis of NSCLC, which could be a potential novel therapeutic target [ref. 65]. Chen et al. found that ZDHHC17 was up-regulated in GBM and activation of JNK and p38 MAPK mediated by ZDHHC17 promotes the malignant progression of GBM [ref. 66]. Similar to the previous study, KIRC patients with decreased ZDHHC20/21 expressions were significantly associated with poor overall survival [ref. 56]. In addition, our results demonstrated that patients with a lower expression of ZDHHC7/20/21 showed worse survival in LIHC. Liu et al. found that the group with lower ZDHHC21 expression levels has higher disease-free survival possibilities than those with high ZDHHC21 in OS [ref. 67]. Thus, these results implied that ZDHHC7/20/21 play oncogenic roles in cancer.
The TME consists of tumor cells and the surrounding physical and cellular environment, which embodies infiltrating immune cells (IICs), cancer-associated fibroblastic cells (CAFs) and angiogenic vascular cells (AVCs) and influences cancer development and cancer progression [ref. 68,ref. 69,ref. 70]. Our findings demonstrated that ZDHHC7 was highly associated with tumor-infiltrating immune cells. For example, ZDHHC7 expression was significantly correlated with dendritic cells, macrophages, and neutrophils. As one of the most abundant stromal components in the TME, tumor-associated macrophages (TAMs) can promote tumor progression by facilitating tumor cell metastasis, invasion, suppressing antitumor immune responses, etc. [ref. 71]. Besides, MSI, TMB, and neoantigens are vital biomarkers of the TME [ref. 25,ref. 26,ref. 27]. Our study found that ZDHHC7 negatively correlated with the immune, stromal and ESTIMATE scores of the TME in many cancer types. In addition, ZDHHC7 expression was closely associated with TMB, MSI, neoantigens and immune checkpoint genes. Finally, GSEA analysis revealed that ZDHHC7 might impact cancer progression by MYC targets V1/V2, G2M checkpoint, mitotic spindle and E2F targets pathway. Totally, these results suggest that ZDHHC7 had close associations with the TME and provided novel insights into the treatment of cancers.
However, our study still has some limitations. Although the differential palmitoylation regulators’ expression was detected between normal and tumor samples, the prognostic significance of this finding can be further demonstrated. Second, in our current research, the transcriptome expression profile of palmitoylation regulators with clinical data was analyzed. More omics data, such as genomic, proteomic and epigenomic data, can be further explored. Third, the underlying mechanisms of palmitoylation regulators is also a potential research direction. Moreover, integration of these data will provide new insights into the roles of palmitoylation regulators in the development of cancer.
References
- M.D. Resh. Palmitoylation of Proteins in Cancer. Biochem. Soc. Trans., 2017. [DOI | PubMed]
- V.S. Naumenko, E. Ponimaskin. Palmitoylation as a Functional Regulator of Neurotransmitter Receptors. Neural Plast., 2018. [DOI | PubMed]
- J. Jin, X. Zhi, X. Wang, D. Meng. Protein Palmitoylation and Its Pathophysiological Relevance. J. Cell. Physiol., 2021. [DOI | PubMed]
- S. Wittouck, V. van Noort. Correlated Duplications and Losses in the Evolution of Palmitoylation Writer and Eraser Families. BMC Evol. Biol., 2017. [DOI | PubMed]
- L. Tian, H. McClafferty, H.-G. Knaus, P. Ruth, M.J. Shipston. Distinct Acyl Protein Transferases and Thioesterases Control Surface Expression of Calcium-Activated Potassium Channels. J. Biol. Chem., 2012. [DOI | PubMed]
- D.T.S. Lin, E. Conibear. Abhd17 Proteins Are Novel Protein Depalmitoylases That Regulate N-Ras Palmitate Turnover and Subcellular Localization. elife, 2015. [DOI | PubMed]
- T. Zhou, J. Li, P. Zhao, H. Liu, D. Jia, H. Jia, L. He, Y. Cang, S. Boast, Y.-H. Chen. Palmitoyl Acyltransferase Aph2 in Cardiac Function and the Development of Cardiomyopathy. Proc. Natl. Acad. Sci. USA, 2015. [DOI | PubMed]
- J. Suopanki, S. Partanen, J. Ezaki, M. Baumann, E. Kominami, J. Tyynelä. Developmental Changes in the Expression of Neuronal Ceroid Lipofuscinoses-Linked Proteins. Mol. Genet. Metab., 2000. [DOI | PubMed]
- C. Peng, Z. Zhang, J. Wu, Z. Lv, J. Tang, H. Xie, L. Zhou, S. Zheng. A Critical Role for Zdhhc2 in Metastasis and Recurrence in Human Hepatocellular Carcinoma. BioMed Res. Int., 2014. [DOI | PubMed]
- X. Chen, H. Ma, Z. Wang, S. Zhang, H. Yang, Z. Fang. Ezh2 Palmitoylation Mediated by Zdhhc5 in P53-Mutant Glioma Drives Malignant Development and Progression. Cancer Res., 2017. [DOI | PubMed]
- F. Mansilla, K. Birkenkamp-Demtröder, M. Kruhøffer, F.B. Sørensen, C.L. Andersen, P. Laiho, L. A Aaltonen, H.W. Verspaget, T.F. Ørntoft. Differential Expression of Dhhc9 in Microsatellite Stable and Instable Human Colorectal Cancer Subgroups. Br. J. Cancer, 2007. [DOI | PubMed]
- X. Chen, L. Hu, H. Yang, H. Ma, K. Ye, C. Zhao, Z. Zhao, H. Dai, H. Wang, Z. Fang. Dhhc Protein Family Targets Different Subsets of Glioma Stem Cells in Specific Niches. J. Exp. Clin. Cancer Res., 2019. [DOI | PubMed]
- G. Stelzer, N. Rosen, I. Plaschkes, S. Zimmerman, M. Twik, S. Fishilevich, T.I. Stein, R. Nudel, I. Lieder, Y. Mazor. The Genecards Suite: From Gene Data Mining to Disease Genome Sequence Analyses. Curr. Protoc. Bioinform., 2016. [DOI]
- M. Cardoso-Moreira, J. Halbert, D. Valloton, B. Velten, C. Chen, Y. Shao, A. Liechti, K. Ascenção, C. Rummel, S. Ovchinnikova. Gene Expression across Mammalian Organ Development. Nature, 2019. [DOI | PubMed]
- S. Wang, Y. Xiong, L. Zhao, K. Gu, Y. Li, F. Zhao, J. Li, M. Wang, H. Wang, Z. Tao. Ucscxenashiny: An R/Cran Package for Interactive Analysis of Ucsc Xena Data. Bioinformatics, 2021. [DOI | PubMed]
- A.S. Zweig, D. Karolchik, R.M. Kuhn, D. Haussler, W.J. Kent. Ucsc Genome Browser Tutorial. Genomics, 2008. [DOI | PubMed]
- J. Casper, A.S. Zweig, C. Villarreal, C. Tyner, M.L. Speir, K.R. Rosenbloom, B.J. Raney, C.M. Lee, B.T. Lee, D. Karolchik. The Ucsc Genome Browser Database: 2018 Update. Nucleic Acids Res., 2018. [DOI | PubMed]
- H.H. Caicedo, D.A. Hashimoto, J.C. Caicedo, A. Pentland, G.P. Pisano. Overcoming Barriers to Early Disease Intervention. Nat. Biotechnol., 2020. [DOI | PubMed]
- Y. Benjamini, D. Drai, G. Elmer, N. Kafkafi, I. Golani. Controlling the False Discovery Rate in Behavior Genetics Research. Behav. Brain Res., 2001. [DOI | PubMed]
- J. Gao, B.A. Aksoy, U. Dogrusoz, G. Dresdner, B.E. Gross, S.O. Sumer, Y. Sun, A. Jacobsen, R. Sinha, E. Larsson. Integrative Analysis of Complex Cancer Genomics and Clinical Profiles Using the Cbioportal. Sci. Signal., 2013. [DOI | PubMed]
- Z. Tang, C. Li, B. Kang, G. Gao, C. Li, Z. Zhang. Gepia: A Web Server for Cancer and Normal Gene Expression Profiling and Interactive Analyses. Nucleic Acids Res., 2017. [DOI | PubMed]
- T. Li, J. Fan, B. Wang, N. Traugh, Q. Chen, J.S. Liu, B. Li, X.S. Liu. Timer: A Web Server for Comprehensive Analysis of Tumor-Infiltrating Immune Cells. Cancer Res., 2017. [DOI | PubMed]
- T.L. Whiteside. The Tumor Microenvironment and Its Role in Promoting Tumor Growth. Oncogene, 2008. [DOI | PubMed]
- A.M. Newman, C.L. Liu, M.R. Green, A.J. Gentles, W. Feng, Y. Xu, C.D. Hoang, M. Diehn, A.A. Alizadeh. Robust Enumeration of Cell Subsets from Tissue Expression Profiles. Nat. Methods, 2015. [DOI | PubMed]
- R. Bonneville, M.A. Krook, E.A. Kautto, J. Miya, M.R. Wing, H.-Z. Chen, J.W. Reeser, L. Yu, S. Roychowdhury. Landscape of Microsatellite Instability across 39 Cancer Types. JCO Precis. Oncol., 2017. [DOI | PubMed]
- T. Chan, M. Yarchoan, E. Jaffee, C. Swanton, S. Quezada, A. Stenzinger, S. Peters. Development of Tumor Mutation Burden as an Immunotherapy Biomarker: Utility for the Oncology Clinic. Ann. Oncol., 2019. [DOI | PubMed]
- M.S. Rooney, S.A. Shukla, C.J. Wu, G. Getz, N. Hacohen. Molecular and Genetic Properties of Tumors Associated with Local Immune Cytolytic Activity. Cell, 2015. [DOI | PubMed]
- L. Fancello, S. Gandini, P.G. Pelicci, L. Mazzarella. Tumor Mutational Burden Quantification from Targeted Gene Panels: Major Advancements and Challenges. J. Immunother. Cancer, 2019. [DOI | PubMed]
- J.N. Nojadeh, S.B. Sharif, E. Sakhinia. Microsatellite Instability in Colorectal Cancer. EXCLI J., 2018. [DOI | PubMed]
- S. Kidd, E. Spaeth, K. Watson, J. Burks, H. Lu, A. Klopp, M. Andreeff, F.C. Marini. Origins of the Tumor Microenvironment: Quantitative Assessment of Adipose-Derived and Bone Marrow-Derived Stroma. PLoS ONE, 2012. [DOI | PubMed]
- P. Chen, Y. Yang, Y. Zhang, S. Jiang, X. Li, J. Wan. Identification of Prognostic Immune-Related Genes in the Tumor Microenvironment of Endometrial Cancer. Aging, 2020. [DOI | PubMed]
- K.M. Bussard, L. Mutkus, K. Stumpf, C. Gomez-Manzano, F.C. Marini. Tumor-Associated Stromal Cells as Key Contributors to the Tumor Microenvironment. Breast Cancer Res., 2016. [DOI | PubMed]
- K. Yoshihara, M. Shahmoradgoli, E. Martínez, R. Vegesna, H. Kim, W. Torres-Garcia, V. Trevino, H. Shen, P.W. Laird, D.A. Levine. Inferring Tumour Purity and Stromal and Immune Cell Admixture from Expression Data. Nat. Commun., 2013. [DOI | PubMed]
- J.A. Marin-Acevedo, B. Dholaria, A.E. Soyano, K.L. Knutson, S. Chumsri, Y. Lou. Next Generation of Immune Checkpoint Therapy in Cancer: New Developments and Challenges. J. Hematol. Oncol., 2018. [DOI | PubMed]
- V. Thorsson, D.L. Gibbs, S.D. Brown, D. Wolf, D.S. Bortone, T.-H. Ou Yang, E. Porta-Pardo, G.F. Gao, C.L. Plaisier, J.A. Eddy. The Immune Landscape of Cancer. Immunity, 2018. [DOI | PubMed]
- A. Subramanian, P. Tamayo, V.K. Mootha, S. Mukherjee, B.L. Ebert, M.A. Gillette, A. Paulovich, S.L. Pomeroy, T.R. Golub, E.S. Lander. Gene Set Enrichment Analysis: A Knowledge-Based Approach for Interpreting Genome-Wide Expression Profiles. Proc. Natl. Acad. Sci. USA, 2005. [DOI | PubMed]
- A. Liberzon, C. Birger, H. Thorvaldsdóttir, M. Ghandi, J.P. Mesirov, P. Tamayo. The Molecular Signatures Database (Msigdb) Hallmark Gene Set Collection. Cell Syst., 2015. [DOI | PubMed]
- G. Yu, L.-G. Wang, Y. Han, Q.-Y. He. Clusterprofiler: An R Package for Comparing Biological Themes among Gene Clusters. OMICS J. Integr. Biol., 2012. [DOI]
- N. Kerkenberg, L. Wachsmuth, M. Zhang, C. Schettler, E. Ponimaskin, C. Faber, B.T. Baune, W. Zhang, C. Hohoff. Brain Microstructural Changes in Mice Persist in Adulthood and Are Modulated by the Palmitoyl Acyltransferase Zdhhc7. Eur. J. Neurosci., 2021. [DOI | PubMed]
- M.J. Shipston. Ion Channel Regulation by Protein Palmitoylation. J. Biol. Chem., 2011. [DOI | PubMed]
- M.E. Linder, R.J. Deschenes. Palmitoylation: Policing Protein Stability and Traffic. Nat. Rev. Mol. Cell Biol., 2007. [DOI | PubMed]
- R. Zeidman, C.S. Jackson, A.I. Magee. Protein Acyl Thioesterases (Review). Mol. Membr. Biol., 2009. [DOI | PubMed]
- Y. Fukata, M. Fukata. Protein Palmitoylation in Neuronal Development and Synaptic Plasticity. Nat. Rev. Neurosci., 2010. [DOI | PubMed]
- B. Chen, B. Zheng, M. DeRan, G.K. Jarugumilli, J. Fu, Y.S. Brooks, X. Wu, M. DeRan. Zdhhc7-Mediated S-Palmitoylation of Scribble Regulates Cell Polarity. Nat. Chem. Biol., 2016. [DOI | PubMed]
- H. Chen, X. Sun, W. Ge, Y. Qian, R. Bai, S. Zheng. A Seven-Gene Signature Predicts Overall Survival of Patients with Colorectal Cancer. Oncotarget, 2017. [DOI | PubMed]
- B.-D. Qin, X.-D. Jiao, Y.-S. Zang. Tumor Mutation Burden to Tumor Burden Ratio and Prediction of Clinical Benefit of Anti-Pd-1/Pd-L1 Immunotherapy. Med. Hypotheses, 2018. [DOI | PubMed]
- T.N. Schumacher, R.D. Schreiber. Neoantigens in Cancer Immunotherapy. Science, 2015. [DOI | PubMed]
- X. Ren, L. Zhang, Y. Zhang, Z. Li, N. Siemers, Z. Zhang. Insights Gained from Single-Cell Analysis of Immune Cells in the Tumor Microenvironment. Annu. Rev. Immunol., 2021. [DOI | PubMed]
- J.E. Bader, K. Voss, J.C. Rathmell. Targeting Metabolism to Improve the Tumor Microenvironment for Cancer Immunotherapy. Mol. Cell, 2020. [DOI | PubMed]
- Y. Gong, Y. Liu, T. Wang, Z. Li, L. Gao, H. Chen, Y. Shu, Y. Li, H. Xu, Z. Zhou. Age-Associated Proteomic Signatures and Potential Clinically Actionable Targets of Colorectal Cancer. Mol. Cell. Proteom., 2021. [DOI]
- B.R. Martin. Chemical Approaches for Profiling Dynamic Palmitoylation. Biochem. Soc. Trans., 2013. [DOI | PubMed]
- M. Yeste-Velasco, M.E. Linder, Y.-J. Lu. Protein S-Palmitoylation and Cancer. Biochim. Biophys. Acta, 2015. [DOI | PubMed]
- S. Tabaczar, A. Czogalla, J. Podkalicka, A. Biernatowska, A.F. Sikorski. Protein Palmitoylation: Palmitoyltransferases and Their Specificity. Exp. Biol. Med., 2017. [DOI]
- S.J. Won, M.C.S. Kit, B.R. Martin. Protein Depalmitoylases. Crit. Rev. Biochem. Mol. Biol., 2018. [DOI | PubMed]
- V.W. Rebecca, M.C. Nicastri, C. Fennelly, C.I. Chude, J.S. Barber-Rotenberg, A. Ronghe, Q. McAfee, N.P. McLaughlin, G. Zhang, A.R. Goldman. Ppt1 Promotes Tumor Growth and Is the Molecular Target of Chloroquine Derivatives in Cancer. Cancer Discov., 2019. [DOI | PubMed]
- Z. Liu, C. Liu, M. Xiao, Y. Han, S. Zhang, B. Xu. Bioinformatics Analysis of the Prognostic and Biological Significance of Zdhhc-Protein Acyltransferases in Kidney Renal Clear Cell Carcinoma. Front. Oncol., 2020. [DOI | PubMed]
- Y.A. Kadry, J.-Y. Lee, E.S. Witze. Regulation of Egfr Signalling by Palmitoylation and Its Role in Tumorigenesis. Open Biol., 2021. [DOI | PubMed]
- K.B. Runkle, A. Kharbanda, E. Stypulkowski, X.-J. Cao, W. Wang, B.A. Garcia, E.S. Witze. Inhibition of Dhhc20-Mediated Egfr Palmitoylation Creates a Dependence on Egfr Signaling. Mol. Cell, 2016. [DOI | PubMed]
- X. Pei, K.-Y. Li, Y. Shen, J.-T. Li, M.-Z. Lei, C.-Y. Fang, H.-J. Lu, H.-J. Yang, W. Wen, M. Yin. Palmitoylation of Mdh2 by Zdhhc18 Activates Mitochondrial Respiration and Accelerates Ovarian Cancer Growth. Sci. China Life Sci., 2022. [DOI | PubMed]
- J. Huang, J. Li, J. Tang, Y. Wu, F. Dai, Z. Yi, Y. Wang, Y. Li, Y. Wu, G. Ren. Zdhhc22-Mediated Mtor Palmitoylation Restrains Breast Cancer Growth and Endocrine Therapy Resistance. Int. J. Biol. Sci., 2022. [DOI | PubMed]
- S. Liang, X. Zhang, J. Li. Zinc Finger Asp-His-His-Cys Palmitoyl -Acyltransferase 19 Accelerates Tumor Progression through Wnt/Beta-Catenin Pathway and Is Upregulated by Mir-940 in Osteosarcoma. Bioengineered, 2022. [DOI | PubMed]
- C. Sharma, H.-X. Wang, Q. Li, K. Knoblich, E.S. Reisenbichler, A.L. Richardson, M.E. Hemler. Protein Acyltransferase Dhhc3 Regulates Breast Tumor Growth, Oxidative Stress, and Senescence. Cancer Res., 2017. [DOI | PubMed]
- A. Mohammed, C. Zhang, S. Zhang, Q. Shen, J. Li, Z. Tang, H. Liu. Inhibition of Cell Proliferation and Migration in Nonsmall Cell Lung Cancer Cells through the Suppression of Lypla1. Oncol. Rep., 2019. [DOI | PubMed]
- H.Z. Oo, K. Sentani, N. Sakamoto, K. Anami, Y. Naito, N. Uraoka, T. Oshima, K. Yanagihara, N. Oue, W. Yasui. Overexpression of Zdhhc14 Promotes Migration and Invasion of Scirrhous Type Gastric Cancer. Oncol. Rep., 2014. [DOI | PubMed]
- H. Tian, J.-Y. Lu, C. Shao, K.E. Huffman, R.M. Carstens, J.E. Larsen, L. Girard, H. Liu, J. Rodriguez-Canales, E.P. Frenkel. Systematic Sirna Screen Unmasks Nsclc Growth Dependence by Palmitoyltransferase Dhhc5. Mol. Cancer Res., 2015. [DOI | PubMed]
- X. Chen, A. Hao, X. Li, K. Ye, C. Zhao, H. Yang, H. Ma, L. Hu, Z. Zhao, L. Hu. Activation of Jnk and P38 Mapk Mediated by Zdhhc17 Drives Glioblastoma Multiforme Development and Malignant Progression. Theranostics, 2020. [DOI | PubMed]
- R. Liu, Y. Hu, T. Liu, Y. Wang. Profiles of Immune Cell Infiltration and Immune-Related Genes in the Tumor Microenvironment of Osteosarcoma Cancer. BMC Cancer, 2021. [DOI | PubMed]
- A.E. Denton, E.W. Roberts, D.T. Fearon. Stromal Cells in the Tumor Microenvironment. Adv. Exp. Med. Biol., 2018. [DOI | PubMed]
- B. Arneth. Tumor Microenvironment. Medicina, 2019. [DOI]
- W. Li, F. Li, X. Zhang, H.-K. Lin, C. Xu. Insights into the Post-Translational Modification and Its Emerging Role in Shaping the Tumor Microenvironment. Signal Transduct. Target. Ther., 2021. [DOI | PubMed]
- X. Li, R. Liu, X. Su, Y. Pan, X. Han, C. Shao, Y. Shi. Harnessing Tumor-Associated Macrophages as Aids for Cancer Immunotherapy. Mol. Cancer, 2019. [DOI | PubMed]
