Pan-cancer analysis of genomic and transcriptomic data reveals the prognostic relevance of human proteasome genes in different cancer types
Abstract
Background:
The human proteasome gene family (PSM) consists of 49 genes that play a crucial role in cancer proteostasis. However, little is known about the effect of PSM gene expression and genetic alterations on clinical outcome in different cancer forms.
Methods:
Here, we performed a comprehensive pan-cancer analysis of genetic alterations in PSM genes and the subsequent prognostic value of PSM expression using data from The Cancer Genome Atlas (TCGA) containing over 10,000 samples representing up to 33 different cancer types. External validation was performed using a breast cancer cohort and KM plotter with four cancer types.
Results:
The PSM genetic alteration frequency was high in certain cancer types (e.g. 67%; esophageal adenocarcinoma), with DNA amplification being most common. Compared with normal tissue, most PSM genes were predominantly overexpressed in cancer. Survival analysis also established a relationship with PSM gene expression and adverse clinical outcome, where PSMA1 and PSMD11 expression were linked to more unfavorable prognosis in ≥ 30% of cancer types for both overall survival (OS) and relapse-free interval (PFI). Interestingly, PSMB5 gene expression was associated with OS (36%) and PFI (27%), and OS for PSMD2 (42%), especially when overexpressed.
Conclusion:
These findings indicate that several PSM genes may potentially be prognostic biomarkers and novel therapeutic targets for different cancer forms.
Supplementary Information:
The online version contains supplementary material available at 10.1186/s12885-022-10079-4.
Article type: Research Article
Keywords: Proteasome gene family, Gene expression profiling, Prognosis, Cancer, Prognostic biomarkers
Affiliations: grid.8761.80000 0000 9919 9582Department of Oncology, Institute of Clinical Sciences, Sahlgrenska Academy, University of Gothenburg, Gothenburg, Sweden; grid.8761.80000 0000 9919 9582Sahlgrenska Center for Cancer Research, Sahlgrenska Academy, University of Gothenburg, Gothenburg, Sweden; grid.1649.a000000009445082XDepartment of Clinical Pathology, Sahlgrenska University Hospital, Gothenburg, Sweden; grid.8761.80000 0000 9919 9582Department of Medical Radiation Sciences, Institute of Clinical Sciences, Sahlgrenska Academy, University of Gothenburg, Gothenburg, Sweden; grid.1649.a000000009445082XDepartment of Medical Physics and Biomedical Engineering, Sahlgrenska University Hospital, Gothenburg, Sweden; grid.1649.a000000009445082XDepartment of Oncology, Sahlgrenska University Hospital, Gothenburg, Sweden
License: © The Author(s) 2022 CC BY 4.0 Open AccessThis article is licensed under a Creative Commons Attribution 4.0 International License, which permits use, sharing, adaptation, distribution and reproduction in any medium or format, as long as you give appropriate credit to the original author(s) and the source, provide a link to the Creative Commons licence, and indicate if changes were made. The images or other third party material in this article are included in the article’s Creative Commons licence, unless indicated otherwise in a credit line to the material. If material is not included in the article’s Creative Commons licence and your intended use is not permitted by statutory regulation or exceeds the permitted use, you will need to obtain permission directly from the copyright holder. To view a copy of this licence, visit http://creativecommons.org/licenses/by/4.0/. The Creative Commons Public Domain Dedication waiver (http://creativecommons.org/publicdomain/zero/1.0/) applies to the data made available in this article, unless otherwise stated in a credit line to the data.
Article links: DOI: 10.1186/s12885-022-10079-4 | PubMed: 36123629 | PMC: PMC9484138
Relevance: Moderate: mentioned 3+ times in text
Full text: PDF (1.9 MB)
Introduction
In eukaryotic cells, about 80% of intracellular protein degradation is mediated via the nonlysosomal ubiquitin–proteasome system (UPS) [ref. 1–ref. 3]. The 26S proteasome (2500 kDa) is an evolutionarily conserved protein complex that uses proteolysis to selectively degrade damaged and misfolded polyubiquitinated proteins [ref. 4–ref. 6]. The 26S proteasome complex consists of one or two 19S regulatory particles (900 kDa) that recognize, deubiquitinate, and translocate protein substrates to the barrel-shaped 20S protein core (700 kDa) where protein substrates are cleaved into smaller oligopeptides (< 25 amino acids) [ref. 7]. The 20S core particle consists of four stacked heteroheptameric rings (α1–7 β1–7 β1–7 α1–7) with two highly conserved outer α rings (serve as a gate to restrict access to the catalytic core) and two inner β rings (only 3/7 β subunits are proteolytically active, namely β1 (caspase-like), β2 (trypsin-like), and β5 (chymotrypsin-like)) [ref. 3, ref. 5, ref. 6, ref. 8, ref. 9]. In normal cells, proteasome abundance is regulated by controlling the expression of proteasome subunits and assembly chaperones [ref. 3]. Furthermore, proteasome abundance and proteolytic activity have been found to be dependent on tissue type and age [ref. 5, ref. 10, ref. 11].
The proteasome gene family (PSM) consists of 49 genes, including subunits for the 20S α and β rings (n = 19; class I), 26S ATPases and non-ATPases (n = 20; class II), proteasome activators and a PSMC3 interacting protein (n = 5; class III), a proteasome inhibitor subunit (class IV), and proteasome assembly chaperones (n = 4; class V) [ref. 4–ref. 6, ref. 8, ref. 12, ref. 13]. Consequently, tissue-specific proteasomes have been identified in lymphoid and non-lymphoid tissues that are induced by interferon-γ (immunoproteasome containing β1i (PSMB9), β2i (PSMB10), and β5i (PSMB8) instead of constitutive β1 (PSMB6), β2 (PSMB7), and β5 (PSMB5) subunits), thymic epithelial cells (thymoproteasome containing β5t (PSMB11) instead of β5), and the testes during spermatogenesis (spermatoproteasome containing α4s (PSMA8) instead of α4 (PSMA7)) [ref. 14–ref. 17]. Dysfunction of the proteasome has been associated with neurodegenerative diseases, aging, and cancer [ref. 18–ref. 21]. Subsequent downregulation of the 26S proteasome in certain cells, e.g. cancer stem cells, has led to the development of pharmaceutical agents to counteract proteasome dysfunction by stimulating 26S proteasome activity [ref. 22–ref. 25]. Genetic aberrations in the PSMB8 immunoproteasome gene have been associated with cancer and a wide range of immune and inflammatory diseases, e.g. Nakajo-Nishimura syndrome, CANDLE syndrome, and intestinal M. tuberculosis infection [ref. 11, ref. 15]. Additionally, other PSM genes have been associated with cancer progression (e.g. PSMD9 (p27) and PSMD10 (p28)), increased radiation sensitivity in breast cancer (e.g. absence of p27), as well as, increased risk of colorectal cancer (e.g. PSMB8 and PSMB9) [ref. 3, ref. 11, ref. 26–ref. 29]. Mutations in other PSM genes (e.g. A20T, A27P, C63Y, and M45I in the PSMB5 gene) have also been reported to cause resistance to certain proteasome inhibitors [ref. 30, ref. 31].
Although proteasome inhibitors were initially developed to prevent cancer-related cachexia, the abnormally high proteasome activity observed in human cancer cells has thus led to the proteasome becoming an attractive target for anticancer drug development [ref. 7, ref. 32]. In cancer cells, proteasome abundance is controlled by the NRF1 and NRF2 transcription factors, which in turn promotes resistance to environmental stresses, as well as, chemo- and radiation therapy [ref. 3, ref. 23, ref. 33–ref. 37]. The first clinically used proteasome inhibitor, bortezomib (brand name Velcade®), was approved by the Food and Drug Association in 2003 as a salvage treatment with dexamethasone for relapsed refractory multiple myeloma [ref. 2]. Subsequent side effects and problems with bortezomib-based therapy resistance resulted in the development of second-generation inhibitors such as carfilzomib, ixazomib, delanzomib, marizomib, and oprozomib [ref. 2, ref. 32, ref. 37]. With the exception of ixazomib, the majority of proteasome inhibitors bind to the β5 subunit at relatively low concentrations, and the β1 and β2 subunits at higher concentrations. However, recent studies have shown that β5/β2 or β5/β1 co-inhibition provides a significantly improved effect [ref. 38, ref. 39].
Although proteasome inhibitor-based cancer treatments have been used for about 20 years, their clinical utility for various cancer types has yet to be elucidated, in part due to our limited understanding of PSM gene expression in different cancer forms. Here, we identified genetic alterations and aberrant transcriptomic patterns in PSM genes across 33 cancer forms to delineate their effect on prognosis, thereby identifying cancer forms that may benefit from proteasome inhibitor-based treatment.
Methods
Patient cohorts and data acquisition
A comprehensive genomic and transcriptomic analysis of the PSM gene family (Table 1) was performed using The Cancer Genome Atlas (TCGA) pan-cancer dataset comprised of close to 11,000 primary and/or metastatic tumor samples corresponding to 33 cancer types and 11 pan-organ systems (i.e. central nervous system (CNS), endocrine, gastrointestinal, gynecologic, head and neck, hematologic and lymphatic malignancies, melanocytic, neural-crest derived, soft tissue, thoracic, urologic), as previously described [ref. 40]. The patient cohorts are described in detail in Table 2; SKCM and THCA contain data for primary and metastatic samples. First, genomic profiling data were retrieved from the interactive web-based cBioPortal tool [ref. 41] to assess the genomic alteration frequency in the PSM genes for 10,967 TCGA tumor samples corresponding to 10,953 patients (30 cancer types representing 10 pan-cancer organ systems). Focal and arm-level (henceforth termed broad) amplification regions in each cancer type were identified using copy number GISTIC2 data (focal amplifications and arm-level significance; Supplementary Table 1) from Broad GDAC Firehose [ref. 42], followed by an evaluation of the impact of DNA amplification on gene expression patterns using UNC RNASeqV2 level 3 expression (normalized RSEM; mRNA). A list of consensus cancer driver genes and cancer drivers associated with DNA amplification were compiled from previously published lists [ref. 43, ref. 44]. Of the genetic variants identified in cBioPortal, fusions, missense, nonsense, frameshift deletion/insertion, inframe deletion/insertion, translation start site, and nonstop mutations were classified as potentially deleterious variants (i.e. mutations with a functional impact due to amino acid changes). Furthermore, functionally important deleterious variants were classified as SIFT score 0–0.05 (deleterious) and/or Polyphen-2 score 0.453–1 (probably/possibly damaging). Second, gene expression analysis was performed using UNC RNASeqV2 level 3 expression (normalized RSEM; mRNA) retrieved from Broad GDAC Firehose for 8,526 tumor specimens (corresponding to 33 cancer types) and 627 corresponding normal specimens from the TCGA consortium. Lastly, multivariable Cox regression analysis was performed using log2 FPKM gene expression data and clinical data retrieved from UCSC Xena Browser and Genomic Data Commons (GDC) Supplemental Table S1 [ref. 45, ref. 46] for 10,304 GDC TCGA samples (corresponding to 33 cancer types). PSM gene expression was categorized from RNA sequencing data (FPKM log2) as low expression (lower than median expression, FPKM log2 4.398046) and high expression (higher than median expression) by calculating the quantiles (0, 25, 50, 75, 100%) for the 49 PSM genes. Hazard ratios (HR) < 1 depicts reduced risk at high expression levels, while HR > 1 illustrates increased risk at high expression. The study flowchart is shown in Fig. 1.
Table 1: The 49 human proteasome gene family members (proteasome subunits and proteasome-interacting proteins)
| Gene symbol and full name | Subunita | Chromosomeb | Aliasesc | UniProtKB accessionc | Sequence lengthc(amino acids) | MWc(Da) | |
|---|---|---|---|---|---|---|---|
| Class I: Proteasome 20S subunit | |||||||
| PSMA1 | Proteasome 20S subunit alpha 1 | α6 | 11p15.2 | HC2, NU, PROS30, PSC2 | P25786 | 263 | 29,556 |
| PSMA2 | Proteasome 20S subunit alpha 2 | α2 | 7p14.1 | HC3, PSC3 | P25787 | 234 | 25,899 |
| PSMA3 | Proteasome 20S subunit alpha 3 | α7 | 14q23.1 | HC8, PSC8 | P25788 | 255 | 28,433 |
| PSMA4 | Proteasome 20S subunit alpha 4 | α3 | 15q25.1 | HC9, PSC9 | P25789 | 261 | 29,484 |
| PSMA5 | Proteasome 20S subunit alpha 5 | α5 | 1p13.3 | ZETA | P28066 | 241 | 26,411 |
| PSMA6 | Proteasome 20S subunit alpha 6 | α1 | 14q13.2 | PROS27 | P60900 | 246 | 27,399 |
| PSMA7 | Proteasome 20S subunit alpha 7 | α4 | 20q13.33 | HSPC | O14818 | 248 | 27,887 |
| PSMA8 | Proteasome 20S subunit alpha 8 | – | 18q11.2 | PSMA7L | Q8TAA3 | 256 | 28,530 |
| PSMB1 | Proteasome 20S subunit beta 1 | β6 | 6q27 | PSC5 | P20618 | 241 | 26,489 |
| PSMB2 | Proteasome 20S subunit beta 2 | β4 | 1p34.3 | HC7-I | P49721 | 201 | 22,836 |
| PSMB3 | Proteasome 20S subunit beta 3 | β3 | 17q12 | HC10-II, MGC4147 | P49720 | 205 | 22,949 |
| PSMB4 | Proteasome 20S subunit beta 4 | β7 | 1q21.3 | PROS26 | P28070 | 264 | 29,204 |
| PSMB5 | Proteasome 20S subunit beta 5 | β5 | 14q11.2 | LMPX, MB1, X | P28074 | 263 | 28,480 |
| PSMB6 | Proteasome 20S subunit beta 6 | β1 | 17p13.2 | LMPY, Y | P28072 | 239 | 25,358 |
| PSMB7 | Proteasome 20S subunit beta 7 | β2 | 9q33.3 | Z | Q99436 | 277 | 29,965 |
| PSMB8 | Proteasome 20S subunit beta 8 | β5i | 6p21.32 | LMP7, PSMB5i, RING10, Y2 | P28062 | 276 | 30,354 |
| PSMB9 | Proteasome 20S subunit beta 9 | β1i | 6p21.32 | LMP2, PSMB6i, RING12 | P28065 | 219 | 23,264 |
| PSMB10 | Proteasome 20S subunit beta 10 | β2i | 16q22.1 | LMP10, MECL1 | P40306 | 273 | 28,936 |
| PSMB11 | Proteasome 20S subunit beta 11 | β5t | 14q11.2 | A5LHX3 | 300 | 32,530 | |
| Class II: Proteasome 26S subunit | |||||||
| PSMC1 | Proteasome 26S subunit, ATPase 1 | Rpt2 | 14q32.11 | S4, p56 | P62191 | 440 | 49,185 |
| PSMC2 | Proteasome 26S subunit, ATPase 2 | Rpt1 | 7q22.1 | MSS1 | P35998 | 433 | 48,634 |
| PSMC3IP | PSMC3 Interacting Protein | 17q21.2 | HOP2, TBPIP | Q9P2W1 | 217 | 24,906 | |
| PSMC3 | Proteasome 26S subunit, ATPase 3 | Rpt5 | 11p11.2 | TBP1 | P17980 | 439 | 49,204 |
| PSMC4 | Proteasome 26S subunit, ATPase 4 | Rpt3 | 19q13.2 | TBP-7 | P43686 | 418 | 47,366 |
| PSMC5 | Proteasome 26S subunit, ATPase 5 | Rpt6 | 17q23.3 | SUG1 | P62195 | 406 | 45,626 |
| PSMC6 | Proteasome 26S subunit, ATPase 6 | Rpt4 | 14q22.1 | SUG2 | P62333 | 389 | 44,173 |
| PSMD1 | Proteasome 26S subunit, non-ATPase 1 | Rpn2 | 2q37.1 | S1, P112, Rpn2 | Q99460 | 953 | 105,836 |
| PSMD2 | Proteasome 26S subunit, non-ATPase 2 | Rpn1 | 3q27.1 | TRAP2 | Q13200 | 908 | 100,200 |
| PSMD3 | Proteasome 26S subunit, non-ATPase 3 | Rpn3 | 17q21.1 | S3, P58, Rpn3 | O43242 | 534 | 60,978 |
| PSMD4 | Proteasome 26S subunit, non-ATPase 4 | Rpn10 | 1q21.3 | MCB1 | P55036 | 377 | 40,737 |
| PSMD5 | Proteasome 26S subunit, non-ATPase 5 | – | 9q33.2 | KIAA0072 | Q16401 | 504 | 56,196 |
| PSMD6 | Proteasome 26S subunit, non-ATPase 6 | Rpn7 | 3p14.1 | KIAA0107, PFAAP4 | Q15008 | 389 | 45,531 |
| PSMD7 | Proteasome 26S subunit, non-ATPase 7 | Rpn8 | 16q23.1 | MOV34L | P51665 | 324 | 37,025 |
| PSMD8 | Proteasome 26S subunit, non-ATPase 8 | Rpn12 | 19q13.2 | S14, Nin1p, p31, HIP6, HYPF, Rpn12 | P48556 | 350 | 39,612 |
| PSMD9 | Proteasome 26S subunit, non-ATPase 9 | – | 12q24.31 | p27, Rpn4 | O00233 | 223 | 24,682 |
| PSMD10 | Proteasome 26S subunit, non-ATPase 10 | Gankyrin | Xq22.3 | p28 | O75832 | 226 | 24,428 |
| PSMD11 | Proteasome 26S subunit, non-ATPase 11 | Rpn6 | 17q11.2 | S9, p44.5, MGC3844, Rpn6 | O00231 | 422 | 47,464 |
| PSMD12 | Proteasome 26S subunit, non-ATPase 12 | Rpn5 | 17q24.2 | p55, Rpn5 | O00232 | 456 | 52,904 |
| PSMD13 | Proteasome 26S subunit, non-ATPase 13 | Rpn9 | 11p15.5 | p40.5, Rpn9 | Q9UNM6 | 376 | 42,945 |
| PSMD14 | Proteasome 26S subunit, non-ATPase 14 | Rpn11 | 2q24.2 | POH1 | O00487 | 310 | 34,577 |
| Class III: Proteasome activator | |||||||
| PSME1 | Proteasome activator subunit 1 | PA28α | 14q12 | IFI5111 | Q06323 | 249 | 28,723 |
| PSME2 | Proteasome activator subunit 2 | PA28β | 14q12 | PA28beta | Q9UL46 | 239 | 27,402 |
| PSME3 | Proteasome activator subunit 3 | PA28γ | 17q21.31 | Ki, PA28-gamma, REG-GAMMA, PA28G | P61289 | 254 | 29,506 |
| PSME4 | Proteasome activator subunit 4 | PA200 | 2p16.2 | KIAA0077 | Q14997 | 1,843 | 211,334 |
| Class IV: Proteasome inhibitor | |||||||
| PSMF1 | Proteasome inhibitor subunit 1 | PI31 | 20p13 | PI31 | Q92530 | 271 | 29,817 |
| Class V: Proteasome assembly chaperone | |||||||
| PSMG1 | Proteasome Assembly Chaperone 1 | 21q22.2 | C21LRP, DSCR2, PAC1 | O95456 | 288 | 32,854 | |
| PSMG2 | Proteasome Assembly Chaperone 2 | 18p11.21 | HCCA3, PAC2, TNFSF5IP1 | Q969U7 | 264 | 29,396 | |
| PSMG3 | Proteasome Assembly Chaperone 3 | 7p22.3 | C7orf48, PAC3 | Q9BT73 | 122 | 13,104 | |
| PSMG4 | Proteasome Assembly Chaperone 4 | 6p25.2 | C6orf86, PAC4 | Q5JS54 | 123 | 13,775 | |
Data obtained from a Gomes AV et al., b Genome Reference Consortium Human GRCh38.p12/hg38, c UniProtKB
Table 2: TCGA cancer types and corresponding pan-cancer organ systems
| Disease name and pan-organ system | Cohort | RNA-seq dataa | Survival analysisb | cBioPortalc | KM plotterd | |
|---|---|---|---|---|---|---|
| Cancer tissue | Normal tissue | |||||
| Central nervous system (CNS) | ||||||
| Glioblastoma multiforme | GBM | 166 | 5 | 167 | 592 | |
| Brain lower grade glioma | LGG | 530 | 0 | 528 | 514 | |
| Endocrine | ||||||
| Adrenocortical carcinoma | ACC | 79 | 0 | 79 | 92 | |
| Thyroid carcinoma | THCA | 496 | 58 | 510 | 500 | |
| Gastrointestinal | ||||||
| Cholangiocarcinoma | CHOL | 36 | 9 | 36 | 36 | |
| Colon adenocarcinoma | COAD | 191 | 0 | 469 | ||
| Esophageal carcinoma | ESCAe | 185 | 11 | 162 | 182 | |
| Liver hepatocellular carcinoma | LIHC | 147 | 50 | 374 | 372 | 364 |
| Pancreatic adenocarcinoma | PAAD | 56 | 0 | 178 | 184 | |
| Rectum adenocarcinoma | READ | 72 | 0 | 166 | ||
| Colorectal adenocarcinoma/Rectum adenocarcinoma | COADREADf | 0 | 594 | |||
| Stomach adenocarcinoma | STAD | 415 | 35 | 375 | 440 | 875 |
| Gynecologic | ||||||
| Breast invasive carcinoma | BRCA | 1026 | 108 | 1103 | 1084 | 1879 |
| Cervical and endocervical cancers | CESC | 159 | 0 | 306 | 297 | |
| Ovarian serous cystadenocarcinoma | OV | 265 | 0 | 379 | 585 | 1656 |
| Uterine corpus endometrial carcinoma | UCEC | 369 | 0 | 548 | 529 | |
| Head and neck | ||||||
| Head and neck squamous cell carcinoma | HNSC | 425 | 42 | 502 | 523 | |
| Hematologic and lymphatic malignancies | ||||||
| Lymphoid neoplasm diffuse large B-cell lymphoma | DLBC | 48 | 0 | 48 | 48 | |
| Acute myeloid leukemia | LAML | 173 | 0 | 151 | 200 | |
| Thymoma | THYM | 120 | 0 | 119 | 123 | |
| Melanocytic | ||||||
| Skin cutaneous melanoma | SKCM | 472 | 0 | 471 | 448 | |
| Uveal melanoma | UVM | 80 | 0 | 80 | 80 | |
| Neural crest-derived | ||||||
| Pheochromocytoma and paraganglioma | PCPG | 184 | 3 | 183 | 178 | |
| Soft tissue | ||||||
| Sarcoma | SARC | 105 | 0 | 263 | 255 | |
| Uterine carcinosarcoma | UCS | 57 | 0 | 56 | 57 | |
| Thoracic | ||||||
| Lung adenocarcinoma | LUAD | 490 | 58 | 526 | 566 | 1925 |
| Lung squamous cell carcinoma | LUSC | 482 | 50 | 501 | 487 | |
| Mesothelioma | MESO | 87 | 0 | 86 | 87 | |
| Urologic | ||||||
| Bladder urothelial carcinoma | BLCA | 223 | 19 | 411 | 411 | |
| Kidney chromophobe | KICH | 66 | 25 | 65 | 65 | |
| Kidney renal clear cell carcinoma | KIRC | 507 | 72 | 535 | 512 | |
| Kidney renal papillary cell carcinoma | KIRP | 161 | 30 | 289 | 283 | |
| Prostate adenocarcinoma | PRAD | 498 | 52 | 499 | 494 | |
| Testicular germ cell tumors | TGCT | 156 | 0 | 139 | 149 | |
| Total | 8526 | 627 | 10,304 | 10,967 | 6699 | |
a UNC RNASeqV2 level 3 expression (normalized RSEM) data were retrieved from Broad GDAC Firehose (https://gdac.broadinstitute.org/)
b Survival analysis was performed using the dataset https://gdc.cancer.gov/about-data/publications/PanCan-Clinical-2018
c Mutational profiling data (mutated genes, CNA genes, and fusion genes) was retrieved from cBioPortal for Cancer Genomics, http://www.cbioportal.org/study/summary?id=laml_tcga_pan_can_atlas_2018%2Cacc_tcga_pan_can_atlas_2018%2Cblca_tcga_pan_can_atlas_2018%2Clgg_tcga_pan_can_atlas_2018%2Cbrca_tcga_pan_can_atlas_2018%2Ccesc_tcga_pan_can_atlas_2018%2Cchol_tcga_pan_can_atlas_2018%2Ccoadread_tcga_pan_can_atlas_2018%2Cdlbc_tcga_pan_can_atlas_2018%2Cesca_tcga_pan_can_atlas_2018%2Cgbm_tcga_pan_can_atlas_2018%2Chnsc_tcga_pan_can_atlas_2018%2Ckich_tcga_pan_can_atlas_2018%2Ckirc_tcga_pan_can_atlas_2018%2Ckirp_tcga_pan_can_atlas_2018%2Clihc_tcga_pan_can_atlas_2018%2Cluad_tcga_pan_can_atlas_2018%2Clusc_tcga_pan_can_atlas_2018%2Cmeso_tcga_pan_can_atlas_2018%2Cov_tcga_pan_can_atlas_2018%2Cpaad_tcga_pan_can_atlas_2018%2Cpcpg_tcga_pan_can_atlas_2018%2Cprad_tcga_pan_can_atlas_2018%2Csarc_tcga_pan_can_atlas_2018%2Cskcm_tcga_pan_can_atlas_2018%2Cstad_tcga_pan_can_atlas_2018%2Ctgct_tcga_pan_can_atlas_2018%2Cthym_tcga_pan_can_atlas_2018%2Cthca_tcga_pan_can_atlas_2018%2Cucs_tcga_pan_can_atlas_2018%2Cucec_tcga_pan_can_atlas_2018%2Cuvm_tcga_pan_can_atlas_2018
d Survival analysis using KM plotter, https://kmplot.com/analysis/
e Esophageal adenocarcinoma and Esophageal squamous carcinoma was merged into one as Esophageal carcinoma
f COAD and READ was merged in cBioPortal dataset

External validation
To validate our findings, we re-evaluated genomic profiling data (array comparative genomic hybridization, SNP genotyping, RNA-seq) [ref. 47, ref. 48] from 229 breast invasive carcinomas. Mutation signatures for the PSM genes were determined for 23 of the 229 samples (Supplementary Table 2), CNA in all samples (Supplementary Table 3), and correlation between individual PSM mRNA expression and overall survival (OS; defined as the time from initial diagnosis to death of any cause) using both univariable and multivariable analysis (adjusted for age and tumor grade). KM plotter [ref. 49] was used to validate the correlation between individual PSM mRNA expression and OS in gastric- (RNA microarray), breast- (RNA microarray), lung- (RNA microarray), ovarian- (RNA microarray), and liver cancer (RNA-seq). For each gene, the following settings were selected in KM plotter: (1) Split patients by: ‘median’ expression, (2) Survival: OS, and (3) Probe options: user selected probe set. Multipletesting.com was then used to calculate the False Discovery Rate (FDR) set to 5% [ref. 50]. All procedures were done in accordance with the Declaration of Helsinki and approved by the Medical Faculty Research Ethics Committee (Gothenburg, Sweden).
Statistical analysis
P < 0.05 (two-sided) was considered to be statistically significant in R/Bioconductor (version 3.6.1). Hierarchical clustering of the log2-tranformed relative RNA-seq data (cancer vs mean normal samples) was performed with the pheatmap R package (version 1.0.12) [ref. 51] using the Manhattan distance metric and Ward’s minimum variance method (Ward.D2). The biological significance of DNA amplification was evaluated by comparing the gene expression patterns between PSM genes showing amplification (classified as AMP in cBioPortal) and no amplification (classified as no alteration or all other mutation types in cBioPortal). To compare gene expression levels between cancer and normal samples, cancer types with no available normal samples (ACC, CESC, COAD, DLBC, LAML, LGG, MESO, OV, PAAD, READ, SARC, SKCM, TGCT, THYM, UCEC, UCS, UVM) were removed. Then, box plots were constructed using the ggpubr (version 0.2.4.999) [ref. 52] and rstatix (version 0.4.0.999) [ref. 53] R packages with the Wilcoxon test and Benjamini–Hochberg adjusted p-values (ns = not significant (P > 0.05); *P < 0.05; **P ≤ 0.01; ***P ≤ 0.001; ****P ≤ 0.0001). The pairwise Pearson’s correlation coefficient (r) (0 < r < 0.4 (weak); 0.4 < r < 0.7 (moderate); r > 0.7 (strong)) was calculated per gene pair using the basic stats R package to determine the level of co-expression. Gene expression correlation matrices were visualized using the corrplot R package (version 0.84) [ref. 54] with Ward D2 hierarchical clustering and P < 0.05 (95% confidence intervals; 95% CI). As GDC deemed OS and progression-free interval (PFI; defined as life span during and after treatment without worsening disease) to be relatively accurate clinical outcome endpoints with little missing data, they were recommended for use in survival analyses. Therefore, multivariable Cox proportional hazard models were calculated for the 49 PSM genes using OS or PFI adjusted for available established prognostic markers (age and/or tumor grade). Forest plots were used to display HR for the effect of gene expression on OS or PFI with the forestplot R package (version 1.9) [ref. 55].
Results
Pan-cancer genomic profiling demonstrates prevalent DNA amplification of PSM genes
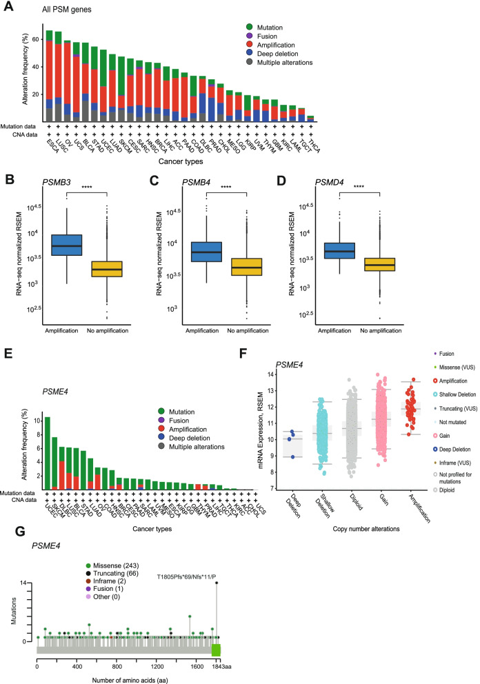
To assess the distribution of genetic alterations (e.g. inframe mutation, missense mutation, nonsense mutation, fusion, amplification, and nonstop mutation) in PSM genes in different cancer types, we used genomic profiling data retrieved from the web-based cBioPortal tool for over 10,000 tumor samples (representing 33 cancer types and 11 pan-cancer body groups) from the TCGA dataset (Tables 1 and 2). PSM genes were shown to be altered in approximately 67% of esophageal carcinoma (ESCA) cases (n = 182) and 66% of lung squamous cell carcinomas (LUSC, n = 487), but only 4% of thyroid carcinoma (THCA) cases (n = 500; Fig. 2A). Genetic alterations (predominantly DNA amplification) were subsequently detected in all PSM genes, with the vast majority of aberrations found in the PSMD2 (6% of patient samples), PSMB4 (4%), and PSMD4 (4%) genes. In contrast, relatively few samples were found to harbor mutations in the PSMA3 gene (approximately 1%; Supplementary Fig. 1). Interestingly, genetic aberrations in PSMD2 were most frequently found in LUSC (37% of 487 cases).

GISTIC2 data from Broad GDAC Firehose were then used to evaluate the effect of DNA amplification of the 49 PSM genes on gene expression (Supplementary Table 1). Broad amplification of whole chromosome arms (p and q arms) was most prevalent in the different cancer types (mean ± SEM, 7.3 ± 0.9; range, 1–22), while focal amplification was found in 1.7 ± 0.4 (range, 0–12) cancer types per PSM gene. Furthermore, similar DNA amplification profiles were found for 10 PSM genes located on the same cytoband (PSMB5 and PSMB11, 14q11.2; PSME1 and PSME2, 14q12; PSMC4 and PSMD8, 19q13.2; PSMB4 and PSMD4, 1q21.3; PSMB8 and PSMB9, 6p21.32; Supplementary Fig. 2) and a number of consensus cancer driver genes (e.g. PSMB3 and ERBB2, 17q12; PSME3 and BRCA1, 17q21.31) [ref. 43, ref. 44]. Moreover, several PSM genes (PSMA6-8, PSMB3-4, PSMB8-9, PSMC2, PSMC4-5, PSMD2-4, PSMD8, PSMD12, and PSMG3-4) were amplified > 100 times across cancer types. Of these, PSMB4 (1q21.3) and PSMD4 (1q21.3) genes were amplified > 400 times, while PSMD2 (3q27.1) was amplified almost 600 times. In general, DNA amplification was most prevalent in the BLCA (urologic), BRCA (gynecologic), LUSC (thoracic), LUAD (thoracic), OV (gynecologic), and UCEC (gynecologic) cancer types. DNA amplification events (broad and focal) resulted in significantly elevated RNA levels for all 49 PSM genes in amplified samples compared to non-amplified samples (P adjusted < 0.05; Supplementary Table 1), including PSMB4 (1q21.3), PSMD4 (1q21.3), and PSMB3 (17q12) that demonstrated focal amplifications in > 10 cancer types (Fig. 2B–D).
In total, 3% of the 2,935 genetic variants were found to harbor DNA amplification of PSM genes (n = 31) in conjunction with mutations (n = 37; BLCA, BRCA, CESC, COADREAD, ESCA, HNSC, LUAD, LUSC, SARC, SKCM, STAD, UCEC) or fusions (n = 40; BLCA, BRCA, CESC, CHOL, ESCA, LIHC, LUAD, OV, SARC, SKCM, UCS) in the same patient (Supplementary Tables 1 and 4). Although all 77 co-occurrences of amplification/mutation or amplification/fusion were unique, six patients with BRCA, CHOL, HNSC, LIHC, LUAD, or UCEC harbored two different amplification/mutation (PSMC2 or PSMC5) or amplification/fusion events (PSMB2 or PSMD11) in the same gene or two different genes (PSMD4 and PSMG3 in a LUAD sample, and PSMD11 and PSMD12 in a BRCA sample). The PSM gene was most commonly the 5’- gene partner (58%), and co-expression between the fusion gene partners was relatively weak (rs <|0.4|). According to Polyphen-2 functional prediction annotation scores, 18/40 amplification/fusion and 17/37 amplification/mutation events were predicted to be possibly damaging (Polyphen-2 scores 0.15 to 1). In contrast, 12/40 amplification/fusion events in PSMB2, PSMB3, PSMC4, PSMD3, PSMD4, and PSMD11, and 12/37 amplification/mutation events in PSMA6, PSMA8, PSMB8, PSMC2, PSMC6, PSMD2, PSMD3, and PSMD4 were more confidently predicted to be damaging (Polyphen-2 scores 0.85 to 1).
Of the 2,935 genetic variants identified in the 49 PSM genes, 2,782 (95%) were classified as potentially deleterious (Supplementary Table 4). Although SIFT and/or Polyphen-2 functional prediction annotation data were not available for 1,233 of the 2,782 (44%) genetic variants, 961 and 900 potentially damaging variants were identified, respectively. Consequently, 721 potentially damaging variants were identified by both databases in 28/32 cancer types and in all PSM genes, except PSMB10 and PSMG1-4. Of the 49 PSM genes, PSME4 had the highest number of mutations, primarily consisting of missense mutations though other mutations were also identified (e.g. nonsense mutation, fusions, amplifications; Fig. 2E). As expected, copy number alterations in the PSME4 gene such as amplification and deep deletion resulted in over- and underexpression, respectively. However, PSME4 expression varied in samples harboring missense mutations (Fig. 2F). Although missense mutations spanned the PSME4 gene, 14 cancer samples (colon adenocarcinoma (COAD, n = 2), stomach adenocarcinoma (STAD, n = 6), and uterine corpus endometrial carcinoma (UCEC, n = 6)) had truncating mutations in a domain at the C-terminal region with unknown function (10 with frameshift deletion in T1805Pfs*69, three with frameshift insertion in T1805Nfs*11, and one sample with missense in T1805P; Fig. 2G).
In the breast cancer validation dataset, only PSMA4 (HER2/ER- subtype, n = 2; bilateral breast cancer), PSMB7 (Luminal B/HER2- subtype, n = 1), PSMD3 (Luminal B/HER2- subtype, n = 3; Luminal B/HER2 + subtype, n = 1; Basal-like subtype, n = 1), and PSME4 (Luminal B/HER2- subtype, n = 2) harbored mutations. DNA amplification was prevalent in 33/39 PSM genes, where five genes (PSMA7, PSMB4, PSMD2-4, PSMD10) were amplified in more than 10% of all samples (Supplementary Table 3). These five genes were significantly overexpressed in amplified samples compared to non-amplified breast cancer samples (P < 0.0001; t-test). Amplification of PSMA7, PSMB4, PSMD4, and PSMD10 were identified in the Luminal B, HER2/ER-, and Basal-like subtypes, while PSMD3 amplification was only found in Luminal B and HER2/ER- samples and PSMD2 amplification in Luminal B and Basal-like samples. These findings were in agreement with the cBioPortal TCGA dataset. Taken together, these data show that although genetic aberrations were found in all PSM genes, specific PSM genes are hotspots for DNA amplification in certain cancer types.
Differential gene expression analysis between cancer and normal tissues identifies cancer-related PSM genes
Differential gene expression analysis was performed in 16/33 cancer types using RNA-seq data from TCGA cancer samples (n = 5,507) with corresponding normal tissue (n = 627). Expression profiling of 49 PSM genes revealed similar gene expression patterns across the different cancer types, frequently showing overexpression in cancer in comparison with normal tissue (Fig. 3). Interestingly, hierarchical clustering revealed two main clusters of PSM genes, of which one cluster contained five PSM genes (PSMB8-10 and PSME1-2) with high expression in a number of urologic, CNS, and gynecological cancers (Fig. 3). Furthermore, differential expression was found in 35 ± 2 (mean ± SEM, range 17–45) PSM genes per cancer type. Interestingly, 45/49 PSM genes were differentially expressed in the breast invasive carcinoma (BRCA) and lung squamous cell carcinoma (LUSC) cancer types, while only 17/49 PSM genes were differentially expressed in pheochromocytoma and paraganglioma (PCPG; Fig. 4A). Moreover, 11 ± 0.4 (range 2–15) cancer types were associated with each PSM gene. Overexpression of PSM genes was most prevalent across the range of cancer types. For instance, seven PSM genes (i.e. PSMA1, PSMA4, PSMC1, PSMC3IP, PSMD13, PSMG2-3 (PSM class I/II/V)) were overexpressed in the majority of the 16 cancer types (Fig. 4B). In comparison with the other PSM genes, differential expression of PSMB11 was relatively uncommon, whereas PSME3 and PSMG3 were found to be differentially expressed in virtually all examined cancer forms (15/16 cancer types; Fig. 4C–D). Taken together, these findings demonstrate that the vast majority of PSM genes were cancer-related.


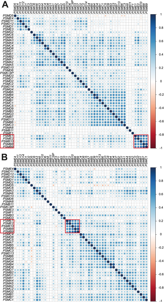
Pearson correlation reveals five clusters of co-expressed PSM genes in cancer
To assess co-expression of the 49 PSM genes in cancer, pairwise Pearson correlation coefficients (r) were calculated for the PSM genes in the 33 cancer types. First, we evaluated overall PSM co-expression patterns in cancer by compiling RNA-seq data for all 33 cancer types. This analysis showed that the majority of co-expressed PSM genes were positively correlated, with at least five gene clusters displaying moderate to strong positive correlation (r >|0.4|: 1) PSMD1, PSMD11-12, PSME3-4, 2) PSMA3-4, PSMA6, PSMC6, 3) PSMA2, PSMA5, PSMA7, PSMB2, 4) PSMB1, PSMB3-7, PSMC1, PSMC3, PSMC5, PSMD4, PSMD9, PSMD13, PSMG3, and 5) PSMB8-10, PSME1-2; Fig. 5A). In contrast, Pearson correlation coefficients varied between |0.4| and |0.9| for the 33 cancer types. Interestingly, PSMB8-10 (PSM class I) displayed moderate to strong positive correlation patterns in 31 cancer types (e.g. KIRC, LIHC, LUAD). Furthermore, PSMB8-10 (PSM class I) expression was also strongly correlated with PSME1-2 (PSM class III) in 27 cancer types, e.g. BRCA (Fig. 5B). Consequently, a number of PSM genes belonging to different PSM gene classes were found to be positively correlated, particularly PSMB8-10, which are found in the immunoproteasome.

Multivariable Cox regression analysis shows the prognostic significance of PSM gene expression in cancer
To assess the prognostic significance of PSM genes, log2 Fragments Per Kilobase of transcript per Million (FPKM) gene expression (RNA-seq) values were retrieved from the web-based UCSC Xena Browser tool for 10,304 GDC TCGA samples (representing 33 cancer types and 11 pan-cancer body groups; Table 2). Survival analysis was then performed to evaluate the prognostic relevance of the 49 PSM genes in 33 cancer types using overall survival (OS) and progression-free interval (PFI) as clinical endpoints adjusted for covariates (age for 33 cancer types and/or tumor grade for 12 cancer types; Fig. 6A–B). Survival analysis for PFI could not be performed for acute myeloid leukemia (LAML) due to a lack of clinical data. In total, age was shown to have an adverse effect on OS in 22/33 cancer types (e.g. BRCA, OV, and UVM) and 5/32 cancer types (e.g. CESC, LGG, and SKCM) for PFI, but tumor grade only affected prognosis in 3/12 cancer types (i.e. HNSC, PAAD, and UCEC) for OS and 4/12 (e.g. ESCA, KIRC, and PAAD) for PFI.

In total, PSM gene expression (high or low expression) was shown to affect prognosis in 7.1 ± 0.4 (mean ± SEM, range 2–14 (OS)) and 6.0 ± 0.3 (mean ± SEM, range, 2–11 (PFI)) cancer types (Fig. 6C–D and Supplementary Fig. 3). Furthermore, PSM genes linked to decreased survival (OS and PFI) were also investigated in ≥ 30% of cancer types. For OS, 12 prognostic PSM genes (i.e. PSMA1, PSMA4, PSMB4-5, PSMB8, PSMB10, PSMD2, PSMD11-12, PSMD14, PSME2, and PSMG1; PSM class I/II/III/V) were identified in ≥ 30% of cancer types (Fig. 6C), whereas only two PSM genes (PSMA1, PSMD11; PSM class I/II) were identified for PFI (Fig. 6D). In addition, PSMD2 had an impact on prognosis in 42% (14/33) of all cancer types for OS (Supplementary Fig. 4). Interestingly, PSMB8-10 and PSME1-2 genes had a significant impact on OS in most cancer types, primarily when underexpressed (Fig. 6C). In contrast, overexpression of PSMB5, an important catalytic site in the proteasome, was associated with decreased OS and PFI in 36% and 27% of cancer types, respectively (Figs. 6C–D and 7A–B).

In contrast, specific cancer types were associated with 10.6 ± 1.6 (range, 0–31 (OS)) and 9.0 ± 1.6 (range, 0–31 (PFI)) prognostic PSM genes (Fig. 7C–D). Moreover, specific cancer types were identified where ≥ 50% of PSM genes (up– or downregulation) were linked to more unfavorable survival, with overexpression being most common. For OS, four cancer types (i.e. ACC (29 genes), LGG (26 genes), LIHC (26 genes), and UVM (31 genes)) were identified (Fig. 7C), and three cancer types (i.e. ACC (29 genes), KIRP (25 genes), and UVM (31 genes)) were identified for PFI (Fig. 7D). Interestingly, > 60% of PSM genes (predominantly overexpressed) were associated with both reduced OS and PFI in UVM (Fig. 7C–D and Supplementary Fig. 4). Consequently, these results show that PSM gene expression patterns may be an important indicator of prognosis in various cancer types. Compared to the TCGA dataset, similar correlation patterns between PSM gene expression and survival were observed in the breast cancer validation dataset and KM plotter (Supplementary Table 5).
Discussion
The proteasome is an evolutionarily conserved protein complex that is essential for the maintenance of cellular proteostasis by degrading unneeded and temporary proteins [ref. 56]. Therefore, nonfunctional proteasomes lead to severe diseases [ref. 3]. In cancer, the proteasome is therefore considered to be a “key player” in tumor progression due to the abnormally high proteasome activity observed in various neoplastic tissues [ref. 57]. High proteasome activity is likely due to increased levels of ubiquitinated and/or high expression of proteasome subunits [ref. 57]. Here, we performed a comprehensive pan–cancer study of PSM genes using a large public dataset from The Cancer Genome Atlas and the cBioPortal web–based online tool to investigate the effect of genetic alterations and subsequent changes in PSM gene expression on prognosis. The study was limited by the lack of large datasets (similar to The Cancer Genome Atlas dataset) to validate our findings and the inclusion of metastatic lesions in the SKCM and THCA datasets; the results for SKCM in particular should be interpreted with this in mind. Nevertheless, we were able to reveal a connection between frequent overexpression of specific PSM genes and adverse patient clinical outcome in several cancer types. These findings suggest that a number of PSM genes can be important prognostic and therapeutic markers for cancer.
Amplification events and subsequent overexpression of target genes are relatively common in cancer genomes [ref. 58]. In particular, cancer drivers are frequently found in genomic regions of focal amplification [ref. 59, ref. 60]. Although genetic alterations were found to occur in all PSM genes, alteration frequencies varied in the different cancer types. In general, two different patterns of DNA amplification were observed, i.e. focal amplification of specific PSM genes (e.g. PSMB3, PSMB4, and PSMD4) in thoracic and gynecologic organ systems and focal amplification in conjunction with either mutations or fusions of the same PSM gene. Although uncommon, these findings indicate that specific PSM genes are targeted by more than one molecular mechanism for activation. These focal amplification events may possibly be due to proximity to a mutation hotspot region. Furthermore, co–amplification of PSM genes located in close proximity to one another (e.g. PSMB5 and PSMB11, 14q11.2; PSMB4 and PSMD4, 1q21.3; PSMB8 and PSMB9, 6p21.32) or known cancer drivers (e.g. co–amplification of ERBB2 and PSMB3) were also frequently amplified together. Intriguingly, amplification of PSMB3, PSMB4, and PSMD4 have also been observed in breast– and ovarian cancer [ref. 61–ref. 63].
However, mutation events in PSM genes were relatively rare in cancer, which was also observed in the breast cancer validation dataset where only four PSM genes (PSMA4, PSMB7, PSMD3, and PSME4) harbored mutations. These findings indicate that mutations could cause loss of proteasome function thereby causing cell death. Although focal DNA amplification of PSM genes was found to have a significant effect on the expression levels of individual PSM genes, it could not account for the global overexpression observed in most cancer types due to its infrequency. This indicates that other molecular mechanisms (e.g. DNA methylation, histone modification or transcription regulation) contribute to the aberrant PSM gene expression patterns shown in cancer. For example, the NRF1 and NRF2 transcription factors are known to induce transcription of PSM genes during different types of cellular stress. Recent studies have shown that inhibition of the β2 proteasome site leads to the aggregation of NRF1, thereby suppressing proteasome gene expression and the production of new proteasomes [ref. 3, ref. 34, ref. 38, ref. 64]. Consequently, the elevated PSM gene expression patterns and hence high proteasome activity observed in cancer suggests an underlying dependency on the ubiquitin–proteasome system and thereby therapeutic vulnerability to proteasome inhibition.
To further evaluate the significance of PSM expression levels in cancer, we performed differential expression analysis of the PSM genes in cancer and corresponding normal tissue. This analysis showed that most PSM genes, especially PSME3 and PSMG3, were differentially expressed (frequently overexpressed) relative to normal tissue, further highlighting the importance of the proteasome in cancer development and progression. As PSME3 and PSMG3 are involved in proteasome activation and assembly, evaluation of their expression levels in cancer could be clinically relevant. Unfortunately, differential expression analysis was only performed on 16/33 cancer types due to the lack of or limited number of corresponding normal tissue samples. Nevertheless, high PSME3 expression has been previously associated with worse survival in colorectal cancer; our data confirm that PSME3 may also be important as a prognostic and predictive biomarker for other types of cancer [ref. 65].
Pearson correlation analysis revealed that co-expression of most PSM genes were positively correlated. In general, cancer was shown to co-express (strong positive correlation) at least five PSM gene clusters (1) PSMD1, PSMD11-12, PSME3-4, 2) PSMA3-4, PSMA6, PSMC6, 3) PSMA2, PSMA5, PSMA7, PSMB2, 4) PSMB1, PSMB3-7, PSMC1, PSMC3, PSMC5, PSMD4, PSMD9, PSMD13, PSMG3, and 5) PSMB8-10, PSME1-2. These findings demonstrate that co-expression of PSM subunits, activators (PSME1-4; facilitates access to the proteasome complex [ref. 66]), and assembly genes (PSMG3; assembly chaperone that allows for efficient proteasome assembly [ref. 67]) are required to ensure high-fidelity organization and assembly of the proteasome. The diverse mutation profiles, expression patterns, and co-expression patterns shown in the different cancer types may be due to a number of factors, including proteasome structural diversity in different tissues and the need for an assortment of various proteasome subunits (i.e. immunoproteasome, PSMB8-10), as well as, differences in proteasome regulation (i.e. proteasome activators, PSME1-2) [ref. 68–ref. 74]. The expression of PSMB8-10 (class I) was nevertheless shown to be highly correlated in 31 cancer types, with an association between high PSMB8-10 expression and better survival. These findings are not particularly surprising, as PSMB8-10 are the catalytic subunits in the immunoproteasome, which plays a pivotal role in the immune system [ref. 75].
Survival analysis revealed 12 PSM genes with prognostic potential (PSMA1, PSMA4, PSMB4-5, PSMB8, PSMB10, PSMD2, PSMD11-12, PSMD14, PSME2, and PSMG1; PSM class I/II/III/V) for OS and two PSM genes (PSMA1, PSMD11; PSM class I/II) for PFI. Recently, high expression of several of these PSM genes (e.g. PSMA1, PSMB4, and PSMD2) has been correlated with poor prognosis in a number of cancer types, including breast-, lung-, and gastric cancer [ref. 76–ref. 78]. In the validation dataset and KM plotter, these PSM genes were also found to be of prognostic value. Notably, PSMA1 and PSMD11 were associated with both OS and PFI. These findings indicate that PSMA1 and PSMD11 may be useful biomarkers for the early detection of relapse, whereas patient samples expressing aberrant expression patterns of the 12 OS-related PSM genes may warrant more aggressive treatment regimens. Although overexpression of the PSM genes was most frequently associated with prognosis, underexpression of PSMB8-10 had a major impact on prognosis in several cancer types. This is consistent with recent studies revealing that high expression of the immunoproteasome is associated with better survival in breast cancer [ref. 79]. Intriguingly, overexpression of one of the three proteasome catalytic sites, PSMB5, had an adverse effect on prognosis in 12 (OS) and 9 (PFI) of the studied cancer types. The prognostic significance of PSMB5 is consistent with a previous study that established a link between high PSMB5 expression and enhanced tumor progression in breast cancer [ref. 80]. PSMB5 is also the main target for most clinically relevant proteasome inhibitors, further highlighting its importance for proteasome function and cell survival. We also identified specific cancer types where the majority of PSM genes had an impact on prognosis. Therefore, patients with ACC, LGG, LIHC, and UVM showing consistently elevated proteasome activity due to PSM gene overexpression might benefit from proteasome inhibitor-based treatment or targeted treatment with inhibitors for individual PSM genes. However, several cancer types can be characterized into histological subtypes due to heterogeneity. Consequently, it may be necessary to perform an in-depth analysis of specific cancer types to identify subtypes that may benefit from proteasome inhibition.
In conclusion, the comprehensive pan-cancer analysis presented here demonstrated that several PSM genes (e.g. PSMA1, PSMB4-5, PSMB8-10, PSMD2, PSMD4, PSMD11, PSME1-3, and PSMG3) may be putative biomarkers for determining prognosis and choice of treatment for different cancer types. However, the proteasome is a complex of several PSM proteins and crosstalk between different PSMs is inherent for proteasome activity. Therefore, further studies are needed to identify a panel(s) of up- or down-regulated PSMs that are associated with patients at-risk of cancer-related death and recurrence, thereby potentially improving the survival of cancer patients.
Supplementary Materials
- Additional file 1: Supplementary Figure 1. OncoPrint conducted by cBioPortal displaying genetic alteration frequency of proteasome genes. (PDF)
- Additional file 2: Supplementary Figure 2. Stacked bar chart depicting the number of amplifications per PSM gene in the 32 cancer types. Supplementary Figure 3. PSM focal amplification and gene expression associated with patient survival (OS and PFI). Supplementary Figures 4. Forest plots depicting multivariable Cox regression analysis and prognostic relevance (OS and PFI) PSM gene expression patterns in UVM patients and PSM gene (PSMA1 and PSMD2) expression patterns and survival risk in 33 cancer types. HR <1 depicts the association between high PSM gene expression and decreased risk of survival, whereas HR >1 illustrates the association between high PSM gene expression and increased risk of survival. (PDF)
- Additional file 3: Supplementary Table 1. Amplification of the 49 human proteasome gene family members. (XLSX)
- Additional file 4: Supplementary Table 2. Mutation signature of proteasome genes in 23 breast invasive carcinomas. (XLSX)
- Additional file 5: Supplementary Table 3. Amplification and deletion of the 49 human proteasome gene family members in breast cancer. (XLSX)
- Additional file 6. Supplementary Table 4. Mutations in the 49 PSM genes across TCGA samples. (XLSX)
- Additional file 7: Supplementary Table 5. External validation of survival analysis (Overall survival; OS) for the 49 human proteasome gene family members. (XLSX)
References
- JL Bouzat, LK McNeil, HM Robertson, LF Solter, JE Nixon, JE Beever, HR Gaskins, G Olsen, S Subramaniam, ML Sogin. Phylogenomic analysis of the alpha proteasome gene family from early-diverging eukaryotes. J Mol Evol, 2000. [DOI | PubMed]
- JE Park, Z Miller, Y Jun, W Lee, KB Kim. Next-generation proteasome inhibitors for cancer therapy. Transl Res, 2018. [DOI | PubMed]
- A Rousseau, A Bertolotti. Regulation of proteasome assembly and activity in health and disease. Nat Rev Mol Cell Biol, 2018. [DOI | PubMed]
- JAM Bard, EA Goodall, ER Greene, E Jonsson, KC Dong, A Martin. Structure and function of the 26S Proteasome. Annu Rev Biochem, 2018. [DOI | PubMed]
- O Coux, K Tanaka, AL Goldberg. Structure and functions of the 20S and 26S proteasomes. Annu Rev Biochem, 1996. [DOI | PubMed]
- M Groll, L Ditzel, J Löwe, D Stock, M Bochtler, HD Bartunik, R Huber. Structure of 20S proteasome from yeast at 2.4 a resolution. Nature, 1997. [DOI | PubMed]
- AT Nunes, CM Annunziata. Proteasome inhibitors: structure and function. Semin Oncol, 2017. [DOI | PubMed]
- L Budenholzer, CL Cheng, Y Li, M Hochstrasser. Proteasome structure and assembly. J Mol Biol, 2017. [DOI | PubMed]
- M Sharon, T Taverner, XI Ambroggio, RJ Deshaies, CV Robinson. Structural organization of the 19S proteasome lid: insights from MS of intact complexes. PLoS Biol, 2006. [DOI | PubMed]
- O Coux, HG Nothwang, I Silva Pereira, F Recillas Targa, F Bey, K Scherrer. Phylogenic relationships of the amino acid sequences of prosome (proteasome, MCP) subunits. Mol Gen Genet, 1994. [DOI | PubMed]
- AV Gomes. Genetics of proteasome diseases. Scientifica (Cairo), 2013. [PubMed]
- J Hamazaki, S Hirayama, S Murata. Redundant roles of Rpn10 and Rpn13 in recognition of Ubiquitinated proteins and cellular homeostasis. PLoS Genet, 2015. [DOI | PubMed]
- J Hamazaki, K Sasaki, H Kawahara, S Hisanaga, K Tanaka, S Murata. Rpn10-mediated degradation of ubiquitinated proteins is essential for mouse development. Mol Cell Biol, 2007. [DOI | PubMed]
- SK Eskandari, MAJ Seelen, G Lin, JR Azzi. The immunoproteasome: an old player with a novel and emerging role in alloimmunity. Am J Transplant, 2017. [DOI | PubMed]
- G Kaur, S Batra. Emerging role of immunoproteasomes in pathophysiology. Immunol Cell Biol, 2016. [DOI | PubMed]
- H Kimura, P Caturegli, M Takahashi, K Suzuki. New insights into the function of the immunoproteasome in immune and nonimmune cells. J Immunol Res, 2015. [DOI | PubMed]
- S Murata, K Sasaki, T Kishimoto, S Niwa, H Hayashi, Y Takahama, K Tanaka. Regulation of CD8+ T cell development by thymus-specific proteasomes. Science, 2007. [DOI | PubMed]
- N Chondrogianni, M Sakellari, M Lefaki, N Papaevgeniou, ES Gonos. Proteasome activation delays aging in vitro and in vivo. Free Radic Biol Med, 2014. [DOI | PubMed]
- RS Marshall, F Li, DC Gemperline, AJ Book, RD Vierstra. Autophagic degradation of the 26S Proteasome is mediated by the dual ATG8/ubiquitin receptor RPN10 in Arabidopsis. Mol Cell, 2015. [DOI | PubMed]
- I Saez, D Vilchez. The mechanistic links between proteasome activity aging and age-related diseases. Curr Genomics, 2014. [DOI | PubMed]
- D Vilchez, I Saez, A Dillin. The role of protein clearance mechanisms in organismal ageing and age-related diseases. Nat Commun, 2014. [DOI | PubMed]
- H Clevers. The cancer stem cell: premises, promises and challenges. Nat Med, 2011. [DOI | PubMed]
- K Munakata, M Uemura, S Tanaka, K Kawai, T Kitahara, M Miyo, Y Kano, S Nishikawa, T Fukusumi, Y Takahashi. Cancer stem-like properties in colorectal cancer cells with low proteasome activity. Clin Cancer Res, 2016. [DOI | PubMed]
- S Muramatsu, S Tanaka, K Mogushi, R Adikrisna, A Aihara, D Ban, T Ochiai, T Irie, A Kudo, N Nakamura. Visualization of stem cell features in human hepatocellular carcinoma reveals in vivo significance of tumor-host interaction and clinical course. Hepatology, 2013. [DOI | PubMed]
- N Myeku, KE Duff. Targeting the 26S proteasome to protect against Proteotoxic diseases. Trends Mol Med, 2018. [DOI | PubMed]
- S Dawson, H Higashitsuji, AJ Wilkinson, J Fujita, RJ Mayer. Gankyrin: a new oncoprotein and regulator of pRb and p53. Trends Cell Biol, 2006. [DOI | PubMed]
- H Higashitsuji, H Higashitsuji, K Itoh, T Sakurai, T Nagao, Y Sumitomo, T Masuda, S Dawson, Y Shimada, RJ Mayer. The oncoprotein gankyrin binds to MDM2/HDM2, enhancing ubiquitylation and degradation of p53. Cancer Cell, 2005. [DOI | PubMed]
- LJ Hopper, N Begum, L Smith, AT Hughes. The role of PSMD9 in human disease: future clinical and therapeutic implications. AIMS Molecular Science, 2015. [DOI]
- FE Langlands, D Dodwell, AM Hanby, K Horgan, RA Millican-Slater, V Speirs, ET Verghese, L Smith, TA Hughes. PSMD9 expression predicts radiotherapy response in breast cancer. Mol Cancer, 2014. [DOI | PubMed]
- S Barrio, T Stühmer, M Da-Viá, C Barrio-Garcia, N Lehners, A Besse, I Cuenca, A Garitano-Trojaola, S Fink, E Leich. Spectrum and functional validation of PSMB5 mutations in multiple myeloma. Leukemia, 2019. [DOI | PubMed]
- P Tsvetkov P, ML Mendillo, J Zhao, JE Carette, PH Merrill, D Cikes, M Varadarajan, FR van Diemen, JM Penninger, AL Goldberg. Compromising the 19S proteasome complex protects cells from reduced flux through the proteasome. Elife, 2015. [DOI]
- EE Manasanch, RZ Orlowski. Proteasome inhibitors in cancer therapy. Nat Rev Clin Oncol, 2017. [DOI | PubMed]
- S Kapeta, N Chondrogianni, ES Gonos. Nuclear erythroid factor 2-mediated proteasome activation delays senescence in human fibroblasts. J Biol Chem, 2010. [DOI | PubMed]
- MK Kwak, N Wakabayashi, JL Greenlaw, M Yamamoto, TW Kensler. Antioxidants enhance mammalian proteasome expression through the Keap1-Nrf2 signaling pathway. Mol Cell Biol, 2003. [DOI | PubMed]
- MK Kwak, N Wakabayashi, K Itoh, H Motohashi, M Yamamoto, TW Kensler. Modulation of gene expression by cancer chemopreventive dithiolethiones through the Keap1-Nrf2 pathway. Identification of novel gene clusters for cell survival. J Biol Chem, 2003. [DOI | PubMed]
- KJ Lenos, L Vermeulen. Cancer stem cells don’t waste their time cleaning-low proteasome activity, a marker for cancer stem cell function. Ann Transl Med, 2016. [DOI | PubMed]
- Z Sha, AL Goldberg. Proteasome-mediated processing of Nrf1 is essential for coordinate induction of all proteasome subunits and p97. Curr Biol, 2014. [DOI | PubMed]
- ES Weyburne, OM Wilkins, Z Sha, DA Williams, AA Pletnev, G de Bruin, HS Overkleeft, AL Goldberg, MD Cole, AF Kisselev. Inhibition of the Proteasome β2 Site Sensitizes Triple-Negative Breast Cancer Cells to β5 Inhibitors and Suppresses Nrf1 Activation. Cell Chem Biol, 2017. [DOI | PubMed]
- BT Xin, EM Huber, G de Bruin, W Heinemeyer, E Maurits, C Espinal, Y Du, M Janssens, ES Weyburne, AF Kisselev. Structure-based design of inhibitors selective for human proteasome β2c or β2i subunits. J Med Chem, 2019. [DOI | PubMed]
- TZ Parris. Pan-cancer analyses of human nuclear receptors reveal transcriptome diversity and prognostic value across cancer types. Sci Rep, 2020. [DOI | PubMed]
- 41.cBioPortal interactive web-based tool [https://www.cbioportal.org/].
- 42.Broad Institute Firehose [https://gdac.broadinstitute.org/].
- F Dietlein, D Weghorn, A Taylor-Weiner, A Richters, B Reardon, D Liu, ES Lander, EM Van Allen, SR Sunyaev. Identification of cancer driver genes based on nucleotide context. Nat Genet, 2020. [DOI | PubMed]
- PA Futreal, L Coin, M Marshall, T Down, T Hubbard, R Wooster, N Rahman, MR Stratton. A census of human cancer genes. Nat Rev Cancer, 2004. [DOI | PubMed]
- 45.UCSC Xena [https://xenabrowser.net/datapages/].
- 46.Genomic Data Commons [https://gdc.cancer.gov/about-data/publications/PanCan-Clinical-2018].
- TZ Parris, A Danielsson, S Nemes, A Kovács, U Delle, G Fallenius, E Möllerström, P Karlsson, K Helou. Clinical implications of gene dosage and gene expression patterns in diploid breast carcinoma. Clin Cancer Res, 2010. [DOI | PubMed]
- TZ Parris, EW Rönnerman, H Engqvist, J Biermann, K Truvé, S Nemes, E Forssell-Aronsson, G Solinas, A Kovács, P Karlsson. Genome-wide multi-omics profiling of the 8p11-p12 amplicon in breast carcinoma. Oncotarget, 2018. [DOI | PubMed]
- 49.KM plotter interactive tool [https://kmplot.com/analysis/].
- O Menyhart, B Weltz, B Gyorffy. A tool for life science researchers for multiple hypothesis testing correction. PLoS One, 2021. [DOI]
- R Kolde. R package "pheatmap": Pretty Heatmaps, 2019
- A Kassambara. R package “ggpubr”: ‘ggplot2’ based publication ready plots, 2019
- A Kassambara. R package "rstatix": pipe-friendly framework for basic statistical tests, 2019
- T Wei, V Simko. R package "corrplot": visualization of a correlation matrix, 2017
- M Gordon, T Lumley. R package "forestplot": advanced forest plot using ‘grid’ graphics, 2019
- CL Soave, T Guerin, J Liu, QP Dou. Targeting the ubiquitin-proteasome system for cancer treatment: discovering novel inhibitors from nature and drug repurposing. Cancer Metastasis Rev, 2017. [DOI | PubMed]
- L Chen, K Madura. Increased proteasome activity, ubiquitin-conjugating enzymes, and eEF1A translation factor detected in breast cancer tissue. Cancer Res, 2005. [DOI | PubMed]
- T Santarius, J Shipley, D Brewer, MR Stratton, CS Cooper. A census of amplified and overexpressed human cancer genes. Nat Rev Cancer, 2010. [DOI | PubMed]
- O Krijgsman, B Carvalho, GA Meijer, RDM Steenbergen, B Ylstra. Focal chromosomal copy number aberrations in cancer—needles in a genome haystack. Biochimica et Biophysica Acta (BBA). Mole Cell Res, 2014
- DG Albertson. Gene amplification in cancer. Trends Genet, 2006. [DOI | PubMed]
- ME Nowee, AM Snijders, DA Rockx, RM de Wit, VM Kosma, K Hämäläinen, JP Schouten, RH Verheijen, PJ van Diest, DG Albertson. DNA profiling of primary serous ovarian and fallopian tube carcinomas with array comparative genomic hybridization and multiplex ligation-dependent probe amplification. J Pathol, 2007. [DOI | PubMed]
- MS Fejzo, L Anderson, HW Chen, E Guandique, O Kalous, D Conklin, DJ Slamon. Proteasome ubiquitin receptor PSMD4 is an amplification target in breast cancer and may predict sensitivity to PARPi. Genes Chromosomes Cancer, 2017. [DOI | PubMed]
- MA Dressman, A Baras, R Malinowski, LB Alvis, I Kwon, TM Walz, MH Polymeropoulos. Gene expression profiling detects gene amplification and differentiates tumor types in breast cancer. Cancer Res, 2003. [PubMed]
- SK Radhakrishnan, CS Lee, P Young, A Beskow, JY Chan, RJ Deshaies. Transcription factor Nrf1 mediates the proteasome recovery pathway after proteasome inhibition in mammalian cells. Mol Cell, 2010. [DOI | PubMed]
- W Song, C Guo, J Chen, S Duan, Y Hu, Y Zou, H Chi, J Geng, J Zhou. Silencing PSME3 induces colorectal cancer radiosensitivity by downregulating the expression of cyclin B1 and CKD1. Exp Biol Med (Maywood), 2019. [DOI | PubMed]
- BM Stadtmueller, CP Hill. Proteasome activators. Mol Cell, 2011. [DOI | PubMed]
- S Murata, H Yashiroda, K Tanaka. Molecular mechanisms of proteasome assembly. Nat Rev Mol Cell Biol, 2009. [DOI | PubMed]
- G Ben-Nissan, M Sharon. Regulating the 20S proteasome ubiquitin-independent degradation pathway. Biomolecules, 2014. [DOI | PubMed]
- HC Besche, W Haas, SP Gygi, AL Goldberg. Isolation of mammalian 26S proteasomes and p97/VCP complexes using the ubiquitin-like domain from HHR23B reveals novel proteasome-associated proteins. Biochemistry, 2009. [DOI | PubMed]
- B Fabre, T Lambour, L Garrigues, M Ducoux-Petit, F Amalric, B Monsarrat, O Burlet-Schiltz, MP Bousquet-Dubouch. Label-free quantitative proteomics reveals the dynamics of proteasome complexes composition and stoichiometry in a wide range of human cell lines. J Proteome Res, 2014. [DOI | PubMed]
- DA Ferrington, DS Gregerson. Immunoproteasomes: structure, function, and antigen presentation. Prog Mol Biol Transl Sci, 2012. [DOI | PubMed]
- AV Morozov, VL Karpov. Biological consequences of structural and functional proteasome diversity. Heliyon, 2018. [DOI | PubMed]
- D Finley. Recognition and processing of ubiquitin-protein conjugates by the proteasome. Annu Rev Biochem, 2009. [DOI | PubMed]
- AV Morozov, VL Karpov. Proteasomes and several aspects of their heterogeneity relevant to cancer. Front Oncol, 2019. [DOI | PubMed]
- A Rouette, A Trofimov, D Haberl, G Boucher, V-P Lavallée, G D’Angelo, J Hébert, G Sauvageau, S Lemieux, C Perreault. Expression of immunoproteasome genes is regulated by cell-intrinsic and –extrinsic factors in human cancers. Sci Rep, 2016. [DOI | PubMed]
- Y Li, J Huang, J Sun, S Xiang, D Yang, X Ying, M Lu, H Li, G Ren. The transcription levels and prognostic values of seven proteasome alpha subunits in human cancers. Oncotarget, 2017. [DOI | PubMed]
- H Wang, Z He, L Xia, W Zhang, L Xu, X Yue, X Ru, Y Xu. PSMB4 overexpression enhances the cell growth and viability of breast cancer cells leading to a poor prognosis. Oncol Rep, 2018. [PubMed]
- Y Li, J Huang, B Zeng, D Yang, J Sun, X Yin, M Lu, Z Qiu, W Peng, T Xiang. PSMD2 regulates breast cancer cell proliferation and cell cycle progression by modulating p21 and p27 proteasomal degradation. Cancer Lett, 2018. [DOI | PubMed]
- S Kalaora, JS Lee, E Barnea, R Levy, P Greenberg, M Alon, G Yagel, G Bar Eli, R Oren, A Peri. Immunoproteasome expression is associated with better prognosis and response to checkpoint therapies in melanoma. Nat Commun, 2020. [DOI | PubMed]
- CY Wang, CY Li, HP Hsu, CY Cho, MC Yen, TY Weng, WC Chen, YH Hung, KT Lee, JH Hung. PSMB5 plays a dual role in cancer development and immunosuppression. Am J Cancer Res, 2017. [PubMed]
