Dietary Supplements Questioned in the Polish Notification Procedure upon the Basis of Data from the National Register of Functional Foods and the European System of the RASFF
Abstract
Dietary supplements (DS) in the countries of the European Union falls within the scope of the food law. DS may, however, contain substances that are simultaneously applied in medicinal products as defined in the pharmaceutical law. The presence of such ingredients may cause problems with the product qualification. The phenomenon of applying such borderline ingredients in dietary supplements may require additional regulations, and ensuring them may be problematic. We conducted an analysis aiming to identify dishonest market practices resorted to by the producers and distributors of non-conforming dietary supplements. We examined mostly questioned DS and compared them with data from the RASFF system and registers of medicinal substances and pharmaceutical entities. The results show that some operators tend to re-notify the same products in response to the initiation of official control procedures. Products in the form of capsules or powders were the most common re-notifications within the 50–100 days. Based on the data obtained, it can be concluded that some entities are obliged to document the safety of the product or its compliance with the regulations, use the imperfection of the notification procedure, and re-notify the questioned product in order to keep it on the market despite potential non-compliance.
Article type: Research Article
Keywords: dietary supplements, RASFF, GIS, notification
Affiliations: Department of Management and Logistics in Healthcare, Medical University of Lodz, 90-131 Lodz, Poland; michal.marczak@umed.lodz.pl; Department of Statistics and Medical Informatics, Medical University of Bialystok, 15-089 Bialystok, Poland; anna.milewska@umb.edu.pl; Centre for Security Technologies in Logistics, Faculty of Management, University of Lodz, 90-237 Lodz, Poland; remigiusz.kozlowski@wz.uni.lodz.pl
License: © 2022 by the authors. CC BY 4.0 Licensee MDPI, Basel, Switzerland. This article is an open access article distributed under the terms and conditions of the Creative Commons Attribution (CC BY) license (https://creativecommons.org/licenses/by/4.0/).
Article links: DOI: 10.3390/ijerph19138161 | PubMed: 35805820 | PMC: PMC9266288
Relevance: Moderate: mentioned 3+ times in text
Full text: PDF (1.3 MB)
1. Introduction
Dietary supplements (DS) production and trading in the countries of the European Union falls within the scope of a number of the legal regulations generally referred to as the “food law”. Particular laws regulate actions conducted at the consecutive stages of the food chain to a different degree at the national and European Union levels [ref. 1].
DS may, however, contain substances that are simultaneously applied in medicinal products as defined in the pharmaceutical law, which, as a matter of principle, is not applicable to dietary supplements. This is particularly noticeable in the group of products of botanical origin. The presence of such ingredients may cause problems within the scope of deciding whether a product is a dietary supplement or a drug. Such products and/or ingredients are referred to as “borderline” [ref. 2], and the popularity of such ingredients to a substantial degree depends upon consumer awareness within the scope of connections between diet and health [ref. 3]. Nevertheless, this is not the exclusively relevant factor. Even though fortified food (for instance, those fortified by means of the addition of vitamins) is not perceived by some consumers as food products that can improve the state of health, nevertheless, dietary supplements, due to their form, may be regarded as products having an actual influence upon the state of health more frequently than other fortified food products just like medicinal products [ref. 4].
The phenomenon of applying borderline ingredients in dietary supplements seems, therefore, to be an area requiring additional attention and regulations, and ensuring them may be problematic. Formally, dietary supplements are food products, and additional legal restrictions may have a negative influence on other aspects relevant to the food trade [ref. 5]. Moreover, determining certain legal frameworks rendering it possible to qualify, at least to a degree, the products discussed herein without additional consideration is not reflected in the decisions of the Court of Justice of the European Union, which adheres to the view that doubts relevant to the classification (food-pharma) in relation to borderline products ought to be resolved on a case-by-case basis [ref. 6,ref. 7].
Such an approach may, nevertheless, result in violating the rule of the free movement of goods by having the same product classified differently in different countries. This may be observed in the instance of melatonin, which is found to be a dietary supplement in France in the case of a dose of up to 2 mg, whereas in Poland, it is exclusively in the case of a dose not exceeding 1 mg; in turn, in the Czech Republic it is not legal to add it to dietary supplements [ref. 8].
To a certain degree, monitoring trade in dietary supplements that may have a different status in the particular member countries of the European Union (MS) is ensured by the Rapid Alert System for Food and Feed (RASFF) [ref. 8]. The role of the RASFF is to ensure the exchange of information on the presence of hazardous or illegal food products in the market between the member states. The data in this system, regardless of certain limits, may be useful within the scope of developing a food supervision policy; they also contribute to maintaining a high level of consumer awareness within the scope of existing hazards [ref. 9].
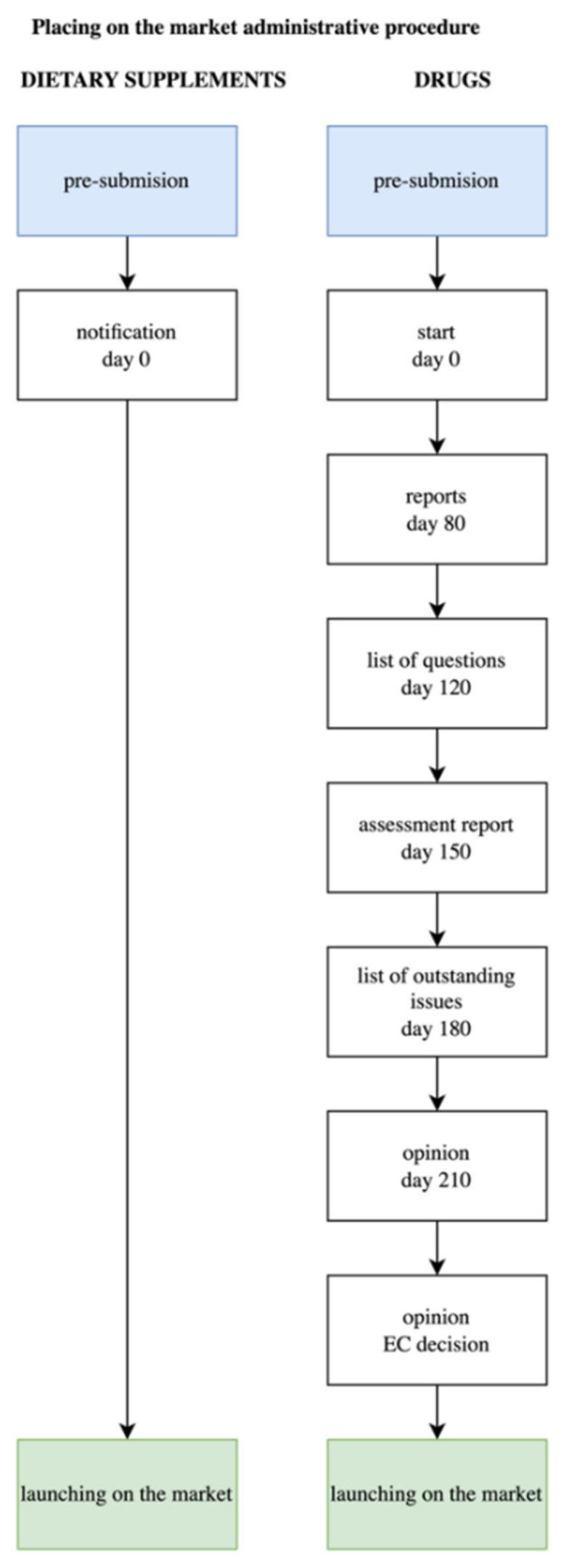
In the context of the legislative discrepancies described herein, attention is worth paying to significant differences between dietary supplements and medicinal products to mention, but the process of registration and obtaining a marketing authorisation (Figure 1). The basic difference is that, as indicated by the name itself, the marketing authorisation (common procedure) of a medicinal product may render it marketable all over the EU and, therefore, be valid in the member states of the EU, even though it renders the procedure more time-consuming. Assessing an application relevant to a new drug may require up to 210 “active” days. This period of time is interrupted by at least a single “stop-clock”, during which an applicant prepares answers to the questions asked by the Committee for Medicinal Products for Human Use (CHMP). The clock is stopped after the 120th day, and another “stop-clock” is also possibly performed after the 180th day when the CHMP accepts a list of queries or unresolved issues, which ought to be seen by the company submitting an application. The assessment results issue an opinion by the CHMP by the 210th day. After that occurs, after 67 days, the European Commission usually makes a decision (issuing legally binding permission) [ref. 10].

Our earlier research led to the conclusion that the national register of functional foods, such as the RASFF, may be a valuable source of information in the process of the self-regulation of the market of dietary supplements in Poland; nevertheless, further research in relation to particular ingredients is worth undertaking. An analysis in that direction may help to identify dishonest market practices resorted to by the producers and distributors of non-conforming products [ref. 11]. This is of particular significance as we are observing an increase in dishonest market practices, the purpose of which is to generate more profits from the sale of fraudulent dietary supplements or misleadingly advertised [ref. 12] while their effective detection causes many difficulties, caused, among others, by lack of data on newly launched products on the market [ref. 13].
Because there is an extensive system of notification relevant to newly launched functional products in Poland, and that system concerns, in particular, dietary supplements, upon the basis of the data from this system, we conducted an analysis aiming to:
- Verify whether ingredients that may be conclusively classified as food or as medicinal products more frequently in comparison with other ingredients are entered into the national register as potentially non-conforming. Taking into consideration the form of researched products and also the resultant higher level of consumer trust in the aspect of its effectiveness in maintaining and improving the state of health, we presume that the presence of double-classified ingredients will predominantly be a reason for the CSI to initiate preliminary proceedings;
- Assess the participation of producers entered simultaneously in the national register of functional foods and also the national Register of Manufacturers and Importers of Medicinal Products, launching borderline ingredients as dietary supplements. We assumed that, as professional entities acquainted with the requirements of both of the markets (food-pharma), they will ensure that the food products launched by them will be relatively rarely found to be controversial or potentially non-conforming;
- Identify dishonest practices, the objective of which is to continue trading in products that are potentially non-conforming to the food law;
- Assess if there is a qualitative correlation between the causes of non-conformities in the national register and a category of notifications in the RASFF. We expect that due to a common system of notification and a clear procedure of reacting in the case of disclosing a potential non-conformity of a product is the subject of notification with the food law, the notifications relevant to exporting/importing products categorised in the RASFF as “Dietetic foods, food supplements and fortified foods”, “Composition” will be relatively rarely indicated as a hazard category.
The Procedure for Notifying Dietary Supplements Newly Launched to the Market
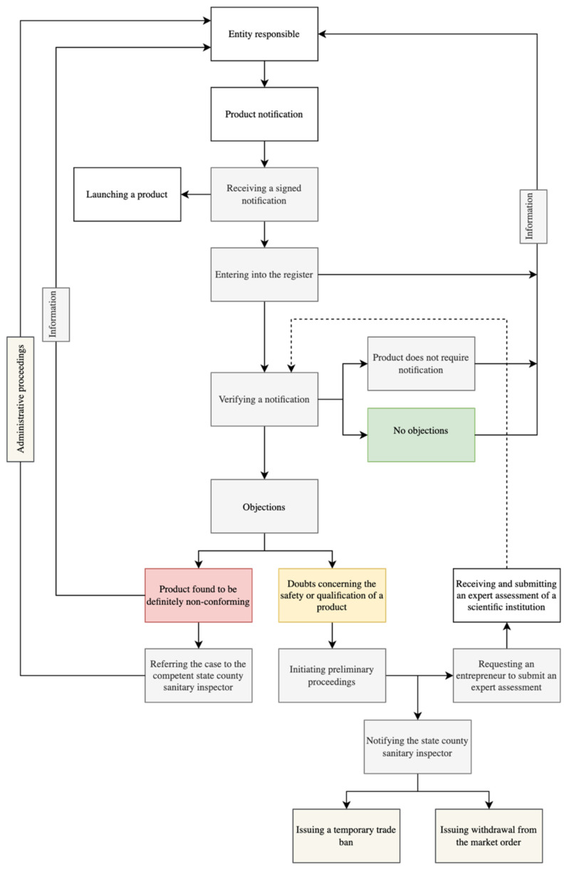
In Poland, an entrepreneur wishing to launch a dietary supplement is obliged to notify the Chief Sanitary Inspector (CSI) of this intention with the use of electronic means of communication. An effective notification (i.e., signed by the authorised representative of an entity) renders it possible to commence the distribution and sale of a product the moment it is submitted. On the day following the notification being registered, data relevant to the product of which the Chief Sanitary Inspector has been notified are entered into the (national) electronic register of functional foods, and an entrepreneur receives an e-mail message informing them that a product has been entered into the register in question [ref. 14,ref. 15].
The Chief Sanitary Inspector′s prerogatives include the right to verify the quality of a product, in particular, in the aspect of its safety [ref. 14]. If the analysis of the submitted notification conducted by the Chief Sanitary Inspector does not give rise to doubts, an entrepreneur receives information that a product has been registered effectively. Nevertheless, if it is found that certain areas need a more profound analysis, preliminary proceedings can be initiated. These may take one of the two following courses, depending upon possible non-conformities. If a product′s non-conformity is unquestionable, for instance, if a product contains an ingredient that is not regarded as food whatsoever, the Chief Sanitary Inspector informs an entrepreneur and a competent state–county sanitary inspector (SCSI) in charge of the area on which an entrepreneur has their registered address. In the further course of the matters, an entrepreneur is obliged to withdraw a product conforming to an administrative decision issued by the state county sanitary inspector [ref. 16].
If it is found to be necessary to provide additional clarification on controversial issues, the Chief Sanitary Inspector also informs both the entrepreneur and a competent state–county sanitary inspector. In that case, the regional supervisory body issues a decision that trading in the product is to be temporarily suspended or, in extreme cases, that the product is recalled. In this latter case, an entrepreneur is obliged to take steps to collect the products in question from the entities with which it has contracts and which have purchased the product for the purpose of sales. In its decision, the Chief Sanitary Inspector itemises possible non-conformities and requests that a food market entity obtains an additional scientific assessment or present additional data [ref. 17].
If an entrepreneur receives a positive assessment from a scientific institution or presents exhaustive additional documents, the Chief Sanitary Inspector ought to conclude the preliminary proceedings, notifying a competent state–county sanitary inspector, and that ought to result in a trade ban being repealed. Nevertheless, it is worth emphasising that the course of the procedures described herein is not set forth explicitly in the relevant regulations but rather constitutes a logical course of events in the light of the administrative law regulations in force in Poland [ref. 18]. It goes without saying that if a product is indeed found to be non-conforming and violating the food law regulations, a responsible entity ought to stop selling and distributing it [ref. 14]. The course of a notification procedure is presented in Figure 2.

2. Materials and Methods
2.1. Materials
2.1.1. The National Register of Functional Foods
For the purpose of research, the national register of functional products for the period 5 February 2020–8 April 2022 was applied. The data for 2020 reflect the state as of 21 March 2021, whereas the data for 2021 (1 January 2021–28 November 2021) were collected on 28 November 2021. The data for the period 29 November 2021–8 April 2022 were acquired on 10 April 2022.
The data available in the register also cover an earlier period starting in 2007; nevertheless, in January 2020, an amendment was made to an ordinance [ref. 19], which actually entered into force in February. The amendment to the national regulation aimed to facilitate making notifications, but without substantive changes in the notification procedure itself. One of the changes was introducing drop-down lists of ingredients other than vitamins and minerals, including botanical ingredients, in the electronic notification form in place of the previous fields requiring the manual filling of the ingredient name. The above-mentioned change improved the quality of data in the register; in particular, it eliminated the double-entering of the same ingredient by registering it under synonymical or similar names (for instance, an extract of the seeds of milk thistle and an extract of milk thistle seeds).
2.1.2. The Register of Medicinal Products and the National Register of Manufacturers and Importers of Medicinal Products
Substances qualified as medicinal were determined upon the basis of the register of medicinal products as of 24 March 2022, whereas entrepreneurs and importers of medicinal products were identified upon the basis of the National Register of Manufacturers and Importers of Medicinal Products (MIMP) as of 23 March 2022.
2.1.3. RASFF
In order to achieve the objective of research within the scope of the RASFF, the data were acquired from it in the .csv format relevant to notifications in the system in the period 2020–2022. They were exclusively the data relevant to the group of “dietetic food, food supplements (…)” that were taken under consideration, and 671 notifications were thus identified. In the further course, their number was limited to those indicating Poland as a “notifying country” and/or “subject”.
2.2. Methods
2.2.1. Selecting Products and Ingredients for Research
Exclusively notifications relevant to products containing a single active ingredient hereinbelow referred to as “single-ingredient”, were selected (Figure 3).

It was ascertained that there were 8750 such products with 693 unique ingredients in the register in the analysed period of time. In the further course, those ingredients that had the highest potential non-conformity with the regulations of the food law applicable to functional food products were selected. For this purpose, the ABC method was applied; 5% of ingredients were arranged by a decreasing number of notifications reviewed and found to be potentially non-conforming and were qualified for further research. One of the following statuses was granted: “Does not meet the definition or requirements relevant to the proposed qualifications”, “The procedure was abandoned, the company withdrew from placing on the market”, “Proceedings Underway”, “Contains Not Permitted Ingredient”, “The product was abandoned on the market”.
For the purpose of further research, 35 ingredients in 4165 single-ingredient products, which were questioned by the competent authority in 466 cases altogether, were selected.
2.2.2. Determining Borderline Ingredients
Each of the ingredients selected for analysis was assessed separately within the scope of being present simultaneously on the list of active substances marketable in Poland in the aspect of the pharmaceutical market. The assessment was conducted by means of searching the field “active substance” manually in the register of medicinal products (key: Table 1).
Table 1: Specifications of words upon the basis of which ingredients were classified as borderline.
| National Register | Register of Medicinal Products |
|---|---|
| Vitamin D | Cholecalciferolum/Vitaminum D3 |
| Cannabis sativa L. | Cannabidiolum |
| Vitamin C | Acidum ascorbicum |
| Magnesium | Magnesium |
| Melatonin | Melatoninum |
| Vitamin B12 | Cyanocobalaminum |
| Cannabidiol (CBD) | Cannabidiolum |
| Cannabidiol | Cannabidiolum |
| Carbon | Carbo activatus |
| Vitamin E | Tocofersolanum/int-rac-alfa-Tocopherylis acetas |
| Dehydroepiandrosterone (DHEA) | Dehydroepiandrosteronum |
| Coenzyme Q10 | n/a |
| Vitamin K | Phytomenadionum |
| Protein | n/a |
| Zinc | Zinci oxidum/Zinci sulphas/Zinci chloridum |
| Biotin | Biotinum |
| Pinus massoniana Lamb (Masson′s pine) | n/a |
| Folic acid | Acidum folicum |
| Tryptophan | Teleniteum |
| Azadirachta indica (Neem) | n/a |
| Creatinine | n/a |
| Potassium | Potassium hydrogen carbonate/Potassium citrate |
| Vitamin A | Retinoli palmitas/Retinoli acetas |
| Niacin | Nicotynamidum |
| Propolis | Propolis extractum |
| Fish oil | Fish oil, rich in omega-3-acids |
| Methylosulfonylomethane (MSM) | n/a |
| Selenium | Sodium selenite |
| Phitocannabinoids | n/a |
| Iron | Ferrosi sulfas/Ferrum (III) |
| Ganoderma lucidum (Curtis) P.Karst. | n/a |
| Camellia sinensis (L.) Kuntze (tea plant) | Cameliae sinensin folii extractum siccum |
| Mucuna pruriens (L.) DC. (monkey tamarind) | n/a |
| Riboflavin (Vitamin B2) | Riboflavinum (vitamin B2) |
| Colagen | n/a |
2.2.3. Identifying Entities in Both of the Registers
In order to establish whether the analysed single-ingredient products are launched as well by entities in the market of trade in medicinal substances, the analysis was conducted with the use of the method of Text Mining and Text Miner in Statistica 13.1 (Statsoft). The methodology applied was identical to that described in the previous research of the authors [ref. 20]. The assessment also included the list of single-ingredient products acquired in accordance with the previous description. The criteria of analysis included: finding in the field “submitting entity” in the national register of the main parts of the name (i.e., for instance, the main part of the name for Pharmaucetial Company “A” Ltd. was A) of entities in the register of the producers and importers of medicinal products. In the first step, 229 entities from the register of the producers and importers of medicinal products were analysed. All research and scientific (16), veterinary (1), and health care entities (26) were excluded from the analysis. The entities that had a common, characteristic element of the name were also excluded, which, with the described method, made it impossible to automatically distinguish these entities in the national register (8).
2.2.4. Assessment of the Activity of Entrepreneurs after Granting the Status of Potential Non-Conformity to the Notification
An assessment of the occurrence of the repeated submission of notification in the register was conducted. Exclusively entries to the register following earlier notification labelled as non-conforming and made by the same entity, the subject of which was certainly or highly likely the same product, were selected. The assessment of the similarity of a product was conducted upon the basis of a name and form of a product. Nevertheless, all the cases meeting the above-mentioned criterion, in which case the repeated notification containing information about the status indicated that the notification procedure was completed properly, were excluded. Such cases may indicate that the entity submitting a notification one more time rectified errors or controversies identified by the competent authority when the product was submitted for notification for the first time.
2.2.5. Assessment of Compliance with the RASFF
Upon the basis of the descriptions of notifications in the field “subject”, a notification was generally classified in the aspect of the presence of a particular ingredient or substance, the presence of which is a product was a basis for entering it into the RASFF. It was verified whether a reason for notifying the RASFF is ingredients constituting the subject of research upon the basis of the national register. In the described method, only a manual comparative analysis was used.
3. Results
3.1. Borderline Ingredients
Permitted use in two functions was the case in relation to 25 ingredients: vitamin D, Cannabis sativa L., vitamin C, magnesium, melatonin, vitamin B12, cannabidiol (CBD), cannabidiol, carbon, vitamin E, dehydroepiandrosterone (DHEA), vitamin K, zinc, biotin, folic acid, tryptophan, potassium, vitamin A, niacin, propolis, fish oil, selenium, iron, Camellia sinensis (L.) Kuntze (tea plant), and riboflavin (vitamin B2).
Of all the notifications of single-ingredient products granted the status indicating doubts on the part of the food safety authority, 74% are relevant to so-called borderline ingredients. The borderline ingredients with the highest percent of notifications that may indicate non-conformities are vitamin D (17% of notifications with the status indicating uncertainty) and Cannabis sativa L. (10% of notifications).
3.2. The Participation of Producers and Importers of Medicinal Products
Of 35 ingredients, 11 were the subject of a notification by the entities in the National Register of Manufacturers and Importers of Medicinal Products (MIMP). Those were as follows: vitamin D (11% of all notifications), iron (11%), carbon (9%), fish oil (7%), zinc (7%), potassium (6%), vitamin C (5%), vitamin E (4%), biotin (3%), magnesium (2%) and vitamin B12 (1%).
Of the 466 analysed notifications, which were granted the status indicating doubts by the food safety authority, six were made by five different entities from the list of the MIMP. One of the six above-mentioned notifications was relevant to active carbon (as of the day of conducting research, the preliminary procedure is underway). The remaining five notifications concerned vitamin D—one of the entrepreneurs resigned from launching a product, and one was requested to provide additional data, whereas, in relation to two entrepreneurs, the proceedings were underway on the day of conducting our research. One of the entities in whose case the proceedings were underway made a preliminary notification of a product bearing a similar name (Table A1. Vitamin D: 12 December 2021 and 25 March 2021 on products—liposomal vitamin D 4000 IU) approximately 40 days after initiating the proceedings.
Table A1: Re-notifications of notifications of potentially the same products.
| Active Ingredient | Case Number | Date | Product Name | Form | Product Category | Company Number | Status | The Number of Days between the First and the Next Notification |
|---|---|---|---|---|---|---|---|---|
| Melatonin | 1 | 26 February 2021 | ********* ***** Melatonin 3 mg—120 tablets | tablets | DS | 4 | PP | 206 |
| 20 September 2021 | ********* ***** Melatonin 3 mg—240 tablets | tablets | DS | 4 | ||||
| 2 | 19 February 2020 | Melatonin Forte+ | tablets | DS | 39 | PA-WITH. | 258 | |
| 3 November 2020 | Melatonin 5 mg | tablets | DS | 39 | PP | |||
| C. sativa (1) | 3 | 15 May 2020 | ********* 5% | Liquid (drops) | DS | 7 | PP | 664 |
| 10 March 2022 | 5% Broad Spectrum hemp oil | Liquid (drops) | DS | 7 | ||||
| 4 | 15 May 2020 | ********* 10% | Liquid (drops) | DS | 7 | PP | 664 | |
| 10 March 2022 | 10% Broad Spectrum hemp oil | Liquid (drops) | DS | 7 | ||||
| 5 | 22 January 2021 | CBD Oil 5% | Liquid (drops) | DS | 24 | PA | 80 | |
| 12 April 2021 | Hemp Oil Full Spectrum 5% Hemp Oil | Liquid (oil) | DS | 24 | ||||
| 6 | 22 January 2021 | CBD Oil 10% | Liquid (drops) | DS | 24 | PA | 80 | |
| 12 April 2021 | Hemp Oil Full Spectrum 10% Hemp Oil | Liquid (oil) | DS | 24 | ||||
| 7 | 22 January 2021 | CBD Oil 15% | Liquid (drops) | DS | 24 | PA | 80 | |
| 12 April 2021 | Hemp Oil Full Spectrum 15% Hemp Oil | Liquid (oil) | DS | 24 | ||||
| Vitamin D | 8 | 28 October 2020 | ********* 4000 | capsules (soft capsules) | DS | 1 | PA-WITH. | 307 |
| 31 August 2021 | ********* 4000 | capsules | DS | 1 | ||||
| 9 | 12 January 2021 | ********** Vitamin D3 10,000 60 caps | capsules | DS | 4 | PP | 353 | |
| 31 December 2021 | ********** VITAMIN D3 10,000 120 gelcaps | capsules | DS | 3 | ||||
| 10 | 26 February 2021 | ********* ***** Vitamin D3 5000 IU—100 capsules | capsules | DS | 4 | PP | 68 | |
| 5 May 2021 | ********* ***** Vitamin D3 5000 IU—200 capsules | capsules | DS | 4 | ||||
| 11 | 23 July 2021 | ********* ***** Vitamin D3 10,000 IU—100 capsules | capsules | DS | 4 | PP | 174 | |
| 13 January 2022 | ********* ***** Vitamin D3—100 capsules | capsules | DS | 4 | PP | |||
| 12 | 23 December 2021 | Vitamin D3 | Liquid (spray) | DS | 5 | PA | 63 | |
| 24 February 2022 | Vitamin D3 | Liquid (spray) | DS | 5 | ||||
| 13 | 20 May 2020 | ****** D 100 µg | capsules | DS | 6 | PP | 365 | |
| 20 May 2021 | ****** D 100 µg | capsules (soft capsules) | DS | 6 | ||||
| 14 | 18 May 2020 | Vitamin D-3 2000 IU | capsules | DS | 18 | NTBC | 17 | |
| 4 June 2020 | Vitamin D3 2000 IU | capsules | DS | 18 | ||||
| 15 | 2 June 2021 | Vitamin D3—Highest Potency | capsules | DS | 18 | PP | 55 | |
| 27 July 2021 | Vitamin D3—Highest Potency | capsules | DS | 18 | ||||
| 16 | 12 February 2021 | ********** *** Liposomal Vitamin D 4000 IU | powder (sachets) | FSMP | 21 (MIMP list) | PP | 41 | |
| 25 March 2021 | ********** Liposomal Vitamin D 4000 IU | powder (sachets) | DS | 21 (MIMP list) | PA | |||
| 17 | 5 May 2020 | Vitamin D3 5000 IU | capsules | DS | 22 | PP | 175 | |
| 27 October 2020 | Vitamin D3 | capsules | DS | 22 | NTBC | |||
| 18 | 22 July 2020 | Vitamin D in drops | Liquid (drops) | DS | 28 | PA-WITH. | 61 | |
| 21 September 2020 | Vitamin D in drops | Liquid (drops) | DS | 28 | ||||
| 19 | 28 October 2020 | ******* ******* Vitamin D3 10,000 360k from Lanolin | capsules | DS | 29 | PP | 301 | |
| 25 August 2021 | ******* ******* Vitamin D3 10,000 IU, 360 Softgels | capsules | DS | 29 | PP | |||
| 20 | 30 October 2020 | ******* ******* Vitamin D3 10,000 IU 120 capsules | capsules | DS | 29 | PP | 299 | |
| 25 August 2021 | ******* ******* Vitamin D3 10,000, 120 Softgels | capsules | DS | 29 | PP | |||
| 21 | 9 June 2021 | Vitamin D3, 5000 IU | capsules | DS | 30 | PP | 28 | |
| 7 July 2021 | Vitamin D3, 5000 IU | capsules | DS | 30 | ||||
| 22 | 28 July 2020 | ***** * **** | Liquid (drops) | IF | 32 | NMD | 189 | |
| 2 February 2021 | ***** * **** | Liquid (drops) | DS | 32 | ||||
| 23 | 10 April 2020 | d3 5000 | capsules | DS | 34 | PP | 467 | |
| 21 July 2021 | ****** D3 5000 iu 240 VC | capsules | DS | 34 | ||||
| 24 | 10 June 2020 | ****** vitamin D3 4000 IU for obese adults | capsules (soft capsules) | DS | 40 | PP | 349 | |
| 25 May 2021 | ****** vitamin D3 4000 IU for healthy people over 75 years of age | capsules (soft capsules) | DS | 40 | ||||
| 25 | 17 March 2020 | Vitamin D-3 5000 IU | tablets | DS | 42 | PA-WITH. | 391 | |
| 12 April 2021 | *** VITAMIN D3 5000 IU | tablets | DS | 42 | ||||
| DHEA (2) | 26 | 26 February 2021 | ********* ***** DHEA 50 mg—50 tablets | tablets | DS | 4 | NPI | 270 |
| 23 November 2021 | ********* ***** Dehydroepiandrosterone—50 tablets | tablets | DS | 4 | ||||
| 27 | 27 April 2021 | ******* DHEA 50 mg—120 capsules | capsules | DS | 4 | NPI | 87 | |
| 23 July 2021 | ******* DHEA 50 mg—120 capsules | capsules | DS | 4 | NPI | |||
| 28 | 27 April 2021 | ******* DHEA 25 mg—120 capsules | capsules | DS | 4 | NPI | 66 | |
| 2 July 2021 | ******* DHEA 25 mg—30 capsules | capsules | DS | 4 | NPI | |||
| P. massoniana (3) | 29 | 30 April 2021 | Pine pollen—50 g | powder | DS | 26 | PA | 14 |
| 14 May 2021 | Pine pollen—50 g | powder | DS | 26 | PA | |||
| 30 | 30 April 2021 | Pine pollen—100 g | powder | DS | 26 | PA | 14 | |
| 14 May 2021 | Pine pollen—100 g | powder | DS | 26 | PA | |||
| Selenium | 31 | 15 May 2020 | Selenium 200 mcg—100 tablets | tablets | DS | 4 | NTBC | 584 |
| 20 December 2021 | ****** Selenium 200 mcg—100 tablets | tablets | DS | 4 | ||||
| C. sinensis (4) | 32 | 5 November 2020 | Organic Green Tea **** **** | capsules | FSMP | 14 | NTBC | 194 |
| 18 May 2021 | Organic Green Tea **** **** | capsules | DS | 14 | ||||
| Magnesium | 33 | 15 February 2022 | **** ********* Magnesium Citrate 100 mg—100 capsules | capsules | DS | 4 | PA | 49 |
| 5 April 2022 | **** ********* Magnesium Citrate 100 mg—100 capsules | capsules | DS | 4 | ||||
| 34 | 18 May 2020 | Magnesium Citrate caps. | capsules | DS | 18 | NTBC | 17 | |
| 4 June 2020 | Magnesium Citrate caps | capsules | DS | 18 | ||||
| 35 | 4 June 2020 | Magnesium Chloride Hexahydrate | powder | DS | 27 | PA | 111 | |
| 23 September 2020 | Magnesium Chloride Hexahydrate | powder | DS | 27 | ||||
| 36 | 9 August 2021 | *** ***** Magnesium citrate pure power | powder | DS | 35 | PA | 14 | |
| 23 August 2021 | *** ***** Magnesium citrate pure powder | powder | DS | 35 | ||||
| M. pruriens (5) | 37 | 17 June 2021 | L-DOPA 300 mg Scabies extract | capsules | DS | 37 | PP | 263 |
| 7 March 2022 | L-DOPA 300 mg Scabies extract | capsules | DS | 37 | ||||
| Coal | 38 | 21 February 2020 | Carbon C60 | capsules | DS | 16 | PA | 353 |
| 8 February 2021 | Active carbon | capsules (vegetarian capsules) | DS | 16 | ||||
| 39 | 20 March 2020 | Activated carbon | powder (granules) | DS | 26 | PA-WITH. | 139 | |
| 6 August 2020 | Activated carbon | powder | DS | 26 | PA-WITH. | |||
| 40 | 22 March 2021 | Activated carbon powder | powder | DS | 36 | PA-WITH. | 130 | |
| 30 July 2021 | Activated carbon 100 g | powder | DS | 36 | PA | |||
| 41 | 21 April 2020 | Active carbon | powder | DS | 44 | PA-WITH. | 191 | |
| 29 October 2020 | Activated carbon | powder | DS | 44 | PP | |||
| Zinc | 42 | 13 April 2021 | Zinc, 50 mg—100 tablets | tablets | DS | 30 | PP | 125 |
| 16 August 2021 | ***** Zinc Picolinate, 50 mg | capsules (hard capsules) | DS | 30 | NTBC | |||
| Biotin | 43 | 15 April 2020 | Biotin 10,000 mcg | tablets | DS | 18 | PP | 50 |
| 4 June 2020 | Biotin 10,000 mcg | capsules | DS | 18 | PP | |||
| 44 | 18 May 2020 | Biotin | capsules | DS | 18 | PP | 438 | |
| 30 July 2021 | Biotin | capsules | DS | 18 | ||||
| Fish oil | 45 | 5 March 2020 | ********* ******* 3 types of fish oils | Liquid (oil) | FSMP | 23 | PA | 215 |
| 06 October 2020 | **************** Immuno and Neuro Lipids | Liquid (oil) | FSMP | 23 | PP | |||
| Creatine | 46 | 18 May 2020 | **** Creatine | powder | DS | 10 | PA | 686 |
| 4 April 2022 | **** Creatine 1.0 | powder | DS | 10 | ||||
| 47 | 29 December 2021 | ************ Creatine | capsules | DS | 42 | NTBC | 47 | |
| 14 February 2022 | ************ Creatine | capsules | DS | 42 | ||||
| Vitamin B12 | 48 | 17 September 2020 | B12 Hydroxocobalamin | tablets | DS | 20 | PP | 180 |
| 16 March 2021 | B12 Hydroxocobalamin 500 µg | tablets | DS | 20 | ||||
| 49 | 29 January 2021 | VIT. B12 1000 | capsules | DS | 38 | PA-WITH. | 164 | |
| 12 July 2021 | VIT. B12 1000 | tablets | DS | 38 | PP | |||
| 50 | 23 April 2020 | ******** Vitamin B12 900 mcg | capsules (hard capsules) | DS | 25 | PP | 382 | |
| 10 May 2021 | ******** Vitamin B12 950 µg | capsules | DS | 25 | ||||
| 51 | 8 June 2020 | ***** *** Vitamin B12 with strawberry flavor | tablets (lozenges) | DS | 31 | PA-WITH. | 38 | |
| 16 July 2020 | ***** *** vitamin B12 with strawberry flavor | tablets (lozenges) | DS | 31 | ||||
| Vitamin E | 52 | 28 July 2021 | Vitamin E 400 iu 90 capsules | capsules (soft capsules) | DS | 8 | PP | 134 |
| 9 December 2021 | Vitamin E 400 IU 90 capsules | capsules (soft capsules) | DS | 8 | PA | |||
| 53 | 23 February 2021 | Vitamin E-400 With Mixed Tocopherols 100 Softgels | capsules | DS | 18 | PP | 3 | |
| 26 February 2021 | Vitamin E Mixed Tocopherols 100 Softgels | capsules | DS | 18 | ||||
| 54 | 23 February 2021 | Vitamin E-400 With Mixed Tocopherols 250 Softgels | capsules | DS | 18 | PP | 3 | |
| 26 February 2021 | Vitamin E Mixed Tocopherols 250 Softgels | capsules | DS | 18 | ||||
| Vitamin K | 55 | 22 January 2021 | ****** VITAMIN K2 MK-7 200MCG 250TAB | tablets | DS | 15 | NTBC | 276 |
| 25 October 2021 | ****** VITAMIN HIGH STRENGTH VITAMIN K2 MK-7 200MCG 250KAPS | capsules | DS | 15 | ||||
| 56 | 22 January 2021 | ****** VITAMIN K2 MK-7 200MCG 100TAB | tablets | DS | 15 | NTBC | 276 | |
| 25 October 2021 | ****** VITAMIN HIGH STRENGTH VITAMIN K2 MK-7 200MCG 100KAPS | capsules | DS | 15 | ||||
| Vitamin A | 57 | 29 April 2020 | ****** Vitamin Vitamin A 1000iu 250tab | tablets | DS | 15 | PP | 285 |
| 8 February 2021 | ****** VITAMINA VITAMIN A 250TAB | tablets | DS | 15 | ||||
| Cannabidiol | 58 | 31 March 2020 | 5% RAW OIL HempOil 500 mg CBD + CBDa | Liquid (oil) | DS | 9 | PA-WITH. | 93 |
| 2 July 2020 | HempOil 500 mg | Liquid (oil) | DS | 9 | PP | |||
| 59 | 31 March 2020 | 10% RAW OIL HempOil 1000 mg CBD + CBDa | Liquid (oil) | DS | 9 | PA-WITH. | 93 | |
| 2 July 2020 | HempOil 1000 mg | Liquid (oil) | DS | 9 | PP | |||
| 60 | 31dt March 2020 | 15% RAW OIL HempOil 1500 mg CBD + CBDa | Liquid (oil) | DS | 9 | PA-WITH. | 93 | |
| 2 July 2020 | HempOil 1500 mg | Liquid (oil) | DS | 9 | PP | |||
| 61 | 31 March 2020 | 30% RAW OIL HempOil 3000 mg CBD + CBDa | Liquid (oil) | DS | 9 | PA-WITH. | 93 | |
| 2 July 2020 | HempOil 3000 mg | Liquid (oil) | DS | 9 | PP | |||
| Cannabidiol (CBD) | 62 | 21 June 2021 | CBD Oil 5%, 500 mg, Full spectrum | Liquid (drops) | DS | 2 | PA | 72 |
| 1 September 2021 | CBD Oil 5%, 500 mg, Full spectrum | Liquid (drops) | DS | 2 | ||||
| 63 | 21 June 2021 | CBD Oil 10%, 1000 mg, Full spectrum | Liquid (drops) | DS | 2 | PA | 72 | |
| 1 September 2021 | CBD Oil 10%, 1000 mg, Full spectrum | Liquid (drops) | DS | 2 | ||||
| 64 | 17 August 2021 | CBD Oil 15%, 1500 mg, Full spectrum | Liquid (drops) | DS | 2 | PA | 15 | |
| 1 September 2021 | CBD Oil 15%, 1500 mg, Full spectrum | Liquid (drops) | DS | 2 | ||||
| 65 | 2 September 2021 | CBD oil 500 mg, concentration 5% | Liquid (oil) | DS | 17 | PP | 145 | |
| 25 January 2022 | CBD oil 500 mg, concentration 5% | Liquid (oil) | DS | 17 | ||||
| 66 | 2 September 2021 | CBD oil 1000 mg, concentration 10% | Liquid (oil) | DS | 17 | PP | 145 | |
| 25 January 2022 | CBD oil 1000 mg, concentration 10% | Liquid (oil) | DS | 17 | ||||
| 67 | 2 September 2021 | CBD oil 2000 mg, concentration 20% | Liquid (oil) | DS | 17 | PP | 145 | |
| 25 January 2022 | CBD oil 2000 mg, concentration 20% | Liquid (oil) | DS | 17 | ||||
| MSM (6) | 68 | 6 December 2021 | MSM ORGANIC SULFUR | powder | DS | 11 | NTBC | 108 |
| 24 March 2022 | MSM ORGANIC SULFUR | powder | DS | 11 | ||||
| G. lucidum (7) | 69 | 30 April 2021 | Reishi | tablets | DS | 26 | PA | 152 |
| 29 September 2021 | Reishi | tablets | DS | 26 | ||||
| 70 | 30 April 2021 | REISHI powder—50 g | powder | DS | 26 | PA | 152 | |
| 29 September 2021 | REISHI powder—50 g | powder | DS | 26 | ||||
| 71 | 30 April 2021 | REISHI powder—100 g | powder | DS | 26 | PA | 152 | |
| 29 September 2021 | REISHI powder—100 g | powder | DS | 26 | ||||
| Phytocannabinoids | 72 | 10 November 2021 | Oil 10% hemp macerate | Liquid (oil) | DS | 12 | PP | 35 |
| 15 December 2021 | 10% phytocannabinoids macerate | Liquid (oil) | DS | 12 | ||||
| 73 | 10 November 2021 | Macerate Oil 15% hemp macerate 10% phytocannabinoids | Liquid (oil) | DS | 12 | PP | 35 | |
| 15 December 2021 | Macerate of 15% phytocannabinoids | Liquid (oil) | DS | 12 | ||||
| 74 | 14 April 2021 | ** ****** Premium Hemp Oil Decarbo 5% | Liquid | DS | 33 | PA | 12 | |
| 26 April 2021 | ******** Premium Hemp Oil Decarbo 5% | Liquid (drops) | DS | 33 | ||||
| Protein | 75 | 25 August 2020 | ******** *** | powder | FSMP | 43 | NMD | 125 |
| 28 December 2020 | ************ | powder | FSMP | 43 | PP | |||
| 76 | 12 May 2020 | ******* * WPC 82 | powder | DS | 19 | PA | 99 | |
| 19 August 2020 | ******** WPC 82 | powder | DS | 19 | PA |
DS—Dietary Supplement; FSMP—Food for Special Medical Purposes; IF—Infant Foods; PP—Proceedings Underway; PA-WITH.—The procedure was abandoned, the company withdrew from placing on the market; PA—The product was abandoned on the market; NTBC—The notification needs to be completed; NMD—Does not meet the definition or requirements for the proposed qualification; NPI—Contains Not Permitted Ingredient. (1) Cannabis sativa L. (Cannabis sativa), (2) dehydroepiandrosterone (DHEA), (3) Pinus Massoniana Lamb. (Masson’s Pine), (4) Camellia sinensis (L.) Kuntze (Chinese Tea), (5) Mucuna pruriens (L.) DC. (Scabies), (6) methylsulfonylmethane (MSM), (7) Ganoderma Lucidum (Curtis) P. Karst. (Yellowish lacquer). * The names of products and entrepreneurs have been anonymised using the symbols “*”.
3.3. Comebacks Issue
Of the total number of 466 products that qualified for analysis and granted the status indicating non-conformity upon the basis of comparing their name and forms, it was ascertained in 76 cases that after initiating preliminary proceedings or refusing to register, notifying entity register a potentially identical product one more time. This kind of practice was applied by 42 entrepreneurs; therefore, 5% of all the entities (828) submitted notifications in the analysed period. The detailed data are presented in the Appendix A (Table A1).
The phenomenon in question was identified in relation to 24 of 35 selected ingredients, most frequently being products in capsules (35%), liquid forms (26%), in bulk (23%), whereas to the smallest degree, it was relevant to pills and dragees (14%).
In 33 cases, constituting nearly half of all the cases, resubmission was performed within 100 days after the initial submission, and the average time period between the first submission and resubmission was 51 days (median).
Notifications submitted within this period of time were most frequently relevant to liquid forms (15 cases) and capsules (12 cases).
Another period in which the most numerous resubmissions were observed was between 101 and 200 days after the first submission (average time: 148 days). Of 20 such submissions, eight were relevant to products in the form of powder, five in the form of capsules, four in liquid form, and three in the form of pills. The remaining 23 were submitted between the 201st and 300th day (on average, 270th day) after the first submission, and that was true for nine cases; four of them were relevant to products in the form of capsules, four in the form of pills and one the form of liquid, whereas in the period between 301st and 400th day (on average, 353rd day), eight products (namely seven capsules and one pill) were registered one more time. Between 401st and 700th day, six products were submitted for registration.
The products submitted the earliest were dietary supplements in the form of capsules and liquids. In the majority of cases, it was performed throughout the first 100 days. The products last to register one more time were dietary supplements in the form of pills; as it was observed, it was performed in the majority of cases between the 150th and 300th day.
Among the raw materials in relation to which more comeback was registered were Cannabis sativa, vitamin D, magnesium, carbon, vitamin B12, cannabidiol, and also Ganoderma lucidum. With the exception of carbon and Cannabis sativa, most of the comebacks were observed by the 160th day. Products containing carbon were registered one more time between 120th and 360th day, whereas those containing Cannabis sativa were even after 650th and 700th day (two products, one company).
The entities included in the research most frequently followed the practice described herein exclusively once (29 of 42 observations). Exclusively a few of the producers and/or distributors tended to use this practice of repeated submission more frequently, and that group includes those resubmitting a notification a few times in relation to a single raw material.
In relation to entities from the register of the MIMP, the practice of comeback was observed exclusively in the case of a single producer; nevertheless, it was applied as many as three times in relation to this same product containing vitamin D.
3.4. RASFF and National Register Connections
Analysing the RASFF led, in the initial phase, to selecting 78 submissions, constituting nearly 12% of all notifications in the group of “dietetic foods, food supplements and fortified foods”. The description of 20 of the selected notifications did not render it possible to conclusively determine the reason for finding a product to be non-conforming or hazardous. These submissions were verified by means of analysis from the level of “details” bookmark with the use of the RASFF Window. In the case of seven submissions, cause (s) was (were) established, whereas the 13 remaining were excluded from further analysis.
Twenty-six substances/groups of substances constituting the basis for entering a submission to the RASFF were identified; the detailed share of submissions is presented in the table below. Seven of the above-mentioned 26 groups were selected as relatively not frequent upon the basis of the national register (Table 2).
Table 2: List of ingredients/group of ingredients constituting the basis to enter a product into the RASFF in the group of “dietetical food (…)”.
| Ingredient/Group of Ingredients | Total Count of Each Ingredient/Group of Ingredients in the RASFF |
|---|---|
| Yohimbine | 20 |
| SARMs (Selective Androgen Receptor Modulators) | 10 |
| Hemp derivatives * | 7 |
| DMAA (1,3-dimethylamylamine) | 6 |
| Ephedra | 5 |
| Medicinal ingredients, L-threonate | 3 |
| Hupercine, Vitamin B12 *, Caffeine | 2 |
| Piperine, Phenylethylamine, Beta-alanine, Hydrastis canadensis L. (orangeroot), Folic acid *, Conezyme Q10 *, Heavy metals, Vitamin E *, 5-HTP (5-hydroxytryptophan), Ethylene oxide, Melatonin *, Methyl synephrine, Mucuna pruriens *, Synephrine, Mixed composition of botanicals, DMAE (Dimethylethanolamine) | 1 |
* Items in italics simultaneously identified as potentially most frequently non-conforming upon the basis of the national register.
4. Discussion
The received results indicate that the ingredients which may be legally applied both in dietary supplements and medicinal substances (borderline ingredients) are frequently questioned in the process of notification; nevertheless, one ought to take into consideration that the reason for granting them the status of non-conforming products in the national register may be of a different kind. This non-conformity may result from too large of a dose of an ingredient, improper chemical form, health claims on a label that are not permitted, or formal errors in the notification submissions such as the lack of a signature of a person authorised to submit a notification. A large part of the selected borderline ingredients are popular and well-known vitamins and minerals, and also substances such as activated carbon melatonin.
The leading ingredients among those questioned single-ingredient products were vitamin D and also hemp derivatives which seem to be compatible with a lot of interest in these ingredients among consumers [ref. 21,ref. 22,ref. 23,ref. 24]. Both of the ingredients differ, nevertheless, in the aspect of the type of entities launching them. Whereas vitamin D in more than 10% of cases was offered by entities in the MIMP, hemp derivatives were applied exclusively by producers, not on the list of the MIMP. Interestingly, entities active simultaneously in the pharmaceutical product market launched exclusively supplements vitamins and minerals apart from carbon and fish oils. This group of ingredients is regulated relatively, not ambiguously, within the scope of the maximum permitted doses in dietary supplements. That would confirm the hypothesis that entities in the MIMP, being ex definitione acquainted with the industry-specific requirements and regulations, do not participate to a higher degree in trading substances to which few regulations apply in the aspect of the food law. Non-conformities and doubts were identified in the case of single-ingredient products distributed by this group of entities concerned, in most cases exclusively vitamin D.
The assessment of the conformity of notified submissions of the same entities gives rise to doubts about the degree to which a legislative procedure is applied to products in relation to which preliminary proceedings were initiated. Granting by a food safety authority of the status of potential non-conformity, in more than 16% of cases finished with repeated submission by this same entity, and presumably, the same product was submitted to be registered. That means that there is a sui generis interruption of a product lifecycle set forth in the regulation. The identified phenomenon leads to the situation in which the register contains the same product entered at least two times. Taking into consideration the scope of data provided for the national register and also the fact that central, regional, and local bodies of food supervision communicate exclusively in writing in the relevant scope (there is no central integrated register accessible to offices), it is possible that an entrepreneur launching a product, which was later questioned, recommences a submission procedure rather than disperses doubts by means of conducting appropriate additional research and submitting a declaration, etc., which may cause problems within the scope of identifying a product included in the preliminary proceeding while conducting control activities by local food supervision authorities. The possibility of abuse on the part of producers would be possible to reduce if a system permitted exchanging information on suspicious practices giving rise to concern effectively [ref. 25].
The phenomenon described herein also reveals, to a certain degree, factors rendering given products more risky as well as similar practices applied by various entities. We found that activities consisting of the repeated registration of the same product are resorted to by a relatively small number of producers—namely exclusively 5% of the researched companies. Nevertheless, it matters that this phenomenon was identified and described exclusively upon the basis of submitting single-ingredient products, which exclusively constitute more than 17% of all submissions in the analysed period. Regardless of limiting the sample to a specific group of products, we observed that repeated registration seems to depend upon the form of a dietary supplement. Moreover, it was two times more frequently seen in the case of capsules than pills. Powders and liquids were repeatedly submitted more frequently than pills, and this seems to be justified by the complexity of the technological process applied to the particular form and in the context of costs. The production of capsules and powders requires much less expense for investment within the scope of machines than that of pills [ref. 26]. Formulation rules are also simpler as [ref. 27]. The logical result is less serious consequences of, for instance, wrongly chosen proportions of ingredients, additional substances, and production parameters product; for instance, no lids are applied, and there are no broader problems with the compressed mass of which pills are made. Apart from the form of a product, it is worth indicating that the problem of repeated registration affects vitamins and minerals, excessively applied as supplements by the researched groups of the Polish population [ref. 28], and even though vitamins in the form of dietary supplements ought to be safer than their counterparts in medicinal products applied for particular therapeutic purposes it is disturbing that the phenomena described herein by us are seen as well in the case of ingredients with a high potential of negative effects, such as vitamins A, E, and D [ref. 29].
Another factor in which case certain trends can be seen is the time after a product is resubmitted. Most of such steps were taken after, on average, approximately 50–150 days. This is an interesting result in the context of the audit of the Supreme Audit Office (SAO) in 2017, in which a long (exceeding 455 days) average time of processing submission notifications [ref. 30,ref. 31]. The result found in our research might prove that the reaction time of the CSI was reduced a lot.
What differs from the time periods described herein is what was seen in the case of submissions relevant to active carbon, in which case repeated notification was made no sooner than 130 days after the first submissions. It is worth emphasising that in the light of Commission Regulation (EU) No 432/2012 of 16 May 2012, establishing a list of permitted health claims made on foods [ref. 32], also applicable to dietary supplements, consuming active carbon in the daily dose of 1 g helps to reduce excessive stomach bloating after a meal. Simultaneously, a medicinal product containing active carbon (in the dose of 200 mg) is registered, which illustrates the reality of borderline ingredients well.
The market presence of borderline products non-conforming to the food law requirements or violating the pharmaceutical law, contrary to the hypothesis formulated at the beginning of this article, was confirmed in the entries into the RASFF. The conducted analysis permitted identifying a dozen or so submissions relevant to seven ingredients found by us to be borderline. It may mean that, regardless of the simple and cost-free procedure of notification, entrepreneurs fail to comply with the duty of submitting the notification of trading in dietary supplements. Such a hypothesis is backed up by the presence of a large number of submissions in the RASFF relevant to the presence of yohimbine, regardless of a noticeable fall in notification submissions for products containing it observed since the beginning of 2019 [ref. 11]. Under the RASFF, it was also found that there are typically medicinal substances that cannot be entered into a notification form. That refers to substances referred to as “SARMs”, which are a class of anabolic agents. The presence of such products in supplements is a problem known and monitored (to a substantial degree) [ref. 33]. This issue is beyond the scope of our research.
The presence in Poland of the register of dietary supplements, which was the basis for our research, provides broad possibilities for analysing trends and phenomena. As was shown by research, this tool has a lot of potentials and may be widely applied if developed by various participants such as state and scientific institutions and businesses [ref. 34].
5. Conclusions
As a result of the analyses, the following relationships were formulated:
- Member States’ regulations (at the level of national law) may be unable to monitor borderline products effectively. It is recommended to use regulations at the level of the EU;
- The repeated notification of the same product is most frequent among pharmaceutical products that do not require highly specialised equipment and technology to be produced—liquids, powders, and capsules;
- Repeated submission is most frequently seen within the first 50–100 days—thematic control of the SCSI ought to, therefore, be conducted right then;
- Producers from the same drug producers registering dietary supplements containing borderline ingredients, nevertheless, were not found to resort to “comeback” in relation to borderline ingredients;
- Partial automatising of the national register has reduced the processing time of notifications by the CSI. Its further development is recommended to strengthen supervision over public health. It is advisable to regulate legal matters of striking out the withdrawn/recalled products of the national register;
- Research into multi-ingredient products ought to be continued.
References
- Regulation (EC) No 178/2002 of the European Parliament and of the Council of 28 January 2002 Laying down the General Principles and Requirements of Food Law, Establishing the European Food Safety Authority and Laying down Procedures in Matters of Food Safety
- O.P. Gulati, P.B. Ottaway. Legislation Relating to Nutraceuticals in the European Union with a Particular Focus on Botanical-Sourced Products. Toxicology, 2006. [DOI | PubMed]
- M. Pandey, R.K. Verma, S.A. Saraf. Nutraceuticals: New Era of Medicine and Health. Asian J. Pharm. Clin. Res., 2010
- S. Khedkar, L. Carraresi, S. Bröring. Food or Pharmaceuticals? Consumers’ Perception of Health-Related Borderline Products. PharmaNutrition, 2017. [DOI]
- D.B. Resnik. Proportionality in Public Health Regulation: The Case of Dietary Supplements. Food Ethics, 2018. [DOI | PubMed]
- G. Sachs, M. Thole. The Distinction Between Medicinal Products and Foodstuffs in Light of Recent German Case Law. Eur. Food Feed Law Rev., 2020
- M. Zboralska. Swobodny przepływ żywności w postaci suplementów diety w świetle orzecznictwa Trybunału Sprawiedliwości Unii Europejskiej. Rev. Agric. Law, 2011
- G.V. Van Regnault, M.C. Costa, A.A. Pajić, A.P. Bico, S. Bischofova, U. Blaznik, F. Menniti-Ippolito, K. Pilegaard, C. Rodrigues, I. Margaritis. The Need for European Harmonization of Nutrivigilance in a Public Health Perspective: A Comprehensive Review. Crit. Rev. Food Sci. Nutr., 2021. [DOI]
- A. Kowalska, L. Manning. Using the Rapid Alert System for Food and Feed: Potential Benefits and Problems on Data Interpretation. Crit. Rev. Food Sci. Nutr., 2020. [DOI | PubMed]
- The Centralised Procedure at the EMA
- K. Wróbel, A.J. Milewska, M. Marczak, R. Kozłowski. Assessment of the Impact of Scientific Reports Published by EFSA and GIS on Functional Foods Newly Placed on the Market in Poland. Int. J. Environ. Res. Public Health, 2022. [DOI | PubMed]
- N.J. Temple. The Marketing of Dietary Supplements: Profit Before Health. Nutritional Health, 2012
- P.A. Cohen, G. Maller, R. DeSouza, J. Neal-Kababick. Presence of Banned Drugs in Dietary Supplements Following FDA Recalls. JAMA, 2014. [DOI | PubMed]
- Ustawa z Dnia 25 Sierpnia 2006 r. o Bezpieczeństwie Żywności i Żywienia (t.j. Dz. U. z 2020 r. Poz. 2021 z Późn. Zm.)
- A. Kowalska, M. Bieniek, L. Manning. Food Supplements’ Non-Conformity in Europe—Poland: A Case Study. Trends Food Sci. Technol., 2019. [DOI]
- M. Zboralska. Polish Legal Regulations on Marketing of Food Supplements. Eur. Food Feed Law Rev., 2012
- A. Szymecka-Wesołowska. Procedura notyfikacji suplementów diety, czyli o potrzebie nowelizacji ustawy z 25 sierpnia 2006 r. o bezpieczeństwie żywności i żywienia. Przegląd Prawa Rolnego, 2014. [DOI]
- Ustawa z Dnia 14 Czerwca 1960 r. Kodeks Postępowania Administracyjnego
- Rozporządzenie Ministra Zdrowia z Dnia 21 Grudnia 2019 r. Zmieniające Rozporządzenie w Sprawie Wzoru Formularza Powiadomienia o Produktach Wprowadzanych Po Raz Pierwszy Do Obrotu Na Terytorium Rzeczypospolitej Polskiej, Rejestru Produktów Objętych Powiadomieniem Oraz Wykazu Krajowych Jednostek Naukowych Właściwych Do Wydawania Opinii
- K. Wróbel, A.J. Milewska. Using “Text Mining” Analysis for the Assessment of the Health Quality of Dietary Supplements. Stud. Log. Gramm. Rhetor., 2020. [DOI]
- M. Hribar, H. Hristov, Z. Lavriša, B.K. Seljak, M. Gregorič, U. Blaznik, K. Žmitek, I. Pravst. Vitamin D Intake in Slovenian Adolescents, Adults, and the Elderly Population. Nutrients, 2021. [DOI | PubMed]
- A. Puścion-Jakubik, J. Bielecka, M. Grabia, A. Mielech, R. Markiewicz-Żukowska, K. Mielcarek, J. Moskwa, S.K. Naliwajko, J. Soroczyńska, K.J. Gromkowska-Kępka. Consumption of Food Supplements during the Three COVID-19 Waves in Poland—Focus on Zinc and Vitamin, D. Nutrients, 2021. [DOI | PubMed]
- R. Novaković, A.E. Cavelaars, G.E. Bekkering, B. Roman-Viñas, J. Ngo, M. Gurinović, M. Glibetić, M. Nikolić, M. Golesorkhi, M.W. Medina. Micronutrient Intake and Status in Central and Eastern Europe Compared with Other European Countries, Results from the EURRECA Network. Public Health Nutr., 2013. [DOI | PubMed]
- J. Corroon, D. MacKay, W. Dolphin. Labeling of Cannabidiol Products: A Public Health Perspective. Cannabis Cannabinoid Res., 2020. [DOI | PubMed]
- F. Ulberth. Tools to Combat Food Fraud—A Gap Analysis. Food Chem., 2020. [DOI | PubMed]
- G. Cole. Evaluating Development and Production Costs: Tablets Versus Capsules. Pharm. Technol. Eur., 1998
- D. Murachanian. Two-Piece Hard Capsules for Pharmaceutical Formulations. J. GXP Compliance, 2010
- E. Sicińska, B. Pietruszka, O. Januszko, S. Jakubowski, K. Kielak-Biskupska, K. Rolf, J. Kaluza. Intake of Vitamins and Minerals From Voluntarily Fortified Foods and/or Dietary Supplements in School Adolescents in Central-Eastern Poland. Front. Public Health, 2020. [DOI | PubMed]
- A.L. Rogovik, S. Vohra, R.D. Goldman. Safety Considerations and Potential Interactions of Vitamins: Should Vitamins Be Considered Drugs?. Ann. Pharmacother., 2010. [DOI | PubMed]
- M. Makowska, Ł. Jasiński. A Discussion of the Unresolved 2016/17 Plans for Regulating the Polish Dietary Supplements Market. Health Policy, 2019. [DOI | PubMed]
- NIK o Dopuszczaniu Do Obrotu Suplementów Diety
- Commission Regulation (EU) No 432/2012 of 16 May 2012 Establishing a List of Permitted Health Claims Made on Foods, Other than Those Referring to the Reduction of Disease Risk and to Children’s Development and Health
- C.M. White. Continued Risk of Dietary Supplements Adulterated With Approved and Unapproved Drugs: Assessment of the US Food and Drug Administration’s Tainted Supplements Database 2007 Through 2021. J. Clin. Pharmacol., 2022. [DOI]
- J.T. Dwyer, L.G. Saldanha, R. Bailen. Dietary Supplement Databases: Public Health Tools. J. Food Compos. Anal., 2022. [DOI]
