Bioinformatics-Driven Identification of p62 as A Crucial Oncogene in Liver Cancer
Abstract
Liver hepatocellular carcinoma (LIHC) is the major form of liver cancer that is the fourth most common cause of cancer death worldwide. It has been reported that the multifunctional protein p62 (also known as SQSTM1) plays a cancer-promoting role in LIHC, but the detailed mechanisms underlying p62 interaction with LIHC remains unclear. To gain a comprehensive understanding of p62 interaction with LIHC in clinical settings, we performed bioinformatic analyses using various online algorithms derived from high throughput profiling. Our results indicate that p62 expression is significantly upregulated, partially due to its promoter demethylation, rather than p62 gene mutation, in LIHC. Mutation of TP53, CTNNB1, or ALB significantly correlates with, and mutation of AXIN1 reversely correlates with, the p62 expression level. Its upregulation occurs as early as liver cirrhosis, and go through all stages of the carcinogenesis. HCV infection makes a significant contribution to p62 upregulation in LIHC. We further identified p62-associated molecular signatures in LIHC, including many genes that are involved in antioxidant stress and metabolism, such as SRX1 and TXNRD1. Regarding to the clinical outcome, p62 expression level reversely correlates with the survival of LIHC patients (p<0.01). Importantly, we experimentally validated that p62 depletion in liver cancer cell lines downregulates the expression of SRX1 and TXNRD1 at both transcriptional and translational levels, and reduces cell proliferation. As the potential mechanisms underlying the tumor-promoting role of p62, we show that p62 upregulation is remarkably associated with reprogramming of pathways mediated by p53, Wnt/β-catenin, and Keap1-NRF2, which are crucial for oncogenesis in many contexts. Our findings provide a comprehensive insight into the interaction between p62 and LIHC, offering valuable information for understanding of LIHC pathogenesis.
Article type: Research Article
Keywords: p62, LIHC, SRX1, TXNRD1, algorithm analysis
Affiliations: Department of Internal Medicine, Quillen College of Medicine, East Tennessee State University, Johnson City, TN, United States; Center of Excellence for Inflammation, Infectious Diseases and Immunity, Quillen College of Medicine, East Tennessee State University, Johnson City, TN, United States
License: Copyright © 2022 Wang, Hensley, Howell and Ning CC BY 4.0 This is an open-access article distributed under the terms of the Creative Commons Attribution License (CC BY). The use, distribution or reproduction in other forums is permitted, provided the original author(s) and the copyright owner(s) are credited and that the original publication in this journal is cited, in accordance with accepted academic practice. No use, distribution or reproduction is permitted which does not comply with these terms.
Article links: DOI: 10.3389/fonc.2022.923009 | PubMed: 35814476 | PMC: PMC9263135
Relevance: Moderate: mentioned 3+ times in text
Full text: PDF (13.4 MB)
Introduction
Liver hepatocellular carcinoma (LIHC), or hepatocellular carcinoma (HCC), is the major form of liver cancer that is the fourth most common cause of cancer death worldwide, with a 5-year survival rate of about 18% (ref. 1). LIHC is causally associated with chronic tissue damage and inflammation, and stress and environmental carcinogen exposure (such as obesity and alcohol consumption), with chronic viral infections (HCV and HBV) playing the major role.
Nearly three thousand genetic mutations have been identified in LIHC patients, and the most frequently mutated loci include the TERT promoter and the genes coding for P53, β-Catenin, ALB, KEAP1, and NRF2 (ref. 2). Interestingly, both Keap1 and NRF2 are the components of the Keap1-NRF2 pathway that transactivate a pool of approximate 250 target genes, of which many are involved in antioxidant defense including p62 (as known as SQSTM1), Cox-2, iNOS, PRDX1, HIF1, NQO1, HMOX1, GSTs, and Keap1 and NRF2 themselves (ref. 3–ref. 6).
As a key transcriptional target of the transcription factor NRF2, p62 plays crucial roles in DNA damage response (DDR), cancer development, mTORC1-mediated nutrient sensing and metabolism, cell death, aging, inflammation and immunity, cell differentiation, osteoclastogenesis, neurotrophin properties and obesity, dependently or independenely of the autophagy machinery (ref. 2, ref. 7–ref. 12).
The tumor-promoting properties of p62 are underscored by the facts that p62 is upregulated in different cancer contexts, including LIHC, and breast and prostate cancers (ref. 2, ref. 13–ref. 17), and that p62 is induced by the oncoprotein Ras that accounts for more than 25% of human cancers (ref. 18). p62 overexpression in LIHC predicts poor prognosis (ref. 15). In mouse models with defective autophagy, p62 ablation decreases tumorigenesis (ref. 18).
To achieve a comprehensive understanding of the association of p62 with the development of LIHC, in this study, we have employed various online algorithms to conduct secondary analyses of available datasets. We show that p62 expression is significantly upregulated in LIHC, and identified p62-associated molecular signatures in this setting. We experimentally confirmed that p62 depletion in liver cancer cell lines downregulates the expression of SRX1 and TXNRD1 at both transcriptional and translational levels, and reduces cell proliferation. Moreover, these meta-analyses of clinical samples consolidate the claim that p62 can serve as a prognostic marker for LIHC patients.
Methods
Algorithm Meta-Analysis
We employed different online algorithms for metadata analysis, including Oncomine (ref. 19), Genotype-Tissue Expression (GTEx), Gene Expression Atlas, ProteinAtlas, proteomicsDB, Tumor Immune Estimation Resource (TIMER v2) (ref. 20, ref. 21), Gene Expression Profiling Interactive Analysis (GEPIA v2) (ref. 22), Tumor-Immune System Interactions Database (TISIDB) (ref. 23), UALCAN (ref. 24), COSMIC, Tumor Fusion Gene Data Portal (TumorFusions) (ref. 25), FusionGDB (ref. 26), ChimerDB v4 that integrates several different fusion portals such as STARFusion, TCGA-FAWG, and FusionScan (ref. 27), cBioportal (ref. 28, ref. 29), DriverDBv3 (ref. 30), Kaplan Meier Plotter (KMPlot) (ref. 31), muTarget (ref. 32), and EMSEMBL, for mRNA and protein expression, correlation, gene mutation, fusion, tumor-immune interaction, and survival analyses. All portals include the Cancer Genome Atlas (TCGA) datasets, in addition to other unique datasets obtained from patients and cell lines. BioGRID (ref. 33, ref. 34), GeneMANIA (ref. 35, ref. 36), STRING, Uniprot, and KEGG portals were applied for post-translational modifications, signaling pathway, and protein-protein and functional interaction analyses.
All analyses were conducted using the default settings if not otherwise indicated, with the detailed dataset information and guidelines provided online by each portal. p<0.05 is considered statistically significant and >0.05 is non-significant (n.s.), and p<0.01 is considered statistically very significant.
Cell Lines
Two liver cancer epithelial cell lines, Huh7D12 and HepG2 were used to validate the target genes regulated by p62 at the transcriptional and translational levels. These cell lines were cultured at 37°C with DMEM media plus 5% FBS (the lower percentage was reported to reduce cell aggregation without affecting cell growth) and antibiotics (Life Technologies).
Lentiviral Transfection and CRISPR-Mediated Depletion
p62-specific CRISPR/Cas9 plasmids were generated by GenScript by cloning p62 sgRNAs into pLenti-CRISPRv2 eSpCas9 lentiviral vector (puro), and the targeting sequences are (both in cDNA): p62 sgRNA#1: 5’-GAAGATGTCATCCTTCACGT, and p62 sgRNA#2: 5’-TTCGGATTCTGGCATCTGTA. Lentivirus packing and transfection, and selection of stable polyclonal transfectants with puromycin were carried out as detailed in our previous publication (ref. 37).
Reagents, Antibodies and Immunoblotting
p62 (clone D-3) mouse monoclonal antibody was from Santa Cruz. Mouse TXNRD1 (clone 1B10C4) and rabbit SRX1 (polyclonal) antibodies were purchased from Proteintech. HRP-coupled secondary antibodies were from Cell Signaling Technologies.
Cell lysates were lysed with NP40 lysis buffer (150 mM NaCl, 1% NP-40, 50 mM Tris-pH 8.0, plus protease inhibitors), followed by immunoblotting (IB) with indicated antibodies, and signals were detected with the enhanced chemiluminescence (ECL) kit following the manufacturer’s protocol (Amersham Pharmacia Biotech).
The broad-spectrum inhibitor of histone demethylases IOX1 was purchased from MedChemExpress.
Primers and Real-Time qPCR
Total RNA was isolated from the tested liver cancer cell lines with an RNeasy Mini kit (Qiagen). Reverse transcription was performed with an AMV-mediated RT kit (Promega). Quantitative real-time PCR (qPCR) was performed with the use of SYBR Green (Applied Biosystems), on a CFX96™ Real-time PCR Detection System (Bio-Rad). All reactions were run in triplicates. Mean cycle threshold (C t) values were normalized to 18s rRNA, yielding a normalized Ct(ΔC t). ΔΔC t value was calculated by subtracting respective control from the ΔC t, and the expression level was then calculated by 2 raised to the power of respective -ΔΔC t value. The averages of 2^(-ΔΔC t) in the control samples were set to 1 or 100%. Results are the average ± standard error (SE) of duplicates or triplicates for each sample. Primers for real-time qPCR are as follows: Txnrd1: F: 5’-GTTACTTGGGCATCCCTGGTGA-3’; R: 5’-CGCACTCCAAAGCGACATAGGA-3’. Srx1: 5’- GCAGAGCCTCGTGGACACGAT-3’; R: 5’-ATGGTCTCTCGCTGCAGTTGCT-3’; HTATIP2: F: 5’- GCCTGTTTTCCAAAGTCACGCTC-3’; R: 5’- CCTTGAAAGGCAGAGGCGTAGT-3’. TTC1: F: 5’- AACATGTCGGATGAAGAGAAACAG-3’; R: 5’- GGAAGCAGGATGGGCACATTTC-3’. p62: F: 5’-CAGGCGCACTACCGCGATG-3’, and R: 5’-ACACAAGTCGTAGTCTGGGCAGAC-3’. 18s rRNA: F: 5’-GGCCCTGTAATTGGAATGAGTC-3’, and R: 5’-CCAAGATCCAACTACGAGCTT-3’.
Proliferation Assay
MTT proliferation assay was carried out following the manufacturer’s instructions (Promega). Cells were seeded 1X105 per well in 6-well plates. The proliferation rates of the control sgRNA were set to 100%. Data are expressed as mean ± standard error (SE) of triplicate samples, and representative results from at least three independent repeats with similar results are shown.
Results
Tissue- and Cell-Specific Expression of p62
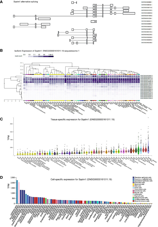
To understand the role of p62 (also known as SQSTM1) in different contexts, we first evaluated its tissue- and cell-specific expression patterns in humans, in GTEx and ProteinAtlas portals, which include datasets obtained from human protein atlas (HPA), functional annotation of the mammalian genome (FANTOM v5), and GTEx projects. The p62-encoding gene Sqstm1 produces sixteen alternatively spliced variants (f1). The ENSEMBL portal shows that nine of these sixteen splice variants encode proteins, with the size of 440 aa for the dominant transcript ENST00000389805. Analysis in GTEx portal indicates that five of the splice variants are widely expressed in various tissues and cell lines (f1), with the highest levels being culminated in skeletal muscle, adrenal gland, and cultured fibroblasts (f1).

Regarding cell-specific expression, analysis in ProteinAtlas portal shows that the transcript abundance of p62 is mainly enriched in epithelial cells from different tissues (f1).
p62 Is Upregulated in LIHC
We next analyzed p62 mRNA abundance in different human cancers, using Oncomine, TIMER2.0, GEPIA2, UALCAN, and DriverDBv3. Results from different portals show that Sqstm1 transcript is significantly upregulated in LIHC, breast cancer (BRCA), colon adenocarcinoma (COAD), kidney cancers, and thyroid carcinoma (THCA), and downregulated in bladder urothelial carcinoma (BLCA) and prostate adenocarcinoma (PRAD), compared with the levels in corresponding normal (healthy) tissues. Results from the TCGA dataset in TIMER2 are shown in f2.

Analysis of the TCGA dataset in UALCAN shows that p62 mRNA level is 2.8-fold higher (p<1e-12) in primary LIHC (n=371) compared to normal liver tissues (n=50) (f2). Analysis of gene chip data from a combination of different datasets in TNMPlot, including the TCGA, GEO, GTEx, and TARGET datasets, indicates that p62 mRNA level is 2.40-fold higher in primary LIHC (n=806; p=5.72e-26), and is marginally higher (1.15-fold) in metastatic LIHC (n=24; p=5.13e-25), compared to the normal (n=379) (f2). Significant upregulation of p62 is consistently detected at other algorithm platforms with various datasets, including Mas liver cancer dataset and Roessler liver cancer 2 dataset in Oncomine (f2). Correspondingly, analysis of CPTAC samples indicates that p62 protein level is also significantly upregulated in LIHC (f2). Together, these analyses of various datasets reveal that SQSTM1/p62 is significantly upregulated at both transcriptional and translational levels in liver cancer patients.
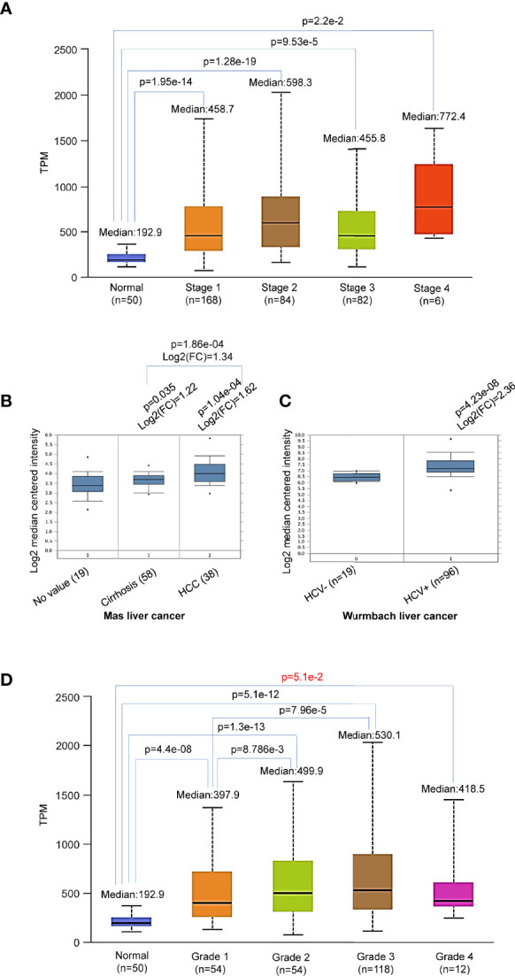
Further analysis shows that p62 upregulation occurs at all stages of LIHC (f3), starting from as early as liver cirrhosis (f3). However, there are no significant differences between each two stages (f3), except a significant difference (p=1.86e-04) between liver cirrhosis (n=58) and liver cancer (n=38) (f3). Analysis of Wurmbach liver cancer dataset shows that HCV infection plays a significant role in p62 upregulation, with log2(FC)=2.36 and p=4.23e-08 comparing HCV-positive patients (n=96) to HCV-negative patients (n=19) (f3). Furthermore, p62 levels are significant different between tumor grades 1 and 2, and between grades 1 and 3 (f3). The difference between grade 4 and any other grade or normal is not significant, likely due to the small sample size (n=12) (f3). In addition, p62 levels are significant different in different races of liver cancer patients, with Caucasian patients (n=177) have the lowest p62 levels, compared to Africans and Asians (n=17, p= 3.91e-02, and n=157, p=2.74e-02, respectively).

In summary, p62 is accumulated during the cancer progress in LIHC, starting with a significant upregulation from liver cirrhosis, and HCV infection makes a significant contribution.
p62 Gene Undergoes a Low Rate of Mutations in LIHC
LIHC is very heterogeneous, with over 28,000 different somatic mutations of a large range of genes having been identified. Mutation analysis of TCGA dataset in TIMER, cBioportal, and DriverDBv3 portals shows that the Sqstm1 gene undergoes near 8% of point mutation, followed by amplification and deep deletion, in various cancers (f4). However, contrast to the genes encoding Keap1 and NRF2 that among top genes undergo mutations in LIHC, Sqstm1 only displays a low rate of mutations in LIHC (1/365), whereas undergoes higher mutation rates in UCEC (14/531), STAD (11/439), and PAAD (4/178) (f4). However, COSMIC portal shows that Sqstm1 cDNA somatic mutations (substitutions and others) were detected in 24 out of 46 LIHC samples (52.17%) (f4).

FusionGDB analysis reveals 33 different Sqstm1 fusion genes in various cancers and diseases (Supplementary Table S1). cBioportal analysis shows that Sqstm1-Adgrv1 (not detected in FusionGDB) and Sqstm1-Gria1 fusions occur in LUAD, Sqstm1-Cpb1 fusion occurs in BRCA, and Sqstm1-Ntrk2 occurs in LGG, with Sqstm1-Adgrv1 fusion in LUAD associated with a remarkable decrease of Sqstm1 expression (f4). Usp10–Sqstm1 fusion was found in a patient with combined hepatocellular and intrahepatic cholangiocarcinoma. Consistent results from different portals, including cBioportal and TIMER2, indicate that the overall Sqstm1 mutation has significant effects on its expression in UCEC (increase, p=0.045) and STAD (decrease, p=0.03) (f4). Analysis was not performed for other types of cancer (including LIHC) in that the sample sizes with Sqstm1 mutation of these cancers are not powerful enough (f4).
Together, these findings support the claim that the deregulation of p62 expression in different cancers results from both epigenetic reprogramming and gene mutation. As one of these epigenetic mechanisms, Sqstm1 gene transcription is transactivated by diverse transcription factors, including NRF2 that is activated in response to oxidative stress, NFκB, Ets/Pu.1, Myc, among many others (ref. 12). Importantly, we have collected solid evidence showing that p62 expression is induced by Epstein-Barr Virus (EBV) principal oncogenic product Latent Membrane Protein 1 (LMP1) in EBV latency, supporting a specific role for p62 in EBV-mediated cancers (ref. 39).
Mutation of Top Genes in Correlation With p62 Upregulation in LIHC
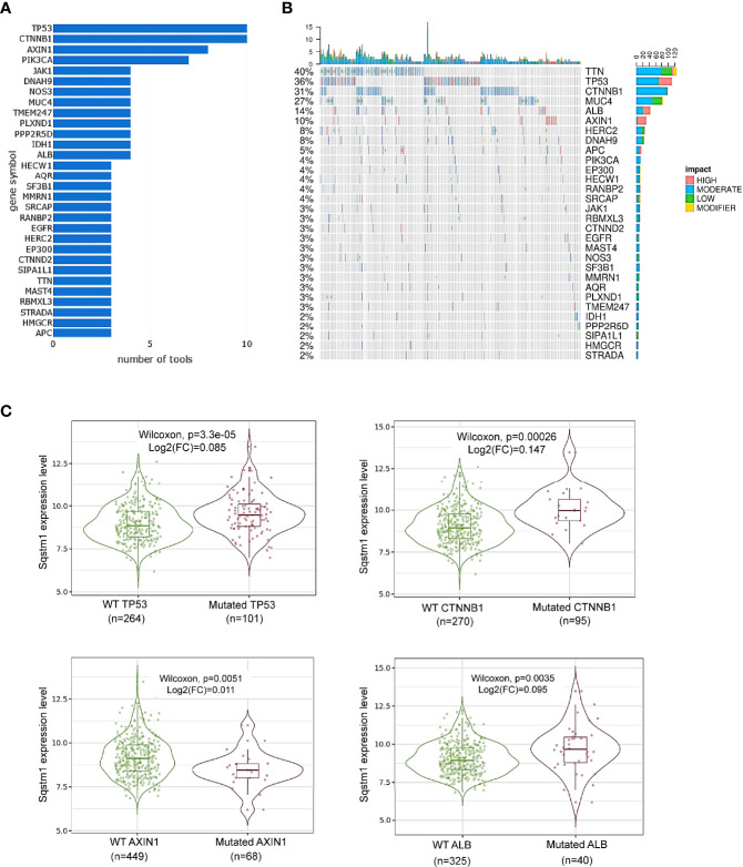
DriveDBv3 analysis shows that, in agreement with previous reports (ref. 40, ref. 41), top genes mutated in liver cancer include TP53, CTNNB1, AXIN1, PIK3CA, JAK1, among many others (f5). The effects of mutation of top 30 genes on their own expression are shown in f5.

Among these mutated genes, TIMER2 analysis revealed that mutation of TP53, CTNNB1 (encoding β-catenin), or ALB (encoding serum albumin) significantly correlates with, and mutation of AXIN1 (a negative regulator of β-catenin stability) reversely correlates with, the p62 expression level (p<0.05) (f5). However, mutations of the genes encoding NRF2 (NFE2L2), Keap1, TTN, MUC4, PIK3CA, or JAK1, are not significantly correlated with p62 level (Supplementary Figure 1). Mutation of other genes on this list may be associated with p62 deregulation, but the sample sizes of their mutation are not powerful for statistical analysis.
In addition to these frequently mutated genes, we further analyzed whether mutations of any other genes are associated with p62 deregulation in LIHC in muTarget portal. 25 genes (including most of the above frequently mutated genes), such as DOCK2, TG, and DNAH10, whose mutations were found to be significantly correlated with p62 deregulation (p<0.05; fold change>1.44) (Supplementary Table S2).
p62 Promoter Methylation Is Downregulated in LIHC
Promoter methylation analysis of TCGA dataset in SMART portal indicates that the Sqstm1 gene promoter is significantly demethylated (the chromosome 5 region spanning nucleotides 179805165~179837098) in LIHC (p=3.76e-12. f6), and more demethylation of the Sqstm1 gene promoter was found in patients with p53 mutation (p=1.99e-4. f6). Interestingly, the downregulation of Sqstm1 gene promoter methylation is progressed with the tumor grades (f6), and also with the stages (f6). Further analysis in DriverDBv3 shows that only 0.777% hypo methylation (beta value 0.25~0.3) and 0.223% hyper methylation (beta value 0.5~0.7) of the Sqstm1 gene promoter methylation exist in LIHC and the methylation reversely correlates with its expression (Spearman correlation coefficient: -0.53, p=0) (f6). Analyses in cBioportal further confirm that the Sqstm1 promoter methylation is reversely correlated with Sqstm1 expression (f6). We further experimentally validated that treatment of liver cancer cell lines with the demethylase inhibitor IOX1 downregulates the SQSTM1/p62 protein level (f6). These findings indicate that Sqstm1 gene promoter demethylation significantly correlates with the upregulation of p62 expression in LIHC, suggesting that promoter demethylation plays an important role in upregulating p62 expression in LIHC.

p62 Genome-Wide Association Patterns in LIHC
Next, we performed genome-wide association studies (GWAS) to profile p62-associated molecular signatures in LIHC, in GEPIA2, Oncomine, TNMPlot, and UALCAN portals. Results have identified a pool of genes that correlate with p62 (PCC>0.5) at the mRNA level in LIHC, such as TXNRD1, SRXN1, NFE2L2, TTC1 (encoding TRP1), and TKT (Supplementary Table S3). Representative results from GEPIA2 portal are shown in f7. We validated the correlation of p62 with selected genes in both TCGA and GTEx lung cancer datasets, by one-to-one paired analysis in GEPIA2 and/or TIMER2 portals.

Representative results for the key regulators of oxidative stress and metabolism are shown in f7, including TXNRD1 (encoding the Thioredoxin reductase TrxR1), the reductase-encoding genes SRXN1 (encoding SRX1), HTATIP2 (encoding HIV1 TAT-Interactive Protein 2), AKR1b10 (encoding a member of the aldo/keto reductase superfamily), and TKT (encoding transketolase), as well as NFE2L2 (encoding the master antioxidant transcription factor NRF2) that governs the antioxidant stress in various cancers through the Keap1-NRF2-p62 pathway. SRX1 is known to contribute to oxidant stress resistance in various cancers by controlling the activity of a subgroup of PRDXs (ref. 42, ref. 43). Consistent with our findings, TXNRD1 was found to play a decisive role in hepatocellular carcinoma malignancy (ref. 44).
We further employed “loss-of-function” assays to assess which of four selected p62-correlated genes, including TXNRD1, SRXN1, HTATIP2, and TTC1, are deregulated by p62 in LIHC. To this end, we depleted p62 in in two liver epithelial cancer cell lines, Huh7D12 and HepG2, using CRISPR/Cas9-mediated approach with p62-specific sgRNA plasmids that were proven to be successful to downregulate p62 expression in our recent publication (ref. 39). qPCR and immunoblotting analyses revealed that SRX1 and TXNRD1, but not HTATIP2 or TTC1, are targeted by p62-mediated mechanisms at the transcriptional and translational levels (f7).
High p62 Levels Correlate With Severe Prognosis of LIHC Patients
Regarding the clinical outcomes of p62 deregulation in cancers, we first assessed the prognosis value of p62 deregulation across various cancers. The relation between p62 transcription levels and the overall survival (OS) rates of TCGA cancer patients was analyzed in TIMER2. Results show that the abundance of p62 reversely correlates with the OS of KIRP (z=4.31, p=0.00016), LIHC (z=4.03, p=0.00056), LGG (z=3.77, p=0.00016), amongst several other cancers (Supplementary Table S4), and positively correlates with the OS of ACC (z=-2.862, p=0.00421), SARC (z=-2.84, p=0.004473), and DLBC (z=-2.11, p=0.03448) (f8).

The reverse correlation of p62 upregulation with the OS of LIHC patients was further confirmed in TIMER2, GEPIA2, and DriverDBv3 portals with TCGA datasets, and in Kaplan Meier plotter (KMPlot) portal with TCGA, EGA, and GEO datasets (f8). Consistent with the results that HCV infection contributes to p62 upregulation (f3), the p62 level and the OS have a greater correlation in hepatitis virus-positive LIHC patients (p=0.0034) compared to hepatitis virus-negative patients (p=0.0073) (f8).
More importantly, we show that depletion of p62 in HepG2 liver cell line dramatically reduces cell proliferation (f8). Similar results were also obtained in the liver cell line Huh7D12 (not shown).
Together, these results indicate that p62 can serve as a promising prognostic biomarker for LIHC.
Possible Mechanism Underneath Tumor-Suppressing Function of p62 in LIHC
Accumulating evidence shows that p62 plays multifaceted roles in LIHC, including its ability to promote LIHC initiation by activating NRF2, mTORC1, and c-MYC pro-oncogenic pathways in hepatocytes (ref. 2).
To explore potential novel mechanisms responsible for p62-mediated tumor promoting function in LIHC, we analyzed genome-wide p62 interaction network in BioGRID, STRING, and GeneMANIA. Results show that a large pool of p62 interactors in both high and low throughput profiling assays (Supplementary Table S5), including many involved in the autophagy and ubiquitin systems such as UBC, LC3 (MAP1LC3A/B), ULK1, USPs, UBEs, AMFR (RNF45), and OTULIN and OTUB2; Keap1 and NRF2 that are components of the master antioxidative pathway; and GRIAs (Ionotropic glutamate receptors) that are involved in excitatory synaptic transmission in the central nervous system (f9).

Finally, we analyzed the possible pathways mediated by p62 in Pathcard, KEGG and Uniport, and those associated with p62 upregulation in LIHC in cBioportal. In agreement with its tumor-promoting role in LIHC, the p62 level in LIHC has a remarkable association with p53-mediated cell cycle regulation and cell survival/proliferation, WNT/β-Catenin-mediated cell proliferation, and Keap1-NRF2 antioxidative stress (f9 and Supplementary Figure 2).
Discussion
We show in this study that: 1) p62 is significantly upregulated in several malignancies, including LIHC (f2); 2) the upregulation of p62 transcription starts as early as liver cirrhosis, and HCV infection makes a significant contribution to p62 upregulation (f3); 3) the demethylation of p62-encoding gene (Sqstm1) promoter, but not its mutations that occur at low rates in LIHC, makes a significant contribution to its upregulation in LIHC (f6); 4) genome-wide association analyses identified p62-associated molecular signature in LIHC, and SRX1 and TXNRD1 are further confirmed to be targeted by p62 at transcriptional and translational levels (f7). 5) Higher p62 levels are significantly associated with worse prognosis of LIHC (f8). 6) Mechanistically, p62 expression level reversely correlates with the deregulation of p53-mediated cell survival and cell cycle progress, and correlates with Keap1-NRF2-mediated antioxidative stress and Wnt/β-Catenin-mediated cell proliferation (f9). Surprisingly, our analysis indicates that p62 expression level is poorly associated with the frequencies of tumor infiltrating lymphocytes (cutoff: R>0.3; p<0.05. Supplementary Figure 3), although it plays a crucial role in the tumor microenvironment in different cancer contexts (ref. 8, ref. 45), and induces cancer-associated fibroblast activation in LIHC (ref. 46).
It is well known that the transcription factor NRF2, among many others (ref. 12), transactivates p62 gene expression in response to oxidative stress in various contexts (ref. 47). Importantly, our study implicates novel mechanisms for p62 upregulation in LIHC, including the demethylation of the Sqstm1 gene promoter, and the transcription factors p53 (loss-of-function mutation in LIHC) and β-Catenin/TCF. By analyzing the Sqstm1 gene promoter, we identified multiple potential p53-binding sites (Supplementary Figure 4). In agreement with our findings, p62 was reported to be transcriptionally suppressed by the β-Catenin/TCF pathway (ref. 48), and in turn, autophagy negatively regulates the Wnt/β-Catenin/TCF pathway at least by targeting β-Catenin for degradation (ref. 49), in cancer cells. We will validate the transcriptional regulation of p62 by p53 and the Wnt/β-Catenin/TCF pathway in LIHC in separate projects.
p62 is a multifunctional protein that plays important roles in both cytoplasmic and nuclear compartments. In the cytoplasm, it is well known to act as a selective autophagy receptor, a ubiquitin sensor, and a signal transducing hub, which is involved in NRF2-mediated antioxidative defense, mTORC1-mediated nutrient sensing and metabolic reprogramming, cGAS-STING-mediated antitumor immunity, NFκB activation, inflammation, and apoptosis. In the nucleus, p62 regulates DNA damage response, proteasomal activity, and the assembly of PML bodies (ref. 2, ref. 12, ref. 50). Of note, our study has identified SRX1 and TXNRD1 as targets of p62 that are regulated by p62 at both mRNA and protein levels. The mechanism may involve p62-mediated activation of the transcription factors NFκB, NRF2, and STATs. In support of this possibility, SRX1 is a known NRF2 transcriptional target (ref. 51). TXNRD1 cooperates with Keap1 in sensing cellular stresses to modulate NRF2 activity, and plays a pivotal role in redox (reduction-oxidation) homeostasis related to the glutathione (GSH) and thioredoxin (Trx) systems that are mediated by NADPH-dependent disulfide reductases (ref. 52).
The protein p62 can be extensively modified at the post-translational level by site-specific phosphorylation, ubiquitination, acetylation, and others in different functional contexts (ref. 2, ref. 12). For example, for human p62, S403 phosphorylation and K420 ubiquitination of p62 are involved in its autophagy function, S349 phosphorylation is required for its regulation of the Keap1-NRF2 pathway activity in a feedback loop, and T269/S272 phosphorylation is required for its cyto-nuclear shuttling. p62 itself is targeted by selective autophagy for degradation that requires its ubiquitination.
Our study supports the claim that p62 is a crucial cancer promoter that is significantly upregulated in LIHC, and could serve as a diagnostic and prognostic marker. Although p62 has previously implicated in LIHC, our comprehensive big data analyses disclose potential novel mechanisms underlying p62 regulation and its potential roles in this cancer context. Further experimental validation of these mechanisms is of importance for better understanding the interaction of p62 with LIHC.
Supplementary Tables S1–S5 and Figures S1 – S4 are available online.
Data Availability Statement
The original contributions presented in the study are included in the article/Supplementary Material. Further inquiries can be directed to the corresponding author.
Author Contributions
Conceptualization: LW and SN; Data analysis: SN, CH, and LW; Funding acquisition: LW and SN; Methodology: LW, MH, CH, and SN. Writing and editing: LW and SN. All authors have read and agreed to the published version of the manuscript.
Funding
This work was supported by NIH, CA252986 (LW), DE029621 (SN) and ASH (SN), and in part by the NIH grant C06RR0306551.
Conflict of Interest
The authors declare that the research was conducted in the absence of any commercial or financial relationships that could be construed as a potential conflict of interest.
Publisher’s Note
All claims expressed in this article are solely those of the authors and do not necessarily represent those of their affiliated organizations, or those of the publisher, the editors and the reviewers. Any product that may be evaluated in this article, or claim that may be made by its manufacturer, is not guaranteed or endorsed by the publisher.
References
- A Villanueva. Hepatocellular Carcinoma.. N Engl J Med (, 2019. [DOI]
- CT Tan, NJH Soh, HC Chang, VC Yu. P62/SQSTM1 in Liver Diseases: The Usual Suspect With Multifarious Identities.. FEBS J (, 2021. [DOI]
- C Tonelli, IIC Chio, DA Tuveson. Transcriptional Regulation by Nrf2.. Antioxidants Redox Signaling (, 2018. [DOI]
- O-H Lee, AK Jain, V Papusha, AK Jaiswal. An Auto-Regulatory Loop Between Stress Sensors INrf2 and Nrf2 Controls Their Cellular Abundance.. J Biol Chem (, 2007. [DOI]
- SMU Ahmed, L Luo, A Namani, XJ Wang, X Tang. Nrf2 Signaling Pathway: Pivotal Roles in Inflammation.. Biochim Biophys Acta (BBA) – Mol Basis Dis (, 2017. [DOI]
- M-K Kwak, K Itoh, M Yamamoto, TW Kensler. Enhanced Expression of the Transcription Factor Nrf2 by Cancer Chemopreventive Agents: Role of Antioxidant Response Element-Like Sequences in the Nrf2 Promoter.. Mol Cell Biol (, 2002. [DOI]
- MW Wooten, T Geetha, JR Babu, ML Seibenhener, J Peng, N Cox. Essential Role of Sequestosome 1/P62 in Regulating Accumulation of Lys63-Ubiquitinated Proteins.. J Biol Chem (, 2008. [DOI]
- J Moscat, M Karin, MT Diaz-Meco. P62 in Cancer: Signaling Adaptor Beyond Autophagy.. Cell (, 2016. [DOI]
- J Moscat, MT Diaz-Meco. P62: A Versatile Multitasker Takes on Cancer.. Trends Biochem Sci (, 2012. [DOI]
- IP Nezis, H Stenmark. P62 at the Interface of Autophagy, Oxidative Stress Signaling, and Cancer.. Antioxidants Redox Signaling (, 2011. [DOI]
- A Bitto, CA Lerner, T Nacarelli, E Crowe, C Torres, C Sell. P62/SQSTM1 at the Interface of Aging, Autophagy, and Disease.. AGE (, 2014. [DOI | PubMed]
- S Ning, L Wang. The Multifunctional Protein P62 and Its Mechanistic Roles in Cancers.. Curr Cancer Drug Targets (, 2019. [DOI]
- HGR Thompson, JW Harris, BJ Wold, F Lin, JP Brody. P62 Overexpression in Breast Tumors and Regulation by Prostate-Derived Ets Factor in Breast Cancer Cells.. Oncogene (, 2003. [DOI]
- A Puissant, N Fenouille, P Auberger. When Autophagy Meets Cancer Through P62/SQSTM1.. Am J Cancer Res (, 2012. [PubMed]
- A Umemura, F He, K Taniguchi, H Nakagawa, S Yamachika, J Font-Burgada. P62, Upregulated During Preneoplasia, Induces Hepatocellular Carcinogenesis by Maintaining Survival of Stressed HCC-Initiating Cells.. Cancer Cell (, 2016. [DOI]
- GD Roodman, Y Hiruma, N Kurihara. P62: A Potential Target for Blocking Microenvironmental Support of Myeloma.. Clin Lymphoma Myeloma (, 2009. [DOI]
- T Saito, Y Ichimura, K Taguchi, T Suzuki, T Mizushima, K Takagi. P62/Sqstm1 Promotes Malignancy of HCV-Positive Hepatocellular Carcinoma Through Nrf2-Dependent Metabolic Reprogramming.. Nat Commun (, 2016. [DOI | PubMed]
- A Duran, JF Linares, AS Galvez, K Wikenheiser, JM Flores, MT Diaz-Meco. The Signaling Adaptor P62 Is an Important NF-κb Mediator in Tumorigenesis.. Cancer Cell (, 2008. [DOI]
- DR Rhodes, S Kalyana-Sundaram, V Mahavisno, R Varambally, J Yu, BB Briggs. Oncomine 3.0: Genes, Pathways, and Networks in a Collection of 18,000 Cancer Gene Expression Profiles.. Neoplasia (, 2007. [DOI]
- T Li, J Fan, B Wang, N Traugh, Q Chen, JS Liu. TIMER: A Web Server for Comprehensive Analysis of Tumor-Infiltrating Immune Cells.. Cancer Res (, 2017. [DOI]
- B Li, E Severson, JC Pignon, H Zhao, T Li, J Novak. Comprehensive Analyses of Tumor Immunity: Implications for Cancer Immunotherapy.. Genome Biol (, 2016. [DOI | PubMed]
- Z Tang, C Li, B Kang, G Gao, C Li, Z Zhang. GEPIA: A Web Server for Cancer and Normal Gene Expression Profiling and Interactive Analyses.. Nucleic Acids Res (, 2017. [DOI | PubMed]
- B Ru, CN Wong, Y Tong, JY Zhong, SSW Zhong, WC Wu. TISIDB: An Integrated Repository Portal for Tumor–Immune System Interactions.. Bioinformatics (, 2019. [DOI]
- DS Chandrashekar, B Bashel, SAH Balasubramanya, CJ Creighton, I Ponce-Rodriguez, BVSK Chakravarthi. UALCAN: A Portal for Facilitating Tumor Subgroup Gene Expression and Survival Analyses.. Neoplasia (, 2017. [DOI]
- X Hu, Q Wang, M Tang, F Barthel, S Amin, K Yoshihara. TumorFusions: An Integrative Resource for Cancer-Associated Transcript Fusions.. Nucleic Acids Res (, 2018. [DOI]
- P Kim, X Zhou. FusionGDB: Fusion Gene Annotation DataBase.. Nucleic Acids Res (, 2019. [DOI | PubMed]
- YE Jang, I Jang, S Kim, S Cho, D Kim, K Kim. ChimerDB 4.0: An Updated and Expanded Database of Fusion Genes.. Nucleic Acids Res (, 2019. [DOI]
- E Cerami, J Gao, U Dogrusoz, BE Gross, SO Sumer, BA Aksoy. The Cbio Cancer Genomics Portal: An Open Platform for Exploring Multidimensional Cancer Genomics Data.. Cancer Discovery (, 2012. [DOI]
- J Gao, BA Aksoy, U Dogrusoz, G Dresdner, B Gross, SO Sumer. Integrative Analysis of Complex Cancer Genomics and Clinical Profiles Using the Cbioportal.. Sci Signal (, 2013. [DOI]
- S-H Liu, P-C Shen, C-Y Chen, A-N Hsu, Y-C Cho, Y-L Lai. DriverDBv3: A Multi-Omics Database for Cancer Driver Gene Research.. Nucleic Acids Res (, 2019. [DOI]
- B Győrffy, P Surowiak, J Budczies, A Lánczky. Online Survival Analysis Software to Assess the Prognostic Value of Biomarkers Using Transcriptomic Data in non-Small-Cell Lung Cancer.. PLoS One (, 2013. [DOI | PubMed]
- A Nagy, B Gyorffy. Mutarget: A Platform Linking Gene Expression Changes and Mutation Status in Solid Tumors.. Int J Cancer (, 2021. [DOI]
- C Stark, B-J Breitkreutz, T Reguly, L Boucher, A Breitkreutz, M Tyers. BioGRID: A General Repository for Interaction Datasets.. Nucleic Acids Res (, 2006. [DOI]
- R Oughtred, C Stark, B-J Breitkreutz, J Rust, L Boucher, C Chang. The BioGRID Interaction Database: 2019 Update.. Nucleic Acids Res (, 2018. [DOI]
- S Mostafavi, D Ray, D Warde-Farley, C Grouios, Q Morris. GeneMANIA: A Real-Time Multiple Association Network Integration Algorithm for Predicting Gene Function.. Genome Biol (, 2008. [DOI]
- D Warde-Farley, SL Donaldson, O Comes, K Zuberi, R Badrawi, P Chao. The GeneMANIA Prediction Server: Biological Network Integration for Gene Prioritization and Predicting Gene Function.. Nucleic Acids Res (, 2010. [DOI]
- L Wang, NL Toomey, LA Diaz, G Walker, JC Ramos, GN Barber. Oncogenic IRFs Provide a Survival Advantage for EBV- or HTLV1-Transformed Cells Through Induction of BIC Expression.. J Virol (, 2011. [DOI]
- DS DeLuca, JZ Levin, A Sivachenko, T Fennell, M-D Nazaire, C Williams. RNA-SeQC: RNA-Seq Metrics for Quality Control and Process Optimization.. Bioinformatics (, 2012. [DOI]
- L Wang, MEA Howell, A Sparks-Wallace, J Zhao, CR Hensley, CA Nicksic. The Ubiquitin Sensor and Adaptor Protein P62 Mediates Signal Transduction of a Viral Oncogenic Pathway.. mBio (, 2021. [DOI | PubMed]
- K Schulze, S Imbeaud, E Letouzé, LB Alexandrov, J Calderaro, S Rebouissou. Exome Sequencing of Hepatocellular Carcinomas Identifies New Mutational Signatures and Potential Therapeutic Targets.. Nat Genet (, 2015. [DOI]
- Comprehensive and Integrative Genomic Characterization of Hepatocellular Carcinoma.. Cell (, 2017. [PubMed]
- A Nicolussi, S D’Inzeo, C Capalbo, G Giannini, A Coppa. The Role of Peroxiredoxins in Cancer.. Mol Clin Oncol (, 2017. [DOI]
- M Mishra, H Jiang, L Wu, HA Chawsheen, Q Wei. The Sulfiredoxin-Peroxiredoxin (Srx-Prx) Axis in Cell Signal Transduction and Cancer Development.. Cancer Lett (, 2015. [DOI]
- MR McLoughlin, DJ Orlicky, JR Prigge, P Krishna, EA Talago, IR Cavigli. TrxR1, Gsr, and Oxidative Stress Determine Hepatocellular Carcinoma Malignancy.. Proc Natl Acad Sci (, 2019. [DOI]
- M Reina-Campos, PM Shelton, MT Diaz-Meco, J Moscat. Metabolic Reprogramming of the Tumor Microenvironment by P62 and its Partners.. Biochim Biophys Acta (BBA) – Rev Cancer (, 2018. [DOI]
- JI Kang, DH Kim, KW Sung, SM Shim, H Cha-Molstad, NK Soung. P62-Induced Cancer-Associated Fibroblast Activation via the Nrf2-ATF6 Pathway Promotes Lung Tumorigenesis.. Cancers (Basel) (, 2021. [DOI | PubMed]
- A Jain, T Lamark, E Sjøttem, K Bowitz Larsen, J Atesoh Awuh, A Øvervatn. P62/SQSTM1 Is a Target Gene for Transcription Factor NRF2 and Creates a Positive Feedback Loop by Inducing Antioxidant Response Element-Driven Gene Transcription.. J Biol Chem (, 2010. [DOI]
- KJ Petherick, AC Williams, JD Lane, P Ordóñez-Morán, J Huelsken, TJ Collard. Autolysosomal β-Catenin Degradation Regulates Wnt-Autophagy-P62 Crosstalk.. EMBO J (, 2013. [DOI]
- S Lorzadeh, L Kohan, S Ghavami, N Azarpira. Autophagy and the Wnt Signaling Pathway: A Focus on Wnt/β-Catenin Signaling.. Biochim Biophys Acta (BBA) – Mol Cell Res (, 2021. [DOI]
- G Hewitt, B Carroll, R Sarallah, C Correia-Melo, M Ogrodnik, G Nelson. SQSTM1/p62 Mediates Crosstalk Between Autophagy and the UPS in DNA Repair.. Autophagy (, 2016. [DOI]
- A Singh, G Ling, AN Suhasini, P Zhang, M Yamamoto, A Navas-Acien. Nrf2-Dependent Sulfiredoxin-1 Expression Protects Against Cigarette Smoke-Induced Oxidative Stress in Lungs.. Free Radic Biol Med (, 2009. [DOI]
- M Cebula, EE Schmidt, ESJ Arnér. TrxR1 as a Potent Regulator of the Nrf2-Keap1 Response System.. Antioxidants Redox Signaling (, 2015. [DOI]
