Mechanism of self/nonself-discrimination in Brassica self-incompatibility
Abstract
Self-incompatibility (SI) is a breeding system that promotes cross-fertilization. In Brassica, pollen rejection is induced by a haplotype-specific interaction between pistil determinant SRK (S receptor kinase) and pollen determinant SP11 (S-locus Protein 11, also named SCR) from the S-locus. Although the structure of the B. rapa S9-SRK ectodomain (eSRK) and S9-SP11 complex has been determined, it remains unclear how SRK discriminates self- and nonself-SP11. Here, we uncover the detailed mechanism of self/nonself-discrimination in Brassica SI by determining the S8-eSRK–S8-SP11 crystal structure and performing molecular dynamics (MD) simulations. Comprehensive binding analysis of eSRK and SP11 structures reveals that the binding free energies are most stable for cognate eSRK–SP11 combinations. Residue-based contribution analysis suggests that the modes of eSRK–SP11 interactions differ between intra- and inter-subgroup (a group of phylogenetically neighboring haplotypes) combinations. Our data establish a model of self/nonself-discrimination in Brassica SI.
Article type: Research Article
Keywords: Self incompatability, X-ray crystallography
Affiliations: grid.26999.3d0000 0001 2151 536XDepartment of Applied Biological Chemistry, Graduate School of Agricultural and Life Sciences, The University of Tokyo, Tokyo, 113-8657 Japan; grid.26999.3d0000 0001 2151 536XDepartment of Biotechnology, Graduate School of Agricultural and Life Sciences, The University of Tokyo, Tokyo, 113-8657 Japan; grid.26999.3d0000 0001 2151 536XCollaborative Research Institute for Innovative Microbiology, The University of Tokyo, Tokyo, 113-8657 Japan; grid.260493.a0000 0000 9227 2257Graduate School of Biological Sciences, Nara Institute of Science and Technology, Nara, 630-0192 Japan; grid.69566.3a0000 0001 2248 6943Graduate School of Life Sciences, Tohoku University, Sendai, 980-8577 Japan; grid.265074.20000 0001 1090 2030Graduate School of Science, Tokyo Metropolitan University, Tokyo, 192-0397 Japan; grid.26999.3d0000 0001 2151 536XPresent Address: Graduate School of Pharmaceutical Sciences, The University of Tokyo, Tokyo, 113-0033 Japan; grid.26999.3d0000 0001 2151 536XAgricultural Bioinformatics Research Unit, Graduate School of Agricultural and Life Sciences, The University of Tokyo, Tokyo, 113-8657 Japan; grid.412382.e0000 0001 0660 7282Division of Natural Science, Osaka Kyoiku University, Kashiwara, 582-8582 Japan
License: © The Author(s) 2020 CC BY 4.0 Open Access This article is licensed under a Creative Commons Attribution 4.0 International License, which permits use, sharing, adaptation, distribution and reproduction in any medium or format, as long as you give appropriate credit to the original author(s) and the source, provide a link to the Creative Commons license, and indicate if changes were made. The images or other third party material in this article are included in the article’s Creative Commons license, unless indicated otherwise in a credit line to the material. If material is not included in the article’s Creative Commons license and your intended use is not permitted by statutory regulation or exceeds the permitted use, you will need to obtain permission directly from the copyright holder. To view a copy of this license, visit http://creativecommons.org/licenses/by/4.0/.
Article links: DOI: 10.1038/s41467-020-18698-w | PubMed: 33004803 | PMC: PMC7530648
Relevance: Moderate: mentioned 3+ times in text
Full text: PDF (2.5 MB)
Introduction
Many flowering plants promote outbreeding by self-incompatibility (SI) to maintain their genetic diversity1. In Brassica, self/nonself-discrimination in the SI reaction is sporophytically controlled by a single locus, called S, with over 100 haplotypes (S1, S2, …, Sn)2–4. Once the S-haplotypes in pollen and pistil are matched, the pollen is rejected on the papilla cell surface of pistil. To date, five genes involved in SI have been found in the S-locus. The first S-locus product to be identified is a secreted glycoprotein, S-locus glycoprotein (SLG). SLG consists of two lectin domains, an EGF-like domain, and a PAN domain, and enhances the pistil-side SI reaction by unknown mechanism5–7. S receptor kinase (SRK), a receptor kinase containing an SLG-like ectodomain, transmembrane region, and intracellular kinase domain, acts as the pistil determinant7,8. S-locus Protein 11 (SP11; also called SCR), a secreted small basic protein with four disulfide bonds forming a defensin-like structure, functions as the pollen determinant9–13. Two small RNAs, SP11 methylation inducer (SMI) and SMI2, regulate the dominant–recessive hierarchy on the pollen side by suppressing the SP11 expression14,15.
Pistil factor SRK, localized on the plasma membrane of the papilla cell, specifically recognizes its cognate pollen factor SP11 released from the pollen surface, triggering self-phosphorylation of the kinase domain16–19, and transduces the SI signal to intracellular downstream effectors, resulting in pollen rejection20–25. Both SRK and SP11 are highly polymorphic proteins among the haplotypes, with three hypervariable (HV I–III) regions in SRK; SP11 proteins have few similarities except for the signal sequences and cysteines forming the disulfide bonds26,27. These sequence variations are thought to be important for self/nonself-discrimination in Brassica SI; however, the discrimination mechanism is still largely unclear.
The recent determination of the complex structure of the S9-SRK ectodomain (eSRK) and S9-SP119,28 (called eSRK9–SCR9 in Ma et al.29) revealed the mechanism of S9-SP11 recognition by S9-SRK in B. rapa SI. However, the mechanisms of ligand recognition in other haplotypes and self/nonself-discrimination remained unknown. Here, we report the crystal structure of engineered S8-eSRK and S8-SP11 complex derived from S8-haplotype in B. rapa, which has a common overall structure with the S9-eSRK–S9-SP11 complex but an entirely different mode of the ligand recognition. Our comprehensive interaction analysis of modeled and known eSRK and SP11 structures by molecular dynamics (MD) simulations reveals the important features for understanding the mechanism of self/nonself-discrimination in Brassica SI.
Results
Structure of the S8-eSRK–S8-SP11 complex
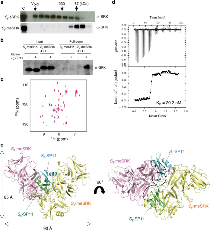
To further understand the mechanism by which SRK discriminates self- or nonself-SP11 in Brassica SI, we tried to determine the structure of the B. rapa S8-eSRK–S8-SP1110,30 complex. S8-eSRK (residues 32–433) expressed in insect cells by a baculovirus system was highly aggregated (Fig. 1a). Comprehensive protein engineering experiments yielded S8-eSRK containing 11 mutations (S8-meSRK) in two lectin domains that improved the expression of recombinant protein in the insect cell system (Fig. 1a; Supplementary Fig. 1a, b). Pull-down, isothermal calorimetry (ITC), gel-filtration, and chemical shift perturbation (CSP) analysis monitored by 1H-15N HSQC spectra revealed that S8-meSRK still strongly bound S8-SP11 (Fig. 1b–d; Supplementary Fig. 1c–e). In the pull-down assay, S8-meSRK-HLH, but not S8-meSRK, bound S8-SP11, consistent with our previous experiments18. S8-meSRK (S8-eSRK) seems difficult to form the ligand-receptor complex in the environment with low concentration of S8-meSRK such as the pull-down assay, in contrast to the high concentration conditions in ITC, gel-filtration, and CSP experiments. The dimerization domain (HLH) in S8-meSRK-HLH is supposed to enhance S8-meSRK–S8-SP11 interaction by supporting the SP11–induced SRK dimerization.

The crystal structure of the S8-meSRK ectodomain and chemically synthesized S8-SP11 complex was determined at 2.6 Å resolution. The complex, composed of a 2:2 S8-meSRK–S8-SP11 heterotetramer, forms a turned A-like structure (Fig. 1e). The structures of symmetrical molecules in a single complex are almost the same in both S8-meSRK and S8-SP11, with the root mean squared deviation (rmsd) values of 0.35 and 0.34 Å, respectively (Supplementary Fig. 2a, b). S8-meSRK consists of two lectin domains, an EGF-like domain, and a PAN domain with six disulfide bonds and three sugar chains (Supplementary Fig. 2c). Two SP11 molecules bind to the S8-meSRK surface comprising three HV regions26 whose sequences vary significantly among Brassica S-haplotypes (Supplementary Fig. 2d). These features are similar to those of the S9-eSRK–S9-SP11 complex structure29, assuming that the overall structures of the eSRK–SP11 complexes in other S-haplotypes are basically conserved.
Although the overall rmsd value between the S8-meSRK–S8-SP11 and S9-eSRK–S9-SP11 complexes is 2.11 Å, when single eSRK molecules of the two S-haplotypes are superimposed (rmsd = 0.88 Å), the opposite sides of the eSRK molecules exhibit six-degree torsion against the central axis of the complexes (Supplementary Fig. 3a, b). Superimposition of S8-SP11 and S9-SP11 (rmsd = 2.29 Å) reveals similar β-sheet structures, but different lengths and angles in the α-helix structures (Supplementary Fig. 3c). In the two SP11-binding sites of S8-meSRK, site 1 is 793.0 Å2 of the concaved surface area formed by all HV regions, and site 2 is a 444.1 Å2 crescent moon–like surface mainly formed by the HV II region (Supplementary Fig. 3d). These contact areas are similar to S9-eSRK (site 1, 782.6 Å2; site 2, 429.7 Å2); however, the shapes are slightly different (Supplementary Fig. 3d). These differences likely contribute to self-/nonself-discrimination ability.
SP11 recognition in S8– and S9-complexes
The β2–β3 loop of S8-SP11 forms a hydrogen bond network with the SP11-binding site 1 of S8-meSRK (Fig. 2a). The amino group of Lys63 in S8-SP11, located on the highly acidic concave surface of S8-meSRK, stabilizes the interaction. Phe69 of S9-SP11, which corresponds to Lys63 of S8-SP11, interacts with the hydrophobic concaved surface of S9-eSRK (Fig. 2b, c; Supplementary Fig. 3e). Met64 of S8-SP11 forms a contact alongside the main chain atoms between residues 296 and 297 of S8-meSRK and is solely involved in a homodimeric S8-SP11–S8-SP11 contact with a small contact area (52.1 Å2), in contrast to the absence of a homodimeric SP11–SP11 contact in the S9-complex (Fig. 2a–c; Supplementary Fig. 3f). Interestingly, only the side chain of Phe290 in S9-eSRK (His297 in S8-meSRK) flips to the SP11 molecule and engages in the steric clash against the Met64 of S8-SP11 when the eSRK molecules are superimposed (Fig. 2a–c). Met301 and Met304 of S8-meSRK also stabilize the complex by hydrophobic interactions with the residues in the β2–β3 loop and β1 strand of S8-SP11 (Supplementary Fig. 3f). Arg303 of S8-meSRK forms three hydrogen bonds with S8-SP11, whereas Met296 in the same position of S9-eSRK contributes to binding through hydrophobic interactions (Fig. 2d–f). Phe34 and Lys36 in the β1 strand of S8-SP11 interact with the HV III residues (Ile339 and Asn337) of S8-meSRK, whereas the α1 helix of S9-SP11 mainly contacts HV III in the S9-complex (Fig. 2d–f).

In SP11-binding site 2, the aromatic ring of Tyr275 in S8-meSRK is stacked with the plane of Asn65 side chain in S8-SP11, which forms three hydrogen bonds with Asn271, Glu277, and Ser293 of S8-meSRK (Fig. 2g). By contrast, no hydrogen bond and strong van der Waals interactions are found in this location on the S9-complex due to a 5-Å shift of the S9-SP11 β2–β3 loop from the center of the complex (Fig. 2g–i). Instead, the long α1 helix of S9-SP11 forms a larger contact area than S8-SP11 (Supplementary Fig. 3g). The recognition modes of symmetrical S8-SP11–S8-meSRK heterodimers are similar, but small differences are observed (Supplementary Fig. 3h, i). Although five of the eleven residues mutated in S8-meSRK contact S8-SP11, there is no negative effect on S8-SP11 recognition. The importance of the S8-meSRK amino acids involved in S8-SP11 recognition was confirmed by pull-down assay (Fig. 2j). The contact amino acids against S8-SP11 in S8-meSRK are almost in the three HV regions. Among the 31 contact residues, 21 positions are common in S9-eSRK; however, only six amino acids are conserved (Supplementary Fig. 4a). The positions of the contact residues of S8-SP11 against S8-meSRK are also relatively conserved (16 of 23 residues) in S9-SP11, but the amino acid sequence is less conserved (three residues; Supplementary Fig. 4b). These large differences in ligand-receptor contact surfaces between the S8– and S9-complexes enable the S8/S9-discrimination. Conservation analysis revealed that the amino acids constituting the SP11-binding pocket are highly variable among the S-haplotypes (Supplementary Fig. 3j).
SRK dimerization in S8– and S9-complexes
The contact area of the S8-meSRK dimerization surface (916.1 Å2) is smaller than that of S9-eSRK (964.1 Å2; Supplementary Fig. 5a). In the center of the dimerization surface in the S8-meSRK complex, His297, Val313, and Asn314 are in tight contact with the same residues of another S8-meSRK molecule via van der Waals interactions or hydrogen bonds (Supplementary Fig. 5b). By contrast, the position of the dimerization center in the S9-complex is slightly different because Phe290, which corresponds to His297 in the S8-complex, is in the opposite orientation to His297 (Supplementary Fig. 5c, d). Due to the large distance, Asn307 in S9-eSRK (Asn314 in S8-complex) does not contribute to dimerization, even though the amino acid is conserved (Supplementary Fig. 5c, d). Compared to Ser284 in S8-meSRK, which forms a hydrogen bond with Gln331, Ser276 in S9-eSRK is 7 Å from Ser284 in S8-meSRK in the superimposition of the S8– and S9-complexes and forms a hydrogen bond with Asp330 that contributes to dimerization in the S9-complex, but not the S8-complex (Supplementary Fig. 5e–g). In the 16 residues of S8-meSRK involved in dimerization, only six residues are conserved in S9-eSRK (Supplementary Fig. 5h). These differences in dimerization mode seem to cause a mismatch in the orientation of eSRK between the S8– and S9-complexes (Supplementary Fig. 3b). The variation in dimerization modes may contribute to the suppression of SRK hetero-dimerization in diploid plants.
Comprehensive analysis of class-I eSRK–SP11 interactions
Following the success of structure determination, we conducted modeling of the other eSRK–SP11 complexes based on the S8 and S9 crystal structures. Homology modeling of eSRK structures, which belong to class-I haplotypes, was successful because their amino acid sequences are generally quite similar to each other (Supplementary Fig. 6a). To avoid the artificial effects of the S8-meSRK mutations in the following experiments, we also made an S8-eSRK model from S8-meSRK. On the other hand, the homology modeling of SP11 could not produce reliable models because the tertiary structures are expected to vary due to the low sequence homology and differences in sequence length. To overcome this difficulty, we employed accelerated MD (aMD) simulations, which allow access to converged structures on a shorter time scale than conventional MD simulations31. Preliminary testing showed that the rmsd value of an S9-SP11 model against the crystal structure generated from a S8-SP11 crystal structure with a conventional homology modeling protocol was reduced to <2.0 Å from the initial value, 3.91 Å, after a 150-ns aMD simulation, demonstrating that the overall tertiary structure was well converged to the crystal structure (Supplementary Fig. 6b–d). Thus, we obtained five reliable SP11 model structures (S32, S36, S46, S47, and S61) that generally shared the defensin-like domain but exhibited unique structural features (Supplementary Fig. 6e). S46-SP11, which has seven Cys residues, formed three disulfide bonds, leaving the first Cys unbonded, whereas the other haplotypes could form four or five disulfide bonds. S32– and S36-SP11s, which have ten Cys residues, formed an additional disulfide bond relative to general SP11. Using these converged SP11 models, we next constructed docked eSRK–SP11 complex models.
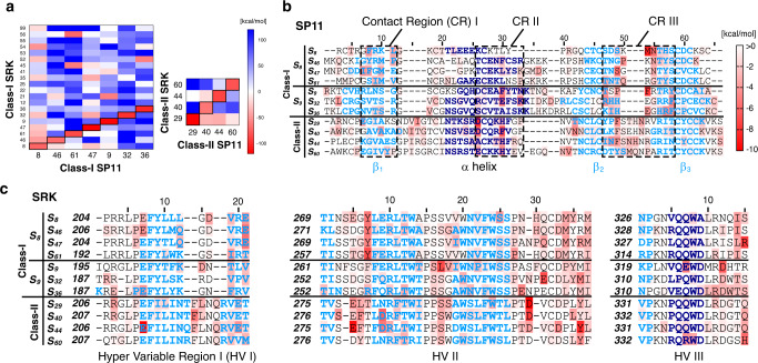
Comprehensive complex structures of self- and nonself-eSRK–SP11 combinations, including the actual S8-eSRK corrected from S8-meSRK, were modeled by superimposing onto the S8 or S9 crystal structure. In the subsequent molecular mechanics–generalized born surface area (MM–GBSA) calculations, the S8-eSRK–S8-SP11 and S9-eSRK–S9-SP11 complexes had binding free energies (ΔG) of –72.48 and –97.97 kcal mol–1, respectively, whereas S8-eSRK–S9-SP11 and S9-eSRK–S8-SP11 had energies 30.80 and –5.64 kcal mol–1, respectively, indicating that self-combinations form stable complexes, as shown in previous binding experiments16 (Fig. 3a). Comprehensive analysis of MM–GBSA using twenty eSRK and seven SP11 structures revealed large negative ΔG values only on eSRK–SP11 complexes of the same haplotype, suggesting that self-pairs, but not nonself-pairs, can form stable complexes as in the S8 and S9 crystal structures.

Different modes of SP11 recognition in the S8– and S9-subgroups
Subsequent per-residue energy decomposition analysis of the seven self-eSRK–SP11 complexes revealed that the recognition modes can be categorized into two subgroups, the S8-subgroup (S8, S46, S47, and S61) and S9-subgroup (S9, S32, and S36), based on the pattern of ΔG contributions (Fig. 3b, c). The subgroups are consistent with the topology of phylogenetic trees of SRK and SP11, suggesting that the recognition modes are conserved within the subgroups (Supplementary Fig. 7). We also identified three important regions: the C-terminus of the β1 strand, the C-terminus of the α-helix, and the loop structure between β2 and β3 strands in SP11, denoted as Contact Regions I–III (CR I–III), respectively, that predominantly contributed to ΔG for their corresponding eSRK (Fig. 3b; Table 1). Interestingly, CR I contributed 20.3–30.9% to ΔG in S8-relative haplotypes, whereas less or no contribution was observed in the S9-subgroup (0.0–10.9%; Table 1). Meanwhile, S9– and S32-SP11 had large negative ΔG values in CR II, consistent with the large eSRK–SP11 interface observed in the S9 crystal structure. CR III, located near the center of the eSRK–SP11 tetramer complex in general, was identified as the most important region for binding in both S8– and S9-relative haplotypes (27.4–55.0%).
Table 1: Proportion of ΔG contribution from SP11.
| CR Ia | CR IIa | CR IIIa | |
|---|---|---|---|
| S8-subgroup (class-I) | |||
| S8-SP11 | 22.2% | 0.4% | 50.0% |
| S46-SP11 | 20.5% | 11.0% | 38.7% |
| S47-SP11 | 30.9% | 14.5% | 27.4% |
| S61-SP11 | 20.3% | 6.8% | 48.8% |
| S9-subgroup (class-I) | |||
| S9-SP11 | 0.0% | 23.5% | 47.2% |
| S32-SP11 | 1.5% | 27.4% | 29.8% |
| S36-SP11 | 10.9% | 7.0% | 55.0% |
| Class-II subgroup | |||
| S29-SP11 | 11.2% | 29.1% | 20.1% |
| S40-SP11 | 8.4% | 22.0% | 14.1% |
| S44-SP11 | 3.0% | 24.7% | 45.8% |
| S60-SP11 | 11.9% | 24.7% | 23.5% |
aCR I, II, and III correspond to the C-terminal β1 strand (Position 7–12), C-terminal α-helix (26–33), and β2–β3 loop (47–58), respectively (see also Fig. 3b).
Our analysis also identified different binding modes of eSRK between S8– and S9-subgroups (Fig. 3c). A polar interaction between a Glu/Thr residue at position 21 in the eSRK-HV I (e.g., S8-Glu219) and a Lys/Gln at the loop of SP11-CR III (S8-Lys63) is characteristic in the S8-subgroup (Supplementary Fig. 8a, c, d, f, h, j), whereas a hydrophobic interaction is present there in the S9-subgroup (Supplementary Fig. 9). In addition, a Tyr residue at position 7 in the eSRK-HV II (e.g., S8-Tyr275), which is completely conserved in the S8-subgroup, interacts with an Asn residue located on position 55 of SP11 (Fig. 3b), except in S61, to contribute to high binding affinity (Supplementary Fig. 8c, f, h, j), although the interaction was absent in the S9-subgroup. Finally, residues on positions 12 and 14 in eSRK-HV III play important roles in the binding mode because they are generally hydrophobic to interact with residues on CR I (mainly positions 8 and 10) in S8-subgroup (Supplementary Fig. 8b, e, g, i), but Asp and Thr residues are present to interact with Lys residue(s) in the C-terminus of CR II instead in S9-subgroup (Supplementary Fig. 9). Taken together, these different interaction modes using CR I–III are largely responsible for global self/nonself-recognition between SP11 subgroups.
Self/nonself-discrimination in the S8– and S9-subgroups
Next, we tried to identify residues that cause self/nonself-discrimination within the two subgroups. Because the S46-haplotype is closely related to S8 in the S8-subgroup (85% identity in eSRK, 36% in mature SP11), and the S32– and S36-haplotypes in the S9-subgroup had high sequence identity (88% in eSRK, 75% in mature SP11), we examined the two pairs using computational and experimental analyses. Our S46-eSRK–S46-SP11 complex model (Fig. 4a) revealed that Ser273 and Asp275 in S46-eSRK, which are the residues corresponding to Asn271 and Glu273 in S8-eSRK, respectively, were located close to Asn59 of S46-SP11, and that Ile339, which has a more hydrophobic side chain than the same position of S8-eSRK (Asn337), interacted with Phe39 in the α-helix of S46-SP11. Hence, we performed an experimental mutation analysis to examine the effect on self/nonself-discrimination. Figure 4b showed that S8-meSRK N271S, E273D, and N337I triple mutations almost completely abolished binding to S8-SP11, although the N271S/E273D double and the N337I single mutants had only limited effects. This observation indicates that the tight binding between the S8-meSRK and S8-SP11 were achieved by multiple residues (or regions). In contrast to the result shown in Fig. 2j, this observation is the consequence of relatively mild differences in amino acid characteristics between S8-SRK and S46-SRK. For S32– and S36-haplotypes, on the other hand, we identified Ser36, Lys57, Ile58, and His62 residues in S36-SP11 as candidate residues involved in discrimination between S32– and S36-eSRK based on our models (Fig. 4c). To confirm the importance of the residues, we performed a pollination bioassay16. When an S36S36 pistil was treated with recombinant S36-SP11 protein, compatible S12 pollen was rejected by S36-SP11-induced SI reaction. Among the residues, only the S36-SP11H62R mutant did not induce the SI reaction against S36S36 pistils, suggesting that the mutation critically disrupted the formation of the SRK–SP11 complex (Fig. 4d). This observation can be explained by our S36 complex models because S36-eSRK Arg258, which is anomalously located at this position but not in any other eSRK structure, can interfere with H62R mutation through steric and electrostatic repulsion (Fig. 4c).

Computational analysis in class-II haplotypes
To show that our computational methodology can be applied to other subgroups, we also modeled eSRK and SP11 structures belonging to class-II haplotypes, S29, S40, S44, and S60 (hereafter the class-II subgroup). Class-II haplotypes, which exhibit a recessive SI phenotype in the pollen part against other class-I haplotypes, including the S8– and S9-subgroups, are phylogenetically farthest from known class-I haplotypes in B. rapa (Supplementary Fig. 7)32–36. Although sequence homology between the class-II SRK haplotypes is high, there is a characteristic four-residue amino acid insertion in the HV I region relative to the S8– or S9-subgroup. We performed homology modeling for all four class-II eSRK proteins, using the S8-meSRK crystal structure as a template with the four-residue insertion (FLNQ) set to a β-turn structure, and successfully obtained stable model structures. On the other hand, because of low homology with S8– or S9-SP11 sequences and the absence of analogous structures in PDB, the Rosetta ab initio protocol37 (see “Methods”) was used to generate initial structures of class-II SP11 proteins. The backbones of final class-II SP11 models, after refinement with aMD simulations, are similar to those of other class-I SP11 proteins (Supplementary Fig 6e).
After superimposing the modeled class-II eSRK and SP11 structures on the S8 crystal structure, we carried out extensive aMD simulations to search for the binding positions of SRK and SP11. Similar to the results of the S8– and S9-subgroups, MM–GBSA calculations showed that the class-II eSRK proteins could bind to their corresponding SP11 proteins strongly, but not otherwise (Fig. 3a). All four class-II eSRK–SP11 complex models obtained from the aMD simulations revealed that a Phe/Tyr residue in the β2 strand of SP11-CR III (e.g., Phe75 in S29) interacted with a Phe residue (e.g., Phe218 in S29) located in the four-residue insertion in eSRK-HV I (Fig. 3b, c; Supplementary Fig. 10). In addition to this aromatic–aromatic interaction, SP11-His/Phe62 in CR II, which is present in the C-terminus of the α-helix, could enter a cleft between eSRK-HV I and HV III, and its main chain formed a hydrogen bond with a Lys residue of eSRK (e.g., K333 in S29). These observations indicated that these interactions characterize the binding mode of class-II eSRK–SP11 complexes. Moreover, the per-residue energy decomposition analysis (Table 1) showed that the contribution of CR II to ΔG in the class-II subgroup was relatively high (22.0–29.1%) whereas that of CR III was slightly lower (14.1–45.8%) than in the S8– or S9-subgroup, also suggesting a difference in their binding modes.
These eSRK–SP11 complex models and MM-GBSA calculations also provide insight into self/nonself-discrimination within class-II haplotypes. Although the amino acid sequences of the HV regions of SRK are relatively conserved in the four class-II haplotypes, the residues that formed an interface between the β-turn structure of eSRK-HV II and the α-helix of SP11 were completely different, suggesting that these residues can generate self/nonself-discrimination. For example, the 58th residue of SP11 (position 26 in Fig. 3b) is Ala in S44, but Asp or Glu in the other three haplotypes. The residue is proximal to the 292nd residue of eSRK-HV II (position 19 in Fig. 3c), which is Asp in S44 but Gly or Ala in the others (Supplementary Fig. 10). If these negatively charged amino acids are present in both eSRK and SP11, it may impair the formation of the eSRK–SP11 complex and contribute to self/nonself-discrimination within class-II haplotypes. Moreover, Arg82 of S40-eSRK may contribute to discrimination between S29– and S40-SP11 because the bulkier and positively charged Lys55 of S29-SP11 can interfere with it, whereas Val55 of S40-SP11 cannot (Supplementary Fig. 10a, b). In addition, the presence of additional mutations in S60 may contribute to discrimination from the other class-II haplotypes. Arg338 of S60-eSRK, located on HV III, could form a salt bridge with Glu58 of S60-SP11. It should also be noted that Tyr192 of S60-eSRK, which is not present in the HV regions but is unique to S60, is located near Met80 of S60-SP11, forming a methionine-aromatic interaction38 (Supplementary Fig. 10d). These additional interactions contributed to large negative ΔG in the S60 complex, as shown in Fig. 3. Taken together, our computational models for the class-II subgroup revealed that the binding mode between eSRK and SP11 was significantly different from that of the S8– or S9-subgroup, and that the self/nonself-discrimination within the class-II subgroup would be achieved by amino acid variation in the shared binding interfaces.
Discussion
Our computational modeling using the two crystal structures successfully generated highly reliable models of the eSRK–SP11 complex and identified a global difference in eSRK–SP11 recognition among the subgroups in the MM–GBSA and local interactions that discriminate between similar haplotypes. Phylogenetic analysis suggested that the SRK and SP11 genes in Brassica have co-evolved to maintain stable interactions between self-combinations (Supplementary Fig. 7)27,39,40. Our data suggest that the S-haplotypes can be classified into a small number of subgroups with similar recognition modes based on the topology of the phylogenetic trees (Supplementary Fig. 7). Some key residues important for self-recognition within each subgroup appear to be evolutionarily restricted, because mutations in these residues are more likely than changes in minor residues to abolish recognition ability, as in the case of other highly conserved amino acids required for protein function. Therefore, the recently emerged S-haplotypes are likely to have been primarily generated by mutations in minor residues.
The haplotype-specific interaction has been explained based on amino acid variation in the binding surfaces of SRK and SP1129. However, our research suggests that the distinctions between multiple contact regions (HV/CR) in both SRK and SP11 are also important for the haplotype-specific interaction. The frequency of HV/CR usage, as well as amino acid variation, enables robust and rigorous recognition of self-SP11, and also seems to have aided the acquisition of numerous S-haplotypes over the course of evolution by ensuring the multiplicity of SRK–SP11 interaction surfaces. We demonstrated that our methods can be used to analyze the interactions between SRK and SP11 in other unrelated subgroups and have potential applications for future analysis to identify unknown pairs of defensin-like ligands and SRK-like receptors. Our results contribute to the comprehensive understanding of not only self/nonself-discrimination in Brassica SI, but also other related protein–protein interactions.
Methods
Constructs
SRK28,30,32–34,39 and SP119–11,27,35 sequences used in this study are listed in Supplementary Data 1. For protein expression, S8-eSRK (encoding residues 32–433) was cloned into pBac6 (Merck Millipore) as an N-terminal 6xHis and C-terminal DYKDDDDK (FLAG)-tag fusion protein connected by the Human Rhinovirus 3C (HRV3C) protease recognition linker. S8–meSRK, which encodes S8-eSRK containing 11 amino acid mutations (P79S, Y80E, I81R, F108V, L110R, L180R, F190S, L239S, L214Q, V286G, and V287A), was synthesized by step-by-step site-directed mutagenesis using the KOD -Plus- Mutagenesis Kit (TOYOBO). To suppress recombinant protein aggregation, the 11 amino acids were replaced with less hydrophobic residues of S8-SLG or other SRK proteins. The P79S, Y80E, and I81R mutations were derived from the S8-SLG sequence; F108V and L110R are from S12-SRK; L180R is from S60-SRK; F190S and L239S are from S9-SRK; and L214Q, V286G, and V287A are from S46-SRK. S8–meSRK-HLH encodes S8-meSRK with a C-terminal fusion of the SREBP-2 dimerization domain (HLH, residues 343–403), as described previously18,41 and the same tags were cloned into pBac6. S8-SP11 (encoding residues 25–74) and S36-SP11 (14–71) were cloned into pET39b (Novagen) as DsbA fusions with the HRV3C protease recognition linker. Mutations were introduced into S8–meSRK, S8–meSRK-HLH, and S36-SP11 constructs by site-directed mutagenesis.
Structure determination
S8-eSRK and the derivatives were expressed as secreted proteins in an insect cell system. Baculovirus incorporating each eSRK construct was generated using the BacMagic system (Merck Millipore). For S8-meSRK crystallization, 10 mL of P4 virus was used to infect 1 L of Sf9 cell culture (1.5 × 106 cells mL–1) grown in Sf-900 II SFM (Thermo Fisher) medium containing 1% FBS, 100 μg mL–1 streptomycin, and 0.25 μg mL–1 amphotericin B, and cultured for 72 h at 23 °C. The culture medium was concentrated using a VIVAFLOW 200 (Sartorius) and subjected to DYKDDDDK antibody–conjugated agarose resin column (Wako). After washing with Buffer A (20 mM Tris-HCl, pH 8.0 and 100 mM NaCl), S8-meSRK was eluted with Buffer A containing 0.3 mg mL–1 DYKDDDDK peptide and 200 mM arginine. Tags were removed by 12-hour incubation with HRV3C protease at 4 °C. Further ion-exchange (HiTrap Q, GE Healthcare) and gel-filtration (Superdex 200, GE Healthcare) chromatography yielded a single protein band in SDS-PAGE analysis. A total of 5 mg S8-meSRK was obtained from 250 L culture and concentrated to 7–9 mg mL–1 for crystallization. Purified protein was confirmed by MALDI-TOF-MS and protein sequence analysis. Selenomethionine (SeMet)-labeled S8-meSRK was expressed in ESF 921 methionine-deficient medium (Expression Systems) supplemented with 100 mg L–1 SeMet at 24 and 48 h after baculovirus infection. Other culture conditions and protein purification steps are same as for the native protein.
S8-meSRK and chemically synthesized biotin-S8-SP1116 were mixed at a 1:3 molar ratio. S8-meSRK–S8-SP11 complex was crystallized by the vapor diffusion method in a mixture of 1 μl of protein solution and 1 μl of reservoir solution containing 15–16% PEG3350 and 0.2 M magnesium formate. Crystals were transferred into cryoprotectant solution containing 30% PEG3350, 0.2 M magnesium formate, and 5% glycerol (native crystal) or 16% PEG3350, 25% PEG200, and 0.2 M magnesium formate (SeMet-labeled) and flash-frozen in liquid nitrogen. Data collections were performed at beamlines BL41XU and BL44XU at SPring-8 and beamline BL1A at the Photon Factory. Data collection of SeMet-labeled crystals was performed at a peak wavelength of Se (0.9791 Å). Diffraction data were processed and scaled using HKL200042, and statistics of data collection and processing are summarized in Supplementary Table 1. We cut off the native data at 2.6 Å resolution due to the high Rmerge value (0.8>), even though the CC1/2 and I/σI values were still enough.
The initial phase was determined by SAD (single-wavelength anomalous dispersion) approach. Eleven Se atoms were found by SHELX43 program using 3.5 Å diffraction data from SeMet-labeled S8-meSRK–S8-SP11 crystal. The initial phase was solved by AutoSol in the Phenix program suite44, and model building was performed using AutoBuild in Phenix. The initial model was used for molecular replacement by Phaser45 using 2.6-Å diffraction data from the native crystal. The model was refined using phenix.refine in Phenix and COOT46, and validated with MolProbity47. Refinement statistics are shown in Supplementary Table 1. Protein–protein interaction area was calculated using areaimol in CCP4 suit48. Structural figures were created using PyMol (https://pymol.org/2/) with the APBS plugin. The conservation profile was generated using the ConSurf server (https://consurf.tau.ac.il/).
Isothermal titration calorimetry (ITC)
ITC measurement of the S8-meSRK–S8-SP11 interaction was carried out on a MicroCal iTC200 (Malvern Panalytical) at 20 °C. Protein solutions were prepared at 29 μM (S8-meSRK) and 290 μM (biotin-S8-SP11) in Buffer A. For one titration cycle, 1 μL of S8-SP11 solution was injected into a sample cell containing 200 μL of S8-meSRK. The run consisted of 39 cycles and 5-minute intervals. The data were analyzed using the ORIGIN software (Malvern Panalytical).
Gel-filtration analysis
Gel-filtration analysis of S8-meSRK–S8-SP11 interaction was performed on a Superdex 200 10/30 column (GE Healthcare). S8-meSRK (10 μM), S8-SP11 (30 μM), and the mixture in Buffer A were independently analyzed at 4 °C. Molecular marker (Bio-Rad) was also used for molecular size estimation. Full image of SDS-PAGE gel is shown in Supplementary Fig. 11.
NMR analysis
One milligram of S8-meSRK protein was prepared from 50 L culture of Sf9 cells as described above. 15N- and 15N/13C-labeled S8-SP11 were expressed as DsbA fusion proteins in Escherichia coli Rosetta 2 (DE3) strain (Merck Millipore) in M9 medium containing 0.5 g L–1 15N-ammonium chloride (Cambridge Isotope Laboratories) and 1 g L–1 13C-glucose (Cambridge Isotope Laboratories) as the sole sources of nitrogen and carbon, respectively. The recombinant protein was purified from cell lysate by nickel column and ion-exchange (HiTrapQ) chromatography. After digestion with HRV3C protease, 15N- and 15N/13C-labeled S8-SP11 were further purified using Superdex200 and ODS (Vydac) columns. To establish the NMR assignments, a series of 3D NMR experiments (HNCACB, HNCA, CBCA(CO)NH, HN(CA)CO, and HNCO) were performed. NMR experiments were performed at 298 K using a Bruker AVANCEIII 600 equipped with a TCI CRYOPROBE and a Bruker AVANCEIII HD 900 equipped with a TCI CRYOPROBE. NMR spectra were processed and analyzed using NMRPipe49 and Sparky (Goddard, T. D. & Kneller, G. D.; https://www.cgl.ucsf.edu/home/sparky/), respectively.
Pull-down assay
All pull-down assays were performed using S8-meSRK or S8-meSRK-HLH proteins. For the mutational analysis, the E219R, N271D, Y275A, E277R, M301A/M304A, R303E, and I339D mutations in S8-meSRK-HLH were tested. For S8-meSRK expression, baculovirus encoding each gene was used to infect Sf9 cells, and the infected cells were cultured at 23 °C for 72 h. The supernatants (1 mL) were mixed with 1 μg of biotin-S8-SP11 and incubated at 4 °C for 2 h. After the addition of 30 μL of avidin beads (PIERCE), the samples were gently agitated at 4 °C for 2 h. The avidin beads were washed five times with Buffer A, and binding proteins were eluted by SDS sample buffer. The samples were separated by SDS-PAGE and transferred to PVDF membranes (Merck Millipore). Immunoblots were performed using SNAP i.d. (Merck Millipore); Blocking One (Nacalai Tesque) was used for blocking, Can Get Signal (TOYOBO) for as solvent, and TTBS (10 mM Tris-HCl [pH7.4], 100 mM NaCl, and 0.05% Tween 20) as washing buffer. Primary antibody C118, which recognizes S8-SRK and S8-SLG, and secondary antibody anti-rabbit HRP (Bio-Rad) were used at a dilution of 1:4,000. The signals were detected on a LAS4000 (Fujifilm) using Luminata Forte Western HRP Substrate (Merck Millipore). The full images of blots are shown in Supplementary Fig. 11.
Pollination bioassay
For the stigma preparation, non-pollinated mature flower buds were cut at the peduncle, and the anthers were cut off and stood on 1% solid agar plate. For the pollination bioassay, stigmas from S36 homozygous plants were treated with peptides containing 0.05% Tween 20, and then dried in air for 1 h. After pollination with the pollen from an S12 plant, the stigmas were kept at 23 °C overnight. Thereafter, pistils of pollinated flowers were softened with 1 N NaOH for 1 h at 60 °C, and then stained with basic aniline blue (100 mM K3PO4, 0.1% aniline blue). Samples were mounted on slides in 50% glycerol (fluorescence microscope grade) and observed by UV-fluorescence microscopy50.
Computational methods
Modeling of SP11: Tertiary structures of SP11 proteins were generated by a two-step process: initial structure modeling and aMD simulations. First, sequences of S46, S47, S61, S32, and S36-SP11 proteins were aligned using ClustalW version 2.151,52 so that all cysteine residues were located at the same positions. Coordinates of S8-SP11 taken from the crystal structure (PDB ID: 6KYW) were used as a template for haplotypes S46, S47, and S61, whereas S9-SP11 taken from S9-eSRK–S9-SP11 crystal structure (PDB: 5GYY)29 was used for S32 and S36. Five homology models were generated using MODELLER version 9.1653,54, and the one with minimal ‘molpdf’ score was selected as the initial structure for subsequent MD simulations. Sequences used for the modeling are described in Supplementary Data 1.
For modeling of the class-II SP11 proteins (S29, S40, S44, and S60), the initial structure was generated by ab initio modeling using Rosetta 3.937 instead of homology modeling because of their sequences were very divergent from those of class-I SP11. We assumed that all eight cysteines at the C-terminus of the class-II SP11 proteins could also form disulfide bonds to form a defensin-like domain, as observed in S8– or S9-SP11, and searched for the combinations of the length of secondary structures and disulfide pairs. The best one is shown in Supplementary Fig. 6e. We selected a model structure with the minimal Rosetta score as the initial structure for subsequent MD simulations.
After adding hydrogen atoms, the modeled SP11 structure was fully solvated in the TIP3P water model55 in a cubic periodic box, and then neutralized by adding Na+ and Cl– ions via the Amber LEaP module56. The ff14SB force field57 was used for the protein. Short-range van der Waals and electrostatic interactions were cut off beyond 10 Å, and the particle mesh Ewald (PME) method58,59 was used for long-range interactions. The system was first relaxed using 200 steps of the steepest descent minimization, with a 1000 kcal mol–1 Å–2 constraint applied to the heavy atoms of the protein. Subsequently, the entire system was subjected to 200 steps of the steepest descent minimization without restraints. Next, to gradually heat the system, 1-ns MD simulations were performed at 300 K and 1.0 × 105 Pa under NPT ensemble. During the equilibrations, the SHAKE algorithm60 was used to constrain the bonds including hydrogen atoms, and the integration time step was set to 2 fs. The Berendsen weak coupling algorithm61 was used to maintain constant temperature and pressure. After equilibration, 20-ns conventional production runs were carried out. Equilibrations and production runs were performed using the PMEMD module of AMBER 1862.
To enhance the conformational sampling space and obtain the converged structures of modeled SP11s, 150-ns aMD simulations were performed after the conventional MD simulations described above. In this study, we employed the “dual-boost” aMD, in which a non-negative dihedral boost potential was applied to all dihedrals in the system, in addition to a total boost potential to all atoms in the system. Reference energies for dihedrals (Edihed), total potentials (Etotal), and the acceleration factors for them (αdihed and αtotal) were determined as follows:
\begin{array}{l}E_{{\mathrm{dihed}}} = 4.0N_{{\mathrm{res}}} + V_{{\mathrm{dihed}}\_{\mathrm{avg}}},\quad\alpha _{{\mathrm{dihed}}} = 4.0N_{{\mathrm{res}}} \times 0.2\\ E_{{\mathrm{total}}} = 0.2N_{{\mathrm{atoms}}} + V_{{\mathrm{total}}\_{\mathrm{avg}}},\quad\alpha _{{\mathrm{dihed}}} = 0.2N_{{\mathrm{atoms}}},\end{array}
\]
where Nres is the number of protein residues, Natoms is the total number of atoms in the system, and Vdihed_avg and Vtotal_avg are the average dihedral and total potential energies calculated by the previous 20-ns conventional MD simulations, respectively.
MD simulations of complex model of eSRK/SP11: Structures of class-I (S46, S47, S61, S32, and S36) and class-II (S29, S40, S44, and S60) eSRK proteins were modeled in the same manner as homology modeling of SP11 proteins. For the class-II eSRK proteins, the additional four residues located in the HV I region were assigned to form a β-turn structure. To build an initial structure of eSRK–SP11 complex, the same haplotypes of the modeled eSRK and SP11 were superposed onto the crystal structure of S9-eSRK–S9-SP11 structure for S32 and S36; S8-meSRK–S8-SP11 for S46, S47, S61, and four class-II haplotypes. Energy minimization and heating of the system for the modeled eSRK–SP11 were then conducted as described above. Unrestrained 150-ns production runs were subsequently carried out at constant temperature (300 K) using the V-rescale algorithm63–65.
MM-GBSA: The MM–GBSA66 implemented in AmberTools 18 was employed to calculate the binding free energy, ΔGbind, for complexes between the modeled eSRK and SP11 structures. The GBOBC implicit solvent model (parameters α = 1.0, β = 0.8, and γ = 4.85)67 was used with a salt concentration of 0.2 M. All calculations were performed using MD trajectories between 30 and 150 ns, recorded every 100 ps (1200 snapshots for each complex).
Evolutionary analysis
The evolutionary history of SP11 and SRK was inferred using the Neighbor-Joining method68. The percentages of replicate trees in which the associated taxa clustered together in the bootstrap test (1000 replicates) are shown next to the branches. The evolutionary distances, in units of number of base substitutions per site, were computed using the Kimura two-parameter method implemented in MEGA X69.
Reporting summary
Further information on research design is available in the Nature Research Reporting Summary linked to this article.
Supplementary Materials
References
- S Takayama, A Isogai. Self-incompatibility in plants. Annu. Rev. Plant Biol., 2005. [DOI | PubMed]
- AJ Bateman. Self-incompatibility systems in angiosperms: III. Cruciferae. Heredity, 1955. [DOI]
- IS Nou, M Watanabe, A Isogai, K Hinata. Comparison of S-alleles and S-glyeoproteins between two wild populations of Brassica campestris in Turkey and Japan. Sex. Plant Reprod., 1993. [DOI]
- V Ruffio-Chable, T Gaude. S-haplotype polymorphism in Brassica oleracea. Acta Hortic., 2001. [DOI]
- S Takayama. Sequences of S-glycoproteins, products of the Brassica campestris self-incompatibility locus. Nature, 1987. [DOI]
- JB Nasrallah, TH Kao, CH Chen, ML Goldberg, ME Nasrallah. Amino-acid sequence of glycoproteins encoded by three alleles of the S locus of Brassica oleracea. Nature, 1987. [DOI]
- T Takasaki. The S receptor kinase determines self-incompatibility in Brassica stigma. Nature, 2000. [DOI | PubMed]
- JC Stein, B Howlett, DC Boyes, ME Nasrallah, JB Nasrallah. Molecular cloning of a putative receptor protein kinase gene encoded at the self-incompatibility locus of Brassica oleracea. Proc. Natl Acad. Sci. USA, 1991. [DOI | PubMed]
- G Suzuki. Genomic organization of the S locus: identification and characterization of genes in SLG/SRK region of S9 haplotype of Brassica campestris (syn. rapa). Genetics, 1999. [PubMed]
- S Takayama. The pollen determinant of self-incompatibility in Brassica campestris. Proc. Natl Acad. Sci. USA, 2000. [DOI | PubMed]
- CR Schopfer, ME Nasrallah, JB Nasrallah. The male determinant of self-incompatibility in Brassica. Science, 1999. [DOI | PubMed]
- H Shiba. A pollen coat protein, SP11/SCR, determines the pollen S-specificity in the self-incompatibility of Brassica species. Plant Cell, 2001
- M Mishima. Structure of the male determinant factor for Brassica self-incompatibility. J. Biol. Chem., 2003. [DOI | PubMed]
- Y Tarutani. Trans-acting small RNA determines dominance relationships in Brassica self-incompatibility. Nature, 2010. [DOI | PubMed]
- S Yasuda. A complex dominance hierarchy is controlled by polymorphism of small RNAs and their targets. Nat. Plants, 2016. [DOI | PubMed]
- S Takayama. Direct ligand-receptor complex interaction controls Brassica self-incompatibility. Nature, 2001. [DOI | PubMed]
- A Kachroo, CR Schopfer, ME Nasrallah, JB Nasrallah. Allele-specific receptor-ligand interactions in Brassica self-incompatibility. Science, 2001. [DOI | PubMed]
- H Shimosato. Characterization of the SP11/SCR high-affinity binding site involved in self/nonself recognition in Brassica self-incompatibility. Plant Cell, 2007. [DOI | PubMed]
- D Cabrillac, JM Cock, C Dumas, T Gaude. The S-locus receptor kinase is inhibited by thioredoxins and activated by pollen coat proteins. Nature, 2001. [DOI | PubMed]
- T Gu, M Mazzurco, W Sulaman, DD Matias, DR Goring. Binding of an arm repeat protein to the kinase domain of the S-locus receptor kinase. Proc. Natl Acad. Sci. USA, 1998. [DOI | PubMed]
- SL Stone, MA Arnoldo, DR Goring. A breakdown of Brassica self-incompatibility in ARC1 antisense transgenic plants. Science, 1999. [DOI | PubMed]
- K Murase. A membrane-anchored protein kinase involved in Brassica self-incompatibility signaling. Science, 2004. [DOI | PubMed]
- M Kakita. Two distinct forms of M-locus protein kinase localize to the plasma membrane and interact directly with S-locus receptor kinase to transduce self-incompatibility signaling in Brassica rapa. Plant Cell, 2007. [DOI | PubMed]
- M Iwano. Calcium signalling mediates self-incompatibility response in the Brassicaceae. Nat. Plants, 2015. [DOI | PubMed]
- F Chen. Functional analysis of M-locus protein kinase revealed a novel regulatory mechanism of self-incompatibility in Brassica napus L. Int. J. Mol. Sci., 2019. [DOI]
- M Kusaba, T Nishio, Y Satta, K Hinata, DJ Ockendon. Striking sequence similarity in inter- and intra-specific comparisons of class I SLG alleles from Brassica oleracea and Brassica campestris: implications for the evolution and recognition mechanism. Proc. Natl Acad. Sci. USA, 1997. [DOI | PubMed]
- M Watanabe. Highly divergent sequences of the pollen self-incompatibility (S) gene in class-I S haplotypes of Brassica campestris (syn. rapa) L. FEBS Lett., 2000. [DOI | PubMed]
- M Watanabe. A high degree of homology exists between the protein encoded by SLG and the S receptor domain encoded by SRK in self-incompatible Brassica campestris L. Plant Cell Physiol., 1994. [DOI | PubMed]
- R Ma. Structural basis for specific self-incompatibility response in Brassica. Cell Res, 2016. [DOI | PubMed]
- S Yamakawa, A Isogai, M Watanabe, K Hinata, A Suzuki. The sequences of S-receptor kinases (SRK) involved in self-incompatibility and their homologies to S-locus glycoproteins of Brassica campestris. Biosci. Biotechnol. Biochem., 1995. [DOI | PubMed]
- D Hamelberg, J Mongan, JA McCammon. Accelerated molecular dynamics: a promising and efficient simulation method for biomolecules. J. Chem. Phys., 2004. [DOI | PubMed]
- E Fukai, R Fujimoto, T Nishio. Genomic organization of the S core region and the S flanking regions of a class-II S haplotype in Brassica rapa. Mol. Genet. Genomics, 2003. [DOI | PubMed]
- T Kakizaki. Comparative analysis of the S-intergenic region in class-II S haplotypes of self-incompatible Brassica rapa (syn. campestris). Genes Genet. Syst., 2006. [DOI | PubMed]
- K Hatakeyama, T Takasaki, M Watanabe, K Hinata. Molecular characterization of S locus genes, SLG and SRK, in a pollen-recessive self-incompatibility haplotype of Brassica rapa L. Genetics, 1998. [PubMed]
- H Shiba. The dominance of alleles controlling self-incompatibility in Brassica pollen is regulated at the RNA level. Plant Cell, 2002. [DOI | PubMed]
- K Hatakeyama, M Watanabe, T Takasaki, K Ojima, K Hinata. Dominance relationships between S-alleles in self-incompatible Brassica campestris L. Heredity, 1998. [DOI]
- D Gront, DW Kulp, RM Vernon, CEM Strauss, D Baker. Generalized fragment picking in Rosetta: design, protocols and applications. PLoS ONE, 2011. [DOI | PubMed]
- KSC Reid, GA Lindley, JM Thornton. Sulphur-aromatic interactions in proteins. FEBS Lett., 1985. [DOI]
- K Sato. Coevolution of the S-locus genes SRK, SLG and SP11/SCR in Brassica oleracea and B. rapa. Genetics, 2002. [PubMed]
- S Fujii, KI Kubo, S Takayama. Non-self- and self-recognition models in plant self-incompatibility. Nat. Plants, 2016. [DOI | PubMed]
- E Nagoshi, Y Yoneda. Dimerization of sterol regulatory element-binding protein 2 via the helix-loop-helix-leucine zipper domain is a prerequisite for its nuclear localization mediated by importin beta. Mol. Cell. Biol., 2001. [DOI | PubMed]
- Z Otwinowski, W Minor. Processing of X-ray diffraction data collected in oscillation mode. Methods Enzymol., 1997. [DOI | PubMed]
- GM Sheldrick. Experimental phasing with SHELXC/D/E: combining chain tracing with density modification. Acta Crystallogr. Sect. D. Biol. Crystallogr., 2010. [DOI | PubMed]
- PD Adams. PHENIX: a comprehensive Python-based system for macromolecular structure solution. Acta Crystallogr. Sect. D. Biol. Crystallogr., 2010. [DOI | PubMed]
- AJ McCoy. Phaser crystallographic software. J. Appl. Crystallogr., 2007. [DOI | PubMed]
- P Emsley, B Lohkamp, WG Scott, K Cowtan. Features and development of Coot. Acta Crystallogr. Sect. D. Biol. Crystallogr., 2010. [DOI | PubMed]
- VB Chen. MolProbity: all-atom structure validation for macromolecular crystallography. Acta Crystallogr. Sect. D. Biol. Crystallogr., 2010. [DOI | PubMed]
- MD Winn. Overview of the CCP4 suite and current developments. Acta Crystallogr. Sect. D. Biol. Crystallogr., 2011. [DOI | PubMed]
- F Delaglio. NMRPipe: a multidimensional spectral processing system based on UNIX pipes. J. Biomol. NMR, 1995. [DOI | PubMed]
- YO Kho, J Bear. Observing pollen tubes by means of fluorescence. Euphytica, 1968
- JD Thompson, DG Higgins, TJ Gibson. CLUSTAL W: improving the sensitivity of progressive multiple sequence alignment through sequence weighting, position-specific gap penalties and weight matrix choice. Nucleic Acids Res., 1994. [DOI | PubMed]
- MA Larkin. Clustal W and Clustal X version 2.0. Bioinformatics, 2007. [DOI | PubMed]
- A Sali, TL Blundell. Comparative protein modelling by satisfaction of spatial restraints. J. Mol. Biol., 1993. [DOI | PubMed]
- B Webb, A Sali. Comparative protein structure modeling using MODELLER. Curr. Protoc. Bioinforma., 2016. [DOI]
- WL Jorgensen, J Chandrasekhar, JD Madura, RW Impey, ML Klein. Comparison of simple potential functions for simulating liquid water. J. Chem. Phys., 1983. [DOI]
- DA Case. The Amber biomolecular simulation programs. J. Comput. Chem., 2005. [DOI | PubMed]
- JA Maier. ff14SB: improving the accuracy of protein side chain and backbone parameters from ff99SB. J. Chem. Theory Comput., 2015. [DOI | PubMed]
- U Essmann. A smooth particle mesh Ewald method. J. Chem. Phys., 1995. [DOI]
- T Darden, D York, L Pedersen. Particle mesh Ewald: an N-log(N) method for Ewald sums in large systems. J. Chem. Phys., 1993. [DOI]
- J-P Ryckaert, G Ciccotti, HJC Berendsen. Numerical integration of the cartesian equations of motion of a system with constraints: molecular dynamics of n-alkanes. J. Comput. Phys., 1977. [DOI]
- HJC Berendsen, JPM Postma, WF van Gunsteren, A DiNola, JR Haak. Molecular dynamics with coupling to an external bath. J. Chem. Phys., 1984. [DOI]
- 62.Case, D. A. et al. AMBER 2018. (University of California, San Francisco, 2018).
- G Bussi, D Donadio, M Parrinello. Canonical sampling through velocity rescaling. J. Chem. Phys., 2007. [DOI | PubMed]
- G Bussi, M Parrinello. Stochastic thermostats: comparison of local and global schemes. Comput. Phys. Commun., 2008. [DOI]
- G Bussi, T Zykova-Timan, M Parrinello. Isothermal-isobaric molecular dynamics using stochastic velocity rescaling. J. Chem. Phys., 2009. [DOI | PubMed]
- PA Kollman. Calculating structures and free energies of complex molecules: combining molecular mechanics and continuum models. Acc. Chem. Res., 2000. [DOI | PubMed]
- DR Roe, A Okur, L Wickstrom, V Hornak, C Simmerling. Secondary structure bias in generalized born solvent models: comparison of conformational ensembles and free energy of solvent polarization from explicit and implicit solvation. J. Phys. Chem. B, 2007. [DOI | PubMed]
- N Saitou, M Nei. The neighbor-joining method: a new method for reconstructing phylogenetic trees. Mol. Biol. Evol., 1987. [PubMed]
- S Kumar, G Stecher, M Li, C Knyaz, K Tamura. MEGA X: molecular evolutionary genetics analysis across computing platforms. Mol. Biol. Evol., 2018. [DOI | PubMed]
- J Pei, B-H Kim, NV Grishin. PROMALS3D: a tool for multiple protein sequence and structure alignments. Nucleic Acids Res., 2008. [DOI | PubMed]
