Beyond Transposons: TIGD1 as a Pan-Cancer Biomarker and Immune Modulator
Abstract
Background/Objectives: TIGD1 (Trigger Transposable Element Derived 1) is a recently identified oncogene with largely unexplored biological functions. Emerging evidence suggests its involvement in multiple cellular processes across cancer types. This study aimed to perform a comprehensive pan-cancer analysis of TIGD1 to evaluate its expression patterns, diagnostic utility, prognostic value, and association with immunotherapy response and drug resistance. Methods: Transcriptomic and clinical data from TCGA and GTEx were analyzed using various bioinformatic tools. Expression profiling, survival analysis, immune correlation studies, gene set enrichment, single-cell sequencing, and drug sensitivity assessments were performed. Results: TIGD1 was found to be significantly upregulated in various tumor types, with notably high expression in colon adenocarcinoma. Elevated TIGD1 expression was associated with poor prognosis in several cancers. TIGD1 levels correlated with key features of the tumor immune microenvironment, including immune checkpoint gene expression, TMB, and MSI, suggesting a role in modulating anti-tumor immunity. GSEA and single-cell analyses implicated TIGD1 in oncogenic signaling pathways. Furthermore, high TIGD1 expression was linked to resistance to several therapeutic agents, including Zoledronate, Dasatinib, and BLU-667. Conclusions: TIGD1 may serve as a promising diagnostic and prognostic biomarker, particularly in colon, gastric, liver, and lung cancers. Its strong associations with immune modulation and therapy resistance highlight its potential as a novel target for precision oncology and immunotherapeutic intervention.
Article type: Research Article
Keywords: pan-cancer analysis, immune microenvironment, drug resistance, cancer prognosis, immunotherapy, tumor mutational burden, microsatellite instability
License: © 2025 by the authors. CC BY 4.0 Licensee MDPI, Basel, Switzerland. This article is an open access article distributed under the terms and conditions of the Creative Commons Attribution (CC BY) license (https://creativecommons.org/licenses/by/4.0/).
Article links: DOI: 10.3390/genes16060674 | PubMed: 40565566 | PMC: PMC12192532
Relevance: Moderate: mentioned 3+ times in text
Full text: PDF (23.9 MB)
1. Introduction
Cancer remains a major global health burden, necessitating the discovery of novel biomarkers for early detection, accurate prognosis, and effective treatment strategies [ref. 1,ref. 2]. Among the emerging areas of oncological research, transposable elements (TEs)—also known as mobile genetic elements—have garnered increasing attention due to their roles in genomic instability, epigenetic modulation, and immune regulation [ref. 3,ref. 4,ref. 5,ref. 6]. TEs constitute nearly half of the human genome and, although typically silenced by host epigenetic mechanisms, their aberrant reactivation in cancer can contribute to oncogenesis through insertional mutagenesis, dysregulated gene expression, and activation of immune evasion pathways [ref. 7].
In addition to their genomic impact, TE-derived transcripts can mimic viral sequences and stimulate innate immune responses via pattern recognition receptors (PRRs), thereby reshaping the tumor immune microenvironment. These immunomodulatory properties position certain TEs as potential modulators of immunotherapy response, particularly immune checkpoint blockade [ref. 8,ref. 9]. Among the genes derived from ancestral TEs, TIGD1 (Tigger Transposable Element Derived 1) is of particular interest. Unlike other well-characterized TE-derived genes that have established functions in host development or immunity, TIGD1 is a relatively uncharacterized member of the Tigger TE family. Its evolutionary conservation, consistent overexpression in several cancer types, and emerging correlations with immunological and clinical parameters underscore its potential functional relevance in cancer biology [ref. 10,ref. 11].
Despite emerging evidence implicating TIGD1 in oncogenesis, its role in cancer remains largely elusive. Preliminary studies have reported TIGD1 overexpression in colorectal, gastric, and lung cancers, where it correlates with poor prognosis and increased immune cell infiltration [ref. 12]. Furthermore, recent findings suggest that TIGD1 may also contribute to immune regulation and drug resistance [ref. 13]. However, these observations are limited to a handful of cancer types, and its pan-cancer significance, underlying regulatory mechanisms, and associations with immunological or therapeutic features have not been systematically explored. Therefore, a comprehensive investigation is warranted to evaluate TIGD1 expression across diverse malignancies, assess its diagnostic and prognostic value, and elucidate its mechanistic role in tumor progression and therapeutic resistance.
To address these gaps, this study investigates TIGD1 expression across multiple cancers to determine its oncogenic potential. Additionally, it evaluates the prognostic and diagnostic significance of TIGD1 across different tumor types while exploring its role in immune regulation, particularly its interactions with immune checkpoint molecules, tumor mutational burden (TMB, the total number of mutations per megabase of tumor DNA), and microsatellite instability (MSI, a condition of genetic hypermutability resulting from impaired DNA mismatch repair). Furthermore, this study examines the association between TIGD1 and drug sensitivity, identifying potential links to chemoresistance. By integrating multi-omics datasets, we seek to establish TIGD1 as a candidate biomarker in cancer biology and explore its potential as a therapeutic target. This study provides a comprehensive, pan-cancer perspective on TIGD1, offering insights into its role in tumor progression, immune interactions, and response to treatment.
To provide a visual overview of TIGD1’s transposable element origin, genomic context, expression patterns, and rationale for selection, we present a schematic summary in Figure 1.

2. Materials and Methods
2.1. Expression Analysis of TIGD1 Pan-Cancer
TIGD1 gene expression levels across TCGA tumors were analyzed using publicly available databases, including TIMER2.0 and GEPIA2.0, with statistical significance assessed via the Wilcoxon test [ref. 14]. For cancer types lacking normal tissue controls in TCGA, corresponding normal tissue data were retrieved from the GTEx dataset. The relationship between TIGD1 expression and tumor staging was evaluated using the pathological stage module of GEPIA2.0 [ref. 15], while its correlation with cancer subtypes was examined via TISIDB [ref. 16].
2.2. Diagnostic Analysis of TIGD1
To analyze the diagnostic significance of the TIGD1 gene across various cancers, receiver operating characteristic (ROC) curves were generated using the TCGA and GTEx data from the UCSC Xena database [ref. 17]. Subsequently, the ROC curves were analyzed using MedCalc (version 22.016; RRID:SCR_015044) software to calculate the area under the curve (AUC). AUC values between 0.5 and 0.6 were considered to have “no diagnostic value”; 0.6–0.75, “moderate diagnostic value”; and 0.75–1.0, “high diagnostic value” [ref. 18].
2.3. Prognostic Analysis of TIGD1
Cox regression analyses were undertaken to evaluate the prognostic significance of TIGD1 in predicting overall survival (OS) and disease-free survival (DFS) across various cancers. Survival analyses were visually represented through Kaplan–Meier plots, generated using the KM plotter tool for both OS and DFS endpoints. Significance was established at a threshold of p < 0.05 [ref. 19].
2.4. Immune Correlation Analysis
The association between TIGD1 expression and tumor immune characteristics was explored using multiple bioinformatics tools. TISIDB was employed to evaluate correlations with molecular and immune subtypes, while immune cell infiltration levels were analyzed using CIBERSORT. ESTIMATE scores were computed to determine the association between TIGD1 expression and the tumor microenvironment (TME), including stromal and immune components. The relationships between TIGD1 expression, tumor mutational burden, microsatellite instability, and immune checkpoint gene expression were investigated using Sangerbox 3.0.
2.5. Gene Set Enrichment and Single-Cell Sequencing Data Analysis
Gene set enrichment analysis (GSEA) was conducted using the LinkedOmics database to identify biological pathways associated with TIGD1 expression across cancers [ref. 20]. Single-cell RNA sequencing data were obtained from CancerSEA to examine TIGD1’s correlation with functional cancer states [ref. 21]. The potential role of TIGD1 in drug sensitivity was assessed using RNA-seq and drug response data from the NCI-60 cell line panel via CellMiner [ref. 22]. Statistical analyses were performed using IBM SPSS 20.0, with significance set at p < 0.05.
2.6. Drug Sensitivity Analysis
The potential role of TIGD1 in drug sensitivity was assessed using RNA-seq and drug response data from the NCI-60 cell line panel via CellMiner. Statistical analyses were performed using IBM SPSS 20.0, with significance set at p < 0.05.
3. Results
3.1. Pan-Cancer TIGD1 Gene Expression Analysis
To assess TIGD1 gene expression across TCGA tumors, we utilized the TIMER2.0 database, revealing significant differences between cancer and normal tissues in BLCA, CHOL, ESCA, GBM, HNSC, KICH, KIRP, LIHC, LUAD, LUSC, PCPG, PRAD, READ, SKCM, STAD, THCA, and UCEC. While TIGD1 expression was generally higher in tumors, KICH and THCA exhibited higher expression in normal tissues (Figure 2a). Since normal tissue controls were absent for some cancers, additional expression data were integrated from the GTEx project, identifying distinct expression patterns in adrenocortical carcinoma (ACC), acute myeloid leukemia (LAML), brain lower-grade glioma (LGG), thymoma (THYM), and uterine carcinosarcoma (UCS), with significant alterations observed only in THYM (Figure 2b).

Further analysis using TISIDB demonstrated that TIGD1 expression was significantly associated with the molecular subtypes of 11 out of 17 tumors, including ACC, BRCA, COAD, HNSC, KIRP, LGG, LIHC, LUSC, OV, STAD, and UCEC (Figure 3a). Additionally, the pathological staging analysis via GEPIA2.0 indicated that TIGD1 expression varied significantly across different cancer stages in ACC, COAD, KICH, LIHC, OV, and THCA (Figure 3b), supporting its potential role in tumor progression.

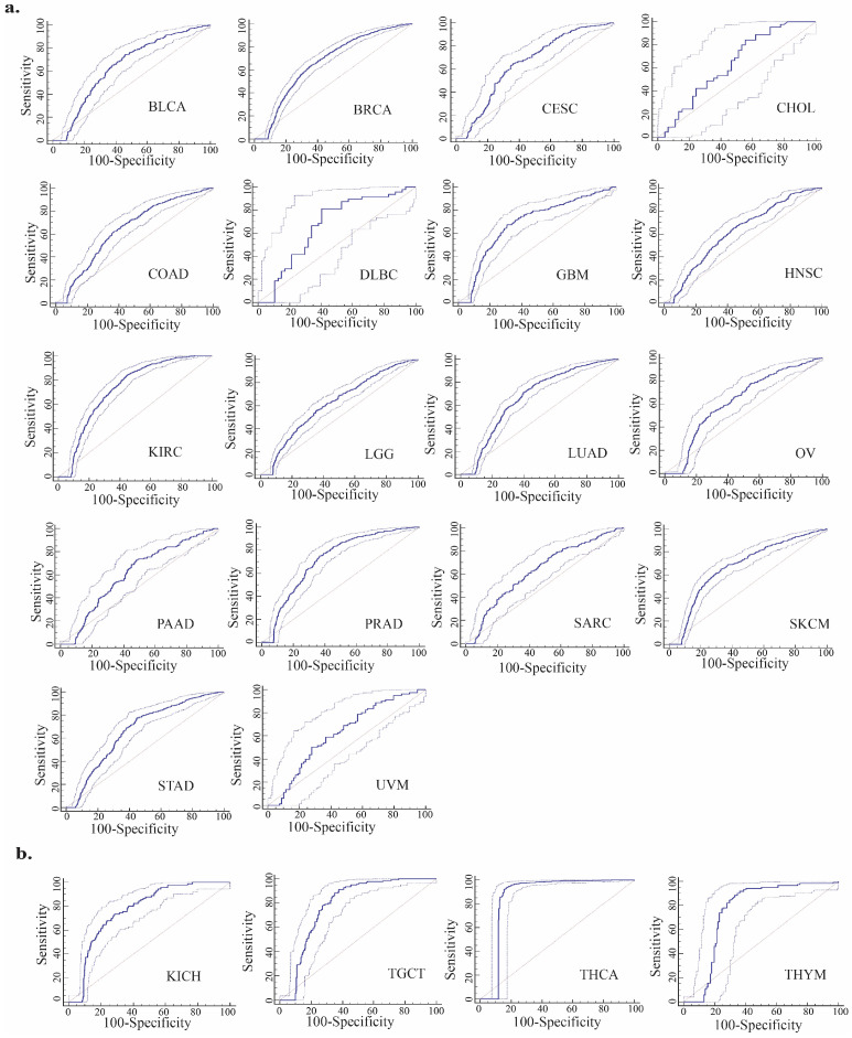
3.2. Diagnostic Analysis—ROC
ROC analyses were conducted to assess the diagnostic significance of TIGD1 expression across pan-cancer through calculating the AUC values (Table S1). Among the 32 tumors analyzed, 22 exhibited diagnostic value (p < 0.05), with four showing high diagnostic value and the remainder demonstrating moderate diagnostic significance. Notably, TIGD1 expression emerged as a promising diagnostic marker in kidney chromophobe (KICH; AUC = 0.770), testicular germ cell tumors (TGCTs; AUC = 0.783), thyroid carcinoma (THCA; AUC = 0.864), and thymoma (THYM; AUC = 0.754), indicating particularly high diagnostic performance in these malignancies (Figure 4).

3.3. Prognostic Analysis
Cox regression analysis identified TIGD1 as a risk factor for poor prognosis in acute myeloid leukemia, the pan-kidney cohort, colon adenocarcinoma, the colorectal cohort, kidney renal clear cell carcinoma, liver hepatocellular carcinoma, and adrenocortical carcinoma, whereas it showed a protective role in the combined glioblastoma and lower-grade glioma cohort and lower-grade glioma (Figure 5a). Kaplan–Meier survival analysis further supported TIGD1 as a risk factor in esophageal carcinoma, LIHC, KIRC, and sarcoma, but indicated a protective role in bladder urothelial carcinoma, cervical squamous cell carcinoma and endocervical adenocarcinoma, ovarian cancer, stomach adenocarcinoma, and testicular germ cell tumors (Figure 5b). Similarly, disease-free survival analysis revealed TIGD1 as a risk factor in ACC, LIHC, COAD, COADREAD, and skin cutaneous melanoma, while a protective association was observed in GBMLGG and LGG (Figure 5c). Kaplan–Meier plots also confirmed a negative prognostic impact in kidney renal papillary cell carcinoma, LIHC, rectum adenocarcinoma, and STAD, whereas favorable prognosis was seen in KIRC, pancreatic adenocarcinoma, pheochromocytoma and paraganglioma, and thyroid carcinoma (Figure 5d).

3.4. Immune Correlation of TIGD1 Gene Expression
TE-derived genes have been increasingly recognized for their capacity to modulate immune responses, primarily due to their viral sequence mimicry and ability to engage pattern recognition receptors, such as toll-like receptors and cytosolic nucleic acid sensors [ref. 8,ref. 9]. These features enable certain TEs to reshape the tumor immune microenvironment and influence responsiveness to immunotherapies. Given TIGD1’s transposable origin, its overexpression in various cancers, and preliminary evidence linking it to immune infiltration, we aimed to explore its immunological relevance across cancer types. Specifically, we analyzed its correlation with immune subtypes, tumor-infiltrating immune cells, immune checkpoint genes, and microenvironmental scores to evaluate its potential role in tumor–immune interactions.
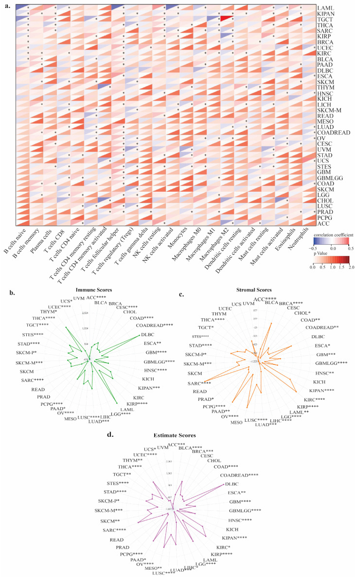
TIGD1 expression showed significant associations with five immune subtypes across various cancers, as assessed by TISIDB (Figure 6). Further analysis using the CIBERSORT algorithm revealed that TIGD1 was correlated with immune infiltration in 37 out of 39 cancer types, with notable positive associations with T follicular helper (TFH) cells and negative associations with regulatory T cells (Tregs) (Figure 7a). Additionally, ESTIMATE analysis demonstrated negative correlations between TIGD1 expression and immune microenvironment scores—stromal scores, immune scores, and estimate scores—in multiple cancers (33 out of 39 cancers), suggesting its role in tumor immunity regulation (Figure 7b–d).


Moreover, TIGD1 expression exhibited strong correlations with immune checkpoint-related genes. Significant positive associations were observed in breast invasive carcinoma, kidney renal clear cell carcinoma, liver hepatocellular carcinoma, lung adenocarcinoma, uveal melanoma, thyroid carcinoma, pancreatic adenocarcinoma, and prostate adenocarcinoma. Conversely, negative correlations were noted in testicular germ cell tumors, glioblastoma multiforme, the combined glioblastoma and lower-grade glioma cohort, lower-grade glioma, mesothelioma, lung squamous cell carcinoma, colon adenocarcinoma, colorectal cohort, stomach and esophageal carcinoma, cervical squamous cell carcinoma and endocervical adenocarcinoma, and stomach adenocarcinoma. Particularly noteworthy is the robust positive correlation between TIGD1 and HMGB1 expression across nearly all tumor types, along with significant associations with ICAM1, CCL5, and TNFRSF18 in the majority of cancers (Figure 8a).

Additionally, TIGD1 expression was linked to TMB and MSI, suggesting a potential role in immune evasion and response to immunotherapy (Figure 8b–c). In TMB analysis, positive correlations were identified for LUAD, the pan-kidney cohort (KIPAN), KIRC, and adrenocortical carcinoma (ACC). In MSI analysis, positive correlations were observed in GBMLGG, CESC, LUAD, BRCA, LUSC, TGCT, and bladder urothelial carcinoma (BLCA), whereas negative correlations were identified in COAD, COADREAD, and LUSC.
3.5. Gene Set Enrichment Analysis
To elucidate the significance of TIGD1 in tumorigenesis, we employed GSEA to reveal the functional enrichment of TIGD1 and KEGG gene sets (Figure 9). The KEGG enrichment items indicated a primary association of TIGD1 expression with lysosome in 24, spliceosome in 21, and RNA transport in 20 out of 35 TCGA cancers. Obtained pathways can be subcategorized into three. Firstly, TIGD1 expression displayed a link to RNA processing and translation machinery, including pathways such as RNA transport, spliceosome, ribosome, ribosome biogenesis in eukaryotes, and protein processing in the endoplasmic reticulum. Secondly, TIGD1 was found associated with cell signaling and communication pathways, including chemokine signaling, cytokine–cytokine receptor interaction, NOD-like receptor signaling, cell cycle, ECM–receptor interaction, and natural killer cell-mediated cytotoxicity. Lastly, TIGD1 displayed connections to cellular degradation and recycling pathways, encompassing lysosome, phagosome, and endocytosis. Representative GSEA results for cancers providing significant prognostic and diagnostic values are depicted in Figure 8. Comprehensive details of the results are available in the Supplementary Files (Table S2).

3.6. Single-Cell Sequencing Analysis
Single-cell sequencing analysis revealed robust positive correlations between TIGD1 expression and both DNA damage and inflammation in acute myeloid leukemia (AML). In contrast, in retinoblastoma (RB), TIGD1 demonstrated significant positive associations with angiogenesis and cellular differentiation. Additionally, a noteworthy positive correlation between TIGD1 and inflammation was observed in both RB and acute lymphoblastic leukemia (ALL). In RB and uveal melanoma (UM), TIGD1 exhibited marked negative correlations with DNA repair and DNA damage pathways. Notably, cell proliferation showed a strong inverse association with TIGD1 expression in AML (Figure 10a).

As illustrated in Figure 10b, TIGD1 expression was linked to cell proliferation in AML and ALL, inflammation in AML, RB, and renal cell carcinoma (RCC), and DNA repair and damage pathways in RB and UM. Moreover, a strong association with apoptosis was detected in lung adenocarcinoma (LUAD).
Furthermore, the t-SNE plots presented in Figure S1 depict TIGD1 expression patterns in single-cell populations derived from a variety of cancers, including ALL, AML, astrocytoma (AST), breast invasive carcinoma (BRCA), chronic myeloid leukemia (CML), glioblastoma multiforme (GBM), glioma, high-grade glioma (HGG), head and neck squamous cell carcinoma (HNSCC), LUAD, melanoma (MEL), oligodendroglioma (ODG), RB, RCC, and UM.
3.7. Correlation Between TIGD1 and Drug Sensitivity
The drug sensitivity correlation with the expression of TIGD1 was obtained using RNA-seq data of the gene and z-scores of more than 300 FDA-approved drugs in the NCI-60 database through the CellMiner platform. TIGD1 expression was positively correlated with sensitivity to Pipobroman and Nelarabine, suggesting a potential role in drug response mechanisms. Conversely, increased TIGD1 expression was negatively associated with the sensitivity of Zoledronate, Itraconazole, Malacid, Dasatinib, and BLU-667, indicating a possible role in chemoresistance (Figure 11). These correlations indicate the possible role of TIGD1 gene expression level in drug resistance mechanisms.

4. Discussion
This study provides a comprehensive analysis of TIGD1 across multiple cancer types, evaluating its expression patterns, prognostic significance, immune interactions, and potential implications in drug resistance. Through an integrative approach, we aimed to elucidate the oncogenic or tumor-suppressive role of TIGD1 and its functional relevance in tumorigenesis, cancer progression, and therapeutic resistance.
Expression analysis revealed a significant upregulation of the TIGD1 gene in diverse cancers, including distinct tumor subtypes and pathological stages, implicating its potential involvement in tumorigenesis consistent with the literature [ref. 10,ref. 11,ref. 12,ref. 23,ref. 24,ref. 25]. Interestingly, contrasting downregulation was observed in kidney chromophobe carcinoma, thymoma, and thyroid carcinoma, suggesting a potential dual role of TIGD1, acting as an oncogene in certain cancers while exhibiting a tumor-suppressive function in others. This finding underscores the complexity of TIGD1 in cancer biology and highlights the necessity for context-specific investigations.
Prognosis analyses identified a correlation between elevated TIGD1 expression and shorter survival in liver hepatocellular carcinoma, colon adenocarcinoma, and the colorectal cancer cohort, reinforcing its pro-tumorigenic role in gastrointestinal cancers. The validation of these findings in colon cancer cell lines further underscores TIGD1 as a significant prognostic factor and potential therapeutic target in colorectal cancer [ref. 23]. In contrast, protective associations were observed in glioma subtypes, pointing toward a role in genomic stability and immune modulation [ref. 26]. These divergent roles suggest that TIGD1 functions in a cancer-type-specific manner, necessitating further mechanistic studies.
ROC analysis provided additional insights into the diagnostic utility of TIGD1, demonstrating high predictive accuracy in KICH, TGCT, THCA, and THYM. Collectively, these findings support the potential application of TIGD1 as a diagnostic and prognostic biomarker across diverse malignancies.
Given that the tumor microenvironment plays a crucial role in cancer progression and response to therapy, we explored TIGD1’s immune interactions across cancers. Our findings suggest that TIGD1 is significantly associated with immune subtypes (C1-C6) and tumor-infiltrating immune cells. Notably, a strong positive correlation with T follicular helper (TFH) cells and a negative correlation with regulatory T (Treg) cells were observed, particularly in tumors with active immune responses. Given that TFH cells are critical for B cell activation and humoral immunity, their correlation with TIGD1 suggests an immunomodulatory role, potentially influencing tumor progression and immune evasion [ref. 27,ref. 28]. Furthermore, strong negative correlations with stromal and immune scores in the majority of tumors (excluding lymphoid and rare endocrine cancers) reinforce its association with immune evasion mechanisms.
Further supporting its role in tumor immunity, TIGD1 expression was significantly correlated with key immune checkpoint genes, including ICOS, IL10, and CTLA-4. This interplay between TIGD1 and immune regulators suggests a role in shaping immune surveillance and tumor escape mechanisms. Additionally, high TIGD1 expression correlated positively with tumor mutation burden in LUAD, KIPAN, and KIRC, as well as microsatellite instability in CESC, LUAD, and BRCA, indicating a potential role for TIGD1 in immune checkpoint blockade therapy response. These findings suggest that tumors with high TIGD1 expression may exhibit enhanced sensitivity to immunotherapies, positioning TIGD1 as a promising immune-related biomarker.
To elucidate the functional role of TIGD1, we performed gene set enrichment analysis (GSEA) and single-cell sequencing analysis. GSEA revealed strong associations between TIGD1 expression and pathways involved in RNA processing (spliceosome, RNA transport), cell signaling (cytokine and chemokine interactions), and cellular degradation (lysosome, endocytosis). Transposable elements, such as TIGD1, serve as the main regulators of gene expression via gene editing, through silencing, enhancing, or alternative splicing in human cancers [ref. 26,ref. 29,ref. 30]. Furthermore, the gene expression of TIGD1 was associated with cell signaling and communication pathways. Disruptions in cellular communication and signaling contribute to carcinogenesis, triggering tumor invasion and metastasis [ref. 31,ref. 32,ref. 33]. Dysregulated cytokine and chemokine signaling impact tumor progression, angiogenesis, and immune modulation [ref. 34], suggesting potential connections between TIGD1, cancer, and immune response. Lastly, significant associations were found between TIGD1 expression and cellular degradation and recycling pathways. Those pathways are significant for proteins involved in cellular processes and the expression levels of them, suggesting alterations in cancer metabolism gene expression, which emphasizes the potential role of TIGD1 expression in tumor progression. Overall, TIGD1 may play a multifaceted role in promoting carcinogenesis, affecting crucial cellular processes related to gene expression, cellular communication, and homeostasis, with potential interactions between TIGD1, cancer, and the immune response.
Single-cell sequencing analysis further demonstrated a strong positive correlation between TIGD1 expression and genomic instability, inflammation, and angiogenesis, while showing a negative correlation with DNA repair and proliferation. These findings suggest that TIGD1 may promote carcinogenesis through the dysregulation of cellular stress responses, contributing to increased genomic instability and tumor progression. The observed associations with transposable elements and alternative splicing mechanisms align with previous studies suggesting that TIGD1 may function as a regulator of gene expression and genome integrity.
Despite advances in cancer treatment, chemotherapy resistance remains a major clinical barrier. Our findings indicate that TIGD1 may be involved in drug response modulation. Specifically, high TIGD1 expression was correlated with increased sensitivity to Pipobroman and Nelarabine—drugs that target DNA synthesis and purine metabolism—suggesting a possible role in DNA damage-related pathways. In contrast, resistance was observed for agents such as Dasatinib and BLU-667 (tyrosine kinase inhibitors), Zoledronate (a bisphosphonate), and Itraconazole (a metabolic modulator with known antiangiogenic activity), implying TIGD1 may contribute to resistance mechanisms involving signaling or metabolic reprogramming. These observations suggest that TIGD1 might influence drug response by modulating pathways such as DNA repair, kinase signaling, or efflux regulation [ref. 10,ref. 11,ref. 23]. While the exact mechanisms remain to be clarified, these associations point to TIGD1 as a potential biomarker for predicting drug response and a candidate for targeting drug resistance in cancer therapy.
Previous studies have linked TIGD1 to resistance in ovarian and colon cancers [ref. 23,ref. 35], further supporting its role as a potential molecular target for overcoming therapeutic resistance. The identification of TIGD1 as a determinant of drug response underscores its significance in precision oncology, warranting further experimental validation to explore its mechanistic involvement in chemotherapy resistance.
To further establish TIGD1 as a biomarker and therapeutic target, future studies should focus on validating its molecular functions in specific cancer types through experimental and clinical research. Mechanistic studies using in vitro and in vivo models are essential to uncover the precise pathways through which TIGD1 contributes to tumor progression, immune modulation, and drug resistance. Additionally, integrating multi-omics approaches, including proteomics and metabolomics, may provide deeper insights into the role of TIGD1 in cancer biology. Given the potential of TIGD1 as an immune-related biomarker, future clinical investigations should explore its predictive value in immunotherapy response across different malignancies. Further assessment of TIGD1 expression in patient cohorts receiving immune checkpoint blockade therapy could offer valuable insights into its clinical applicability.
5. Conclusions
In conclusion, this study represents the first comprehensive investigation into the intricate association between TIGD1 and pan-cancer. The observed upregulation of TIGD1 in multiple malignancies, particularly in colon cancers, suggests a plausible oncogenic role, as evidenced by its correlation with poor patient prognosis. Additionally, TIGD1 exhibits significant associations with immune cell infiltration, specifically influencing the TFH/Tregs ratio, which may impact tumor immunotherapy efficacy by modulating the TME. Furthermore, TIGD1 expression is implicated in key cellular processes, including RNA processing, translation, cell signaling, communication, and degradation pathways, highlighting its multifaceted role in carcinogenesis. Notably, this study also establishes a strong link between TIGD1 expression and drug sensitivity across diverse cancers, reinforcing its potential as a biomarker for precision oncology. As the first study to elucidate the extensive relationship between TIGD1 and pan-cancer, these findings suggest that TIGD1 may function as an oncogene and serve as a valuable biomarker in cancer diagnostics, therapeutics, and immunotherapy strategies. Future research should also explore the roles of non-cancer-associated TE-derived genes, which remain largely uncharacterized. Functional experiments assessing their expression and immune relevance may reveal novel biomarker candidates previously overlooked in cancer genomics.
References
- H.A. Loomans-Kropp, A. Umar. Cancer Prevention and Screening: The next Step in the Era of Precision Medicine. Npj Precis. Oncol., 2019. [DOI | PubMed]
- Y. Zhang, Z. Zhang. The History and Advances in Cancer Immunotherapy: Understanding the Characteristics of Tumor-Infiltrating Immune Cells and Their Therapeutic Implications. Cell. Mol. Immunol., 2020. [DOI | PubMed]
- H.H. Kazazian, C. Wong, H. Youssoufian, A.F. Scott, D.G. Phillips, S.E. Antonarakis. Haemophilia A Resulting from de Novo Insertion of L1 Sequences Represents a Novel Mechanism for Mutation in Man. Nature, 1988. [DOI | PubMed]
- S. Ogino, K. Nosho, G.J. Kirkner, T. Kawasaki, A.T. Chan, E.S. Schernhammer, E.L. Giovannucci, C.S. Fuchs. A Cohort Study of Tumoral LINE-1 Hypomethylation and Prognosis in Colon Cancer. J. Natl. Cancer Inst., 2008. [DOI | PubMed]
- N. Rodić, R. Sharma, R. Sharma, J. Zampella, L. Dai, M.S. Taylor, R.H. Hruban, C.A. Iacobuzio-Donahue, A. Maitra, M.S. Torbenson. Long Interspersed Element-1 Protein Expression Is a Hallmark of Many Human Cancers. Am. J. Pathol., 2014. [DOI | PubMed]
- K.H. Burns. Transposable Elements in Cancer. Nat. Rev. Cancer, 2017. [DOI | PubMed]
- G. Bourque, K.H. Burns, M. Gehring, V. Gorbunova, A. Seluanov, M. Hammell, M. Imbeault, Z. Izsvák, H.L. Levin, T.S. Macfarlan. Ten Things You Should Know about Transposable Elements. Genome Biol., 2018. [DOI | PubMed]
- A.A.d. Cubas, W. Dunker, A. Zaninovich, R.A. Hongo, A. Bhatia, A. Panda, K.E. Beckermann, G. Bhanot, S. Ganesan, J. Karijolich. DNA Hypomethylation Promotes Transposable Element Expression and Activation of Immune Signaling in Renal Cell Cancer. JCI Insight, 2020. [DOI | PubMed]
- R. Wang, X. Dong, X. Zhang, J. Liao, W. Cui, W. Li. Exploring Viral Mimicry Combined with Epigenetics and Tumor Immunity: New Perspectives in Cancer Therapy. Int. J. Biol. Sci., 2025. [DOI | PubMed]
- G. Zhang, Z. Feng, Q. Zeng, P. Huang. Exploring Cancer Dependency Map Genes and Immune Subtypes in Colon Cancer, in Which TIGD1 Contributes to Colon Cancer Progression. Aging, 2023. [DOI | PubMed]
- Z. Wu, C. Lin, F. Zhang, Z. Lu, Y. Wang, Y. Liu, Z. Zhou, L. Li, L. Song. TIGD1 Function as a Potential Cuproptosis Regulator Following a Novel Cuproptosis-Related Gene Risk Signature in Colorectal Cancer. Cancers, 2023. [DOI | PubMed]
- L. Yin, J. Yan, Y. Wang, Q. Sun. TIGD1, a Gene of Unknown Function, Involves Cell-cycle Progression and Correlates with Poor Prognosis in Human Cancer. J. Cell. Biochem., 2019. [DOI | PubMed]
- L. Xia, Z. Yang, M. Xv, G. Wang, Y. Mao, Y. Yang, J. Tang. Bioinformatics Analysis and Experimental Verification of TIGD1 in Non-Small Cell Lung Cancer. Front. Med., 2024. [DOI]
- T. Li, J. Fu, Z. Zeng, D. Cohen, J. Li, Q. Chen, B. Li, X.S. Liu. TIMER2.0 for Analysis of Tumor-Infiltrating Immune Cells. Nucleic Acids Res., 2020. [DOI | PubMed]
- Z. Tang, B. Kang, C. Li, T. Chen, Z. Zhang. GEPIA2: An Enhanced Web Server for Large-Scale Expression Profiling and Interactive Analysis. Nucleic Acids Res., 2019. [DOI | PubMed]
- B. Ru, C.N. Wong, Y. Tong, J.Y. Zhong, S.S.W. Zhong, W.C. Wu, K.C. Chu, C.Y. Wong, C.Y. Lau, I. Chen. TISIDB: An Integrated Repository Portal for Tumor–Immune System Interactions. Bioinformatics, 2019. [DOI | PubMed]
- M.J. Goldman, B. Craft, M. Hastie, K. Repečka, F. McDade, A. Kamath, A. Banerjee, Y. Luo, D. Rogers, A.N. Brooks. Visualizing and Interpreting Cancer Genomics Data via the Xena Platform. Nat. Biotechnol., 2020. [DOI | PubMed]
- A.C.J.W. Janssens, F.K. Martens. Reflection on Modern Methods: Revisiting the Area under the ROC Curve. Int. J. Epidemiol., 2020. [DOI | PubMed]
- Á. Nagy, G. Munkácsy, B. Győrffy. Pancancer Survival Analysis of Cancer Hallmark Genes. Sci. Rep., 2021. [DOI | PubMed]
- S.V. Vasaikar, P. Straub, J. Wang, B. Zhang. LinkedOmics: Analyzing Multi-Omics Data within and across 32 Cancer Types. Nucleic Acids Res., 2017. [DOI]
- H. Yuan, M. Yan, G. Zhang, W. Liu, C. Deng, G. Liao, L. Xu, T. Luo, H. Yan, Z. Long. CancerSEA: A Cancer Single-Cell State Atlas. Nucleic Acids Res., 2019. [DOI | PubMed]
- Y. Pommier, W.C. Reinhold, M. Sunshine, S.H. Varma, K.W. Kohn, J.H. Doroshow. 268 CellMiner: A Web-Based Suite of Genomic and Pharmacologic Tools to Explore Transcript and Drug Patterns in the NCI-60 Cell Line Set. Eur. J. Cancer, 2012. [DOI]
- J. Zou, H. Zhang, Z. Wu, W. Hu, T. Zhang, H. Xie, Y. Huang, H. Zhou. TIGD1 Is an Independent Prognostic Factor That Promotes the Progression of Colon Cancer. Cancer Biother. Radiopharm., 2024. [DOI | PubMed]
- X. Qiao, L. Zhu, R. Song, C. Shang, Y. Guo. A Novel Oncogene Trigger Transposable Element Derived-1 Promotes Oral Squamous Cell Carcinoma Progression via Evoking Immune Inhibition. Mol. Carcinog., 2023. [DOI | PubMed]
- X. Ge, Z. Liu, X. Jiao, X. Yin, X. Wang, G. Li. Establishment and Validation of a Gene Signature-Based Prognostic Model to Improve Survival Prediction in Adrenocortical Carcinoma Patients. Int. J. Endocrinol., 2021. [DOI | PubMed]
- A. Gebrie. Transposable Elements as Essential Elements in the Control of Gene Expression. Mob. DNA, 2023. [DOI | PubMed]
- Z. Guo, H. Liang, Y. Xu, L. Liu, X. Ren, S. Zhang, S. Wei, P. Xu. The Role of Circulating T Follicular Helper Cells and Regulatory Cells in Non-Small Cell Lung Cancer Patients. Scand. J. Immunol., 2017. [DOI | PubMed]
- H.F. Hetta, A. Elkady, R. Yahia, A.K. Meshall, M.M. Saad, M.A. Mekky, I.M.S. Al-Kadmy. T Follicular Helper and T Follicular Regulatory Cells in Colorectal Cancer: A Complex Interplay. J. Immunol. Methods, 2020. [DOI | PubMed]
- S.L. Anwar, W. Wulaningsih, U. Lehmann. Transposable Elements in Human Cancer: Causes and Consequences of Deregulation. Int. J. Mol. Sci., 2017. [DOI | PubMed]
- S. Yanar, M.G.B. Albayrak, M. Kasap, G. Akpinar. From Androgen Dependence to Independence in Prostate Cancer: Unraveling Therapeutic Potential and Proteomic Landscape of Hydroxychloroquine as an Autophagy Inhibitor. OMICS J. Integr. Biol., 2024. [DOI]
- M. You, Z. Xie, N. Zhang, Y. Zhang, D. Xiao, S. Liu, W. Zhuang, L. Li, Y. Tao. Signaling Pathways in Cancer Metabolism: Mechanisms and Therapeutic Targets. Signal Transduct. Target. Ther., 2023. [DOI | PubMed]
- D. Hanahan, R.A. Weinberg. Hallmarks of Cancer: The Next Generation. Cell, 2011. [DOI | PubMed]
- D.K. Perry, R.N. Kolesnick. Signal Transduction in Cancer. Cancer Treat. Res., 2004. [DOI]
- P. Bule, S.I. Aguiar, F. Aires-Da-Silva, J.N.R. Dias. Chemokine-Directed Tumor Microenvironment Modulation in Cancer Immunotherapy. Int. J. Mol. Sci., 2021. [DOI | PubMed]
- E.J. Mucaki, J.Z.L. Zhao, D.J. Lizotte, P.K. Rogan. Predicting Responses to Platin Chemotherapy Agents with Biochemically-Inspired Machine Learning. Signal Transduct. Target. Ther., 2019. [DOI | PubMed]
