Learning to estimate sample-specific transcriptional networks for 7,000 tumors
Abstract
Network estimation is essential for understanding the structure and function of biological systems, but current statistical approaches fail to capture intersubject heterogeneity or cross-modality information flow, both of which are needed for understanding complex phenotypes and pathologies. We introduce contextualized network inference, leveraging multiview contextual metadata to capture similarities and differences among heterogeneous observations during network estimation. Sharing information across contexts enables inference at sample-specific resolution, thus quantifying variation between subjects and revealing context-specific network rewiring. Applied to tumor-specific transcriptional network inference using clinical, molecular, and multiomic data, contextualized networks improve accuracy, generalize to unseen cancer types, and identify additional prognostic tumor subtypes. By tailoring disease models to each sample, contextualized networks promise to enable precision medicine at extreme resolution.
Article type: Research Article
Keywords: personalized models, networks, multitask learning, heterogeneity, cancer
Affiliations: Computational Biology Department, Carnegie Mellon University, Pittsburgh, PA 15213; Department of Electrical Engineering and Computer Science, Massachusetts Institute of Technology, Cambridge, MA 02139; Broad Institute, Massachusetts Institute of Technology and Harvard University, Cambridge, MA 02142; Cancer Institute, University College London, London WC1E 6DD, United Kingdom; Department of Computational and Systems Biology, University of Pittsburgh, Pittsburgh, PA 15260; Machine Learning Department, Mohamed bin Zayed University of Artificial Intelligence, Masdar City SE45 05, Abu Dhabi, United Arab Emirates; GenBio AI Inc., Palo Alto, CA 94301
License: Copyright © 2025 the Author(s). Published by PNAS. CC BY 4.0 This open access article is distributed under Creative Commons Attribution License 4.0 (CC BY).
Article links: DOI: 10.1073/pnas.2411930122 | PubMed: 40408406 | PMC: PMC12130817
Relevance: Moderate: mentioned 3+ times in text
Full text: PDF (1.6 MB)
Tumors are heterogeneous, developing through clonal evolution that accumulates mutations, including cancer-driving single-nucleotide variants (SNVs) and somatic copy number alterations (SCNAs). In addition to tumor cell-intrinsic changes, tumors develop in and are shaped by a microenvironment that includes immune cells, the extracellular matrix, blood vessels, and surrounding cells. This extensive heterogeneity necessitates heterogeneous treatments targeted to individual patients. However, estimating treatment effects and patient prognosis at patient-specific resolution implies an n-of-1 approach to treatment that is technically and temporally infeasible. Instead, methods have historically sought to identify prognostic biomarkers that stratify patients into tumor subtype cohorts, and predictive biomarkers that identify patients who often respond to treatment. The Cancer Genome Atlas* (TCGA) derives prognostic subtypes via cluster analysis on clinical and molecular data, including cancer-driving SNVs, SCNAs, DNA methylation, mitochondrial DNA, RNA-seq, miRNA, protein abundance arrays, histology images, patient demographics, and/or immunological data, and further identifies prognostic biomarkers as features that differentiate these clusters (ref. 1ref. r2ref. r3ref. r4ref. r5ref. r6ref. r7ref. r8ref. r9ref. r10ref. r11ref. r12ref. r13ref. r14ref. r15ref. r16ref. r17ref. r18ref. r19ref. r20ref. r21ref. r22ref. r23ref. r24–ref. 25). While clusters can be analyzed in terms of feature stratification, clustering ignores the latent feature interactions and hierarchical feature relationships that define biological systems. Biomarkers identified by cluster analysis have no mechanistic interpretation and require further experimentation to validate their role in tumorigenesis and tumor pathology. Consequently, the identification of biomarkers using somatic DNA alterations or gene expression patterns has proved challenging (ref. 26). Addressing the shortcomings of cluster analysis, we focus on three questions: 1) how do we model the mechanisms of molecular interactions as they relate to tumorigenesis and treatment efficacy, 2) how do we identify prognostic biomarkers for rare diseases and outlier patients that are too sparsely sampled to cluster, and 3) how can we quantify the heterogeneity of tumor pathology, which is widely acknowledged but poorly understood, and utilize multiview phenotypic, molecular, and environmental data to understand the forces driving heterogeneity?
GRNs help us to investigate these questions simultaneously. GRNs represent cellular circuitry, both responding to biomolecular stimulus and driving tumorigenesis. Interactions between disparate biomolecular entities can be identified at the cellular level through transcriptomic regulation, both directly and indirectly. In theory, tumor-specific GRNs capture regulatory redundancy and fragility in individual cancers. Relating tumor-specific GRNs to phenotypic, environmental, and multiomic features can reveal how these features relate to tumor pathology and the robustness of therapeutic targets GRN restructuring and reorganization. Single-cell and multiomic profiling have advanced the potential for studying highly context-specific regulatory relationships in GRNs, but computational methods of inferring GRNs continue to rely on partitioning samples into homogeneous sets of samples (ref. 27ref. r28ref. r29–ref. 30). Partition-based modeling is insufficient to capture high-resolution or continuously rewiring GRNs, which is a problem for precision oncology because some types of cancer neither form discrete clusters (ref. 31) nor cluster by tissue of origin (ref. 32).
More generally, the increase of dataset complexity, heterogeneity, and size, has motivated the development of methods of “personalized” models across several application areas (ref. 33ref. r34ref. r35–ref. 36). Personalized models seek to represent heterogeneous distributions as sample-specific distributions , where indexes a sample and corresponds to the sample-specific distribution. In the most difficult case of sample-specific inference, each is observed only a single time and hence information must be shared across samples.
Toward this aim of sharing information across samples, most personalized models make the simplifying assumption that all belong to the same family; i.e., . Through this lens of personalized modeling, understanding sample heterogeneity is reframed as estimating data distributions with sample-specific parameters. Some methods provide sample-specific estimators without additional information by imposing strong biological priors (ref. 37) or using a sample-left-out approach (ref. 38, ref. 39), but these lack desirable properties such as the ability to generalize to new samples or even test model performance on held-out data. Due to the difficulty of estimating sample-specific parameters, most methods make use of side information (e.g., sample metadata) as a contextual representation of sample-to-sample variation (ref. 40ref. r41ref. r42ref. r43–ref. 44).
Given observations and contextual metadata , we have
where defines the context-specific model, and defines a context-specific density of model parameters , which we call the context encoder. One of the earliest ways to apply context encoding toward sample-specific parameter inference was the linear varying-coefficient (VC) model (ref. 44) in which linear regression parameters are predicted from context using a learned linear mapping or kernel density estimator. Extensions of this regime have been widespread (ref. 40ref. r41–ref. 42, ref. 45), but typically focus on allowing models to vary over only a few continuous covariates (ref. 44ref. r45–ref. 46), or a small number of groups (ref. 40ref. r41–ref. 42)
Contextualized modeling (ref. 47, ref. 48), combines the adaptability of VC models with the power of modern deep learning architectures by implementing the context encoder as a Dirac delta distribution defined by a deterministic deep neural network ,
thus benefiting from a wide range of architectures targeting high-dimensional and complex data types. When contexts are unique to each sample, the inferred models are sample-specific.
The contextualization framework also introduces the concept of model archetypes to combat the high-variance and uninterpretability of neural networks (Fig. 1). All sample-specific models are spanned by the set of model archetypes, constraining and explaining their variation through the context encoding which parameterizes this space (Materials and Methods). These archetypes, also learned from data, link the heterogeneity of sample-specific models to variation in the context encoding and enable the sharing of information between sample-specific model inference tasks. This framework has been applied to estimating heterogeneous linear effects (ref. 47, ref. 49ref. r50–ref. 51), but contextualized models have yet to be extended to the more general graphical modeling regime.

To infer tumor-specific GRNs that account for patient-to-patient heterogeneity, we propose to reframe GRN inference within the contextualized modeling paradigm (ref. 48), thereby sharing information among tumor-specific inference tasks by relating these tasks through their clinical and molecular contexts (Fig. 1). By recasting networks as the output of a learnable context encoder , our approach shares statistical power between samples while also permitting fine-grained variation to capture the complexity of sample-specific contexts such as tissue-of-origin, somatic mutation landscape, tumor microenvironment, and clinical measurements. We formulate three differentiable objectives for three types of GRNs (Markov, Neighborhood, and Correlation networks) under the contextualized modeling paradigm, and estimate sample-specific GRNs which enable sample-specific analyses of latent regulatory processes. We apply this computational framework to 7,997 tissue samples from TCGA, using bulk gene expression data as network samples , and immune cell infiltration metrics, patient demographics, and cancer-driver SCNAs and SNVs as context . We find that contextualized networks improve prediction of held-out expression data and reveal latent heterogeneity which has previously been obscured by partition-based methods of network inference.
Results
We introduce contextualized networks, which learn to personalize parametric network models based on context. This approach to network modeling enjoys two benefits over traditional network estimators: it scales across contexts to improve the accuracy of all networks as unique contexts are included, and it allows the incorporation of multiview context information to personalize the model. In studies on both simulated and real data, contextualized networks achieve high accuracy with as few as one training sample per context, while also generalizing to entirely unseen contexts. On real data, we apply contextualized networks to infer tumor-specific GRNs for 7,997 tumors, which learn to model the effect of individual clinical and molecular contexts on GRN structure and parameters, revealing latent GRN-based drivers of GRN dysregulation and tumor heterogeneity. We evaluate our 7997 tumor-specific GRNs for clinical and biological insights, identifying robust state-of-the-art prognostic subtypes for thyroid carcinoma. Finally, patient-specific networks relate prognostic biomarkers to changes in specific regulatory modules and gross GRN organization and identify candidate biomarkers for further investigation.
Unification of Markov, Correlation, and Neighborhood Network Objectives.
Statistical models for GRN inference can often be categorized as variants of four probabilistic models: Markov networks, which represent pairwise dependencies, Pearson’s correlation networks, which represent pairwise correlations, neighborhood selection networks, which represent each node as a linear combination of its neighbors, and Bayesian networks, and which represent directed and acyclic interactions. We focus on Markov, correlation, and neighborhood networks, unifying these models through linear reparameterization (Materials and Methods), thus enabling them to be contextualized uniformly with no change to the underlying contextualization framework.
Furthermore, linear parameterization gives a differentiable objective for optimizing each model, where the linear residual errors define mean-squared errors (MSEs) for measuring goodness-of-fit, which are also proportional to the negative log-likelihood of the data under the chosen network model (Materials and Methods). Beyond the modularity of this approach and its alignment with gradient-based optimization methods, MSEs enable benchmarking model performance in the absence of gold-standard networks with known structures. Thus, we enable quantitative comparison against baseline methods for network modeling even when tumor networks are too heterogeneous and individualized to determine gold-standard network structures.
Simulations.
The convergence rate of traditional network estimators is based on the number of experimental replicates, i.e., independent and identically distributed (i.i.d.) data draws. However, scaling within an i.i.d. domain is orthogonal to the goals of sample-specific modeling in heterogeneous regimes. Contextualization addresses this by providing a mechanism to scale model performance across data domains. In addition to the traditional route of increasing domain-specific or context-specific data collection, contextualization also scales performance with the total contexts available to the model, improving with the addition of unique experimental conditions. Arranged as axes, we describe these as “vertical” and “horizontal” scaling, respectively. We compare vertical and horizontal scaling properties of contextualized, context-grouped, and population model estimators by simulating known networks. We simulate a context-varying Gaussian, which allows us to control the number of samples per context and total contexts available to the model. Simulating Gaussians also allows us to evaluate the recovery of true parameters with our Gaussian-based network models.
Contextualized models are the only method capable of horizontal scaling, which drastically reduces the burden of vertical scaling (Fig. 2). With sufficient horizontal scaling, contextualized networks remain accurate even in sample-specific regimes and converge to true network parameters by learning to relate heterogeneous data through contextual metadata. However, with insufficient horizontal scaling, contextualized networks can be inferior to context-grouped or population modeling methods. For data domains with sample scarcity, contextualization presents an approach for improving model performance by sharing information across different contexts.

Contextualized Networks Improve Likelihood of Held-Out Expression Profiles.
Contextualization improves the fit of network models to gene expression data (Table 1). We benchmark the contextualized networks by comparing them against several granularities of partition-based models: 1) a population network model that estimates the same network for all samples, 2) cluster-specific networks that are estimated independently for each cluster of contextual information, and 3) disease-specific networks that are estimated independently for each cancer type. For all three network models, we evaluate the fit of the network model to actual expression data. These predictive performances are measured as MSEs between predicted and observed expression data, a convenient result of our linearization and unification of correlation, Markov, and neighborhood selection objectives (Materials and Methods). Relative to disease-specific model inference (the best baseline method), contextualized networks reduce modeling error on average by 14.6% for Markov networks, 18.1% for neighborhood selection, and 20.2% for correlation networks. Contextualized networks achieve this improved predictive performance by accounting for contextual dependencies in model parameters without imposing prior assumptions on the form of these dependencies. As a result, contextualized graphical models capture highly localized and context-specific effects that can be overlooked by group-level modeling approaches (e.g., cluster-specific, disease-specific models).
Table 1.: Error of inferred networks on pan-cancer data
| Markov | Neighborhood | Correlation | |
|---|---|---|---|
| Population | |||
| Cluster-specific | |||
| Disease-specific | |||
| Contextualized | |||
| Error Reduction |
For all three types of networks (Markov, Neighborhood, and Correlation), we report the MSE of each network versus observed gene expression (Materials and Methods). Results are aggregated from 30 runs with a bootstrapped training set and randomly initialized model weights, evaluated on a held-out set. Reported values are the population-averaged MSEs of the bootstrap-averaged network models. Confidence intervals are the SD over bootstraps of the population-averaged MSEs from each bootstrap. Error reduction is reported relative to disease-specific modeling.
Contextualized Networks Share Power Between All Cancer Types and Infer Models for Unseen Diseases.
Contextualization relates transcriptional regulation to genomic variation through a context encoder. During training, the encoder learns to modify the parameters of a downstream network model in response to contextual signals. At test time, the encoder uses learned context signals to generalize between sparsely sampled contexts. Splitting model performance by disease, contextualization sets a state-of-the-art on 22 of 25 disease types (Fig. 3). Rare or undersampled diseases like kidney chromophobe and glioblastoma multiforme can especially benefit from contextual signals learned from well-sampled diseases in similar tissues. In disease-specific modeling, these smaller subpopulations must either be lumped within a larger tissue group, ignoring subpopulation heterogeneity, or modeled individually, sacrificing statistical power in a “large small ” regime. For example, there are training samples from kidney chromophobe patients, while each disease-specific network has edges, or parameters; estimating a disease-specific network from such limited data would be prohibitively high-variance for disease-specific modeling but is straightforward for contextualized networks.

Furthermore, contextualization adapts models to unseen contexts at test time, responding to even extreme distribution shift (Fig. 3). For completely unseen contexts, the context encoder can still leverage learned relationships between contexts and models to infer zero-shot network models on demand. We evaluate model performance through a disease-fold cross-validation, where we hold out each of the 25 disease types in turn and learn to contextualize networks on the remaining 24. Notably, disease-specific modeling cannot be applied in this regime. In contrast, contextualized networks improve model performance and reduce error on 22 of 25 hold-out diseases, even when generalizing to an entirely new disease type.
Contextualized Networks Reveal Tissue-Specific Regulatory Modules.
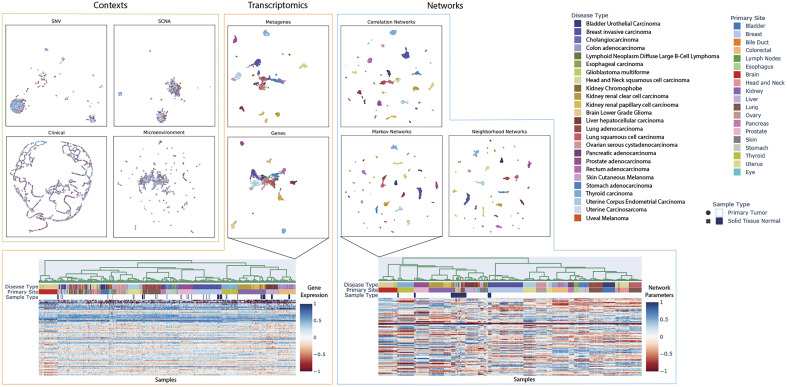
Contextualization produces context-specific network models, resulting in patient-specific networks for all 7,997 patients in our TCGA dataset. Organizing patients according to their network models reveals that tissue type is a primary driver, but not the sole factor in determining gene–gene interactions (Fig. 4). In particular, diseased networks differ drastically from healthy networks, while gene and PCA-derived metagene expression profiles are still largely tissue-derived. Additionally, intradisease and interdisease subtypes are visible even at pan-cancer resolution, making obvious common tumorigenesis mechanisms that underly noisy gene expression dynamics. These subtypes are further explored in Fig. 5 and in SI Appendix. We also provide tools for on-demand and interactive plotting from population-level to disease-level to sample-specific at https://github.com/cnellington/CancerContextualized.


Contextualized Networks Identify Additional Prognostic Subtypes for Thyroid Carcinoma.
Contextualized GRNs identify significantly prognostic molecular subtypes for thyroid carcinomas (THCAs) (Fig. 5). We produce GRN-based subtypes by clustering samples according to the sample-specific parameters of Contextualized GRNs. To benchmark their prognostic ability, we compare our GRN-based subtypes against state-of-the-art reference subtypes (ref. 52), evaluating the survival splits of both subtyping methods while ensuring the number of clusters are the same (Fig. 5). Previous state-of-the-art molecular subtypes are highly consistent across studies, but not prognostic (ref. 52, ref. 53). Contextualized GRN-based subtyping reveals several clinically meaningful subtypes: one with extremely poor survival prognosis (THCA.Net.1) and two with no recorded deaths (THCA.Net.2 and THCA.Net.3). These three GRN-based subtypes stratify the previous state-of-the-art “RAS-like” molecular subtype (ref. 52). Contextualization allows us to relate these GRN clusters to clinical and molecular contexts associated with each subtype (Fig. 5). THCA.Net.1’s poor prognosis is defined by chromosomal instability and tumor ploidy. THCA.Net.2 and THCA.Net.3 both show enrichment for HRAS mutations. THCA.Net.2 and THCA.Net.3 are mainly differentiated by patient demographic reports, with THCA.Net.2 containing almost exclusively patients with no race reported. This split, as well as the race and sex-related subgroups in THCA.Net.4 and THCA.Net.5, are supported by known gender and race disparities related to thyroid cancer presentation (ref. 54, ref. 55). Contextualized networks combine both clinical and molecular data sources toward a cohesive molecular representation of tumor state, and relate the resulting tumor-specific GRNs back to contexts to identify stratifying biomarkers in all contextual data types.
Contextualized Networks Unify Pan-cancer Subtypes and Improve Survival Prediction.
We repeat the same procedure for all 25 tumor types in our dataset and compare against reference molecular subtypes, keeping the number of clusters matched to each study (ref. 1ref. r2ref. r3ref. r4ref. r5ref. r6ref. r7ref. r8ref. r9ref. r10ref. r11ref. r12ref. r13ref. r14ref. r15ref. r16ref. r17ref. r18ref. r19ref. r20ref. r21ref. r22ref. r23–ref. 24). For diseases where no reference subtypes exist or can be mapped to our dataset, we select the number of network subtypes based on the silhouette score of the network subtype clusters. We find that network-based subtypes are more prognostic on average than both expression-derived subtypes and state-of-the-art reference subtypes (Table 2). Previous molecular subtypes also exclude demographic and immune data, which contextualization naturally incorporates alongside molecular features, learning to relate these disparate feature sets as they relate to GRN restructuring. Subtype comparisons by disease can be plotted on-demand with tools at https://github.com/cnellington/CancerContextualized. In the majority of other tumor types, contextualized modeling does not identify sex or race as significant factors driving GRN variation. However, the ones that do include breast invasive carcinoma, esophageal carcinoma, and kidney renal clear cell carcinoma, which have known race and sex disparities (ref. 25, ref. 56, ref. 57).
Table 2.: Stratification disease subtypes in terms of survival
| Average log(P) | Expression | Reference | Networks |
|---|---|---|---|
| Multivariate log-rank test | 8.53 | 9.65 | 11.24 |
| Minimum Pairwise log-rank test | 8.27 | 9.55 | 11.71 |
Survival tests quantify the difference in survival distributions between groups as a P-value. Contextualized networks improve on both tests on average by several orders of magnitude compared with other subtyping methods. The multivariate log-rank test quantifies overall stratification of survival distributions across all subtypes. The minimum pairwise result is the minimum P-value of all pairwise subtype tests, showing the maximum survival stratification between prognostic subtypes.
In addition to comparing the benefit of organizing patients using transcriptional network similarities through subtyping, we also run a survival regression based on different patient representations (Table 3). We find that tumor-specific networks lead to more accurate survival predictors than previous molecular subtypes on both a per-patient and per-tissue basis.
Table 3.: Survival regressors trained on different patient representations evaluated in terms of concordance index on a held-out set
| Concordance Index | Expression | Reference | Networks |
|---|---|---|---|
| Patient average | 0.620 | 0.598 | 0.647 |
| Tissue average | 0.565 | 0.569 | 0.592 |
Expression uses gene expression as input to the regressor. Reference uses curated molecular subtypes for each patient. Networks use sample-specific transcriptional networks as input to the regressor. One regressor was trained for each tissue type.
Discussion
In spite of the evidence for functional convergence (ref. 58, ref. 59), it is challenging with current statistical methods to identify biomarkers that define similar phenotypes in genetically diverse contexts in order to guide treatment. In this study, we propose contextualized GRNs as cohesive sample-specific representations of latent tumor states underlying disease progression and patient survival. Our models reveal insights into cancer heterogeneity by relating transcriptomic, genetic, immune, and clinical factors to tumor regulatory network topology. In Figs. 4 and 5, contextualized GRNs provide an intuitive way of identifying both subpopulations with differential transcriptomic regulation and the pathway-level modules of genes that should be studied as potential biomarkers, as well as the likely effect size of pathway dysregulation. Contextualized GRNs further identify contextual signals differentiating these subpopulations, exploiting these signals for predictive accuracy (Fig. 3) and providing leads for traditional classes of genomic biomarkers (Fig. 5).
More broadly, contextualized modeling seeks to estimate context-specific models beyond context-specific sampling constraints that currently prohibit individualized and independent analysis of patients. By sharing information among samples while also allowing sample-specific variation, our framework models complex and dynamic distributions despite physical and technical barriers that prohibit sample-specific inference. For instance, observational patient data are often heterogeneous, suffering from complex confounders relating to environment, genetics, and individual histories. However, controlling for all conditions and contexts simultaneously leads to subpopulations with as few as just one sample—too small to infer accurate context-specific models. We explore this tradeoff in a simulation study, showing how both group-specific models and population-level models fail in heterogeneous and sample-specific regimes which require horizontal scaling across data domains (Fig. 2). Contextualized models naturally account for nonidentically distributed data and even improve performance by incorporating multiple data views as contexts for model estimation, providing a principled method for performing statistical inference on heterogeneous, observational, and multiview data.
Finally, contextualized modeling raises questions about how to interpret and apply populations of sample-specific models, which we leave partially open to future work. In this study, we show that a measure defined by model parameters can be used to traverse the sample-specific model space. Another route for future work is to interpret the archetypes themselves. In this study, archetypes serve to regularize sample-specific model generation, but this same mechanism also defines a polytope for all possible sample-specific models (ref. 60). New statistical tests are also needed to quantify the degree of heterogeneity in data and the effects of contextual features on model parameter variation (ref. 61).
Materials and Methods
Contextualization is based on two simple concepts: a context encoder which translates sample context into model parameters and a sample-specific model which represents the latent context-specific mechanisms of data generation. This view conveniently unifies both varying-coefficient models (ref. 44), and subpopulation and partition-based approaches, such as cluster analysis and cohort analysis (ref. 62). By learning how models change in response to context, contextualization enables powerful control over high-dimensional and continuously varying contexts, identifying dynamic latent structures underlying data generation in heterogeneous populations and permitting GRN model inference at even sample-specific resolution.
Contextualized Networks.
We seek a context-specific density of network parameters such that
is maximized, where is the probability of gene expression under network model class with parameters , and is sample context which can contain both multivariate and real features. To overcome being a high-dimensional, structured latent variable, we assume that all contextualized networks lie on a subspace spanned by a set of network archetypes , i.e., . We further introduce a latent variable (the "subtype," not to be confused with medical subtypes used in analysis) which coordinates the archetypes such that
The context-specific network model , and subsequently the gene expression observations , are also assumed independent of context given , i.e., . Finally, to enable efficient gradient-based optimization, we assume is a deterministic function of context . In this way, we constrain as a convex combination of network archetypes via latent mixing.
where the context encoder is parameterized by a differentiable context-to-subtype mapping and the set of archetypes . This architecture is shown in Fig. 1 and is learned end-to-end with backpropagation. While the archetypal networks provide an obvious way to incorporate prior knowledge of network structures for initialization or regularization, no prior knowledge is required. In all experiments reported here, we do not use any prior knowledge of network structure or parameters.
This framework unites three different perspectives of GRNs: 1) correlation networks, in which network edges are the pairwise Pearson’s correlation between nodes, 2) Markov networks, in which edges are the pairwise precision values representing conditional dependencies between nodes, and 3) Neighborhood selection networks, in which edges represent directed linear relationships between nodes. The key challenge for each network class is to define a differentiable loss function that is proportional to the negative log probability of our contextualized network model.
The loss objective can be used in the end-to-end optimization, solving for the context encoder and the network archetypes simultaneously, to infer the context-specific parameters . Below, we outline a unifying linear parameterization of each network loss. Implementation details are discussed in SI Appendix.
Contextualized Neighborhood Selection.
We first apply contextualization to the neighborhood selection algorithm proposed by Meinhausen and Buhlmann (ref. 63). The direct relationship of this model to lasso regression (ref. 64) links contextualized neighborhood selection to original works on contextualized linear models (ref. 47) as well as earlier works on time-varying networks (ref. 41) and tree-varying networks (ref. 42), making it a convenient stepping stone toward the graphical models in the sequel. The model is a Gaussian graphical model where and precision matrix is the inverse of the covariance matrix and has sparse off-diagonal entries. Based on an equivalence between precision, partial correlations, and multivariate regression coefficients (ref. 65, ref. 66), we have that
where is the correlation between features and conditioned on all other features , is the coefficient for in a multivariate regression onto from all other genes , and are elements of the precision matrix. The dependency structure defined by the Markov random field of the model above emerges as
In the population setting, this dependency structure is identified by solving the lasso regression for every feature given every other feature . This regression maximizes via the loss
resulting in edges between and for every where , or no edge if . Equivalently, we parameterize the neighborhood selection objective using the square matrix of regression parameters .
To contextualize this network objective, we replace for each sample with a context-specific . Finally, we define a function to mask the diagonal of , presenting the loss function for contextualized neighborhood selection networks
where is the Hadamard product. In previous works on time-varying and tree-varying networks (ref. 41, ref. 42), minimizing this loss has depended on the convexity of the objective with respect to , and subsequently the parameters and here. While we note that this is guaranteed convex for linear , in practice, we utilize a neural network as our choice of which are highly performant despite their nonconvexity.
Contextualized Markov Networks.
Following ref. ref. 45, we can make further assumptions to improve the alignment of the neighborhood selection objective with the underlying Gaussian graphical model, and even recover exact precision. Assuming a constant diagonal precision , the neighborhood selection objective results in proportionality between the regression and the precision matrix
Assuming unit diagonal precisions , the proportionality becomes exact equivalence. Furthermore, this proportionality induces symmetry in the regression, i.e., . We encode this in the objective by requiring our estimate for to be a symmetrically augmented matrix based on , i.e.,
If is sparse, we can again apply lasso regularization to the multivariate regression objective (ref. 63). Given the similarity between this differential Markov network objective and the neighborhood selection objective, we follow the exact contextualization procedure from above to contextualize and arrive at a loss function
where is defined identically for masking the diagonal. The resulting contextualized precision matrix estimate is . In practice, we do not threshold the estimated precision as we did in neighborhood selection. We represent the Markov network using the full precision matrix, retaining information about the dependency structure as well as the dependency strength based on the equivalence to partial correlation above.
Contextualized Correlation Networks.
Correlation networks are simple to estimate and often state-of-the-art for gene regulatory network inference (ref. 29); contextualized correlation expands this utility to the granularity of sample-specific network inferences. To estimate sample-specific correlation networks, we assume the data were drawn from and use the well-known univariable regression view of Pearson’s marginal correlation coefficient:
where the covariance matrix has elements , and . This form converts correlation into two separable univariate least-squares regressions that maximize the marginal conditional probabilities and . Contextualizing this differentiable objective, we get the contextualized correlation network loss
where the context-specific correlation matrix is reconstructed as .
Baselines.
We compare contextualized modeling with several traditional approaches for context-controlled and context-agnostic inference, including population modeling, cluster modeling, and cohort modeling (Fig. 6). A population model assumes that the entire sample population is identically distributed. As a result, population modeling infers a single model representing all observations. In reality, sample populations often contain two or more uniquely distributed subpopulations. If we expect that there are several subpopulations with many observations each, and that these subpopulations can be stratified by context, it may be appropriate to cluster the data by context to identify these subpopulations and then infer a model for each context-clustered subpopulation. This assumes that all context features are equally important and therefore does not tolerate noise features well. Alternatively, when subpopulation groupings are known to be determined by a few important features, cohort modeling is more appropriate. Sample cohorts can be identified based on prior knowledge about important context features (e.g., disease type).

The baseline modeling regimes enjoy the benefits of traditional inference methods (i.e., identifiability, convergence) by relying on the assumption that there are a discrete number of subpopulations underlying the observed data that are each defined by a latent model, and each of these subpopulations is well sampled. This assumption is rarely, if ever, satisfied in a real-world setting. We develop contextualized modeling as a synthesis between traditional statistical inference and modern deep learning to enable model-based analysis of heterogeneous real data. Contextualized modeling assumes a functional dependency between models, but unlike prior methods makes no assumption about the form or complexity of this dependency. As such, contextualized models permit context-informed inference even when contexts are sparsely sampled and high dimensional.
Data.
Our dataset is constructed from The Cancer Genome Atlas† (TCGA) and related studies, covering 7,997 samples from 7,648 patients with 6,397 samples for training and validation and 1,600 as testing. For context, we use clinical information, biopsy composition, SCNAs, and cancer-driving SNVs (SI Appendix).
Gene expression.
We gathered samples with open access TPM-normalized expression data from TCGA. From the gene expression panel, we selected known oncogenes and tumor suppressor genes annotated by COSMIC (ref. 67). Afterward, the data were transformed. Finally, the data were compressed into metagenes using a PCA transformation learned on the training set. Networks were learned to model the metagene expression data.
Network models also provide an opportunity for dealing with batch effects in expression data. Most batch-effect correction methods make strict assumptions about homogeneity between groups, which is mutually exclusive with our study design. Luckily, network optimization objectives play nicely with batch effects. If batch effects can be isolated, these can be treated as noise features where distribution shifts cannot be predicted or explained by covariate shifts or other features. Network modeling objectives learn to ignore noise features which are not predictive of others in the network. Thus, network modeling only requires batch effect isolation, not correction. PCA is convenient for isolating these effects due to the feature orthogonality and its preference for global effects over local effects. The main downside of leaving batch PCs in the metagene data is that noise features inflate all model errors by a constant amount, but this is unimportant for relative performance comparisons.
We used 50 metagenes due to hardware limitations (SI Appendix). These 50 metagenes captured 79.47% of the variance in the pre-PCA data.
Subtyping.
To benchmark their prognostic ability, we compare our GRN-based subtypes against state-of-the-art reference subtypes gathered using TCGAbiolinks (ref. 68). Network subtypes are inferred by clustering on network parameters, where networks are organized by hierarchical clustering with ward linkage. When reference subtypes are available, the number of clusters is matched to the number of known reference subtypes for fair comparison. When reference subtypes are unavailable, the number of clusters is selected by the best silhouette score from . We identify some contextual features as drivers of heterogeneity, having a significant association with one network subtype compared to the rest by using a two-sided t-test on the subtype vs. remaining samples. Features with universal importance within each disease type will therefore not be associated. For each feature, we take the minimum p-value from all subtype t-tests and display the most significant features. We provide an interactive demo for subtyping with network and expression data, and comparison with reference subtypes at https://github.com/cnellington/CancerContextualized.
Code Availability.
All methods are available in Contextualized, an open-source SKLearn-style Python library for contextualized modeling (ref. 62). Contextualized graphical models, as well as contextualized regressors, can be estimated using an intuitive import-fit-predict workflow.
from contextualized.easy import (
ContextualizedCorrelationNetworks
)
model = ContextualizedCorrelationNetworks()
model.fit(C_train, X_train)
err = model.measure_mses(C_test, X_test)
r = model.predict_correlation(C_test)
We provide demos and tutorials for network inference at contextualized.ml. Our code for generating the figures in this manuscript is available at https://github.com/cnellington/CancerContextualized.
Supplementary Materials
References
- Comprehensive molecular characterization of human colon and rectal cancer.. Nature, 2012. [PubMed]
- A comprehensive pan-cancer molecular study of gynecologic and breast cancers.. Cancer Cell, 2018. [PubMed]
- Comprehensive genomic characterization of head and neck squamous cell carcinomas.. Nature, 2015. [PubMed]
- Comprehensive molecular characterization of papillary renal-cell carcinoma.. N. Engl. J. Med., 2016. [PubMed]
- Comprehensive molecular profiling of lung adenocarcinoma.. Nature, 2014. [PubMed]
- Comprehensive molecular characterization of clear cell renal cell carcinoma.. Nature, 2013. [PubMed]
- Comprehensive genomic characterization of squamous cell lung cancers.. Nature, 2012. [PubMed]
- Comprehensive molecular characterization of muscle-invasive bladder cancer.. Cell, 2017. [PubMed]
- Comprehensive and integrative genomic characterization of hepatocellular carcinoma.. Cell, 2017. [PubMed]
- Comprehensive molecular characterization of gastric adenocarcinoma.. Nature, 2014. [PubMed]
- Comprehensive, integrative genomic analysis of diffuse lower-grade gliomas.. N. Engl. J. Med., 2015. [PubMed]
- Integrative genomic analysis of cholangiocarcinoma identifies distinct IDH-mutant molecular profiles.. Cell Rep., 2017. [PubMed]
- Multiple kernel learning for integrative consensus clustering of omic datasets.. Bioinformatics, 2020. [PubMed]
- Integrative analysis identifies four molecular and clinical subsets in uveal melanoma.. Cancer Cell, 2017. [PubMed]
- Integrated genomic characterization of pancreatic ductal adenocarcinoma.. Cancer Cell, 2017. [PubMed]
- Clinical significance of four molecular subtypes of gastric cancer identified by The Cancer Genome Atlas project.. Clin. Cancer Res., 2017. [PubMed]
- Integrated molecular characterization of uterine carcinosarcoma.. Cancer Cell, 2017. [PubMed]
- Integrated genomic characterization of oesophageal carcinoma.. Nature, 2017. [PubMed]
- Molecular profiling reveals biologically discrete subsets and pathways of progression in diffuse glioma.. Cell, 2016. [PubMed]
- The molecular taxonomy of primary prostate cancer.. Cell, 2015. [PubMed]
- The somatic genomic landscape of chromophobe renal cell carcinoma.. Cancer Cell, 2014. [PubMed]
- Integrated genomic characterization of endometrial carcinoma.. Nature, 2013. [PubMed]
- IDH1 and IDH2 mutations in gliomas.. Curr. Neurol. Neurosci. Rep., 2013. [PubMed]
- Multiplatform analysis of 12 cancer types reveals molecular classification within and across tissues of origin.. Cell, 2014. [PubMed]
- Comprehensive molecular portraits of human breast tumours.. Nature, 2012. [PubMed]
- Predicting and affecting response to cancer therapy based on pathway-level biomarkers.. Nat. Commun., 2020. [PubMed]
- Gene regulatory network inference in the era of single-cell multi-omics.. Nat. Rev. Genet., 2023. [PubMed]
- Identifying strengths and weaknesses of methods for computational network inference from single cell RNA-seq data. bioRxiv [Preprint] (. 2021. [DOI]
- Benchmarking algorithms for gene regulatory network inference from single-cell transcriptomic data.. Nat. Methods, 2020. [PubMed]
- Comparative analysis of gene regulatory networks: From network reconstruction to evolution.. Annu. Rev. Cell Dev. Biol., 2015. [PubMed]
- Massively parallel phenotyping of coding variants in cancer with Perturb-seq.. Nat. Biotechnol., 2022. [PubMed]
- Cell-of-origin patterns dominate the molecular classification of 10,000 tumors from 33 types of cancer.. Cell, 2018. [PubMed]
- Computational analysis of cell-to-cell heterogeneity in single-cell RNA-sequencing data reveals hidden subpopulations of cells.. Nat. Biotechnol., 2015. [PubMed]
- Lack of group-to-individual generalizability is a threat to human subjects research.. Proc. Natl. Acad. Sci. U.S.A., 2018. [PubMed]
- Precision education initiative: Moving towards personalized education.. Mind, Brain Educ., 2016. [PubMed]
- Personalized predictive modeling and risk factor identification using patient similarity.. AMIA Jt. Summits Transl. Sci. Proc., 2015. [PubMed]
- DysRegNet: Patient-specific and confounder-aware dysregulated network inference.. Br. J. Pharmacol.,, 2022
- Estimating sample-specific regulatory networks.. iScience, 2019. [PubMed]
- Bayesian optimized sample-specific networks obtained by omics data (BONOBO). bioRxiv [Preprint] (. 2023. [DOI]
- Estimating time-varying networks. arXiv [Preprint] (. 2008. [DOI]
- Recovering time-varying networks of dependencies in social and biological studies.. Proc. Natl. Acad. Sci. U.S.A., 2009. [PubMed]
- TREEGL: Reverse engineering tree-evolving gene networks underlying developing biological lineages.. Bioinformatics, 2011. [PubMed]
- Personalized regression enables sample-specific pan-cancer analysis.. Bioinformatics (Oxford, England), 2018. [PubMed]
- Varying-coefficient models.. J. R. Stat. Soc. Ser. B Stat. Methodol., 1993
- Bayesian edge regression in undirected graphical models to characterize interpatient heterogeneity in cancer.. J. Am. Stat. Assoc., 2022. [PubMed]
- Statistical estimation in varying coefficient models.. Ann. Stat., 1999
- Contextual explanation networks.. J. Mach. Learn. Res., 2020. [PubMed]
- Machine Learning. arXiv [Preprint] (. 2023
- Learning sample-specific models with low-rank personalized regression. arXiv [Preprint] (. 2019
- Automated interpretable discovery of heterogeneous treatment effectiveness: A COVID-19 case study.. J. Biomed. Inf., 2022
- Contextualized policy recovery: Modeling and interpreting medical decisions with adaptive imitation learning. arXiv [Preprint] (. 2023
- Integrated genomic characterization of papillary thyroid carcinoma.. Cell, 2014. [PubMed]
- Distinct molecular subtypes of papillary thyroid carcinoma and gene signature with diagnostic capability.. Oncogene, 2022. [PubMed]
- Thyroid cancer gender disparity.. Future Oncol. (London, England), 2010
- Racial/ethnic differences in thyroid cancer incidence in the United States, 2007–2014.. Cancer, 2018. [PubMed]
- Epidemiologic differences in esophageal cancer between Asian and Western populations.. Chin. J. Cancer, 2012. [PubMed]
- Intrinsic genomic differences between African American and White patients with clear cell renal cell carcinoma.. JAMA Oncol., 2016. [PubMed]
- Hallmarks of cancer: New dimensions.. Cancer Discov., 2022. [PubMed]
- Integrating old and new paradigms of G1/S control.. Mol. Cell, 2020. [PubMed]
- NOTMAD: Estimating Bayesian networks with sample-specific structures and parameters. arXiv [Preprint] (. 2021
- Patient-specific models of treatment effects explain heterogeneity in tuberculosis. arXiv [Preprint] (. 2024
- Contextualized: Heterogeneous modeling toolbox.. J. Open Source Software, 2024
- High-dimensional graphs and variable selection with the Lasso.. Ann. Stat., 2006
- Regression shrinkage and selection via the lasso.. J. R. Stat. Soc. Ser. B (Methodol.), 1996
- Sparse inverse covariance estimation with the graphical lasso.. Biostatistics, 2008. [PubMed]
- Partial correlation estimation by joint sparse regression models.. J. Am. Stat. Assoc., 2009. [PubMed]
- The COSMIC Cancer Gene Census: Describing genetic dysfunction across all human cancers.. Nat. Rev. Cancer, 2018. [PubMed]
- TCGAbiolinks: An R/Bioconductor package for integrative analysis of TCGA data.. Nucleic Acids Res., 2016. [PubMed]
- TCGA Research, The Cancer Genome Atlas Program.
