HIF-1α-mediated LAMC1 overexpression is an unfavorable predictor of prognosis for glioma patients: evidence from pan-cancer analysis and validation experiments
Abstract
Background:
Laminin subunit gamma-1 (LAMC1) is a major extracellular matrix molecule involved in the tumor microenvironment. Knowledge of the biological features and clinical relevance of LAMC1 in cancers remains limited.
Methods:
We conducted comprehensive bioinformatics analysis of LAMC1 gene expression and clinical relevance in pan-cancer datasets of public databases and validated LAMC1 expression in glioma tissues and cell lines. The association and regulatory mechanism between hypoxia inducible factor-1α (HIF-1α) and LAMC1 expression were explored.
Results:
LAMC1 expression in most cancers in The Cancer Genome Atlas (TCGA) including glioma was significantly higher than that in normal tissues, which had a poor prognosis and were related to various clinicopathological features. Data from the Chinese Glioma Genome Atlas also showed high expression of LAMC1 in glioma associated with poor prognoses. In clinical glioma tissues, LAMC1 protein was highly expressed and correlated to poor overall survival. LAMC1 knockdown in Hs683 glioma cells attenuated cell proliferation, migration, and invasion, while overexpression of LAMC1 in U251 cells leads to the opposite trend. Most TCGA solid cancers including glioma showed enhancement of HIF-1α expression. High HIF-1α expression leads to adverse prognosis in gliomas, besides, HIF-1α expression was positively related to LAMC1. Mechanistically, HIF-1α directly upregulated LAMC1 promotor activity. Hypoxia (2% O2)-treated Hs683 and U251 cells exhibited upregulated HIF-1α and LAMC1 expression, which was significantly attenuated by HIF-1α inhibitor YC-1 and accompanied by attenuated cell proliferation and invasion.
Conclusions:
High expression of LAMC1 in some solid tumors including gliomas suggests a poor prognosis. The hypoxic microenvironment in gliomas activates the HIF-1α/LAMC1 signaling, thereby promoting tumor progression. Targeted intervention on the HIF-1α/LAMC1 signaling attenuates cell growth and invasion, suggesting a new strategy for glioma treatment.
Supplementary Information:
The online version contains supplementary material available at 10.1186/s12967-024-05218-3.
Article type: Research Article
Keywords: LAMC1, HIF-1α, Pan-cancer, Gliomas, Prognosis
Affiliations: https://ror.org/04k5rxe29grid.410560.60000 0004 1760 3078Department of Pathology and Pathophysiology, School of Basic Medicine Sciences, Guangdong Medical University, Zhanjiang, 524023 China; https://ror.org/051jg5p78grid.429222.d0000 0004 1798 0228Department of Pathology, The First Affiliated Hospital of Soochow University, Suzhou, 215000 China; https://ror.org/004eeze55grid.443397.e0000 0004 0368 7493Department of Oncology of the First Affiliated Hospital & Cancer Institute, Hainan Medical University, Haikou, 570102 China; https://ror.org/004eeze55grid.443397.e0000 0004 0368 7493Emergency and Trauma College, Hainan Medical University, Haikou, 571199 China
License: © The Author(s) 2024 CC BY 4.0 Open Access This article is licensed under a Creative Commons Attribution 4.0 International License, which permits use, sharing, adaptation, distribution and reproduction in any medium or format, as long as you give appropriate credit to the original author(s) and the source, provide a link to the Creative Commons licence, and indicate if changes were made. The images or other third party material in this article are included in the article’s Creative Commons licence, unless indicated otherwise in a credit line to the material. If material is not included in the article’s Creative Commons licence and your intended use is not permitted by statutory regulation or exceeds the permitted use, you will need to obtain permission directly from the copyright holder. To view a copy of this licence, visit http://creativecommons.org/licenses/by/4.0/. The Creative Commons Public Domain Dedication waiver (http://creativecommons.org/publicdomain/zero/1.0/) applies to the data made available in this article, unless otherwise stated in a credit line to the data.
Article links: DOI: 10.1186/s12967-024-05218-3 | PubMed: 38678297 | PMC: PMC11056071
Relevance: Moderate: mentioned 3+ times in text
Full text: PDF (1.3 MB)
Introduction
Gliomas are common primary cancers in the central nervous system (CNS) of adult males [ref. 1]. The World Health Organization (WHO) classification of CNS tumors classifies gliomas into low-grade gliomas (LGGs; WHO I–II) and high-grade gliomas (HGGs; WHO III–IV) by classical histological and molecular characteristics [ref. 2]. The survival time after diagnosis of glioma varies among the grades of which glioblastoma multiforme (GBM; WHO grade IV) has the worst overall survival rate, with a 5-year survival rate of < 5% [ref. 1]. The clinical behavior of LGG changes and cannot fully predict clinical progression and prognosis in accordance with its histological classification. Some LGG patients show inertia, whereas other patients rapidly progress to GBM. Additionally, differences between observers in histological diagnosis exacerbate uncertainty. Thus, molecular parameters have been used to more accurately classify and predict the prognosis of the various glioma types [ref. 3], such as isocitrate dehydrogenase 1 prime 2 (IDH1/2) mutation, ATRX mutation, glioma-CpG island methylation phenotype, O6-methylguanine-DNA methyltransferase methylation, and chromosome arm 1p19q codeletion.
The extracellular matrix (ECM) is the main non-tumor cell microenvironment, providing structural and biochemical support to surrounding cells. It can also be used as a useful biomarker and therapeutic target for tumors [ref. 4, ref. 5]. Laminin is a heterotrimer extracellular matrix protein composed of α, β, and γ chains. Five α (α1–α5), four β (β1–β4), and three γ (γ1–γ3) gene forms exist. Various isomers of α, β, and γ chains combine to produce different isotypes of heterotrimeric laminin [ref. 6]. Laminin C (LAMC) is the main form of laminin. Three genes have been identified, namely LAMC1 (formerly known as LAMB2), LAMC2 (also known as LAMB2T and LAMNB2), and LAMC3. LAMC1 is widely expressed in the basement membrane of tissues and is associated with tissue development as well as tumor cell invasion and metastasis, which may contribute to cancer development and progression [ref. 7–ref. 10]. Glioma cells synthesize, assemble, and secrete various laminin molecules, and laminin subtypes have specific effects on glioma cell migration and invasion in vitro [ref. 11]. High expression of laminin has been observed in the tumor parenchyma, tumor invasion front, and tumor vessels of gliomas in some studies, suggesting that laminin is related to the infiltration, migration, and invasion of glioma cells [ref. 11–ref. 13].
Although some biological functions of LAMC1 have been reported, the research on LAMC1 based on pan cancers and the mechanism of regulating LAMC1 expression are still unclear. This study conducted pan-cancer bioinformatics analysis of the LAMC1 gene and explored its biological characteristics and mechanism-of-action in glioma. Our results provide new biomarkers and therapeutic targets for clinical treatment of cancers, particularly glioma.
Methods
Sample information and differential LAMC1 expression analysis
LAMC1 expression data from 31 different tissues were downloaded from the GTEx database (https://commonfund.nih.gov/GTEx). LAMC1 expression data from tumor cell lines were downloaded from the CCLE database (https://portals.broadinstitute.org/ccle/). GTEx and CCLE database analyses employed the Sangerbox analysis tool (http://www.sangerbox.com/tool). RNA sequencing, and related clinical and phenotypic data were downloaded from TCGA, including 11,069 samples from 33 cancers, using UCSC Xena (https://xena.ucsc.edu/), an online tool used to explore gene expression. Strawberry Perl (Version 5.32.0, http://strawberryperl.com/) was used to extract LAMC1 gene expression data from these downloaded datasets and draw them in a data matrix for subsequent analysis. Using the downloaded data and comparing expression levels between cancer and matched normal samples, LAMC1 expression in 31 normal tissues and 21 tumor cell lines was evaluated. All gene expression data were standardized by log2 conversion, and two sets of t-tests were carried out for the tumor types. P < 0.05 was considered to indicate differential expression between tumor and normal tissues. R software (version 4.0.4, https://www.R-project.org) was used to analyze the data, and the R software package ggpubr was used to draw a box diagram. For some tumors without normal or highly restricted normal tissue, we used the expression analysis-box map module in GEPIA2 (http://gepia2.cancer-pku.cn/#index/) to obtain the box diagram of expression differences between tumor and corresponding normal tissues in the GTEx database.
Prognosis and clinicopathological correlation analyses based on LAMC1 expression levels in pan-cancer data from TCGA database
Survival and clinical phenotype data were extracted for each sample downloaded from TCGA. Overall survival (OS), disease-specific survival (DSS), disease-free interval (DFI), and progression-free interval (PFI) were selected to examine the relationship between LAMC1 expression and patient prognosis. Survival analyses of each cancer type were performed using the Kaplan–Meier method and log-rank test. A median LAMC1 expression level was chosen as the cutoff value for the human cancer dichotomy, thereby dividing respective patients into high- and low-risk groups. Survival curves were drawn using R packages survival and survminer. Cox analysis was conducted using R packages survival and forestplot to explore the relationship between LAMC1 expression and pan-cancer prognoses. Two clinical phenotypes, including patient age and tumor stage, were selected and their relationship with LAMC1 expression was investigated. Clinical phenotype correlation analyses were conducted using R packages limma and ggpubr. P < 0.05 was considered significant.
Clinicopathological analysis of LAMC1 expression in Chinese glioma patients in the CGGA database
Chinese Glioma Genome Atlas (CGGA) datasets (http://www.cgga.org.cn/) were used to re-assess the expression and prognostic significance of LAMC1. Two datasets (DataSet IDs: mRNAseq_693 and mRNAseq_325) containing 693 and 325 samples of LGG and GBM, respectively, were downloaded and analyzed. Data were corrected in batches and integrated using R packages limma and sva. We used survival and survminer packages to plot a survival curve for LAMC1 expression and glioma. Univariate and multivariate Cox analyses were used to determine and evaluate independent prognostic indicators of OS. Receiver operating characteristic (ROC) curves of LAMC1 and glioma at 1, 3, and 5 years were plotted using the K-M method in the survival ROC package. The correlations between LAMC1 expression and clinical characteristics were plotted using beeswarm in the R package.
Cell culture and LAMC1 gene targeted intervention
Human representative glioma cell lines U87MG, U251, A172, and Hs683 were obtained from Genechem (Shanghai, China). Cells were cultured in DMEM containing 10% fetal bovine serum (Thermofisher, Shanghai, China) at 37 °C in a humidified atmosphere with 5% CO2. Among the cell lines, Hs683 cells were confirmed high expression while U251 showed low expression of LAMC1 by western blotting (Additional file 1: Fig. S1A). For LAMC1 knockdown in Hs683 cells, a lentivirus carrying shRNA-#3 against the human LAMC1 target sequence 5ʹ-CAAAGTTCTCAAGTCCTAT-3ʹ was constructed by Genechem. For overexpression of LAMC1 in U251 cells, a lentivirus carrying protein-coding region for human LAMC1 gene was designed and packaged by Genechem. After viral infection, cell lines were screened using puromycin stress and further validated by western blotting of LAMC1 expression (Additional file 1: Fig. S1B–E).
Tissue microarray and immunohistochemistry (IHC)
A tissue microarray of glioma (Cat: HBraG159Su01) and normal brain tissue sections were purchased from Shanghai Outdo Biotech (Shanghai, China). IHC was performed using a DAKO automatic IHC instrument in accordance with the manufacturer’s protocol. The array was incubated with an anti-LAMC1 antibody (Cat#: ABP55085, Abbkine, Wuhan, China) at a 1:100 dilution overnight at 4 °C and developed using Dako Liquid DAB. The scoring system of the staining intensity was as follows: negative (0 points); weak (1 points); moderate (2 points); strong (3 points). The positive range percentage criteria were as follows: 0%–25% positive cells (1 points); 26%–50% positive cells (2 points); 51%–75% positive cells (3 points); 76%–100% positive cells (4 points). Stained samples were analyzed under microscope (Aperio XT, LEICA, Germany). The total immunoreactive score was evaluated independently by two pathologists by summing by the nuclear and cytoplasm/membrane staining scores. For cases where the scores of two pathologists are inconsistent, a re-evaluation score should be made to reach a consensus.
Cell counting kit-8 (CCK-8) and colony formation assays
Cells were seeded in a 96-well plate (2 × 103 cells/well) and incubated for 0, 24, 48, 72, 96, and 120 h at 37 °C with 5% CO2. Then, 10 µl CCK-8 solution (Beyotime, Nantong, China) was added to each well at 2 h before the incubation time ended. Against a background control, sample absorbance was measured at 450 nm with a microplate reader. Each group was repeated 5–6 wells. For the colony formation assay, cells were seeded in 6-well plates at 1500 cells/well and cultured for 12 days. Colonies were fixed for 30 min with 4% paraformaldehyde and stained for 15 min with 0.1% crystal violet. The number of colonies (≥ 50 cells) was counted manually under an inverted microscope. Each group was assessed in three wells.
Cell migration and invasion assays
Cell migration and invasion were evaluated by transwell assays and wound-healing assays as described previously [ref. 14]. Transwell plates (Corning, NY, USA) with 8 μm pore-sized polycarbonate filters were used for cell migration assays. Chambers coated with Matrigel were used to evaluate cell invasion. Each group was assessed in at least three wells.
Hypoxic treatment of glioma cells
A three-gas incubator was used for cell culture under hypoxic conditions as described previously [ref. 15]. Hs683 and U251 cells were cultured under normoxic (21% O2 and 5% CO2) or hypoxic (2% O2, 5% CO2, and 93% N2) conditions for various times. Total proteins were isolated for relevant experiments. To inhibit HIF-1α expression, 10 μmol/L lificiguat (YC-1; MCE, Shanghai, China) was used.
Western blotting
Cellular proteins were extracted using RIPA buffer (Beyotime). Then, 50 μg of proteins was subjected to 10% SDS-PAGE. PVDF membranes were probed with antibodies against LAMC1 (Cat#: 6776-1-Ig, 1:200 dilution; Proteintech, Wuhan, China), HIF-1α (Cat#: ab179483, 1:1000 dilution; Abcam, Cambridge, UK), or β-tubulin (Cat#: ab179513, 1:1000 dilution; Abcam). After developing the membrane with ECL reagent, bands were imaged using a gel imaging system (Tanon, Shanghai, China).
Dual luciferase reporter assay
Potential HIF-1α-binding sites in the LAMC1 promoter region were predicted using the JASPAR database (http://jaspar.genereg.net/) [ref. 16]. pGL4-based luciferase reporter plasmids containing wildtype and overexpressed LAMC1 promoters, a HIF-1α (NM_001530) overexpression plasmid, and Renilla internal reference plasmid pRL-TK were constructed by Genechem. The plasmids were co-transfected into 293 T cells Genechem), and luciferase activity was detected by the Dual-Luciferase Reporter Assay System (Cat#: E1910, Promega China, Beijing) at 48 h after transfection. Firefly and Renilla luminescence in sample wells was detected by a microplate reader. The Firefly/Renilla luminescence value represented luciferase activity. Each group was analyzed in three wells.
Statistical analysis
LAMC1 and HIF-1α expression levels were analyzed using the non-parametric Mann–Whitney or Kruskal–Wallis test. The Kaplan–Meier method and log-rank test were used to evaluate the association between LAMC1 and HIF-1α expression and prognosis. Cox regression analysis was used to identify factors that may have a significant influence on survival. We used the GEPIA2 database to analyze the correlation between LAMC1 and HIF-1α expression. The immunoreactive scores of LAMC1 protein in tissue arrays were calculated using the Wilcoxon signed-rank test. The chi-squared test was performed to analyze the association between the LAMC1 protein level and clinicopathological parameters. Data from in vitro experiments are presented as mean ± SD. The unpaired t-test or one-way ANOVA was used accordingly. Statistical analyses were carried out by GraphPad Prism 8 and R version 4.0.2 software. P < 0.05 was considered to indicate a statistically significant difference.
Results
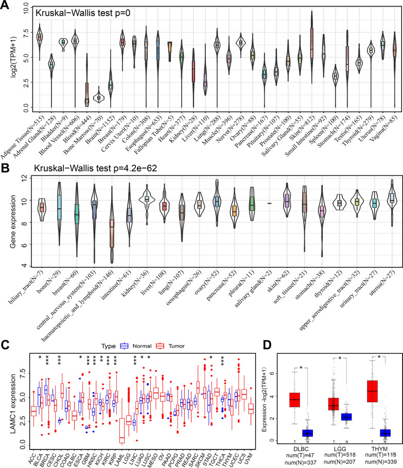
LAMC1 expression in human pan-cancers
GTEx datasets showed various levels of LAMC1 gene expression in humans and a low expression level in brain tissues (Fig. 1A). However, a relatively high expression level of LAMC1 was found in CNS tumors (Fig. 1B). In TCGA data, LAMC1 was highly expressed in CHOL, ESCA, GBM, HNSC, KIRC, KIRP, LIHC, LUAD, LUSC, STAD, and THCA. Conversely, LAMC1 expression was downregulated in tumors in BLCA, BRCA, and KICH relative to normal tissue (Fig. 1C). After adding normal tissues from the GTEx dataset as controls, we found enhanced expression of LAMC1 in DLBC, LGG, and THYM (Fig. 1D).

Multifaceted prognostic features of LAMC1 across pan-cancers
Cox proportional risk model analysis showed that LAMC1 expression levels were significantly correlated to OS of patients with KIRP, LGG, MESO, and UVM (P < 0.001) and many other cancer types (P < 0.05) (Fig. 2A). LAMC1 expression was associated with DSS of various cancers, including BLCA, LGG, MESO, and UVM (P < 0.001) (Fig. 2B). High LAMC1 expression was correlated to DFI in patients with BLCA, CESC, OV, and PAAD (P < 0.05) (Fig. 2C). In terms of the association between high LAMC1 expression levels and PFI, a forest map showed a poor prognosis of patients with ACC, BLCA, LGG, and UVM (P < 0.001) (Fig. 2D). Kaplan–Meier survival analysis also showed that LGG patients with high LAMC1 levels had poor OS, DSS, and PFI (P < 0.001, Fig. 3).


Clinicopathological analysis of LAMC1 expression in Chinese glioma patients
Bioinformatics analysis of LAMC1 expression in gliomas was performed using the CGGA database [ref. 17]. ROC curve analysis showed that LAMC1 expression was a predictor of 1-year (AUC = 0.727), 3-year (AUC = 0.781), and 5-year (AUC = 0.797) survival with a good predictive value (Fig. 4A). Kaplan–Meier survival analysis showed that high LAMC1 expression was associated with a poor prognosis of patients with glioma (Fig. 4B). Univariate Cox analysis showed that LAMC1 expression, primary-recurrent-secondary (PRS) type, histology, grade, age, and chemotherapy were high-risk factors (HR > 1), and IDH mutation and 1p19q codeletion were low-risk factors (HR < 1) (Fig. 4C). Multivariate Cox analysis showed that LAMC1 expression (P < 0.001, HR = 1.163), PRS type (P < 0.001, HR = 1.918), grade (P < 0.001, HR = 2.619), IDH mutation (P = 0.003, HR = 0.691) and 1p19q codeletion (P < 0.001, HR = 0.402) may also be independent prognostic factors (Fig. 4D).

Correlation between LAMC1 expression and clinical phenotypes of various cancers
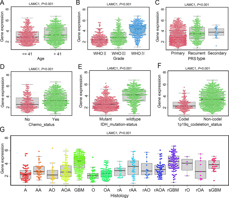
Next, we examined differential expression of LAMC1 in patients with each tumor type in accordance with age and the tumor stage in TCGA database. We found that patients older than 65 years of age with BRCA (P = 0.00032), COAD (P = 0.007), KIRC (P = 0.011), LIHC (P = 0.0078), or PAAD (P = 0.0018) had low LAMC1 expression levels. LAMC1 expression was higher in THYM (P = 0.012) and UCEC (P = 0.041) patients over 65 years of age (Additional file 1: Fig. S2A). We also found statistical significance between LAMC1 expression and the partial tumor stage in eight cancer types, including BLCA, COAD, HNSC, KICH, KIRC, LUSC, PAAD, and UVM. Notably, LAMC1 expression increased with the stage in most tumors, suggesting that high LAMC1 expression is associated with tumor progression (Additional file 1: Fig. S2B). Clinicopathological characteristic correlation analysis of the CGGA data demonstrated that the expression level of LAMC1 was remarkably related to age (Fig. 5A), grade (Fig. 5B), PRS type (Fig. 5C), chemotherapy (Fig. 5D), and histology (Fig. 5G) in glioma samples. Recently, it has been widely recognized that IDH mutations and 1p19q codeletion suggest a favorable prognosis of gliomas [ref. 18]. In this study, high expression levels of LAMC1 were found in IDH-wildtype and 1p19q non-coding glioma compared with IDH-mutants or 1p19q codeletions (Fig. 5E, F). These findings suggest that LAMC1 participates in the clinical development of glioma.

Correlation of LAMC1 protein expression to clinicopathological parameters and prognosis in the glioma cohort
We explored the correlation between LAMC1 protein expression and clinicopathological parameters based on the information of tissue microarray cases. The positive sites for LAMC1 protein expression in the tissue were both cytoplasmic and nuclei. The calculated total immunoreactive scores of LAMC1 expression ranged from 2 to 24 in all samples. We divided the cases into subgroups of high (IHC score > 10) and low (IHC score ≤ 10) LAMC1 expression based on the cutoff point determined by X-tile software related to survival time and status. LAMC1 expression was correlated to the degree of pathological grade and postoperative recurrence of patients (P < 0.05). Additionally, no association was found between LAMC1 expression and gender (P = 0.798) or age (P = 0.314) (Additional file 1: Table S1). Representative images of the IHC staining intensity of LAMC1 in gliomas with different pathological grades and normal brain tissue are shown in Fig. 6. LAMC1 was nearly negative in normal brain tissue (Fig. 6A, B). As shown in Fig. 6C, glioma patients with higher pathological grades (G2–4) had higher total immunoreactive scores for LAMC1 than those with a lower grade (G1) (P < 0.05). Survival analysis by the Kaplan–Meier method with the log-rank test indicated that patients with a high level of LAMC1 had worse outcomes and shorter OS (P = 0.0482) and DFS (P = 0.0033) than those with low LAMC1 expression (Fig. 6D). Age and pathological grade were independent prognostic indicators in both univariate and multivariate Cox analysis models (Additional file 1: Table S2).

LAMC1 knockdown inhibits while overexpression promotes glioma cell proliferation, migration, and invasion
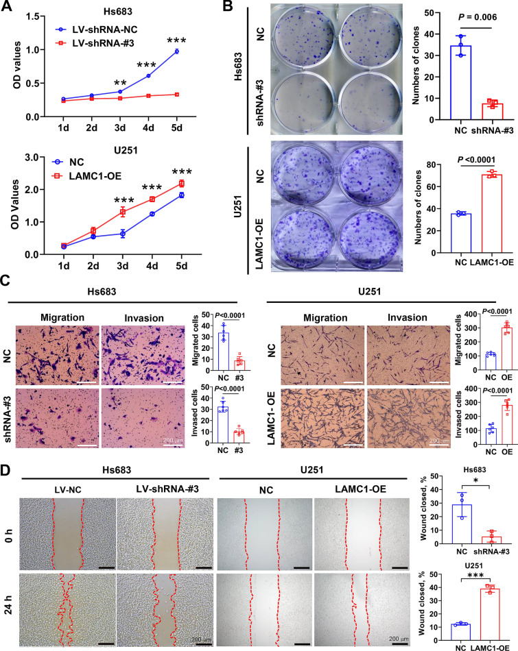
Hs683 cells with highest LAMC1 expression and U251 cells with lowest LAMC1 expression were chosen for subsequent experiments. Fluorescence microscopy showed that lentiviral particles had a higher infection efficiency in glioma cells, and western blotting verified the efficacy in LAMC1 knockdown or overexpression (Additional file 1: Fig. S1). CCK-8 assays showed that cell proliferation in the LAMC1 knockdown group was significantly slower than that in the control group, and LAMC1 overexpression was significantly enhanced the viability compared with the relevant controls (P < 0.001, Fig. 7A), the results of colony formation were consistent with the CCK-8 findings (Fig. 7B). Furthermore, LAMC1 knockdown decreased while LAMC1 overexpression increased the number of cells that migrated or invaded through transwell chambers (P < 0.001, Fig. 7C). Wound-healing assay results were consistent with the migration assay results (Fig. 7D). These data collectively indicate that LAMC1 promotes glioma cell proliferation, migration, and invasion.

High HIF-1α expression promotes clinical progression and correlates positively to LAMC1 expression in gliomas
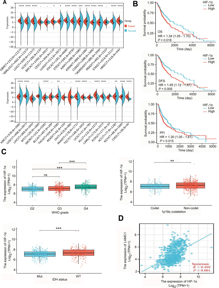
HIF-1α expression was significantly upregulated in various TGCA solid tumors, including GBM, GBMLGG, LGG, CESC, ESCA, STES, COAD, STAD, HNSC, LUSC, THCA, PAAD, TGCT, ALL, LAML, and CHOL. Significant downregulation of HIF-1α expression was also observed in KIRP, KIPAN, KIRC, SKCM, ACC, and KICH (Fig. 8A). Moreover, high HIF-1α expression associates with poor prognosis of gliomas (Fig. 8B), as well as the advanced pathological grade, 1p19q codeletion and IDH mutation status (Fig. 8C). Based on clinical glioma tissue, we detected that the expression level of HIF-1α protein increases with the increase of pathological grade (Additional file 1: Fig. S3). Correlation analysis showed that HIF-1α expression in normal brain tissue and glioma was positively correlated to LAMC1 (r = 0.499, P < 0.001; Fig. 8D).

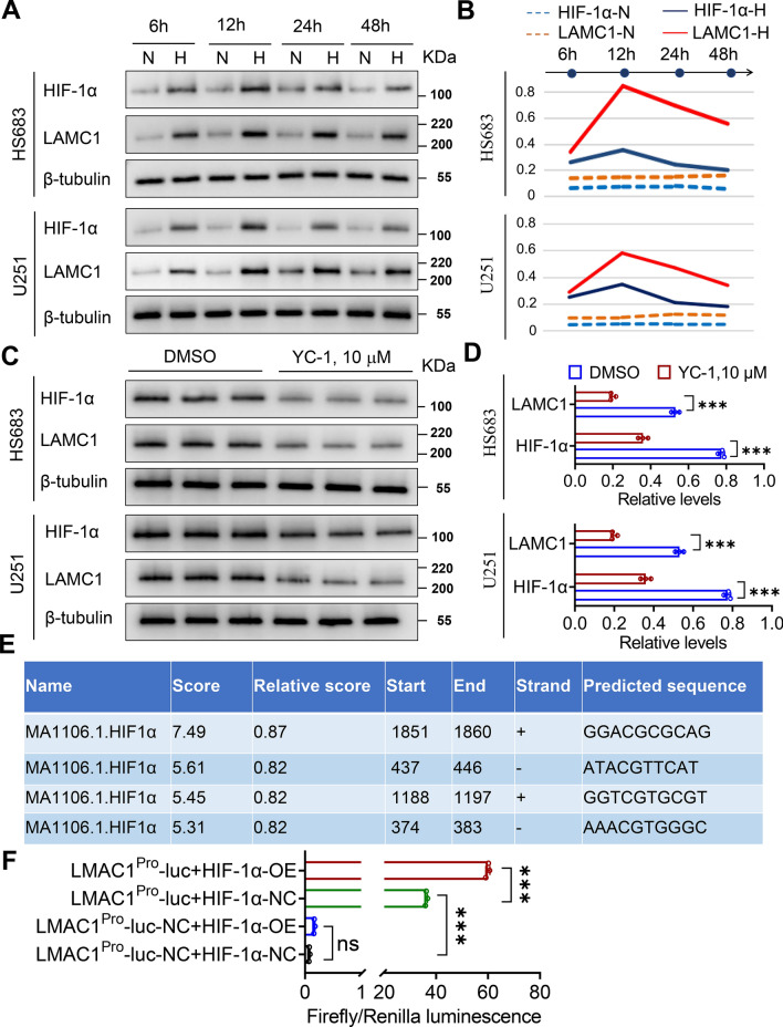
Effects of hypoxia on LAMC1 expression in glioma
LAMC1 and HIF-1α expression varied with the change in hypoxic exposure time (Fig. 9A, B, Additional file 1: Fig. S4A). After hypoxic treatment for 12 h, LAMC1 and HIF-1α protein expression was the highest. Notably, while confirming that the HIF-1α inhibitor YC-1 has no significant cytotoxicity on glioma cells (Additional file 1: Fig. S5), we have noticed that YC-1 downregulates the expression of LAMC1 while inhibiting HIF-1α expression at the same time (Fig. 9C, D, Additional file 1: Fig. S4B). Bioinformatics predicted four binding sites for HIF-1α protein on the human LAMC1 gene promoter (Fig. 9E). The results of promoter luciferase assay showed that HIF-1α directly regulated activity of the LAMC1 promoter (Fig. 9F). It was noteworthy that we observed strong luciferase activity in cells co-transfected with LAMC1 Pro-luc and HIF-1α-NC plasmids, suggesting other regulators of LAMC1 activation in addition to HIF-1α (Fig. 9F).

Discussion
We comprehensively analyzed the expression and prognostic value of the LAMC1 gene across pan-cancers. In TCGA database, LAMC1 was highly expressed in most tumors compared with normal tissues. Kaplan–Meier survival and Cox analyses indicated that high expression of LAMC1 was associated with a poor prognosis of multiple solid tumor types. Consistent with this result, clinical correlation analysis showed that high expression of LAMC1 was positively correlated to the stage of most TCGA cancers. Previous reports have suggested that high expression of LAMC1 is associated with a poor prognosis of certain tumors, such as esophageal squamous cell carcinoma [ref. 19], endometrial cancer [ref. 8], gastric cancer [ref. 20], KIRP [ref. 21] and hepatocellular carcinoma [ref. 22]. Similar to the results reported above, our current pan-cancer analysis suggested that LAMC1 expression had a certain clinical relevance in most TCGA tumors, providing global guidance to predict LAMC1 expression in tumor tissue for clinical prognostic judgment.
An early study of LAMC1 expression in glioma indicated its prognostic value using the log-rank test and Cox analysis [ref. 23]. In the current study, we explored the mechanistic role of LAMC1 in glioma. The results from TCGA and CGGA databases showed that LAMC1 expression in gliomas was significantly higher than that in normal brain tissue, and high expression of LAMC1 was an independent indicator of prognosis. Using a glioma tissue microarray, LAMC1 protein was again found to be highly expressed and positively associated with the pathological grade of glioma. Most importantly, a high level of LAMC1 indicated a poor outcome and shorter OS and DFS. Therefore, on the basis of the bioinformatics analysis of multiple public databases combined with the clinical data validation, LAMC1 may be a prognostic biomarker of gliomas.
To further reveal the function of the change in LAMC1 expression during the development and pathological progression of glioma, we used lentiviral vectors to establish cell models with reduced or enhanced LAMC1 expression. The results of functional experiments in vitro showed significant decreases in cell proliferation, clonogenesis, migration, and invasion after knocking down LAMC1, while overexpression of LAMC1 led to the opposite effects. Some studies have reported on the role of LAMC1 in tumor biology, suggesting that high expression of LAMC1 promotes the proliferation, invasion, and metastasis of tumor cells [ref. 19, ref. 20, ref. 22, ref. 24, ref. 25]. Our current results support the above reports. Because of the low tumor formation rate of glioma cells in animals, we were unable to validate in vivo tumor formation and metastasis abilities (data not shown). However, the in vitro results suggest that LAMC1 plays a crucial role in the biological processes of glioma cells.
Previous studies have suggested that non-coding RNAs play an important role in the regulation of LAMC1 expression [ref. 26–ref. 28]. We further explored the mechanisms mediating LAMC1 expression in gliomas. A hypoxic microenvironment is a major feature of the tumor niche and drives the invasiveness of most solid tumors. And HIF-1α playing a major role in the tumor hypoxic microenvironment [ref. 29, ref. 30]. Most importantly, HIF-1α participates in the regulation of tumor biological behavior by reshaping the extracellular matrix in the tumor microenvironment [ref. 31]. As an ECM component, the role of LAMC1 in the tumor hypoxia microenvironment and ECM remodeling is worth further study.
In this study, HIF-1α expression was upregulated in most TCGA cancers specifical the solid cancer types. When focusing on gliomas, we found that the high expression of HIF-1α accompanied by poor prognosis, higher clinical grade, as well as the status of 1p19q codeletion and IDH mutation; These findings are consistent with previous reports regarding high HIF-1α levels and poor outcome in gliomas [ref. 32, ref. 33]. We also found that HIF-1α had a positive correlation to LAMC1 expression in glioma, which led to analyzing the mechanism of HIF-1α-mediated LAMC1 expression. Considering that HIF-1α mainly regulates the expression of downstream genes with hypoxic reaction elements [ref. 34], we analyzed the promoter sequence of the LAMC1 gene and found four potential hypoxic reaction elements. Through luciferase reporter assays of the promoter, we confirmed that HIF-1α directly regulated LAMC1 promoter activity. However, expression of NC plasmids also enhanced LAMC1 promoter activity, suggesting that factors other than HIF-1α are involved in regulation of LAMC1 expression.
Subsequently, glioma cell lines were cultured in a hypoxic environment. After 12 h of hypoxia, an increase in HIF-1α was accompanied by a peak in LAMC1 expression. Moreover, YC-1 inhibited expression of both HIF-1α and LAMC1. More importantly, this was accompanied by decreases in the proliferation and migration of glioma cells. Therefore, the increase in LAMC1 expression in glioma was at least partly mediated directly through HIF-1α. Hence, targeted treatment of the HIF-1/LAMC1 signaling axis may be a novel therapeutic strategy for gliomas. Although an early report mentioned a relationship between LAMC1 and hypoxia [ref. 35], our current study clarified the regulatory relationship between HIF-1α and LAMC1 expression, which expands our understanding of the molecular mechanism of ECM remodeling in the hypoxic microenvironment of malignant tumors.
As a major factor involved in tumorigenesis, progression, and the tumor microenvironment, the ECM has become a therapeutic target and potential prognostic marker for gliomas [ref. 36]. By considering LAMC1 as target, Kulkarni et al. found that LAMC1 and laminin family members are critical for H-1 parvovirus cell attachment and entry, and can be used as biomarkers to facilitate identifying sensitivity to H-1 parvovirus oncolytic therapy [ref. 37]. Therefore, with the development of technology and the improvement in clinical diagnosis and treatment methods, LAMC1 is expected to provide new treatment strategies for malignant tumor patients.
It is worth noting that we have previously reported that LAMC1 is highly expressed in both KIRP and KIRC, but its prognostic significance is opposite, which may be closely related to its differential immune microenvironment [ref. 21]. However, this study found that the expression level of HIF-1α in KIRP is not high, indicating that the HIF-1α/LAMC1 signaling axis may not play a role in KIRP, and the reasons are unknown. Meanwhile, as a common sense, it is a hypoxic microenvironment in bone marrow tissue. However, the level of LAMC1 in bone marrow tissue is also not high. As we mentioned the results of LMAC1 promoter activity experiments, we speculate that there may other yet unknown except HIF-1α regulated LAMC1 expression mechanisms in bone marrow and some solid tumors. The above special features need to be further explored.
Conclusions
This study demonstrates the biological function, clinicopathological correlation, and clinical prognostic value of LAMC1 gene expression in pan-cancers, and conducted experimental verification based on glioma. Our investigation revealed that high LAMC1 expression in some TCGA cancers including glioma indicated a poor prognosis. More importantly, we confirmed the existence of a HIF-1α/LAMC1 axis in the glioma hypoxic microenvironment, which may be a major mechanism regulating its malignant phenotype. Therefore, therapeutic strategies based on inhibition of the HIF-1α/LAMC1 axis to disrupt the tumor hypoxic microenvironment may be a promising approach for glioma treatment.
References
- QT Ostrom, L Bauchet, FG Davis, I Deltour, JL Fisher, CE Langer. The epidemiology of glioma in adults: a “state of the science” review. Neuro Oncol, 2014. [DOI | PubMed]
- QT Ostrom, H Gittleman, P Liao, T Vecchione-Koval, Y Wolinsky, C Kruchko. CBTRUS statistical report: primary brain and other central nervous system tumors diagnosed in the United States in 2010–2014. Neuro Oncol, 2017. [DOI | PubMed]
- DN Louis, A Perry, P Wesseling, DJ Brat, IA Cree, D Figarella-Branger. The 2021 WHO classification of tumors of the central nervous system: a summary. Neuro Oncol, 2021. [DOI | PubMed]
- AD Theocharis, SS Skandalis, C Gialeli, NK Karamanos. Extracellular matrix structure. Adv Drug Deliv Rev, 2016. [DOI | PubMed]
- R Jayadev, DR Sherwood. Basement membranes. Curr Biol, 2017. [DOI | PubMed]
- M Aumailley, L Bruckner-Tuderman, WG Carter, R Deutzmann, D Edgar, P Ekblom. A simplified laminin nomenclature. Matrix Biol, 2005. [DOI | PubMed]
- M Aumailley. The laminin family. Cell Adh Migr, 2013. [DOI | PubMed]
- H Kunitomi, Y Kobayashi, RC Wu, T Takeda, E Tominaga, K Banno. LAMC1 is a prognostic factor and a potential therapeutic target in endometrial cancer. J Gynecol Oncol, 2020. [DOI | PubMed]
- S Scheele, A Nystrom, M Durbeej, JF Talts, M Ekblom, P Ekblom. Laminin isoforms in development and disease. J Mol Med (Berl), 2007. [DOI | PubMed]
- JA Engbring, HK Kleinman. The basement membrane matrix in malignancy. J Pathol, 2003. [DOI | PubMed]
- T Kawataki, T Yamane, H Naganuma, P Rousselle, I Andurén, K Tryggvason. Laminin isoforms and their integrin receptors in glioma cell migration and invasiveness: evidence for a role of alpha5-laminin(s) and alpha3beta1 integrin. Exp Cell Res, 2007. [DOI | PubMed]
- Y Fukushima, T Ohnishi, N Arita, T Hayakawa, K Sekiguchi. Integrin alpha3beta1-mediated interaction with laminin-5 stimulates adhesion, migration and invasion of malignant glioma cells. Int J Cancer, 1998. [DOI | PubMed]
- S Nagato, K Nakagawa, H Harada, S Kohno, H Fujiwara, K Sekiguchi. Downregulation of laminin alpha4 chain expression inhibits glioma invasion in vitro and in vivo. Int J Cancer, 2005. [DOI | PubMed]
- X Xu, Y Yu, L Yang, B Wang, Y Fan, B Ruan. Integrated analysis of Dendrobium nobile extract Dendrobin A against pancreatic ductal adenocarcinoma based on network pharmacology, bioinformatics, and validation experiments. Front Pharmacol, 2023. [DOI | PubMed]
- K Wang, R Ding, Y Ha, Y Jia, X Liao, S Wang. Hypoxia-stressed cardiomyocytes promote early cardiac differentiation of cardiac stem cells through HIF-1α/Jagged1/Notch1 signaling. Acta Pharm Sin B, 2018. [DOI | PubMed]
- JA Castro-Mondragon, R Riudavets-Puig, I Rauluseviciute, RB Lemma, L Turchi, R Blanc-Mathieu. JASPAR 2022: the 9th release of the open-access database of transcription factor binding profiles. Nucleic Acids Res, 2022. [DOI | PubMed]
- Z Zhao, KN Zhang, Q Wang, G Li, F Zeng, Y Zhang. Chinese Glioma Genome Atlas (CGGA): a comprehensive resource with functional genomic data from Chinese glioma patients. Genomics Proteomics Bioinformatics, 2021. [DOI | PubMed]
- X Chen, Y Yan, J Zhou, L Huo, L Qian, S Zeng. Clinical prognostic value of isocitrate dehydrogenase mutation, O-6-methylguanine-DNA methyltransferase promoter methylation, and 1p19q co-deletion in glioma patients. Ann Transl Med, 2019. [DOI | PubMed]
- L Fang, Y Che, C Zhang, J Huang, Y Lei, Z Lu. LAMC1 upregulation via TGFβ induces inflammatory cancer-associated fibroblasts in esophageal squamous cell carcinoma via NF-κB-CXCL1-STAT3. Mol Oncol, 2021. [DOI | PubMed]
- ZR Han, XL Jiang, WC Fan. LAMC1 is related to the poor prognosis of patients with gastric cancer and facilitates cancer cell malignancies. Neoplasma, 2021. [DOI | PubMed]
- J Bai, A Zheng, Y Ha, X Xu, Y Yu, Y Lu. Comprehensive analysis of LAMC1 expression and prognostic value in kidney renal papillary cell carcinoma and clear cell carcinoma. Front Mol Biosci, 2022. [DOI | PubMed]
- Y Zhang, S Xi, J Chen, D Zhou, H Gao, Z Zhou. Overexpression of LAMC1 predicts poor prognosis and enhances tumor cell invasion and migration in hepatocellular carcinoma. J Cancer, 2017. [DOI | PubMed]
- J Liu, D Liu, Z Yang, Z Yang. High LAMC1 expression in glioma is associated with poor prognosis. Onco Targets Ther, 2019. [DOI | PubMed]
- Y Fang, R Dou, S Huang, L Han, H Fu, C Yang. LAMC1-mediated preadipocytes differentiation promoted peritoneum pre-metastatic niche formation and gastric cancer metastasis. Int J Biol Sci, 2022. [DOI | PubMed]
- G Ye, Y Qin, S Wang, D Pan, S Xu, C Wu. Lamc1 promotes the Warburg effect in hepatocellular carcinoma cells by regulating PKM2 expression through AKT pathway. Cancer Biol Ther, 2019. [DOI | PubMed]
- YQ Wang, G Huang, J Chen, H Cao, WT Xu. LncRNA SNHG6 promotes breast cancer progression and epithelial-mesenchymal transition via miR-543/LAMC1 axis. Breast Cancer Res Treat, 2021. [DOI | PubMed]
- D Sun, F Li, L Liu, S Yu, H Wang, X Gao. PSMA3-AS1 induced by transcription factor PAX5 promotes cholangiocarcinoma proliferation, migration and invasion by sponging miR-376a-3p to up-regulate LAMC1. Aging (Albany NY), 2022. [DOI | PubMed]
- R Nishikawa, Y Goto, S Kojima, H Enokida, T Chiyomaru, T Kinoshita. Tumor-suppressive microRNA-29s inhibit cancer cell migration and invasion via targeting LAMC1 in prostate cancer. Int J Oncol, 2014. [DOI | PubMed]
- SJ Cowman, MY Koh. Revisiting the HIF switch in the tumor and its immune microenvironment. Trends Cancer, 2022. [DOI | PubMed]
- N Kheshtchin, J Hadjati. Targeting hypoxia and hypoxia-inducible factor-1 in the tumor microenvironment for optimal cancer immunotherapy. J Cell Physiol, 2022. [DOI | PubMed]
- B Krishnamachary, S Berg-Dixon, B Kelly, F Agani, D Feldser, G Ferreira. Regulation of colon carcinoma cell invasion by hypoxia-inducible factor 1. Cancer Res, 2003. [PubMed]
- P Korkolopoulou, E Patsouris, AE Konstantinidou, PM Pavlopoulos, N Kavantzas, E Boviatsis. Hypoxia-inducible factor 1α/vascular endothelial growth factor axis in astrocytomas. Associations with microvessel morphometry, proliferation and prognosis. Neuropathol Appl Neurobiol, 2004. [DOI | PubMed]
- R Mashiko, S Takano, E Ishikawa, T Yamamoto, K Nakai, A Matsumura. Hypoxia-inducible factor 1α expression is a prognostic biomarker in patients with astrocytic tumors associated with necrosis on MR image. J Neurooncol, 2011. [DOI | PubMed]
- GN Masoud, W Li. HIF-1alpha pathway: role, regulation and intervention for cancer therapy. Acta Pharm Sin B, 2015. [DOI | PubMed]
- R He, Y Kong, P Fang, L Li, H Shi, Z Liu. Integration of quantitative proteomics and metabolomics reveals tissue hypoxia mechanisms in an ischemic-hypoxic rat model. J Proteomics, 2020. [DOI | PubMed]
- S Marino, G Menna, R Di Bonaventura, L Lisi, P Mattogno, F Figà. The extracellular matrix in glioblastomas: a glance at its structural modifications in shaping the tumoral microenvironment-a systematic review. Cancers, 2023. [DOI | PubMed]
- A Kulkarni, T Ferreira, C Bretscher, A Grewenig, N El-Andaloussi, S Bonifati. Oncolytic H-1 parvovirus binds to sialic acid on laminins for cell attachment and entry. Nat Commun, 2021. [DOI | PubMed]
