Prognostic significance and immunological role of HPRT1 in human cancers
Abstract
Hypoxanthine phosphoribosyl transferase 1 (HPRT1), once considered a housekeeping gene, has been identified as playing an important role in several tumors. Its role in pan-cancer, however, has not been systematically studied. This study evaluates the relationship between HPRT1 and clinical parameters, survival prognosis, and tumor immunity based on multiomics data from The Cancer Genome Atlas (TCGA) and the Gene Expression Omnibus (GEO) databases. Drug sensitivity analysis screened 16 effective drugs against HPRT1, exploring the interactions with chemicals and genes. The significance of HPRT1 in tumor immunotherapy has also been investigated. Immunohistochemistry confirmed significant differences in the expression of HPRT1 between five tumor types (colon adenocarcinoma [COAD], head–neck squamous cell carcinoma [HNSC], lung adenocarcinoma [LUAD], thyroid carcinoma [THCA], uterine corpus endometrial carcinoma [UCEC]), and adjacent normal tissues (P < 0.05). HPRT1 competitive endogenous RNA (ceRNA) network was constructed in HNSC. Through cytological experiments, it was verified that HPRT1 plays a carcinogenic role in HNSC and is associated with tumor cell proliferation, migration, invasion, and apoptosis. In addition, there was a significant positive correlation between HPRT1 and programmed cell death-1 (PD-1) expression in HNSC (P < 0.05). These findings suggest that HPRT1 may be a potential biomarker for predicting and treating cancer.
Article type: Research Article
Keywords: Pan-cancer, hypoxanthine phosphoribosyl transferase 1 (HPRT1), immunity, cancer risk factors, prognosis
Affiliations: Department of Oral and Maxillofacial Surgery, Hebei Key Laboratory of Stomatology, Hebei Clinical Research Center for Oral Diseases, School and Hospital of Stomatology, Hebei Medical University, Shijiazhuang, China; Department of Pathology, Shijiazhuang Great Wall Hospital of Integrated Traditional Chinese and Western Medicine, Shijiazhuang, China
License: © 2023 Lu et al. CC BY 4.0 This article is available under a Creative Commons License (Attribution 4.0 International, as described at https://creativecommons.org/licenses/by/4.0/).
Article links: DOI: 10.17305/bb.2023.9775 | PubMed: 38159260 | PMC: PMC10950352
Relevance: Relevant: mentioned in keywords or abstract
Full text: PDF (16.8 MB)
Introduction
Hypoxanthine phosphoribosyl transferase 1 (HPRT1) was previously thought to be a housekeeping gene that encodes enzymes that can participate in the cell cycle by regulating the purine and inosine production, essential for cell growth [ref. 1]. HPRT1, as a salvage pathway enzyme, transfers phosphoribose from phosphoribosyl diphosphate to hypoxanthine and guanine bases, forming inosine monophosphate and guanine monophosphate, respectively. These compounds are subsequently converted into functional nucleotides for DNA synthesis and repair [ref. 2].
The expression level of HPRT1 is abnormally high in central nervous system tissues, four times higher than in other somatic tissues, although the reason for this elevated expression is unknown [ref. 3, ref. 4]. It is worth noting that individuals with complete HPRT1 deficiency develop Lesch–Nyhan syndrome, while partial deficiency leads to gout-like symptoms unique to Kelly–Seegmiller syndrome [ref. 3, ref. 5]. Patients with severe Lesch–Nyhan syndrome may suffer from motor dysfunction similar to severe cerebral palsy, intellectual disability, and self-harming behaviors [ref. 6].
Recent studies have found HPRT1’s upregulation in various cancers and its involvement in tumor development. These cancers include invasive breast carcinoma (BRCA), head and neck squamous cell carcinoma (HNSC), lung adenocarcinoma (LUAD), lung squamous cell carcinoma (LUSC), prostate adenocarcinoma (PRAD), and uterine corpus endometrial carcinoma (UCEC) [ref. 7–11]. HPRT1 was expressed at higher levels in endometrial cancer than in normal tissue and was significantly associated with cancer grade. It was also associated with overall survival (OS) and is sensitive to DNA topoisomerase I (Topo I) and mitogen-activated extracellular signal-regulated kinase (MEK) inhibitors [ref. 7]. Compared with normal controls, HPRT1 RNA levels in breast cancer tissues were significantly elevated, particularly in basal cells and triple-negative breast cancer, suggesting its involvement in cancer progression by positively regulating genes associated with cancer pathways [ref. 8]. HPRT1 levels were also significantly upregulated in prostate cancer samples. HPRT1 levels are elevated in approximately 47% of patients compared to normal controls, and it has also been validated as a target antigen for selective cell-mediated killing. In addition, p53 has a significant effect on the expression of HPRT1 in and on the surface of cancer cells [ref. 9]. HPRT1 is associated with poorer disease-free survival (DFS) and OS in lung cancer patients. It is also able to promote the formation of lung cancer by inducing neutrophil recruitment and DNA damage repair [ref. 10]. The expression of HPRT1 in HNSC tissues was significantly higher than in normal tissues and is correlated with patient age, sex, pathological stage, and histological grade. Interestingly, The Cancer Genome Atlas (TCGA) cohort demonstrated the absence of significant differences in the expression levels of the HPRT1 gene between patients with HNSC who were human papillomavirus-positive and -negative [ref. 11].
Recent years have seen advancements in immune checkpoint blockade therapy (ICBT) using cytotoxic T-lymphocyte-associated protein 4 (CTLA-4) and the programmed cell death-1/programmed cell death protein-1 (PD-1/PD-L1) pathway. These therapies have shown good prospects in a variety of malignancies [ref. 12, ref. 13]. CTLA-4 acts as an immune checkpoint receptor. When T-cells are activated, CTLA-4 can downregulate the function of T-cells by upregulating the plasma membrane, which is critical for maintaining normal immune homeostasis. Antibodies can cause antitumor immunity by blocking CTLA-4 [ref. 12]. PD-1, as a negative regulator of T-cell activity, can inhibit the activity of T-cell effectors and promote the depletion of T-cells when interacting with its PD-L1. Therefore, blocking the PD-1 pathway can enhance the reactivity of antitumor T-cells and promote tumor immune control [ref. 14]. However, some cancer patients have shown unsatisfactory responses to clinical trials using anti-PD-1 and PD-L1 monoclonal antibodies as immune checkpoint inhibitors [ref. 15]. Abnormally high PD-L1 expression on antigen-presenting cells in the tumor microenvironment mediates tumor immune escape [ref. 16]. The reasons for poor treatment outcomes may be related to the complexity of the tumor immune microenvironment and the impact of immune escape. Therefore, an in-depth study of the immunosuppressive tumor microenvironment is of great significance in improving the effect of pan-cancer immunotherapy.
This study highlights the multifaceted role of HPRT1 in a variety of cancer types, which provides a theoretical basis for its potential as a novel therapeutic strategy.
Materials and methods
Data acquisition
Data were retrieved from the University of California, Santa Cruz (UCSC) Xena dataset portal (http://xena.ucsc.edu/), encompassing RNA transcriptome data (fragments per kilobase million values), somatic mutation data for 33 cancers, and clinical characteristics [ref. 17]. These data underpinned the analysis of 33 cancers based on TCGA data, including gene expression difference analysis, gene activity, clinical correlation, survival prognosis, tumor microenvironment, immune cell infiltration, tumor mutation burden (TMB), microsatellite instability (MSI), the gene set enrichment analysis (GSEA), and long non-coding RNA (lncRNA) and mRNA transcriptome data sources for constructing HNSC-related competitive endogenous RNA (ceRNA) network maps. In addition, GSEA data analysis requires two gene set files, “c2.cp.kegg.v7.4” and “c5.go.bp.v7.4”, to be obtained from the Molecular Signature Database (MSigDB: http://www.gsea-msigdb.org/gsea/). Correlation analysis of immune genes was performed on the following website: http://cis.hku.hk/TISIDB/.
The Gene Expression Omnibus (GEO: https://www.ncbi.nlm.nih.gov/geo/) database was used to verify the differential expression of pan-cancer found in the TCGA database and to analyze the correlation between HPRT1 and PD-L1/PD-1 in triple-negative breast cancer (GSE107764).
The National Cancer Institute (NCI)-60 compound activity data and RNA sequence expression profiles were downloaded from the CellMiner (https://discover.nci.nih.gov/cellminer/home.do) database for drug susceptibility correlation analysis.
RNA sequence data for HNSC were downloaded from the TCGA database (https://portal.gdc.cancer.gov/) (normal [n] ═ 44; tumor [t] ═ 503). HNSC immunoscore data were downloaded via The Cancer Immunome Atlas (TCIA: https://tcia.at/). These resources were used to explore the relationship between HPRT1 and HNSC immunotherapy. The miRNA data required for the construction of the ceRNA network were also downloaded from the TCGA database.
Analysis of the expression and activity of HPRT1 across cancers
Perl scripts were used to write code for ID transformation on the expression data. The R package “limma” was used to extract the HPRT1 gene expression. The expression differences of HPRT1 in the tumor and the normal groups were analyzed using the R packages “plyr,” “reshape2,” and “ggpubr,” employing Wilcoxon test statistical analysis. The median value of tumor expression was used as a reference for sorting.
The 100 genes most associated with HPRT1 expression in 33 cancers were identified as the active gene sets of this gene. After calculating HPRT1 activity using single-sample GSEA (ssGSEA), the target gene activity was compared between tumor and normal tissue groups. The following R packages were used: “limma” and “GSEABase,” “plyr,” “reshape2,” and “ggpubr.” The Wilcoxon test was used for statistical analysis. The 33 cancers were ranked according to the median value of tumor activity.
Validation of HPRT1 differential expression analysis
The dataset downloaded from GEO included both tumor and normal tissues. In the TCGA data analysis, some tumor types showed significantly higher expression of HPRT1 in tumor groups compared to normal groups. These types of tumors were revalidated using the GEO dataset. Data not related to the tumor studied in the dataset were excluded.
The datasets cover 14 types of cancers: bladder urothelial carcinoma (GSE3167, n ═ 9 t ═ 41, unpaired t-test), cervical cancer (GSE7803, n ═ 10 t ═ 24, unpaired t-test), head and neck cancer (GSE29330, n ═ 5 t ═ 13, Mann–Whitney test), kidney chromophobe (KICH: GSE11151, n ═ 5 t ═ 4, Mann–Whitney test), prostate cancer (GSE38241, n ═ 21 t ═ 18, Mann–Whitney test), gastric cancer (GSE33428, n ═ 8 t ═ 19, unpaired t-test), cervical cancer (GSE63678, n ═ 10 t ═ 12, unpaired t-test), breast cancer (GSE139038, n ═ 18 t ═ 18, paired t-test), colorectal cancer (GSE10950, n ═ 24 t ═ 24, paired t-test), esophageal cancer (GSE161533, n ═ 28 t ═ 28, Wilcoxon test), LUAD (GSE75037, n ═ 83 t ═ 83, Wilcoxon test), thyroid cancer (GSE65144, n ═ 9 t ═ 9, unpaired t-test), liver cancer (GSE60502, n ═ 18 t ═ 18, unpaired t-test), liver cancer (GSE113996, n ═ 20 t ═ 20, unpaired t-test) and rectum adenocarcinoma (READ: GSE75970, n ═ 4 t ═ 4, Wilcoxon test). Among them, the first seven cancer types feature unpaired samples between tumor groups and normal tissues, whereas the last seven are paired. Perl scripts were utilized for annotating data in GEO datasets. R packages “impute” and “limma” were used to correct the expression data. GraphPad Prism software was used to analyze the difference between HPRT1 expression in the tumor group and the normal group.
Immunohistochemistry staining of HPRT1
We collected specimens from the Stomatological Hospital of Hebei Medical University from 2023, including 20 cases of surgically removed HNSC and adjacent normal tissues. Additionally, four types of tumor tissues, colon adenocarcinoma (COAD), LUAD, thyroid carcinoma (THCA), UCEC, and adjacent normal tissues were obtained from Shijiazhuang Great Wall General Hospital of Integrated Traditional Chinese and Western Medicine. The collected specimens were immediately processed as per standard histopathological techniques. Subsequently, the steps were carried out according to the requirements of the PV9000 immunohistochemical detection kit (ZSGB-BIO, China). HPRT1 antibody (Abways Technology, China NO. CY7090, 1:100) was incubated at 4 ∘C overnight in 3,3′-diaminobenzidine (DAB) solution to achieve color development, and the antibodies were rinsed with distilled water. Hematoxylin counterstaining was performed, and the slides were sealed with neutral gum. Then, the antibodies were observed under a microscope, and photographs were taken.
Analysis of immunohistochemical section images involved randomly selecting each specimen section from ten fields of view using a high-magnification microscope. The readings were performed in a double-blind manner by two authors under the microscope. Microscopic HPRT1 staining intensity scoring standard ranged as follows: 0 points indicate no staining (−), 1 point indicates light staining (+), 2 points indicate moderate staining (++), and 3 points indicate heavy staining (+++). The scoring criteria for the percentage of positive cells were as follows: 0 points for no positive cells, 1 point for positive cells ranging from 1% to 25%, 2 points for positive cells ranging from 26% to 50%, and 3 points for cases where more than 50% of cells were positive. The scores obtained by the above two scoring methods were added and are categorized as a negative group which includes ranges of 0–2 (−) and a positive group which includes a ranges of 3–4 (+) and 5–6 (++). Cytoplasmic staining appearing brownish-yellow or tan is designated as HPRT1-positive.
Analysis of clinical differences in HPRT1 across cancers
Patients were categorized based on different clinical features (age, sex, stage, survival status), in order to analyze HPRT1 expression variations in the aforementioned groups. In the clinical trait of age, we divided patients into younger than or equal to 65 years old and older than 65 years old. We observed the correlation between HPRT1 expression and age group across various cancer types. Similarly, HPRT1 expression analysis, patients were divided into female and male. The cancer stages of patients were divided into stages I, II, III, and IV, while their status was divided into survival or death. The Wilcoxon test was used for statistical analysis of the data, by utilizing R package “ggpubr.”
Survival analysis of HPRT1 across cancers
We investigated the prognostic value of HPRT1 in various cancer types using univariate Cox regression analysis and Kaplan–Meier survival analysis. Patients were divided into two groups based on HPRT1 gene expression levels to compare survival differences utilizing the Kaplan–Meier survival analysis. Cox regression analysis was used to compare the expression of the HPRT1 gene as a continuous variable against the survival time and status. A hazard ratio (HR) > 1 indicates that HPRT1 is a high-risk gene in the tumor, whereas HR < 1 suggests that HPRT1 is a low-risk gene. OS, disease-specific survival (DSS), DFS, and progression-free survival (PFS) were selected to investigate the correlation between HPRT1 expression and prognosis. The R packages used were “limma,” “survival,” “survminer,” and “forestplot.”
Correlation analysis of HPRT1 expression and immunity
Tumor microenvironment analysis involved assessing the relationship between HPRT1 expression or activity and the four scores generated by the ESTIMATE algorithm (StromalScore, ImmuneScore, ESTIMATEScore, and TumorPurity). Tumor purity refers to the proportion of tumor cells in tumor tissue. Regarding the StromalScore or ImmuneScore, the higher the stromal score or immune score, the higher the content of matrix components or immune components. The sum of the two values is the ESTIMATEScore score, with higher scores indicating lower tumor purity. Correlation coefficient filters (cor > 0.3, P value < 0.05) and Spearman correlation analysis were applied using “estimate,” “limma,” “ggplot2,” “ggpubr,” and “ggExtra” R packages. Additionally, we explored the association between HPRT1 expression and tumor microenvironment across various cancers, using the R packages “limma,” “reshape2,” and “ggpubr” in conjunction with the Wilcoxon test.
Immune cell infiltration analysis used CIBERSORT to assess the relative abundance of pan-cancer-infiltrating immune cell subsets [ref. 18]. The correlation between HPRT1 expression and infiltration of 22 immune cells in 33 cases of cancer was calculated using “limma,” “ggplot2,” “ggpubr,” and “ggExtra” R packages for scoring applications. Correlation coefficient filters were as follows: cor > 0.3, P value < 0.001. The correlation method utilized is Spearman. Further analysis of the relationship between HPRT1 expression and immune cells across different cancers was carried out, employing the R packages “estimate,” “limma,” “ggplot2,” “ggpubr,” and “ggExtra.” The method utilized for this part of the study was the Wilcoxon test.
Immunogene correlation analysis examined the relationship of HPRT1 expression to three immunomodulator-related genes, including immunoinhibitors, immunostimulators, and major histocompatibility complex (MHC) molecules, using data from the integrated repository portal for tumor-immune system interactions database (TISIDB). In the corresponding three heatmaps, red indicates that the immune-related gene is positively correlated with HPRT1, and blue represents a negative correlation with it. The positive and negative correlation values in the heatmap were collected and a scatterplot of the gene composition with the HPRT1 gene was also generated.
TMB and MSI analyses assessed the correlation information of pan-cancer HPRT1 with TMB and MSI, respectively. The Spearman method was used to assess the correlation of HPRT1 with TMB and MSI. Perl was used to extract TMB values for 33 cancers. The R package “fmsb” was used for correlation analysis.
The GSE107764 dataset (n ═ 48) was sourced from the GEO database to verify the therapeutic effect of HPRT1. This dataset studies the correlation between triple-negative breast cancer and PD-1/PD-L1 expression. According to the immunohistochemical scoring of the companion paper in this dataset, the expression of PD-1/PD-L1 antibody in tissues increased sequentially from 0 to 5 [ref. 19]. We recorded points 0–2 as the low-expression group and 3–5 as the high-expression group. The R packages “limma,” “ggplot2,” and “ggpubr” were used to verify the correlation between HPRT1 and PD-1/PD-L1 in this dataset and then indirectly verified the relationship between target genes and immunotherapy. The Wilcoxon test was used as a statistical method for this section.
GSEA enrichment analysis
We utilized GSEA enrichment analysis to understand the biological processes involved in HPRT1 across 33 cancers. Utilizing the “c2.cp.kegg.v7.4” and “c5.go.bp.v7.4” gene sets from the MSigDB, we could identify the active functions or pathways associated with both high and low HPRT1 expression groups. Signal pathways with P values less than 0.05 were filtered out. The R packages used for this analysis were “limma,” “org.Hs.eg.db,” “clusterProfiler,” and “enrichplot.”
Drug sensitivity analysis
We performed drug sensitivity analysis on HPRT1 by downloading NCI-60 compound activity data and RNA sequence expression profiles from the CellMiner database. This analysis focused on drugs approved by the United States Food and Drug Administration (FDA) or clinical trial-approved drugs. The “impute,” “limma,” “ggplot2,” and “ggpubr” R packages were used [ref. 20], with Pearson’s method for correlation analysis.
Interaction of HPRT1 with chemicals and genes
The public Comparative Toxicogenomics Database (CTD: http://ctdbase.org/) is a website that links toxicological information on chemicals, genes, phenotypes, diseases, and exposures to study how chemicals relate to molecular mechanisms and their overall impact on health [ref. 21]. Through this database, we identified chemicals interacting with HPRT1 and genes highly similar to HPRT1 in terms of chemical interactions. During the screening process for chemical interactions, references were configured in descending order.
GeneMANIA (http://genemania.org) is a website for generating gene function predictions and prioritizing genes for functional analysis. In addition, the site uses a large amount of genomic and proteomic data (including GEO, IRefIndex, BioGRID, and I2D) to identify genes with functions similar to the gene of interest. It also analyzes interactions between genes or proteins [ref. 22, ref. 23]. By examining the function of similar genes in GeneMANIA, we identified genes that function similarly to HPRT1.
Further analyses of HPRT1 expression in HNSC
Immunotherapy analysis of HPRT1 in HNSC
After downloading the HNSC data from the TCGA database, sample data were merged, and ID conversion was performed using Perl. The data were categorized into normal and tumor groups based on HPRT1 expression levels. The TCGA dataset underwent preprocessing, wherein the normal group data of TCGA was excluded. Subsequently, the remaining dataset was stratified into two groups, characterized by differential expression levels of HPRT1: one displaying high expression and the other exhibiting low expression. HNSC immunoscore data were downloaded via TCIA. The aforementioned two sets of data samples were analyzed to assess the effectiveness of immunotherapy by investigating potential differences in CTLA4 and PD-1 expression between the HPRT1 high-expression group and the low-expression group. The analysis utilized R packages, specifically “limma,” “ggplots,” and “ggpubr” and employed the Wilcoxon test to discern any significant distinctions.
Screening of HPRT1-associated lncRNAs and microRNAs in HNSC
We downloaded the miRNA transcript data from HNSC from TCGA, merging the data using Perl scripts. The ID conversion for miRNA was performed using files from miRBase (https://www.mirbase.org/). HPRT1-related miRNAs were identified using starBase (https://starbase.sysu.edu.cn/), screening for microRNA targets associated with HPRT1 across seven databases (PITA, RNA22, miRmap, microT, miRannda, PicTar, TargetScan). In two or more databases, microRNAs associated with HPRT1 were screened, and the Cytoscape software was used to construct HPRT1-related miRNA–mRNA regulatory network diagrams.
Correlation analysis was performed on HPRT1 and miRNAs, and the screened miRNAs met the criteria of cor < −0.1, P < 0.001. The miRNAs identified in the previous step were assessed for differential expression between tumor and normal tissues. Those miRNAs exhibiting low expression in tumor tissues and having a significance value of P < 0.05 were selected. The R packages used were “limma,” “reshape2,” “ggpubr,” and “ggExtra”. The relationship between miRNA and survival prognosis was conducted through Kaplan–Meier survival analysis. Selected were miRNAs with a significance value of P < 0.001. Additional R packages, specifically “limma,” “survival,” and “survminer” were employed for the analysis, utilizing the Spearman and Wilcoxon tests as methods.
The screened miRNAs were further analyzed to identify the lncRNAs associated with them. The lncRNAs linked with the target miRNA were sourced from the starBase database. The correlation between these lncRNAs and the target miRNAs was analyzed, specifically focusing on lncRNAs that showed a significant negative correlation with miRNAs and met the screened conditions as follows: cor < −0.1, P < 0.001. Cytoscape software was used to construct a single-gene ceRNA network diagram. Differential expression analysis was performed on the identified lncRNAs in tumor and normal tissues, and significantly different lncRNAs (P < 0.05) were selected. Additionally, HPRT1 and screened lncRNAs were analyzed for correlation analysis, where lncRNAs (cor > 0.1, P < 0.001) positively correlated with HPRT1, hence they were selected. The R packages used were “limma,” “reshape2,” “ggpubr,” and “ggExtra”. Finally, the Kaplan–Meier survival analysis method was applied to screen lncRNAs related to survival prognosis (P < 0.05), using the R packages “limma,” “survival,” and “survminer.” Statistical methods used were the Spearman and Wilcoxon tests.
RNA isolation and quantitative real-time reverse transcription PCR
RNA was extracted using Trizol. Applied Biosystems (ABI) real-time fluorescence quantitative PCR Q5 (Thermo Fisher, MA, USA) was used for carrying out the quantitative reverse transcriptase polymerase chain reaction (RT-qPCR). GAPDH is used as an internal housekeeping gene. The specific primers used in this study are shown in Table 1.
Table 1: The primers for individual genes
| Primer name | Sequence (5’-3’) |
|---|---|
| HPRT1(F) | ATTCTTTGCTGACCTGCTGGATTAC |
| HPRT1(R) | ACTTTTATGTCCCCTGTTGACTGGT |
| PD-1(F) | ACCCTGGTGGTTGGTGTCGTG |
| PD-1(R) | TGGCTCCTATTGTCCCTCGTGC |
| GAPDH(F) | GAAGGTGAAGGTCGGAGTC |
| GAPDH(R) | GAAGATGGTGATGGGATTTC |
HPRT1: Hypoxanthine phosphoribosyl transferase 1; PD-1: Programmed cell death-1.
Western blotting
Total protein was harvested from the sample buffer. According to the manufacturer’s instructions, protein concentration was quantified using the bio-barcode assay (BCA) method detection kit. The same amount of protein in each sample is separated by electrophoresis on sodium dodecyl sulfate/polyacrylamide gel and then transferred to the polyvinylidene fluoride (PVDF) membrane. Incubate PVDF with primary antibody HPRT1 (Abways Technology, China NO. CY7090, 1:1000) and PD-1 (Proteintech, China NO. 66220-1-lg, 1:5000) at 4 ∘C overnight. GAPDH is used as an internal reference protein.
Cell transfection
Cells in the logarithmic growth phase were seeded with 5 × 105 cells per well on a 6-well plate. After overnight cultivation, transfection is carried out when the cell density reaches 70% the next day. Solution A: Use 125-µL Opti-MEM (Gibco, CA, USA) diluted siRNA (100 pmol/well); Liquid B: Use 125-µL Opti-MEM Dilution Lipofectamine™ 3000 (Thermo Fisher, MA, USA) (5 µL/well). Solutions A and B were gently mixed, allowed to stand for 5 min, combined in a 1:1 ratio, mixed well, and left at room temperature for 15 min before being added to the corresponding group of 6-well plates. The cells were then incubated at 37 ∘C in a cell culture incubator for 48 h. After successful transfection, small interfering non-coding RNA (si-NC and si-HPRT1) and si-HPRT1 were obtained.
5-Ethyl-2’-deoxyridine (EdU) cell proliferation experiment
The corresponding group of cells (si-NC and si-HPRT1) were digested and collected separately, and 105 cells were taken from each well to prepare cell slides in a 24-well plate, which were then cultured overnight. After staining with EdU staining kit (BeyoClick™ EdU Cell Proliferation Kit with Alexa Fluor 594, Biotime, Shanghai, China), images were captured using a fluorescence microscope.
Cell Counting Kit-8 (CCK-8) cell proliferation experiment
Cells were grouped (si-NC and si-HPRT1) and inoculated with 104 cells per well on a 96 well plate, respectively. After 24 hours, both groups of cells were subjected to CCK8 (Zeta LIFE, CA, USA) detection.
Wound-healing
Cells were divided into groups (si-NC and si-HPRT1) for planking, and 106 cells were inoculated into a lined 6-well plate for overnight cultivation. The next day, the 10-µL gun head was used to draw two parallel lines in the vertical direction of the marking line. Serum-free culture medium was used to culture cells, and the images were captured time-dependently ranging from 0 to 24 h.
Transwell cell invasion experiment
On the ice, the Matrigel gel was diluted with serum-free cell culture medium to 300 µL/mL, and 100 µL was evenly applied to the surface of the cell membrane. Then, the cells were placed in a 24-well plate at 37 ∘C for about 3 h. What is then added to the lower chamber is the 600 µL of culture medium containing 10% serum. After cell grouping (si-NC and si-HPRT1), 100-µL of cell suspension is seeded in the upper chamber of each well, for a total of 1 × 104 cells. After 24 h, cells were fixed with 4% paraformaldehyde, air dried in the chamber, and stained with 0.1% crystal violet. Then the crystal violet was rinsed on the surface with tap water and the upper layer was gently wiped off of non-migrated cells. Photos of the non-cellular side were captured under a microscope.
Annexin V-fluorescein isothiocyanate (FITC)/propidium iodide (PI)-staining assay
Flow cytometry assay kit was used to analyze the cell apoptosis rate according to the standard manufacturer’s protocol (No. C1062S, Biotime, Shanghai, China). The cells were digested by trypsin without EDTA, washed in PBS, and centrifuged at a cell density of 1 × 106 or more per milliliter. After adding Annexin V-FITC and PI, the mixture was incubated at room temperature in darkness for 20 min. Flow cytometry analysis was performed after staining, and the cell apoptosis rate was calculated based on the proportion of Annexin V-positive cells. Normal cells are designated as Q2-3, Q2-4 as early apoptotic cells, Q2-2 as cells in the late stage of apoptosis, and Q2-1 as necrotic cells. The horizontal apoptosis axis (FITC-A) represents Annexin V FITC positive cells, while the vertical apoptosis axis (PI-A) represents PI positive cells.
Ethical statement
All datasets in the present study were obtained from public databases, including TCGA, GEO, and the TCIA database. These public databases allowed researchers to download and analyze public datasets for scientific purposes. The human tissue used in this experiment was reviewed by the Ethics Committee of Stomatological Hospital of Hebei Medical University (NO. [2023] 002) and the Ethics Committee of Shijiazhuang Great Wall Hospital of Integrated Traditional Chinese and Western Medicine (NO. [2023] 013).
Statistical analysis
All data on HPRT1 gene expression levels were normalized using log2 transformation. The correlation analysis in the study was based on Spearman’s and Pearson’s rank correlation coefficients. The median was used to divide patients into both high and low groups. In the Kaplan–Meier survival analysis, specifically, the log-rank test was used to determine the statistical significance. Statistical analysis of the data in this paper was performed by R software (version 4.2.1) and GraphPad Prism (version 9.3.0). Strawberry Perl (version 5.30.0.1) facilitated data merging and ID conversions. Cytoscape software (version 3.9.1) was employed to build miRNA–mRNA regulatory network diagrams and ceRNA network graphs. Differences between the two groups were analyzed using t-tests and paired t-tests. Nonparametric data were assessed using the Mann–Whitney test and the Wilcoxon test. Significance levels are indicated as follows: * for P < 0.05; ** for P < 0.01; *** for P < 0.001.
Results
Differential expression of HPRT1
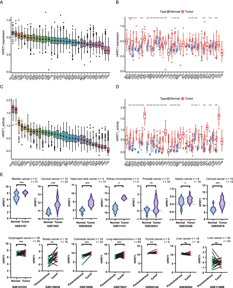
The expression of HPRT1 was different in various tumor tissues (Figure 1A). Based on the TCGA data, HPRT1 was differentially expressed in 19 cancer tissues compared to corresponding normal tissues. HPRT1 was upregulated in tumor tissues of bladder urothelial carcinoma (BLCA), BRCA, endocervical adenocarcinoma (CESC), COAD, esophageal carcinoma (ESCA), HNSC, KICH, liver hepatocellular carcinoma (LIHC), LUAD, LUSC, pheochromocytoma, and paraganglioma (PCPG), PRAD, READ, stomach adenocarcinoma (STAD), THCA, and UCEC. Conversely, HPRT1 was upregulated in normal tissues of glioblastoma multiforme (GBM), kidney renal clear cell carcinoma (KIRC), and kidney renal papillary cell carcinoma (KIRP) (Figure 1B).

The activity of HPRT1 also varied across different tumors (Figure 1C). HPRT1 activity was higher in the tumor groups of BLCA, BRCA, CESC, cholangiocarcinoma (CHOL), COAD, ESCA, GBM, HNSC, KICH, KIRC, KIRP, LIHC, LUAD, LUSC, PRAD, READ, sarcoma (SARC), STAD, THCA, and UCEC (Figure 1D).
Since the normal groups of adrenocortical carcinomas (ACC), diffuse large B-cell lymphoma (DLBC), acute myeloid leukemia (LAML), lower-grade glioma (LGG), mesothelioma (MESO), ovarian cancer (OV), testicular germ cell tumors (TGCT), uterine carcinosarcoma (UCS), and uveal melanoma (UVM) are missing in the TCGA database, whether there are differences in HPRT1 expression and activity in these tumors needs to be further explored.
GEO dataset validation analysis of HPRT1
Analysis of 14 different tumors, using the GEO dataset yielded results consistent with TCGA database findings. However, no significant difference in HPRT1 expression was observed in liver cancer compared to adjacent tissues. The HPRT1 content in tumor tissue from the READ dataset was higher than in corresponding paracancerous tissue. However, statistical analysis was not feasible due to the small sample size (Figure 1E).
Immunohistochemical staining of HPRT1
Our experiment also confirmed HPRT1’s positive signal transduction localized in the cytoplasm and cell membrane. It showed strong positivity in HNSC tissues, and either negative or weak positivity in adjacent normal tissues. This pattern was also observed in COAD, LUAD, THCA, and UCEC tumors and corresponding normal tissues. Interestingly, in one of the cases, UCEC showed partial strong positive expression in the corresponding adjacent normal tissue. Its location was in the proliferative region of the tissue. The observed expression difference was statistically significant (P < 0.001) (Figure 2). In the tumor microenvironment, HPRT1 was predominantly expressed in tumor cells.

Correlation of HPRT1 with clinical features
The expression level of HPRT1 varied among patients at different stages. In BRCA, ESCA, and LIHC, the highest expression of HPRT1 was noted in stage II. In ACC and KIRP, the highest expression was seen in stage IV (Figure 3A). The expression of HPRT1 was correlated with different age groups. In STAD, older patients exhibited higher HPRT1 expression. In contrast, younger patients showed higher expression in ESCA, LAML, LUSC, and OV (Figure 3B). Sex differences in HPRT1 expression were observed: it was higher in women with KIRP, SARC, and STAD, and higher in men with BRCA and ESCA (Figure 3C). Additionally, there was also a correlation between HPRT1 expression and status. Tumors with high HPRT1 expression in the deceased group included BRCA, HNSC, KIRP, LAML, LUAD, MESO, UCEC, UCS, and UVM (Figure 3D).

The lack of normal groups for CESC, OV, UCEC, and UCS, as well as the absence of tumor groups for PRAD and TGCT in the sex-based differential expression study of HPRT1, precluded analysis of these cancers.
Correlation between HPRT1 and the prognosis of patients with cancer
We first investigated the role of HPRT1 in pan-cancer prognosis using the Cox model. In HNSC, KIRP, MESO, PRAD, cutaneous skin melanoma (SKCM), UCEC, and UCS, HPRT1 expression was associated with the OS of patients. HPRT1 was identified as an unfavorable prognostic factor for OS in HNSC, KIRP, MESO, PRAP, UCEC, and UCS but a favorable prognostic factor in SKCM (Figure 4A). Regarding DSS, HPRT1 played a protective prognostic role in SKCM but was an unfavorable prognostic factor in HNSC, KIRP, KIRC, MESO, PRAD, SARC, UCEC, and UCS (Figure 5A). For DFS, HPRT1 was a detrimental prognostic factor for KIRP, PRAD, and SARC (Figure 6A). In terms of PFS, HPRT1 posed a high-risk gene in ESCA, HNSC, KIRP, PRAD, SARC, UCS, and UVM (Figure 6B).



Subsequently, we analyzed the relationship between HPRT1 expression and patient outcomes using Kaplan–Meier analysis. The high HPRT1 expression group had shorter OS in HNSC, KIRP, MESO, SKCM, UCEC, UCS, and UVM (Figure 4B). The high HPRT1 expression group had shorter DSS in HNSC, KIRP, LUAD, MESO, PRAD, UCEC, and UCS (Figure 5B). The high HPRT1 expression had shorter DFS in LGG, SARC, and UCEC (Figure 6C). In addition, the high HPRT1 expression had shorter PFS in HNSC, KIRP, PRAD, SARC, and UVM (Figure 6D).
The relationship between HPRT1 and tumor immunity
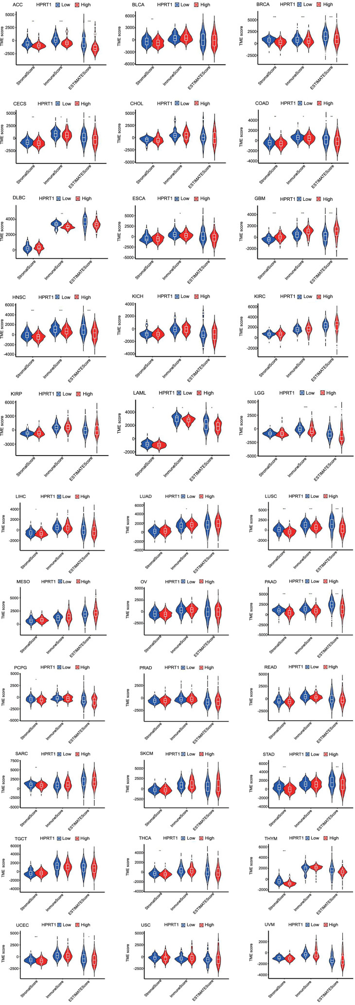
We analyzed the relationship between HPRT1 and the pan-cancer tumor microenvironment using the ESTIMATE algorithm. HPRT1 showed a positive correlation with stromal scores in GBM but a negative correlation in ACC, BRCA, LUSC, pancreatic adenocarcinoma (PAAD), STAD, and thymoma (THYM). Furthermore, HPRT1 was positively correlated with immune scores in GBM but negatively correlated in ACC, DLCA, GBM, LUSC, and PAAD (Figure 7A).

The analysis of the differences in tumor microenvironment between high and low HPRT1 expression revealed that in cancers, such as ACC, BRCA, CESC, COAD, HNSC, LAML, LUSC, PAAD, STAD, and UCEC, the ESTIMATEScore was lower in the high HPRT1 expression group compared to the low expression group. This denoted a higher tumor purity, indicating that a higher expression of HPRT1 corresponded to a greater content of tumor cells in these cases. Contrarily, in GBM, lower levels of tumor cells were found in the high HPRT1 expression group (Figure 8).

The expression of HPRT1 has been implicated in the immune microenvironment of several cancers, although its role in different cancers may be mediated by affecting different immune cells. Through the analysis of immune cell infiltration, the correlation of HPRT1 with various immune cells can be observed. In GBM, the expression of HPRT1 was positively correlated with the content of activated CD4+ T-cells but negatively correlated with naive B-cells. In LUAD, the higher the expression of HPRT1, the higher the content of M1 macrophages. In STAD, the expression of HPRT1 was positively correlated with the content of activated CD4+ T-cells. In LAML, the expression of HPRT1 was negatively correlated with the content of CD8+ T-cells. In the TGCT, the content of naive B-cells decreased with the expression of HPRT1. In UCEC, the expression of HPRT1 was negatively correlated with the content of regulatory T-cells (Tregs). Similarly, in UVM, the expression of HPRT1 was negatively correlated with the content of monocytes, and the correlation was high. In THYM, the expression of HPRT1 has different relationships with different immune cells. The expression of HPRT1 was positively correlated with the content of resting NK cells and plasma cells, but negatively correlated with resting mast cells, activated NK cells, M0 macrophages, M1 macrophages, and M2 macrophages. HPRT1 expression had a high correlation with resting mast cells and activated NK cells (Figure 7B). As illustrated in Figure 8, HPRT1’s expression, both high and low, was also associated with the content of various immune cells across 33 tumors (Figure 9).


Table 2: Interacting chemicals of HPRT1 based on CTD
| Chemical name | ID | Interaction action | Chemical name | ID | Interaction action |
|---|---|---|---|---|---|
| 1-Nitrosopyrene | C044707 | Increases mutagenesis | Estradiol | D004958 | Increases expression |
| 2-Amino-1-methyl-6-phenylimidazo(4,5-b)pyridine | C049584 | Increases mutagenesis | Ethylnitrosourea | D005038 | Increases mutagenesis |
| Acrylamide | D020106 | Increases mutagenesis | Glycidamide | C071834 | Increases mutagenesis |
| 3-Chloro-4-(dichloromethyl)-5-hydroxy-2(5H)-furanone | C054121 | Increases mutagenesis | Perfluorooctanoic acid | C023036 | Increases expression |
| Bisphenol A | C006780 | Decreases expression | Potassium dichromate | D011192 | Increases mutagenesis |
| Chromium hexavalent ion | C074702 | Increases mutagenesis | Tetrachlorodibenzodioxin | D013749 | Increases expression |
| Ethinyl estradiol | D004997 | Increases expression | Tetrachlorodibenzodioxin | D013749 | Affects expression |
| Ethyl methanesulfonate | D005020 | Increases mutagenesis | Thioguanine | D013866 | Decreases response to substance |
| Tretinoin | D014212 | Decreases expression | 1,8-Dinitropyrene | C033310 | Increases mutagenesis |
| Valproic acid | D014635 | Increases expression | 4-Nitroquinoline-1-oxide | D015112 | Increases mutagenesis |
| 1,3-Butadiene | C031763 | Increases mutagenesis | Benzo(a)pyrene | D001564 | Increases mutagenesis |
| 1,3-Butadiene | C031763 | Increases mutagenesis | Hydrogen peroxide | D006861 | Increases mutagenesis |
| Benzo(a)pyrene | D001564 | Increases expression | Nitric oxide | D009569 | Increases mutagenesis |
| Bisphenol A | C006780 | Affects expression | Pirinixic acid | C006253 | Increases expression |
| Cyclophosphamide | D003520 | Increases mutagenesis | Styrene | D020058 | Increases mutagenesis |
CTD: Comparative toxicogenomics database; HPRT1: Hypoxanthine phosphoribosyl transferase 1.
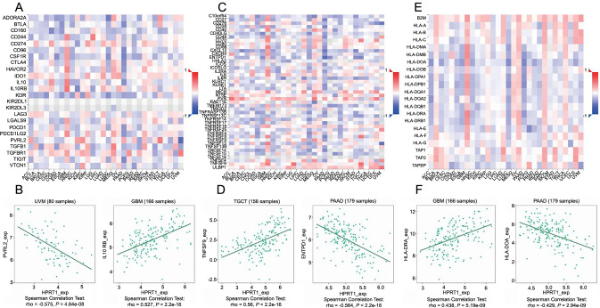
We further analyzed the association between HPRT1 and immunoinhibitors, immunostimulators, and MHC molecules in the TISIDB database. Correlation heatmaps revealed that in most pan-cancer tumors, HPRT1 expression positively correlated with immunoinhibitors, immunostimulators, and MHC molecules. Then, we identified the darkest red and deepest blue dots in the three heatmaps and created separate scatter plots. For instance, in GBM, HPRT1 positively correlated with interleukin 10 receptor subunit beta (IL10RB). In UVM, there was a negative correlation between HPRT1 and the poliovirus receptor-related 2 (PVRL2) gene (Figure 10A and 10B). In a correlation analysis between immunostimulators and HPRT1, we observed a positive correlation between the expression of HPRT1 and tumor necrosis factor superfamily member 9 (TNFSF9) in TGCTs. In PAAD, HPRT1 and ectonucleoside triphosphate diphosphohydrolase-1 (ENTPD1) were negatively correlated (Figure 10C and 10D). In the correlation analysis with MHC molecules, HPRT1 in GBM positively correlated with HLA-DRA, whereas in PAAD, HPRT1 inversely correlated with HLA-DOA. Notably, in all three heatmaps, HPRT1 in GBM had a significant and positive correlation with most immune genes, while in LUSC and PAAD, HPRT1 was significantly negatively correlated with most immune genes (Figure 10E and 10F).
TMB correlation analysis showed that HPRT1 expression was correlated with TMB of most cancers. In ACC, BRCA, HNSC, LUAD, LUSC, PAAD, PCPG, PRAD, READ, SARC, SKCM, STAD, UCEC, and UCS, HPRT1 expression was positively correlated with patient TMB. Conversely, in GBM, KIRC, KIRP, and THYM, HPRT1 expression was negatively correlated with TMB (Figure 11A). There was also a correlation observed between HPRT1 expression and MSI. HPRT1 expression was positively correlated with MSI in DLBC, HNSC, KICH, KIRC, MESO, READ, SARC, STAD, and UCEC. In LUAD, HPRT1 expression was negatively correlated with MSI (Figure 11B).

Using the GSE107764 dataset (n ═ 48), we verified the relationship between HPRT1 and PD-1/PD-L1. HPRT1 was found to be positively correlated with PD-1, but not with the PD-L1 expression. There was a significant difference in HPRT1 expression between the high and low expression groups of PD-1 (P < 0.05) (Figure 11C). This proves that HPRT1 is related to immunotherapy.
GSEA enrichment analysis
We analyzed HPRT1-related signaling pathways in 33 tumors by GSEA to identify differentially activated pathways in multiple malignancies when HPRT1 is highly expressed. Considering the strong correlation of HPRT1 with HNSC and KIRP, we focused on the potential pathways and roles of HPRT1 signaling in these two tumors (Figure 11D and 11E).
Table 3: Relationship of HPRT1 with genes via chemical interaction, based on CTD
| Gene | Similarity index | Common interacting chemicals |
|---|---|---|
| DNAJC3 | 0.223 | 64 |
| PDIA3 | 0.22082 | 70 |
| ISYNA1 | 0.21691 | 59 |
| PGRMC1 | 0.20818 | 56 |
| IGFBP2 | 0.20732 | 68 |
| OAT | 0.20468 | 70 |
| NDRG2 | 0.20423 | 58 |
| CARHSP1 | 0.20301 | 54 |
| PDCD4 | 0.20186 | 65 |
| DUT | 0.20141 | 57 |
| CCT3 | 0.2 | 53 |
| TMPO | 0.2 | 59 |
| ALCAM | 0.19932 | 59 |
| SFXN1 | 0.1992 | 50 |
CTD: Comparative toxicogenomics database; HPRT1: Hypoxanthine phosphoribosyl transferase 1.
Drug sensitivity analysis
This study involved screening for drugs that are sensitive to cells with high HPRT1 expression, using 263 drugs approved by the U.S. FDA. Finally, the top 16 most relevant drugs were screened, including chelerythrine, fenretinide, ifosfamide, and obatoclax (Figure 11F).
Chemical and gene interactions of HPRT1
Data from the CTD database demonstrated that HPRT1 was associated with 50 chemicals. Seven of these chemicals were found to upregulate HPRT1, while two could downregulate it. Eighteen chemicals have been shown to increase mutagenesis in HPRT1, and one chemical reduced reaction of HPRT1 to substances. In addition, two chemicals affected the expression of HPRT1, but their specific roles were unclear (Table 2). Furthermore, the first 20 relationships between HPRT1 and other genes were identified through chemical associations. The results showed that HPRT1 was highly correlated with DnaJ homolog subfamily C member 3 (DNAJC3), protein disulfide-isomerase A3 (PDIA3), inositol-3-phosphate synthase 1 (ISYNA1), progesterone receptor membrane component 1 (PGRMC1), insulin-like growth factor-binding protein 2 (IGFBP2), and ornithine aminotransferase (OAT) (Table 3).
GeneMANIA was employed to construct gene–gene interaction networks for HPRT1 and similar genes. The results showed that the 20 genes were closely associated to HPRT1, with guanosine monophosphate reductase 2 (GMPR2) being the most strongly connected. Functionally, HPRT1 and its related genes were significantly linked to ribonucleoside monophosphate, nucleoside, and purine nucleoside monophosphate metabolic processes (Figure 12).

HPRT1 expression in HNSC
Immunotherapy analysis of HPRT1
We performed an immunotherapeutic analysis of HNSC. The ordinate represents the immune score, hence a higher score indicates a better patient response to receiving immunotherapy. The results demonstrated differences in immunotherapy response between the high and low expression groups of HNSC, with the low expression group showing higher outcome scores. Notably, this indicates that the low expression group exhibited a better effect when receiving immunotherapy. Interestingly, patients had better outcomes when treated with a combination of PD-1 and CLA-4 (Figure 13A).

HPRT1-related ceRNA networks in HNSC
Cytoscape software was used to build HPRT1-related miRNA–mRNA regulatory network diagrams (Figure 13B). Through correlation analysis, identified miRNAs negatively correlated with HPRT1: hsa-let-7c-5p, hsa-miR-23b-3p, hsa-miR-299-5p, hsa-let-7b-5p, hsa-miR-150-5p, and hsa-miR-193a-5p (Figure 13C). The difference between the expression of miRNA in tumor and normal tissues showed that the following hsa-let-7c-5p, hsa-miR-23b-3p, hsa-miR-299-5p, and hsa-let-7b-5p were downregulated in tumor tissues and had significant expression differences between normal and tumor tissues, which met our screening conditions. Due to the high expression of hsa-miR-193a-5p in the tumor group and the no significant difference in expression of hsa-miR-150-5p between tumor group and the normal group, these two miRNAs were excluded (Figure 13D). Consequently, hsa-miR-23b-3p, hsa-miR-299-5p, and hsa-let-7c-5p were selected based on their association with survival prognosis and differential expression. Hsa-let-7b-5p was not associated with survival prognosis, so it was excluded (Figure 13E). With the aforementioned steps, we screened hsa-miR-23b-3p, hsa-miR-299-5p, and hsa-let-7c-5p.
LncRNAs associated with hsa-miR-299-5p were sourced from the starBase database. These lncRNAs were analyzed and screened for their significant negative correlation with hsa-miR-299-5p as follows: NEAT1, LINC00894, PPP1R26-AS1, SNHG1, GABPB1-AS1, GUSBP11, and LINC00467, which are divergent lncRNAs (Figure 14A). Cytoscape software was used to construct a ceRNA network diagram of HPRT1 (Figure 15A). The differential expression analysis of lncRNAs in tumor and normal tissues showed that the above seven lncRNAs were significantly different. All of them were highly expressed in tumor tissues (Figure 14B). Correlation analysis of HPRT1 and the above seven lncRNAs, demonstrated that six of them exhibited a significant positive correlation with HPRT1, including LINC00894, PPP1R26-AS1, SNHG1, GABPB1-AS1, GUSBP11, and LINC00467. The relationship between NEAT1 and HPRT1 was insignificant and, therefore, excluded (Figure 14C). The lncRNAs associated with survival prognosis were LINC00894 and SNHG1. In contrast, LINC00467, PPP1R26-AS1, and GABPB1-AS1 were excluded (Figure 15B). Similarly, the same analysis steps were performed for hsa-miR-23b and hsa-let-7c-5p to find lncRNAs that met the conditions (Figure 15C and 15D).


Through the aforementioned process, the final selection of five axes was determined, including LINC00894-hsa-miR-299-5p-HPRT1, SNHG1-hsa-miR-299-5p-HPRT1, SNHG12-hsa-let-7c-5p-HPRT1, NEAT1-hsa-let-7c-5p-HPRT1, and MSC-AS1-hsa-miR-23b-5p-HPRT1.
Expression of HPRT1 and PD-1 in oral squamous cell carcinoma cell line
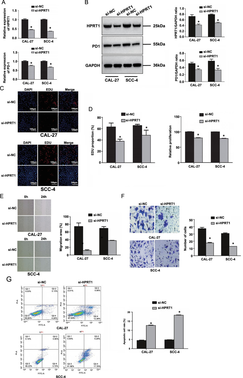
The knockdown effect of HPRT1 was verified using RT-qPCR and western blotting methods. HPRT1 was successfully knockdown in the si-HPRT1 group in CAL-27 and SCC-4 cell lines (P < 0.05). The expression level of PD-1 in the si-NC group was significantly higher than that in si-HPRT1 (P < 0.05), indicating a positive correlation between PD-1 and HPRT1 expression (Figure 16A and 16B).

Effect of HPRT1 on proliferation, migration, and apoptosis of oral squamous cell carcinoma cells
CCK-8 and EdU were used to detect the proliferation of oral squamous cell carcinoma cells in each group. As a result, compared with the CAL-27 and SCC-4 cells in the si-NC group, the cell proliferation in the si-HPRT1 group decreased sharply (both P < 0.05) (Figure 16C and 16D).
Cell migration, assessed via scratch assay, showed reduced migration ability in the si-HPRT1 group as compared to the CAL-27 and SCC-4 in the si-NC group (both P < 0.05) (Figure 16E).
The transwell experiment was used to detect the invasiveness of cells. The results showed that, compared with the CAL-27 and SCC-4 cells in the si-NC group, the invasive ability of the si-HPRT1 group decreased (both P < 0.05) (Figure 16F).
Flow cytometry was used to detect cell apoptosis, and it revealed a significant increase in apoptotic cells in the si-HPRT1 group compared to the si-NC group (P < 0.05) (Figure 16G).
Discussion
HPRT1 is an enzyme in the DNA salvage pathway responsible for circulating guanosine triphosphate, which is involved in regulating the synthesis of purines in the cell cycle. This enzyme is implicated in modulating immune mechanisms within the tumor microenvironment. Elevated HPRT1 levels in tumors may contribute to immune evasion, fostering, and immunosuppressive tumor microenvironment [ref. 24]. HPRT1 expression is associated with the occurrence and progression of multiple cancer types, such as BRCA, HNSC, LUAD, LUSC, PRAD, and UCEC [ref. 7–11]. However, a comprehensive pan-cancer analysis of HPRT1 has not been fully investigated. Thus, our study focused on the functional role of HPRT1 in a variety of tumors, with a particular emphasis on HNSC. We explored tumors RNA expression levels in relation to clinical features and their impact on prognosis. We also conducted GO and Kyoto Encyclopedia of Genes and Genomes (KEGG) analysis of HNSC, along with examining tumor immunity. Additionally, we delved into the upstream lncRNA–miRNA network that regulates HPRT1 expression in HNSC and validated the relationship between HPRT1 and PD-1.
First, there were significant differences in HPRT1 expression and activity across multiple cancers compared to paired normal tissues. Unfortunately, the lack of normal group samples in the TCGA database limited our analysis in cancers, such as ACC, DLBC, LAML, LGG, MESO, OV, TGCT, UCS, and UVM. This gap warrants further investigation as the dataset expands. Our study revealed that in most cancer types, HPRT1 expression did not significantly vary by sex, age, tumor stage, or status. However, age was significantly associated with HPRT1 expression in LUSCs. Sex and status were significantly associated with the expression of HPRT1 in KIRP. By enzyme-linked immunosorbent assay, Feng et al. [ref. 25] found that HPRT1 was associated with worse DFS and OS in lung cancer patients. In addition, in UCEC, the survival rate of patients with high expression of HPRT1 was significantly reduced compared to that of patients with low expression [ref. 11]. Using a univariate Cox regression analysis method, Ye et al. [ref. 26] revealed a significant association of HPRT1 with OS in oral squamous cell carcinoma. In Li et al.’s study [ref. 24], analysis showed that the upregulation of genes, such as CD276, LDHB, SLC3A2, EGFR, SLC7A5, and HPRT1, is potentially detrimental to the progression of HNSC. Combined with further survival analysis, we confirmed that the expression of HPRT1 in HNSC is significantly associated with OS, PFS, and DSS but not with DFS. The expression of HPRT1 in KIRP is significantly related to OS, DSS, and DFS but not to PFS. HPRT1 has significant prognostic significance in some cancers, suggesting its potential value in cancer treatment and prediction. Ahmadi et al. [ref. 11] found that the HPRT1 gene may mediate the development of HNSC through the cell cycle and apoptosis-related pathways. Wu et al. [ref. 1] found that HPRT1 regulates cisplatin resistance to cisplatin in oral squamous cell carcinoma by positively regulating the expression of matrix metallopeptidase and activating the phosphoinositide 3-kinase/AKT pathway. We used GSEA to show that HPRT1 expression is significantly associated with a range of signaling and immunomodulation-related pathways, revealing possible molecular mechanisms of HPRT1. In HNSC, HPRT1 is involved in cell-specific interactions with the extracellular matrix (ECM), associated with biological behaviors, such as migration, differentiation, proliferation, and apoptosis of HNSC. In KIRP, HPRT1 is involved in the calcium signaling pathway, which is closely related to cell signaling.
Tumor immunity refers to the sum of the complex interactions between various cells in the tumor microenvironment [ref. 27]. The tumor microenvironment consists of malignant cells, parenchymal cells, fibroblasts, mesenchymal cells, and immune cells [ref. 28]. All immune cell subsets can be found in tumors, but their respective density, function, and tissue vary from tumor to tumor [ref. 29]. The infiltration of immune cells in the tumor microenvironment is an essential factor affecting the effectiveness of tumor immunotherapy. HPRT1 expression is associated with the immune microenvironment of certain cancers, and its role in various cancers may be by affecting various immune cells. The expression of HPRT1 was associated with various immune cell subsets; infiltration levels of B-cells, CD4+ T-cells, CD8+ T-cells, macrophages, neutrophils, and dendritic cells were inversely correlated with HPRT1 expression. The elevation of HPRT1 in tumors can significantly affect the activation and penetration of immune cells, promoting the production of adenosine. By controlling adenosine production, HPRT1 upregulation is able to suppress the immune microenvironment of malignant tumors [ref. 30]. Li et al. [ref. 24] found that in HNSC, the expression level of HPRT1 was inversely correlated with B-cells, CD4+ T-cells, and CD8+ T-cells. Zhuang and Gao [ref. 10] used the CiberSort algorithm to find that in LUSC, the expression of HPRT1 was inversely proportional to the number of B-cells, CD4+ T-cells, CD8+ T-cells, macrophages, neutrophils, and dendritic cells.
Cellular immunity mediated by T lymphocytes plays a major role in the antitumor immune mechanism. CD8+ T-cells mainly exert an antitumor effect, and the role of CD4+ T-cells is to promote their activation and proliferation. These two cell types can synergistically fight tumors [ref. 27]. In triple-negative breast cancer, higher CD4/CD8 ratios and CD30 expression levels correlate with poor prognosis and lower OS rate. However, increased CD8+ expression suggests a better prognosis and improved OS [ref. 31]. The abnormal number and function of T lymphocyte subsets in patients with malignant tumors lead to immune dysfunction, which, in turn, promotes tumor development [ref. 27]. B-cells form antigen-specific immune responses in the tumor microenvironment by presenting antigens to CD4+ and CD8+ T-cells. Tumor-infiltrating B-cells may play a role in promoting and inhibiting tumor formation, depending on the composition of the tumor microenvironment, B-cells the phenotype and produced antibodies [ref. 32]. We observed that HPRT1 was negatively correlated with the content of naive B-cells in GBM but positively correlated with activated memory CD4+ T-cells. In LAML, HPRT1 is negatively correlated with CD8+ T-cells. In TGCTs, HPRT1 is negatively correlated with naive B-cells. Han et al. [ref. 33] found that the number of peripheral CD4+ T and CD8+ T lymphocytes in STAD patients can reflect the infiltration status of these lymphocytes in cancer and normal adjacent tissues to a certain extent, and can preliminarily predict immunotherapy response. Through our study analysis, HPRT1 was positively correlated with activated memory CD4+ T-cells in STAD, and there was a significant difference in expression between the HPRT1 high-expression and low-expression groups of tumors.
Macrophages play an important part in the tumor microenvironment, influencing cancer cell proliferation, metastasis, and immunosuppression. Additionally, they can mediate the phagocytosis and cytotoxic tumor killing of cancer cells [ref. 34]. In malignant tissues, plasma cells are small in number but can produce large amounts of cytokines and antibodies. These antibodies promote antitumor immunity by enhancing antigen presentation by dendritic cells [ref. 32]. NK cells infiltrate the lymph nodes of primary and metastatic tumors, detect early signs of tumor transformation or infection, and respond quickly – killing tumor cells [ref. 35]. Resting mast cells are particularly important for the treatment of cancer, participating in tissue homeostasis through continuous sampling of the microenvironment [ref. 36]. In LUAD, HPRT1 is positively correlated with M1 macrophages. In THYM, HPRT1 is associated with various immune cells, of which the expression of HPRT1 is positively correlated with resting NK cells and plasma cells and negatively correlated with M0 macrophages, M1 macrophages, M2 macrophages, resting mast cells, and activated NK cells. Monitoring the changes in tumor immune cells is of great significance to reflect the immune function and generate prognostic judgments in a timely manner and to observe the curative effect of tumor patients [ref. 37].
TMB is defined as the total number of somatic coding mutations associated with the emergence of neoantigens that trigger antitumor immunity and is used to select patients who benefit from immune checkpoint inhibitor therapy [ref. 38]. MSI is caused by a DNA mismatch repair (MMR) system defect. Deletion of the MMR gene in tumor cells or defects in the process of replication repair increases the likelihood of gene mutation. MSI is associated with tumor progression and can be a positive predictor of immunotherapy efficacy [ref. 39]. In the current study, these two immune checkpoint-blocking therapeutic biomarkers were significantly associated with HPRT1 in many cancers. There was a significant positive correlation between BRCA, LUSC, PAAD, PRAD, and UCS and HPRT1 in TMB, while KIRP and THYM were significantly positively correlated with TMB. MSI and TMB were positively correlated with HNSC, READ, SARC, STAD, and UCEC. HPRT1 may be closely related to ICBT in these tumors. An interesting result was found: in the three heatmaps of immunosuppressants, immunostimulants, and MHC molecules, most of the immune genes in GBM were positively correlated with HPRT1. Most immune genes in PAAD and LUSC were significantly and negatively correlated with HPRTl. In past immunotherapy explorations, the role of HPRT1 in PAAD appears to have been overlooked, requiring further immune-related research.
Previous studies have investigated the link between HPRT1 gene expression profiles and drug sensitivity. Through the GSCALite database, it was displayed that overexpression of HPRT1 indicated resistance to abiraterone and sensitivity to several drugs like tozasertib and teniposide. This study demonstrated that the elevated expression of the HPRT1 gene is correlated with the progression of HNSC; thus, this gene may serve as a useful indicator for the early detection, risk stratification, and targeted therapy of patients with HNSC [ref. 11]. We used the CellMiner™ database to study a potential correlation analysis between drug sensitivity and HPRT1 expression in pan-cancer, and the results showed that HPRT1 expression was positively correlated with drug sensitivity to chelerythrine, fenretinide, ifosfamide, and obatoclax. Several studies have confirmed that chelerythrine has a wide range of antitumor activities. In PRAD, chelerythrine regulates the matrix metalloproteinase/matrix metalloproteinase/nuclear factor-κB system and inhibits the proliferation and metastasis of cancer cells [ref. 27]. In addition, chelerythrine limits the progression of GBM by suppressing the transforming growth factor beta 1 (TGFB1)-ERK1/2/Smad2/3-Snail/zinc-finger E-box binding protein 1 (ZEB1) signaling pathway [ref. 40]. Fenretinide has some efficacy in treating lung cancer, BRCA, PRAD, BLCA, COAD, CESC, UCEC, and HNSC [ref. 41–43]. Ifosfamide is often used in combination therapy with other drugs and has been widely used in treating malignant tumors [ref. 44]. As a general inhibitor of antiapoptotic proteins in the BCL2 family, obatoclax can synergistically inhibit the development of LIHC in combination with anti-PD-1 antibodies and effectively inhibit THCA growth [ref. 45, ref. 46].
In five tumors (COAD, HNSC, LUAD, THCA, and UCEC), we performed immunohistochemical analysis of HPRT1 in tumor and normal tissues. The experimental results proved that it was expressed at higher levels in tumor tissues. The positive expression is at the site of the active cell proliferation position, a possible link between HPRT1 and tumor tissue proliferation activity.
In the immunotherapy analysis of HNSC, the expression of the HPRT1 gene showed heightened sensitivity to CTLA4 and PD-1 combination therapy. In addition, we explored HNSC ceRNA networks (LINC00894-hsa-miR-299-5p-HPRT1, SNHG1-hsa-miR-299-5p-HRT1, SNHG12-hsa-let-7c-5p-HPRT1, NEAT1-hsa-let-72c-5p-HPRT1, and MSC-AS1-hsa-miR-23b-5p-HPRT1), which, in turn, offer new directions for further understanding the HPRT1’s mechanisms.
The innovation of the article stems from two key aspects. First, other researchers in the past only analyzed individual tumors. In contrast, our study conducted a comprehensive pan-cancer analysis of HPRT1, unveiling previously unexplored insights into the expression, survival prognosis, and immune-related situations of tumor types. Second, regarding the analysis of HPRT1 in HNSC, based on previous studies, we further explored the relationship between this gene and PD-1, revealing the inhibitory effect of immunotherapy on the expression of this gene.
However, limitations exist, such as a smaller sample size in immunohistochemistry and the need for larger sample sizes and deeper and more comprehensive pan-cancer HPRT1 analysis may provide insights for future exploration of the role of HPRT1 in cancer. The question of how HPRT1 interacts with identified sensitive drugs influencing tumor progression remains unclear. There are many tumors (such as THCA) whose relationship with HPRT1 has never been discovered before our study, and further exploration is needed by future scholars. In addition, the role of genes closely related to HPRT1, such as GMPR2 and phosphoribosyl transferase domain containing (PRTFDC1), in pan-cancer needs to be addressed.
Conclusion
In this study, the expression, clinical prognostic value, and potential mechanisms of HPRT1 in various cancers were preliminarily explored, revealing that this gene exists as a carcinogenic gene in various tumors and is closely related to the immune microenvironment of tumors. HPRT1 emerges as a promising biomarker for predicting and treating diverse cancer types.
References
- T Wu, Z Jiao, Y Li, X Su, F Yao, J Peng. HPRT1 promotes chemoresistance in oral squamous cell carcinoma via activating MMP1/PI3K/Akt signaling pathway. Cancers (Basel), 2022. [PubMed]
- MH Townsend, RA Robison, KL O’Neill. A review of HPRT and its emerging role in cancer. Med Oncol, 2018. [PubMed]
- E Zoref-Shani, S Feinstein, Y Frishberg, Y Bromberg, O Sperling. Kelley-Seegmiller syndrome due to a unique variant of hypoxanthine-guanine phosphoribosyltransferase: reduced affinity for 5-phosphoribosyl-1-pyrophosphate manifested only at low, physiological substrate concentrations. Biochim Biophys Acta, 2000. [PubMed]
- DW Melton, DS Konecki, DH Ledbetter, JF Hejtmancik, CT Caskey. In vitro translation of hypoxanthine/guanine phosphoribosyltransferase mRNA: characterization of a mouse neuroblastoma cell line that has elevated levels of hypoxanthine/guanine phosphoribosyltransferase protein. Proc Natl Acad Sci U S A, 1981. [PubMed]
- RJ Torres, JG Puig. Hypoxanthine-guanine phosophoribosyltransferase (HPRT) deficiency: Lesch-Nyhan syndrome. Orphanet J Rare Dis, 2007. [PubMed]
- 6Jinnah HA.HPRT1 disorders. In: Adam MP, Feldman J, Mirzaa GM, et al., Eds. GeneReviews® . Seattle (WA): University of Washington; 2000 Sep 25.
- MH Townsend, ZE Ence, AM Felsted, AC Parker, SR Piccolo, RA Robison. Potential new biomarkers for endometrial cancer. Cancer Cell Int, 2019. [PubMed]
- MJ Sedano, EI Ramos, R Choudhari, AL Harrison, R Subramani, R Lakshmanaswamy. Hypoxanthine phosphoribosyl transferase 1 is upregulated, predicts clinical outcome and controls gene expression in breast cancer. Cancers (Basel), 2020. [PubMed]
- MH Townsend, KB Bennion, EE Bitter, AM Felsted, RA Robison, KL O’Neill. Overexpression and surface localization of HPRT in prostate cancer provides a potential target for cancer specific antibody mediated cellular cytotoxicity. Exp Cell Res, 2021. [PubMed]
- Z Zhuang, C Gao. Development of a clinical prognostic model for metabolism-related genes in squamous lung cancer and correlation analysis of immune microenvironment. Biomed Res Int, 2022. [PubMed]
- M Ahmadi, ME Kenzerki, SM Akrami, S Pashangzadeh, F Hajiesmaeili, S Rahnavard. Overexpression of HPRT1 is associated with poor prognosis in head and neck squamous cell carcinoma. FEBS Open Bio, 2021
- MA Postow, MK Callahan, JD Wolchok. Immune checkpoint blockade in cancer therapy. J Clin Oncol, 2015 Jun 10. [PubMed]
- T Wieder, T Eigentler, E Brenner, M Röcken. Immune checkpoint blockade therapy. J Allergy Clin Immunol, 2018. [PubMed]
- KM Hargadon, CE Johnson, CJ Williams. Immune checkpoint blockade therapy for cancer: an overview of FDA-approved immune checkpoint inhibitors. Int Immunopharmacol, 2018. [PubMed]
- J Hamanishi, M Mandai, N Matsumura, K Abiko, T Baba, I Konishi. PD-1/PD-L1 blockade in cancer treatment: perspectives and issues. Int J Clin Oncol, 2016. [PubMed]
- Y Jiang, M Chen, H Nie, Y Yuan. PD-1 and PD-L1 in cancer immunotherapy: clinical implications and future considerations. Hum Vaccin Immunother, 2019. [PubMed]
- MJ Goldman, B Craft, M Hastie, K Repecka, F McDade, A Kamath. Visualizing and interpreting cancer genomics data via the Xena platform. Nat Biotechnol, 2020. [PubMed]
- AM Newman, CL Liu, MR Green, AJ Gentles, W Feng, Y Xu. Robust enumeration of cell subsets from tissue expression profiles. Nat Methods, 2015. [PubMed]
- MT Barrett, E Lenkiewicz, S Malasi, A Basu, JH Yearley, L Annamalai. The association of genomic lesions and PD-1/PD-L1 expression in resected triple-negative breast cancers. Breast Cancer Res, 2018. [PubMed]
- UT Shankavaram, S Varma, D Kane, M Sunshine, KK Chary, WC Reinhold. CellMiner: a relational database and query tool for the NCI-60 cancer cell lines. BMC Genom, 2009
- AP Davis, CJ Grondin, RJ Johnson, D Sciaky, J Wiegers, TC Wiegers. Comparative toxicogenomics database (CTD): update 2021. Nucleic Acids Res, 2021. [PubMed]
- M Franz, H Rodriguez, C Lopes, K Zuberi, J Montojo, GD Bader. GeneMANIA update 2018. Nucleic Acids Res, 2018. [PubMed]
- D Warde-Farley, SL Donaldson, O Comes, K Zuberi, R Badrawi, P Chao. The GeneMANIA prediction server: biological network integration for gene prioritization and predicting gene function. Nucleic Acids Res, 2010. [PubMed]
- C Li, S Chen, W Jia, W Li, D Wei, S Cao. Identify metabolism-related genes IDO1, ALDH2, NCOA2, SLC7A5, SLC3A2, LDHB, and HPRT1 as potential prognostic markers and correlate with immune infiltrates in head and neck squamous cell carcinoma. Front Immunol, 2022. [PubMed]
- L Feng, Y Yang, M Li, J Song, Y Gao, S Cheng. Systems biology analysis of the lung cancer-related secretome. Oncol Rep, 2018. [PubMed]
- H Ye, Z Zheng, Y Song, G Huang, Q Wu, Y Ai. Metabolism-related bioinformatics analysis reveals that HPRT1 facilitates the progression of oral squamous cell carcinoma in vitro. J Oncol, 2022. [PubMed]
- HJ Kim, H Cantor. CD4+ T-cell subsets and tumor immunity: the helpful and the not-so-helpful. Cancer Immunol Res, 2014. [PubMed]
- CE Weber, PC Kuo. The tumor microenvironment. Surg Oncol, 2012. [PubMed]
- WH Fridman, R Remark, J Goc, NA Giraldo, E Becht, SA Hammond. The immune microenvironment: a major player in human cancers. Int Arch Allergy Immunol, 2014. [PubMed]
- MH Townsend, CM Tellez Freitas, D Larsen, SR Piccolo, KS Weber, RA Robison, KL O’Neill. Hypoxanthine Guanine Phosphoribosyltransferase expression is negatively correlated with immune activity through its regulation of purine synthesis. Immunobiology, 2020. [PubMed]
- SV Jagtap. Evaluation of CD4+ T-cells and CD8+ T-cells in triple-negative invasive breast cancer. Indian J Pathol Microbiol, 2018 Oct-Dec. [DOI | PubMed]
- GV Sharonov, EO Serebrovskaya, DV Yuzhakova, OV Britanova, DM Chudakov. B cells, plasma cells and antibody repertoires in the tumour microenvironment. Nat Rev Immunol, 2020. [PubMed]
- J Han, L Zhao, J Wu, Y Diao, Q Guo, J Yang. Role of CD4+T, CD8+T-cells, and CD4+T/CD8+T-cell ratio in gastric cancer and its clinical significance. Appl Bionics Biomech, 2022. [PubMed]
- A Mantovani, P Allavena, F Marchesi, C Garlanda. Macrophages as tools and targets in cancer therapy. Nat Rev Drug Discov, 2022. [PubMed]
- C Guillerey. NK Cells in the tumor microenvironment. Adv Exp Med Biol, 2020. [PubMed]
- A Aponte-López, S Muñoz-Cruz. MasT-cells in the tumor microenvironment. Adv Exp Med Biol, 2020. [PubMed]
- B Yang, D Zhang, J Qian, Y Cheng. Chelerythrine suppresses proliferation and metastasis of human prostate cancer cells via modulating MMP/TIMP/NF-κB system. Mol Cell Biochem, 2020. [PubMed]
- M Allgäuer, J Budczies, P Christopoulos, V Endris, A Lier, E Rempel. Implementing tumor mutational burden (TMB) analysis in routine diagnostics—a primer for molecular pathologists and clinicians. Transl Lung Cancer Res, 2018. [PubMed]
- K Li, H Luo, L Huang, H Luo, X Zhu. Microsatellite instability: a review of what the oncologist should know. Cancer Cell Int, 2020. [PubMed]
- M Zhu, J Niu, J Jiang, T Dong, Y Chen, X Yang. Chelerythrine inhibits the progression of glioblastoma by suppressing the TGFB1-ERK1/2/Smad2/3-Snail/ZEB1 signaling pathway. Life Sci, 2022. [PubMed]
- S Durante, I Orienti, G Teti, V Salvatore, S Focaroli, A Tesei. Anti-tumor activity of fenretinide complexed with human serum albumin in lung cancer xenograft mouse model. Oncotarget, 2014. [PubMed]
- N Mittal, S Malpani, M Dyson, M Ono, JS Coon, JJ Kim. Fenretinide: a novel treatment for endometrial cancer. PLoS One, 2014. [PubMed]
- W Malone, M Perloff, J Crowell, C Sigman, H Higley. Fenretinide: a prototype cancer prevention drug. Expert Opin Investig Drugs, 2003
- KL Dechant, RN Brogden, T Pilkington, D Faulds. Ifosfamide/mesna. A review of its antineoplastic activity, pharmacokinetic properties and therapeutic efficacy in cancer. Drugs, 1991. [PubMed]
- J Li, J Xu, Z Li. Obatoclax, the pan-Bcl-2 inhibitor sensitizes hepatocellular carcinoma cells to promote the anti-tumor efficacy in combination with immune checkpoint blockade. Transl Oncol, 2021. [PubMed]
- D Champa, A Orlacchio, B Patel, M Ranieri, AA Shemetov, VV Verkhusha. Obatoclax kills anaplastic thyroid cancer cells by inducing lysosome neutralization and necrosis. Oncotarget, 2016. [PubMed]
