Topical Cannabidiol and the Progression Rate of Delayed Onset Muscle Soreness
Abstract
This study investigated the efficacy of topical cannabidiol (CBD) ointment in reducing localized inflammation, minimizing performance detriments, and attenuating soreness associated with delayed onset muscle soreness (DOMS). In a double blind randomized control trial, upper-arm circumferences, maximal voluntary isometric contractions (MVICs) for elbow flexion at 90° and 30° for college-aged participants (n = 21, age 20.8 ± 1.9 years) were assessed at baseline. Participants then performed a DOMS-inducing protocol for the biceps brachii. Topical CBD ointment and placebo (P) ointment were randomly assigned and applied 30 minutes, 24, 48 and 72 hours post the DOMS protocol. The baseline parameters and a visual analog scale (VAS) to assess perceived soreness were assessed 24, 48 and 72 hours post DOMS protocol. A 4×2 repeated measures factorial ANOVA (P < 0.05) analyzed both within and between subject differences. No changes were statistically significant on any days between conditions: Upper-arm circumferences in the CBD arm (7.1 ± 5.8 cm) and in the P arm (7.3 ± 5.8 cm). MVICs were reduced at both the 90° and 30° positions (−5.9 ± 9.0 Nm (90°)); (−4.8 ± 6.5 Nm (30°)) and the P arm (−5.0 ± 10.0 Nm (90°)); (−4.6 ± 5.3 Nm (30°)). Soreness increased in both the CBD arm (6.1 ± 2.1) and the P arm (5.5 ± 2.6) over time. Topical CBD therefore did not alter any parameters vs the P treatment, thus the use of topical CBD does not attenuate the effects of DOMS.
Article type: Research Article
Keywords: CBD, DOMS, circumference, MVIC, VAS, soreness, inflammation, cannabinoids
Affiliations: Department of Exercise Science, Adelphi University, Garden City NY, USA
License: CC BY-ND 4.0 All published work by IJES is licensed under a Creative Commons Attribution-NoDerivatives 4.0 International License.
Article links: PubMed: 38287971 | PMC: PMC10824304
Relevance: Relevant: mentioned in keywords or abstract
Full text: PDF (434 KB)
INTRODUCTION
Delayed onset of muscle soreness (DOMS) refers to pain/discomfort and inflammation following exercise or unfamiliar taxing muscle loading activities (ref. 9, ref. 24, ref. 29). Exercise can result in fatigue in the musculoskeletal, nervous, and metabolic systems (ref. 24). DOMS is more specifically associated with the sensation/feeling experienced after high volumes of eccentric exercise (ref. 9, ref. 24). There are a number of associated symptoms related to DOMS (ref. 9, ref. 24, ref. 29). These symptoms include muscle soreness, stiffness, dull aching pain, swelling and tenderness (ref. 9, ref. 24). Although DOMS is a highly researched concept, the mechanisms of action remain unknown and there lacks consensus in regard to a DOMS timeline. There is a general consensus, within current literature, that DOMS arises between 24–72 hours after the bout of eccentric exercise (ref. 9, ref. 10, ref. 24, ref. 30). However, there remains differences within current literature to the duration of DOMS. Research conducted by da Silva et al. 2018 and Stefanelli et al. 2019 concluded that DOMS would last 96 hours following the exercise (ref. 10, ref. 30). Other research has shown DOMS to have a longer effect with associated symptoms subsiding and eventually disappearing 5 to 7 days following the exercise (ref. 9, ref. 24). However, the lack of consistency within the literature could be due to the exercise protocol implemented by researchers to induce DOMS. Participants in the da Silva et al. 2018 study performed a set of calf raises to voluntary failure (ref. 11). Participants repeated sets of calf raises to voluntary failure until they were unable to perform > 50% repetitions completed in set one (ref. 11). Participants in the Stefanelli et al. 2019 study performed 5 sets of 10 repetitions of maximal voluntary eccentric contractions on a HUMAC NORM dynamometer to induce DOMS (ref. 30). Additionally subjects in the Cochrane et al. 2021 study performed 6 sets of 10 repetitions of maximal voluntary eccentric isokinetic contractions (ref. 9). Pearcey et al. 2015 used a different protocol to induce DOMS in which participants would complete 10 sets of 10 repetitions of barbell back squats at 60% of their 1 repetition maximum (ref. 25). Each repetition included a four second eccentric contraction followed by a 1 second concentric contraction (ref. 25). A commonality between all protocols was the emphasis on eccentric contractions (ref. 9, ref. 11, ref. 25, ref. 30).
Although the exact mechanisms related to DOMS are currently unknown, DOMS does result in decreased motor output performance and changes within the central nervous system (ref. 30). DOMS has been shown to be stimulated by inflammatory markers and noxious substances, which are transmitted by the central nervous system (ref. 30). DOMS has also been shown to decrease the excitability of the corticospinal tract, a major descending pathway responsible for motor output (ref. 30). These changes can lead to altered muscle function and joint mechanics which ultimately result in decreases in athletic performance (ref. 9, ref. 24). These negative consequences associated with DOMS can not only lead to a decrease in athletic performance but can also reduce optimal training intensities for individuals (ref. 24). The negative consequences of DOMS has led to research exploring potential interventions to prevent or diminish the effects of DOMS. There has been research conducted on whether interventions such as green tea extract, analgesics, massage and more reduce/prevent DOMS but there does not appear to be an intervention that is consistently effective in diminishing the sensation of DOMS and muscle damage (ref. 9, ref. 10, ref. 24, ref. 30).
Cannabidiol (CBD) is a non-psychoactive compound that is a product of the Cannabis sativa plant (ref. 9, ref. 21). CBD oil, derived from the plant, is extracted and used as a medical intervention that has grown in popularity in recent years as a treatment for a wide range of disorders (ref. 6, ref. 9). Phytocannabinoid pharmacological modulation has been examined in numerous medical fields including studies for analgesics, neuroprotective, anti-inflammatory and antibacterial activity (ref. 4). CBD is seen as a promising therapeutic strategy due to the endocannabinoid system’s ability to regulate a variety of processes and the promotion of anxiolytic effects (ref. 4, ref. 6, ref. 9). The application of CBD has not only increased in popularity as a pharmaceutical tool, but utilization of CBD has seen an exponential growth in professional and recreational athletic industries (ref. 9). A recent survey study of 301 athletes showed that 45% of athletes reported using some form of CBD, demonstrating a need to understand the varying applications of CBD in the amateur and professional athletic industries (ref. 35).
CBD will bind to the endocannabinoid receptor type 1 (CB1) and the cannabinoid receptor type 2 (CB2) specific receptors as an agonist, activating the receptors eliciting biological responses (ref. 4, ref. 9). CB1 receptors are typically found in the brain and have been shown to increase protein synthesis when activated (ref. 10, ref. 23, ref. 32). This is achieved through the mTOR pathway controlling presynaptic local protein synthesis and results in modulation of neurotransmitter release (ref. 10, ref. 32). CB2 receptors are predominantly found in immune cells but can be found in other cells such as chondrocytes, osteocytes and fibroblasts so therefore can be considered a peripheral cannabinoid receptor (ref. 4, ref. 30). Furthermore, CB2 activation regulates neuroinflammatory signaling pathways and is thought to be responsible for the resultant protective immunomodulatory effects (ref. 3, ref. 30). The interaction between CBD and the CB2 receptor promotes inflammation and edema due to disruption of the inflammatory pathway (ref. 9). Research has shown that CB1 and CB2 receptor types have 44% homology in terms of amino acid similarity, but can activate different transduction pathways (ref. 3, ref. 4, ref. 30).
The potential benefits of CBD continue to be studied as an intervention to treat pain and neuroinflammation (ref. 9). Unfortunately, to the authors current knowledge, there is limited research on effective tools/interventions that can be used to prevent or reduce the sensation of DOMS. Alternate methods of CBD utilization and application have been studied relevant to musculoskeletal recovery as the substance has become popularized (ref. 17). However, to our knowledge, there are only two studies conducted by Cochrane et al. 2021 and Stone et al. 2022 that specifically investigates the effects of CBD oil – as opposed to systemic consumption of CBD – on muscle damage and DOMS (ref. 9, ref. 31). Both studies found CBD oil to have no significant effect on markers of muscle damage and inflammation (ref. 9, ref. 31). Clinical studies have confirmed that CBD reduces the levels of pro-inflammatory cytokines, inhibits T cell proliferation, induces T cell apoptosis and reduces migration and adhesion of immune cells (ref. 21). CBD has also been documented to be effective in animal models with symptomatic arthritis (ref. 15). However, this study is specifically looking at the effectiveness of CBD topical ointment as opposed to orally administered CBD. In addition, this study is investigating the time frame of DOMS due to the fact there is contrasting evidence within the literature. DOMS is quantified through the use of circumference measurements of the biceps brachii. Furthermore, visual analog scales (VAS) are used to measure perception of soreness and maximal voluntary isometric contractions (MVIC) will be used to measure any strength diminishment. VAS are commonly used in DOMS research and functions as a qualitative, subjective measurement of muscular soreness. The VAS has been shown to be both valid and reliable (ref. 23). The purpose of this study was to investigate the efficacy of topical CBD ointment in reducing localized rather than systemic inflammation resulting from repetitive stress to the biceps brachii muscles. With the increasing popularity of CBD and the use of it to treat inflammatory conditions, there is a significant gap in the literature to investigate the effectiveness of CBD ointment on a temporary inflammatory sensation, such as DOMS. In accordance with the literature, we hypothesized that CBD ointment would not reduce inflammation or muscle soreness and would not improve elbow flexion strength compared to a placebo ointment.
METHODS
Participants
The study design was approved by the Institutional Review Board of Adelphi University in accordance with the Collaborative Institutional Training Initiative (CITI Program) and the Federal Common Rule to maintain the safety of human participants. All practices regarding the inception, execution, and analysis of this study are in compliance with the ethical standards supported by the International Journal of Exercise Science (ref. 24). Volunteer participants were informed of the complete protocol prior to participation and confirmed their voluntary participation with written consent. Participants were excluded from participation if they were aware of any allergy to either the experimental or placebo substances. Participants were additionally excluded if they had experienced any upper-body injury from which they have not fully recovered. Neither previous nor current upper-body training history was within exclusion criteria.t1-ijes-16-3-1426
Table 1: Participant demographics.
| Parameter | Mean ± SD |
|---|---|
| Age | 20.8 ± 1.9 years |
| Height | 167.3 ± 10.0 cm |
| Mass | 64.2 ± 12.9 kg |
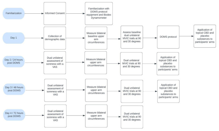
25 participants originally volunteered to participate in the study and four participants were excluded from the data collection. One participant voluntarily removed herself from participation before beginning the protocol and three participants started but did not complete the study due to technical difficulties with equipment. A total of 21 participants voluntarily completed the study. Exclusion of participants is demonstrated in Figure 1. Participants were instructed to refrain from upper-body exercise 48 hours prior to the first day of data collection and throughout the duration of data collection. A familiarization was completed by all participants. The familiarization of participants with equipment included several trials of MVICs using the Biodex isokinetic dynamometer as well as submaximal bilateral bicep curls using the Cybex preacher curl machine. The familiarization sessions were administered at minimum 48 hours prior to the first day of data collection. Participants were made aware to refrain from the use of non-steroidal anti-inflammatory drugs (NSAIDs), as well as the practice of upper arm massaging or stretching to the best of their abilities throughout the duration of data collection. Participation flow diagram is detailed below in Figure 2.


Protocol
This study was designed as a double blind, placebo controlled randomized trial. The protocol of this study design is consistent with DOMS and CBD related research protocols (ref. 16, ref. 30). An arm-to-arm comparison model was elected to observe the progression of DOMS with two independent variables (CBD application and placebo application). Arms were randomly chosen by a coin flip to receive the topical CBD ointment (Puresport® Muscle and Joint Balm 1000 mg) with a concentration of 1000 mg while the other arm received a placebo substance of coconut-oil based skin moisturizer. Upper arm circumference measurement, dual unilateral MVIC, and dual unilateral VAS scores were collected each of the four days of data collection. The first day of data collection was considered “Baseline” throughout the study. Participants returned to the lab each day at approximately the same time with a grace period of one hour before or after the original time of the DOMS protocol.
To ensure blindness of the researchers and data collectors, the experimental CBD substance and the placebo substance occupied identical glass jars covered with opaque tape which were labeled by an uninvolved party outside of the investigational team. The two substances were manipulated to identical scents, appearances, and textures to further ensure blindness to participants and investigators. This uninvolved party kept the key to the labeled substances in a locked cabinet and was divulged to the investigation team after completing the statistical analysis of data. Substance A was the experimental topical CBD ointment and substance B was the placebo topical ointment.
To capture the degree of inflammation associated with DOMS, arm-circumference measurements were taken at 6 different sites on the upper arm. Circumference-measurement marks were made with a semi-permanent marker to demarcate the sites for the remaining days of data collection. Circumferences were measured in centimeters with a Gulick tape measure 3, 5, 7, 9, 11 cm above the antecubital space in full elbow extension and at the midpoint (MP) of the humerus. A mark was drawn on the posterior side of the upper arm as well to ensure the consistent locations of the circumference measurements between data-collection days. Circumference measurements were recorded at baseline, 24 hours, 48 hours, and 72 hours after the DOMS protocol.
Dual unilateral MVIC were assessed in an effort to measure a performance aspect of biceps brachii function while under the influence of DOMS. Participants performed an MVIC with each arm to observe changes in peak torque in Newton meters (N·m) biceps brachii strength in each arm. Participants performed a 5-second MVIC unilaterally of both biceps brachii at 90 and 30 degrees of elbow flexion on the Biodex Isokinetic Dynamometer (Shirley, NY). 30 seconds of rest was allotted between the 90 and 30 degree trials for each arm and the maximal torque produced at each angle was collected as performance data. Verbal encouragement to perform with maximal effort was consistent between all trials for all participants. Anatomical settings on the dynamometer remained the same respective to each individual to ensure consistency between arms and days throughout data collection. Participants performed dual unilateral MVICs at baseline, 24, 48, and 72 hours post DOMS protocol.
A DOMS protocol was necessary to induce a common and non severe degree of injury to the skeletal muscle tissue of the biceps brachii. The DOMS protocol was used to create localized muscle damage that causes inflammation, decrease athletic strength performance, and induce a significant sensation of soreness (ref. 7, ref. 8, ref. 16, ref. 27). To remain consistent with previous research in DOMS interventions, this study closely modeled the DOMS protocol from the Cleather & Guthrie research experiment in 2007. In this protocol, participants first completed a two-minute warm-up consisting of upper-body stretching, arm swings, and no-weight bicep curls under the guidance of the study’s investigators (ref. 8). Then, participants were individually guided by investigators to find participants’ 1 repetition maximum (1RM) of a bilateral bicep curl using the Cybex preacher curl machine (ref. 8). A 1RM was determined by lifting progressively heavier weight until the participant failed to successfully perform a concentric contraction of the biceps on the second repetition. Thirty seconds of rest was allotted between each attempt at a 1RM. Once the 1RM was determined, the participant rested for another 30 seconds and then performed three sets of three-second eccentric repetitions until they could no longer maintain the 3-second cadence. A co-investigator manually aided in the concentric portion of the bicep curl and spotted the participant during the eccentric phase. The eccentric cadence was standardized for each participant using a metronome set to 60 beats per minute. Participants were verbally encouraged before and during the DOMS protocol to perform the protocol with maximum effort. The DOMS protocol was performed only on the first day of data collection.
Each line on the VAS was 16 cm long and participants were uniformly informed each day that scoring 0 meant “no pain” and scoring 10 was equivalent to “unbearable pain” (ref. 8). Investigators opted to utilize 16 cm vs the typical 10 cm to improve the clarity of the scale for participants. A separate line was used for the left and right arm for each participant. Separate VAS sheets were used for days 2, 3, and 4. The first day of data collection (Day 1; Baseline) included baseline circumference measurements of 3, 5, 7, 9, and 11 cm above the antecubital space, specifically the elbow crease, as well as the midpoint (MP) of both upper arms. Circumference measurements were followed by baseline testing of unilateral MVIC of elbow flexion, then the DOMS protocol, and then a 1-gram application of each of the topical substances on the designated arms. A total weight of 1 gram of each topical substance was sufficient to cover the entire biceps brachii location of each participant.
Day 2 of data collection began within one hour of the previous day’s DOMS protocol. Arm circumference measurements were collected, followed by the first VAS scoring for each arm, followed by the second round of unilateral MVIC trials. Participants then received another 1-gram of each topical substance applied to the correct designated arms. Days 3 and 4 were repeated the same as Day 2. Participants however did not receive application of topical CBD or placebo substances at the end of Day 4.
Statistical Analysis
For the purpose of analyzing total-arm inflammation, composite scores of circumference measurements were compared. Composite scores of circumference were utilized to simplify data while taking individual anatomical differences into account. A 4×2 factorial 2-way repeated measures analysis of variance was used to analyze the within-participants differences between experimental (topical CBD) and control (topical placebo) arms over the course of data collection. To demonstrate and analyze the differences between participants, a multivariate general linear model with SPSS Statistical Analysis Software Version 28 was used to determine if differences between participants showed significant differences in response to the CBD treatment. Values of p < 0.05 were considered significant.
To take into account arm-size and bicep-strength differences between individuals, all measurements for participants were expressed as relative values. This was accomplished by subtracting the baseline data from the 24, 48, and 72 hours post data. Data was labeled with “differences” when entered into SPSS.
RESULTS
The main focus of this study was to quantify any observed differences in skeletal muscle inflammation, strength performance, or sensation of soreness under the influence of topical CBD ointment. After statistical analysis of the collected data, no significant differences were found to exist between subjects’ topical CBD and topical placebo arms. The empirical data is recorded in tables 2t3-ijes-16-3-1426t4-ijes-16-3-1426t5-ijes-16-3-1426t6-ijes-16-3-1426–7.
Table 2: Descriptive statistics.
| Variable | 24 hrs post | 48 hrs post | 72 hrs post | |||
|---|---|---|---|---|---|---|
| Placebo | CBD | Placebo | CBD | Placebo | CBD | |
| Composite circumference | 2.71 ± 2.14 | 2.84 ± 2.25 | 4.29 ± 3.66 | 3.69 ± 3.15 | 7.28 ± 5.76 | 7.09 ± 5.79 |
| MVIC 90 (N·m) | −6.73 ± 7.67 | −7.75 ± 6.14 | −5.11 ± 6.35 | −6.59 ± 8.12 | −4.98 ± 9.10 | −5.85 ± 8.95 |
| MVIC 30 (N·m) | −4.79 ± 3.90 | −5.50 ± 5.07 | −3.94 ± 5.67 | −4.95 ± 5.65 | −4.60 ± 5.28 | −4.82 ± 6.50 |
| VAS | 6.57 ± 1.81 | 6.76 ± 1.90 | 6.14 ± 1.74 | 6.67 ± 1.62 | 5.52 ± 2.58 | 6.05 ± 2.06 |
Table 3: Significance of between-subjects factors.
| Dependent variable | df | Significance (p value; p > 0.05) | Partial Eta Squared (Effect Size) | |
|---|---|---|---|---|
| condition*day | Composite circ differences from baseline | 3 | .96 | .002 |
| MVC 90 differences from baseline | 3 | .96 | .002 | |
| MVC 30 differences from baseline | 3 | .97 | .002 | |
| VAS Scores | 3 | .87 | .005 |
Table 4: Tests of Within-Subjects Effects – Circumferences (Cumulative)
| Test of Within-Subjects Effects | df | Significance (p value; p > 0.05) |
|---|---|---|
| Day * condition (Sphericity Assumed) | 3 | 0.58 |
Table 5: Tests of Within-Subjects Effects – 90 deg MVIC
| Test of Within-Subjects Effects | df | Significance (p value; p > 0.05) |
|---|---|---|
| Day * condition (Sphericity Assumed) | 3 | 0.70 |
Table 6: Tests of Within-Subjects Effects – 30 deg MVIC
| Test of Within-Subjects Effects | df | Significance (p value; p > 0.05) |
|---|---|---|
| Day * condition (Sphericity Assumed) | 3 | 0.85 |
Table 7: Tests of Within-Subjects Effects – VAS
| Test of Within-Subjects Effects | df | Significance (p value; p > 0.05) |
|---|---|---|
| Day * condition (Sphericity Assumed) | 3 | .46 |
Effects on upper-arm circumferences
The repeated measurements analysis of variance demonstrated no significant difference (p = 0.58) on any day between the inflammation that occurred in the arms that received topical CBD (7.09 ± 5.79 cm) when compared to the arms of the same participants that received the placebo substance (7.28 ± 5.76 cm) (Table 4). Additionally, the multivariate statistical data demonstrates that there was no significant difference (p = 0.96) between experimental and placebo conditions over the course of data collection between participants (Table 3).
Effects on MVIC performance
For both of the 90 and 30 degree MVIC assessments, repeated measures ANOVA was utilized to determine differences in MVIC strength between the arm receiving CBD (−5.85 ± 8.95 Nm (90 degrees); −4.82 ± 6.50 Nm (30 degrees)) and the arm receiving the placebo (−4.98 ± 9.99 Nm (90 degrees); −4.60 ± 5.28 Nm (30 degrees)). This analysis showed no significant difference (p = .70; p = 0.85, respectively) on any day in 90 and 30 degree MVIC strength assessments between both substance conditions (Tables 5 & 6, respectively). The multivariate general linear model analysis demonstrated that there was no significant difference on any day in both the 90 and 30 degree MVIC trials (p = .96, p = .97, respectively) experienced between subjects as a result of the difference conditions (Table 3).
Effects on perceived soreness – VAS
Similarly, there was no significant difference (p = 0.46) on any day in perceived soreness in the arm receiving CBD (6.05 ± 2.06) and the arm receiving the placebo (5.52 ± 2.58) (Table 7). The multivariate data additionally demonstrates that there was no significant difference (p = 0.87) in soreness scores between participants (Table 3).
To understand the applicability of these outcomes to the general public, a post hoc effect size was generated. The outcome of the effect size is reported in Table 3. The effect sizes for each dependent variable of DOMS ranged from .002 to .005. These very small effect sizes are consistent with the insignificant differences demonstrated by the p values.
Descriptive statistics of all participants’ mean and standard deviation of composite upper arm circumference (cm), MVIC 90 degrees (N·m), and MVIC 30 degrees (N·m) differences from baseline each 24-hour period following baseline measurements, as well as their mean and SD visual analogue soreness scores, respectively.
DISCUSSION
This study aimed to examine the repeated effects of topical CBD application localized to the site of DOMS, particularly the biceps brachii. The double-blind, randomized control trial methodology was chosen to maximize internal and external validity.
A DOMS protocol consisting of eccentric exercise was used in this experiment to induce inflammation, which is a common side effect of many pathologies especially relative to musculoskeletal and connective tissue damage that often arises as a result of intense exercise (ref. 7, ref. 15, ref. 30). In this experiment, topical CBD did not significantly attenuate inflammation resulting from DOMS as shown by the factorial ANOVA data. Differences between participants were demonstrated in the multivariate data. All participants were measured to have experienced an increase in arm circumferences over the course of data collection. This change is predominantly caused by the natural process of DOMS, with cell and fluid migration into interstitial spaces surrounding muscle fibers (ref. 9, ref. 15).
Our results corroborate findings from previous research, conducted by Cochrane et al. 2021, regarding the inefficacy of ingested CBD oil on musculoskeletal inflammation following an eccentric exercise protocol (ref. 9). Investigators concluded that their chosen dosage of 150 mg of CBD oil was too low to observe clinically significant changes to the effects of DOMS (ref. 9). Costa et al. 2004 found that CBD, ingested orally, did reduce inflammation in rodents (ref. 10). However, the dosage of CBD in this study was up to 40mg·kg−1 (ref. 10). This dosage is significantly higher than both our investigation and the study conducted by Cochrane el al. 2021 (ref. 9, ref. 10). Approximately 15mg·kg−1 and 2mg·kg−1 of CBD were applied in our investigation and the study conducted by Cochrane et al. 2021, respectively (ref. 9). Due to a greater dosage of CBD eliciting anti-inflammatory effects as demonstrated in research by Costa et al. 2004, differences may be dose-dependent (ref. 9, ref. 10, ref. 15). A higher CBD dosage could be required in order to interact with A2A and CB2 receptors to evoke a response to inflammation following eccentric exercise (ref. 9).
Though subjective, the VAS soreness assessment is regularly utilized and relevant in DOMS research (ref. 8). Similar to the findings regarding inflammation and MVIC performance in this study, no significant differences in soreness sensation were observed between participants’ CBD-receiving arm and their placebo-receiving arm. Our results are consistent with current findings (ref. 9). However, due to the possibility that CBD could be dose-dependent, the applied dose may not have been sufficient to elicit such effects (ref. 9, ref. 15). Evidence-based support for the analgesic and antinociceptive effects of CBD on the endocannabinoid system is largely speculative, especially topically, as the transdermal efficacy of CBD is relatively poor compared to other methods of utilization (ref. 19, ref. 25).
Although there is limited evidence to support the athletic performance-enhancing properties of CBD in a recovery setting, it is speculated to have some performance enhancing properties as there is some evidence for its analgesic and antinociceptive properties in non-athletic human populations and pathological animal models (ref. 11, ref. 12, ref. 19, ref. 25). This study specifically investigated the role of localized application of transdermal CBD within an exercise and recovery context. Factorial analysis of MVIC at 90 and 30 degrees of elbow flexion clarified no significant difference in strength performance between the arm that received topical CBD and the arm that received the topical placebo (Table 5 & 6). Therefore, topical CBD did not significantly attenuate the associated detriment in performance as a result of DOMS (155). The multivariate linear analysis of MVIC at 90 and 30 degrees of elbow flexion confirmed a unanimous experience among participants in regards to discrepancies in bilateral biceps MVIC performance (Table 3).
The results suggest that topical CBD ointment did not significantly reduce inflammation, improve MVIC elbow flexion strength, or mitigate muscular soreness 24, 48, and 72 hours after a DOMS-inducing resistance training protocol when compared to the control condition. Therefore, this study cannot confirm the purported anti-inflammatory, performance enhancing, and/or analgesic properties of topical CBD ointment with a 1000 mg concentration.
Other transdermal ointments such as topical diclofenac and topical ketoprofen, nonsteroidal anti-inflammatory drugs (NSAIDs), have demonstrated clinical significance in reducing inflammation and relieving localized pain in those experiencing osteoarthritis (ref. 29). As opposed to ingestible NSAIDs, topical application provides the possibility of avoiding the potential systemic complications that can be associated with oral administration of NSAIDs (ref. 30). For these topical analgesic and anti-inflammatory gels/ointments to be effective, the concentration of the NSAID must permeate the epidermis, the dermis, and into the synovial joint for osteoarthritic relief (ref. 14). The most plausible mechanism of action for permeating the epidermis is enabling a depot effect, in which a reservoir of the highly-concentrated substance accumulates in upper layers of the epidermis. Over time, and depending on the concentration of the substance, the medication will passively diffuse deeper towards the dermis as per Fick’s Law of diffusion from high to low concentrations (ref. 14). The ability for substances to permeate the epidermis and enable the depot effect additionally rely on the molecular hydrophilic and lipophilic solubility, protein-binding capacity, concentration, and timing of reapplication of the medicated substance (ref. 14). Topical diclofenac and ketoprofen have demonstrated clinical significance in reducing localized pain and inflammation in studies focusing on osteoarthritis, a degenerative joint disease and does not share a mechanism of action with DOMS (ref. 1, ref. 14, ref. 28). Therefore, the applicability of topical NSAIDs relative to the permeability of CBD molecules through the epidermis, dermis, and skeletal musculature is speculative yet hopeful. Future topical CBD studies should emphasize the utilization of the depot effect to a greater extent to observe potential inflammatory and soreness changes among in vivo subjects.
One possible limitation of our protocol included the inability of college-aged participants to be present for repeat ointment applications to take advantage of the depot effect. However, at this time there is no consensus as to the optimal frequency of application guidelines (ref. 15, ref. 13, ref. 29). 1 gram of 1000 mg topical CBD once per 24-hours application may not be a sufficient dosage to observe anti-inflammatory properties, MVIC performance improvement, or soreness improvement. The manufacturer (Puresport® Muscle and Joint Balm 1000 mg) indicates that 1 gram of 1000 mg topical CBD is considered as a moderate to high dose. However, the manufacturer recommends up to 3 applications daily while not exceeding 70 mg in total. Future research should maximize the upper limits of recommended dosage for participants to observe inflammatory, performance, and soreness responses to DOMS. Additionally, due to the academic setting of the research process, student participants were available only during the week and unavailable on weekends; future research should attempt to expand the data collection period to include the natural recovery time of DOMS as well.
Variety in participants’ upper-body resistance training histories may have influenced their ability to truly output maximum effort in all MVIC and DOMS trials. Evidence from human motor unit research suggests that well trained and experienced individuals are able to recruit motor units more efficiently and therefore can produce more accurate and consistent maximal efforts (ref. 20).
Repeated dosages
Transdermal methods of CBD entry into the body are, although most convenient and able to bypass systemic absorption, limited to the biochemical properties of epidermis and lipophilic CBD (ref. 18). Future research may consider a patch methodology of transcutaneous transfer of the topical CBD as opposed to a topical ointment that is easily wiped off during activities of daily living.
The varying activities subjects may have participated in during the 72 hour observation period cannot be controlled. Physical activities outside of observation could either improve or exacerbate the associated symptoms of DOMS. The biceps brachii were considered a more ideal option to test because there is a greater probability for lower-body physical activity outside of data collection. While subjects were instructed to limit upper body activity for the duration of their participation, there is no way to confirm compliance with complete confidence. For future research into topical treatments for DOMS, activity logs could be implemented to improve and confirm compliance.
Topical CBD research may be more effective in animal models due to the greater degree of control over frequency of application as well as more strict control over subject activities throughout the entirety of data collection (ref. 12). Although a smaller dosage of 50-μL (50mg) was used on this animal model (ref. 12).
References
- F Bariguian Revel, M Fayet, M Hagen. Topical diclofenac, an efficacious treatment for osteoarthritis: a narrative review. Rheumatology and therapy,, 2020. [PubMed]
- BW Barry. Novel mechanisms and devices to enable successful transdermal drug delivery. European Journal of Pharmaceutical Sciences, 2001. [PubMed]
- B Bie, J Wu, JF Foss, M Naguib. An overview of the cannabinoid type 2 receptor system and its therapeutic potential. Curr Opin Anaesthesiol, 2018. [PubMed]
- N Bruni, C Della Pepa, S Oliaro-Bosso, E Pessione, D Gastaldi, F Dosio. Cannabinoid delivery systems for pain and inflammation treatment. Molecules, 2018. [PubMed]
- A Busquets-Garcia, J Bains, G Marsicano. CB1 receptor signaling in the brain: extracting specificity from ubiquity. Neuropsychopharmacology, 2018. [PubMed]
- AC Campos, FA Moreira, FV Gomes, EA Del Bel, FS Guimarães. Multiple mechanisms involved in the large-spectrum therapeutic potential of cannabidiol in psychiatric disorders. Philos Trans R Soc Lond B Biol Sci, 2012. [PubMed]
- K Cheung, P Hume, L Maxwell. Delayed onset muscle soreness: treatment strategies and performance factors. Sports medicine (Auckland, NZ), 2003
- DJ Cleather, SR Guthrie. Quantifying delayed-onset muscle soreness: a comparison of unidimensional and multidimensional instrumentation. Journal of sports sciences, 2007. [PubMed]
- KC Cochrane-Snyman, C Cruz, J Morales, M Coles. The effects of cannabidiol oil on noninvasive measures of muscle damage in men. Med Sci Sports Exerc, 2021. [PubMed]
- B Costa, G Giagnoni, C Franke, AE Trovato, M Colleoni. Vanilloid TRPV1 receptor mediates the antihyperalgesic effect of the nonpsychoactive cannabinoid, cannabidiol, in a rat model of acute inflammation. Br J Pharmacol, 2004. [PubMed]
- W da Silva, ÁS Machado, MA Souza, PB Mello-Carpes, FP Carpes. Effect of green tea extract supplementation on exercise-induced delayed onset muscle soreness and muscular damage. Physiol Behav, 2018. [PubMed]
- FX Gamelin, G Cuvelier, A Mendes, J Aucouturier, S Berthoin, V Di Marzo, E Heyman. Cannabidiol in sport: ergogenic or else?. Pharmacological research, 2020. [PubMed]
- A Haffar, IA Khan, MS Abdelaal, S Banerjee, PF Sharkey, JH Lonner. Topical cannabidiol (CBD) after total knee arthroplasty does not decrease pain or opioid use: a prospective randomized double-blinded placebo-controlled trial. The Journal of arthroplasty, 2022. [PubMed]
- M Hagen, M Baker. Skin penetration and tissue permeation after topical administration of diclofenac. Current medical research and opinion, 2017. [PubMed]
- DC Hammell, LP Zhang, F Ma, SM Abshire, SL McIlwrath, AL Stinchcomb, KN Westlund. Transdermal cannabidiol reduces inflammation and pain-related behaviours in a rat model of arthritis. Eur J Pain, 2015. [PubMed]
- T Hotfiel, J Freiwald, MW Hoppe, C Lutter, R Forst, C Grim, W Bloch, M Hüttel, R Heiss. Advances in delayed-onset muscle soreness (DOMS): part I: pathogenesis and diagnostics. Delayed Onset Muscle Soreness – Teil I: Pathogenese und Diagnostik. Sportverletzung Sportschaden: Organ der Gesellschaft fur Orthopadisch-Traumatologische Sportmedizin, 2018. [PubMed]
- E Isenmann, S Veit, L Starke, U Flenker, P Diel. Effects of cannabidiol supplementation on skeletal muscle regeneration after intensive resistance training. Nutrients, 2021. [PubMed]
- L Jean-Gilles, M Braitch, ML Latif, J Aram, AJ Fahey, LJ Edwards, RA Robins, R Tanasescu, PJ Tighe, B Gran, LC Showe, SP Alexander, V Chapman, DA Kendall, CS Constantinescu. Effects of pro-inflammatory cytokines on cannabinoid CB1 and CB2 receptors in immune cells. Acta Physiol, 2015
- H Mahmoudinoodezh, SR Telukutla, SK Bhangu, A Bachari, F Cavalieri, N Mantri. The transdermal delivery of therapeutic cannabinoids. Pharmaceutics, 2022. [PubMed]
- AM Malfait, R Gallily, PF Sumariwalla, AS Malik, E Andreakos, R Mechoulam, M Feldmann. The nonpsychoactive cannabis constituent cannabidiol is an oral anti-arthritic therapeutic in murine collagen-induced arthritis. Proc Natl Acad Sci U S A, 2000. [PubMed]
- D McCartney, MJ Benson, B Desbrow, C Irwin, A Suraev, IS McGregor. Cannabidiol and sports performance: a narrative review of relevant evidence and recommendations for future research. Sports medicine – open, 2020. [PubMed]
- HS Milner-Brown, RB Stein, RG Lee. Synchronization of human motor units: possible roles of exercise and supraspinal reflexes. Electroencephalography and clinical neurophysiology,, 1975. [PubMed]
- P Nagarkatti, R Pandey, SA Rieder, VL Hegde, M Nagarkatti. Cannabinoids as novel anti-inflammatory drugs. Future Med Chem, 2009. [PubMed]
- JW Navalta, WJ Stone, TS Lyons. Ethical issues relating to scientific discovery in exercise science. Int J Exerc Sci, 2020. [PubMed]
- GE Pearcey, DJ Bradbury-Squires, JE Kawamoto, EJ Drinkwater, DG Behm, DC Button. Foam rolling for delayed-onset muscle soreness and recovery of dynamic performance measures. J Athl Train, 2015. [PubMed]
- DD Price, PA McGrath, A Rafii, B Buckingham. The validation of visual analogue scales as ratio scale measures for chronic and experimental pain. Pain, 1983. [PubMed]
- D Rojas-Valverde. Potential role of cannabidiol on sports recovery: a narrative review. Frontiers in physiology, 2021. [PubMed]
- V Sardana, J Burzynski, P Zalzal. Safety and efficacy of topical ketoprofen in transfersome gel in knee osteoarthritis. A systematic review. Musculoskeletal care, 2017. [PubMed]
- CN Scholfield, N Waranuch, C Kongkaew. Systematic review on transdermal/topical cannabidiol trials: a reconsidered way forward. Cannabis Cannabinoid Res, 2022
- L Stefanelli, EJ Lockyer, BW Collins, NJ Snow, J Crocker, C Kent, KE Power, DC Button. Delayed-onset muscle soreness and topical analgesic alter corticospinal excitability of the biceps brachii. Med Sci Sports Exerc, 2019. [PubMed]
- WJ Stone, DV Tolusso, G Pancheco, S Brgoch, VT Nguyen. A pilot study on cannabidiol (CBD) and eccentric exercise: impact on inflammation, performance, and Pain. Int J Exerc Sci, 2023. [PubMed]
- C Turcotte, MR Blanchet, M Laviolette, N Flamand. The CB2 receptor and its role as a regulator of inflammation. Cell Mol Life Sci, 2016. [PubMed]
- TJ Younts, HR Monday, B Dudok, ME Klein, BA Jordan, I Katona, PE Castillo. Presynaptic protein synthesis is required for long-term plasticity of GABA release. Neuron, 2016. [DOI | PubMed]
- Z Zainuddin, M Newton, P Sacco, K Nosaka. Effects of massage on delayed-onset muscle soreness, swelling, and recovery of muscle function. Journal of athletic training, 2005. [PubMed]
- JS Zeiger, WS Silvers, EM Fleegler, RS Zeiger. Cannabis use in active athletes: Behaviors related to subjective effects. PLoS One, 2019
