Predicting Prognosis and Immunotherapy Response in Multiple Cancers Based on the Association of PANoptosis-Related Genes with Tumor Heterogeneity
Abstract
PANoptosis is a newly recognized inflammatory pathway for programmed cell death (PCD). It participates in regulating the internal environment, homeostasis, and disease process in various complex ways and plays a crucial role in tumor development, but its mechanism of action is still unclear. In this study, we comprehensively analyzed the expression of 14 PANoptosis-related genes (PANRGs) in 28 types of tumors. Most PANRGs are upregulated in tumors, including Z-DNA binding protein 1 (ZBP1), nucleotide-binding oligomerization domain (NOD)-like receptor pyrin domain-containing 3 (NLRP3), caspase (CASP) 1, CASP6, CASP8, PYCARD, FADD, MAP3K7, RNF31, and RBCK1. PANRGs are highly expressed in GBM, LGG, and PAAD, while their levels in ACC are much lower than those in normal tissues. We found that both the CNV and SNV gene sets in BLCA are closely related to survival performance. Subsequently, we conducted clustering and LASSO analysis on each tumor and found that the inhibitory and the stimulating immune checkpoints positively correlate with ZBP1, NLRP3, CASP1, CASP8, and TNFAIP3. The immune infiltration results indicated that KIRC is associated with most infiltrating immune cells. According to the six tumor dryness indicators, PANRGs in LGG show the strongest tumor dryness but have a negative correlation with RNAss. In KIRC, LIHC, and TGCT, most PANRGs play an important role in tumor heterogeneity. Additionally, we analyzed the linear relationship between PANRGs and miRNA and found that MAP3K7 correlates to many miRNAs in most cancers. Finally, we predicted the possible drugs for targeted therapy of the cancers. These data greatly enhance our understanding of the components of cancer and may lead to the discovery of new biomarkers for predicting immunotherapy response and improving the prognosis of cancer patients.
Article type: Research Article
Keywords: PANoptosis, pan-cancer, tumor survival, immune cell infiltration, tumor heterogeneity, drug prediction, tumor prognosis
Affiliations: Department of Immunology, School of Medicine, Nantong University, 19 Qixiu Road, Nantong 226001, China; 2113310012@stmail.ntu.edu.cn (Y.W.); 2031110059@stmail.ntu.edu.cn (B.Z.); 2113310013@stmail.ntu.edu.cn (Z.Z.); gejia@stmail.ntu.edu.cn (J.G.); 2031110568d@stmail.ntu.edu.cn (L.X.); 2031110575d@stmail.ntu.edu.cn (J.M.); zhouxiaorong@ntu.edu.cn (X.Z.); lmmao@ntu.edu.cn (L.M.); Basic Medical Research Center, School of Medicine, Nantong University, Nantong 226019, China
License: © 2023 by the authors. CC BY 4.0 Licensee MDPI, Basel, Switzerland. This article is an open access article distributed under the terms and conditions of the Creative Commons Attribution (CC BY) license (https://creativecommons.org/licenses/by/4.0/).
Article links: DOI: 10.3390/genes14111994 | PubMed: 38002938 | PMC: PMC10671595
Relevance: Moderate: mentioned 3+ times in text
Full text: PDF (10.9 MB)
1. Introduction
Pyroptosis, apoptosis, and necroptosis are the most well-defined programmed cell death (PCD) pathways in genetics, and they participate in the homeostasis of the internal environment and diseases in various complex ways [ref. 1]. In recent years, more and more research has focused on the crosstalk and coordination between death pathways such as cell apoptosis, cell pyroptosis, and necrotic apoptosis, and the crosstalk of these three death pathways has been integrated into a new term: PANoptosis. As an inflammatory PCD pathway regulated by the PANoptosome complex, PANoptosis has the crucial characteristics of the three death pathways that cannot be explained by any of the PCD pathways alone [ref. 2,ref. 3]. Christgen et al. found that, in macrophages infected with the influenza virus, the three cell death pathways are simultaneously activated and coordinate with each other. When one pathway is inhibited, another pathway compensates [ref. 4]. That is to say, under certain conditions, crosstalk between the PCD pathways can facilitate the transition from one death mode to another [ref. 5,ref. 6,ref. 7].
Recent studies have shown that PANoptosis is closely related to the tumor immune microenvironment (TIME) and cancer treatment [ref. 8,ref. 9,ref. 10]. The PANoptosis pathway was initially proven to contain RIPK1, a caspase recruitment domain (ASC), nucleotide-binding oligomerization domain (NOD)-like receptor pyrin domain-containing 3 (NLRP3), and caspase (CASP) 8 [ref. 11]. The study by Zheng et al. demonstrated that RIPK3, CASP6, Z-DNA binding protein 1 (ZBP1), and CASP1 play a crucial role in promoting the activation of programmed cell death pathways (PANoptosis) and in the host defense against influenza A virus (IAV) infection [ref. 12]. In subsequent studies, Karki et al. found that adenosine deaminase acts on RNA 1 (ADAR1), limiting the ZBP1-mediated immune response and PANoptosis to promote tumor development [ref. 13]. ADAR1 and ZBP1 are the only two Zα-containing mammalian proteins with a domain that is closely related to innate immunity and can mediate NLRP3 inflammasome activation, inflammation, and cell death [ref. 14]. ZBP1 initiates the assembly of ZBP1-PANoptosomes, and CASP6 interacts with RIPK3 to enhance the interaction between RIPK3 and ZBP1, thereby promoting the assembly of PANoptosomes [ref. 15]. Many studies have confirmed that promoting PANoptosis can inhibit cancer, indicating that PANoptosis may be a potential therapeutic target [ref. 16,ref. 17,ref. 18]. However, the mechanism of PANoptosis’s role in tumors is still unclear, and the functions and regulatory patterns of its components still need to be studied.
The role of some PANoptosis-related genes (PANRGs) in some cancers has been revealed in previous studies. For example, Liu et al. found that CASP8 polymorphisms contribute to the prognosis of advanced LUAD patients after platinum chemotherapy [ref. 19]. Rodrigues et al. showed that coordinate loss of MAP3K7 and CHD1 promotes aggressive PRAD [ref. 20]. Liu et al., found that inhibiting NLRP3 inflammatory body can effectively inhibit pancreatic cancer [ref. 21]. However, the connection between PANoptosis as a whole and anticancer immunity is still unclear. In addition, the function of PANRGs and their association with various tumors have not been fully explored.
In this study, we selected a set of genes that are involved in regulating the process of PANoptosis, and the association between these PANRGs and multiple cancers was studied from various dimensions, which will aid future studies in exploring the potential mechanisms. We evaluated the clinical characteristics, survival status, and prognostic value of PANRGs in 28 tumors. Further evaluation was conducted on their relationships with immune checkpoints, infiltrating immune cells, tumor stemness, tumor heterogeneity, miRNAs, and identification of potential drug therapies. These results will enhance our understanding of the mechanism of PANoptosis and aid in the design of new strategies for treating tumors.
2. Materials and Methods
2.1. Data Collection
We downloaded the gene expression data of normal tissues from the GTEx project (https://gtexportal.org/home/). The Cancer Genome Atlas (TCGA) database (http://cancergenome.nih.gov) is a comprehensive database containing multiple omics datasets for various cancers. Since there are tissue data for only 28 types of cancer in the GTEx database, we subsequently downloaded the corresponding expression profiles, clinical information, and mutation data for these 28 types of cancer from the TCGA database [ref. 22,ref. 23].
2.2. Data Processing
All analyses were performed using R software (v 4.2.3). For the TCGA data, differential expression analysis was performed using the Wilcoxon rank sum and signed rank tests to compare the differential expression of genes of interest. All correlation analyses were conducted using the cor.test function in R.
2.3. Immunohistochemical Analysis of PANRG Expression in Multiple Cancers
Due to the high specificity of antigen and antibody binding, immunohistochemistry (IHC) can reveal the relative distribution and abundance of proteins. The Human Protein Atlas (HPA, https://www.proteinatlas.org) is an online database that contains a large amount of protein expression data from IHC tissue microarrays in normal and cancer tissues [ref. 24]. Through the HPA, we can observe the expression of PANRGs in glioma, KIRC, PAAD, STAD, and TGCT more intuitively.
2.4. Survival Analysis of Copy Number Variants (CNVs), Single-Nucleotide Variations (SNVs), and Methylation Levels
The Cancer Variant Nexus (CVN) database was used to obtain somatic mutation data for multiple cancers. All missense mutations, nonsense mutations, insertions and deletions, splice site variants, and frameshift mutations were included in our analysis. We used the R package “maftools” (v 2.16.0) to extract information about the variant type, genomic coordinates, and gene symbols. We downloaded survival information for multiple cancers from the TCGA database, including overall survival (OS), progression-free survival (PFS), disease-free interval (DFI), and disease-free survival (DSS), to evaluate the relationship between survival in multiple cancers and PANAG CNVs, SNVs, and methylation levels.
2.5. Molecular Clustering of Multiple Cancers
Consensus clustering is a widely used method in unsupervised learning that aims to determine the optimal number of clusters by minimizing the variability between different clustering algorithms. Cluster analysis was performed using ConsensusClusterPlus [ref. 25], using agglomerative PAM clustering with 1-Pearson correlation distances and 80% resampling of the samples for 10 repetitions. The optimal number of clusters was determined using the empirical cumulative distribution function plot.
2.6. PANRG Risk Model Construction
To further refine our analysis, we applied the “glmnet” (v 4.1-7) (33) and “survival” (v 3.5-5) packages for LASSO regression to screen for candidate PANRGs. The LASSO method is a widely used approach in high-dimensional data analysis that can select relevant features and exclude irrelevant ones by shrinking their coefficients towards zero. In this study, we used the R software package glmnet to integrate survival time, survival status, and gene expression data, and we used the LASSO box method for regression analysis. In addition, we also set a 10-fold cross-validation to obtain the optimal model. Subsequently, we used the R software package maxstat (maximally selected rank statistics with several p-value approximations, v 0.7-25) to calculate the optimal cutoff value for the Risk Score and set the minimum group sample size to be greater than 25% and the maximum group sample size to be less than 75%. Finally, the optimal cutoff value was obtained. Based on this, patients were divided into high and low groups, and further analysis of the pre- and post-diagnosis differences between the two groups was performed using the R software package survival’s survival function. We evaluated the significance of prognostic differences between different groups of samples using the log rank test method, and we ultimately observed significant prognostic differences (p = 4.7 × 10−7). In addition, based on this model, we conducted subsequent analyses, such as a survival analysis and drug predictions, to gain further insights into the underlying mechanisms of multiple cancers.
2.7. Immune Infiltration Analysis
To elucidate the differences in immune infiltration between different PANRG clusters in multiple cancers, we used the “deconvo_epic” (v 1.1.0) algorithm of the IOBR package (v 0.99.9) (https://www.ncbi.nlm.nih.gov/pmc/articles/PMC8283787/ (accessed on 22 October 2023)) to evaluate the immune cell scores.
2.8. The Stemness Features
Based on Malta et al.’s research, we collected DNAss (DNA methylation-based), EREG-METHss (epigenetically regulated DNA methylation-based), DMPss (differentially methylated probe-based), ENHss (enhancer element/DNA methylation-based), RNAss (RNA expression-based), and EREG.EXPss (epigenetically regulated RNA expression-based) tumor dryness scores calculated using the mRNA expression levels and methylation signature for each tumor [ref. 26]. We calculated the correlation between the stemness features and PANRG expression.
2.9. Tumor Heterogeneity
We used the tmb function of maftools to calculate the tumor mutation burden (TMB) score for each tumor and inferHeterogeneith to calculate the MATH score (mutant-allele tumor heterogeneity). We calculated the microsatellite instability (MSI) score based on Bonneville et al.’s study [ref. 27], and we calculated the neoantigen (NEO) score, purity score, ploidy score, homologous recombination deficiency (HRD) score, and loss of heterozygosity (LOH) score based on Thorsson et al.’s study [ref. 28]. We calculated the correlation between the tumor heterogeneity and PANRG expression levels.
2.10. Analysis of Drug Sensitivity of Cancers Expressing PANRGs
We obtained drug sensitivity data from The Genomics of Drug Sensitivity in Cancer (GDSC) database (https://www.cancerrxgene.org/). The R package “oncoPredict” (v 0.2) was used to download the IC50 values of each drug. Subsequently, we performed a correlation analysis between drug sensitivity and the expression of PANRGs. By analyzing the relationship between drug sensitivity and PANRG expression in different patient groups and subtypes, we aimed to identify potential targets for future treatments and to provide insights into personalized therapeutic strategies for cancer patients.
2.11. Statistical Analysis
All statistical analyses in this study were conducted using R software (v4.2.3; The R Foundation for Statistical Computing), which is a widely used open-source platform for statistical computing and graphics. To ensure the robustness and reliability of our findings, we utilized two-tailed statistical tests for all our analyses. A significance threshold of p < 0.05 was applied to determine statistical significance, as recommended in previous studies.
3. Results
3.1. Prognostic Impact of the PANRGs in Different Cancer Types
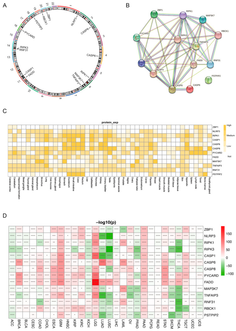
To determine whether PANoptosis-related genes have prognostic value in multiple cancers, we first defined a set of molecules involved in the regulation of PANoptosis and obtained RNA-seq data for 28 different cancer types from the TCGA database (Abbreviation). Here, the fourteen PANoptosis-related genes, namely, NLRP3, CASP8, CASP6, CASP1, RIPK1, MAP3K7, TNFAIP3, FADD, RIPK3, RNF31, PYCARD, PSTPIP2, RBCK1, and ZBP1, were identified as components of the PANoptosome according to recent studies (Figure 1A). Most of these genes are widely expressed in a variety of cancers and might exert their roles in regulating PANoptosis via protein–protein interactions (PPIs) (Figure 1B). At the same time, we also analyzed the protein expression levels of these genes in various tissues and determined their distribution in the body (Figure 1C). We then analyzed the expression of these genes across the 28 different cancer types using data from the TCGA and GTEx databases. The results showed that the expression of most of the PANRGs were upregulated in 10 cancers, namely, GBM, LGG, ESCA, KIRP, COAD, STAD, HNSC, KIRC, PAAD, and TGCT, and downregulated in 8 cancers, namely, BRCA, LUAD, PRAD, LUSC, THCA, UCS, ACC, and KICH. The upregulated genes were ZBP1, NLRP3, CASP1, CASP6, CASP8, PYCARD, FADD, MAP3K7, RNF31, and RBCK1 (Figure 1D).

Based on the differential expression of PANRGs in tumors and normal tissues, we analyzed the correlation between PANRG expression and patient survival using univariate Cox regression analysis, finding that the gene ZBP1 was a risk factor for LGG, KIRC, PAAD, and LAML. NLRP3 was a risk factor for LAML. RIPK1 was a risk factor for LGG, LAML, and ACC. RIPK3 was a risk factor for LGG, PAAD, and LAML. CASP1 was a risk factor for LGG, PAAD, TGCT, and LAML. CASP6 was a risk factor for LGG, LUAD, LIHC, PAAD, and KICH. CASP8 was a risk factor for LGG, LIHC, and PAAD. PYCARD was a risk factor for LGG, KIRC, PAAD, and LAML. FADD was a risk factor for LGG, CESC, LUAD, PRAD, HNSC, LUSC, LIHC, PAAD, and LAML. MAP3K7 was a risk factor for LGG and LIHC. TNFAIP3 was a risk factor for LGG, CESC, GBM, and ACC. RNF31 was a risk factor for READ, LAML, and ACC. RBCK1 was a risk factor for LGG, LUAD, KIRP, HNSC, KIRC, LUSC, LIHC, and LAML. PSTPIP2 was a risk factor for LGG, KIRP, LAML, and KICH (Figure 2). In summary, FADD and RBCK1 are risk factors capable of influencing the largest number of cancers; CASP1, CASP6, and FADD are highly expressed in tumors; and LGG is the most susceptible cancer to therapies targeting PANRGs.

Through the IHC data in the HPA database, we verified that the expression of most PANRGs in glioma, KIRC, PAAD, and THCT was higher than that in normal tissues (Figure S1A–D). We focused on examining the expression of one of the PANRGs, CASP1, and found that its expression was increased in a number of cancers (Figure S1E). This conclusion was also confirmed by the IHC data (Figure S1A–D). Together, these data demonstrated that most of the PANRGs were aberrantly expressed in multiple cancers, indicating that some PANRGs might be risk factors for particular cancers.
3.2. The Relationship between PANRGs and Clinicopathological Features
To determine the impacts of PANRGs on clinical indicators in each cancer, we analyzed the degree to which these genes play a role in tumors based on age, stage, grade, and gender. We divided the age group into two subgroups based on an age cut-off of 60 years and found that KIRP is the most highly correlated with age and expresses most of the PANRGs (Figure 3A). Based on the cancer stage, OV, PAAD, and THCA were significantly correlated with stages (Figure 3B). PRAD is regulated by most of the genes in the N stage, while the PSTPIP2 gene can regulate most types of the tumors (Figure 3C). In the M stage, the expression of PYCARD and RBCK1 was correlated with KIRC with the highest significance level (Figure 3D). In the T stage, RIPK1, RIPK3, and CASP8 were the most highly expressed genes in cancers, while ZBP1, PYCARD, and RBCK1 showed the highest correlation with cancers (Figure 3E). Next, we analyzed the impact of the genes on tumors in different genders and found that NLRP3 had a relatively broad impact on tumors. The number of differentially expressed genes in LUAD and LUSC was greater than that of other cancers (Figure 3F). Finally, the expression of most PANRGs exhibited significant differences in the different grades of LGG (Figure 3G). In summary, these findings expand our understanding of the associations between various clinical features of cancers and the expression of PANRGs (the multiple gene comparison maps for the various tumors can be found in Figure S2).

3.3. The Association between PANRGs in Multiple Cancers
To further explore the relationship of PANRGs in different cancers, we analyzed the expression levels of PANRGs in 28 types of tumors (Figure 4). In LGG, LIHC, and OV, the correlation between genes was almost always positive. However, in CHOL and TGCT, the genes exhibited a strong negative correlation. Overall, most of the PANRGs in tumors were positively correlated with one another. The synergistic expression or activation of the PANRGs may indicate the occurrence of some other types of PCD, which may concomitantly promote the cancer progression. In comparison, the small number of negatively correlated genes observed in our analysis may indicate a possible dominance of a specific type of cell death in tumors, a phenomenon that also worth further investigating.

3.4. Genetic Alterations in PANRGs Affect Survival
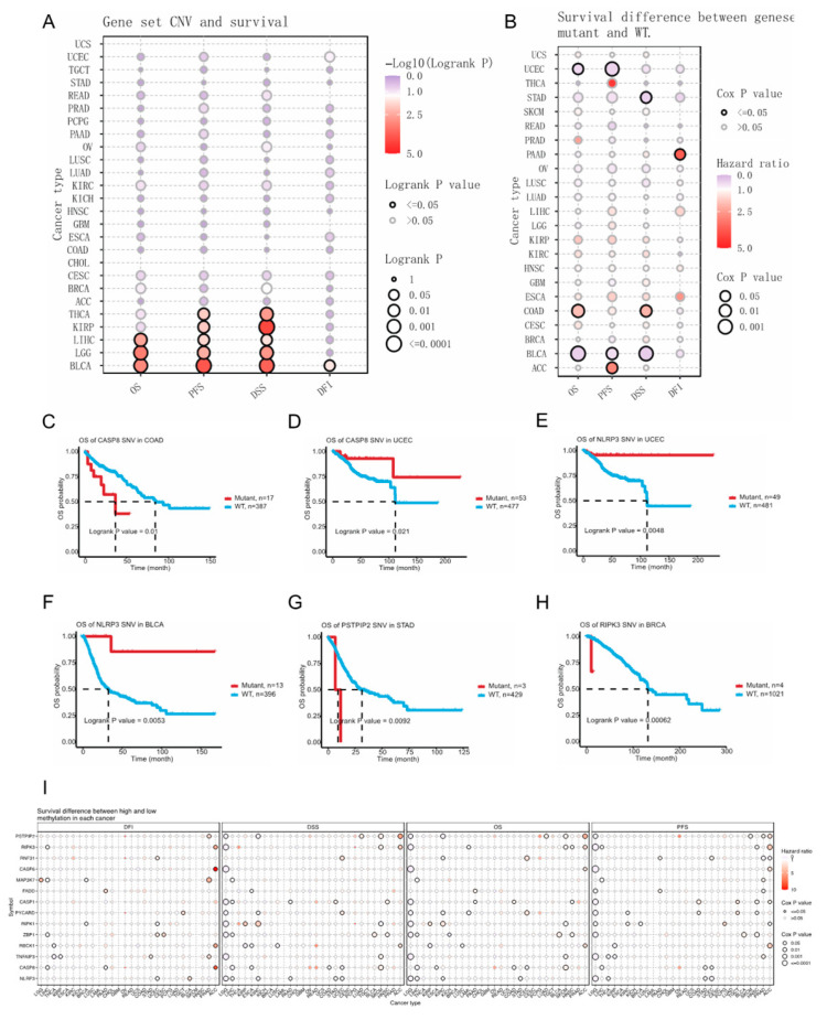
Genetic changes are important factors for tumorigenesis. Thus, we analyzed the effects of CNVs, SNVs, and methylation of PANRGs on the survival of cancer patients. Figure 4A shows the relationship between CNVs in the PANoptosis gene set and the survival of cancer patients. A comprehensive analysis of the four dimensions of OS, PFS, DSS, and DFI found that the gene set CNVs were most closely related to the survival of BLCA patients, followed by LGG and LIHC patients. KIRP and THCA also showed strong associations with gene set CNVs in PFS and DSS (Figure 5A). By analyzing the differential survival rates of patients bearing wild-type or mutant gene sets, it was found that genetic variations had the greatest influence on the survival rate of BLCA (Figure 5B). Further analysis of the impact of gene set SNVs in tumors on OS revealed that when a CASP8 SNV was present in COAD, wild-type individuals had a longer lifespan. On the contrary, the UCEC patients bearing CASP8 mutations exhibited a longer lifespan. This is consistent with the overall survival rate of patients bearing mutant NLRP3 SNVs being higher in UCEC and BLCA. In STAD, wild-type PSTPIP2 SNVs confer a higher survival rate for patients. In BRCA, the survival rate of patients with wild-type RIPK3 SNVs was much higher than that of individuals bearing mutant SNVs (Figure 5C–H). Additionally, we conducted methylation analysis to investigate the impact of methylation levels on the survival of patients bearing various tumors. We found that the survival rate of LGG patients was the most highly correlated with methylation, followed by that of ACC patients (Figure 5I). These data indicated that the presence of CNVs, SNVs, and high methylation levels in PANRGs is closely related to the survival of cancer patients.

3.5. Clustering Analysis
To group the tumor samples based on the expression profiles of PANRGs, we performed unsupervised consensus clustering separately for each cancer type (Figure 6A). Moreover, in each cancer, we also analyzed the differences between these groupings. The results showed that the genes showed grouping variability in most tumors, with PYCARD and RBCK1 being the most significant. However, almost all the genes, except RBCK1, in READ did not show differential expression between groups (Figure 6B and Figure S3).

3.6. Risk Factors Predicted by LASSO-Cox Analysis
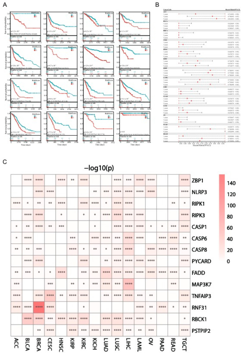
We then performed LASSO-Cox analysis to identify genes that play key roles in the regulation of various tumors (Figure 7). The minimum size of the sample group was set to be greater than 25%, and the maximum size was set to be less than 75%. The optimal cutoff value for the Risk Score was obtained, based on the groups that the patients were classified into, to compare the differences in survival between the two groups (Figure 8A). All 16 types of cancers showed consistent performance, and the survival rate of the low-Risk Score group was higher than that of the high-Risk Score group (Figure 8A). Based on the above results, we ultimately chose the LASSO-Cox regression model to predict the recurrence risk of multiple cancers patients after treatment. To facilitate clinical practice, we converted complex mathematical models into nomograms. Based on the nomograms, we can predict recurrence after 1 year, 3 years, and 5 years (Figure 8B). Figure 8C shows the differential expression of genes in various tumors by high or low group (Figure 8C and Figure S4). (LASSO analysis and calculation data can be found in Table S1.)


3.7. Correlation between PANRGs and Immune Checkpoint Genes
To explore the immune function of PANoptosis-related genes in cancer, the correlation between the expression of the PANRGs and immune checkpoint suppressor genes in 28 cancer types was first calculated (Figure S5A). ZBP1, NLRP3, CASP1, CASP8, and TNFAIP3 levels were positively correlated with the levels of almost all immune checkpoint suppressor genes in all tumors (Figure S5A). Based on the clustering analysis of immune checkpoint inhibition in various tumors, we found that high expression of these immune checkpoint genes was highly correlated with THCA (Figure 9A and Figure S5B). When the patients were divided into high and low groups, the difference in LIHC was the most significant. Except for IL-13, the expression of all other inhibitory immune checkpoint genes showed significant differences between groups (Figure 9B and Figure S5C). At the same time, we also analyzed the correlation between the PANRGs and the stimulatory immune checkpoint genes (Figure S6A). Similarly, ZBP1, NLRP3, CASP1, CASP8, and TNFAIP3 were positively correlated with most stimulatory immune checkpoint genes in the 28 types of cancers (Figure S6A). In the cluster analysis of tumors, stimulatory immune checkpoint genes were most strongly correlated with THCA (Figure 9C and Figure S6B), while in the LASSO analysis, these genes were most strongly correlated with TGCT (Figure 9D and Figure S6C).

3.8. Correlation between PANRGs with Tumor Immune Cell Infiltration
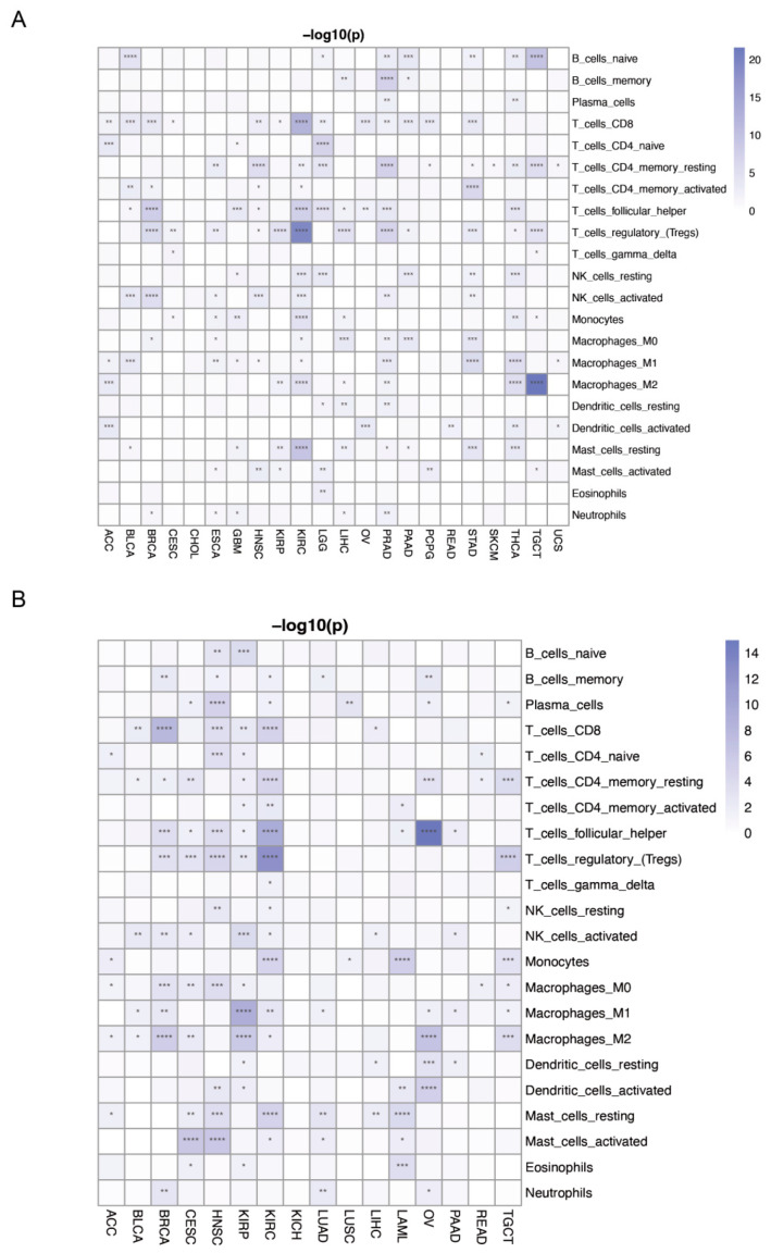
To clarify the relationship between the PANoptosis score and immune cell infiltration in the tumor microenvironment, we conducted a correlation analysis between the different cancers. Based on gene expression, the infiltration scores of 22 immune cells were evaluated for each patient in each tumor. The PANRGs were positively correlated with the infiltration levels of activated CD4+ memory T cells and M1 macrophages in ACC, CESC, HNSC, LGG, LIHC, OV, PAAD, PCPG, READ, SKCM, and UCS. Plasma cells showed a negative correlation with BLCA, BRCA, HNSC, LUAD, LUSC, OV, PAAD, STAD, TGCT, and UCEC (Figure S7). Clustering analysis of immune cells showed significant differences in levels of CD8+ T cells, CD4+ resting memory T cells, follicular T helper cells, regulatory T cells (Tregs), and M1 macrophages in tumors (Figure 10A and Figure S8A). LASSO analysis showed that CD4+ resting memory T cells, follicular T helper cells, M1 macrophages, and M2 macrophages exhibited significant differences in tumors with high and low expression of PANRGs (Figure 10B and Figure S8B).

3.9. The Relationship between PANRGs and Tumor Stemness
We calculated six tumor stemness indices using mRNA expression and methylation signature data from previous studies, namely, RNAs, ENHss, EREG.EXPss, DNAss, EREG-METHss, and DMPss [ref. 26]. Most PANRGs were positively correlated with tumor stemness in BLCA, CESC, COAD, GBM, HNSC, KIRC, LUAD, LIHC, and UCEC (Figure 11). In the analyzed tumors, PANRGs in LGG showed a strong positive correlation with the tumor dryness indicators but showed a strong negative correlation with RNAss. Through cluster analysis of tumor stemness, BRCA, PRAD, STAD, and TGCT were closely related to tumor stemness, with all tumor stemness clusters in STAD being different (Figure S9A,B). The LASSO analysis showed that the difference between EREG.EXPss and RNAss had the highest significance level (Figure S9C,D). Based on the clustering analysis and LASSO prognostic analysis, PANRGs are associated with different levels of tumor stemness in different cancers.

3.10. The Association between PANRGs and Tumor Heterogeneity
To further evaluate the potential effects of the PANRGs on tumor heterogeneity, we analyzed the correlations between the expression levels of PANRGs and seven indices that reflect the heterogenous features of cancers, namely, TMB, MATH, MSI, purity, ploidy, HRD, and LOH. Based the clustering analysis results, the expression of PANRGs was found to be significantly correlated with heterogeneity indices, including purity, HRD, and LOH, in approximately half of the cancers, while PANRGs were not significantly correlated with TMB and NEO in almost all cancers (Figure 12A and Figure S10A). The LASSO analysis results showed a difference between the high and low risk groups, mainly in purity, HRD, and LOH, while almost no differences were observed in TMB, MSI, and NEO (Figure 12B and Figure S10B). These data reveal the relationship between PANRGs and tumor heterogeneity in cancer.

3.11. The Relationship between PANRGs and Regulatory miRNA Expression in Cancer
To investigate whether PANRGs are involved in the regulatory role of miRNAs in various cancers, we analyzed the correlation between the expression levels of PANRGs and various miRNAs. We found that the expression of MAP3K7 showed positive or negative correlations with the expression of 18 miRNAs (Figure 13). In comparison, the number of miRNAs correlated with other PANRGs was much smaller than that of MAP3K7 (Figure 13). This result suggests that PANRGs may be correlated with miRNAs to varying degrees.

3.12. Drug Predictions Based on Functions of PANRGs May Improve the Treatment of Cancer
Based on the above analysis, we then asked if PANRGs are potential targets for drug development to treat cancer. To this end, we employed oncoPredict to predict the correlations of PANRGs to existing drugs. The top 10 predicted drugs of each cancer based on IC50 were collected and are illustrated in Figure 14. Overall, the predicted drugs had positive or negative correlations with some of the PANRGs in each cancer. There were significant differences in the impact of some drugs between the high and low risk groups. For instance, all the drugs may have a role in regulating the expression of a particular PANRG, while only a few drugs, including Bortezomib, Vinblastine, Staurosporine, and Dinaciclib, showed different effects in high and low risk groups of ACC patients. Among these drugs, Staurosporine manifested the most significant impact on different patient groups of ACC, possibly due to its relatively lower positive correlations with PANRGs (Figure 14). Thus, these data demonstrated that drug prediction using PANoptosis-related genes may facilitate the development of new drugs and improve the treatment of cancer.

4. Discussion
Programmed cell death is a core regulatory mechanism of many physiological processes, such as development, homeostasis, and immune responses. As important terminal pathways for multicellular biological processes, the dysfunction of PCD pathways may lead to the development of many diseases, including cancers [ref. 29]. Apoptosis, pyroptosis, and necroptosis are the three most well-studied PCD pathways in the literature and were previously described as distinct pathways. However, growing evidence regarding the extensive crosstalk of these pathways has led to the establishment of a new PCD-associated concept, PANoptosis. It has been recognized as a new type of PCD pathway and may have the potential to overcome apoptosis resistance and activate the PCD pathway by inducing inflammatory cell death in tumors [ref. 2,ref. 30]. More and more evidence suggests that PANoptosis plays an important role in cancer treatment and may be a new therapeutic target [ref. 1,ref. 9,ref. 10]. However, the specific mode and mechanism of action of PANoptosis in various tumors are not yet understood.
Based on data from the TCGA and GTEx databases, we explored the relationship between 14 PANRGs and 28 types of cancer and found that the expression level of PANRGs in GBM, LGG, and PAAD was higher than that in normal tissues, while in ACC, the expression level of these genes was lower than that in normal tissues. Most PANRGs were upregulated in tumors, including ZBP1, NLRP3, CASP1, CASP6, CASP8, PYCARD, FADD, MAP3K7, RNF31, and RBCK1. We then conducted a survival analysis on the expression of genes in cancer, finding that CASP1, CASP6, and FADD are high-risk factors for the survival of cancer patients. CASP1 plays an important role in promoting the activation of PANoptosis and host responses against infections [ref. 4,ref. 12]. Its activation also contributes to tumorigenesis via various mechanisms such as promoting the pro-tumor action of tumor-associated macrophages [ref. 31]. On this basis, we further asked if the expression of CASP1 correlated with the progression of cancer and found that the levels of CASP1 in 28 types of cancer were much higher than that of normal tissues, suggesting that CASP1 may play a common pro-tumor role in multiple cancers.
To further understand the potential relationship between PANRGs and the clinical indicators in each cancer, we performed an analysis from multiple aspects such as age, stage, grade, and gender and found that the expression of PANoptosis gene sets varied in patients with different clinical indicators across various cancers. In terms of patient age, KIRP was the cancer most closely associated with PANRGs, while OV, PAAD, and THCA were closely related to PANRGs based on stage. From a gender perspective, compared to other tumors, LUAD and LUSC were more closely associated with PANRGs. In terms of tumor grade, LGG was associated with the most PANRGs. These findings suggest that PANRGs may have different expression profiles and thus affect the progression of cancers through various mechanisms. Within the 28 types of cancer, the PANRGs were generally positively correlated to one another, indicating an extensive coordinated relationship between these genes. Further investigation of the potential cooperation between PANRGs in different cancer dimensions could expand our knowledge of the role of these genes in regulating the progression of various cancer types.
The analysis of the possible genetic alterations in PANRGs is another aspect to consider in understanding the regulatory roles of these genes in cancer. We thus analyzed the impacts of CNVs, SNVs, and methylation levels of PANRGs on the survival of cancer patients. Regarding the CNV analysis, the PANoptosis gene set was found to be the most highly correlated with survival in BLCA. Further analysis showed that the SNVs in CASP8, NLRP3, PSTPIP2, and RIPK3 were the most closely associated with the survival rates of tumors, indicating that SNVs caused changes that can promote tumor progression. For example, the survival rates of STAD patients bearing wild-type PSTPIP2 and BRCA patients bearing wild-type RIPK3 were significantly higher than those of patients with mutant genes. According to previous reports, cells with CASP8 mutations are resistant to exogenous agents that induce cell apoptosis, which can prevent the killing of tumor cells by T cells through FasL–Fas interactions, which is one of the immune evasion mechanisms of tumors [ref. 32,ref. 33]. The NLRP3 inflammasome is a key component of the innate immune system, and depletion of NLRP3 in macrophages is beneficial for M1/M2b polarization [ref. 34]. NLRP3 depletion significantly inhibited tumor growth and stage progression, and it also significantly reduced the occurrence of pancreatic ductal adenocarcinoma (PDAC) lung metastasis [ref. 34]. Methylation level was most closely related to survival in LGG and ACC. These results indicate that the genetic changes in PANRGs play a crucial role in tumor progression. Subsequent mechanistic studies may reveal the underlying regulatory molecules and associated signaling pathways for a particular cancer.
We conducted consensus clustering analysis on PANRG expression in tumors, and the CDF curve and the area under the curve indicate the optimal number of clusters. Next, we conducted LASSO-Cox regression analysis and identified some of the most significant genes in each tumor. After dividing the screened gene set into high and low risk groups, it was found that the low-risk group had a higher survival rate. Our data demonstrated that the LASSO-Cox regression model is a valuable tool for predicting the recurrence risk of cancer patients after treatment. We also converted our data to nomograms, which may serve as a useful tool to facilitate clinical practice and predict the incidence of cancer recurrence after 1 year, 3 years, and 5 years. Other nomograms predicting the risk and prognostic factors of many cancers have been produced in recent studies. For instance, Zhang et al. established a nomogram to predict the diagnosis of pancreatic cancer based on multiple risk factors using multivariable logistic regression analysis [ref. 35]. While the relative efficiency of the nomograms produced in our study and by others using different strategies for predicting the prognosis of cancers needs to be compared and validated in clinical applications in the future.
Expanding evidence suggests that the TME plays a crucial role in immune infiltration, tumor progression, and metastasis [ref. 36]. In multiple cancers, the expression of the PANRGs was closely related to most infiltrating immune cells. For instance, most PANRGs showed a positive correlation with CD4+-activated memory T cells and M1 macrophages and a negative correlation with plasma cells in most of the cancers. These observations are in agreement with previous reports showing increased tumor infiltration of a subgroup of CD4+-activated memory T cells that might be associated with improved survival for many cancers such as breast cancer [ref. 37] and oropharyngeal squamous cell carcinoma (OPSCC) [ref. 38]. The increased infiltration of M1-tumor-associated macrophages in cancers was also reported by many studies such as the one by Garrido-Martin et al., which showed that this type of macrophage might boost tissue-resident memory T cells and predict an improved survival of patients with lung cancer [ref. 39]. The results of our study provide further evidence that the infiltration of activated T cells and M1 macrophages is a common characteristic of many cancers and may thus be utilized as a biomarker for predicting the survival in many cancer types. However, the negative correlation between PANRGs and plasma cells revealed by our study was inconsistent with the findings by Patil et al., which showed that increased infiltration of plasma cells is correlated with increased survival of patients with non-small cell lung cancer (NSCLC) [ref. 40]. This discrepancy may be attributed to the variable TMEs and various types of plasma cells that may present in the TME of a particular cancer. The correlation between PANRGs and these infiltrated cells may suggest a role of these genes in regulating the proliferation or migration of immune cells to tumor tissues. Although the related mechanisms have not been clarified, there is evidence indicating that some genes that regulate PANoptosis, such as NLRP3, may play a role in modulating the functions of tumor-associated macrophages [ref. 41].
More and more evidence suggests that tumors originate from cancer stem cells (CSCs) [ref. 42,ref. 43,ref. 44], which can drive tumor growth [ref. 45]. In this study, six tumor stemness indices were calculated based on mRNA expression and methylation signatures. The PANRGs in LGG were the most highly correlated with tumor stemness, and almost all of them showed a strong positive correlation; however, almost all genes had a strong negative correlation with RNAss. On the contrary, LIHC was less affected by tumor stemness. The study of PANRGs and tumor stemness may aid in the future exploration of approaches to inhibit tumor cell proliferation. We also found that PANRGs have a significant impact on tumor heterogeneity in many cancers, which is consistent with previous research findings [ref. 46]. In addition, we found that PANRGs affect miRNAs to varying degrees. Based on the above analysis, we also explored the predictive ability of PANRGs for drug therapy and found that developing drugs targeting PANRGs is beneficial for cancer treatment [ref. 47].
Based on the above research, we can perform more targeted studies on the relationship and mechanism of action between PANRGs and cancer. Based on the expression level of PANRGs, we need to focus on several cancers such as GBM, LGG, and PAAD. From the perspectives of the clinical analysis, CNVs, SNVs, methylation levels, immune checkpoint status, immune cell infiltration, tumor stemness, tumor heterogeneity, and miRNA expression, compared to other genes, ZBP1, NLRP3, CASP1, CASP8, and MAP3K7, showed a close correlation with tumors. Thus, we can focus our research on these cancers and genes to explore new cancer treatment targets.
However, our research has some limitations. Firstly, the data obtained from the GTEx and TCGA databases exhibit heterogeneity that, to some extent, limits the accuracy of our analysis. Secondly, verifying the relationship between 14 PANRGs and 28 types of cancer is a huge workload and difficult to achieve in a short period of time. Do they play a role internally (in tumor proliferation, migration, and invasion), externally (immunosuppressive), or both? Finally, no single gene can exhibit the same association or function in 28 types of cancer, and a particular gene will have different degrees of significance in different analysis indicators of a cancer. Further research is needed on the specificity and applicability of these genes.
5. Conclusions
In summary, our work provides a systematic framework that identifies the correlations between PANRGs and many cancers, which may contribute to tumor progression and can be targeted to improve the prognosis of cancer patients. We constructed molecular subtypes related to PANoptosis and constructed a prognostic model, incorporating the clinical pathological characteristics, survival rate, immune checkpoint status, immune infiltration level, tumor cell stemness, tumor heterogeneity, miRNA levels, and medical treatment of cancer patients. Our research findings indicate that the levels of PANRGs have close association with tumor progression, deepening our understanding of PANRGs in cancer and providing insights for the discovery of new prognostic and immunotherapy response biomarkers.
References
- R.K.S. Malireddi, R. Karki, B. Sundaram, B. Kancharana, S. Lee, P. Samir, T.-D. Kanneganti. Inflammatory Cell Death, PANoptosis, Mediated by Cytokines in Diverse Cancer Lineages Inhibits Tumor Growth. Immunohorizons, 2021. [DOI | PubMed]
- R.K.S. Malireddi, S. Kesavardhana, T.-D. Kanneganti. ZBP1 and TAK1: Master Regulators of NLRP3 Inflammasome/Pyroptosis, Apoptosis, and Necroptosis (PAN-optosis). Front. Cell. Infect. Microbiol., 2019. [DOI | PubMed]
- Y. Wang, N. Pandian, J.-H. Han, B. Sundaram, S. Lee, R. Karki, C.S. Guy, T.-D. Kanneganti. Single cell analysis of PANoptosome cell death complexes through an expansion microscopy method. Cell. Mol. Life Sci., 2022. [DOI | PubMed]
- S. Christgen, M. Zheng, S. Kesavardhana, R. Karki, R.K.S. Malireddi, B. Banoth, D.E. Place, B. Briard, B.R. Sharma, S. Tuladhar. Identification of the PANoptosome: A Molecular Platform Triggering Pyroptosis, Apoptosis, and Necroptosis (PANoptosis). Front. Cell. Infect. Microbiol., 2020. [DOI | PubMed]
- J. Hou, R. Zhao, W. Xia, C.-W. Chang, Y. You, J.-M. Hsu, L. Nie, Y. Chen, Y.-C. Wang, C. Liu. PD-L1-mediated gasdermin C expression switches apoptosis to pyroptosis in cancer cells and facilitates tumour necrosis. Nat. Cell Biol., 2020. [DOI | PubMed]
- C.Y. Taabazuing, M.C. Okondo, D.A. Bachovchin. Pyroptosis and Apoptosis Pathways Engage in Bidirectional Crosstalk in Monocytes and Macrophages. Cell Chem. Biol., 2017. [DOI | PubMed]
- K. Newton, D.L. Dugger, K.E. Wickliffe, N. Kapoor, M.C. De Almagro, D. Vucic, L. Komuves, R.E. Ferrando, D.M. French, J. Webster. Activity of Protein Kinase RIPK3 Determines Whether Cells Die by Necroptosis or Apoptosis. Science, 2014. [DOI | PubMed]
- J. Liu, M. Hong, Y. Li, D. Chen, Y. Wu, Y. Hu. Programmed Cell Death Tunes Tumor Immunity. Front. Immunol., 2022. [DOI | PubMed]
- J. Huang, S. Jiang, L. Liang, H. He, Y. Liu, L. Cong, Y. Jiang. Analysis of PANoptosis-Related LncRNA-miRNA-mRNA Network Reveals LncRNA SNHG7 Involved in Chemo-Resistance in Colon Adenocarcinoma. Front. Oncol., 2022. [DOI | PubMed]
- S. Wei, Z. Chen, X. Ling, W. Zhang, L. Jiang. Comprehensive analysis illustrating the role of PANoptosis-related genes in lung cancer based on bioinformatic algorithms and experiments. Front. Pharmacol., 2023. [DOI | PubMed]
- R.K.S. Malireddi, P. Gurung, S. Kesavardhana, P. Samir, A. Burton, H. Mummareddy, P. Vogel, S. Pelletier, S. Burgula, T.-D. Kanneganti. Innate immune priming in the absence of TAK1 drives RIPK1 kinase activity–independent pyroptosis, apoptosis, necroptosis, and inflammatory disease. J. Exp. Med., 2020. [DOI]
- M. Zheng, R. Karki, P. Vogel, T.-D. Kanneganti. Caspase-6 Is a Key Regulator of Innate Immunity, Inflammasome Activation, and Host Defense. Cell, 2020. [DOI | PubMed]
- R. Karki, B. Sundaram, B.R. Sharma, S. Lee, R.K.S. Malireddi, L.N. Nguyen, S. Christgen, M. Zheng, Y. Wang, P. Samir. ADAR1 restricts ZBP1-mediated immune response and PANoptosis to promote tumorigenesis. Cell Rep., 2021. [DOI | PubMed]
- R. Karki, T.-D. Kanneganti. ADAR1 and ZBP1 in innate immunity, cell death, and disease. Trends Immunol., 2023. [DOI | PubMed]
- M. Zheng, T.D. Kanneganti. Newly Identified Function of Caspase-6 in ZBP1-mediated Innate Immune Responses, NLRP3 Inflammasome Activation, PANoptosis, and Host Defense. J. Cell. Immunol., 2020. [DOI | PubMed]
- T. Zhang, C. Yin, A. Fedorov, L. Qiao, H. Bao, N. Beknazarov, S. Wang, A. Gautam, R.M. Williams, J.C. Crawford. ADAR1 masks the cancer immunotherapeutic promise of ZBP1-driven necroptosis. Nature, 2022. [DOI | PubMed]
- P. Zhu, Z.-R. Ke, J.-X. Chen, S.-J. Li, T.-L. Ma, X.-L. Fan. Advances in mechanism and regulation of PANoptosis: Prospects in disease treatment. Front. Immunol., 2023. [DOI | PubMed]
- B. Zhang, B. Huang, X. Zhang, S. Li, J. Zhu, X. Chen, H. Song, D. Shang. PANoptosis-related molecular subtype and prognostic model associated with the immune microenvironment and individualized therapy in pancreatic cancer. Front. Oncol., 2023. [DOI | PubMed]
- D. Liu, W. Xu, X. Ding, Y. Yang, Y. Lu, K. Fei, B. Su. Caspase 8 polymorphisms contribute to the prognosis of advanced lung adenocarcinoma patients after platinum-based chemotherapy. Cancer Biol. Ther., 2017. [DOI | PubMed]
- L.U. Rodrigues, L. Rider, C. Nieto, L. Romero, A. Karimpour-Fard, M. Loda, M.S. Lucia, M. Wu, L. Shi, A. Cimic. Coordinate Loss of MAP3K7 and CHD1 Promotes Aggressive Prostate Cancer. Cancer Res., 2015. [DOI | PubMed]
- H. Liu, Y. Xu, K. Liang, R. Liu. Immune Cells Combined With NLRP3 Inflammasome Inhibitor Exert Better Antitumor Effect on Pancreatic Ductal Adenocarcinoma. Front. Oncol., 2020. [DOI | PubMed]
- A. Blum, P. Wang, J.C. Zenklusen. SnapShot: TCGA-Analyzed Tumors. Cell, 2018. [DOI | PubMed]
- K. Tomczak, P. Czerwińska, M. Wiznerowicz. Review The Cancer Genome Atlas (TCGA): An immeasurable source of knowledge. Contemp. Oncol., 2015. [DOI | PubMed]
- H. Schaschl, B. Wallner. Population-specific, recent positive directional selection suggests adaptation of human male reproductive genes to different environmental conditions. BMC Evol. Biol., 2020. [DOI | PubMed]
- M.D. Wilkerson, D.N. Hayes. ConsensusClusterPlus: A class discovery tool with confidence assessments and item tracking. Bioinformatics, 2010. [DOI | PubMed]
- T.M. Malta, A. Sokolov, A.J. Gentles, T. Burzykowski, L. Poisson, J.N. Weinstein, B. Kamińska, J. Huelsken, L. Omberg, O. Gevaert. Machine Learning Identifies Stemness Features Associated with Oncogenic Dedifferentiation. Cell, 2018. [DOI | PubMed]
- R. Bonneville, M.A. Krook, E.A. Kautto, J. Miya, M.R. Wing, H.-Z. Chen, J.W. Reeser, L. Yu, S. Roychowdhury. Landscape of Microsatellite Instability Across 39 Cancer Types. JCO Precis. Oncol., 2017. [DOI | PubMed]
- V. Thorsson, D.L. Gibbs, S.D. Brown, D. Wolf, D.S. Bortone, T.-H. Ou Yang, E. Porta-Pardo, G.F. Gao, C.L. Plaisier, J.A. Eddy. The Immune Landscape of Cancer. Immunity, 2018. [DOI | PubMed]
- Y. Sun, Z.-L. Peng. Programmed cell death and cancer. Postgrad. Med. J., 2009. [DOI | PubMed]
- R.K.S. Malireddi, R.E. Tweedell, T.-D. Kanneganti. PANoptosis components, regulation, and implications. Aging, 2020. [DOI | PubMed]
- Z. Niu, Q. Shi, W. Zhang, Y. Shu, N. Yang, B. Chen, Q. Wang, X. Zhao, J. Chen, N. Cheng. Caspase-1 cleaves PPARγ for potentiating the pro-tumor action of TAMs. Nat. Commun., 2017. [DOI | PubMed]
- J.P. Medema, J. De Jong, T. Van Hall, C.J.M. Melief, R. Offringa. Immune Escape of Tumors in Vivo by Expression of Cellular Flice-Inhibitory Protein. J. Exp. Med., 1999. [DOI | PubMed]
- M.S. Rooney, S.A. Shukla, C.J. Wu, G. Getz, N. Hacohen. Molecular and Genetic Properties of Tumors Associated with Local Immune Cytolytic Activity. Cell, 2015. [DOI | PubMed]
- H. Gu, W. Deng, Y. Zhang, Y. Chang, V.G. Shelat, K. Tsuchida, L.S. Lino-Silva, Z. Wang. NLRP3 activation in tumor-associated macrophages enhances lung metastasis of pancreatic ductal adenocarcinoma. Transl. Lung Cancer Res., 2022. [DOI | PubMed]
- W. Zhang, L. Ji, X. Wang, S. Zhu, J. Luo, Y. Zhang, Y. Tong, F. Feng, Y. Kang, Q. Bi. Nomogram Predicts Risk and Prognostic Factors for Bone Metastasis of Pancreatic Cancer: A Population-Based Analysis. Front. Endocrinol., 2022. [DOI | PubMed]
- D.C. Hinshaw, L.A. Shevde. The Tumor Microenvironment Innately Modulates Cancer Progression. Cancer Res., 2019. [DOI | PubMed]
- D. Liu, J. Vadgama, Y. Wu. Basal-like breast cancer with low TGFβ and high TNFα pathway activity is rich in activated memory CD4 T cells and has a good prognosis. Int. J. Biol. Sci., 2021. [DOI | PubMed]
- C.L. Duurland, S.J. Santegoets, Z. Abdulrahman, N.M. Loof, G. Sturm, T.H. Wesselink, R. Arens, S. Boekestijn, I. Ehsan, M.I.E. Van Poelgeest. CD161 expression and regulation defines rapidly responding effector CD4+ T cells associated with improved survival in HPV16-associated tumors. J. Immunother. Cancer, 2022. [DOI | PubMed]
- E.M. Garrido-Martin, T.W.P. Mellows, J. Clarke, A.-P. Ganesan, O. Wood, A. Cazaly, G. Seumois, S.J. Chee, A. Alzetani, E.V. King. M1hot tumor-associated macrophages boost tissue-resident memory T cells infiltration and survival in human lung cancer. J. Immunother. Cancer, 2020. [DOI | PubMed]
- N.S. Patil, B.Y. Nabet, S. Müller, H. Koeppen, W. Zou, J. Giltnane, A. Au-Yeung, S. Srivats, J.H. Cheng, C. Takahashi. Intratumoral plasma cells predict outcomes to PD-L1 blockade in non-small cell lung cancer. Cancer Cell, 2022. [DOI | PubMed]
- B. Weichand, R. Popp, S. Dziumbla, J. Mora, E. Strack, E. Elwakeel, A.-C. Frank, K. Scholich, S. Pierre, S.N. Syed. S1PR1 on tumor-associated macrophages promotes lymphangiogenesis and metastasis via NLRP3/IL-1β. J. Exp. Med., 2017. [DOI | PubMed]
- A. Miranda, P.T. Hamilton, A.W. Zhang, S. Pattnaik, E. Becht, A. Mezheyeuski, J. Bruun, P. Micke, A. De Reynies, B.H. Nelson. Cancer stemness, intratumoral heterogeneity, and immune response across cancers. Proc. Natl. Acad. Sci. USA, 2019. [DOI | PubMed]
- L. Ricci-Vitiani, E. Fabrizi, E. Palio, R. De Maria. Colon cancer stem cells. J. Mol. Med., 2009. [DOI | PubMed]
- G. Pan, Y. Liu, L. Shang, F. Zhou, S. Yang. EMT-associated microRNAs and their roles in cancer stemness and drug resistance. Cancer Commun., 2021. [DOI | PubMed]
- A. Kreso, J.E. Dick. Evolution of the Cancer Stem Cell Model. Cell Stem Cell, 2014. [DOI | PubMed]
- H. Ren, N. Kang, S. Yin, C. Xu, T. Qu, D. Dai. Characteristic of molecular subtypes based on PANoptosis-related genes and experimental verification of hepatocellular carcinoma. Aging, 2023. [DOI | PubMed]
- W. Wang, Q. Zhou, L. Lan, X. Xu. PANoptosis-related prognostic signature predicts overall survival of cutaneous melanoma and provides insights into immune infiltration landscape. Sci. Rep., 2023. [DOI | PubMed]
