Cannabidiol and Cannabis Sativa as a potential treatment in vitro prostate cancer cells silenced with RBBp6 and PC3 xenograft
Abstract
Background:
Prostate cancer is the second most frequently occurring carcinoma in males worldwide and one of the leading causes of death in men around the world. Recent studies estimate that over 1.4 million males are diagnosed with prostate cancer on an annual basis, with approximately 375,000 succumbing to the disease annually. With current treatments continuing to show severe side effects, there is a need for new treatments. In this study we looked at the effect of cannabis sativa extract, cannabidiol and cisplatin on prostate cancer cells, PC3.
Methods:
In addressing the above questions, we employed the MTT assay to measure the antiproliferative effect on PC3 cells following treatment with varying concentrations of Cannabis sativa extract, cisplatin and cannabidiol. xCELLigence was also used to confirm the IC50 activity in which cells were grown in a 16 well plate coated with gold and monitor cell attachment. Caspase 3/7 activity was also measured using 96 well-plate following treatment. Western-blot and qRT-PCR was also used to measure the gene expression of tumour suppressor genes, p53, Bax and Bcl2. Animal studies were employed to measure the growth of PC3-mouse derived cancer to evaluate the effect of compounds in vivo.
Results:
From the treatment with varying concentrations of Cannabis sativa extract, cannabidiol and cisplatin, we have observed that the three compounds induced antiproliferation of PC3 cancer cell lines through the activation of caspase 3/7 activity. We also observed induction of apoptosis in these cells following silencing of retinoblastoma binding protein 6 (RBBP6), with upregulation of p53 and bax mRNA expression, and a reduction in Bcl2 gene expression. The growth of tumours in the mouse models were reduced following treatment with cisplatin and cannabidiol.
Conclusion:
We demonstrated that cannabidiol is a viable therapy to treat prostate cancer cells, in combination with silencing of RBBP6. This suggests that cannabidiol rather Cannabis sativa extract may play an important role in reducing cancer progression.
Article type: Research Article
Keywords: Cisplatin, Cannabidiol, Cannabis sativa extract, siRBBP6, And apoptosis
Affiliations: grid.412988.e0000 0001 0109 131XDepartment of Biochemistry, University of Johannesburg, Auckland Park Campus, Johannesburg, South Africa
License: © The Author(s) 2023 CC BY 4.0 Open AccessThis article is licensed under a Creative Commons Attribution 4.0 International License, which permits use, sharing, adaptation, distribution and reproduction in any medium or format, as long as you give appropriate credit to the original author(s) and the source, provide a link to the Creative Commons licence, and indicate if changes were made. The images or other third party material in this article are included in the article’s Creative Commons licence, unless indicated otherwise in a credit line to the material. If material is not included in the article’s Creative Commons licence and your intended use is not permitted by statutory regulation or exceeds the permitted use, you will need to obtain permission directly from the copyright holder. To view a copy of this licence, visit http://creativecommons.org/licenses/by/4.0/.
Article links: DOI: 10.1007/s11033-022-08197-0 | PubMed: 36853473 | PMC: PMC10147767
Relevance: Moderate: mentioned 3+ times in text
Full text: PDF (1.4 MB)
Introduction
Prostate cancer is one of the major causes of death among men worldwide. Currently, prostate cancer accounts for 14% of all male malignancies, it is the most diagnosed cancer in men in over one-half of the world’s countries and is second to lung cancer as the most frequently occurring cancer in men worldwide. Prostate cancer was the fifth leading cause of cancer-related deaths in men worldwide in the year 2020. Even though the exact origin of prostate cancer is unknown, several factors, including age, family history, lifestyle factors, and testosterone levels, are linked to a higher chance of acquiring the disease [ref. 1–ref. 3].
Cannabinoids are naturally occurring compounds found in the Cannabis sativa plant and are classified into three categories based on their origin: plant-derived cannabinoids such as ∆9- tetrahydrocannabinol (∆9-THC), endocannabinoids and synthetic molecules that mimic the structure of either plant or mammalian cannabinoids. More than 120 phytocannabinoid entities are found in cannabis plant extracts, with the main clinical interest being cannabidiol (CBD) and tetrahydrocannabinol (THC) [ref. 4–ref. 7]. In recent years, cannabinoids have gained more interest in treating side effects associated with chemotherapy, such as nausea. There is also growing interest in the anti- cancer potential of Cannabis sativa secondary metabolites. However, there is little data to support their use or effectiveness in cancer treatment. Research has demonstrated that cannabinoids possess some anti-cancer properties since the identification of cannabinoid receptor type 1 (CB1) and cannabinoid receptor type 2 (CB2) [ref. 8, ref. 9]. Recent studies have demonstrated that there is a possibility to cultivate Cannabis sativa that is CBD-biased, and this also depends on the geographical impact from where the plant originated11. CBD has been found to elicit anti-proliferative and apoptotic effects in breast cancer cell lines, MDA-MB 321 and MDA-MB 436 [ref. 10, ref. 11]. Several studies have acknowledged cannabidiol possesses anti-cancer properties against several cancers, but none has reported their effect with co-treatment with other cancer therapies [ref. 12, ref. 13]. Despite the lack of a described and understood molecular mechanism of action, CBD is still the most effective cannabinoid for use in developing anti-cancer drugs [ref. 14].
Researchers have resorted to animal tumor models as they are a reliable predictor in preclinical cancer research, given that they can produce reliable tumor growth. Although many studies have examined the impact of cannabis on prostate cancer in cell culture experiments, very few papers have established if these effects occur in in vivo animal models. Few publications have determined whether these effects occur in in vivo animal models, regardless of the fact that several studies have explored the efficacy of cannabinoids on prostate cancer in cell culture studies [ref. 15]. Numerous studies have been done on CBD concerning various cancers, including prostate and lung cancer [ref. 16]. Some of these studies discovered that the extracts of cannabis enhanced with CBD effectively reduced the growth of tumors in androgen receptor- positive LNCaP xenografts but amplified tumor growth in androgen receptor-negative DU-145 xenografts. Correspondingly, to determine the effects of CBD in vivo, the xenograft mouse models [ref. 17]. The migration/invasion and viability of the HNSCC cells have been drastically reduced in a dose- and time-dependent manner [ref. 18, ref. 19]. In other studies, unrelated to cancer, CBD did not affect heart rate or blood pressure under normal conditions, but in animal stress models, CBD reduces heart rate and blood pressure [ref. 5, ref. 20, ref. 21]. Results from studies conducted on humans and animals interpret/illustrate that CBD possesses extremely different effects compared to THC [ref. 22, ref. 23]. Although these studies show cannabinoids have the potential to target prostate cancer, there is still the need to implement more research to conclusively establish the efficacy of cannabinoids in vivo and the importance of co- treatment with either gene therapy or chemotherapy.
In a number of malignancies, including oesophageal cancer [ref. 24], breast cancer [ref. 25], lung cancer [ref. 26], and cervical cancer [ref. 27], retinoblastoma-binding protein 6 (RBBP6), which regulates cell proliferation, cell cycle, and cell apoptosis, is greatly up-regulated and is associated with poor clinical prognosis. Cell cycle arrest, a characteristic of carcinogenesis that is caused by RBBP6 overexpression, is significantly linked to the growth of cervical and oesophageal cancer tumors [ref. 4, ref. 9]. This, therefore, suggests that RBBP6 may serve a critical role in the malignant phenotype of human cancer [ref. 4, ref. 10, ref. 11]. In addition to this, the results indicated that RBBP6 may promote tumorigenesis by increasing cancer cell proliferation. In this study, we investigated the anti-cancer properties of Cannabis sativa extract, CBD and cisplatin on prostate cancer cells, PC3, in combination with siRBBP6 gene therapy.
Materials and methods
Cell culture and RNA interference
American Type Culture Collection was used to obtain the PC3 cell lines (Manassas, VA, USA). These cells were regularly grown in RPMI 1640 media (Hyclone®; Thermo Fisher Scientific Inc, Waltham, MA, USA) with 5% of FBS (fetal bovine serum) and 100 U/mL penicillin at 37 °C in a humidified environment with 5% CO2. We bought MRC5 and Hek293 from (ATCC, USA). Natural Therapy (Cape Town, South Africa) provided the complete Cannabis sativa extract, and Sigma provided the CBD and cisplatin.
Using GeneSilencer siRNA Transfection Reagent (Genlantis, San Diego, CA, USA), cells were transfected for RNA interference studies with 75 nM RBBP6 siRNA (Ambion) or control siRNA (scrambled siRNA, a universal negative control). Real-time quantitative PCR (qPCR) and western blot analysis were used to assess the effectiveness of siRNA-mediated RBBP6 knockdown 48 h after transfection.
Cell proliferation
By the use of 3-(4,5-dimethylthiazol- 2-yl)-2,5 diphenyltetrazolium bromide (MTT) assay, the proliferation of cells was assessed. Cells (3 × 103) were cultured in the 96-well culture plates and treated with either 30 µM Cannabis sativa extract, 10 µM CBD, 3 µM cisplatin, or transiently transfected RBBP6 siRNA, then co-treated with either CBD or cisplatin. Following treatment, 5 mg/mL of MTT was added to each well in culture media, and each well was then incubated at 37 °C for 4 h. The reaction was stopped by adding 150 µl of dimethyl sulfoxide (DMSO) to dissolve the formazan product. The micro ELISA plate reader was read at a wavelength of 570 nm. There were at least three runs of each assay.
Detection of caspase 3/7 activity
Following the manufacturer’s instructions, a colorimetric method was used for measuring the activity of Caspase 3/7 (Caspase-Glo® 3/7 Assay kit: Promega Corp, Fitchburg, WI, USA). Briefly, 30 µM Cannabis sativa extract, 10 µM CBD, 3 µM cisplatin, or transiently transfected RBBP6 siRNA were applied to 5 × 104 cells planted in 96-well plates for 24 h, followed by 48 h of co-treatment with either CBD or cisplatin. The cell lysate was then combined for an hour at room temperature with Caspase-glo 3/7 reagents that had been equilibrated. A GloMax 96 luminometer was used to measure luminescence (Promega Corp).
Flow-cytometry
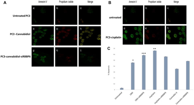
Suspension cultures were prepared from PC3 cells following different treatments as previously described. Cells were incubated with annexin V and propidium iodide for 60 min (1 h) and then later fixed with 2% of PFA (paraformaldehyde) and acquired on a BD FACSCalibur™ Flow Cytometer and analyzed using FlowJo software. The MetaMorph Offline Premier Software (Molecu lar Devices, Sunnyvale, California) was used to acquire Fluorescence images.
RT q-PCR and reverse-transcriptase PCR (RT-PCR)
Trizol® reagent (Invitrogen) coupled with DNase digestion step, with the Real Star Kit (Durviz, Valencia, Spain), was used to isolate RNA. The RNA was further used to form the complementary DNA strand (reverse transcription) using the First Strand cDNA Synthesis Kit (Promega) to form cDNA. Applied Biosystems provided TaqMan probes (Foster City, CA). A 7900 Real-time PCR System was used to carry out the amplification (Applied Biosystems). Using 18S RNA levels as a benchmark, each value was modified.
Western blot analysis
Cells were treated as specified and harvested, and the total protein concentration in the supernatant was assessed using the Bramhall test to quantify protein expression. Proteins were electroblotted onto polyvinylidene fluoride membranes after cell lysates were resolved on polyacrylamide gels with a 4–8 percent SDS content. Secondary antibodies were used in conjunction with the main antibodies anti-p53, anti-RBBP6, and anti-GAPDH (Abcam) to incubate the blots. The Amersham Enhanced Chemiluminescence Detection Kit (GE Healthcare, Uppsala, Sweden) was used to obtain luminograms, and Quantity One software was used for densitometric analysis (Bio-Rad).
Mouse models
All animal procedures were conducted according to the guidelines and approval of the North-West University Animal Care Committee NWU-00443-21. Immunodeficient 8-week-old nude mice were obtained from the NWU animal unit, and tumors were generated through subcutaneous (s.c.) injection of 10 × 106 PC3 cells in phosphate buffered saline solution (PBS) with added 0.1% glucose. Vernier callipers were used every day to measure tumors frequently. Once the average size of 100 mm3 was acquired, the animals were randomly allocated to various groups and inoculated peritumorally for 10 days with either CBD (150 mg/kg/d), cisplatin (50 mg/kg/d), Cannabis sativa extract (200 mg/kg/d) or vehicle in 100 μl of PBS supplemented with 5 mg/mL defatted and dialyzed bovine serum albumin (BSA). Animals have unlimited access to food and water ad libitum. During this time, tumors were regularly measured, and the volume was computed as (4π/3) × (width/2)2 × (length/2). At the end of the treatment phase the mice euthanized and tumors were collected for western blot and qPCR analysis.
Statistical analysis
All data were reported as mean ± standard deviation, and the significance levels were calculated using the student’s t-test and one-way analysis of variance (ANOVA) analysis. Statistical significance was defined as a P-value of 0.05 or 0.01 or less. Software called SPSS/Win11.0 was used for the statistical analysis.
Results
Cell viability and anti-proliferation of prostate cancer cell lines
AnAn unregulated proliferation of cells is an essential characteristic of the survival of cancer cells and leads to the formation of aggressive tumors. As shown in previous studies [ref. 14], RBBP6 is highly expressed in cancer cells and plays a major role in cell proliferation. Therefore, we performed the MTT assay to evaluate the effect of Cannabis sativa extract and CBD on prostate cancer cell proliferation in combination with RBBP6 silencing. We found that Cannabis sativa extract has no significant effect on prostate cancer cell proliferation, whereas CBD induces a strong decrease in the proliferation of PC3 cells (Fig. 1). There was minimal effect on MRC5 and Hek 293 cell lines when treated with Cannabis sativa extract and CBD. However, there was a strong reduction of cell proliferation in siRBBP6-transfected cells concomitantly treated with CBD in MRC5 and Hek-293 cell lines. For further studies, we chose lower concentrations for Cannabis sativa (30 µM) and CBD (10 μM) because they have a lower direct effect on proliferation. We tested the anti-proliferative ability of low doses of cisplatin in the absence of RBBP6. As shown in Fig. 1C and D, cisplatin significantly inhibits siRBBP6- induced proliferation in PC3 cells. With xCELLigence, we were able to confirm that CBD and cisplatin have an inhibitory effect in PC3 cells.

Caspase 3/7 activity analysis following treatment with Cannabis sativa extract, CBD and siRBBP6
The crucial apoptotic executor caspase-3 must be activated for DNA fragmentation and the usual morphological alterations of apoptotic cells. To determine whether or not the combination of CBD, siRBBP6, and Cannabis sativa extract causes apoptosis mediated by caspase-3/7 activation, we measured the bioluminescent intensities of the treated cells to assess the caspase-3/7 activity. The activity of caspase 3/7 was significantly activated in PC3 cells treated with all the described treatments and their combinations (Fig. 2). Both CBD-siRBBP6 and cisplatin-siRBBP6 cells showed the most increase in caspase 3/7 activity, suggesting concomitant transfection with siRBBP6 and cisplatin or CBD treatment might be more effective than a single treatment.

Apoptosis analysis following treatment with CBD
We investigated and calculated the percentage of apoptotic cells after CBD and cisplatin treatment to see if these agents’ growth of PC3 cells was inhibited because of enhanced apoptosis. The outcomes demonstrated that CBD boosts PC3 cells’ rate of apoptosis In particular, the percentage of apoptotic cells after 48 h of treatment with 10 μM CBD and 10 μM- siRBBP6 was 56.5 ± 3.25% (P < 0.05) and CBD-siRBBP6 58.7 ± 2.76% (P < 0.001), respectively. This was significantly higher than the percentage of control cells (3.00 ± 2.98%). With cisplatin, similar results were observed with increased apoptosis following treatment of PC3 cells with 3 μM cisplatin for 48 h; the percentage of apoptotic cells following treatment with 3 μM cisplatin and 3 μM-siRBBP6 for 48 h resulted in 66.3 ± 2.67% (P < 0.01) and in cisplatin-siRBBP6 56.4 ± 3.33% apoptotic cells, respectively, which was significantly greater than that in control cells (3.00 ± 2.98%). However, Cannabis sativa extract has no significant effect on the apoptosis rate of PC3 cells (3C) Morphological analysis was also shown to support the results as shown by flow cytometry (Fig. 3).

Gene expression analysis
Our next step was identifying genes that could play a role in the antitumoral effect of CBD and cisplatin. Through the comparison of the mRNA expression profiles of p53, Bax, bcl2 and RBBP6 following treatment with 30 µM Cannabis sativa extract, 10 µM CBD, 3 µM Cisplatin and siRBBP6 for 48 h. Incubation with 10 µM CBD resulted in a parallel increase in p53, and Bax mRNA levels by 60% and 70%, respectively (Fig. 4A and C). In addition, co-transfection with siRBBP6 also significantly increased the mRNA expression levels of Bax by 81%. Observing the mRNA expression of an anti-apoptotic gene, Bcl2, following treatment with 30 µM Cannabis sativa extract, 10 µM CBD, 3 µM Cisplatin and siRBBP6 for 48 h, there was a decrease, albeit not significant, in Bcl2 compared to Bax from 74 to 27% between untreated and treatment with CBD with co-transfection with siRBBP6 showing a further significant drop to about 11% (Fig. 4B). With all siRBBP6-related transfections, RBBP6 mRNA and protein were all down-regulated. The p53 protein was highly expressed in all CBD, CBD-siRBBP6, cisplatin and cisplatin-siRBBP6 treated cells (Fig. 4E).

In vivo evaluation of CBD
This was followed by further validating the anti-tumour capacity of Cannabis sativa extract, CBD and cisplatin using a xenograft mouse model. About 2 × 106 of PC3 cells were injected subcutaneously of BALB/c nude mice to generate PC3xenograft mouse models. As shown in Fig. 5, xenograft tumour sizes were meaningfully reduced in mice treated with CBD and cisplatin in comparison with those in untreated control mice and Cannabis sativa extract-treated mice. These results indicate inhibited growth of PC3 cells (in vivo) by CBD and cisplatin. Furthermore, mice that received either CBD or cisplatin were observed to have notable inhibitions of tumour growth and weight as compared to those that received Cannabis sativa extract, which means that CBD rather than the plant extracts of Cannabis sativa can be used as part of combinational therapy against prostate cancer.

Discussion
Behind lung cancer, prostate cancer is the second most common cancer among men. According to studies, roughly 14% of men will experience the condition at some point in their lives. Prostate cancer is also the seventh most lethal malignancy in men globally [ref. 28–ref. 30]. Depending on the stage of the disease, many treatments are available for prostate cancer. For instance, radiation therapy might be used to treat stage 1 prostate cancer. However, stage three patients could also need hormone therapy and external radiation [ref. 24]. Depending on the stage of the disease, many treatments are available for prostate cancer. For instance, radiation therapy might be used to treat stage 1 prostate cancer. Although in stage three, patients might also need hormone therapy and external radiation [ref. 25]. Most treatments for localized prostate cancer work well; however, there are discussions regarding Cannabis sativa extract, THC and CBD as a natural alternative to prostate cancer. In this study, we looked at the effect of Cannabis sativa extract and CBD with some silencing of RBBP6 as co-treatment [ref. 13].
In other studies, the CBD compound has been found to be cytotoxic and inhibit tumour growth and induce apoptosis in glioma cells [ref. 26]. Due to their capacity to control pain as well as their anti-inflammatory, suppression of growth of cells, and apoptotic proper ties, cannabinoids have been employed in cancer therapy [ref. 27]. The current work looked at the molecular underpinnings of CBD’s anti-tumor efficacy and Cannabis sativa extract. We demonstrated that both Cannabis sativa extract and CBD prevent the growth of prostate cancer; however, it is CBD, not the entire extract, that does so. We made the first known finding that CBD could prevent prostate cancer growth both in vitro and in vivo. We also demonstrated for the first time that CBD, in combination with silencing of RBBP6, a negative regulator of p53, has the capacity to suppress the growth of prostate cancer [ref. 31–ref. 33].
It is crucial to continue finding drug treatments that can target this axis in order to prevent cancer growth and metastasis caused by altered or inactive p53 pathways, particularly in patients with prostate cancer. This study demonstrated that CBD inhibits prostate cancer cells’ activation of Bcl2 signalling transduction pathways in this study. Two essential molecules (Bax and Bak), which are significant apoptosis inducers, are involved in these pathways. This further explains how CBD can prevent the growth of prostate cancer [ref. 32, ref. 34]. This observation is particularly significant because it is widely known that RBBP6 overexpression is linked to cancer growth and p53 inactivation, both of which have detrimental effects on prognosis, particularly in prostate cancer [ref. 26]. We demonstrated that CBD produces cytotoxicity in the human prostate cancer cell line PC3 but not in healthy MRC 5 and Hek 293 cell lines. CBD has a palliative effect and is less toxic to normal cells than other natural compounds. In various cancer cell lines, including breast, colorectal, leukaemia, and pancreatic tumor cells [ref. 9], it is known that CBD triggers apoptosis-mediated cell death. We noted that CBD affects prostate cancer cells’ ability to commit to apoptosis. Additionally, we discovered that CBD treatment of PC3 cells raises levels of caspase 3/7 activity, indicating that the lethal effect of CBD on prostate cancer cells is linked to apoptosis. We did not explore the specific cell death mechanism induced by CBD treatment. We demonstrated that both Bax and p53 are up-regulated in these cells and that the Bax/Bcl2 ratio increases, suggesting that Bax and Bcl2 may be involved in the mechanism of CBD-mediated cell death in prostate cancer cells.
The present report shows that cisplatin induces apoptosis of prostate cancer cell lines in vitro and exerts a remarkable growth-inhibiting effect in models of PC3 prostate cancer in vivo. Moreover, these findings also show that cisplatin exerts a potent inhibitory effect on spreading prostate cancer cells to adjacent locations, hence suggesting that cisplatin may also the ability to decrease the proliferation of prostate cancer cells. To inhibit cancer cells proliferation, thus effectively killing them, biotherapies such as gene targeting and anti-cancer drug cocktails using chemicals are recently one of the most suggested therapies for anti-cancer chemotherapy [ref. 35, ref. 36]. In this study, we discovered that cisplatin, a cytotoxic medicine for prostate cancer, has anti-cancer potential. When coupled with RBBP6 silencing, cisplatin may considerably reduce the development of cancer cells compared to therapy with either drug alone. Patients with cancer who get chemotherapy may experience a number of side effects, including fatigue, nausea, hair loss, and diarrhea due to harm to normal cells. CBD, on the other hand, has a palliative effect and is less toxic to healthy cells. Our results show that cisplatin induces cytotoxicity in human prostate cancer cell lines and on the normal MRC 5 and Hek 293 but not in normal MRC 5 and Hek 293 cell lines. Consequently, the coupled treatment with siRBBP6 can efficiently lessen severe side effects by reducing toxic chemotherapeutic drugs in cancer patients during treatment.
Conclusions
In conclusion, these results further suggest that CBD is an effective anti-tumor drug which possesses anti-proliferative and pro-apoptotic properties. Additionally, these findings point to a crosstalk between RBBP6 silencing and CBD treatment rather than Cannabis sativa extract. Moreover, CBD-siRBBP6 has shown an important role of p53 up-regulation in prostate cancer, a tumor microenvironment modulating property. In conclusion, the findings of this study promote using CBD in cancer patients mostly with an inactivated p53 gene.
References
- SP Kelly, PS Rosenberg, WF Anderson, G Andreotti, N Younes, SD Cleary, MB Cook. Trends in the incidence of fatal prostate cancer in the United States by race. Eur Urol, 2017. [DOI | PubMed]
- P Rawla. Epidemiology of prostate cancer. World J Oncol., 2019. [DOI | PubMed]
- P Rawla, T Sunkara, V Gaduputi. Epidemiology of pancreatic cancer: global trends, etiology and risk factors. World J Oncol, 2019. [DOI | PubMed]
- V Bogdanović, J Mrdjanović, IA Borišev. Review of the therapeutic antitumor potential of cannabinoids. J Altern Complement Med, 2017. [DOI | PubMed]
- L De Petrocellis, A Ligresti, A Schiano Moriello, M Iappelli, R Verde, CG Stott, L Cristino, P Orlando, V Di Marzo. Non-THC cannabinoids inhibit prostate carcinoma growth in vitro and in vivo: pro-apoptotic effects and underlying mechanisms. Br J Pharmacol, 2013. [DOI | PubMed]
- JA Ramos, FJ Bianco. The role of cannabinoids in prostate cancer: Basic science perspective and potential clinical applications. Indian J Urol, 2012. [DOI | PubMed]
- DJ Press, B Pierce, DS Lauderdale. Tobacco and marijuana use and their association with serum prostate-specific antigen levels among African American men in Chicago. Prev Med Rep, 2020. [DOI | PubMed]
- KA Scarlett, EZ White, CJ Coke, JR Carter, LK Bryant, CV Hinton. Agonist-induced CXCR4 and CB2 heterodimerization inhibits Gα13/RhoA-mediated migration. Mol Cancer Res, 2018. [DOI | PubMed]
- S Pisanti, AM Malfitano, E Ciaglia, A Lamberti, R Ranieri, G Cuomo, M Abate, G Faggiana, MC Proto, D Fiore, C Laezza, M Bifulco. Cannabidiol: state of the art and new challenges for therapeutic applications. Pharmacol Ther, 2017. [DOI | PubMed]
- A Shrivastava, PM Kuzontkoski, JE Groopman, A Prasad. Cannabidiol induces programmed cell death in breast cancer cells by coordinating the cross-talk between apoptosis and autophagy. Mol Cancer Ther, 2011. [DOI | PubMed]
- R Ramer, K Heinemann, J Merkord, H Rohde, A Salamon, M Linnebacher, B Hinz. COX- 2 and PPAR-γ confer cannabidiol-induced apoptosis of human lung cancer cells. Mol Cancer Ther, 2013. [DOI | PubMed]
- ST Lukhele, LR Motadi. Cannabidiol rather than Cannabis sativa extracts inhibit cell growth and induce apoptosis in cervical cancer cells. BMC Complement Altern Med, 2016. [PubMed]
- P Moela, MM Choene, LR Motadi. Silencing RBBP6 (Retinoblastoma Binding Protein 6) sensitises breast cancer cells MCF7 to staurosporine and camptothecin-induced cell death. Immunobiology, 2014. [DOI | PubMed]
- IM Braun, MM Nayak, A Revette, AA Wright, PR Chai, M Yusufov, WF Pirl, JA Tulsky. Cancer patients’ experiences with medicinal cannabis-related care. Cancer, 2020. [DOI | PubMed]
- V Di Marzo. New approaches and challenges to targeting the endocannabinoid system. Nat Rev Drug Discov, 2018. [DOI | PubMed]
- K Singh, N Nassar, A Bachari, E Schanknecht, S Telukutla, R Zomer, TJ Piva, N Mantri. The pathophysiology and the therapeutic potential of cannabinoids in prostate cancer. Cancers, 2021. [DOI | PubMed]
- J Shen, S Zhou, L Shi, X Liu, H Lin, H Yu, X Liang, J Tang, T Yu, X Cai. DUSP1 inhibits cell proliferation, metastasis and invasion and angiogenesis in gallbladder cancer. Oncotarget, 2017. [DOI | PubMed]
- YY Go, SR Kim, DY Kim. cannabidiol enhances cytotoxicity of anti-cancer drugs in human head and neck squamous cell carcinoma. Sci Rep, 2020. [DOI | PubMed]
- DA Ladin, E Soliman, L Griffin, R Van Dross. Preclinical and clinical assessment of cannabinoids as anti-cancer agents. Front Pharmacol, 2016. [DOI | PubMed]
- S Sultan, S Millar, T England, S O’Sullivan. A systematic review and meta-analysis of the haemodynamic effects of cannabidiol. Front Pharmacol, 2017. [DOI | PubMed]
- V Almeida, R Levin, FF Peres, ST Niigaki, MB Calzavara, AW Zuardi, JE Hallak, JA Crippa, VC Abílio. Cannabidiol exhibits anxiolytic but not antipsychotic property evaluated in the social interaction test. Prog Neuropsychopharmacol Biol Psychiatry, 2013. [DOI]
- K Iffland, F Grotenhermen. An update on safety and side effects of Cannabidiol: a review of clinical data and relevant animal studies. Cannabis and Cannabinoid Research, 2017. [DOI | PubMed]
- ED Crawford. Hormonal therapy in prostate cancer: historical approaches. Rev Urol, 2004. [PubMed]
- D Bottomley, D Ash, B Al-Qaisieh, B Carey, J Joseph, S St Clair, K Gould. Side effects of permanent I125 prostate seed implants in 667 patients treated in Leeds. Radiother Oncol, 2007. [DOI | PubMed]
- P Moela, LR Motadi. RBBP6: a potential biomarker of apoptosis induction in human cervical cancer cell lines. Onco Targets Ther, 2016. [DOI | PubMed]
- O Orellana-Serradell, CE Poblete, C Sanchez, EA Castellón, I Gallegos, C Huidobro, MN Llanos, HR Contreras. Proapoptotic effect of endocannabinoids in prostate cancer cells. Oncol Rep, 2015. [DOI | PubMed]
- D Adeloye, RA David, AV Aderemi, A Iseolorunkanmi, A Oyedokun, EEJ Iweala. An estimate of the incidence of prostate cancer in Africa: a systematic review and meta-analysis. PLoS ONE, 2016. [DOI | PubMed]
- J Ferlay, I Soerjomataram, R Dikshit, S Eser, C Mathers, M Rebelo. Cancer incidence and mortality worldwide: sources, methods and major patterns in GLOBOCAN 2012. Int J Cancer, 2015. [DOI | PubMed]
- TR Rebbeck, SS Devesa, B-L Chang, CH Bunker, I Cheng, K Cooney. Global patterns of prostate cancer incidence, aggressiveness, and mortality in Men of African descent. Prostate Cancer, 2013. [DOI | PubMed]
- S Jeong, MJ Jo, HK Yun. Cannabidiol promotes apoptosis via regulation of XIAP/Smac in gastric cancer. Cell Death Dis, 2019. [DOI | PubMed]
- LB Augustin, L Milbauer, SE Hastings, AS Leonard, DA Saltzman, JL Schottel. Virulence-attenuated Salmonella engineered to secrete immunomodulators reduce tumour growth and increase survival in an autochthonous mouse model of breast cancer. J Drug Target, 2021. [DOI | PubMed]
- ES Seltzer, AK Watters, D MacKenzie, LM Granat, D Zhang. Cannabidiol (CBD) as a promising anti-cancer drug. Cancers (Basel), 2020. [DOI | PubMed]
- A Sainz-Cort, C Müller-Sánchez, E Espel. Anti-proliferative and cytotoxic effect of cannabidiol on human cancer cell lines in presence of serum. BMC Res Notes, 2020. [DOI | PubMed]
- R Nader, J El Amm, JB Aragon-Ching. Role of chemotherapy in prostate cancer. Asian J Androl, 2018. [DOI | PubMed]
- M Raudenska, M Kratochvilova, T Vicar. Cisplatin enhances cell stiffness and decreases invasiveness rate in prostate cancer cells by actin accumulation. Sci Rep, 2019. [DOI | PubMed]
- MM Bergamaschi, RH Queiroz, MH Chagas, DC de Oliveira, BS De Martinis, F Kapczinski, J Quevedo, R Roesler, N Schröder, AE Nardi, R Martín-Santos, JE Hallak, AW Zuardi, JA Crippa. Cannabidiol reduces the anxiety induced by simulated public speaking in treatment- naïve social phobia patients. Neuropsychopharmacology, 2011. [DOI | PubMed]
- K Singh, N Jamshidi, R Zomer, TJ Piva, N Mantri. Cannabinoids and prostate cancer: a systematic review of animal studies. Int J Mol Sci, 2020. [DOI | PubMed]
