Pan-cancer analysis identifies LIFR as a prognostic and immunological biomarker for uterine corpus endometrial carcinoma
Abstract
Background:
Leukemia inhibitory factor (LIF) exhibits significant tumor-promoting function, while its cognate receptor (LIFR) is considered to act as either a tumor promoter or suppressor. Dysregulation of LIF and LIFR is associated with the initiation, progression and metastasis of multiple cancer entities. Although increasing numbers of studies are revealing an indispensable critical role of LIFR in tumorigenesis for various different cancers, no systematic analysis of LIFR has appeared thus far.
Methods:
Here, we comprehensively analyzed the expression profile and prognostic value of LIFR, and correlations between LIFR and the infiltration of immune cells and clinicopathological parameters across different tumor types using several bioinformatic tools. The expression profile of LIFR in various tumor types and clinical stages was investigated using the TIMER2 and GEPIA2 databases. Genetic alternations of LIFR were extracted from cBioPortal. The prognostic value of LIFR was assessed using GEPIA2 and Sanger box databases, and correlations between LIFR expression and immune infiltration were analyzed using the CIBERSORT method and TIMER2 database. The correlations between LIFR expression and immune and stromal scores were assessed using ESTIMATE. We also analyzed correlations between LIFR and immunoregulators. Finally, we detected an effect of LIFR on Uterine Corpus Endometrial Carcinoma (UCEC) and evaluated the expression level of LIFR in clinical UCEC samples.
Results:
Aberrant expression of LIFR in cancers and its prognosis ability, especially in UCEC was documented. Significantly lower levels of LIFR expression level correlated with better prognosis in multiple tumor types. LIFR expression was positively correlated with the abundance of cancer-associated fibroblasts (CAFs) and endothelial cells in the tumor microenvironment. Additionally, LIFR expression was strongly associated with the presence of immune modulators and checkpoint genes. Overexpression of LIFR suppressed the migration and invasion of UCEC cells in vitro.
Conclusion:
Our pan-cancer detection data provided a novel understanding of the roles of LIFR in oncogenesis.
Article type: Research Article
Keywords: LIFR, cancer, prognosis, survival, immune infiltration
Affiliations: Department of Obstetrics and Gynecology, Zhengzhou Central Hospital Affiliated to Zhengzhou University, Zhengzhou, China; Metabolic Disease Research Center, Zhengzhou Central Hospital Affiliated to Zhengzhou University, Zhengzhou, China
License: Copyright © 2023 Zhang, Wang, Li, Li, Yang, You and Tang CC BY 4.0 This is an open-access article distributed under the terms of the Creative Commons Attribution License (CC BY). The use, distribution or reproduction in other forums is permitted, provided the original author(s) and the copyright owner(s) are credited and that the original publication in this journal is cited, in accordance with accepted academic practice. No use, distribution or reproduction is permitted which does not comply with these terms.
Article links: DOI: 10.3389/fonc.2023.1118906 | PubMed: 36925915 | PMC: PMC10011451
Relevance: Moderate: mentioned 3+ times in text
Full text: PDF (6.8 MB)
Introduction
The initiation, progression and metastasis of cancers have close connections to inflammation and inflammatory cytokines, but the underlying mechanisms are still poorly understood. Given the complexity of tumorigenesis, it is critical to conduct a pan-cancer survey of the expression of any potential gene of interest and to evaluate its clinical prognostic value and potential mechanisms of action. The publicly available functional genomics data available in TCGA (The Cancer Genome Atlas) and the GEO (Gene Expression Omnibus) have contributed to this endeavor in many different cancers.
LIF and LIFR, members of the interleukin-6 (IL-6) cytokine family, constitute a poorly-defined pathway connecting inflammation to cancer (ref. 1). Although other IL-6 family members have been shown to regulate the metastasis of multiple cancer types, the role of LIF and LIFR remains challenging to access. LIFR, also known as CD118, is a transmembrane receptor that mediates signal transduction of its corresponding ligands oncostatin M (OSM), LIF, cardiotrophin 1 (CT1) and Ciliary Neurotrophic Factor (CNTF) in multiple pathological conditions mainly in cancer progression and the promotion of metastasis (ref. 2). Among the ligands of LIFR, LIF is overexpressed and has been identified playing a tumor-promoting role in various tumors, including prostate, nasopharyngeal, breast, gastric, endometrial, colorectal, melanoma, osteosarcoma, lung and pancreatic cancers (ref. 2–ref. 10). Recently, increasing numbers of studies have been exploring the cancer type-specific role of LIFR in these cancers (ref. 11–ref. 16). LIFR is expressed in a variety of organs and cell types and is involved in angiogenesis, cancer progression, development and regulation of stem cells (ref. 2, ref. 4, ref. 10, ref. 17). Stromal and epithelial cells secrete LIF that binds the LIFR and activates PI3K/AKT, JAK/STAT1/3, mTORC1/P70S6k, MAPK and Hippo/YAP signaling pathways. Clinically, the activation of the LIF/LIFR axis is correlated with poor prognosis and resistance to anti-cancer therapies (ref. 18).
However, current studies have limited the investigation of LIFR to a few tumor types, and the correlation with prognosis and immune parameters remains unclear in most cancers. To explore LIFR expression at the pan-cancer level, we extracted LIFR expression at the gene and protein levels from public databases and evaluated its effects on survival, immune infiltration, immune-related genes, and functional pathways in various different cancers. Our results revealed the function of LIFR as a tumor suppressor in multiple tumors, indicating the low levels of LIFR expression may decrease patient survival rates. Furthermore, we validated a tumor suppressor role of LIFR in UCEC. In summary, LIFR is a promising therapeutic target and prognostic biomarker for many cancer entities.
Materials and methods
Expression profile analysis
The expression profile of LIFR between tumor and adjacent normal tissues was detected using TIMER2 (http://timer.cistrome.org/) and the GTEx data was obtained from GEPIA2 (http://gepia2.cancer-pku.cn/#analysis).
The relationship between LIFR expression and different pathological stages for various cancers was analyzed via GEPIA2.
The data of the total protein level of LIFR was acquired from UCLCAN web (http://ualcan.path.uab.edu/analysis-prot.html).
Prognostic analysis
We obtained the OS and DFS significance data of LIFR across all tumor types using “Survival Map” module of GEPIA2. We detected the effect of LIFR expression on OS and DFS in various cancer types. The low-expression and high-expression cohorts was splatted using cutoff-low (50%) and cutoff-high (50%) values as the expression thresholds. The survival plots were explored via the “Survival Analysis” module of GEPIA2.
The correlation between LIFR and prognosis including DFI, DSS and PFI was estimated by Sanger box (http://sangerbox.com) (ref. 19).
We used Kaplan-Meier analysis to analyze the different survival rates between the high- and low- expression groups to assess the prognostic value of LIFR. After adjusting for age and tumor stage, multivariable Cox regression analysis was used to explore the correlation between LIFR expression and DFI, DSS, and PFI.
Genetic alteration analysis
The genetic alternation data was collected from cBioPortal tool (https://www.cbioportal.org/) using “Quick Selection” and “TCGA Pan-Cancer Atlas Study” options. Then the mutation type, mutation frequency, and copy number variation were obtained by using “Cancer Type Summary” module. We displayed the mutated site information of LIFR in the schematic diagram of the protein structure or the 3D (Three-dimensional) structure via the “Mutations” module. We acquired the data of OS, DFS, and PFS differences for various cancer types with or without LIFR genetic alternation, and generated Kaplan-Meier plots with log-rank P-value.
Tumor immune microenvironment and immune cell infiltration
The correlation between LIFR expression and ESTIMATE score, immune score and the stromal score was evaluated via Sangerbox using ESTIMATE.
The correlation between immune infiltration and LIFR expression across various tumor types was analyzed by “Immune-Gene” module of the TIMER2 database. The association of LIFR expression with immune infiltration, such as macrophages, endothelial cells, CAFs, CD4+ T cells, and CD8+ T cells, was estimated applying the TIMER, QUANTISEQ, MCPCOUNTER, CIBERSORT, CIBERSORT-ABS, XCELL, and EPIC algorithms.
LIFR-related partners enrichment analysis
The protein-protein interaction network was conducted by STRING (https://string-db.org/) setting the following main parameters: meaning of network edges (“evidence”), active interaction sources (“experiments”), minimum required interaction score [“Low confidence (0.150)”], and max number of interactors to show (“no more than 50 interactors” in 1st shell).
The top 100 LIFR-correlated targeting genes were obtained using the “Similar Gene Detection” module of GEPIA2. Then we performed a pairwise gene Pearson correlation analysis of LIFR and selected genes. Furthermore, we generated the heatmap data of the selected genes using “Gene-Corr” module of TIMER2.
We combined the LIFR-binding and LIFR-correlated genes to performed KEGG pathway analysis using Sanger box database.
UCEC samples collection and western blot assay
UCEC samples were obtained from the Department of Obstetrics and Gynecology in the Zhengzhou Central Hospital. The use of tumor excisions was consented to by the Medical Ethics Committee of Zhengzhou Central Hospital. LIFR antibody was obtained from the Proteintech company (22779-1-AP).
CCK8 proliferation assay
LIFR stable overexpressed UCEC cell line Ishikawa were seeded in 96‐well plates for cell viability assay. CCK8 reagent was added to incubate at 37°C for 2h. The data was calculated according to the reagent instructions. The absorbance of each sample was measured at 450 nm. The CCK8 proliferation assay have been described previously in detail (ref. 20).
Cell migration and invasion assays
For Transwell migration assay, LIFR stable overexpressed UCEC cell line Ishikawa were separately placed in the top chamber of transwell chambers (8‐μm BioCoat Control Inserts, Corning Costar). The lower chamber was filled with 500 μl DMEM supplemented with 10% FBS. After 24 hours incubation at 37°C, the cells were fixed and stained. The cells in the top chambers were removed and counted. For invasion assay, cells were plated in the matrigel‐coated chamber and the migration assay was performed. The cell migration and invasion assays has been described previously in detail (ref. 21).
Results
The differential expression of LIFR between normal and tumor tissues
To identify the possible role of LIFR in carcinogenesis, we first assessed the differential expression of LIFR in different cells from normal and tumor tissues. LIFR showed the highest expression in midbrain, followed by basal ganglia and thalamus, with low tissue specificity (Figure S1A), while low expression of LIFR was detected in most tumor cell lines, with higher expression in AF22 (brain), SCLC-21H (lung) and HHSteC lines (mesenchymal) (Figure S1B). Next, we analyzed LIFR expression across 33 tumor types in TCGA via the TIMER database. As shown in f1, compared with normal tissues, we observed significant downregulation of LIFR in BLCA (Bladder Urothelial Carcinoma), BRCA (Breast invasive carcinoma), CESC (Cervical squamous cell carcinoma and endocervical adenocarcinoma), CHOL (Cholangiocarcinoma), COAD (Colon adenocarcinoma), ESCA (Esophageal carcinoma), HNSC (Head and Neck squamous cell carcinoma), KICH (Kidney Chromophobe), KIRC (Kidney renal clear cell carcinoma), KIRP (Kidney renal papillary cell carcinoma), LIHC (Liver hepatocellular carcinoma), LUAD (Lung adenocarcinoma), LUSC (Lung squamous cell carcinoma), PRAD (Prostate adenocarcinoma), READ (Rectum adenocarcinoma), STAD (Stomach adenocarcinoma), THCA (Thyroid carcinoma), and UCEC (Uterine Corpus Endometrial Carcinoma) (f1).

Because data on normal tissue distribution was not available for some tumor types in TCGA, we next analyzed differential expression of LIFR between normal and tumor tissues via the GTEx database. Downregulated expression of LIFR in tumor tissues was seen in ACC (Adrenocortical carcinoma), LAML (Acute Myeloid Leukemia), OV (Ovarian serous cystadenocarcinoma), TGCT (Testicular Germ Cell Tumors), and UCS (Uterine Carcinosarcoma), while there was a significant upregulation in LGG (Brain Lower Grade Glioma) and THYM (Thymoma) (f1). For other tumors, such as DLBC (Lymphoid Neoplasm Diffuse Large B-cell Lymphoma) and SARC (Sarcoma), there were no significant differences (Figure S1C). Overall, LIFR was significantly more weakly expressed in multiple cancers than in the corresponding normal tissues.
We also assessed LIFR expression at the protein level and found significant downregulation in BLCA, BRCA, CHOL, COAD, ESCA, HNSC, KICH, KIRC, KIRP, LIHC, LUAD, LUSC, PRAD, READ, STAD, THCA and UCEC tumor tissues (f1).
Finally, we sought correlations between LIFR expression and tumor pathological staging, which suggested stage-specific alternations in LIFR for a few tumors, such as CESC, KIRC and THCA (f1), while in most tumor types we found no significant correlations (Figure S2).
Prognostic value of LIFR
We investigated the prognostic value of LIFR and found that higher levels correlated with better overall survival (OS) for tumors of KIRC, KIRP, and LUAD within the TCGA datasets, but the opposite result for STAD(f2). Analysis of disease-free survival (DFS) showed a correlation between highly expressed LIFR and a worse prognosis for ACC, BLCA and STAD, although it was a protective factor for KIRC, PRAD and THCA (f2).

To further investigate the prognostic potential of LIFR, we analyzed some other prognostic indicators, including disease-specific survival (DSS), disease-free interval (DFI), and progression-free interval (PFI) via the Kaplan–Meier method and univariate Cox regression. Cox proportional hazards analysis indicated that high LIFR expression led to a poor DFI in CESC and ACC. On the contrary, elevated LIFR resulted in better DFI in BRCA, KIRP, PRAD, THCA and LIHC (f3). Patients with low LIFR had better DFI in ACC, CEAC, while in patients with BRCA, KIRP and LIHC, low LIFR expression was related to poorer DFI (f2).

Moreover, higher LIFR was significantly related to a poorer DSS in STAD and ACC. In contrast, low LIFR corelated with poorer DSS in KIRC, KIRP, LUAD and BRCA (f3). Kaplan-Meier analysis indicated that low LIFR was significantly associated with better DSS in ACC and PAAD, but high LIFR expression correlated with a better DSS for patients with BRCA, KIRC, KIRP, LUAD and SKCM-M (f2).
Regarding associations between LIFR expression and PFI, the results demonstrated that higher expression of LIFR was related to a poorer PFI of patients with ACC, STAD, and BLCA, but in patients with KIRC, KIRP, PRAD and THCA, LIFR expression exhibited the opposite correlation with prognosis (f3). Kaplan–Meier survival curves with were shown in f2. These data suggested that LIFR was an independent prognostic marker for many cancers.
Genetic alternation analysis of LIFR
The accumulation of genetic alternations influences human cancer development. Thus, the genetic alternations of LIFR were investigated in various human cancer samples. f4 showed that the highest frequency of LIFR alternation (>13%) was observed in SKCM for “mutation”, whereas DLBC exhibited the highest incidence of “amplification” (>9%) of copy number alteration (CNA). The types, case numbers and location of LIFR genetic alternations were depicted in f3. Missense mutation of LIFR was the main type of genetic alternation, with E391K detected in 3 cases of SKCM, 1 case of GBM, 1 case of STAD and 1 case of COAD (f4). This mutation induced a frame shift E (Glutamic acid) to K (Lysine) at the position 391 of LIFR protein. Next, we examined the 3D structure of the LIFR protein with this mutation (f4). Further, we investigated potential correlations between genetic alternations to LIFR and the clinical prognosis of cancers (f4). ACC cases with LIFR alternations had a poor prognosis in terms of OS, DSS and PFS (progression free survival). LIFR alternations were also correlated with poor DSS in CESC, with poor DSS in COAD, with poor OS in KIRC, and with poor DSS in STAD. However, LIFR alternations correlated with better DFS and PFS in UCEC. TMB (Tumor mutational burden) and MSI (Microsatellite instability) are crucial factors reflecting prognosis and immune response. Correlations between LIFR expression and TMB and MSI may be a potential biomarker for clinical immunotherapy response in patients with tumors with different LIFR expression patterns. As presented in Figure S3, we found strong correlations between LIFR expression and TMB and MSI in most cancer types (Figures S3A, B). We then explored the correlation of LIFR expression with genetic alterations in various tumor types. For Simple Nucleotide Variation (SNV), we found no significant correlation in most tumor types, with the exception of UCEC (Figure S3C). In terms of Copy Number Variation (CNV), we detected correlations of LIFR expression with genetic alterations for a few tumors, such as LGG, LUAD, BRCA, SARC, PRAD, MESO, OV, and BLCA (Figure S3D).

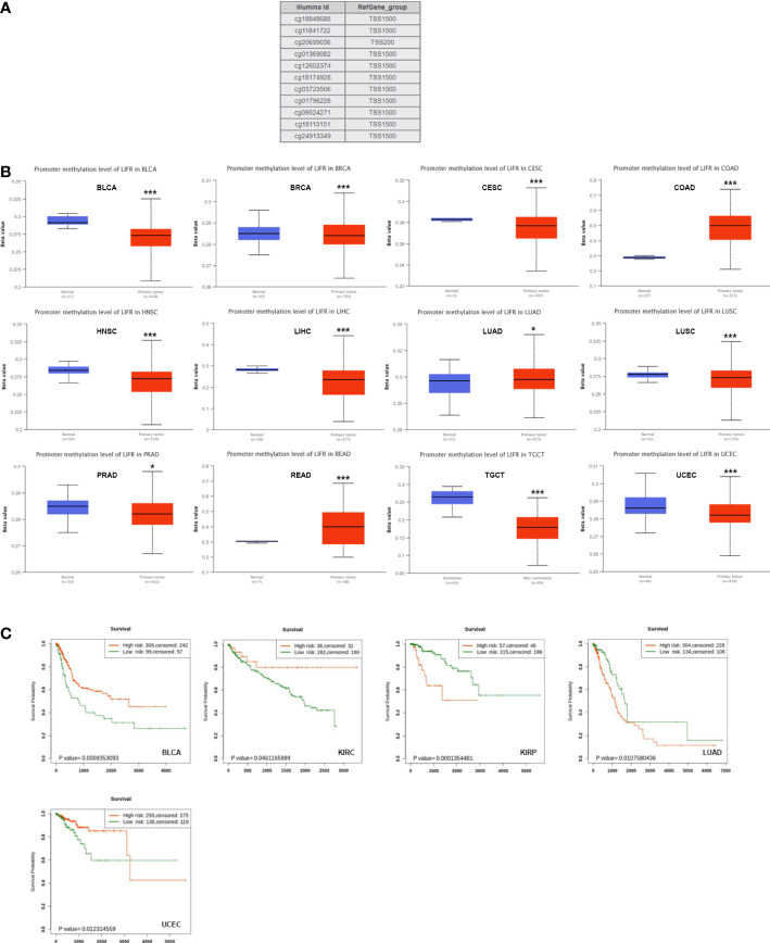
DNA methylation analysis of LIFR
DNA methylation directly affects cancer occurrence and progression. 11 probes were used to explore DNA methylation of LIFR (f5). We observed decreased DNA promotor methylation of LIFR in BLCA, BRCA, CESC, HNSC, LIHC, LUSC, PRAD, TGCT and UCEC tumor tissues. In contrast, significantly increased methylation of LIFR DNA promotor was observed in COAD, LUAD and READ tumor tissues according to the UALCAN database (f5). Further, we Further, we applied Kaplan-Meier survival analysis to explore relationships between LIFR methylation and patient prognosis (ref. 22). LIFR methylation was a protective factor for BLCA, KIRC and UCEC. Moreover, we observed a correlation between low LIFR methylation level and poor prognosis for KIRP and LUAD (f5). We then examined the relationship between DNA methylation of LIFR and LIFR expression. LIFR methylation correlated significantly with gene expression at multiple probes in many cancer types (Figure S4). These data indicated that the DNA methylation might be not the only reason of abnormal LIFR expression. Other possibilities may contribute to the abnormal expression of LIFR, which need further exploration.

The correlation between LIFR and tumor purity, immunoregulation associated genes and immune checkpoints
We quantified tumor purity based on the estimation score, which was used to estimate stomal and immune components in tumor tissues. LIFR was significant positively related to the estimate score in several tumors, such as ESCA, COAD, STAD, HNSC, LIHC, SKCM, BLCA, READ, PAAD, DLBC and CHOL, but there was a negative correlation in GBM, UCEC, KIRP, THCA, ACC (Figure S5). Regarding the immune score, there was a significantly positive correlation in ESCA, COAD, STAD, HNSC, BLCA, READ, PAAD and CHOL, while there was a clear negative correlation in GBM, UCEC, KIRP, THCA and ACC (Figure S6). Additionally, LIFR was positively correlated with the stromal score in BRCA, ESCA, COAD, STAD, HNSC, LIHC, SKCM, BLCA, READ, PAAD, USC, LAML and CHOL (Figure S7). These results indicated that elevated LIFR was usually accompanied by immune infiltration in the tumor microenvironment.
Next, we determined the relationship between LIFR and immunoregulation-related genes, and saw clear correlations in most cancer types (f6). The correlation between LIFR and immune checkpoints was shown as f7. In most tumors, except LAML, UCS, SKCM, UVM, MESO and SARC, significant correlations were present between the expression of LIFR and recognized immune checkpoints such as EDNRB (Endothelin receptor type B), C10orf54 (V-type immunoglobulin domain-containing suppressor of T-cell activation), HMGB1 (High mobility group protein B1), CX3CL1, TNFSF4 (Tumor necrosis factor ligand superfamily member 4), BTN3A1 (Butyrophilin subfamily 3 member A1), ENTPD1 (Ectonucleoside triphosphate diphosphohydrolase 1) and TLR4 (toll-like receptor 4), suggesting a potential correlation between LIFR and known immune checkpoints. Notably, LIFR was positively correlated with EDNRB in all tumors (f7).


Immune infiltration analysis
The infiltration of immune cells in tumors intimately affects their initiation, progression and metastasis (ref. 23, ref. 24). Therefore, we sought a correlation between LIFR expression and various immune infiltrates across human cancers (f8). Overall, LIFR was positively related to many kinds of cells in the microenvironment, including endothelial cells, cancer-associated fibroblasts, monocytes, mast cells and hematopoietic stem cells. However, LIFR was negatively correlated with natural killer T cell (NKT) abundance. This profile suggested that LIFR has a critical role in immune-oncological interactions. Interestingly, in some tumors, the trend of the relationship was subtly different because of different immune infiltration ratios in various tumors.

Enrichment analysis of LIFR-related partners
To identify the mechanism of LIFR action in tumorigenesis and cancer progression, we explored targeting LIFR-interacting proteins and LIFR-expression related genes and performed functional enrichment analysis. We identified several experimentally detected LIFR-binding proteins from the STRING dataset. The interaction network was shown in f9. Based on the GEPIA2 tool, we acquired genes related to LIFR expression. In f9, LIFR was seen to be positively correlated with BBS2 (Bardet-Biedl syndrome 2 protein), RANBP3L (Ran-binding protein 3-like), SPARCL1 (SPARC-like protein 1), WASF3 (Actin-binding protein WASF3) and ZHX3 (Zinc fingers and homeoboxes protein 3) (f9). The heatmap showed positive correlations in most tumor types (f9). We then conducted functional enrichment analyses by combining the two datasets. The results suggested that “JAK-STAT signaling pathway”, “signaling pathways regulating pluripotency of stem cells” and “Wnt signaling pathway” might be related to the tumor pathogenesis function of LIFR (f9).

The expression and functional role of LIFR in UCEC
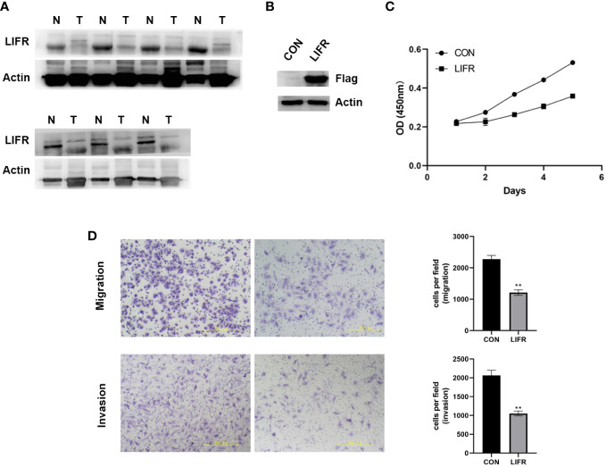
To clarify whether LIFR is an anti-tumorigenic factor in UCEC, we investigated its expression in 7 pairs of UCEC clinical samples by Western blot. LIFR was expressed at a low level in UCEC tumor tissues (f10). We overexpressed LIFR in the human UCEC cell line Ishikawa and the efficiency of LIFR expression was confirmed as shown in f10. CCK8 assay showed that the overexpression of LIFR decreased the viability of Ishikawa cells in vitro (f10).

To determine whether LIFR is a functional gene in UCEC cells, we estimated cancer cell migrative and invasive abilities by Trans-well migration/invasion assays. We investigated whether LIFR overexpression repressed the migrative and invasive capacities of Ishikawa. The migration and invasion of UCEC cells were remarkably suppressed upon LIFR overexpression in Ishikawa (f10), indicating that LIFR represses the progression and aggression of UCEC.
Discussion
Cancers are the second major cause of death worldwide (ref. 25), so an improved understanding of how they arise and how to treat them more effectively remains a pressing need. Although increasing numbers of studies have investigated the expression and functions of LIF within various cancers, there are still have limitation of clinical trials that explore a therapeutic agents aimed at affecting LIF signaling for improving outcomes for patients with cancers.
As a pleiotropic glycoprotein, LIF belongs to the IL-6 cytokine family and is highly conserved across species. The interaction of LIF-LIFR triggers multiple signaling pathways, such as AKT, mTOR and STAT3 (ref. 9, ref. 26), thus providing an impetus to tumor cell EMT, migration and invasion, both in vitro and in vivo. LIF mediates signaling via membrane receptor complex comprised of gp130 and LIFR (ref. 27). LIF-LIFR signaling is involved in cancer progression and its deregulation occurs in multiple cancers. Studies have confirmed the oncogenic functions of LIF-LIFR in tumor stemness, progression, alterations in the tumor microenvironment and therapy resistance (ref. 18, ref. 26, ref. 28).
Increasingly, the focus has been on the functional exploration of LIFR in disease, but whether LIFR is correlated with the oncogenesis of certain cancer types, or just participates in more common pathways modulating cancer pathogenesis, is still unclear. Thus, we performed a pan-cancer analysis of LIFR. We comprehensively analyzed the profiles of LIFR expression in various tumor types in TCGA database. We also systematically investigated protein data and other genetic alternations and molecular features.
This study explored LIFR expression level and prognostic landscape in pan-cancer. We report that LIFR is more highly expressed in LGG and THYM than the corresponding normal tissues, whereas lower LIFR is present in ACC, BLCA, BRCA, CESC, CHOL, COAD, ESCA, HNSC, KICH, KIRC, KIRP, LAML, LIHC, LUAD, LUSC, OV, PRAD, READ, STAD, TGCT, THCA, UCEC and UCS tumor tissues. Studies have detected the decreased expression level of LIFR and identified the tumor suppressor role of LIFR in different tumor types, such as liver cancer, breast cancer, gallbladder cancer, gastric cancer, lung cancer, pancreatic cancer, clear cell renal cell carcinoma, and colorectal cancer. However, a plethora of evidence has indicated that LIFR performs as a marker of poor prognosis and is highly expressed in several types of tumor tissues, such as melanoma and prostate carcinoma. Based on the results surveyed here, LIFR expression in BRCA tumor tissues is clearly lower than in the corresponding normal tissues. Furthermore, the functional pathway analysis showed the enrichment of “JAK-STAT signaling pathway” among the top hits. LIFR had been previously identified as a suppressor of breast cancer and metastasis (ref. 15, ref. 29). Recent studies indicated that the activation of LIFR and downstream STAT3 signaling maintained breast cancer cells in a dormant state and that loss of the LIFR-STAT3 axis led to enhanced proliferation of cancer cells and to bone destruction (ref. 30). Furthermore, HDAC inhibitors stimulated LIFR expression in breast cancer cells and reduced proliferation rates (ref. 30–ref. 32). These results imply a critical role for LIFR in BRCA. Collectively, LIFR served as an anti-tumor gene in multiple human cancers. However, LIFR does not always act as a suppressor in carcinogenetic processes, and its function in each type of cancer should be examined through targeted research. Differences in the expression level of LIFR in different tumors suggest distinct underlying mechanisms of action.
Survival analysis revealed a protective function of LIFR in KIRC. Lei et al. explored the function and mechanism of action of LIFR in clear cell renal cell carcinoma (ccRCC), and found that high LIFR expression predicted a better prognosis and repressed the aggressive tumor phenotype. Moreover, LIFR knockdown promoted the invasion and migration of ccRCC cell lines. Notably, they identified the Hippo pathway as the potential downstream target of LIFR, where LIFR inhibition repressed the kinase activity and upregulated the intracellular Yes-associated protein (YAP) level (ref. 33).
We further report that low LIFR expression usually predicted poor OS for patients with KIRC, KIRP and LUAD, but predicted better OS in STAD. For DFS, high LIFR expression resulted poor prognosis in ACC, BLCA, and STAD, but had opposite results in KIRC, PRAD, and THCA. For DFI, low LIFR expression usually predicted better prognosis for patients with ACC and CESC, but predicted poor DFI in BRCA, KIRP, and LIHC. Moreover, higher LIFR was significantly related to a poorer DSS in STAD and ACC. In contrast, low LIFR corelated with poorer DSS in KIRC, KIRP, LUAD and BRCA. Regarding associations between LIFR expression and PFI, the results demonstrated that higher expression of LIFR was related to a poorer PFI of patients with ACC, STAD, and BLCA, but in patients with KIRC, KIRP, PRAD and THCA, LIFR expression exhibited the opposite correlation with prognosis. All these data suggest that LIFR could be a novel biomarker for predicting prognosis.
UCEC tumor immune microenvironment plays an important role in the progression of UCEC. Our results showed that LIFR expression was significantly correlated with the stromal scores in 19 types of cancers, was correlated with the immune scores in 22 types of cancers, and was especially significantly negatively correlated with the immune scores in UCEC. Moreover, we observed that LIFR expression was significantly positively correlated with B cells, CAFs, endothelial cells, mast cells, and neutrophil cells in UCEC.
The bioinformatics data showed the decreased expression of LIFR in tumor tissues compared with normal tissues, and we identified the downregulated expression of LIFR in our collected clinical samples. For genetic alternations of LIFR, the altered group was correlated with better DFS and PFS in UCEC. While according to the data from TCGA, there was no statistically significant correlation between LIFR expression and prognosis for UCEC. We are collecting more clinical samples, and then we will further analyze the expression of LIFR and its relationship with prognosis in the future. We further illustrated the function of LIFR in UCEC by molecular biology methods and demonstrated that the overexpression of LIFR significantly inhibited the proliferation, migration and invasion abilities in UCEC cells. Nonetheless, additional experiments both in vitro and in vivo are needed to verify our findings.
In conclusion, our comprehensive pan-cancer survey identified a statistically significant correlation between LIFR expression and prognosis, immune cell infiltration, microsatellite instability, and tumor mutation burden for various cancer types, contributing to clarifying the function of LIFR in tumorigenesis from a variety of perspectives. Our present data identified suppressor effects of LIFR on the progression and migration of UCEC, indicating the potential role of LIFR for predicting patient prognosis and clinical therapy.
Data availability statement
The original contributions presented in the study are included in the article/Supplementary Material. Further inquiries can be directed to the corresponding author.
Author contributions
FZ and LNT were responsible for experimental design, experimental analysis and thesis writing. YLW, HJL, LL, XFY and XYY were responsible for data screening and collection. FZ and LNT were responsible for the guidance and review of the thesis. All authors contributed to the article and approved the submitted version.
References
- S Rose-John. Interleukin-6 family cytokines.. Cold Spring Harb Perspect Biol (, 2018. [DOI | PubMed]
- S Kang, M Narazaki, H Metwally, T Kishimoto. Historical overview of the interleukin-6 family cytokine.. J Exp Med (, 2020. [DOI | PubMed]
- SB Bian, Y Yang, WQ Liang, KC Zhang, L Chen, ZT Zhang. Leukemia inhibitory factor promotes gastric cancer cell proliferation, migration, and invasion Via the lifr-Hippo-Yap pathway.. Ann N Y Acad Sci (, 2021. [DOI | PubMed]
- S Dziennis, NJ Alkayed. Role of signal transducer and activator of transcription 3 in neuronal survival and regeneration.. Rev Neurosci (, 2008. [DOI]
- S Kuphal, S Wallner, AK Bosserhoff. Impact of lif (Leukemia inhibitory factor) expression in malignant melanoma.. Exp Mol Pathol (, 2013. [DOI]
- X Li, Q Yang, H Yu, L Wu, Y Zhao, C Zhang. Lif promotes tumorigenesis and metastasis of breast cancer through the akt-mtor pathway.. Oncotarget (, 2014. [DOI | PubMed]
- B Liu, Y Lu, J Li, Y Liu, J Liu, W Wang. Leukemia inhibitory factor promotes tumor growth and metastasis in human osteosarcoma Via activating Stat3.. APMIS (, 2015. [DOI]
- S Liu, HI Gandler, I Tosic, DQ Ye, ZT Giaccone, DA Frank. Mutant kras downregulates the receptor for leukemia inhibitory factor (Lif) to enhance a signature of glycolysis in pancreatic cancer and lung cancer.. Mol Cancer Res (, 2021. [DOI]
- SC Liu, NM Tsang, WC Chiang, KP Chang, C Hsueh, Y Liang. Leukemia inhibitory factor promotes nasopharyngeal carcinoma progression and radioresistance.. J Clin Invest (, 2013. [DOI]
- YN Liu, S Niu, WY Chen, Q Zhang, Y Tao, WH Chen. Leukemia inhibitory factor promotes castration-resistant prostate cancer and neuroendocrine differentiation by activated Zbtb46.. Clin Cancer Res (, 2019. [DOI]
- Q Liu, G Cao, Y Wan, C Xu, Y He, G Li. Hsa_Circ_0001073 targets mir-626/Lifr axis to inhibit lung cancer progression.. Environ Toxicol (, 2021. [DOI]
- Y Li, H Zhang, Y Zhao, C Wang, Z Cheng, L Tang. A mandatory role of nuclear Pak4-lifr axis in breast-to-Bone metastasis of eralpha-positive breast cancer cells.. Oncogene (, 2019. [DOI]
- S Lv, L Ji, B Chen, S Liu, C Lei, X Liu. Histone methyltransferase Kmt2d sustains prostate carcinogenesis and metastasis Via epigenetically activating lifr and Klf4.. Oncogene (, 2018. [DOI]
- HX Wu, X Cheng, XQ Jing, XP Ji, XZ Chen, YQ Zhang. Lifr promotes tumor angiogenesis by up-regulating il-8 levels in colorectal cancer.. Biochim Biophys Acta Mol Basis Dis (, 2018. [DOI]
- D Chen, Y Sun, Y Wei, P Zhang, AH Rezaeian, J Teruya-Feldstein. Lifr is a breast cancer metastasis suppressor upstream of the hippo-yap pathway and a prognostic marker.. Nat Med (, 2012. [DOI]
- W Tang, K Ramasamy, SMA Pillai, B Santhamma, S Konda, P Pitta Venkata. Lif/Lifr oncogenic signaling is a novel therapeutic target in endometrial cancer.. Cell Death Discovery (, 2021. [DOI | PubMed]
- J Shao, W Zhu, Y Ding, H Zhu, X Jing, H Yu. Phosphorylation of lifr promotes prostate cancer progression by activating the akt pathway.. Cancer Lett (, 2019. [DOI]
- S Halder, S Parte, P Kshirsagar, S Muniyan, HB Nair, SK Batra. The pleiotropic role, functions and targeted therapies of Lif/Lifr axis in cancer: Old spectacles with new insights.. Biochim Biophys Acta Rev Cancer (, 2022. [DOI | PubMed]
- R Bonneville, MA Krook, EA Kautto, J Miya, MR Wing, HZ Chen. Landscape of microsatellite instability across 39 cancer types.. JCO Precis Oncol (, 2017. [DOI | PubMed]
- X Li, Y Cao, X Yu, F Jin, Y Li. A novel autophagy-related genes prognostic risk model and validation of autophagy-related oncogene Vps35 in breast cancer.. Cancer Cell Int (, 2021. [DOI | PubMed]
- F Wang, Y Gao, L Tang, K Ning, N Geng, H Zhang. A novel Pak4-Cebpb-Cldn4 axis involving in breast cancer cell migration and invasion.. Biochem Biophys Res Commun (, 2019. [DOI]
- C Zhang, N Zhao, X Zhang, J Xiao, J Li, D Lv. Survivalmeth: A web server to investigate the effect of DNA methylation-related functional elements on prognosis.. Brief Bioinform (, 2021. [DOI | PubMed]
- WH Fridman, J Galon, MC Dieu-Nosjean, I Cremer, S Fisson, D Damotte. Immune infiltration in human cancer: Prognostic significance and disease control.. Curr Top Microbiol Immunol (, 2011. [DOI | PubMed]
- A Steven, B Seliger. The role of immune escape and immune cell infiltration in breast cancer.. Breast Care (Basel) (, 2018. [DOI | PubMed]
- 25 Who organization cancer key facts (2021). Available at: https://www.who.int/news-room/fact-sheets/detail/cancer.
- J Christianson, JT Oxford, CL Jorcyk. Emerging perspectives on leukemia inhibitory factor and its receptor in cancer.. Front Oncol (, 2021. [DOI | PubMed]
- N Stahl, TG Boulton, T Farruggella, NY Ip, S Davis, BA Witthuhn. Association and activation of jak-tyk kinases by cntf-Lif-Osm-Il-6 beta receptor components.. Science (, 1994. [DOI]
- S Viswanadhapalli, KV Dileep, KYJ Zhang, HB Nair, RK Vadlamudi. Targeting Lif/Lifr signaling in cancer.. Genes Dis (, 2022. [DOI]
- E Iorns, TM Ward, S Dean, A Jegg, D Thomas, N Murugaesu. Whole genome in vivo rnai screening identifies the leukemia inhibitory factor receptor as a novel breast tumor suppressor.. Breast Cancer Res Treat (, 2012. [DOI | PubMed]
- RW Johnson, EC Finger, MM Olcina, M Vilalta, T Aguilera, Y Miao. Induction of lifr confers a dormancy phenotype in breast cancer cells disseminated to the bone marrow.. Nat Cell Biol (, 2016. [DOI]
- H Zeng, J Qu, N Jin, J Xu, C Lin, Y Chen. Feedback activation of leukemia inhibitory factor receptor limits response to histone deacetylase inhibitors in breast cancer.. Cancer Cell (, 2016. [DOI]
- ME Clements, L Holtslander, C Edwards, V Todd, SDR Dooyema, K Bullock. Hdac inhibitors induce lifr expression and promote a dormancy phenotype in breast cancer.. Oncogene (, 2021. [DOI]
- C Lei, S Lv, H Wang, C Liu, Q Zhai, S Wang. Leukemia inhibitory factor receptor suppresses the metastasis of clear cell renal cell carcinoma through negative regulation of the yes-associated protein.. DNA Cell Biol (, 2018. [DOI]
