Does the LHPP gene share a common biological function in pancancer progression?
Abstract
Supplementary Information:
The online version contains supplementary material available at 10.1186/s12920-022-01396-5.
Article type: Research Article
Keywords: LHPP, Tumor suppressor, Pancancer, Bioinformatics
Affiliations: grid.440288.20000 0004 1758 0451Department of Thoracic Surgery, Shaanxi Provincial People’s Hospital, Youyi Road 256, Xi’an, 710068 Shaanxi China; grid.452438.c0000 0004 1760 8119Department of Surgical Oncology, The First Affiliated Hospital of Xi’an Jiaotong University, Yanta Road, Xi’an, 710060 Shaanxi China
License: © The Author(s) 2022 CC BY 4.0 Open AccessThis article is licensed under a Creative Commons Attribution 4.0 International License, which permits use, sharing, adaptation, distribution and reproduction in any medium or format, as long as you give appropriate credit to the original author(s) and the source, provide a link to the Creative Commons licence, and indicate if changes were made. The images or other third party material in this article are included in the article’s Creative Commons licence, unless indicated otherwise in a credit line to the material. If material is not included in the article’s Creative Commons licence and your intended use is not permitted by statutory regulation or exceeds the permitted use, you will need to obtain permission directly from the copyright holder. To view a copy of this licence, visit http://creativecommons.org/licenses/by/4.0/. The Creative Commons Public Domain Dedication waiver (http://creativecommons.org/publicdomain/zero/1.0/) applies to the data made available in this article, unless otherwise stated in a credit line to the data.
Article links: DOI: 10.1186/s12920-022-01396-5 | PubMed: 36376886 | PMC: PMC9661738
Relevance: Moderate: mentioned 3+ times in text
Full text: PDF (6.0 MB)
Introduction
Cancer is one of the biggest threats to public health globally. In a recent study [ref. 1], 1,898,160 new cancer cases and 608,570 cancer deaths were projected to occur in the United States in 2021. Prostate, bronchus and lung and colorectal cancers (CRCs), which account for 46% of all incident cases, are the three leading cancers in men; breast, bronchus and lung and colorectal cancers, which account for 51%, are three leading cancers in women [ref. 1]. Tumorigenesis is an extremely complicated process to study. Therefore, we conducted a pancancer analysis based on the tumor suppressor gene LHPP, including its relevance to clinical prognosis and potential molecular mechanisms, to develop new therapeutic targets. Currently, many public databases provide convenience for performing pancancer research, such as TCGA, GEO, and GTEX [ref. 2–ref. 4]. There have been many pancancer analyses of oncogenes via using these databases.
LHPP (phospholysine phosphohistidine inorganic pyrophosphate phosphatase) protein, also known as HDHD2B, was originally identified in bovine liver and is highly conserved from worms to human beings [ref. 5–ref. 8]. LHPP protein plays a pivotal role in epigenetics, which is also associated with regulating carcinogenic activity. Recently, LHPP-mediated histidine dephosphorylation was observed in various biological behaviors, such as the development of liver cancer, and the self-renewal of mouse embryonic stem cells and intestinal inflammation. Because of its possible role in histidine phosphorylation, LHPP protein has attracted increasing attention from researchers. In addition, a reduction in LHPP expression was observed in different cancer types [ref. 5, ref. 9–ref. 14]. Our previous study also demonstrated that LHPP could repress the proliferation and progression of colorectal cancer cells by inhibiting PI3K/AKT pathway [ref. 15]. In addition, our team suggested that LHPP protein might impede the metastasis of colorectal cancer by mediating the phosphorylation of Smad3 in TGF-β/Smad canonical pathway [ref. 16]. Based on these results and references, we hypothesized that LHPP might be involved in the development of pancancer and play a common role in the progression of different cancer types. Therefore, pancancer analysis was performed to explore potential therapeutic targets by using bioinformatics.
Our research primarily uncovered the expression profile of LHPP across 33 cancer types using TCGA, GTEX and GEO databases. In addition to the expression results, we also analyzed the survival status, genetic alteration, immune infiltration of LHPP in multiple human cancers. This comprehensive study might provide a new perspective for understanding the progression of tumors.
Materials and methods
Gene and protein expression analysis
The Tumor Immune Estimation Resource, version 2 (TIMER2) website [ref. 17] (tumor immune estimation resource, version 2, http://timer.cistrome.org/) website provided us with data to analyse the expression difference of LHPP between the tumor tissues and adjacent normal tissues.We input LHPP into the “Gene_DE” module of TIMER2. Then, the Gene Expression Profiling Interactive Analysis, version 2 (GEPIA2) [ref. 18] (http://gepia2.cancer-pku.cn/#analysis) tool was used to obtain box plots of the expression difference of certain tumors with limited normal tissues in TCGA (e.g., TCGA-sarcoma (SARC); TCGA-testicular germ cell tumors (TGCT)) from the Genotype-Tissue Expression (GTEx) database (P value cutoff = 0.01; log2FC cutoff = 1). The GTEx [ref. 19] data were also used to prove the conclusions obtained from TCGA database. Additionally, the GEPIA2 online tool depicted LHPP expression in different pathological stages of various cancers. The log2 [transcripts per million (TPM) + 1] converted expression data were applied to box-line plots or violin plots. Moreover, LHPP protein expression differences between normal tissues and tumor tissues were described via using the UALCAN portal (http://ualcan.path.uab.edu/analysisprot.html) [ref. 20, ref. 21] and Clinical Proteomic Tumor Analysis Consortium (CPTAC) dataset [ref. 22]. Then immunohistochemistry (IHC) staining images of LHPP expression were downloaded and analyzed from the Human Protein Atlas (HPA) database (http://www.proteinatlas.org/) [ref. 23].
Immunohistochemistry (IHC)
IHC was performed as described previously [ref. 15, ref. 16]. Briefly, heterologous tumor tissues and adjacent normal tissues were fixed in formaldehyde and embedded in paraffin. Before immunostaining, 4-µm-thick tissue sections were dewaxed in xylene and washed three times in PBS. Then, goat serum (10%) was used to block nonspecific staining for approximately 30 min. Sections were incubated with rabbit polyclonal antibodies against LHPP (dilution 1:200; Catalog no. 15759-1-AP; Proteintech) overnight at 4 °C. Two independent investigators evaluated staining blindly.
Western blot assay
Western blot analysis was performed as described previously [ref. 15, ref. 16]. Briefly, total protein was extracted from cells or tissues using RIPA buffer with protease inhibitors. Equal amounts of protein (20–30 µg) were separated via SDS-PAGE (10–12% gel) and then transferred to PVDF membranes. The membranes were blocked with 5% milk and incubated with primary antibodies overnight at 4 °C, followed by incubation with the secondary antibody (dilution 1:5000) at room temperature. The bands were visualized using Immobilon Western Chemilum HRP Substrate (cat. no. WBKLS0100; Millipore).
Survival prognosis analysis
Subsequently, we focused on how LHPP expression correlated with prognosis including overall survival (OS) and disease-free survival (DFS). Significance map data and survival plots of LHPP across all TCGA tumors were described using the GEPIA2 module. All cases were divided into high-performance and low-performance queues with cutoff values of high (50%) and low (50%). The log-rank test was used to evaluate significant differences between two groups.
Genetic alternation analysis
The genetic alteration data, including alternation frequency, mutation type, mutated site, copy number alternation (CNA), and three-dimensional structure of LHPP protein, were downloaded from the cBioPortal (CBP) tool (https://www.cbioportal.org/) [ref. 24]. To obtain overall, disease-free, progression-free survival data, the “Comparison” module in CBP was used to analyze significant differences with or without LHPP genetic alternation. Kaplan‒Meier plots with log-rank P values are depicted as well.
The relationship between LHPP expression and the tumor microenvironment
The correlation between LHPP expression and the tumor micro-environment was explored by using the ‘Immune-Gene’ module of the TIMER2 online tool. We selected cancer-associated fibroblasts, CD8 + T cells and endothelial cells for further analysis. The TIMER, CIBERSORT, CIBERSORT-ABS, QUANTISEQ, XCELL, MCPCOUNTER and EPIC algorithms were used for immune infiltration estimations [ref. 25, ref. 26]. The P values and partial correlation (cor) values were calculated by purity-adjusted Spearman’s rank correlation test. The heatmaps and scatter plots are shown.
Cell culture
The human gastric cell line HGC27 was purchased from the Cell Bank of the Chinese Academy of Sciences (Shanghai China) and cultured in complete RPMI 1640 medium (HyClone, USA). The medium was supplemented with 10% fetal bovine serum (FBS Gibco) and a 1% penicillin–streptomycin mixture. Cells were maintained at 37 °C in a humidified incubator with 5% CO2.
Cell transfection
The cell transfection protocol was described previously [ref. 15, ref. 16]. A total of 20–30% of cells were stably transfected with LHPP lentiviruses (LV) or negative control LVs (NC) according to the manufacturer’s protocol (viral volume = MOI × cell numbers/viral titers; GeneChem Co., Ltd, Shanghai, China; MOI = 20, cell numbers: 1–5 × 105, viral titers: 4 × 108). Lentiviral vectors used the GV358 system combined with the cytomegalovirus promoter-driven puromycin gene and green fluorescent protein.
Colony formation assay
The colony formation assay was described previously [ref. 15, ref. 16]. Briefly, cells were plated (1000–2000 per well) in culture plates for 3–4 weeks at 37 °C in a humidified environment and then stained with crystal violet staining solution (1%) for 30 min. The stained colonies were imaged using a camera and counted using a microscope. Only colonies containing more than 50 cells were counted.
Transwell assays
The Transwell assays were described previously [ref. 15, ref. 16]. Briefly, Transwell cells (1 × 105) were plated on top of a 24-well Corning 8 μm pore membrane with serum-free medium. The matrix gel was added on top of the Transwell chamber (BD, USA, dilution 1:8, 50–80 μl, diluted with medium). After 24–48 h, invading cells were fixed with 4% paraformaldehyde and stained with crystal violet. Microscopy was used to image migrating cells and count cell numbers.
Statistical analysis
The statistical data were calculated using GraphPad Prism 6 software. A two-tailed Student’s t test was used to analyze the statistical significance between different groups. P < 0.05 was regarded as statistically significant.
Results
LHPP gene expression in different tumors
Primarily, we evaluated the expression levels of the LHPP gene among all 33 cancer types in the TCGA database. Consequently, 11 kinds of cancers were significantly changed, accounting for 33.3% of all types. The LHPP expression level was apparently higher in normal tissues of bladder urothelial carcinoma (BLCA), cholangiocarcinoma (CHOL), colon adenocarcinoma (COAD), glioblastoma multiforme (GBM), kidney chromophobe (KICH), kidney renal clear cell carcinoma (KIRC), pheochromocytoma and paraganglioma (PCPG), prostate adenocarcinoma (PRAD), and stomach adenocarcinoma (STAD) than in the corresponding cancer tissues (Fig. 1A). In contrast, the LHPP gene had obviously lower expression in lung adenocarcinoma (LUAD) normal tissues than in adjacent cancer tissues (Fig. 1A).

For tumors without normal tissues matched as controls, such as lymphoid neoplasm diffuse large B-cell lymphoma (DLBC), acute myeloid leukemia (LAML), brain lower grade glioma (LGG), ovarian cystadenocarcinoma (OV), sarcoma (SARC), testicular germ cell tumors (TGCT), thymoma (THYM) and uterine carcinosarcoma (UCS), we further examined the LHPP expression data in GTEx. As shown in Fig. 1B, LHPP gene expression levels were definitely reduced in tumor tissues compared with normal tissues among sarcoma (SARC) and testicular germ cell tumors (TGCT). Additionally, we did not find a difference in LGG or UCS. However, LHPP expression in cancer tissues was apparently increased in DLBC, LAML, OV and THYM. Generally, we found that LHPP expression levels were impaired in the majority of human tumors, which suggested that the LHPP gene might serve as a tumor suppressor. In addition, we utilized the GEPIA2 online tool to reveal the relationship between LHPP expression and tumor pathological stages. In most tumor types, there was no clear association between LHPP expression and pathological stage (Fig. 1C).
In addition to transcription, LHPP protein levels were also assessed using the National Cancer Institute’s CPTAC dataset. The data suggested that the total protein level of LHPP was remarkably lower in COAD, RCC, OV and UCEC cancer tissues than in the corresponding controls (Fig. 2, all P < 0.001). Interestingly, we found that LHPP protein levels were obviously attenuated at the initial stage of tumor development, which suggested that LHPP protein might play an important role in maintaining the development of normal tissues. Moreover, we downloaded representative images of IHC from the HPA database. The results were consistent with previous conclusions (Fig. 2).

Survival data analysis
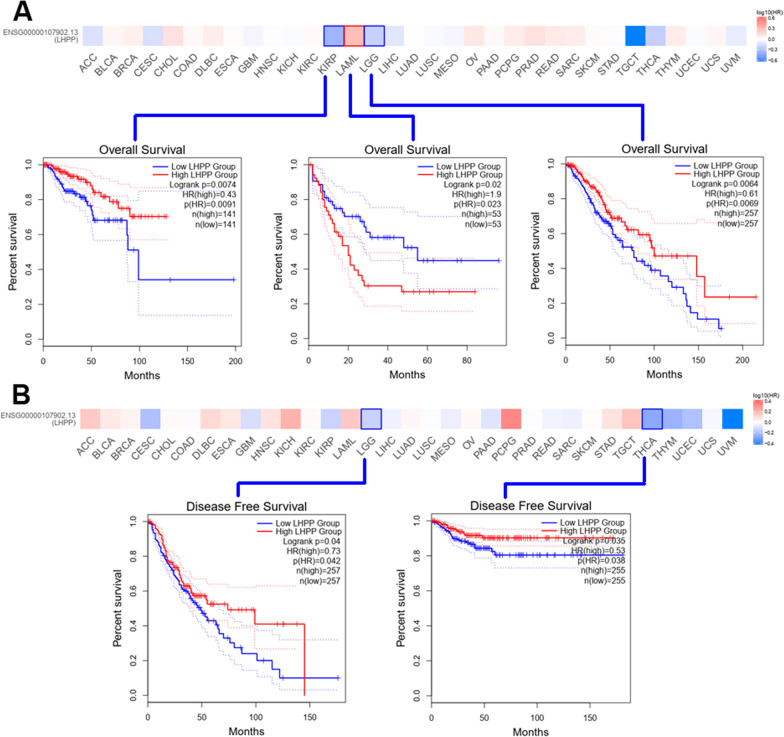
Next, taking advantage of the TCGA and GEO databases, we paid attention to the correlation between LHPP gene expression and patient prognosis, including overall survival (OS) and disease-free survival (DFS). Cancer cases were divided into two groups according to the performance status of LHPP gene expression, namely, the high-expression group and the low-expression group. As presented in Fig. 3A, high expression of the LHPP gene was closely associated with better prognosis of overall survival in KIRP (P value = 0.0074) and LGG (P value = 0.0064) in the TCGA project. Disease-free survival data (Fig. 3B) also elucidated a similar tendency that a better prognosis could be observed in LGG (P value = 0.04) and THCA (P value = 0.035). Conversely, we found that high LHPP expression was markedly connected with a poorer prognosis of OS in LAML (P value < 0.02). Overall, as we expected, patients with high LHPP expression had a better prognosis of OS and DFS, which indicated that LHPP might suppress the progression of tumors.

Genetic alteration data
Generally, the accumulation of genetic alterations causes the development of human cancers. Therefore, in this study, the genetic pattern of the LHPP gene was further analyzed in different cancer types from the TCGA project. There were four main genetic alterations: mutation, structural variant, amplification, and deep deletion. According to our data (presented in Fig. 4A), amplification was the most common genetic alteration type, mainly occurring in stomach adenocarcinoma, uterine corpus endometrial carcinoma, ovarian serous cystadenocarcinoma, adrenocortical carcinoma, esophageal carcinoma, pheochromocytoma and paraganglioma. Additionally, the highest frequency of LHPP genetic alteration (3.86%) was occurred in stomach adenocarcinoma with amplification as the primary alteration type, and the rate of amplification in STAD was 2.50%. Among different cancer types, LGG possessed the highest occurrence of the ‘deep deletion’ type, with a frequency of 1.95%. Interestingly, we noticed that brain lower grade glioma patients (LGG) with high LHPP expression had better overall survival and disease-free survival (Fig. 3). Therefore, we further analyzed LHPP genetic alterations in LGG patients. The results showed that missense mutations were the main genetic alternation in LHPP, which was consistent with our findings in subsequent research research (Fig. 4). The R45H* mutation in the Hydrolase domain has been studied in 1 case of LGG, which might induce a translation from R (arginine) to H (histidine) at the site 45 of LHPP protein (Additional file 1: Fig. S1). The 3D structure of the LHPP protein with R45H site is presented in Additional file 1: Fig. S1B. In addition, the highest incidence of ‘mutation’ was found in colorectal cancer, with 1.85% frequency. Moreover, the types, sites and number of cases of LHPP genetic changes are shown in Fig. 4B. Detailed analysis uncovered that missense mutation was the main genetic alteration in LHPP. For example, the A230V* mutation in the Hydrolase_like domain has been studied in 2 cases of UCEC, 1 case of STAD and 1 case of COAD, which might induce a translation from A (alanine) to V (valine) at the site 230 of the LHPP protein. The 3D structure of the LHPP protein with A230V site is presented in Fig. 4C. We systematically investigated the relationship between LHPP gene mutation and clinical prognosis in various cancer types. The clinical results in Fig. 4D show that UCEC patients without LHPP gene changes presented a better disease-specific survival (P values = 0.0159) than patients with LHPP gene mutations, but not in OS (P values = 0.101). Although, a significant difference could not be observed between patients with LHPP gene mutations and those without gene mutations, we found COAD and STAD patients without LHPP gene changes tended to have better clinical prognoses.

The biological function of LHPP in STAD cancer
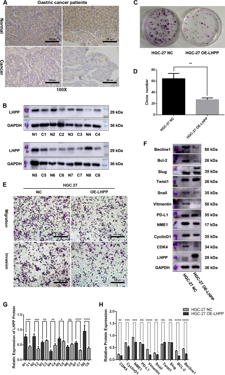
As we have studied the function of LHPP in colorectal cancer and esophageal cancer [ref. 15, ref. 16], we selected the gastric cancer cell line HGC-27 for subsequent research. We performed Western blot assays and immunohistochemistry to explore LHPP expression in normal tissues and cancer tissues (n = 20). Consistently, our results demonstrated that LHPP expression in normal tissues was definitely higher than that in cancer tissues (Fig. 5A, B). In addition, HGC-27 cells with low expression of the LHPP gene were stably transfected with LHPP overexpression lentiviruses (OE-LHPP) or corresponding negative control lentiviruses (NC). As presented in Fig. 5C and D, the colony formation assay indicated that LHPP enhancement could significantly repressed HGC-27 cell proliferation (HGC-27 NC vs. HGC-27 OE-LHPP P < 0.01).In addition, the Transwell assay also suggested that LHPP overexpression might attenuate the migration and invasion abilities of HGC-27 cells (Fig. 5E). The cell number in the HGC-27 OE-LHPP groups was obviously lower than cells in negative control groups. As we expected, the key molecules of the cell cycle and EMT-related proteins, such as CDK4, CyclinD1, Vimentin, Snail and Bcl-2, were markedly reduced after LHPP gene overexpression (Fig. 5F, H). Interestingly, we found that a bio-marker of cell autophagy, Beclin1, was also suppressed in the LHPP over-expression group.

Immune infiltration analysis results
Recently, increasing evidence has suggested that cancer-associated fibroblasts are involved in the development and distant metastasis of various cancer types by modulating the functions of different immune cells. Therefore, we investigated the potential correlation between LHPP gene expression and the infiltration level of tumor fibroblasts in multiple cancer types from the TCGA project by using the TIMER, CIBERSORT, CIBERSORT-ABS, TIDE, XCELL, MCPCOUNTER, QUANTISEQ and EPIC algorithms. Interestingly, we discovered that LHPP gene expression was positively associated with the infiltration value of cancer-associated fibroblasts in HNSC, STAD and TGCT. Conversely (Fig. 6A), a statistically negative correlation between LHPP performance and cancer-associated fibroblasts was observed in CHOL, GBM, LGG and THCA cancers (Additional file 2: Fig. S2). Additionally, the scatter plot data obtained by the algorithm for the above tumors are illustrated in Fig. 6B and Additional file 2: Fig. S2. For instance, according to the XCELL algorithm, LHPP performance in HNSC had a positive correlation with cancer-associated fibroblasts (Cor = 0.217, P value = 1.77e−06), and LHPP expression levels in LGG were negatively associated with cancer-associated fibroblasts according to the MCPCOUNTE algorithm (Cor = − 0.33, P value = 1.28e−13).

Discussion
LHPP, a kind of histidine phosphatase protein, is a transmembrane-free protein mainly located in the cytoplasm. LHPP is closely associated with protein homodimerization and inorganic diphosphatase activity [ref. 5, ref. 6, ref. 8]. Recently, an increasing number of publications have suggested that LHPP serves as a tumor suppressor in different tumor types, such as hepatocellular carcinoma (HCC) [ref. 5, ref. 27], intrahepatic cholangiocarcinoma (ICC) [ref. 11], glioblastoma [ref. 28], melanoma [ref. 29], cervical [ref. 14], bladder [ref. 10], thyroid [ref. 30], pancreatic [ref. 12], renal [ref. 13] and colorectal cancers [ref. 15, ref. 16]. A reduction in LHPP expression is highly correlated with poor prognosis in patients with malignant diseases. Mechanistically, LHPP suppresses cancer cell proliferation, metastasis, and energy metabolism and promote cell apoptosis and autophagy. Interestingly, Xia et al. illustrated [ref. 31] that LHPP-mediated histidine dephosphorylation repressed self-renewal of mouse embryonic stem cells by mediating the mRNA or protein expression of β-catenin, CDK4 and CyclinD1. Therefore, we chose to explore LHPP functions systematically, in addition to other molecular features and genetic alterations.
In this research, a lower expression level of LHPP was observed in most cancer tissues than in their corresponding normal tissues, such as BLCA, CHOL, COAD, GBM, KICH, KIRC, PCPG, PRAD, and STAD. Consistently, our previous study [ref. 15] revealed that patients with higher LHPP expression exhibited smaller tumor size, lower TNM stage and better prognosis. In addition, we also evaluated LHPP expression in STAD and ESCA tissues. As expected, LHPP expression was clearly higher in normal STAD tissues than in cancer tissues (Fig. 5A, C). In addition, clone formation assay and Transwell assay demonstrated that increasing LHPP expression repressed HCG-27 cell growth, proliferation and metastasis (Fig. 5). Biomarkers of the cell cycle and EMT, such as CDK4, CyclinD1, BCL-2, Snail, and Vimentin, were also reduced in the HCG-27 LHPP-overexpression group. However, we did not find statistical significance in patients with esophageal carcinoma. Interestingly, mRNA expression differences were not observed in OV or UCEC, while LHPP protein expression was markedly decreased in OV and UCEC cancer tissues. This result might suggest that the regulation of LHPP posttranscription was existed in the development of OV and UCEC cancers. Furthermore, high LHPP performance was observed in LUAD cancer tissues. Conversely, Yang et al. suggested that LHPP mRNA expression was reduced in NSCLC tissues, and the miR-217/LHPP [ref. 32] axis was also activated in the reduction of cisplatin resistance in NSCLC.
The relationship between patient prognosis and LHPP expression performance was also investigated in this paper. We made several meaningful conclusions in our analysis. Especially in brain glioma, the data demonstrated that patients with high LHPP expression have a better prognosis of overall and disease-free survival. The reason might be explained by Chen. His research [ref. 28] proved that LHPP could regulate the cancer energy metabolic process via impeding glycolysis and respiration through the induction of ubiquitin-mediated degradation of PKM2 in glioblastoma. Although the clinical prognosis of most cancer types was not correlated with LHPP expression levels after bioinformatics analysis, the clinical data from other references, including data on BLCA [ref. 10], LIHC [ref. 5, ref. 33], PAAD [ref. 12], CHOL [ref. 11] and COAD [ref. 15] provide markedly positive pathological maps with high LHPP performance. This mounting evidence strongly provs that LHPP protein might be an inhibitor of malignant cell transformation. At this point, upregulation of LHPP expression might be an effective way to improve the overall survival of patients with malignant diseases.
An increasing number of studies have explained the molecular mechanisms of LHPP biological functions in the development of various tumor types, but the mutational features of LHPP protein still remain unknown. We analyzed the correlation between LHPP genetic alterations and patient prognosis. The most frequent mutation type in LHPP was amplification, which was mainly observed in ovarian serous cystadenocarcinoma. In addition, missense mutations were the most common changes in LHPP, which always occurred in the hydrolase-like domain. Especially, translation from (alanine) to V (valine) at site 230 was the typical change in LHPP protein (but not in LGG). After Kaplan‒Meier analysis, we found that patients without LHPP gene mutation had a tendency toward better clinical prognosis in UCEC, COAD and STAD. These results were consistent with LHPP expression data in the TCGA project. Furthermore, the expression of the LHPP gene was suppressed in STAD and COAD cancer tissues. These data suggest that missense mutations were associated with downregulation of LHPP gene expression. Recent research in prostate cancer revealed that YTHDF2 induced LHPP gene alteration by directly binding to m6A-modified sites of LHPP, which supports our above findings. In addition, LGG patients with high LHPP expression had better overall and disease-free survival. We supposed that LHPP gene missense mutations were also associated with poor clinical prognosis. Surprisingly, there was no significant difference between UCEC cancer tissues and normal tissues, which warrants further research.
Mechanistically, as a kind of histidine phosphatase with homodimerization and diphosphatase activity, the LHPP protein is mainly correlated with substance metabolism, which has been proved in colitis, hepatocellular carcinoma [ref. 5] and embryonic stem cells [ref. 31]. Additionally, the dephosphorylation function of LHPP protein has been also widely studied in multiple cancers. LHPP deregulated AKT and mTOR phosphorylation to repress cell proliferation and progression in colorectal [ref. 15], cervical [ref. 14], bladder [ref. 10] and thyroid [ref. 30] cancers. Our previous study [ref. 16] and a study by Dan Wang et al. [ref. 11] also found that LHPP inhibited the migration and invasion abilities of colorectal cancer and ICC by mediating Smad2/Smad3 phosphorylation in the TGF-beta pathway. Therefore, we supposed that LHPP might serve as a tumor suppressor by downregulating the phosphorylation of oncogenes during the progression of most cancers.
In summary, according to our systematic pancancer analysis of the LHPP gene, we found a correlation between LHPP expression and clinical prognosis, immune cell infiltration, and tumor mutation burden for a variety of human cancers. These conclusions suggested that LHPP might be a tumor inhibitor for developing novel therapeutic targets. Nevertheless, there were some limitations in this research. First, a greater number of pathological specimens should be collected to examine LHPP expression between normal and cancer tissues. A clinical study is also important for future research. Second, other cell lines from different cancer types should be used to define the biological functions of LHPP protein. Finally, this research lacked a detailed clarification of the molecular mechanisms of LHPP. These problems deserve further research.
Supplementary Materials
- Additional file 1: Fig. S1. Genetic alteration status of LHPP was presented in brain lower grade glioma by using the cBioPortal tool. A The alteration frequency of LHPP with various mutation types is displayed. B Mutation sites of LHPP were also analyzed by utilizing the cBioPortal tool. (TIF)
- Additional file 2: Fig. S2. TIMER2 was used to explore the relationship between LHPP expression and immune infiltration of cancer-associated fibroblasts. A EPIC, XCELL, MCPCOUNTER and TIDE algorithms were used to study the correlation between the expression level of the LHPP gene and the infiltration level of cancer-associated fibroblasts. B The relationship of LHPP and the infiltration level of cancer-associated fibroblasts across CHOL, GBM, LGG, and THCA. (TIF)
References
- RL Siegel, KD Miller, HE Fuchs, A Jemal. Cancer statistics, 2021. CA Cancer J Clin, 2021. [DOI | PubMed]
- A Blum, P Wang, JC Zenklusen. SnapShot: TCGA-analyzed tumors. Cell, 2018. [DOI | PubMed]
- J Liu. An integrated TCGA pan-cancer clinical data resource to drive high-quality survival outcome analytics. Cell, 2018. [DOI | PubMed]
- M Wu. Integrated analysis of lymphocyte infiltration-associated lncRNA for ovarian cancer via TCGA, GTEx and GEO datasets. PeerJ, 2020. [DOI | PubMed]
- SK Hindupur. The protein histidine phosphatase LHPP is a tumour suppressor. Nature, 2018. [DOI | PubMed]
- H Hiraishi, F Yokoi, A Kumon. 3-phosphohistidine and 6-phospholysine are substrates of a 56-kDa inorganic pyrophosphatase from bovine liver. Arch Biochem Biophys, 1998. [DOI | PubMed]
- F Yokoi, H Hiraishi, K Izuhara. Molecular cloning of a cDNA for the human phospholysine phosphohistidine inorganic pyrophosphate phosphatase. J Biochem, 2003. [DOI | PubMed]
- L Cui. Association of LHPP genetic variation (rs35936514) with structural and functional connectivity of hippocampal-corticolimbic neural circuitry. Brain Imaging Behav, 2019. [DOI]
- C Li, J Yang, W Wang, R Li. LHPP exerts a tumor-inhibiting role in glioblastoma via the downregulation of Akt and Wnt/beta-catenin signaling. J Bioenerg Biomembr, 2021. [DOI | PubMed]
- Y Li, X Zhang, X Zhou, X Zhang. Biosci Rep, 2019. [DOI]
- D Wang. LHPP suppresses tumorigenesis of intrahepatic cholangiocarcinoma by inhibiting the TGFbeta/smad signaling pathway. Int J Biochem Cell Biol, 2021. [DOI | PubMed]
- F Wu, Y Chen, J Zhu. Biosci Rep, 2020. [DOI]
- X Zhang. LHPP inhibits the proliferation and metastasis of renal cell carcinoma. Biomed Res Int, 2020. [DOI | PubMed]
- J Zheng. Down-regulation of LHPP in cervical cancer influences cell proliferation, metastasis and apoptosis by modulating AKT. Biochem Biophys Res Commun, 2018. [DOI | PubMed]
- B Hou. Tumor suppressor LHPP regulates the proliferation of colorectal cancer cells via the PI3K/AKT pathway. Oncol Rep, 2020. [PubMed]
- B Hou. LHPP suppresses colorectal cancer cell migration and invasion in vitro and in vivo by inhibiting Smad3 phosphorylation in the TGF-beta pathway. Cell Death Discov, 2021. [DOI | PubMed]
- T Li. TIMER2.0 for analysis of tumor-infiltrating immune cells. Nucleic Acids Res, 2020. [DOI | PubMed]
- Z Tang. GEPIA2: an enhanced web server for large-scale expression profiling and interactive analysis. Nucleic Acids Res, 2019. [DOI | PubMed]
- The GTEx Consortium atlas of genetic regulatory effects across human tissues. Science, 2020. [DOI | PubMed]
- DS Chandrashekar. UALCAN: a portal for facilitating tumor subgroup gene expression and survival analyses. Neoplasia, 2017. [DOI | PubMed]
- Z Liu, J Zhou, Z Wang, Z Zhou. Analysis of SEC24D gene in breast cancer based on UALCAN database. Open Life Sci, 2019. [DOI | PubMed]
- NJ Edwards. The CPTAC data portal: a resource for cancer proteomics research. J Proteome Res, 2015. [DOI | PubMed]
- A Digre, C Lindskog. The human protein atlas—spatial localization of the human proteome in health and disease. Protein Sci, 2021. [DOI | PubMed]
- J Gao. Integrative analysis of complex cancer genomics and clinical profiles using the cBioPortal. Sci Signal, 2013. [DOI | PubMed]
- CJ Barger, C Branick, L Chee, AR Karpf. Pan-cancer analyses reveal genomic features of FOXM1 overexpression in cancer. Cancers (Basel), 2019. [DOI]
- T Jiang. Pan-cancer analysis of ARID1A alterations as biomarkers for immunotherapy outcomes. J Cancer, 2020. [DOI | PubMed]
- L Liao, D Duan, Y Liu, L Chen. LHPP inhibits hepatocellular carcinoma cell growth and metastasis. Cell Cycle, 2020. [DOI | PubMed]
- WJ Chen. LHPP impedes energy metabolism by inducing ubiquitin-mediated degradation of PKM2 in glioblastoma. Am J Cancer Res, 2021. [PubMed]
- Q Zhang. Targeted nanoparticle-mediated LHPP for melanoma treatment. Int J Nanomed, 2019. [DOI]
- W Sun. LHPP inhibits cell growth and migration and triggers autophagy in papillary thyroid cancer by regulating the AKT/AMPK/mTOR signaling pathway. Acta Biochim Biophys Sin (Shanghai), 2020. [DOI | PubMed]
- RM Xia, DB Yao, XM Cai, XQ Xu. LHPP-mediated histidine dephosphorylation suppresses the self-renewal of mouse embryonic stem cells. Front Cell Dev Biol, 2021. [DOI | PubMed]
- X Yang. The long intergenic noncoding RNA GAS5 reduces cisplatin-resistance in non-small cell lung cancer through the miR-217/LHPP axis. Aging (Albany NY), 2021. [DOI | PubMed]
- Z Tian, T Yu, H Wei, N Ning. Clinical value of LHPP-associated microRNAs combined with protein induced by vitamin K deficiency or antagonist-II in the diagnosis of alpha-fetoprotein-negative hepatocellular carcinoma. J Clin Lab Anal, 2020. [DOI | PubMed]
