A Comprehensive Pan-Cancer Analysis of the Tumorigenic Effect of Leucine-Zipper-Like Transcription Regulator (LZTR1) in Human Cancer
Abstract
The elucidation of the action site, mechanism of Leucine-Zipper-like Transcription Regulator-1 (LZTR1) and its relationship with RAS-MAPK signaling pathway attracts more and more scholars to focus on the researches of LZTR1 and its role in tumorigenesis. However, there was no pan-cancer analysis between LZTR1 and human tumors reported before. Therefore, we are the first to investigate the potential oncogenic roles of LZTR1 across all tumor types based on the datasets of TCGA (The Cancer Genome Atlas) and GEO (Gene Expression Omnibus). LZTR1 plays a double-edged role in tumor development and prognosis. We found that the high expression of LZTR1 brings better outcomes in esophageal carcinoma (ESCA) and head and neck squamous cell carcinoma (HNSC) but brings worth outcomes in uveal melanoma (UVM), adrenocortical carcinoma (ACC), liver hepatocellular carcinoma (LIHC), and prostate adenocarcinoma (PRAD). Moreover, the expression of LZTR1 also strongly associated with pathological in ACC and bladder urothelial carcinoma (BLCA). We also found that the LZTR1 expression was associated with some immune cell infiltration including endothelial cells, regulatory T cells (Tregs), T cell CD8+, natural killer cells (NK cell), macrophages, neutrophil granulocyte, and cancer-associated fibroblasts in different cancers. Missense mutation in LZTR1 was detected in most cancers from TCGA datasets. Finally, Kyoto Encyclopedia of Genes and Genomes (KEGG) pathway and Gene Body (GO) method was used to explain the pathogenesis of LZTR1. Our pan-cancer study provides a relatively comprehensive understanding of the carcinogenic role of LZTR1 in human tumors.
Affiliations: Department of General Surgery, Ningbo Medical Center Lihuili Hospital, Ningbo University, Ningbo 315040, China; Department of Clinical Laboratory, Ningbo Medical Center Lihuili Hospital, Ningbo University, Ningbo 315040, China; Medical School, Ningbo University, Ningbo 315211, China
License: Copyright © 2022 Bo Zhou et al. CC BY 4.0 This is an open access article distributed under the Creative Commons Attribution License, which permits unrestricted use, distribution, and reproduction in any medium, provided the original work is properly cited.
Article links: DOI: 10.1155/2022/2663748 | PubMed: 36304963 | PMC: PMC9593223
Relevance: Moderate: mentioned 3+ times in text
Full text: PDF (1.3 MB)
1. Introduction
Leucine-zipper-like transcription regulator-1 (LZTR1) was first reported in 1995, because of its role in embryogenesis and relationship with DiGeorge syndrome [ref. 1]. As a member of the BTB- and kelch-domain-containing (BTB-kelch) superfamily which is generally known to the function through interacting with Cullin3- (CUL3-) based E3 ubiquitin ligases [ref. 2, ref. 3], LZTR1 is involved in the regulation of cell morphology, gene expression, and other basic cellular processes. Unlike some BTB-kelch proteins that could interact with actin filaments or self-associate into longer homo- and heterooligomers [ref. 4], LZTR1 was located on the Golgi complex [ref. 5], and some studies also reported that the cleavage of LZTR1 was a necessary condition in the process of Golgi complex disruption which involved in the cell apoptosis [ref. 5–ref. 8] suggesting its unique function and status.
LZTR1 had been studied mostly with respect to their functions in the nervous system, such as schwanmomatosis [ref. 9], autism [ref. 10], and Noonan syndrome [ref. 11, ref. 12]. However, in 2017, Cancer Genome Atlas Research Network published the results of the comprehensive and integrative genomic characterization in hepatocellular carcinoma (HCC), and they found that LZTR1 was the significantly mutated gene in HCC [ref. 13]. In 2018, Steklov et al. firstly found that guanosine triphosphatase RAS was the substrate of LZTR1-CUL3 complex, and LZTR1-mediated ubiquitination inhibited RAS signal transduction by weakening the signal transduction between RAS and cell membrane, which might reveal how LZTR1 drove human diseases [ref. 14]. To our knowledge, RAS-MAPK signaling pathway is one of the most classical and important cellular signaling pathways, and extracellular stimulation signals are transmitting into cells through this pathway causing a series of cellular responses which regulate cell proliferation, differentiation, apoptosis, and metastasis [ref. 15]. Therefore, an increasing number of scholars have begun to investigate the relationship between LZTR1 and tumorigenesis. For example, Bauer et al. established a prognostic model of gastric cancer with 90% sensitivity, in which LZTR1 was an important factor [ref. 16].
Though the relationship between tumor and LZTR1 has become a hot topic in cancer research area, there is no report on the pan-cancer potential of LZTR1. Therefore, a large-scale clinical study of LZTR1 in human tumors is needed to examine its relationship with different types of cancer. In this study, we applied The Cancer Genome Atlas (TCGA) project and the Comprehensive Gene Expression database (GEO) to analyze the gene LZTR1 in all TCGA cancer types from the viewpoints of gene/protein expression, prognostic value, genetic alteration, immune infiltration, and pathway enrichment.
2. Materials and Methods
2.1. Expression Analysis of LZTR1
We used four open access bioinformatics webs to explore the expression of LZTR1 between tumor tissues and normal tissues in different types of cancer and to investigate the LZRT1 protein expression levels in different tumors. First, we used TIMER2 (http://timer.cistrome.org/), a website that systematically assesses immune infiltration and gene expression in different cancers [ref. 17]. A module called “Gene_DE module” was used to find the different expression of LZTR1 between tumor central tissues and adjacent normal tissues across all TCGA cancers. Second, we used GEPIA2 (Gene Expression Profile Interaction Analysis, 2nd Edition, http://gepia2.cancer-pku.cn), an gene expression analysis website contains 198619 isoforms and 84 cancer subtypes based on TCGA and GTEx databases [ref. 18] to validate and complement the incomplete gene expression analysis in TIMER2.0. One of the modules named “expression analysis box plot” was used to evaluate and compare the expression of LZTR1 in tumor tissues and their matched normal samples from GTEx datasets. Third, we used UALCAN (http://ualcan.path.uab.edu/index.html) [ref. 19, ref. 20], a user-friendly web resource for analyzing cancer OMICS (MET500, TCGA, CPTAC, and CBTTC) data. We used the CPTAC (Tumor Analysis Consortium) and ICPC (International Cancer Proteogenomic Consortium) datasets from UALCAN to research the LZTR1 protein expression levels in tumor tissues. In all analyses, P < 0.05 was considered to be statistically significant.
2.2. Outcome Analysis of LZTR1
“Survival Map” and “Survival analysis” modules of GEPIA2 were used to perform LZTR1-related prognostic analysis for all TCGA tumors. By using the GEPIA2’s “Pathological stage map for expression analysis” module, the relationship between pathological stage and LZTR1 expression was analyzed based on all TCGA cancers resulting in a violin plot of the LZTR1 expression. cBioPortal (http://www.cBioPortal.Org) is an open platform for exploring multidimensional cancer genomics data [ref. 21, ref. 22]. Differences in survival data for all TCGA cancers with and without LZTR1 gene alterations were generated using the “comparison/survival” module by generating Kaplan-Meier (KM) curves and log-rank P values in our study.
2.3. Genetic Alteration of LZTR1
We used the “TCGA Pan-Cancer Atlas Research – Summary of Cancer Types” module from cBioPortal to obtain gene alterations in LZTR1. All TCGA cancer sample types were analyzed for alteration frequencies, mutation types, and copy number alterations (CNAs). In addition, the “Mutation” module was used to gain the mutation site information of LZTR1 in our study.
2.4. Immune Infiltration Analysis of LZTR1
In the present study, we used the “Immune-Gene Module” to explore the relationship between LZTR1 expression and immune infiltration through multiple immune deconvolution methods, including EPIC, TIMER, and other five algorithms in all TCGA cancers. Among all immune infiltration cells, we selected endothelial cells, regulatory T cells (Tregs), T cell CD8+, natural killer cells (NK cell), macrophages, neutrophil granulocyte, and cancer-associated fibroblasts (CAFs). In CAFs, a partial Spearman’s correlation test with the “purity adjustment” option was used to obtain P values and correlation values. Statistically significant scatter plot of the relationship between CAFs and different tumors was also got.
2.5. LZTR1-Related Gene Enrichment Analysis
For related-gene enrichment analysis, we first used the “expression analysis-similar gene detection” module of GEPIA2 to find the top 5 and top 100 LZTR1-related genes from all TCGA tumor tissues and corresponding normal tissues. Second, heat map data for the association of LZTR1 with a subset of selected genes (top5 related gene) found in all TCGA tumors was assessed using TIMER2’s “Gene_Corr” module. And another website named STRING (https://string-db.org/, version 11.0) which could predict protein interactions (PPIs) [ref. 23] was also used to get 50 experimentally identified LZTR1 interacting protein and PPI networks. The specific operation is as follows: enter LZTR1 and Homo sapiens to search the site, and there are a few basic settings: (1) network type-a complete network, (2) the network edge meaning-evidence, (3) active interaction source experiment, (4) minimum required interaction scores-low confidence value (0.150), and (5) the first shell is shown in the largest number of not more than 50 interaction, and the second shell is shown in the custom value for the three biggest interaction. In the end, a Chinese bioinformatics website (http://www.bioinformatics.com.cn/) [ref. 24, ref. 25] was used to do the analysis including Scale Venn diagram analysis, Kyoto Encyclopedia of Genes and Genomes (KEGG) pathway analysis, and enrichment of the Gene Oncology (GO) analysis. We put the gene list including 100 LZTR1-related gene from GEPIA2 and 50 LZTR1-interacting genes from STRING as step 1, step 2: enter Homo sapiens as a species, and step 3: enter “quick analysis.” After then, another Meta-Landscape website (http://metascape.org) [ref. 26] was used to do a further validation analysis.
2.6. Other Analysis
Tumor mutation burden (TMB) and microsatellite instability (TSI) was analyzed through the “cancer mutation analysis” module on ACLI’s Chinese website (https://www.aclbi.com/static/index.html). Another online dataset named Human protein atlas (HPA https://www.proteinatlas.org/ENSG00000099949-LZTR1/tissue) [ref. 27] was used to obtain immunohistochemistry images of LZTR1 in cancer tissues and normal tissues to find the different LZTR1 protein expression in cancers.
3. Results
3.1. Abnormal Expression of LZTR1 in Different Tumors
The LZTR1 expression in tumor tissues was determined using TIMER2. Figure 1(a) illustrates the LZTR1 expression in various TCGA tumors, and the expression of LZTR1 in tumor tissues of cholangiocarcinoma (CHOL), colon adenocarcinoma (COAD), esophageal carcinoma (ESCA), head and neck squamous cell carcinoma (HNSC), kidney renal clear cell carcinoma (KIRC), kidney renal papillary cell carcinoma (KIRP), liver hepatocellular carcinoma (LIHC), lung adenocarcinoma (LUAD), lung squamous cell carcinoma (LUSC), rectum adenocarcinoma (READ), and stomach adenocarcinoma (STAD) was significantly higher than in normal tissues (P < 0.05). And it was discovered that the expression level of LZTR1 was significantly lower than that in the control tissues in kidney chromophobe (KICH), pancreatic adenocarcinoma (PAAD), and thyroid carcinoma (THCA) with P < 0.05.

In certain cancer types with or without limited normal tissues shown in Figure 1(a), the GTEx dataset was used as a control by using GEPIA2. Based on the results, the LZTR1 expression in tumor tissues appears to be lower in breast invasive carcinoma (BRCA), ovarian serous cystadenocarcinoma (OV), testicular germ call tumors (TGCT), and uterine carcinosarcoma (UCS) (Figure 1(b)P < 0.05). In contrast, the higher LZTR1 expression was detected in thymoma (THYM) tumor tissue when compared with normal tissue (Figure 1(b), P < 0.05). There was no significant difference between tumor tissues and normal tissues in the remaining TCGA cancer types in terms of the LZTR1 expression. TCGA datasets or TCGA plus GTEx datasets were used to determine the types of cancer (adrenocortical carcinoma [ACC], lymphoid neoplasm diffuse large B-cell lymphoma [DLBC], and others) (Figures 1(a) and 1(b)).
We examined the pan-cancer differential expression of LZTR1 at the protein level by using UALCAN’s “pan-cancer view” analysis links. As shown in Figure 1(c), according to the CPTAC dataset, the protein level of LZTR1 is significantly higher in primary tumor tissues in KIRC and HNSC (P < 0.05). Respectively, a significantly lower protein expression level of LZTR1 was found in primary tumor tissues in colon cancer and uterine corpus endometrial carcinoma (UCEC) when compared with normal tissue (P < 0.05). However, the CPTAC dataset showed no significant difference between tumor and normal tissues in terms of the expression of LZTR1 in breast cancer (P = 0.25), ovarian cancer (P = 0.20), and glioblastoma multiforme (GBM, P = 0.63).
The LZTR1 expression was significantly associated with pathological stages in several cancer types using the “Expression Analysis-Pathological Stage Plot” module of GEPIA2 (Figure 1(d)), including ACC (stage I vs. stage II, P < 0.05) and bladder urothelial carcinoma (BLCA) (stage I vs. stage II, P =0.047), and was detected.
The results of immunohistochemistry from HPA suggested that few cases of melanomas and prostate cancers showed moderate, granular cytoplasmic positivity, and a single case of endometrial cancer showed distinct dot like staining. The remaining cancer tissues were negative. We selected representative images as shown in Figures 2(a)–2(c).

3.2. Prognostic Analysis of LZTR1 in All TCGA Cancers
The correlation between LZTR1 expression and survival data was determined via GEPIA2 in all TCGA tumors to evaluate the prognostic value of differential expression of LZTR1. Figure 3(a) shows that the high LZTR1 expression is associated with a poorer overall survival (OS) in ACC (P = 0.0023) and uveal melanoma (P = 0.012). HNSC and ESCA with low levels of LZTR1 were significantly associated with poorer survival (P = 0.045 and P = 0.032, respectively). When analyzing disease-free survival (DFS), the low expression of LZTR1 indicated remarkably better prognosis in ACC, LIHC, prostate adenocarcinoma (PRAD), and UVM (Figure 3(b), P < 0.05).

3.3. The Genetic Variation Analysis of LZTR1
LZTR1 genetic alteration analysis was performed using cBioPortal. USC had the highest alteration frequency involving LZTR1, which was about 7% with “amplification” as an elementary alteration type (Figure 4(a)). The “amplification” type of CNA was the primary in the SARC cases, which shows an alteration frequency of ~4% (Figure 4(a)). LZTR1 genetic alteration types, sites, and case numbers are presented in Figure 4(b). We found that missense mutation of LZTR1 was the main type of genetic alteration and X217_splice alteration in the Kelch-3 domain, which was detected in 9 cases of liver hepatocellular carcinoma, 3 cases of mixed germ cell tumor, 2 cases of embryonal carcinoma, 1 case of kidney renal papillary cell carcinoma, 1 case of seminoma, and 1 case of mucinous carcinoma. Additionally, we examined the potential association between LZTR1 mutations and survival prognosis in different types of tumors. Unfortunately, we found no specific association between alteration in LZTR1 and the prognosis of tumor types in the TCGA database. Data are shown in Supplementary Figure 1A-1 L.

The open-access platform (https://www.aclbi.com/static/index.html) which based on the R software v4.0.3 was also used to explore the association between LZTR1 expression and tumor mutational burden/microsatellite instability (TMB/MSI). As illustrated in Figure 5(a), there was a positive correlation between LZTR1 expression and TMB in READ (P = 0.0001), ACC (P = 0.0002), LGG (P = 0.004), and OV (P = 0.017). A negative correlation between tumors and TMB was, however, observed in BRCA (P = 0.0006) and PCPG (P = 0.048). Moreover, according to Figure 5(b), the LZTR1 expression is positively correlated with MSI in LUSC (P < 0.001), LUAD (P < 0.001), PRAD (P = 0.0002), LIHC (P = 0.003), BLCA (P = 0.003), LGG (P = 0.006), and DLBC (P = 0.023) but is negative associated with MSI in READ (P = 0.0002) and COAD (P = 0.03).

3.4. TCGA Cancer Types with Immune Cell Infiltration of LZTR1
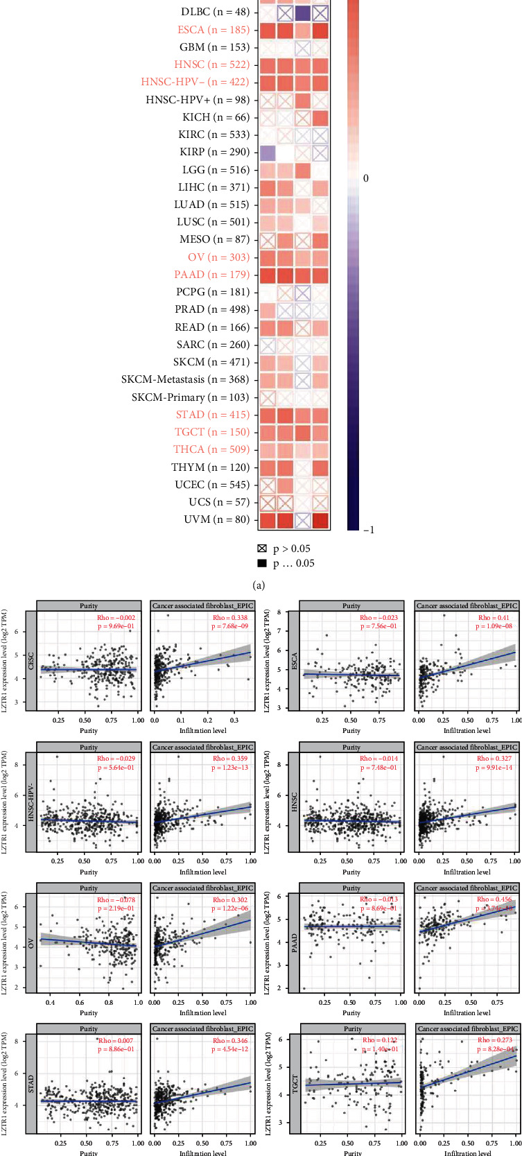
As an important part of tumor microenvironment (TME), the presence of tumor infiltrating immune cells is closely related to the occurrence, development, and metastasis of tumors [ref. 28, ref. 29]. It has been reported that cancer-associated fibroblasts (CAF) in the matrix of tumor microenvironment are involved in regulating the function of a variety of tumor infiltrating immune cells [ref. 30–ref. 32]. In order to examine the potential correlation between the expression of LZTR1 and the infiltration level of CAF/tumor-infiltrating immune cells across all TCGA cancers, EPIC, MCPCOUNTER, xCell, TIDE, CIBERSORT, CIBERSORT-ABS, and quanTIseq were used. As shown in Figure 6(a), a considerably positive correlation of CAFs was indicated in CESC, ESCA, HNSC, OV, PAAD, STAD, TGCT, and THCA based on all EPIC, MCPCOUNTER, XECELL, and TIDE algorithms. A specific scattergram for each of the above tumor types was shown in Figure 6(b), which derived from the EPIC algorithm and applied in the present research (data for MCPCOUNTER, xCell, and TIDE algorithms are shown in Supplementary Figures 2A-2C).

Furthermore, a significant positive correlation was also found between LZTR1 expression and endothelial cell infiltration in BRCA, BRCA, CESC, COAD, KIRC, OV, PAAD, STAD, and TGCT (Figure 7). Additionally, Figure 7 also shows a statistically positive association between the expression of LZTR1 and infiltration of T cell regulatory cell (Treg cell) in COAD, LIHC, LUAD, STAD, and TGCT. A significantly positive correlation between LZTR1 and ACC in neutrophil was also found. For NK cell which can kill tumor cells by different means without previous sensitization [ref. 33], we found it has the positive correlation between LZTR1 and KIRC, READ, and THCA. Interestingly, negative association between the expression of LZTR1 and some immune cells was also found as shown in Figure 7. Among them, the most notable are macrophage in KIRC, KIRP, and LUSC and T cell 8+ in CHOL, HNSC, LGG, LUAD, and SKCM-metastasis. For the other types of tumor-infiltrating immune cells (such as CD4+ T cells), no consistent connection was found between LZTR1 expression and their infiltration value (data are shown in Supplementary Figures 3A-3B).

3.5. Genes Associated with LZTR1: Functional Enrichment Analysis
To explore the potential molecular mechanisms of LZTR1 in tumorigenesis, STRING and GEPIA2 tools were used to screen for LZTR1-related and LZTR1-interacting genes, and then we analyzed the pathway and process enrichment. Figure 8(a) shows a total of 50 LZTR1 interacting genes experimentally determined in the PPI network. Secondly, the top 100 genes related to LZTR1 were listed, of which 5 genes (Thanatos-associated proteins [THAP7] pcc = 0.69, phosphatidylinositol 4-kinase [PI4KA] pcc = 0.62, v-crk sarcoma virus CT10 oncogene homologue like aptamer family [CRKL] pcc = 0.60, synaptosome-associated protein 29 [SNAP29] pcc = 0.59, multiprotein complex mediator subunit 15 [MED15] pcc = 0.55) were sorted by PPC value. Selecting the largest positive correlation coefficient to determine the corresponding heat map showed that LZTR1 was positively correlated with the above five genes in a large proportion in all TCGA cancers (Figure 8(e)). Further, the intersection analysis of the above two groups of genes yielded a common gene: secreted kelch-like family member 22 (KLHL22), which was represented by a proportional Venn diagram (Figure 8(f)).

Next, based on an open platform (http://www.bio-informatics.com.cn/) and Metascape, we applied KEGG and GO enrichment analysis to investigate the biochemical mechanism about above two groups of gene datasets. The dot bubble enrichment analysis of KEGG shows all potential pathways of LZTR1 affecting tumorigenesis, among which “Hedgehog signaling pathway” appears to be the pathway with the highest P value and the most gene counts (Figure 8(c)). Figure 8(d) shows the top 10 cell biological functions based on their GO (molecular function) enrichment analysis results by P value, including “Cullin family protein binding,” “ubiquitin protein transferase activity,” “ubiquitin like protein transferase activity,” “phosphatidylinositol kinase activity,” “GTP Rho binding, ubiquitin like protein ligase binding,” “small GTPase binding,” “chloride channel inhibitor activity,” and “Mg dependent protein serine / threonine phosphatase activity.” In addition, Figure 8(b) shows typical enriched GO items, including biological processes (blue), molecular functions (green) and cellular components (red). According to the P value, each category displays the top 10 GO terms.
4. Discussion
Leucine-zipper-like transcription regulator 1 (LZTR1) is a Golgi protein which stabilizes the Golgi complex and belongs to the BTB-Kelch superfamily [ref. 5, ref. 34]. Previous research found that LZTR1 could inhibit the activity of RAS-MAPK signaling by facilitating the polyubiquitination and degradation of RAS proteins [ref. 35]. In addition, studies also showed both LZTR1 and RAS could interact with SQSTM1/p62 and LC3B alone, and these proteins are the autophagy-related proteins colocalized with Ub-K33-linked polyubiquitinated proteins [ref. 36]. These findings indicated that LZTR1 is the tumor-suppressive gene, and LZTR1 may play an important role in the tumorigenesis and progression in tumors. In this study, we first present a comprehensive pan-cancer analysis of LZTR1 across all TCGA cancers to uncover its potential roles and mechanisms in different human cancers. Our analysis may provide a potential direction for LZTR1 researches in various tumors in future.
At present, there are few investigations on the relationship between LZTR1 and tumors. Previous study showed that LZTR1 was the significantly mutated genes in HCC [ref. 13], and the high expression of LZTR1 was a risk factor to the gastric cancer [ref. 16]. These findings were consistent with our results. Yi et al. reported that in HCC patients, LZTR1-mediated H-RAS ubiquitination was inhibited by lncRNA, leading to the activation of MAPK signaling pathway and the induction of p-DRP1, which indicates a poor prognosis of HCC [ref. 37]. However, our study found that the mutation of LZTR1 had no influence on the prognosis of HCC (Supplementary Figure 1H). This opposite result was mostly due to the different scale of samples and individual differences in patients. In addition, large sample size across TCGA datasets and GTEx data might draw different conclusions in the same cancer in our study. Figure 1(b) shows that the LZTR1 overexpression was demonstrated in LIHC and LUAD, but Figure 1(c) shows that the results were not replicated at protein level. Yi et al. gave the explanation of this opposite results, and they found that lncRNA (LL22NC03-N14H11.1) could recruit Myb protooncogene (c-Myb) to repress the transcription of LZTR1 in HCC patients [ref. 37]. There may be some similar mechanisms and mechanics in LUAD which need further research. Immunohistochemistry images from HPA also found that the expression of LZTR1 protein was different between tumor tissues and normal tissues in prostate adenocarcinoma, endometrial cancer, and melanoma which shown in Figure 2. Aiming to further investigate the function of LZTR1, we firstly analyzed the correlation between the expression of LZTR1 and the pathological stages in different tumors. We found that as the tumor progressed, the LZTR1 expression increased in ACC but decreased in BLCA, suggesting its essential role in the evolution of above two cancers.
In terms of tumor prognosis, we found that there was a significant correlation between high expression of LZTR1 and worse OS in UVM and ACC patients. ACC, LIHC, PRAD, and UVM patients with high expression of LZTR1 also had remarkably poor DFS. Conversely, ESCA and HNSC patients with low expression of LZTR1 correlated with better OS. In theory, as a tumor-suppressive gene, the higher expression of the LZTR1 should lead to a better prognosis for tumors. This is in contradiction with the results of our study. We attempt to explain this contradiction in two ways. First, we found top 5 genes correlated with LZTR1 by GEPIA2 and STRING: CRKL, MED15, PI4KA, SNAP29, and THAP7. Genetic association study proved these genes had a promoting effect on the occurrence and development of tumors. The expression of CRKL was elevated in multiple human cancers, and its overexpression was positively correlated poor prognosis [ref. 38]. MED15 was essential for transforming growth factor (TGF-β) signaling and involved in the development of breast and prostate cancer [ref. 39]. PI4KA could be recruited by eighty-five requiring 3 (EFGR3A) to promote the transformation of oncogenic KRAS signaling [ref. 40]. THPA7 could be transcriptionally activated by SP1 and be modified by METTL3-mediated m6A, exerting oncogenic function by promoting interaction between NLS and importin α [ref. 41]. We think the oncogenic effect of above genes in UVM, ACC, LIHC, and PRAD leads to such prognostic results. Second, we found that LZTR1 was positively correlated with Tregs in hepatocellular carcinoma (Figure 7) through TIMER2. Already it is known that Tregs inhibit the tumoricidal effect of effector T cells in tumor microenvironment, which results in a weak antitumor immune response of the body [ref. 42]. Moreover, there is a positively correlation between LZTR1 and tumor endothelial cells in UVM and PRAD which could stimulate angiogenesis to promote tumor growth and metastasis [ref. 43]. These could be the reason why the high expression of LZTR1 takes the worse outcome in UVM, ACC, LIHC, and PRAD.
Much evidence suggests that gene mutation plays an important role in tumorigenesis [ref. 44, ref. 45]. Missense mutation was one of the classic gene mutations which was detected in most TCGA cancer types and presented the highest alteration frequency in our study. According to the Pfam database [ref. 46], the protein sequence of LZTR1_Human (consists of 810 amino acids) has four major domains: Kelch-1, Kelch-3, Kelch-4, and BTB. It was shown that primary type of genetic alteration of LZTR1 in tumor was the splice mutation in which X217_Splice mutation was located at Kelch-3 domain and has the maximum number of cases containing LZTR1 mutation. But in our study, we did not find the prognostic value of LZTR1 mutations in different cancers, and further investigation was needed to prove our findings.
Tumor mutational burden (TMB) is a biomarker of response to immunotherapy in different cancers [ref. 47, ref. 48]. We assessed the potential correlation between the expression of LZTR1 and TMB/MSI across different types of cancers. According to the results, LZTR1 might be a potential target or cancer immune therapy in READ, ACC, LGG, OV, BRCA, PCPG, LUSC, LUAD, PRAD, LIHC, BLCA, DLBC READ, and COAD. Association study suggested that CAFs interacting with TAMs in tumor microenvironment to enhance tumorigenesis and immune evasion [ref. 49] and immune infiltration in TME can influence the growth, invasion, and prognosis of tumors [ref. 50]. Hence, the correlation between LZTR1 expression and immunity was assessed. It was shown that the expression of LZTR1 positively correlated with infiltration of CAFs in most TCGA tumor types. And in some specific tumors, we also found the positive correlation between LZTR1 expression and the infiltration of endothelial cells, Treg cells, monocytes, natural killer cells (NK cell), and macrophages. In addition, it is worth mentioning that NK cells are significant positively correlated with the expression of LZTR1 in ACC analyzed by all algorithms, implying that the LZTR1 overexpression may be a protect factor in ACC. However, in-depth investigations are still needed to prove our hypothesis.
Today’s antitumor era is known as the era of target immunity. The advent of many related drugs has brought good news to the treatment of cancer patients. As Damnernsawad et al. reported that the lower expression of LZTR1 correlated with sorafenib sensitivity in acute myeloid leukemia [ref. 51]. In this study, we used the KEGG pathways and GO terms to describe specific pathway and biological process of LZTR1 and LZTR1-related genes in different cancers and found that these gene may play important roles in “hedgehog signaling pathway,” “ubiquitin mediated proteolysis,” “human immunodeficiency virus 1 infection,” and other pathways. Hedgehog pathway activation has been documented to be responsible for tumorigenesis, progression, metastasis, and drug resistance of various cancers like basal cell carcinoma, pancreatic carcinoma, and esophageal cancer [ref. 52–ref. 54]. In addition, we also found a special gene called KLHL22 which is both the related-gene and interacting-gene of LZTR1, suggested that LZTR1 may participant into the activation of amino-acid-dependent mTORC1 signaling to regulate tumorigenesis and ageing by influencing the binding function of cullin protein and KLHL22 [ref. 55]. In the future, the relationship between LZTR1 and targeted drug may be further investigated through these pathways.
However, here are some limitations in our study. The analysis, experiments, and results of this research were all obtained from online datasets, and several findings should be further verified by in vivo and in vitro assays. Moreover, there were few studies on LZTR1, and the results of online dataset analysis were contradictory, which needed much more explanations from experimental studies.
5. Conclusion
LZTR1 plays a double-edged sword in the occurrence and development of human tumors. Its expression level has a significant impact on the prognosis of some tumors. In addition, its expression level is positively correlated with the infiltration of immune cells in tumor tissues. Our study is the first pan-cancer analysis of LZTR1 in human tumors, and we hope to provide suggestions and directions for future research.
References
- H. Kurahashi, K. Akagi, J. Inazawa. Isolation and characterization of a novel gene deleted in DiGeorge syndrome. Human Molecular Genetics, 1995. [DOI | PubMed]
- C. Gao, M. A. Pallett, T. I. Croll, G. L. Smith, S. C. Graham. Molecular basis of cullin-3 (Cul3) ubiquitin ligase subversion by vaccinia virus protein A55. The Journal of Biological Chemistry, 2019. [DOI | PubMed]
- X. Shi, S. Xiang, J. Cao. Kelch-like proteins: physiological functions and relationships with diseases. Pharmacological Research, 2019. [DOI | PubMed]
- S. Kumar, R. Zavaliev, Q. Wu. Structural basis of NPR1 in activating plant immunity. Nature, 2022. [DOI | PubMed]
- T. G. Nacak, K. Leptien, D. Fellner, H. G. Augustin, J. Kroll. The BTB-kelch protein LZTR-1 is a novel Golgi protein that is degraded upon induction of apoptosis. The Journal of Biological Chemistry, 2006. [DOI | PubMed]
- M. E. Kreft, A. A. Mironov, S. Hudoklin. The Golgi complex: an organelle that determines urothelial cell biology in health and disease. Histochemistry and Cell Biology, 2022. [DOI | PubMed]
- M. Eichler, U. Distler, U. Nasrullah. The caspase-2 substrate p54nrb exhibits a multifaceted role in tumor cell death susceptibility via gene regulatory functions. Cell Death & Disease, 2022. [DOI | PubMed]
- M. Güemes, Á. Martín-Rivada, N. V. Ortiz-Cabrera, G. Á. Martos-Moreno, J. Pozo-Román, J. Argente. LZTR1: genotype expansion in Noonan syndrome. Hormone Research in Pædiatrics, 2020. [DOI]
- C. Perez-Becerril, A. J. Wallace, H. Schlecht. Screening of potential novel candidate genes in schwannomatosis patients. Human Mutation, 2022. [DOI | PubMed]
- N. Krumm, T. N. Turner, C. Baker. Excess of rare, inherited truncating mutations in autism. Nature Genetics, 2015. [DOI | PubMed]
- M. J. Talley, D. Nardini, N. Shabbir, L. A. Ehrman, C. E. Prada, R. R. Waclaw. Generation of a mouse model to study the Noonan syndrome gene Lztr1 in the telencephalon. Frontiers in Cell and Development Biology, 2021. [DOI | PubMed]
- G. L. Yamamoto, M. Aguena, M. Gos. Rare variants inSOS2andLZTR1are associated with Noonan syndrome. Journal of Medical Genetics, 2015. [DOI | PubMed]
- D. A. Wheeler, L. R. Roberts, C. G. A. R. Network. Comprehensive and Integrative Genomic Characterization of Hepatocellular Carcinoma. Cell, 2017. [DOI | PubMed]
- M. Steklov, S. Pandolfi, M. F. Baietti. Mutations in LZTR1 drive human disease by dysregulating RAS ubiquitination. Science, 2018. [DOI | PubMed]
- A. V. Biankin, N. Waddell, K. S. Kassahn. Pancreatic cancer genomes reveal aberrations in axon guidance pathway genes. Nature, 2012. [DOI | PubMed]
- L. Bauer, A. Hapfelmeier, S. Blank. A novel pretherapeutic gene expression-based risk score for treatment guidance in gastric cancer. Annals of Oncology, 2018. [DOI | PubMed]
- T. Li, J. Fu, Z. Zeng. TIMER2.0 for analysis of tumor-infiltrating immune cells. Nucleic Acids Research, 2020. [DOI | PubMed]
- Z. Tang, B. Kang, C. Li, T. Chen, Z. Zhang. GEPIA2: an enhanced web server for large-scale expression profiling and interactive analysis. Nucleic Acids Research, 2019. [DOI | PubMed]
- D. S. Chandrashekar, B. Bashel, S. A. H. Balasubramanya. UALCAN: a portal for facilitating tumor subgroup gene expression and survival analyses. Neoplasia, 2017. [DOI | PubMed]
- F. Chen, D. S. Chandrashekar, S. Varambally, C. J. Creighton. Pan-cancer molecular subtypes revealed by mass-spectrometry-based proteomic characterization of more than 500 human cancers. Nature Communications, 2019. [DOI | PubMed]
- E. Cerami, J. Gao, U. Dogrusoz. The cBio cancer genomics portal: an open platform for exploring multidimensional cancer genomics data. Cancer Discovery, 2012. [DOI | PubMed]
- J. Gao, B. A. Aksoy, U. Dogrusoz. Integrative analysis of complex cancer genomics and clinical profiles using the cBioPortal. Science signaling, 2013. [DOI]
- D. Szklarczyk, A. L. Gable, D. Lyon. STRING v11: protein-protein association networks with increased coverage, supporting functional discovery in genome-wide experimental datasets. Nucleic Acids Research, 2019. [DOI | PubMed]
- G. Yu, L. G. Wang, Y. Han, Q. Y. He. clusterProfiler: an R package for comparing biological themes among gene clusters. OMICS, 2012. [DOI | PubMed]
- W. Luo, C. Brouwer. Pathview: an R/Bioconductor package for pathway-based data integration and visualization. Bioinformatics, 2013. [DOI | PubMed]
- Y. Zhou, B. Zhou, L. Pache. Metascape provides a biologist-oriented resource for the analysis of systems-level datasets. Nature Communications, 2019. [DOI | PubMed]
- M. Uhlen, C. Zhang, S. Lee. A pathology atlas of the human cancer transcriptome. Science, 2017. [DOI | PubMed]
- W. H. Fridman, J. Galon, M. C. Dieu-Nosjean. Immune infiltration in human cancer: prognostic significance and disease control. Current Topics in Microbiology and Immunology, 2011. [DOI | PubMed]
- A. Steven, B. Seliger. The role of immune escape and immune cell infiltration in breast cancer. Breast Care, 2018. [DOI | PubMed]
- X. Chen, E. Song. Turning foes to friends: targeting cancer-associated fibroblasts. Nature Reviews. Drug Discovery, 2019. [DOI | PubMed]
- M. Q. Kwa, K. M. Herum, C. Brakebusch. Cancer-associated fibroblasts: how do they contribute to metastasis?. Clinical & Experimental Metastasis, 2019. [DOI | PubMed]
- N. Meng, Y. Li, P. Jiang. A comprehensive pan-cancer analysis of the tumorigenic role of matrix metallopeptidase 7 (MMP7) across human cancers. Frontiers in Oncology, 2022. [DOI | PubMed]
- I. Terrén, A. Orrantia, J. Vitallé, O. Zenarruzabeitia, F. Borrego. NK cell metabolism and tumor microenvironment. Frontiers in Immunology, 2019. [DOI | PubMed]
- A. Piotrowski, J. Xie, Y. F. Liu. Germline loss-of-function mutations in _LZTR1_ predispose to an inherited disorder of multiple schwannomas. Nature Genetics, 2014. [DOI | PubMed]
- T. Abe, I. Umeki, S. I. Kanno, S. I. Inoue, T. Niihori, Y. Aoki. LZTR1 facilitates polyubiquitination and degradation of RAS-GTPases. Cell Death and Differentiation, 2020. [DOI | PubMed]
- Y. Nibe, S. Oshima, M. Kobayashi. Novel polyubiquitin imaging system, PolyUb-FC, reveals that K33-linked polyubiquitin is recruited by SQSTM1/p62. Autophagy, 2018. [DOI | PubMed]
- T. Yi, H. Luo, F. Qin. LncRNA LL22NC03-N14H11.1 promoted hepatocellular carcinoma progression through activating MAPK pathway to induce mitochondrial fission. Cell death & disease, 2020. [DOI | PubMed]
- T. Park. Crk and CrkL as therapeutic targets for cancer treatment. Cell, 2021. [DOI | PubMed]
- D. Adler, A. Offermann, R. Halbach. Clinical and molecular implications of MED15 in head and neck squamous cell carcinoma. The American Journal of Pathology, 2015. [DOI | PubMed]
- H. Adhikari, W. E. Kattan, S. Kumar, P. Zhou, J. F. Hancock, C. M. Counter. Oncogenic KRAS is dependent upon an EFR3A-PI4KA signaling axis for potent tumorigenic activity. Nature Communications, 2021. [DOI | PubMed]
- H. T. Liu, Y. X. Zou, W. J. Zhu. lncRNA THAP7-AS1, transcriptionally activated by SP1 and post- transcriptionally stabilized by METTL3-mediated m6A modification, exerts oncogenic properties by improving CUL4B entry into the nucleus. Cell Death and Differentiation, 2022. [DOI | PubMed]
- A. Tanaka, S. Sakaguchi. Targeting Treg cells in cancer immunotherapy. European Journal of Immunology, 2019. [DOI | PubMed]
- N. Maishi, K. Hida. Tumor endothelial cells accelerate tumor metastasis. Cancer Science, 2017. [DOI | PubMed]
- W. Zhang, A. Edwards, E. K. Flemington, K. Zhang. Racial disparities in patient survival and tumor mutation burden, and the association between tumor mutation burden and cancer incidence rate. Scientific Reports, 2017. [DOI | PubMed]
- X. D. Jiao, X. C. Zhang, B. D. Qin. Tumor mutation burden in Chinese cancer patients and the underlying driving pathways of high tumor mutation burden across different cancer types. Annals of Translational Medicine, 2020. [DOI | PubMed]
- J. Mistry, S. Chuguransky, L. Williams. Pfam: the protein families database in 2021. Nucleic Acids Research, 2021. [DOI | PubMed]
- Y. Boumber. Tumor mutational burden (TMB) as a biomarker of response to immunotherapy in small cell lung cancer. Journal of Thoracic Disease, 2018. [DOI | PubMed]
- A. Boichard, M. J. Wagner, R. Kurzrock. Angiosarcoma heterogeneity and potential therapeutic vulnerability to immune checkpoint blockade: insights from genomic sequencing. Genome Medicine, 2020. [DOI | PubMed]
- G. Gunaydin. CAFs interacting with TAMs in tumor microenvironment to enhance tumorigenesis and immune evasion. Frontiers in Oncology, 2021. [DOI | PubMed]
- S. I. Kim, C. R. Cassella, K. T. Byrne. Tumor burden and immunotherapy: impact on immune infiltration and therapeutic outcomes. Frontiers in Immunology, 2020. [DOI | PubMed]
- A. Damnernsawad, D. Bottomly, S. E. Kurtz. Genome-wide CRISPR screen identifies regulators of MAPK and MTOR pathways mediating sorafenib resistance in acute myeloid leukemia. Haematologica, 2022. [DOI | PubMed]
- J. Briscoe, P. P. Thérond. The mechanisms of Hedgehog signalling and its roles in development and disease. Nature Reviews. Molecular Cell Biology, 2013. [DOI | PubMed]
- X. Ma, T. Sheng, Y. Zhang. Hedgehog signaling is activated in subsets of esophageal cancers. International Journal of Cancer, 2006. [DOI | PubMed]
- J. M. Bailey, A. M. Mohr, M. A. Hollingsworth. Sonic hedgehog paracrine signaling regulates metastasis and lymphangiogenesis in pancreatic cancer. Oncogene, 2009. [DOI | PubMed]
- J. Chen, Y. Ou, Y. Yang. KLHL22 activates amino-acid-dependent mTORC1 signalling to promote tumorigenesis and ageing. Nature, 2018. [DOI | PubMed]
