Protective Effects of Cannabidiol on Chemotherapy-Induced Oral Mucositis via the Nrf2/Keap1/ARE Signaling Pathways
Abstract
Oral mucositis (OM) is a common complication during chemotherapy characterized by ulceration, mucosa atrophy, and necrosis, which seriously interferes with nutritional intake and oncotherapy procedures among patients. However, the efficacy of current treatments for OM remains limited. Cannabidiol (CBD) is a natural cannabinoid with multiple biological activities, including antioxidant and anti-inflammatory potential. In this study, we aimed to investigate the chemopreventive effects and mechanisms of CBD in protecting C57BL/6N mice and human oral keratinocytes (HOK) from 5-fluorouracil- (5-FU-) induced OM. Here, we found that CBD alleviated the severity of 5-FU-induced OM in mice, including improved survival, decreased body weight loss, reduced ulcer sizes, and improved clinical scores. Histologically, CBD restored epithelial thickness and normal structure in tongue tissues. Meanwhile, CBD attenuated reactive oxygen species (ROS) overproduction and improved the antioxidant response, suppressed the inflammatory response, promoted the proliferation of epithelial cells, and inhibited 5-FU-induced apoptosis. In vitro, consistent outcomes showed that CBD suppressed cellular ROS levels, enhanced antioxidant ability, reduced inflammatory response, promoted proliferation, and inhibited apoptosis in 5-FU-treated HOK cells. In particular, CBD upregulated the expression levels of antioxidant enzymes, heme oxygenase-1 (HO-1) and NAD(P)H quinine oxidoreductase 1 (NQO1), by increasing the expression and nuclear translocation of nuclear factor erythroid 2-related factor 2 (Nrf2) and decreasing Kelch-like ECH-associated protein 1 (Keap1). Notably, the Nrf2 inhibitor ML385 reversed the protective effect of CBD. Nrf2-siRNA transfection also significantly blunted the antioxidant effect of CBD in in vitro OM model. Collectively, our findings suggested that CBD protected against 5-FU-induced OM injury at least partially via the Nrf2/Keap1/ARE signaling pathways, highlighting the therapeutic prospects of CBD as a novel strategy for chemotherapy-induced OM.
Affiliations: Medical School of Chinese PLA, Beijing 100853, China; Department of Stomatology, The First Medical Centre, Chinese PLA General Hospital, Beijing 100853, China; Beijing Institute of Basic Medical Sciences, Beijing 100850, China
License: Copyright © 2022 Lin Li et al. CC BY 4.0 This is an open access article distributed under the Creative Commons Attribution License, which permits unrestricted use, distribution, and reproduction in any medium, provided the original work is properly cited.
Article links: DOI: 10.1155/2022/4619760 | PubMed: 35669853 | PMC: PMC9165619
Relevance: Relevant: mentioned in keywords or abstract
Full text: PDF (106 KB)
1. Introduction
Oral mucositis (OM) is one of the most common and serious complications under standard dose chemotherapy, radiotherapy, and pretreatment of hematopoietic stem cell transplantation [ref. 1, ref. 2] and refers to pathological changes in oral mucosa, including erythema, ulceration, and necrosis after oncotherapy [ref. 3]. For patients with head and neck tumors, the incidence of OM is almost 100% [ref. 1, ref. 4, ref. 5]. Pain, infection, and difficulty eating affect life quality and oncotherapy prognosis [ref. 6]. However, current treatments focused on symptom relief have insufficient effectiveness [ref. 1]. The FDA-approved drug for OM, recombinant human keratinocyte growth factor palifermin, is also limited by its high cost and circumscribed efficacy [ref. 7].
Oral mucosa, as human organism gateway, is a highly responsive environment susceptible to triggering factors [ref. 8]. Chemotherapeutic drugs, as trigger factors, inducing oxidative stress and inflammatory response are increasingly recognized as hallmarks in the development and pathologies of OM [ref. 2, ref. 9]. Excess reactive oxygen species (ROS) production and DNA damage caused by chemotherapy are the initial factors [ref. 10], resulting in epithelial injury and apoptosis, amplifying signals that activate inflammation and oxidative stress-related pathways [ref. 11]. Submucosal signals inhibit epithelial proliferation and migration and finally lead to unhealed mucosa [ref. 10]. Therefore, it is reasonable to hypothesize that attenuating overburdened oxidative stress and excess inflammatory response may be promising strategies for managing this disease.
Plant-derived bioactives, often called phytochemicals, have high efficacy in the treatment of oral mucosal lesions for a long history [ref. 8]. Cannabinoids, in particular, show great promise in protecting epithelial barriers due to their beneficial properties [ref. 12]. Cannabidiol (CBD) is currently the best studied nonpsychotropic cannabinoid with multiple targets. Based on extensive pharmacological effects, CBD functions as a potent antioxidant and anti-inflammatory agent in various diseases, including Parkinson’s disease, Alzheimer’s disease, epilepsy, dermatitis, and ischemia-reperfusion injury [ref. 13, ref. 14]. In skin keratinocytes, CBD can reduce the expression levels of proinflammatory cytokines and protect against ultraviolet-related oxidative stress injury [ref. 15]. Recently, CBD was reported to increase antioxidant enzyme expression to promote endothelial cell survival [ref. 16]. CBD was also confirmed to have clinical evidence of antiepileptic effects by human clinical trials [ref. 14]. Alternatively, Cuba et al. found that CBD seemed to favor OM mice, but limited data was observed [ref. 17]. Despite these findings, the effects and mechanisms of CBD on chemotherapy-induced OM in mice and human oral keratinocytes (HOK) have not been determined in detail previously.
The present study is aimed at investigating the efficacy and possible mechanisms of CBD for OM protection in vivo and in vitro. In our study, C57BL/6N mice and HOK cells were treated with high doses of 5-fluorouracil (5-FU) to induce chemotherapy-related toxicity, and we found that CBD alleviated 5-FU-induced OM, improved cellular antioxidant ability, and suppressed the inflammatory response in mice and HOK. The Nrf2/Keap1/ARE signaling pathways may be the possible mechanism for the beneficial effects of CBD. In general, CBD could be considered as a promising strategy for chemotherapy-related OM.
2. Materials and Methods
2.1. Chemotherapy-Induced Oral Mucositis Models
All animal experiments were approved by the Institutional Animal Care and Use Committee of Chinese People’s Liberation Army General Hospital. Six-week-old C57BL/6N mice were purchased from Beijing Vital River Laboratory Animal Technology. All mice were housed in a standard animal facility under controlled temperature (21°C) and photoperiod (12 hrs light/12 hrs dark) with free access to water and food.
After adaptive feeding for 2 weeks, the mice were randomly divided into the following 5 groups: (i) vehicle; (ii) 5-FU alone (50 mg/kg); and (iii) 5-FU (50 mg/kg) plus CBD treatment (3, 10, and 30 mg/kg) (n = 6). Except for the vehicle group, the mice received 5-FU (Sigma–Aldrich, USA) injection, once daily for 5 continuous days. CBD (CATO, USA) were intraperitoneally administered half an hour before 5-FU injection. The vehicle and 5-FU alone groups were treated with the solvent of CBD, 2% Tween 80+3% DMSO+95% saline, as placebo. Survival conditions and body weight were recorded daily. On Days 4, 7, and 10, the mice were euthanized with 2,2,2-tribromoethanol (Sigma–Aldrich, USA), and samples were collected for subsequent detection.
2.2. Clinical Score
The fecal and coat scores were assessed on Day 4 as markers of the systemic conditions of chemotherapy-treated mice, which were conducted by two different researchers in a blind manner. Descriptions of fecal score and coat score are shown in Tables S2 and S3 [ref. 3, ref. 18].
2.3. Histological Evaluation
On Day 10, the harvested tongue tissues were stained with 1% toluidine blue dye for 1 min and then washed with 1% acetic acid and PBS to reveal the ulcer sizes on the mouse tongues (n = 3). The tongues were then collected and fixed with 4% paraformaldehyde for 5 days. After dehydration and paraffin embedding, the tissues were sliced into 5 μm thick sections for subsequent histological staining. H&E staining was performed. For immunohistochemical (IHC) staining, primary antibodies including Ki67 (#12202, dilution: 1 : 200, Cell Signaling Technology, USA), nuclear factor erythroid 2-related factor 2 (Nrf2, A0674, dilution: 1 : 200, ABclonal, China), and Kelch-like ECH-associated protein 1 (Keap1, A1820, dilution: 1 : 200, ABclonal, China) were incubated overnight, and secondary antibodies were then incubated for 30 min on the second day, followed by DAB staining. After using hematoxylin, the nuclei were restained. Terminal deoxynucleotidyl transferase-mediated dUTP nick-end labeling (TUNEL) assay was performed using a TUNEL Staining Kit (C1098, Beyotime, China) following the manufacturer’s protocol. The sections were observed under a microscope (Olympus, Japan) and photographed. ImageJ software (National Institutes of Health, Bethesda, MD, USA) was used to quantify ulcer sizes, positive cells, and epithelial thickness.
2.4. Enzyme-Linked Immunosorbent Assay (ELISA)
After collecting mouse blood on Day 4, the samples were placed at room temperature for 2 hrs and then centrifuged at 4000 r/min for 10 min at 4°C to separate the serum. According to the instructions of the ELISA kit (Dakewe Bioengineering, China), we calculated the concentrations of inflammatory cytokines, tumor necrosis factor-α (TNF-α) and interleukin 6 (IL-6).
2.5. ROS Level Assay
On Day 7, the harvested tongue samples (n = 3) were immediately embedded in OCT (TISSUE-TEK; Sakura Finetek USA, Inc.) and cut into 10 μm thick sections by a frozen slicer. The sections were stained with 2′,7′-dichlorodihydrofluorescein diacetate (DCFH-DA) solution (S0033, Beyotime, China) at a final concentration of 10 μM. After incubation at 37°C for 20 min, the sections were washed with PBS for 3 times, observed and photographed under fluorescence microscopy (Olympus, Japan). For in vitro studies, DCFH-DA, as a fluorescent probe, was also used to assess intracellular ROS levels after 5-FU (10 μg/mL), LPS (10 μg/mL, Sigma–Aldrich), hydrogen peroxide (H2O2, 200 μmol/L), and different concentrations of CBD (0.5, 2.5, and 5 μM) intervention. HOK (#2610, ScienCell, USA) cells were seeded in 24-well plates (5 × 104 per well). After 24 hrs of culture, the cells were pretreated with CBD for 12 hrs, and then, 5-FU (12 hrs), LPS (6 hrs), and H2O2 (10 min) were added. The following steps were the same as above. The mean fluorescence intensity was analyzed by ImageJ software.
2.6. In Vitro Models of Oral Mucositis
HOK cells were cultured in 1640 medium (Gibco, USA) containing 10% fetal bovine serum (FBS, Gibco, USA) and 1% penicillin-streptomycin in a humidified incubator at 37°C with 5% CO2. Corresponding to the in vivo experiments, 5-FU was applied to HOK cells to establish an in vitro model of chemotherapy-induced OM. In addition, LPS and H2O2 were also used, as classical reagents to induce inflammatory and oxidative stress environments in HOK cells, respectively.
2.7. Cell Proliferation Assay
A CCK-8 assay was used to detect the effects of reagents on cell viability and proliferation. HOK cells were inoculated in 96-well plates (5 × 103 per well). First, cytotoxicity analysis was performed to determine the effects of different concentrations of CBD (0.1, 0.5, 2.5, 5, and 10 μM), 5-FU (0.1, 1, 10, 20, 30, and 40 μg/mL), LPS (0.5, 1, 5, 10, and 20 μg/mL), and H2O2 (50, 100, 200, 300, and 400 μmol/L) on HOK viability for 24 hrs and 48 hrs. Second, the cells were pretreated with CBD (0.5, 2.5, and 5 μM) for 12 hrs and then treated with 10 μg/mL 5-FU. After culture for 1, 3, and 5 days, 10 μL CCK-8 solution (Lablead, China) and 90 μL fresh medium were added to each well and incubated for 2 hrs at 37°C. Then, the absorbance at 450 nm was detected using a microplate reader (Rayto RT-6000, USA). The cell viability (%) was calculated as follows: [(A450 of the treated cells − A450 of the blank)/(A450 of vehicle group cells − A450 of the blank)] × 100%.
2.8. Cell Apoptosis Detection
Annexin V-FITC/PI staining was performed to detect the apoptosis rates of the treated HOKs using a Cell Apoptosis Detection Kit (UEland, China) as instructed by the manufacturer. Briefly, HOKs were pretreated with different concentrations of CBD (0.5, 2.5, and 5 μM) for 12 hrs and then incubated with 10 μg/mL 5-FU for 12 hrs. After collecting 5 × 105 cells, the apoptosis rates (%) among different groups were examined by flow cytometry (BD Celesta, USA) and finally analyzed using FlowJo software.
2.9. Wound Healing Assay
HOK were seeded in 6-well plates (6 × 105 per well). When HOK cells reached approximately 90-100% confluence, we scratched the bottom of the culture plates with a 200 μL pipette tip (Axygen, USA) to achieve a straight wound. The cells were washed with PBS and incubated with different serum-free cell medium for 12 and 24 hrs. Photos were taken, and cell migration was recorded under a microscope. The healing areas were analyzed by ImageJ software. The healing rates (%) at 12 hrs and 24 hrs were calculated as follows: [(scratch area at 0 h − scratch area at 12 or 24 hrs)/scratch area at 0 h] × 100%.
2.10. Immunofluorescence (IF) Staining
The expression levels and nuclear translocation of Nrf2 among groups were observed by laser scanning confocal microscopy (Olympus, Japan). We applied 4% paraformaldehyde to fix the cells, and then, 0.25% Triton X-100 was applied to permeabilize HOK cells, followed by blocking with 1% bovine serum albumin. Anti-Nrf2 antibody (red, ab31163, dilution: 1 : 100, Abcam, USA) and DAPI (C1002, Beyotime, China) for nuclear staining (blue) were used.
2.11. Small Interfering RNA (siRNA) Transfection
Nrf2-siRNA (GenePharma, China) was used to knock down the expression levels of Nrf2 in HOK, and Scramble-siRNA were also added as control. Nrf2-siRNA and Scramble-siRNA were transfected into HOKs with Lipofectamine 2000 transfection reagent (Thermo Fisher, USA) as instructed. After transfection, the mRNA expression levels of Nrf2 were detected to verify the knockdown efficiency by qRT-PCR.
2.12. Quantitative Real-Time Polymerase Chain Reaction (qRT-PCR)
qRT-PCR was used to detect the mRNA expression levels of inflammation-, oxidative stress-, and apoptosis-related genes in mouse tongue tissue or HOK cells samples. β-Actin was used as the internal control. Total RNA extraction and cDNA synthesis were conducted as described in a previous study [ref. 19]. qRT-PCR (Sangon Biotech, China) was performed with the following procedures: 95°C for 3 min; 95°C for 15 sec, 60°C for 15 sec, 72°C for 15 sec; and 40 cycles. The 2–ΔΔCt method was adopted to analyze the relative mRNA expression. Primer sequences were designed by Sangon Biotech, China, and shown in Table S1.
2.13. Western Blotting
Western blotting was performed to detect the protein expression levels. The detailed procedures were described in a previous study [ref. 20]. The primary antibodies used were HO-1 (10701-1-AP, dilution: 1 : 2000, Proteintech, USA), NQO1 (ab34173, dilution: 1 : 1000, Abcam, USA), Nrf2 (ab137550, dilution: 1 : 1000, Abcam, USA), Keap1 (GTx60660, dilution: 1 : 1000, GeneTex, USA), Lamin B (BA1228, dilution: 1 : 1000, Boster, China), and β-actin (BM0627, dilution: 1 : 200, Boster, China). Blots were quantified using ImageJ software.
2.14. Statistical Analysis
Experimental data are expressed as the means ± standard deviation (mean ± SD). Statistical analysis was performed using SPSS (version 23.0, USA) and GraphPad Prism Software (Version 7.0, Inc., La Jolla, CA, USA). One-way analysis of variance (ANOVA) and Tukey’s multiple-comparisons test were performed for data analysis. P < 0.05 was considered statistically significant.
3. Results
3.1. CBD Alleviates the Severity of Chemotherapy-Induced OM in Mice
OM was induced in C57BL/6N mice by 5-FU intervention for 5 consecutive days, and CBD (3, 10, and 30 mg/kg) was administered a half-hour prior (Figure 1(a)). First, 5-FU-induced toxicity significantly reduced mouse survival and continuously aggravated weight loss, whereas CBD administration improved survival (Figure 1(b)) and reduced weight reduction in mice exposed to 5-FU toxicity. CBD significantly increased the daily and total body weight of 5-FU-exposed mice in a dose-dependent manner (Figures 1(c) and 1(d)).

Clinically, untreated mice developed severe ulcers due to the toxicity of 5-FU. Meanwhile, worse fecal and coat score results showed similar outcomes: a high dose of 5-FU increased systemic adverse reactions. Of note, we observed that CBD treatment decreased the severity and sizes of the ulcers (Figures 1(e) and 1(f)) and improved the clinical scores and systemic conditions of the mice (Figures 1(g) and 1(h)).
Next, we evaluated the pathology in tongue tissues after 5-FU and CBD intervention. Morphological evaluation of the tongue tissues and epithelium was performed using HE staining (Figure 1(i)). Histopathological images showed that the epithelium was atrophic and disordered in untreated 5-FU group mucosa, including disorganized epithelial structure and reduced epithelial thickness. However, CBD increased epithelial thickness and restored the normal epithelial structure in a dose-dependent manner. Quantification of the epithelial thickness based on histologic examination is shown in Figure 1(j).
3.2. CBD Defends against Oxidative Stress and Inflammatory Response in a Mouse OM Model
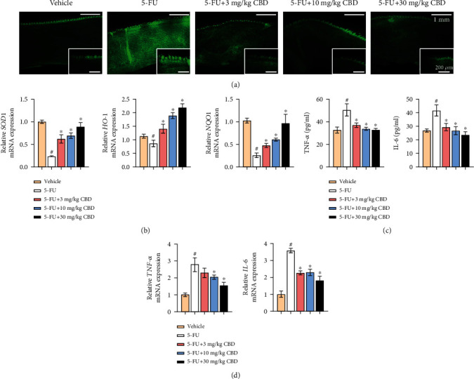
Enhanced oxidative stress is closely associated with OM pathology, and ROS accumulation is the initial factor [ref. 10]. First, DCFH-DA detection was used to evaluate ROS levels in tongue tissues. 5-FU intervention indeed increased the ROS level in the mouse tongue, while the ROS levels in CBD-treated mice were significantly decreased (Figure 2(a)). Additionally, using qRT-PCR, we evaluated the mRNA expression levels of superoxide dismutase 1 (SOD1), heme oxygenase-1 (HO-1), and NAD(P)H quinine oxidoreductase 1 (NQO1), important antioxidants, and cellular protective enzymes in the oxidative stress process. CBD intervention contributed to improving the mRNA expression levels of SOD1, HO-1, and NQO1 in a dose-dependent manner, which were suppressed by chemotherapy (Figure 2(b)). These results confirmed that CBD protected OM mice against oxidative stress.

Chemotherapy results in an increase in proinflammatory cytokines, including TNF-α and IL-6, which not only damage mucosal tissue but also amplify primary destruction by a feedback loop [ref. 10]. ELISA was used to detect inflammatory cytokine levels in mouse serum on Day 4. CBD reduced TNF-α and IL-6 levels, which were increased in 5-FU-treated mice (Figure 2(c)). In parallel, CBD significantly decreased the mRNA expression levels of TNF-α and IL-6 in tongue tissue by qRT-PCR (Figure 2(d)), which was consistent with the ELISA results.
3.3. CBD Promotes Epithelial Cell Proliferation and Inhibits 5-FU-Induced Apoptosis in Mouse Tongue Tissue
Epithelial cell apoptosis is one of the major pathologies in chemotherapy-induced OM and is caused by excess ROS generation [ref. 10]. IHC-stained dorsal and ventral tongue sections using Ki67 and TUNEL staining were used to investigate the proliferation and apoptosis of mucosal basal layer cells, respectively. The counts of Ki67-positive epithelial cells were significantly reduced, while the TUNEL-positive cells were increased in the tongue tissues subjected to 5-FU intervention, indicating that 5-FU-generated toxicity inhibited basal layer cell proliferative capacity. In contrast, CBD treatment enhanced Ki67-positive epithelial cellularity and reduced TUNEL-labeled apoptotic cells (Figures 3(a) and 3(b)), confirming the protective effects of CBD against 5-FU-induced cytotoxicity. Quantitative analysis of positive cellularity is shown in Figures 3(c) and 3(d).

The mRNA expression level detection of apoptosis-related genes in tongue tissue showed that CBD decreased the expression level of Bax and increased the expression of Bcl-2 compared with mice receiving only 5-FU treatment (Figure 3(e)). Collectively, these findings demonstrated that CBD effectively promoted the proliferation of epithelial cells and inhibited 5-FU-induced apoptosis.
3.4. CBD Enhances HOK Proliferative Capacity and Cell Migration in In Vitro OM Models
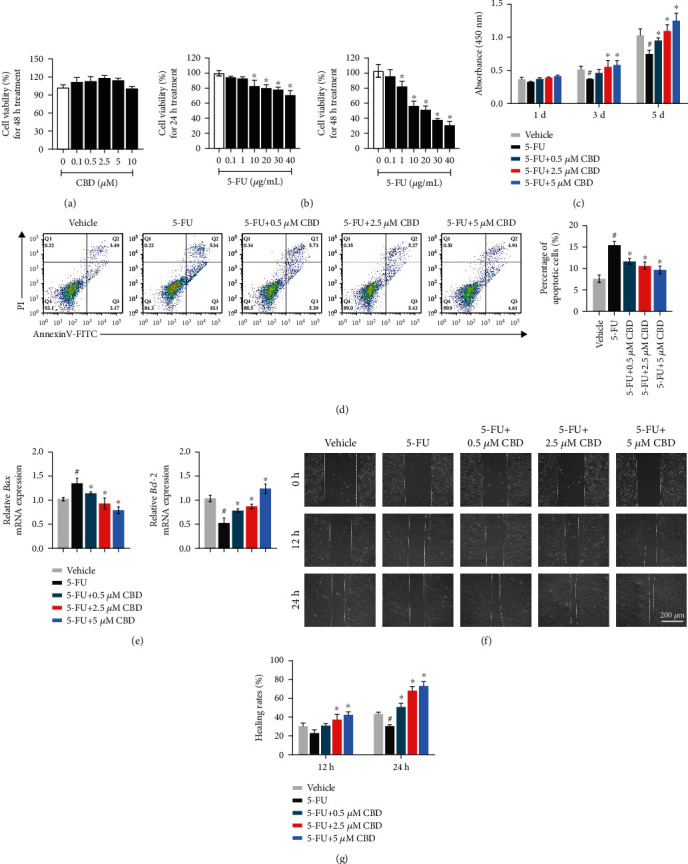
Subsequently, we wondered whether CBD could play a protective role in in vitro OM models. Therefore, 5-FU was applied to HOK to induce an oral mucositis environment. First, the viability of HOK cells exposed to different concentrations of CBD and 5-FU for 24 hrs and 48 hrs was detected using CCK-8 assay. The results showed no significant differences in absorbance values among different concentrations of CBD after 48 hrs (Figure 4(a)), indicating that CBD had no obvious toxic effects on HOK vitality at the tested concentrations. However, 5-FU reduced HOK cell viability in a concentration-dependent manner (P < 0.05) (Figure 4(b)). Therefore, the 10 μg/mL 5-FU concentration was determined for inhibiting 50% viability (IC50) after 48 hrs of culture. Meanwhile, the concentrations of CBD used were based on the preexperiments that CBD obviously decreased the inflammatory cytokine expression at 0.5, 2.5, and 5 μM final concentrations (Figure S1(a)).

After, the cytoprotective effects of CBD on the proliferation of 5-FU-exposed HOK cells were investigated by the CCK-8 assay. The cells were divided into five groups: vehicle, 5-FU, and 5-FU plus CBD (0.5, 2.5, and 5 μM), and the absorbance on Days 1, 3, and 5 was measured. As shown in Figure 4(c), the proliferation of 5-FU-treated HOK cells was statistically inhibited on the 3rd day of culture. By comparison, absorbance values at 450 nm in the CBD intervention group were enhanced with statistical significance on the 3rd and 5th days.
Meanwhile, an Annexin V-FITC/PI assay was performed to analyze the apoptosis of HOK cells treated with 5-FU and CBD (Figure 4(d)). Flow cytometry results demonstrated that the proportion of apoptotic cells in the 5-FU group was increased, and different concentrations of CBD reversed this increase (P < 0.05). Consistent outcomes were observed by qRT-PCR, as CBD reversed the decreased mRNA expression level of Bcl-2 and increased expression of Bax in the 5-FU group (Figure 4(e)). In conclusion, these findings indicated that CBD promoted proliferation and inhibited apoptosis in 5-FU-induced HOK cells.
Cell migration potentiality is a critical event in the healing of injured epithelial tissue. A scratch assay was conducted to investigate the migration ability of HOK cells after 5-FU and CBD intervention. We observed that the healing rates of HOKs were the lowest in serum-free medium containing 5-FU alone, indicating that cell migration was inhibited by 5-FU toxicity, whereas pretreatment with CBD recovered the healing rates of injured HOKs (Figure 4(f)). The healing rates at 12 hrs and 24 hrs are shown in Figure 4(g).
3.5. CBD Reduces Intracellular ROS Production and Inflammatory Cytokine Levels In Vitro
To confirm the antioxidant potential of CBD in vitro, 5-FU, LPS, and H2O2 were used to induce excess cellular ROS release in HOK cells. Then, we found that the mean fluorescence intensities of the CBD treatment groups were significantly reduced compared with those of the 5-FU, LPS, and H2O2 alone groups (Figures 5(a) and 5(b)). Furthermore, we detected the protein expression levels of HO-1 and NQO1 by western blotting. The results showed that 5-FU intervention reduced the protein levels of HO-1 and NQO1, while CBD reversed this decline in a dose-dependent manner (Figures 5(c) and 5(d)). The original blots are shown in Figure S2.

Next, the mRNA expression levels of HO-1, NQO1, and SOD1 were detected by qRT-PCR after 5-FU (10 μg/mL, 12 hrs) and H2O2 (200 μmol/L, 12 hrs) intervention. CBD pretreatment significantly upregulated the mRNA expression levels of these genes, which was consistent with the western blotting results (Figures 5(e) and 5(g)). H2O2 concentration was determined for inhibiting 50% viability (IC50) of HOK at 48 hrs of culture (Figure S1(b)). The mRNA expression levels of SOD1 and HO-1 in HOK under different concentrations of H2O2 are shown in Figure S1(c). These findings collectively indicated the beneficial effects of CBD against excess oxidative stress in vitro.
Consistent with the in vivo experiments, we used 5-FU (10 μg/mL, 12 hrs) and LPS (10 μg/mL, 12 hrs) to treat HOK to simulate the inflammatory environments of chemotherapy-induced OM in vitro. As expected, pretreatment with CBD reversed the increase of inflammatory cytokine expression levels by 5-FU and LPS intervention (Figures 5(f) and 5(h)). LPS concentration was determined for inhibiting 50% viability (IC50) at 48 hrs (Figure S1(d)). The mRNA expression levels of TNF-α and IL-6 after 5-FU (1-20 μg/mL) or LPS (0.5-20 μg/mL) intervention are shown in Figures S1(e) and S1(f).
3.6. CBD Activates Nrf2/Keap1/ARE Signaling Pathways in OM
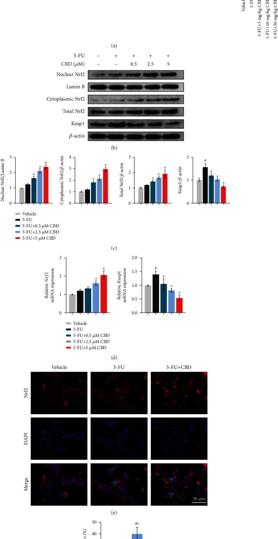
The Nrf2/Keap1/antioxidant responsive element (ARE) signaling pathways are crucial mechanisms against the oxidative stress process for OM defense. Previous studies revealed that Nrf2 is a downstream target of CBD [ref. 21, ref. 22]. To examine whether CBD activated the Nrf2/ARE signaling pathways during OM pathology, we detected the expression of Nrf2 and Keap1 in tongue tissues and HOK cells. IHC staining revealed that Nrf2-positive epithelial cells in the CBD groups were significantly increased. In contrast, Keap1 accumulation was gradually attenuated in tongue mucosa with increasing CBD doses (Figure 6(a)). Interestingly, Nrf2 expression in tongue tissue exposed to 5-FU alone was also increased slightly, indicating that 5-FU could also activate the Nrf2. The expression of Keap1 was also upregulated by 5-FU. To some extent, CBD promoted Keap1 degradation and improved Nrf2 protein stability. Moreover, HO-1 and NQO1, key target genes transcriptionally regulated by Nrf2, were upregulated by CBD in OM models (Figure 5(c)).

Nrf2 is usually located in the cytoplasm and is activated after entering the nucleus. To investigate how CBD affects Nrf2 activation during oxidative stress, we first extracted the proteins in HOK nuclei, cytoplasm, and total protein, respectively. Consistent with the in vivo data, western blotting analysis showed that CBD treatment significantly promoted the protein expression of Nrf2 in both the nucleus and cytoplasm (Figures 6(b) and 6(c)); the original blots are shown in Figure S3. Second, qRT-PCR exhibited that the mRNA expression levels of Nrf2 and Keap1 were consistent with western blot (Figure 6(d)). Moreover, the IF staining results showed that the Nrf2 protein was highly localized in the nucleus after CBD intervention (Figures 6(e) and 6(f)). These findings revealed the role of CBD in Nrf2 activation by promoting the upregulation and nuclear translocation.
3.7. CBD Plays a Protective Effect on the OM via the Nrf2/Keap1/ARE Pathway
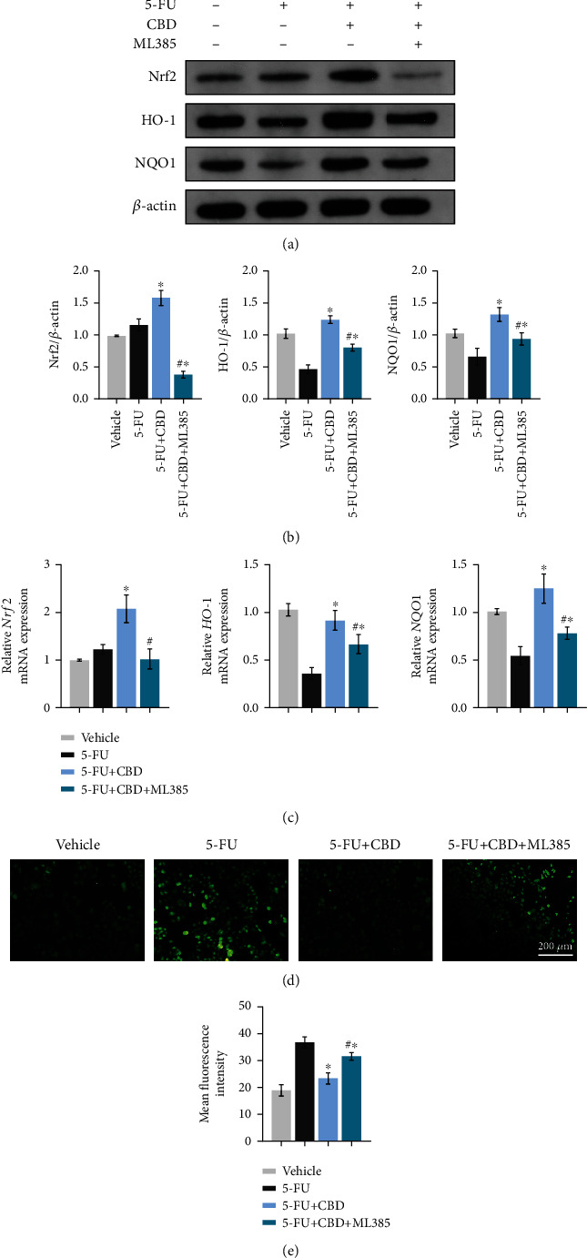
To further explore whether the Nrf2/Keap1/ARE signaling pathways are the underlying mechanism for CBD-mediated protective effects in OM, HOK cells were treated with ML385 (an inhibitor of Nrf2). First, western blotting illustrated that ML385 successfully counteracted the expression level of Nrf2, which was increased by CBD. Second, ML385 significantly blunted the protein expression of HO-1 and NQO1 in CBD-treated HOK cells (Figures 7(a) and 7(b)). The original blots are shown in Figure S4. Consistent with the western blotting results, qRT-PCR verified the decreased mRNA expression levels of Nrf2, HO-1, and NQO1 after ML385 application (Figure 7(c)). We also observed that ML385 reversed the decline of ROS overproduction (Figures 7(d) and 7(e)). However, the enhanced effects of the target genes were not completely inhibited by the addition of the Nrf2 inhibitor ML385.

Furthermore, HOK cells were transfected with Nrf2-siRNA and Scramble-siRNA, respectively. Transduction efficiency was confirmed by qRT-PCR, and Nrf2 expression was significantly knocked down after transfecting with Nrf2-siRNA (Figure 8(a)). As shown in western blot (Figures 8(b) and 8(c)), the increased expression of Nrf2 by CBD application was reversed when HOK were cocultured with Nrf2-siRNA, so was the expression of HO-1 and NQO1. The original blots are shown in Figure S5. In addition, the mRNA expression of Nrf2, HO-1, and NQO1 was significantly blunted by Nrf2-siRNA, as compared with the Scramble-siRNA group and the 5-FU+CBD group (Figure 8(d)). DCFH-DA staining also indicated that Nrf2-siRNA transfection blocked the CBD-mediated ROS declination (Figures 8(e) and 8(f)). Together, CBD exerted protective effects on OM via the Nrf2/Keap1/ARE pathway, at least partially.

4. Discussion
Rapidly proliferating epithelial basal cells are often the target of antineoplastics due to the nonspecific action of chemotherapeutic agents and therefore lead to common toxicity events, such as mucositis, causing mucosal injury in the oral cavity and gastrointestinal tract [ref. 23]. With the increasing incidence of tumors, developing effective treatment options for OM to relieve unnecessary suffering of cancer patients is urgently needed.
5-FU is widely used for chemotherapy in clinical practice as a pyrimidine analogue and has been applied in animal experiments to simulate the chemotherapy environment [ref. 24]. In this study, we treated C57BL/6N mice and HOK cells with a high dose of 5-FU to induce chemotherapy-related mucositis. Our results demonstrated for the first time that CBD could effectively protect oral mucosa against 5-FU-induced toxicity in vivo and in vitro. The major findings are as follows. (1) CBD alleviated the severity of OM in 5-FU-induced mice and HOK. (2) CBD suppressed ROS overproduction, improved the antioxidant response, suppressed the excess inflammatory response, promoted epithelial cell proliferation, and inhibited cell apoptosis. (3) CBD increased Nrf2 levels and nuclear translocation. The Nrf2/Keap1/ARE signaling pathway might be a potential mechanism for CBD-treated OM recovery (Figure 9). Overall, CBD can be considered a promising strategy for the treatment of chemotherapy-associated OM.

Cannabinoids are naturally bioactive substances with ancient applications and controversial addiction properties [ref. 25]. However, unlike the main psychoactive substance, Δ-9-tetrahydrocannabinol (THC), CBD has no psychoactive properties and is a safe and effective natural cannabinoid [ref. 26]. Moreover, CBD has been approved by FDA for the treatment of children’s epilepsy [ref. 27] and has shown therapeutic potential in a variety of diseases, particularly inflammation-related diseases [ref. 28] and neuroprotective ability [ref. 29]. Recently, increasing research has found antioxidant effects of CBD, especially protection of keratinocytes against exposure to UV and H2O2 [ref. 15, ref. 30, ref. 31]. To date, Cuba’s review evaluated the feasibility of CBD in the treatment of OM [ref. 32]. However, comprehensive experimental data and mechanistic evidence regarding the effectiveness of CBD for OM are lacking.
The only study describing CBD in OM mice reported only a possible tendency with limited significant data [ref. 17]. In their study, the weight loss in the CBD group seemed to be lower than that in the 5-FU alone group, but no significant difference was observed. Consistent with their outcome, we first found that CBD significantly reversed the weight loss from Day 4, and the total weight loss was also statistically improved. A previous study found that CBD increased body weight in rats and was associated with reversing intestinal inflammation [ref. 33]. In addition, our data demonstrate that CBD improved survival and fecal scores in mice exposed to 5-FU toxicity, while the diarrhea was also an important clinical indicator of intestinal mucosal inflammation, which is consistent with previous results.
Oxidative stress and proinflammatory cytokines are directly involved in mucosal injury secondary to tumor treatment and are key mediators of OM. Therefore, the control of oxidative stress and inflammatory response is essential to avoid harmful pathological reactions [ref. 34]. First, ROS production is the initiating factor in the pathological process of OM caused by radiotherapy and chemotherapy, leading to DNA damage and cell death. In this study, we found that CBD significantly suppressed ROS generation in 5-FU-treated mouse tongue tissues and HOK, which is consistent with other reports that CBD reduced the ROS levels of keratinocytes [ref. 35], microglia [ref. 36], and endothelial cells [ref. 16].
ROS-mediated DNA damage directly results in cell apoptosis, which interferes with cell proliferation and the epithelial healing process. ROS reduces the cell viability of keratinocytes and inhibits wound healing in OM [ref. 37]. CBD have an antiapoptotic effect on keratinocytes irradiated by ultraviolet light [ref. 38, ref. 39]. Considering the antiapoptotic properties of CBD, we evaluated the apoptosis of epithelial cells in mouse tongue tissue by Ki67 staining and TUNEL assay. Flow cytometry was also used to detect HOK apoptosis changes in vitro. mRNA expression of the apoptosis-related genes Bax and Bcl-2 was also detected. The results showed that CBD could effectively reduce the apoptosis rates in tongue epithelial cells and HOK cells. Furthermore, CBD promoted the proliferation of epithelial basal cells and HOK and enhanced the healing rates of HOK in a 5-FU-induced environment. In similar research, CBD increases the proliferation and migration of keratinocytes [ref. 40] and endothelial cells [ref. 41].
Under normal circumstances, the activation of the Nrf2/Keap1/ARE signaling pathway is the main endogenous defense mechanism to reduce ROS production and defend against oxidative stress [ref. 42]. Increasing evidence shows that the Nrf2/ARE signaling pathway is closely associated with mucositis pathology and plays a key role in the oxidative stress response during OM progression [ref. 10]. Nrf2 is a key transcription factor in oxidative stress defense that is usually located in the cytoplasm and binds with Keap1 protein [ref. 43]. After stimulation, Nrf2 separates from Keap1, translocates into the nucleus, and then combines with the antioxidant response elements (AREs) and upregulates the expression of key genes including HO-1 and NQO1 [ref. 44]. Oral mucosal cell knockout of Nrf2 failed to induce the synthesis of antioxidant genes [ref. 45]. Braun et al. found that the expression of various key players involved in wound healing was significantly reduced in Nrf2 knockout animals [ref. 46].
In addition, proteomic studies and transcriptional profiles have found that Nrf2 may be the downstream target of CBD [ref. 21, ref. 22]. In our study, we found that CBD upregulated the gene expression of antioxidant enzymes, including HO-1, NQO1, and SOD1, endogenous antioxidants that can eliminate free radicals, which can be reversed by ML385 treatment and Nrf2-siRNA transfection. Western blotting, qRT-PCR, and IF analysis showed that CBD promoted the increase and nuclear translocation of Nrf2, which could explain the increased expression of HO-1 and NQO1 induced by CBD intervention. In UV-irradiated keratinocytes, CBD significantly enhances the activity of antioxidant enzymes by stimulating the transcriptional activity of Nrf2 [ref. 47], consistent with our study.
Keap1 is the main regulator of Nrf2 degradation, and it usually binds to Nrf2 in the cytoplasm, promotes stable ubiquitination degradation of Nrf2, and has been considered an indispensable mediator of the Nrf2/ARE signaling pathway [ref. 48]. In this study, we found that the protein level of Keap1 was significantly increased in the 5-FU group but decreased in the CBD group, indicating that CBD promoted Keap1 degradation and improved Nrf2 protein stability. This study was the first to identify the interaction between CBD and Keap1 protein. These results demonstrate that CBD regulates both the Nrf2 and Keap1 proteins and downstream antioxidant enzymes and protects against OM via the Nrf2/Keap1/ARE signaling pathways.
The ROS-mediated inflammatory cascade first activates innate immune responses and then produces inflammatory cytokines, which are also the core of OM pathogenesis [ref. 11]. Previous studies have found that CBD prevents microglial inflammation by inhibiting ROS/NF-κB-dependent signaling [ref. 36]. Consistent with the former study, we found that CBD suppressed the high levels of the inflammatory cytokines TNF-α and IL-6. The NF-κB pathway is also an important signaling pathway in OM pathology [ref. 10]. Although we did not further study the effect of CBD on the NF-κB pathway in OM, we demonstrated the potential of CBD in inhibiting inflammatory signaling.
The novelty of our study lies in the discovery of beneficial effects and new possible mechanisms of CBD on chemotherapy-induced OM, which is the first in relevant researches. Based on previous studies which conceived the feasibility of CBD application [ref. 17, ref. 32], our study, for the first time, revealed that CBD provided chemopreventive effects via the Nrf2/Keap1/ARE signaling pathway. These promising results in antioxidant and anti-inflammation properties endow CBD therapeutic evidence as protective choice for chemotherapy-caused OM.
On the other hand, as the side reaction of oncotherapy, the pathological mechanism of OM is still unclear and the symptom management is still not satisfactory. In our research, preclinical studies provided new therapeutic perspectives for CBD. However, further translational medicine studies need to be designed to determine more information about drug activity and mechanism of CBD application for human.
This study also has some limitations. First, the detailed regulatory mechanisms between CBD and Nrf2 activation remain unclear. More research is needed to explore the association between CBD and Nrf2 phosphorylation, the main mode of Nrf2 activation. Second, the interaction of CBD with tumor cells in specific diseases and treatment procedures still needs more animal experiments and clinical trials to measure the ultimate outcomes.
5. Conclusions
CBD alleviates chemotherapy-induced OM and protects against the toxicity of 5-FU by improving oxidative stress defense, downregulating mucosal inflammation, promoting cell proliferation, and inhibiting 5-FU-induced apoptosis both in mice and in HOK. Moreover, CBD-activated Nrf2/Keap1/ARE signaling pathways might be the underlying mechanism for OM recovery.
References
- S. Elad, N. Yarom, Y. Zadik, M. Kuten-Shorrer, S. Sonis. The broadening scope of oral mucositis and oral ulcerative mucosal toxicities of anticancer therapies. CA: a Cancer Journal for Clinicians, 2022. [PubMed]
- A. Villa, S. Sonis. Mucositis. Current Opinion in Oncology, 2015. [DOI | PubMed]
- K. Im, Y. Nam, N. Kim. Regulation of HMGB1 release protects chemoradiotherapy-associated mucositis. Mucosal Immunology, 2019. [DOI | PubMed]
- A. Trotti, L. Bellm, J. Epstein. Mucositis incidence, severity and associated outcomes in patients with head and neck cancer receiving radiotherapy with or without chemotherapy: a systematic literature review. Radiotherapy and Oncology: Journal of the European Society for Therapeutic Radiology and Oncology, 2003. [DOI | PubMed]
- Y. Wang, J. Li, H. Zhang. Probiotic Streptococcus salivarius K12 alleviates radiation-induced oral mucositis in mice. Frontiers in Immunology, 2021. [DOI | PubMed]
- N. Al-Dasooqi, S. Sonis, J. Bowen. Emerging evidence on the pathobiology of mucositis. Supportive Care in Cancer, 2013. [DOI | PubMed]
- M. Henke, M. Alfonsi, P. Foa. Palifermin decreases severe oral mucositis of patients undergoing postoperative radiochemotherapy for head and neck cancer: a randomized, placebo-controlled trial. Journal of Clinical Oncology: Official Journal of the American Society of Clinical Oncology, 2011. [DOI | PubMed]
- B. Salehi, P. Lopez-Jornet, E. Pons-Fuster López. Plant-derived bioactives in oral mucosal lesions: a key emphasis to curcumin, lycopene, chamomile, aloe vera, green tea and coffee properties. Biomolecules, 2019. [DOI | PubMed]
- C. Yiannis, K. Huang, A. Tran. Protective effect of kava constituents in an in vitro model of oral mucositis. Journal of Cancer Research and Clinical Oncology, 2020. [DOI | PubMed]
- S. Sonis. The pathobiology of mucositis. Nature Reviews. Cancer, 2004. [DOI | PubMed]
- C. Chen, Q. Zhang, W. Yu, B. Chang, A. Le. Oral mucositis: an update on innate immunity and new interventional targets. Journal of Dental Research, 2020. [DOI | PubMed]
- C. Scheau, C. Caruntu, I. Badarau. Cannabinoids and inflammations of the gut-lung-skin barrier. Journal of Personalized Medicine, 2021. [DOI | PubMed]
- G. Booz. Cannabidiol as an emergent therapeutic strategy for lessening the impact of inflammation on oxidative stress. Free Radical Biology & Medicine, 2011. [DOI | PubMed]
- J. Sharifi-Rad, C. Quispe, J. Herrera-Bravo. A pharmacological perspective on plant-derived bioactive molecules for epilepsy. Neurochemical Research, 2021. [DOI | PubMed]
- S. Atalay, I. Dobrzyńska, A. Gęgotek, E. Skrzydlewska. Cannabidiol protects keratinocyte cell membranes following exposure to UVB and hydrogen peroxide. Redox Biology, 2020. [DOI | PubMed]
- S. Böckmann, B. Hinz. Cannabidiol promotes endothelial cell survival by heme oxygenase-1-mediated autophagy. Cell, 2020. [DOI]
- L. Cuba, F. Salum, F. Guimarães, K. Cherubini, R. Borghetti, M. de Figueiredo. Cannabidiol on 5-FU-induced oral mucositis in mice. Oral Diseases, 2020. [DOI | PubMed]
- J. Zhou, C. Zhang, X. Wu. Identification of genes and pathways related to atherosclerosis comorbidity and depressive behavior via RNA-seq and bioinformation analysis in ApoE mice. Annals of translational medicine, 2019. [DOI | PubMed]
- Y. Yang, X. Dong, W. Ma. Proliferation, differentiation and immunoregulatory capacities of brown and white adipose-derived stem cells from young and aged mice. International Journal of Stem Cells, 2020. [DOI | PubMed]
- H. Zhang, Y. Wang, Y. He. A1 astrocytes contribute to murine depression-like behavior and cognitive dysfunction, which can be alleviated by IL-10 or fluorocitrate treatment. Journal of Neuroinflammation, 2020. [DOI | PubMed]
- S. Atalay, A. Gęgotek, A. Wroński, P. Domigues, E. Skrzydlewska. Therapeutic application of cannabidiol on UVA and UVB irradiated rat skin. A proteomic study. Journal of Pharmaceutical and Biomedical Analysis, 2021. [DOI | PubMed]
- A. Juknat, M. Pietr, E. Kozela. Differential transcriptional profiles mediated by exposure to the cannabinoids cannabidiol and Δ9-tetrahydrocannabinol in BV-2 microglial cells. British Journal of Pharmacology, 2012. [DOI | PubMed]
- R. Logan, A. Stringer, J. Bowen. The role of pro-inflammatory cytokines in cancer treatment-induced alimentary tract mucositis: pathobiology, animal models and cytotoxic drugs. Cancer Treatment Reviews, 2007. [DOI | PubMed]
- N. Saba, M. Mody, E. Tan. Toxicities of systemic agents in squamous cell carcinoma of the head and neck (SCCHN); a new perspective in the era of immunotherapy. Critical Reviews in Oncology/Hematology, 2017. [DOI | PubMed]
- A. Izzo, F. Borrelli, R. Capasso, V. Di Marzo, R. Mechoulam. Non-psychotropic plant cannabinoids: new therapeutic opportunities from an ancient herb. Trends in Pharmacological Sciences, 2009. [DOI | PubMed]
- H. Miranzadeh Mahabadi, H. Bhatti, R. Laprairie, C. Taghibiglou. Cannabinoid receptors distribution in mouse cortical plasma membrane compartments. Molecular Brain, 2021. [DOI | PubMed]
- M. Russo, A. Naro, A. Leo. Evaluating Sativex® in neuropathic pain management: a clinical and neurophysiological assessment in multiple sclerosis. Pain Medicine, 2016. [PubMed]
- D. Couch, C. Tasker, E. Theophilidou, J. Lund, S. O’Sullivan. Cannabidiol and palmitoylethanolamide are anti-inflammatory in the acutely inflamed human colon. Clinical Science, 2017. [PubMed]
- H. Li, Y. Liu, D. Tian. Overview of cannabidiol (CBD) and its analogues: structures, biological activities, and neuroprotective mechanisms in epilepsy and Alzheimer’s disease. European Journal of Medicinal Chemistry, 2020. [DOI | PubMed]
- A. Gęgotek, S. Atalay, P. Domingues, E. Skrzydlewska. The differences in the proteome profile of cannabidiol-treated skin fibroblasts following UVA or UVB irradiation in 2D and 3D cell cultures. Cell, 2019. [DOI]
- R. Borges, J. Batista, R. Viana. Understanding the molecular aspects of tetrahydrocannabinol and cannabidiol as antioxidants. Molecules, 2013. [DOI | PubMed]
- L. Cuba, F. Salum, K. Cherubini, M. Figueiredo. Cannabidiol: an alternative therapeutic agent for oral mucositis?. Journal of Clinical Pharmacy and Therapeutics, 2017. [DOI | PubMed]
- G. Callejas, R. Figueira, F. Gonçalves. Maternal administration of cannabidiol promotes an anti-inflammatory effect on the intestinal wall in a gastroschisis rat model. Brazilian Journal of Medical and Biological Research, 2018. [DOI | PubMed]
- S. Rapa, G. Magliocca, G. Pepe. Protective effect of pomegranate on oxidative stress and inflammatory response induced by 5-fluorouracil in human keratinocytes. Switzerland, 2021. [DOI]
- I. Jarocka-Karpowicz, M. Biernacki, A. Wroński, A. Gęgotek, E. Skrzydlewska. Cannabidiol effects on phospholipid metabolism in keratinocytes from patients with psoriasis vulgaris. Biomolecules, 2020. [DOI | PubMed]
- M. Dos-Santos-Pereira, F. Guimarães, E. Del-Bel, R. Raisman-Vozari, P. Michel. Cannabidiol prevents LPS-induced microglial inflammation by inhibiting ROS/NF-κB-dependent signaling and glucose consumption. Glia, 2020. [DOI | PubMed]
- N. Cirillo, A. Vicidomini, M. McCullough. A hyaluronic acid-based compound inhibits fibroblast senescence induced by oxidative stress in vitro and prevents oral mucositis in vivo. Journal of Cellular Physiology, 2015. [DOI | PubMed]
- C. Liu, H. Li, F. Xu, X. Jiang, H. Ma, N. Seeram. Cannabidiol protects human skin keratinocytes from hydrogen-peroxide-induced oxidative stress via modulation of the caspase-1-IL-1β axis. Journal of Natural Products, 2021. [DOI | PubMed]
- P. Wójcik, A. Gęgotek, N. Žarković, E. Skrzydlewska. Disease-dependent antiapoptotic effects of cannabidiol for keratinocytes observed upon UV irradiation. International Journal of Molecular Sciences, 2021. [DOI | PubMed]
- M. Styrczewska, A. Kostyn, A. Kulma. Flax fiber hydrophobic extract inhibits human skin cells inflammation and causes remodeling of extracellular matrix and wound closure activation. BioMed Research International, 2015. [DOI]
- H. Luo, E. Rossi, B. Saubamea. Cannabidiol increases proliferation, migration, tubulogenesis, and integrity of human brain endothelial cells through TRPV2 activation. Molecular Pharmaceutics, 2019. [DOI | PubMed]
- L. Casares, V. García, M. Garrido-Rodríguez. Cannabidiol induces antioxidant pathways in keratinocytes by targeting BACH1. Redox Biology, 2020. [DOI | PubMed]
- T. Nguyen, P. Nioi, C. Pickett. The Nrf2-antioxidant response element signaling pathway and its activation by oxidative stress∗. The Journal of Biological Chemistry, 2009. [DOI | PubMed]
- X. Gao, S. Jiang, Z. Du, A. Ke, Q. Liang, X. Li. KLF2 protects against osteoarthritis by repressing oxidative response through activation of Nrf2/ARE signaling in vitro and in vivo. Oxidative Medicine and Cellular Longevity, 2019. [DOI]
- N. Gupta, J. Ferreira, C. Hong, K. Tan. _Lactobacillus reuteri_ DSM 17938 and ATCC PTA 5289 ameliorates chemotherapy-induced oral mucositis. Scientific Reports, 2020. [DOI | PubMed]
- S. Braun, C. Hanselmann, M. Gassmann. Nrf2 transcription factor, a novel target of keratinocyte growth factor action which regulates gene expression and inflammation in the healing skin wound. Molecular and Cellular Biology, 2002. [DOI | PubMed]
- A. Jastrząb, A. Gęgotek, E. Skrzydlewska. Cannabidiol regulates the expression of keratinocyte proteins involved in the inflammation process through transcriptional regulation. Cell, 2019. [DOI]
- M. McMahon, N. Thomas, K. Itoh, M. Yamamoto, J. Hayes. Dimerization of substrate adaptors can facilitate cullin-mediated ubiquitylation of proteins by a “tethering” mechanism. The Journal of Biological Chemistry, 2006. [DOI | PubMed]
