SOCS3 Acts as an Onco-immunological Biomarker With Value in Assessing the Tumor Microenvironment, Pathological Staging, Histological Subtypes, Therapeutic Effect, and Prognoses of Several Types of Cancer
Abstract
The suppressor of cytokine signaling (SOCS) family contains eight members, including SOCS1–7 and CIS, and SOCS3 has been shown to inhibit cytokine signal transduction in various signaling pathways. Although several studies have currently shown the correlations between SOCS3 and several types of cancer, no pan-cancer analysis is available to date. We used various computational tools to explore the expression and pathogenic roles of SOCS3 in several types of cancer, assessing its potential role in the pathogenesis of cancer, in tumor immune infiltration, tumor progression, immune evasion, therapeutic response, and prognostic. The results showed that SOCS3 was downregulated in most The Cancer Genome Atlas (TCGA) cancer datasets but was highly expressed in brain tumors, breast cancer, esophageal cancer, colorectal cancer, and lymphoma. High SOCS3 expression in glioblastoma multiforme (GBM) and brain lower-grade glioma (LGG) were verified through immunohistochemical experiments. GEPIA and Kaplan–Meier Plotter were used, and this bioinformatics analysis showed that high SOCS3 expression was associated with a poor prognosis in the majority of cancers, including LGG and GBM. Our analysis also indicated that SOCS3 may be involved in tumor immune evasion via immune cell infiltration or T-cell exclusion across different types of cancer. In addition, SOCS3 methylation was negatively correlated with mRNA expression levels, worse prognoses, and dysfunctional T-cell phenotypes in various types of cancer. Next, different analytical methods were used to select genes related to SOCS3 gene alterations and carcinogenic characteristics, such as STAT3, SNAI1, NFKBIA, BCL10, TK1, PGS1, BIRC5, TMC8, and AFMID, and several biological functions were identified between them. We found that SOCS3 was involved in cancer development primarily through the JAK/STAT signaling pathway and cytokine receptor activity. Furthermore, SOCS3 expression levels were associated with immunotherapy or chemotherapy for numerous types of cancer. In conclusion, this study showed that SOCS3 is an immune-oncogenic molecule that may possess value as a biomarker for diagnosis, treatment, and prognosis of several types of cancer in the future.
Article type: Research Article
Keywords: immuno-oncology, gene expression profiling, immune-cell infiltration, genetic and epigenetic alterations, immunotherapy, chemotherapy, biomarker
Affiliations: Institute of Neuroscience, Zhengzhou University, Zhengzhou, China; Department of Neurosurgery, The Fifth Affiliated Hospital of Zhengzhou University, Zhengzhou University, Zhengzhou, China; Henan International Joint Laboratory of Glioma Metabolism and Microenvironment Research, Zhengzhou, China
License: Copyright © 2022 Dai, Tao, Shi, Liang, Hu, Xing, Zhou, Guo, Fu and Wang CC BY 4.0 This is an open-access article distributed under the terms of the Creative Commons Attribution License (CC BY). The use, distribution or reproduction in other forums is permitted, provided the original author(s) and the copyright owner(s) are credited and that the original publication in this journal is cited, in accordance with accepted academic practice. No use, distribution or reproduction is permitted which does not comply with these terms.
Article links: DOI: 10.3389/fonc.2022.881801 | PubMed: 35600392 | PMC: PMC9122507
Relevance: Moderate: mentioned 3+ times in text
Full text: PDF (22.2 MB)
Introduction
Cancer is currently the primary cause of death worldwide, and its morbidity and mortality rates have been increasing on an annual basis. The latest research released by the International Agency for Research on Cancer indicated that lung cancer remains the most common cause of cancer-associated death, followed by colorectal cancer and prostate cancer (ref. 1). Therefore, there is an urgent need for potential diagnostic markers and therapeutic methods to control tumor progression.
Tumorigenesis is a complex process involving genetic alterations and epigenetic modifications (ref. 2). Genetic and epigenetic alterations can alter the progression of cancers and promote tumor progression (ref. 3). The tumor microenvironment (TME) is widely associated with the occurrence of cancers. Immune cells, fibroblasts, adipocytes, and the tumor vascular systems all contribute to the tumor microenvironment (ref. 4). Tumor-associated immune cells can be roughly segmented into two types: tumor-antagonistic immune cells and tumor-promoting immune cells. The two types of cells perform different functions at different stages of tumor formation (ref. 5). It is worth mentioning that tumor-promoting immune cells can affect immune homeostasis and immune tolerance (ref. 5), promote tumor cell migration to endothelial cells, increase metastasis (ref. 6), promote immune avoidance, increase tumor blood vessel formation, and promote the acquisition of treatment resistance, and these processes involve manipulation of regulatory T cells (Tregs), myeloid-derived suppressor cells (MDSC), cancer-associated fibroblasts (CAF), and M2-polarized macrophages (ref. 7).
Different types of immune-related cells serve differing roles in various types of cancer; therefore, immune escape of tumors has become a challenging problem in disease treatment (ref. 5). Through bioinformatics analysis, we concentrated on the immune microenvironment of tumors, investigating multiple tumor immunosuppression mechanisms and therapeutic methods, and provided evidence for cancer diagnosis, therapeutic responses, and prognosis (ref. 8).
The SOCS family consists of eight members, and SOCS3 can affect the occurrence of tumors by interacting with a variety of immune molecules and several signaling pathways (ref. 9, ref. 10). We previously summarized the role of SOCS3 in several types of tumors (ref. 10), and numerous experiments have also confirmed the association between SOCS3 and different types of cancer, including breast cancer (ref. 11), colorectal cancer (ref. 12), and glioblastoma (ref. 13). However, the pathogenesis of SOCS3 in various types of cancer and whether there is a common molecular mechanism between these different types of cancer in regulating the pathogenic effects and treatment responses remain to be further studied. Therefore, we explored the potential molecular mechanisms of SOCS3 in the diagnosis, treatment, and prognosis of a range of cancers (f1).

Materials and Methods
Gene Expression Analysis
Oncomine (https://www.oncomine.org/) (access date: November 1, 2021) was employed to investigate the mRNA expression levels of SOCS3 in several types of cancer (ref. 14). The threshold values were set in line with the following parameters: analysis of components, cancer vs. normal tissue and cancer vs. cancer tissue; p-value, 0.01; gene ranking of top 10%; and fold change, all. A t-test was used to calculate the p-value. Furthermore, the TIMER2.0 (http://timer.cistrome.org/) (access date: November 2, 2021) database (ref. 15), gene expression profiling interactive analysis (GEPIA2) database (http://gepia2.cancer-pku.cn/) (access date: November 3, 2021) (ref. 16), and UALCAN (http://ualcan.path.uab.edu/) (access date: November 3, 2021) (ref. 17) were employed to systematically compare the expression levels of SOCS3 between cancers and the corresponding normal tissues. We used the GEPIA2 and UALCAN databases to assess the SOCS3 expression in different tumor pathological stages across TCGA cancer types. p<0.05 was considered to indicate a statistically significant difference.
Survival Prognosis Analysis
GEPIA2 and Kaplan–Meier plotter (http://www.kmplot.com/analysis/) (access date: November 4, 2021) (ref. 18) were used to investigate the overall survival (OS) and disease-free survival (DFS) of SOCS3 based on TCGA data. Cutoff-low (50%) and cutoff-high (50%) values were used as the different expression thresholds. Patient samples were segmented into high and low SOCS3 expression groups and analyzed using the risk ratio (95% confidence interval) and log rank test p-values.
Tumor Immune Cell Infiltration (TIIC) Analysis
The association between the SOCS3 gene and tumor immune cell infiltrations (TIICs) (including B cells, CD8+ T cells, CD4+ T cells, DC cells, neutrophils, and macrophages) in different types of tumors were investigated using the TIMER2.0 database. Spearman-based correlation analysis was corrected based on tumor purity (ref. 19). The correlation of SOCS3 expression with several immunosuppressive cells, which can promote T-cell exclusion, were analyzed, including the M2 subtype of tumor-associated macrophages (M2-TAMs), cancer-associated fibroblasts (CAFs), myeloid-derived suppressor cells (MDSCs), and regulatory T (Treg) cells in 40 different cancers based on data obtained from TCGA. The Spearman’s rho value was corrected using tumor purity, and p<0.05 was considered to indicate a statistically significant difference. Furthermore, we applied Tumor Immune Dysfunction and Exclusion (TIDE) (http://tide.dfci.harvard.edu/) (access date: November 4, 2021) to assess whether the epigenetic alterations of SOCS3 could impact the dysfunctional T-cell phenotypes (ref. 20, ref. 21). We visualized the levels of immune cell infiltration using heatmaps via 35 cancer types.
Gene Alteration Co-Occurrence and Gene Co-Expression Analysis
We employed the cBioPortal (http://www.cbioportal.org/) (access date: November 5, 2021) database to evaluate co-occurrence modes of gene mutation between SOCS3 and other genes based on data from 10,967 patients from TCGA Pan-Cancer Atlas Studies (ref. 22). Co-occurrence modes of gene mutations were directed as follows: log ratio >5, p-value < 1 ×10−10. The Oncomine database was used to assess related genes that were associated with SOCS3 expression in different types of tumors.
Epigenetic Methylation Analysis
The methylation section of the UALCAN database was used to investigate differences in SOCS3 methylation status between different types of tumors and normal tissues based on TCGA cancer types (ref. 23). β-Values represent the promoter methylation levels, ranging from 0 to 1, which corresponded to unmethylated and fully methylated, respectively. Hypomethylation was considered as β-values in the range of 0.25–0.3, whereas hypermethylation was considered as β-values in the range of 0.5–0.75 (ref. 24).
SOCS3-Related Gene Enrichment and PPI Network Analysis
The GPS-Prot (http://gpsprot.org/) (access date: November 5, 2021) database was applied for protein–protein interaction (PPI) analysis of SOCS3 (ref. 25), while the STRING (https://string-db.org/) (access date: November 6, 2021) website was used to determine the proteins interacting with SOCS3 (ref. 26). These databases constructed PPI networks based on the co-expression analysis, colocalization, genetic interaction, and common pathways. We employed the GEPIA2 database to gain the top 100 target genes related to SOCS3 and conducted Pearson correlation analysis, respectively. In addition, we used the TIMER2.0 database to obtain the heatmap data of the six top-most related genes.
We used Jvenn, an interactive Venn graph viewer, to compare the genes that interacted with SOCS3 (ref. 27). Moreover, PPI and enrichment analyses were performed using the SOCS3 co-expressed and co-mutated genes. We used Database for Annotation, Visualization, and Integrated Discovery (DAVID) (https://david.ncifcrf.gov/) (access date: November 7, 2021) to perform Gene Ontology (GO) and Kyoto Encyclopedia of Genes and Genomes (KEGG) enrichment analysis. The enrichment p-value <0.05 was considered to indicate a statistically significant difference (ref. 28).
Correlation Analysis of Gene Expression With Therapeutic Effect, Genetic Priority, and Standardized Biomarkers
We used the ROC plotter (http://rocplot.org/) (access date: November 9, 2021) database to analyze whether SOCS3 mRNA expression was relevant to therapeutic responses in patients with breast cancer, ovarian cancer, glioblastoma (GBM), and colorectal cancer (ref. 29). In addition, we used the TIDE website and queried the regulator prioritization of SOCS3 from four aspects, which specifically included the response to T dysfunction, immune checkpoint blockade therapy (ICB), CRISPR screens, and immune-suppressive cell types. It is worth mentioning that the Z-score in the Cox-PH regression was employed to assess whether differences in SOCS3 expression had influences on ICB-treated patients. Furthermore, we entered the biomarker evaluation section of the TIDE to compare the therapeutic responses of SOCS3 expression to different cancer types with nine standardized tumor immune response biomarkers, including MSI, TMB, CD274, CD8, IFNG, T.Clonality, B.Clonalityand, Merck 18, and TIDE (ref. 20, ref. 21).
Immunohistochemistry Staining
We fixed tissues obtained from 30 HGG patients (11 GBM) and 32 LGG patients with 10% formaldehyde, which were subsequently paraffin-embedded and sectioned, and then, tissues were incubated overnight at 4°C with an anti-SOCS3 antibody (Abcam, cat. no. AB16030, 1:100 dilution). After washing with phosphate-buffered saline (PBS), we added sheep anti-rabbit secondary antibody (1∶200 dilution) labeled with horseradish peroxidase (HRP) and incubated at room temperature for 20 min. Samples were washed again with PBS, and HRP-conjugated streptomycin working solution was added and incubated at room temperature for 15 min. Then, DAB chromogenic solution was used for color development, and hematoxylin staining was observed under a microscope. The areas with a strong immune response in each section were selected, and five non-repeating fields were observed with a low magnification field (200×) and high magnification field (400×), respectively, and the number of SOCS3-positive cells were counted.
Results
SOCS3 Localization, Variations, and Expression Under Physiological Conditions
We employed the GeneCards (https://www.genecards.org/) (access date: November 2, 2021) database to explore SOCS3 mRNA expression in normal tissues and found that SOCS3 was highly expressed in the nervous system, reproductive system, immune system, and various visceral tissues (f2) (ref. 30, ref. 31). Then, PROTTER (https://wlab.ethz.ch/protter/start/) (access date: November 4, 2021) was used to explore the SOCS3 protein topology. A natural missense variant of Tis125 was located in the intracellular membrane (f2). Next, the GPS-Prot database was used to display the SOCS3 gene network and found the genes correlated with SOCS3 (f2). The Open Targets Platform (https://platform.opentargets.org/) (access date: November 10, 2021) database was applied to analyze the correlations between SOCS3 and diseases. The results showed that SOCS3 was associated with benign tumors, cancers, nervous system diseases, respiratory or thoracic diseases, genetic diseases, endocrine system diseases, nutritional or metabolic diseases, immune system diseases, and gastrointestinal diseases (f2). Finally, we used The Human Protein Atlas (https://www.proteinatlas.org/) (access date: November 13, 2021), specifically the Cell Atlas section, to evaluate the distribution of SOCS3 within the nucleus, microtubules, and endoplasmic reticulum (ER) of ASC TERT1, BJ, and U-2 OS cells via immunofluorescence analysis. We found that SOCS3 was co-localized with microtubules and ER markers in ASC TERT1, BJ, and U-2 OS, which suggested that the subcellular localization of SOCS3 was largely restricted to microtubules and ER. An overlap between SOCS and the nucleus was not observed (f2).

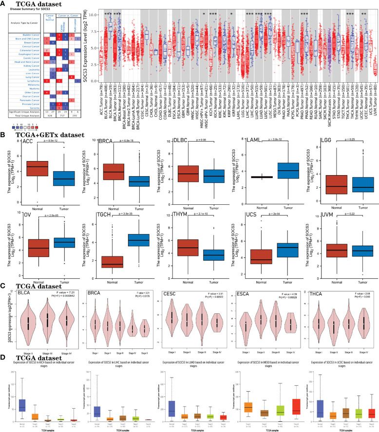
SOCS3 Expression Is Associated With Cancer Stage and Histological Subtype
The Oncomine website was employed to compare the mRNA expression levels of SOCS3 between various types of cancer and the corresponding healthy samples. The results indicated that the expression of SOCS3 mRNA was upregulated in lymphoma, esophageal cancer, and glioma compared with normal tissues, while the expression of SOCS3 mRNA was downregulated in bladder cancer, lung cancer, leukemia, and sarcoma compared with the respective normal controls (f3). Next, we used the TIMER2.0 to probe the expression of SOCS3 across a range of cancers. The results indicated that SOCS expression was lower in bladder urothelial carcinoma (BLCA), breast invasive carcinoma (BRCA), kidney chromophobe (KICH), liver hepatocellular carcinoma (LIHC), lung adenocarcinoma (LUAD), lung squamous cell carcinoma (LUSC), prostate adenocarcinoma (PRAD), testicular germ cell tumors (TGCT) (p<0.001), uterine corpus endometrial carcinoma (UCEC) (p<0.01) and head and neck squamous cell carcinoma (HNSC), and kidney renal papillary cell carcinoma (KIRP) (p<0.05) compared with the healthy controls.

We used normal samples from the GTEx to investigate the expression of SOCS3 in the corresponding tumors. We found that the expression of SOCS3 in adrenocortical carcinoma (ACC), acute myeloid leukemia (LAML), ovarian serous cystadenocarcinoma (OV), testicular germ cell tumors (TGCT), thymoma (THYM), and uterine carcinosarcoma (UCS) was statistically significant compared with the corresponding normal tissues (f3). GEPIA2 and UALCAN databases were also employed to evaluate the correlations between SOCS3 expression and the pathological status of tumors, such as in BLCA, BRCA, Cervical and endocervical cancers (CESC), esophageal carcinoma (ESCA), thyroid carcinoma (THCA), KICH, LIHC, LUAD, mesothelioma (MESO) and UCEC (all p < 0.05, f3 f3). It can be seen that the expression levels of SOCS3 in the cancers shown in f3 f3 predominantly decreased as the tumor pathological stage increased, consistent with the protein expression levels of SOCS3 in the corresponding cancers. Furthermore, compared with the expression profiles of cancer histological subtypes, there was a statistically significant difference in SOCS3 expression among BLCA, LUAD, THYM, UCEC, LIHC, MESO, TGCT, and THCA subtypes, and SOCS3 expression was higher in all histological subtypes compared with the corresponding normal adjacent tissues in BLCA, LUAD, THYM, and THCA (f4; T1).

Table 1: Expression of SOCS3 in different cancers on histological subtypes.
| Cancers | Abbreviation | Comparison of type | Comparison | Statistical significance |
|---|---|---|---|---|
| Bladder urothelial carcinoma | BLCA | Individual cancer stages | Normal vs. Stage2 | 7.193200E-04 |
| Normal vs. Stage3 | 1.562000E-03 | |||
| Normal vs. Stage4 | 1.179660E-03 | |||
| Stage2 vs. Stage3 | 4.397100E-03 | |||
| Stage2 vs. Stage4 | 3.636500E-02 | |||
| Tumor histology | Normal vs. papillary tumors | 4.441900E-04 | ||
| Normal vs. non-papillary tumors | 9.622000E-04 | |||
| Papillary tumors vs. non-papillary tumors | 1.318290E-03 | |||
| Breast invasive carcinoma | BRCA | Individual cancer stages | Normal vs. Stage1 | 6.433300E-07 |
| Normal vs. Stage2 | 4.752000E-08 | |||
| Normal vs. Stage3 | 7.653900E-08 | |||
| Normal vs. Stage4 | 3.351400E-08 | |||
| Kidney Chromophobe | KICH | Individual cancer stages | Normal vs. Stage1 | 6.939800E-03 |
| Normal vs. Stage2 | 7.504900E-03 | |||
| Normal vs. Stage3 | 2.763900E-03 | |||
| Normal vs. Stage4 | 2.385900E-02 | |||
| Liver hepatocellular carcinoma | LIHC | Individual cancer stages | Normal vs. Stage1 | 1.351090E-04 |
| Normal vs. Stage2 | 1.303680E-03 | |||
| Normal-vs-Stage3 | 2.639000E-04 | |||
| Normal vs. Stage4 | 1.706019E-05 | |||
| Stage2 vs. Stage4 | 1.831740E-02 | |||
| Stage3 vs. Stage4 | 3.591600E-02 | |||
| Tumor histology | Normal vs. Hepatocellular carcinoma | 2.412800E-04 | ||
| Lung adenocarcinoma | LUAD | Individual cancer stages | Normal vs. Stage1 | 2.369099E-06 |
| Normal vs. Stage2 | 1.662889E-05 | |||
| Normal vs. Stage3 | 1.637189E-05 | |||
| Normal vs. Stage4 | 1.741339E-05 | |||
| Tumor histology | Normal vs. NOS | 3.994800E-06 | ||
| Normal vs. vs. Mixed | 1.047499E-06 | |||
| Normal vs. LBC-non-Mucinous | 1.166550E-04 | |||
| Normal vs. SolidPatternPredominant | 3.954100E-04 | |||
| Normal vs. Acinar | 3.213199E-06 | |||
| Normal vs. LBC mucinous | 3.558700E-05 | |||
| Normal vs. Mucinous carcinoma | 2.459500E-03 | |||
| Normal vs. Papillary | 1.842970E-04 | |||
| Normal vs. Mucinous | 1.775199E-08 | |||
| Normal vs. Micropapillary | 7.709399E-05 | |||
| Mesothelioma | MESO | Individual cancer stages | Stage2 vs. Stage3 | 2.542300E-02 |
| Histological subtype | Biphasic-VS-Diffuse_malignant | 1.356320E-02 | ||
| Diffuse_malignant-VS-Epithelioid | 1.097310E-03 | |||
| Testicular Germ Cell Tumors | TGCT | Tumor histology | Seminoma vs. Non Seminoma | 1.160199E-10 |
| Thymoma | THYM | Tumor histology | Type A vs. Type B1 | 2.937500E-03 |
| Type A vs. Type B3 | 2.885600E-02 | |||
| Type C vs. Type B1 | 3.228100E-02 | |||
| Type C vs. Type B3 | 3.883500E-02 | |||
| Type AB vs. Type B1 | 2.866100E-02 | |||
| Thyroid carcinoma | THCA | Individual cancer stages | Normal vs. Stage1 | 1.482870E-03 |
| Normal vs. Stage2 | 3.703799E-05 | |||
| Normal vs. Stage3 | 3.422900E-03 | |||
| Normal vs. Stage4 | 3.224300E-03 | |||
| Stage1 vs. Stage2 | 1.996080E-02 | |||
| Histological subtype | Classical vs. Tall | 3.723700E-02 | ||
| Classical vs. Normal | 2.624000E-03 | |||
| Tall vs. Normal | 1.219500E-04 | |||
| Follicular vs. Normal | 5.565000E-04 | |||
| Other vs. Normal | 3.395100E-04 | |||
| Uterine Corpus Endometrial Carcinoma | UCES | Individual cancer stages | Normal vs. Stage1 | 5.819400E-03 |
| Normal vs. Stage2 | 2.637800E-02 | |||
| Normal vs. Stage3 | 3.095600E-02 | |||
| Normal vs. Stage4 | 2.793900E-02 | |||
| Histological subtype | Normal vs. Endometrioid | 5.002900E-03 | ||
| Normal vs. Mixed serous and endometrioid | 4.462500E-02 | |||
| Endometrioid vs. Serous | 8.297800E-07 |
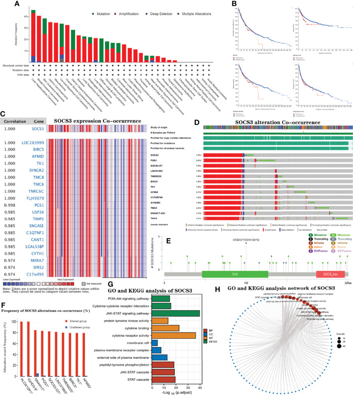
The protein expression levels of SOCS3 in cancer tissues and the corresponding normal samples (medium expression and low expression) were explored via the Human Protein Atlas database. We found that the staining of SOCS3 in the kidneys, ovaries, uterus, colon and rectum, and brain tumor specimens were higher than that in the normal tissues, which was consistent with the results of mRNA expression analysis, suggesting that high SOCS3 expression may be a risk factor for LGG, GBM, COAD, KIRC, OV, and UCS (f5). Finally, we investigated the genomic alterations of SOCS3 in 10,967 patients across TCGA Pan-Cancer Atlas Studies using the cBioPortal database. The incidence of genetic variations in SOCS3 was increased by up to 1.9% (f5), and amplification was the most common type of SOCS3 genetic alterations, followed by missense mutations, truncation mutations, and deep deletions. SOCS3 amplification occurred in several cancers, among which the most common type of cancers was breast invasive carcinoma, followed by ovarian serous cystadenocarcinoma, liver hepatocellular carcinoma, lung squamous cell carcinoma, and LGG. In addition, gene mutation often occurred in the uterine corpus endometrial carcinoma, skin cutaneous melanoma, and colorectal adenocarcinoma. These findings indicated that SOCS3 is an oncogenic protein involved in cancer progression, different cancer stages, and various tissue subtypes, and can be employed as a potential biomarker for tumor diagnosis and treatment.

Prognostic Values of SOCS3 in Various Types of Cancer
To further explore the potential prognosis of SOCS3 in several types of cancer, GEPIA and Kaplan–Meier Plotter databases were used (ref. 32). Using GEPIA database, we observed that upregulation of SOCS3 expression was relevant to poor overall survival rate in GBM (p=0.03), KIRC (p=0.00013), LGG (p=2.8e−5), STAD (p=0.0067), and UVM (p=0.037), whereas BRCA (p=0.0077) patients with high SOCS3 expression had higher overall survival rate (f6). DFS analysis displayed the relationship between upregulation of SOCS3 expression levels and poor prognosis for TCGA cancer types, including ACC (p=0.049), GBM (p=0.012), LGG (p=0.0067), and STAD (p=0.041) (f6).

Moreover, the prognostic values of SOCS3 in different types of cancer were also assessed using Kaplan–Meier Plotter databases. f6 f6 indicated that high SOCS3 expression levels were associated with poor overall survival in ESCA (p=0.0081), READ (p=0.034), HNSC (p=0.0025), THCA (p=0.01), KIRC (p=0.016) THYM (p=0.043), OV (p=0.0082), and UCES (p=0.0016) (f6). In contrast, SOCS3 expression status was relevant to a positive DFS in BRCA (p=0.0088), BLCA (p=0.0081), and KIRC (p=0.031), which were opposed to TGCT (p=0.018) and OV (p=0.046) (f6). In addition, the expression of SOCS3 was relevant to AML, astrocytoma, glioma, breast cancer, colorectal cancer, ovarian cancer, and melanoma from the PrognoScan database (http://dna00.bio.kyutech.ac.jp/PrognoScan/index.html) (access date: November 15, 2021), which also indicated that SOCS3 expression in BRCA and BLCA was associated with a positive prognosis (T2).
Table 2: Prognostic value of SOCS3 in various cancers in PrognoScan database.
| Dataset | Cancer type | Subtype | Endpoint | Cohort | N | Cox p-value | ln (HR) | HR [95% CI-low CI-up] |
|---|---|---|---|---|---|---|---|---|
| GSE12417-GPL570 | Blood cancer | AML | Overall Survival | AMLCG (2004) | 79 | 0.002015 | -15.33 | 0.13[0.04-0.47] |
| GSE4271-GPL96 | Brain cancer | Astrocytoma | Overall Survival | MDA | 77 | 0.009723 | 1.17 | 1.80 [1.15 – 2.81] |
| GSE4271-GPL97 | Brain cancer | Astrocytoma | Overall Survival | MDA | 77 | 0.006450 | 1.08 | 1.27 [1.07 – 1.52] |
| GSE4412-GPL97 | Brain cancer | Glioma | Overall Survival | UCLA (1996-2003) | 74 | 0.022809 | 1.23 | 1.26 [1.03 – 1.54] |
| GSE19615 | Breast cancer | Distant Metastasis Free Survival | DF/HCC | 115 | 0.027466 | -2.32 | 0.36 [0.14 – 0.89] | |
| GSE3143 | Breast cancer | Overall Survival | Duke | 158 | 0.018826 | 0.94 | 1.60 [1.08 – 2.37] | |
| GSE2034 | Breast cancer | Distant Metastasis Free Survival | Rotterdam (1980-1995) | 286 | 0.022263 | -0.80 | 0.55 [0.33 – 0.92] | |
| GSE17536 | Colorectal cancer | Overall Survival | MCC | 177 | 0.030321 | -0.74 | 0.33 [0.12 – 0.90] | |
| GSE17537 | Colorectal cancer | Disease Specific Survival | VMC | 49 | 0.032146 | -1.70 | 0.10 [0.01 – 0.82] | |
| GSE8841 | Ovarian cancer | Overall Survival | Milan (1992-2003) | 81 | 0.041825 | 0.84 | 1.81 [1.02 – 3.19] | |
| GSE17260 | Ovarian cancer | Overall Survival | Niigata (1997-2008) | 110 | 0.024557 | -0.89 | 0.56 [0.34 – 0.93] | |
| GSE19234 | Skin cancer | Melanoma | Overall Survival | NYU | 38 | 0.013239 | -1.73 | 0.30 [0.12 – 0.78] |
In conclusion, we found that high SOCS3 expression was associated with a poor prognosis in the majority of different types of cancer, and upregulated expression was associated with a poorer OS and DFS based on analyses using several databases.
Association Between SOCS3 Expression and Immune Infiltration in Cancer
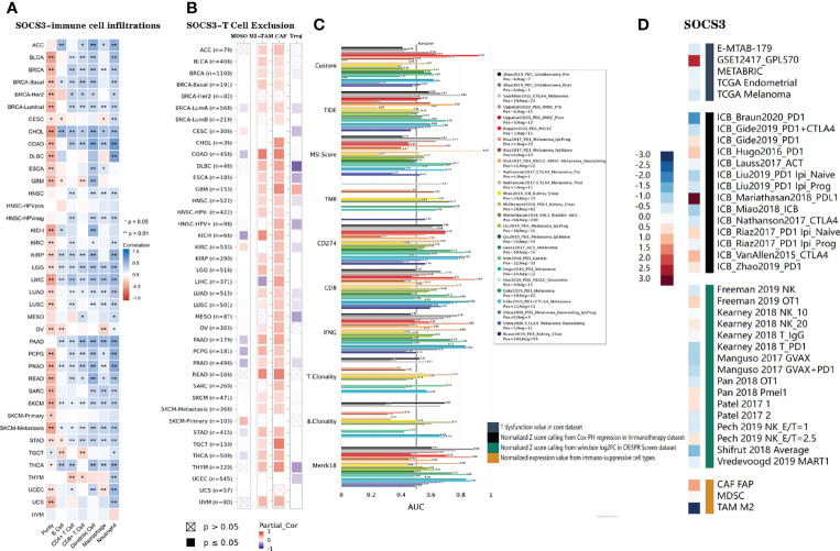
We assessed tumor immune infiltration from 39 TCGA cancers, and seven of these exhibited a notable positive relationship between SOCS3 expression levels and infiltration of six kinds of immune cells (B cells, CD8 + T cells, CD4 + T cells, DCs macrophages, and neutrophils), including CHOL, LGG, LIHC PAAD, PRAD, SKCM, and STAD. Tumor immunity infiltration of LGG, LIHC, PAAD, and PRAD were strongly correlated with SOCS3 expression (p<0.01), while GHOL, SKCM, SKC-metastasis, and STAD were relatively weakly correlated with infiltration of the six types of immune cells (p<0.05). No significant correlation (p>0.05) or negative correlation (r<0, p<0.05) was observed between all the other types of cancer and tumor immune infiltration of the six kinds of immune cells (f7).

Four types of immunosuppressive cells promoting T-cell exclusion, including MDSCs, CAFs, M2-TAMS, and Treg cells, were used to predict associations with SOCS3 expression. We discovered that the expression of SOCS3 was positively relevant to tumor infiltration of MSDCs in CESC, KIRC, and SKCM-Primary, whereas it was negatively correlated with BRCA-LumA, COAD, KICH PAAD, PCPG, PRAD, STAD, and THCA. Tumor infiltration of M2-TAMs occurred in ACC, BLCA, BRCA, COAD, DLBC, ESCA, GBM, HNSC, KICH, KIRP, LGG, LUAD, LUSC, OV, PAAD, PCPG, PRAD, PEAD, SKCM, STAD, TGCT, THYM, and UVM; tumor infiltration of Tregs occurred in DLBC, GBM, CESC, ESCA, HNSC, MESO, PRAD, THYM, and UCEC; and tumor infiltration of CAFs occurred in almost all of the 40 TCGA types and subtypes, except CESC, UCEC, BRCA-Her2, UCS, and SKCM-Primary (f7).
We predicted the biomarker association between SOCS3 with standardized biomarkers according to the response results and OS of the ICB groups. We observed that SOCS3 contained an area under the receiver operating characteristic curve (AUC) of >0.5 in 12 of the 25 ICB groups. The predicted value of SOCS3 was higher than that of TMB, T.Clonality, and B.Clonality that had AUC values of >0.5 in eight, nine, and seven ICB sub-cohorts. However, SOCS3 had a lower predictive value than TIDE, MIS.Score, CD274, CD8, IFNG, and Merck 18 (f7).
The TIDE database also indicated that high SOCS3 expression was related to unfavorable programmed death 1 protein (PD1) therapeutic consequences in melanoma (ICB_Gide2019_PD1), melanoma (ICB_Hugo2016_PD1), melanoma (ICB_Riza2017_PD1) and glioblastoma (ICB_Zhao2019_PD1), PD-ligand 1 (L1) therapeutic consequences in bladder urothelial carcinoma (ICB_Mariathasan2018_PD-L1), and CTLA4 in melanoma (ICB_VanAllen2015_CTLA4), whereas it was associated with positive therapeutic outcomes in kidney renal clear cell carcinoma (ICB_Braun2020_PD1), kidney renal clear cell carcinoma (ICB_Braun2020_PD1), melanoma (ICB_Nathanson2017_CTLA4), and melanoma (ICB_Lauss2017_ACT). Gene knockout phenotype analysis of CRISPR screening indicated that SOCS3-knockout was a significant influencing factor of lymphocyte-mediated tumor killing in B16 melanoma (Freeman_2019_NK) and MC38 colon cancer (Kearney2018_T_PD1) models. Furthermore, upregulation of SOCS3 expression levels was relevant to T dysfunction in leukemia (GSE12417_GPL570) (f7).
Epigenetic Modifications of the SOCS3 Gene are Related to Dysfunctional T-Cell Phenotypes and Poor Outcomes in Several Types of Cancer
The UALCAN website was used to explore the DNA methylation levels of SOCS3 in various cancers. In various types of cancer, it reminded hypomethylated, such as in BLCA, BRCA, COAD, HNSC, KIRP, LIHC, LUAD, LUSC, PRAD, READ, THCA, and UCEC (f8). These results strongly suggested that SOCS3 methylation is negatively associated with its mRNA expression levels in different types of tumors. Studies have shown that after methylation of CpG islands in the SOCS3 promoter region, SOCS3 gene silencing, and mRNA expression decreased, which was predictive of adverse clinical outcomes and prognosis, such as GBM (ref. 33–ref. 35). To further investigate the influence of promoter methylation level of SOCS3 in different types of cancer, the TIDE website was used, and it was shown that hypermethylation of SOCS3 was negatively related to dysfunctional T-cell phenotypes (f8) and longer survival durations of patients with colorectal, melanoma, uveal, and kidney cancers (f8) Thus, the methylation status of SOCS3 in several types of cancer may be related to dysfunctional T-cell phenotypes through several mechanisms and may be predictive of a less favorable prognosis in colorectal carcinoma, melanoma, uveal melanoma, and kidney cancer.

Analysis of the Genetic Alterations and Carcinogenic Characteristics of SOCS3
We used the cBioPortal database to compare the types and frequencies of genetic changes in the SOCS3 gene in the different types of cancer. SOCS3 gene amplification and mutations were the main types of alterations observed. However, deep deletions and duplication alterations were rare (f9). f9 shows the sites, types, and case numbers of SOCS3 genetic mutations, and we observed that missense mutation of SOCS3 was the most common type of alteration, followed by truncation mutations. These changes could have significant influences on a patients’ OS, DFS, and progression-free survival (f9). The Oncomine website was employed to analyze the genes associated with SOCS3 in the cancer cohorts. SOCS3 expression was highly correlated with several genes, including TK1, BIRCS, AFMID, SYNGR2, TMC8, and TMC6 (r≥0.99) (f9). As for these SOCS3-related genes, we found that they were associated with tumor progression and their expression was increased during tumorigenesis. For example, the mRNA and protein levels of TK1 in liver tissues and the serum of patients with liver cancer were significantly increased, while the TK1 target gene knockdown had significant anti-apoptotic and proliferative effects on HepG2 cells (ref. 36). Interestingly, these gene alterations were similar to those of SOCS3 (f9–f9), suggesting that these genes are functional partners associated with carcinogenic effects of SOCS3 in tumors. Gene enrichment analysis was employed to explore the biological processes modulated by these genes (f9 f9). GO pathway showed that this group of genes primarily regulated the STAT cascade, JAK/STAT cascade, and peptidyl-tyrosine phosphorylation, and KEGG enrichment analysis included cytokine-cytokine receptor interaction, JAK/STAT, and PI3K/Akt signaling pathways (T3). Together, the carcinogenic effects of SOCS3 were related to the regulation of PGS1, BIRC5, TK1, AFMID, and, other genes associated with the development of cancer.

Table 3: GO and KEGG enrichment analysis of SOCS3 and their interactors.
| Ontology | ID | Description | GeneRatio | BgRatio | p-value | p.adjust | q-value |
|---|---|---|---|---|---|---|---|
| BP | GO:0097696 | STAT cascade | 22/113 | 166/18670 | 1.33e-23 | 3.98e-20 | 2.43e-20 |
| BP | GO:0007259 | JAK-STAT cascade | 21/113 | 156/18670 | 1.05e-22 | 1.58e-19 | 9.64e-20 |
| BP | GO:0018108 | peptidyl-tyrosine phosphorylation | 27/113 | 363/18670 | 4.42e-22 | 4.11e-19 | 2.52e-19 |
| CC | GO:0009897 | external side of plasma membrane | 22/113 | 393/19717 | 6.07e-16 | 1.28e-13 | 1.12e-13 |
| CC | GO:0098802 | plasma membrane receptor complex | 15/113 | 295/19717 | 1.44e-10 | 1.51e-08 | 1.33e-08 |
| CC | GO:0045121 | membrane raft | 12/113 | 315/19717 | 2.63e-07 | 1.43e-05 | 1.26e-05 |
| MF | GO:0004896 | cytokine receptor activity | 28/114 | 96/17697 | 1.17e-39 | 3.30e-37 | 2.46e-37 |
| MF | GO:0019955 | cytokine binding | 22/114 | 128/17697 | 1.28e-25 | 1.81e-23 | 1.35e-23 |
| MF | GO:0004713 | protein tyrosine kinase activity | 16/114 | 134/17697 | 3.22e-16 | 2.56e-14 | 1.91e-14 |
| KEGG | hsa04630 | JAK-STAT signaling pathway | 40/102 | 162/8076 | 1.05e-42 | 1.91e-40 | 7.60e-41 |
| KEGG | hsa04060 | Cytokine-cytokine receptor interaction | 29/102 | 295/8076 | 1.18e-18 | 1.08e-16 | 4.30e-17 |
| KEGG | hsa04151 | PI3K-Akt signaling pathway | 30/102 | 354/8076 | 1.80e-17 | 1.10e-15 | 4.35e-16 |
CC, cellular component; GO, gene ontology; KEGG, Kyoto Encyclopedia of Genes and Genomes; MF, molecular functions. p. adjust method = “FDR.” BgRatio: the number of genes of the corresponding species contained in the corresponding GO database/the number of genes of the corresponding species contained in GO database.
Further Enrichment Analysis of SOCS3-Related Genes
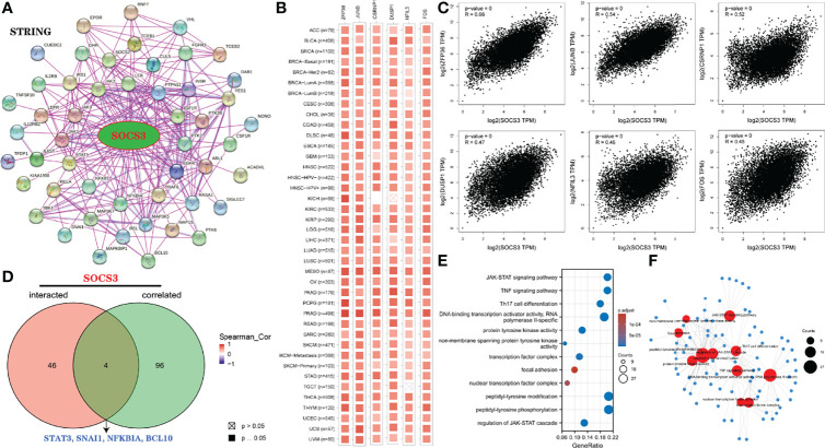
Next, to explore the molecular mechanism in which SOCS3 participated in to promote the tumorigenesis of various tumors, we used the STRING dataset to construct a PPI network for SOCS3 (f10). The interaction network contained 50 SOCS3-binding proteins. Next, the GEPIA2 was used to acquire the top 100 genes associated with SOCS3 expression across the types of cancer assessed. Specifically, we selected six genes with the highest correlation with SOCS3 expression, including ZFP36 ring finger protein (ZFP36) (r=0.66), JunB proto-oncogene, AP-1 transcription factor subunit (JUNB) (r=0.54), cysteine and serine-rich nuclear protein 1 (CSRNP1) (r=0.52), dual specificity phosphatase 1 (DUSP1) (r=0.47), nuclear factor, interleukin 3 regulated (NFIL3) (r=0.46) and Fos proto-oncogene, AP-1 transcription factor subunit (FOS) (r=0.45) genes (all p<0.001), and we found that these genes were positively associated with SOCS3 (f10 f10). Additionally, as can be seen from f10, these genes were also positively related to majority of cancer types. Finally, we took the intersection of the two groups of genes and found four common genes: the snail family transcriptional repressor 1 (SNAI1), signal transducer and activator of transcription 3 (STAT3), NFKB inhibitor α (NFKBIA), and BCL10 immune signaling adaptor (BCL10) (f10).

Furthermore, GO and KEGG analysis were performed using these two groups to explore the effect of SOCS3 on cancer pathogenesis. As shown in f10, SOCS3 and their co-operators were significantly related to the JAK/STAT and TNF signaling pathways, Th17 cell differentiation, DNA-binding transcription activator activity, RNA polymerase II-specific, peptidyl-tyrosine phosphorylation, regulation of JAK/STAT cascade, protein tyrosine kinase activity, transcription factor complex, and peptidyl-tyrosine modification, among others.
SOCS3 Expression Is Relevant to the Treatment of Various types of Cancer
We used the ROC plotter website to investigate the effects of SOCS3 expression on chemotherapy response in various types of cancer. We found that breast and ovarian cancer patients with high expression levels of SOCS3 were resistant to chemotherapy; however, GBM and colorectal cancer patients with high expression levels of SOCS3 were more sensitive to chemotherapy than patients with low SOCS3 expression (f11). Furthermore, using the TIDE website, it was determined that patients with downregulated expression levels of SOCS3 had a higher overall survival rate after ICB (PD-1 or PD-L1) treatment among kidney cancer, melanoma, and bladder cancer patients. It is worth mentioning that SOCS3 expression levels were negatively relevant to CTL in glioblastoma patients, which indicated an interaction with T-cell exclusion. For breast cancer and leukemia patients with T-cell dysfunction, the cohort with high SOCS3 expression possessed a higher survival time (f11 f11).

Experimental Verification of SOCS3 Expression in GBM and LGG by IHC
Immunohistochemistry (IHC) was used to assess 30 HGG patients’ tissues (11 GBM) and 32 LGG patients’ samples (f12). We observed SOCS3 expression in tissue specimens using low-power field (200×) and high-power field (400×), respectively, and the results indicated that SOCS3 expression was significantly increased in the HGG tissues compared to the LGG samples, consistent with the results of the bioinformatics analysis (f12) (Supplementary Table S1).

Discussion
The results of this study indicated that SOCS3 was strongly associated with the occurrence and development of different types of cancer. Several studies have also found that SOCS3 is closely related to various types of cancer (ref. 10, ref. 37–ref. 39). Whether SOCS3 exerts a role in the pathogenesis and therapeutic response of the different types of cancer via common molecular pathways remains to be determined. In this study, we revealed the relationship between SOCS3 expression and genetic alterations with the survival status, tumor microenvironment, tumor cell and immune cell invasion, the related molecular pathways, the therapeutic responses, and the prognosis in 39 different types of cancer based on data obtained from TCGA.
Phenotypic and functional heterogeneity can occur between different types of tumors and between cancer cells within the same tumor due to alterations in the genetics, the environment, and the cellular characteristics (ref. 40). The differences in protein expression may provide a reference for the diagnosis, therapy, and prognosis of tumors (ref. 41). We explored the carcinogenic role of SOCS3 in several types of cancer through mRNA and protein expression level analysis and found that SOCS3 was upregulated or downregulated in almost all tumor types, and in a variety of tumors, its expression was related with the tumor stage and/or histological subtype, such as BLCA, THCA, and MESO. These results indicate that SOCS3 is relevant to the occurrence and development of several types of cancer and maybe an underlying target for the diagnosis and therapy of different kinds of cancers. However, survival prognostic analysis showed that abnormal SOCS3 expression was varied among the different tumors. For example, GBM patients with high expression of SOCS3 has a poorer OS, while KIRC patients exhibited the opposite result, and these results were consistent with previous in vivo and in vitro studies (ref. 13, ref. 42).
The results of the present study showed that the difference in SOCS3 expression was not statistically significant in several types of tumors, including CESC, CHOL, COAD, DLBC, KICH, KIRP, LAML, LIHC, LUAD, LUSC, MESO, PAAD, PRAD, PEAD, SARC, SKCM, UCS, and UVM, which suggests that SOCS3 expression was not relevant to the signaling imbalance in these tumors. However, genetic alterations in SOCS3 may disrupt the immune micro-environment and affect the prognosis of patients.
Tumor immune microenvironment and immune evasion are relevant to therapeutic and prognostic responses in cancer (ref. 43). Tumor invasion of immune cells can promote tumor development and result in a dysfunctional T-cell phenotype (ref. 44, ref. 45). Our research showed that the expression of SOCS3 was relevant to immune infiltration in seven kinds of cancer, including CHOL, LGG, LIHC, PAAD, PRAD, SKCM, and STAD. In addition, Tregs, MDSCs, CAFs, and M2-TAMS are the main mechanisms of T-cell exclusion (ref. 46). Our research found that SOCS3 expression is relevant to tumor-promoting immune cells of almost all types of cancer; therefore, T-cell exclusion may be a primary mechanism of tumor immune cell infiltration. Our research also found that SOCS3 methylation levels were negatively associated with mRNA expression in various tumors.
We explored alterations in frequency and types of SOCS3 in different types of cancer and found that SOCS3 gene amplification and mutation were the most common alterations, among which missense mutation was the most common mutation type. These results suggest that cancer progression may be driven by genetic changes and the accumulation of alterations in gene expression patterns (ref. 47). Alterations in SOCS3 gene expression profiles may be associated with a poorer prognosis in the majority of cancers. This oncogenic effect cannot be attributed to a single genetic change but may instead be the result of a combination of multiple related genes. We found that several genes were highly correlated with SOCS3 expression and may play similar pathogenic roles, such as TK1, BIRSC, TMC8, and AFMID (ref. 48). These consequences reveal that the carcinogenic influence of SOCS3 may be caused by the interaction of multiple functional partners. Furthermore, we performed enrichment analysis of SOCS3 and its functional partners to explore the possible pathogenic mechanism of SOCS3 and found that the JAK/STAT and other signaling pathways were involved in the SOCS3-mediated tumor progression, consistent with existing research results (ref. 37, ref. 49, ref. 50). However, some biological functions require further experiments to elucidate the relevance of such as the correlation between SOCS3 and peptidyl-tyrosine phosphorylation.
Our research indicated that ovarian and breast cancer patients with high SOCS3 expression levels were resistant to chemotherapy; however, GBM and colorectal cancer patients were more sensitive to chemotherapy. Anti-PD-1 or PD-L1 antibodies can efficaciously remedy a variety of cancers (ref. 51), and the results of the present study showed that certain patients with low SOCS3 expression achieved better prognoses after ICB (PD-1 or PD-L1) treatment, such as in patients with kidney cancer, melanoma, and bladder cancer. The SOCS3 expression level was negatively correlated with CTL in some tumor patients, suggesting interactions with T-cell exclusion. Together, the results show that SOCS3 is an immuno-oncogenic molecule that may serve as a marker for tumor diagnosis, treatment, and prognosis, and thus, further experimental validation to ascertain its value is justified.
Conclusion
In conclusion, our research indicates that SOCS3 was valuable for diagnosis, staging, histological subtyping, prognosis, and therapeutic response of several types of cancer in the context of immuno-oncology through different mechanisms, and those genetic or epigenetic alterations in the SOCS3 genes were often predictive of a poor prognosis. Alterations in SOCS3 expression and tumor cell immune infiltration were also predicted by the presence of immunosuppressive cells (MDSCs, CAFs, M2-TAMS, and Treg), which promote T-cell exclusion. Furthermore, we found that the methylation status of SOCS3 was relevant to dysfunctional T-cell phenotypes and a poor prognosis in cancer. The carcinogenic characteristics of SOCS3 are also closely related to multiple functional partner genes and various biological functions. SOCS3 expression was also shown to have certain effects on the response to chemotherapy and immunotherapy in several types of cancer, and additional experiments are required to further elucidate the mechanisms involved. In summary, SOCS3 may be a potential marker for diagnosis, therapy, prognosis, and follow-up in several types of cancer.
Data Availability Statement
The datasets presented in this study can be found in online repositories. The names of the repository/repositories and accession number(s) can be found in the article/Supplementary Material.
Ethics Statement
The studies involving human participants were reviewed and approved by Ethics Review Committee of the Fifth Affiliated Hospital of Zhengzhou University. The patients/participants provided their written informed consent to participate in this study.
Author Contributions
LD wrote the manuscript. YT, ZS, WL, WH, SZ, ZX, and XG revised it critically for important intellectual content and gave important advice. XW provided the overall idea of the article and revised the original manuscript. All authors read and approved the manuscript and agree to be accountable for all aspects of the research in ensuring that the accuracy or integrity of any part of the work are appropriately investigated and resolved.
Funding
The present study was supported by grants from the National Natural Science Foundation of China (grant nos. 81972361 and 81874068) and Medical Science and Technology Project of Henan Province (grant nos. LHGJ20210487 and 222102310039).
Conflict of Interest
The authors declare that the research was conducted in the absence of any commercial or financial relationships that could be construed as a potential conflict of interest.
The handling editor YZ declared a shared parent affiliation with the authors at the time of review.
Publisher’s Note
All claims expressed in this article are solely those of the authors and do not necessarily represent those of their affiliated organizations, or those of the publisher, the editors and the reviewers. Any product that may be evaluated in this article, or claim that may be made by its manufacturer, is not guaranteed or endorsed by the publisher.
References
- H Sung, J Ferlay, R Siegel, M Laversanne, I Soerjomataram, A Jemal. Global Cancer Statistics 2020: GLOBOCAN Estimates of Incidence and Mortality Worldwide for 36 Cancers in 185 Countries.. CA Cancer J Clin (, 2021. [DOI]
- MA Dawson, T Kouzarides. Cancer Epigenetics: From Mechanism to Therapy.. Cell (, 2012. [DOI | PubMed]
- B Sadikovic, K Al-Romaih, J Squire, M Zielenska. Cause and Consequences of Genetic and Epigenetic Alterations in Human Cancer.. Curr Genomics (, 2008. [DOI | PubMed]
- B Arneth. Tumor Microenvironment.. Med (Kaunas) (, 2019. [DOI]
- X Hao, G Sun, Y Zhang, X Kong, D Rong, J Song. Targeting Immune Cells in the Tumor Microenvironment of HCC: New Opportunities and Challenges.. Front Cell Dev Biol (, 2021. [DOI]
- J Zhou, Y Nefedova, A Lei, D Gabrilovich. Neutrophils and PMN-MDSC: Their Biological Role and Interaction With Stromal Cells.. Semin Immunol (, 2018. [DOI | PubMed]
- L Monteran, N Erez. The Dark Side of Fibroblasts: Cancer-Associated Fibroblasts as Mediators of Immunosuppression in the Tumor Microenvironment.. Front Immunol (, 2019. [DOI | PubMed]
- JA Wargo, SM Reddy, A Reuben, P Sharma. Monitoring Immune Responses in the Tumor Microenvironment.. Curr Opin Immunol (, 2016. [DOI | PubMed]
- BJ Baker, LN Akhtar, EN Benveniste. SOCS1 and SOCS3 in the Control of CNS Immunity.. Trends Immunol (, 2009. [DOI | PubMed]
- L Dai, Z Li, Y Tao, W Liang, W Hu, S Zhou. Emerging Roles of Suppressor of Cytokine Signaling 3 in Human Cancers.. Biomed Pharmacother (, 2021. [DOI | PubMed]
- BC McFarland, GK Gray, SE Nozell, SW Hong, EN Benveniste. Activation of the NF-kappaB Pathway by the STAT3 Inhibitor JSI-124 in Human Glioblastoma Cells.. Mol Cancer Res (, 2013. [DOI | PubMed]
- B Demircan Tan, T Turan, B Yucel, SA Kara, SS Yilmaz, A Yildirim. Aberrant SOCS3 Promoter Methylation as a Noninvasive Diagnostic Biomarker for Locally Advanced Prostate Cancer.. Medeni Med J (, 2020. [DOI | PubMed]
- C Xu, Y Liu, L Xiao, L Chen, S Zheng, E Zeng. Silencing microRNA-221/222 Cluster Suppresses Glioblastoma Angiogenesis by Suppressor of Cytokine Signaling-3-Dependent JAK/STAT Pathway.. J Cell Physiol (, 2019. [DOI]
- D Rhodes, J Yu, K Shanker, N Deshpande, R Varambally, D Ghosh. ONCOMINE: A Cancer Microarray Database and Integrated Data-Mining Platform.. Neoplasia (, 2004. [DOI | PubMed]
- T Li, J Fu, Z Zeng, D Cohen, J Li, Q Chen. TIMER2.0 for Analysis of Tumor-Infiltrating Immune Cells.. Nucleic Acids Res (, 2020. [DOI]
- Z Tang, C Li, B Kang, G Gao, C Li, Z Zhang. GEPIA: A Web Server for Cancer and Normal Gene Expression Profiling and Interactive Analyses.. Nucleic Acids Res (, 2017. [DOI | PubMed]
- D Chandrashekar, B Bashel, S Balasubramanya, C Creighton, I Ponce-Rodriguez, B Chakravarthi. UALCAN: A Portal for Facilitating Tumor Subgroup Gene Expression and Survival Analyses.. Neoplasia (, 2017. [DOI]
- A Lánczky, Á Nagy, G Bottai, G Munkácsy, A Szabó, L Santarpia. Mirpower: A Web-Tool to Validate Survival-Associated miRNAs Utilizing Expression Data From 2178 Breast Cancer Patients.. Breast Cancer Res Treat (, 2016. [DOI]
- T Li, J Fan, B Wang, N Traugh, Q Chen, J Liu. TIMER: A Web Server for Comprehensive Analysis of Tumor-Infiltrating Immune Cells.. Cancer Res (, 2017. [DOI]
- J Fu, K Li, W Zhang, C Wan, J Zhang, P Jiang. Large-Scale Public Data Reuse to Model Immunotherapy Response and Resistance.. Genome Med (, 2020. [DOI | PubMed]
- P Jiang, S Gu, D Pan, J Fu, A Sahu, X Hu. Signatures of T Cell Dysfunction and Exclusion Predict Cancer Immunotherapy Response.. Nat Med (, 2018. [DOI]
- E Cerami, J Gao, U Dogrusoz, B Gross, S Sumer, B Aksoy. The Cbio Cancer Genomics Portal: An Open Platform for Exploring Multidimensional Cancer Genomics Data.. Cancer Discov (, 2012. [DOI]
- T Shinawi, V Hill, D Krex, G Schackert, D Gentle, M Morris. DNA Methylation Profiles of Long- and Short-Term Glioblastoma Survivors.. Epigenetics (, 2013. [DOI]
- C Men, H Chai, X Song, Y Li, H Du, Q Ren. Identification of DNA Methylation Associated Gene Signatures in Endometrial Cancer via Integrated Analysis of DNA Methylation and Gene Expression Systematically.. J Gynecol Oncol (, 2017. [DOI]
- M Fahey, M Bennett, C Mahon, S Jäger, L Pache, D Kumar. GPS-Prot: A Web-Based Visualization Platform for Integrating Host-Pathogen Interaction Data.. BMC Bioinformatics (, 2011. [DOI | PubMed]
- X Kong, C Liu, P Lu, Y Guo, C Zhao, Y Yang. Combination of UPLC-Q-TOF/MS and Network Pharmacology to Reveal the Mechanism of Qizhen Decoction in the Treatment of Colon Cancer.. ACS Omega (, 2021. [DOI]
- P Bardou, J Mariette, F Escudié, C Djemiel, C Klopp. Jvenn: An Interactive Venn Diagram Viewer.. BMC Bioinformatics (, 2014. [DOI | PubMed]
- D Huang, B Sherman, Q Tan, J Kir, D Liu, D Bryant. DAVID Bioinformatics Resources: Expanded Annotation Database and Novel Algorithms to Better Extract Biology From Large Gene Lists.. Nucleic Acids Res (, 2007. [DOI]
- J Fekete, B Győrffy. ROCplot.org: Validating Predictive Biomarkers of Chemotherapy/Hormonal Therapy/Anti-HER2 Therapy Using Transcriptomic Data of 3,104 Breast Cancer Patients.. Int J Cancer (, 2019. [DOI]
- Q Song, Q Bian, T Liang, Y Zhang, K Zhang. Identification of Immune-Related Genes and Susceptible Population of Pulmonary Tuberculosis by Constructing TF-miRNA-mRNA Regulatory Network.. Tuberculosis (Edinb) (, 2021. [DOI | PubMed]
- SY Wu, KC Lin, B Lawal, AT Wu, CZ Wu. MXD3 as an Onco-Immunological Biomarker Encompassing the Tumor Microenvironment, Disease Staging, Prognoses, and Therapeutic Responses in Multiple Cancer Types.. Comput Struct Biotechnol J (, 2021. [DOI]
- X Cui, X Zhang, M Liu, C Zhao, N Zhang, Y Ren. A Pan-Cancer Analysis of the Oncogenic Role of Staphylococcal Nuclease Domain-Containing Protein 1 (SND1) in Human Tumors.. Genomics (, 2020. [DOI]
- M Martini, R Pallini, G Luongo, T Cenci, C Lucantoni, L Larocca. Prognostic Relevance of SOCS3 Hypermethylation in Patients With Glioblastoma Multiforme.. Int J Cancer (, 2008. [DOI]
- C Lindemann, O Hachmann, S Delic, N Schmidt, G Reifenberger, M Riemenschneider. SOCS3 Promoter Methylation is Mutually Exclusive to EGFR Amplification in Gliomas and Promotes Glioma Cell Invasion Through STAT3 and FAK Activation.. Acta Neuropathol (, 2011. [DOI]
- K Sutherland, G Lindeman, D Choong, S Wittlin, L Brentzell, W Phillips. Differential Hypermethylation of SOCS Genes in Ovarian and Breast Carcinomas.. Oncogene (, 2004. [DOI]
- Q Cai, M Zhu, J Duan, H Wang, J Chen, Y Xiao. Comprehensive Analysis of Immune-Related Prognosis of TK1 in Hepatocellular Carcinoma.. Front Oncol (, 2021. [DOI | PubMed]
- JZ Xu, CC Shao, XJ Wang, X Zhao, JQ Chen, YX Ouyang. Circtada2as Suppress Breast Cancer Progression and Metastasis via Targeting miR-203a-3p/SOCS3 Axis.. Cell Death Dis (, 2019. [DOI | PubMed]
- A Shang, J Wu, F Bi, YJ Zhang, LR Xu, LL Li. Relationship Between HER2 and JAK/STAT-SOCS3 Signaling Pathway and Clinicopathological Features and Prognosis of Ovarian Cancer.. Cancer Biol Ther (, 2017. [DOI]
- L Huang, B Hu, J Ni, J Wu, W Jiang, C Chen. Transcriptional Repression of SOCS3 Mediated by IL-6/STAT3 Signaling via DNMT1 Promotes Pancreatic Cancer Growth and Metastasis.. J Exp Clin Cancer Res (, 2016. [DOI | PubMed]
- CE Meacham, SJ Morrison. Tumour Heterogeneity and Cancer Cell Plasticity.. Nature (, 2013. [DOI]
- CA Borrebaeck. Precision Diagnostics: Moving Towards Protein Biomarker Signatures of Clinical Utility in Cancer.. Nat Rev Cancer (, 2017. [DOI | PubMed]
- M Yabe, K Ishibashi, A Onagi, R Tanji, R Honda-Takinami, T Koguchi. Suppression of SOCS3 Enhances TRAIL-Induced Cell Growth Inhibition Through the Upregulation of DR4 Expression in Renal Cell Carcinoma Cells.. Oncotarget (, 2018. [DOI]
- B Lawal, LC Lin, JC Lee, JH Chen, T Bekaii-Saab, A Wu. Multi-Omics Data Analysis of Gene Expressions and Alterations, Cancer-Associated Fibroblast and Immune Infiltrations, Reveals the Onco-Immune Prognostic Relevance of STAT3/CDK2/4/6 in Human Malignancies.. Cancers (Basel) (, 2021. [DOI]
- G Yu, D Chiang, S Song, E Hoyte, J Huang, C Vanishsarn. Regulatory T Cell Dysfunction in Subjects With Common Variable Immunodeficiency Complicated by Autoimmune Disease.. Clin Immunol (, 2009. [DOI]
- YG Man, A Stojadinovic, J Mason, I Avital, A Bilchik, B Bruecher. Tumor-Infiltrating Immune Cells Promoting Tumor Invasion and Metastasis: Existing Theories.. J Cancer (, 2013. [DOI | PubMed]
- Y Komohara, Y Fujiwara, K Ohnishi, M Takeya. Tumor-Associated Macrophages: Potential Therapeutic Targets for Anti-Cancer Therapy.. Adv Drug Delivery Rev (, 2016. [DOI]
- C Garnis, TP Buys, WL Lam. Genetic Alteration and Gene Expression Modulation During Cancer Progression.. Mol Cancer (, 2004. [DOI | PubMed]
- CM Blakely, TB Watkins, W Wu, B Gini, JJ Chabon, CE McCoach. Evolution and Clinical Impact of Co-Occurring Genetic Alterations in Advanced-Stage EGFR-Mutant Lung Cancers.. Nat Genet (, 2017. [DOI]
- M Chen, J Zeng, S Chen, J Li, H Wu, X Dong. SPTBN1 Suppresses the Progression of Epithelial Ovarian Cancer via SOCS3-Mediated Blockade of the JAK/STAT3 Signaling Pathway.. Aging (Albany NY) (, 2020. [DOI]
- J Wan, Y Che, N Kang, W Wu. SOCS3 Blocks HIF-1α Expression to Inhibit Proliferation and Angiogenesis of Human Small Cell Lung Cancer by Downregulating Activation of Akt, But Not STAT3.. Mol Med Rep (, 2015. [DOI | PubMed]
- R Makuku, N Khalili, S Razi, M Keshavarz-Fathi, N Rezazi. Current and Future Perspectives of PD-1/PDL-1 Blockade in Cancer Immunotherapy.. J Immunol Res (, 2021. [DOI | PubMed]
