The Novel Tumor Suppressor Gene ZNF24 Induces THCA Cells Senescence by Regulating Wnt Signaling Pathway, Resulting in Inhibition of THCA Tumorigenesis and Invasion
Abstract
Object:
Clinically, the effective treatment options available to thyroid cancer (THCA) patients are very limited. Elucidating the features of tumor suppressor genes (TSGs) and the corresponding signal transduction cascade may provide clues for the development of new strategies for targeted therapy of THCA. Therefore, this paper aims to explore the mechanism of ZNF24 underlying promoting THCA cell senescence at molecular level.
Methods:
We performed RT-PCR and Western Blotting for evaluating associated RNA and protein expression. CCK8, colony forming, wound healing and Transwell chamber assays were conducted to examine THCA cell proliferation, invasion and migration. β-galactosidase staining assay was performed to detect THCA cells senescence. The size and volume of xenotransplanted tumors in nude mice are calculated to asses ZNF24 effect in vivo.
Results:
Ectopic expression of ZNF24 significantly inhibited the cell viability, colony forming, migration and invasion abilities of THCA cell lines (K1/GLAG-66i and BCPAPi) (P < 0.05). ZNF24 induced BCPAPi cells senescence through regulating Wnt signaling pathway. ZNF24 inhibited Wnt signaling pathway activition by competitively binding β-catenin from LEF1/TCF1-β-catenin complex. In nude mice, both Ectopic expression of ZNF24 and 2,4-Da (the strong β-catenin/Tcf-4 inhibitor) treatment significantly decreased both the size and weight of xenotransplanted tumors when compared with control mice (P < 0.05).
Conclusion:
Results obtained in vivo and in vitro reveal the role of ZNF24 in significantly suppressing THCA tumorigenesis and invasion by regulating Wnt signaling pathway.
Article type: Research Article
Keywords: ZNF24, thyroid cancer, Wnt signaling pathway, senescence, tumor suppressor genes
Affiliations: School of Public Health, Health Science Center, Shenzhen University, Shenzhen, China; School of Life and Marine Sciences, Shenzhen University, Shenzhen, China; Shenzhen RealOmics (Biotech) Co., Ltd., Shenzhen, China
License: Copyright © 2021 Xiong, Jiang, Zhong and Wang CC BY 4.0 This is an open-access article distributed under the terms of the Creative Commons Attribution License (CC BY). The use, distribution or reproduction in other forums is permitted, provided the original author(s) and the copyright owner(s) are credited and that the original publication in this journal is cited, in accordance with accepted academic practice. No use, distribution or reproduction is permitted which does not comply with these terms.
Article links: DOI: 10.3389/fonc.2021.646511 | PubMed: 34136386 | PMC: PMC8201406
Relevance: Relevant: mentioned in keywords or abstract
Introduction
Thyroid cancer (THCA) accounts for around 90% and 2.5% of endocrine cancers and all cancers, respectively (ref. 1). THCA has a three-fold increase incidence among females aged 25 to 65 years than ordinary people (ref. 2). The incidence of THCA shows a 4.5% increase annually within the last 10 years, possibly due to improvements in diagnostic technology, Environment (such as radiation, pollution) and lifestyle changes (ref. 3). Although progress has been made in various treatments, including immunotherapy, the prognosis of THCA patients is still frustrating. The difficulty in the treatment of THCA patients lies in the restricted knowledge on the tumor occurrence mechanism at molecular level, and it becomes a new research direction over the past few years. Certain intracellular signal transduction pathways are known to be closely related to THCA, including RTK, MAPK, PI3K, and Wnt/β-catenin pathways (ref. 4–ref. 7).
Wnt signaling pathway related factors including CTNNB1, AXIN1 and APC genes mutations are the markers of poorly differentiated THCA, especially ATC (ref. 8). CTNNB1 mutations have been frequently seen (>60%) (ref. 9, ref. 10). With the dedifferentiation of THCA, these changes become more frequent (25% in PDTC, 60–65% in ATC) (ref. 5). This indicates that CTNNB1 may be closely related to the tumorigenesis of THCA. In addition, Lu et al. have reported that GATA4 directly binds and inhibits the β-catenin activity in transcribing target genes involved in the classical Wnt pathway, which result in Hepatocellular carcinoma (HCC) cells senescence (ref. 11). We therefore hypothesize that β-catenin might also be related to THCA tumor cell senescence.
ZNF24, zinc finger transcription factor 24, has been poorly studies so far. Liu et al. suggested the effect of ZNF24 on inhibiting gastric cancer tumor cell invasion and migration (ref. 12). In addition, zinc finger transcription factor 191 affects the proliferation of HCC by regulating the Wnt signaling pathway in HCC (ref. 13). This implies that ZNF24 may also be related to THCA, and there is a high probability that it will exist as a new type of TSG (tumor suppressor gene). Through analysis of THCA data in TCGA, we found that ZNF24 expression is remarkably high in THCA para-tumoral tissues but low in THCA tumor tissues. Ectopically expressed ZNF24 significantly inhibited cell viability, colony forming, migration and invasion abilities of THCA cells. According to our results, ZNF24 was identified as a tumor suppressor gene not detected in THCA before, which provided a chance to treat ZNF24-deficient THCA cases.
Materials and Methods
Ethics Statement
Twenty 4-week-old BALB/Cnu/nu nude mice (20 g) were purchased from Beijing Vital River Laboratory Animal Technology Co., Ltd. and housed in a pathogen-free environment. All experimental protocols were approved by the Institutional Committee for Animal Care and Use at Shenzhen University. All animal work was performed in accordance with the approved protocol.
The protocol for collecting patient samples was approved by Shenzhen University. Written consent was obtained from every patient attending this study. All work was performed in accordance with the approved protocol.
Reagent
PBS, fetal bovine serum (FBS), DMEM, RPMI medium1640, DMEM/F12 medium and penicillin were brought from GE™ Hyclone company. Cell Signaling Senescence β-Galactosidase Staining Kit was provided by CST company. Doxycycline hyclate were brought from Sigma company; Cell Counting Kit-8 (CCK8) were brought from Dojindo Molecular Technologies company; Lipofectamine™ RNAiMAX transfection reagent was brought from Invitrogen; Antibodies: anti-β-actin (ab8227), anti-β-catenin (ab32503), anti-cMYC (ab71676), anti-CCND2 (ab78612), anti-C-Jun (ab15475), anti-Bcl-2 (ab32124), anti-TCF1 (ab188865), anti-GAPDH (ab76523), Anti-ZNF24(ab254636), anti-LEF1(ab2324), anti-LEF1(ab2324), anti-COX2 (ab15191), anti-MMP2 (ab97779), and anti-MMP9 (ab38898) were purchased from Abcam Co., Ltd, Cambridge, UK. In addition, the working concentration of these primary antibodies is 1 to 2 µg/ml.
Cell Culture
K1/GLAG-66 cells and BCPAP cells were were obtained from the Cell Bank of Type Culture Collection of Chinese Academy of Sciences (Shanghai, China) and maintained in DMEM/F12 medium (K1/GLAG-66) or RPMI medium1640 (BCPAP) containing 10% FBS (SH30087.01, Hyclone), penicillin (100 U/ml, SH30010, Hyclone) and streptomycin (100 mg/ml), under humid. 37°C, and 5% CO2 conditions.
Generation of Engineered Cell Lines
24 h before transfection, HEK293 cells were transfer into Opti-MEM culture medium. The pMD2.G and psPAX2 packaging plasmids and the pLVX-TetOne-Puro vector constructs for expressing ZNF24 or β-catenin overexpression vector were transfected into HEK293 cells to silence expression using Lipofectamine 2000 (Cat.No.11668019, Invitrogen) in accordance with specific protocols. In brief, vector was diluted with 100 μl Opti-MEM, as called fluid A. Fluid B was Opti-MEM contained 1 µl of Lipofectamine 2000, and dissolved for 5 min before mixed with fluid A. Transfection reagent was added into HEK293 cells were plated in 24-well plates (Cat.No.3548, CORNING). After 4 to 6 h of reaction, culture medium was changed into DMEM full culture medium. After filtering, we utilized the medium that contained recombinant virus for cell infection with 8 µg/ml polybrene. Then, we chosen those affected cells using 0.5 µg/ml puromycin for 7 days prior to later experiments.
Real-Time PCR
Trizol reagent (#15596018) (Life Technologies, USA) was used to extract total cellular mRNA and then reversed transcribed by the QuantiTect Reverse Transcription Kit (#205313) (Qiagen, Shanghai, China). StepOnePlus system (Applied Biosystem, USA) was utilized to carry out real-time PCR by the use of Thermo Fisher Scientific Maxima SYBR Green/ROX qPCR Master Mix assay (2×) (#K0221). In addition, the BioRad CFX Connect Real-time PCR machine (Bio-rad) and Universal SYBR green reagent were adopted for real-time PCR based on the previous study (ref. 14). GAPDH and U6 were used as endogenous reference. Primer sequences used in this study were shown below.
- ZNF24-Forward: GTGACAGTGCTGGAGGATTTGG
- ZNF24- Reverse: GGTTCTCCACAGCATCAAGCTC
- AXIN2-Forward: AAATAACCCCTCAGAGCGATG
- AXIN2-Reverse: TTCCAGTTCCTCTCAGCAATC
- CCND2-Forward: ACTTGTGATGCCCTGACTG
- CCND2-Reverse: ACTTGGATCCGTCACGTTG
- c-JUN-Forward: GCTGCTCTGGGAAGTGAGTT
- c-JUN-Reverse: TTTCTCTAAGAGCGCACGCA
- c-MYC-Forward: GGACCCGCTTCTCTGAAAG
- c-MYC- Reverse: GTCGAGGTCATAGTTCCTGTTG
- GAPDH-Forward: GAAGGTGAAGGTCGGAGTC
- GAPDH-Reverse: GAAGATGGTGATGGGATTTC
Western Blot
To detect cellular level of target proteins, protein extracted from THCA cells were detected by Western Blot. Lysis buffer consisting of Tris (50 mM, pH7.4), EDTA (1 mM), NaCl (150 mM), 10% Glycerol, 1% Triton, as well as protease/phosphatase inhibitor cocktail (Roche, Basel, Switzerland) was used to extract cell lysates. Bradford assay was performed to determine protein content. Later, we performed SDS-PAGE to separate 30 to 40 μg soluble proteins. Afterwards, electrophoretic transfer of the isolated proteins to PVDF membranes (Millipore, Billerica, MA, USA) was conducted. Primary antibodies utilized in the present study were diluted into 5% nonfat milk as 1:500. Immunoreactive proteins were visualized using EasyBlot ECL kit (Sangon Biotech, China). Gray value of each protein band of western blots picture were analyzed by ImageJ (Rawak Software, Inc. Germany).
Cell Proliferation Test
Cell proliferation test was performed according to CCK-8 manufacturer’s instruction on day 0, 1, 2, 3, and 4 after transfection (Lot. PJ762, DOJINDO Laboratories).1000 cells were seeded in 96 wells plate and culture overnight. CCK8 reagent was added at the time point and measured by DNM-9602 Microplate Reader (Perlong, Beijing, China).
Colony Formation Assay
Individual cells were suspended into medium. Each group was inoculated with l0 ml culture medium with 200 cells per dish, and the cells were evenly dispersed by gentle shaking. Routine culture for 3 weeks. We eliminated the medium once there was clone seen within the petri dish, followed by 15 min of 4% paraformaldehyde fixation, 10 min of 0.1% crystal violet staining, PBS washing, and the number of clones was counted.
Transwell Chamber Assay
After 24 h of starving, logarithmic growth cells were digested the cells the next day, centrifugated, and resuspended, with a final concentration of 2×105/ml. Each well of the Transwell upper chamber was added with 0.2 ml suspension, and the lower chamber was added with 700 ml of precooled DMEM/RPMI 1640 that contained 10% FBS. Thereafter, we cultured cells within the cell incubator under 37°C and 5% CO2 conditions. After 24 h, we removed the Transwell chamber, and the cotton swabs were used to scrape cells within the upper and basement membranes. Afterwards, methanol was used to fix cells for 30 min, followed by 20 min of 0.1% crystal violet staining. Five fields (100×) were randomly selected to count the number of transmembrane cells.
Wound Healing Assay
Logarithmic growth cells were planted into the 24-well plate when 70% to 80% cell fusion was achieved at 24 h after growth. Used a new 1 ml pipette tip to gently scratch the monolayer. After scraping, wells were washed using the culture medium gently for the removal of detached cells. The wells were supplemented with fresh medium, the cells were cultured for another 48 h and rinsed by 1× PBS twice, followed by 30 min of fixation using 3.7% paraformaldehyde and 30 min of 1% crystal violet staining within the 2% ethanol and photographed with a microscope.
In Vivo Xenograft Model
We obtained twenty 4-week-old BALB/Cnu/nu nude mice (20 g) from Beijing Vital River Laboratory Animal Technology Co., Ltd. and raised them under the pathogen-free conditions. All experimental operations follow the International Laboratory Animal Ethics Convention and comply with relevant national regulations.
We dissolved BCPAPi cells into 200 μl saline at 1×106, followed by subcutaneous injection in nude mice at the right side. Thereafter, we monitored tumor growth at regular intervals. When the tumor is clearly observable, mice were randomly divided into three subgroups with the same number, and received DOX food, normal food with 2 to 4 Da (ref. 4) (2,4-Diamino-quinazolines, 25 mg/kg) or normal food every day. Measure the length of the two largest sides of the tumor with a vernier caliper every 3 days, and use the formula V=L×W2×0.5 (L is the length; W is the width) to calculate tumor volume. After 28 days, the transplanted tumor was stripped and weighed.
Aging-Related β-Galactosidase Staining Assay
Cell Signaling Senescence β-Galactosidase Staining Kit (CST company, USA) was used in β-galactosidase staining and performed according to manual.
IHC Staning
In this study, IHC staining of the transplanted tumor tissues was performed using the IHC staining step 1 on the Leica Bond-Max/Bond-III automatic immunohistochemical staining machine. Antigen was repaired using the heat-induced epitope repair (HIER) method. The primary antibody: Anti-Ki67 (ab16667) and Anti-p21(ab188224) and secondary antibody: Goat Anti-Rabbit IgG H&L (HRP) (ab97051) were purchased from Abcam.
Statistical Analysis
Each experiment in the present work was performed in triplicates. Data were expressed in the manner of mean ± SD calculated by STDEV formula in Excel. The significance of all data was estimated by a Tukey’s multiple-comparison test in the ANOVA analysis using the SigmaStat 3.5 software. Importantly, P < 0.05 suggested statistical significance.
Results
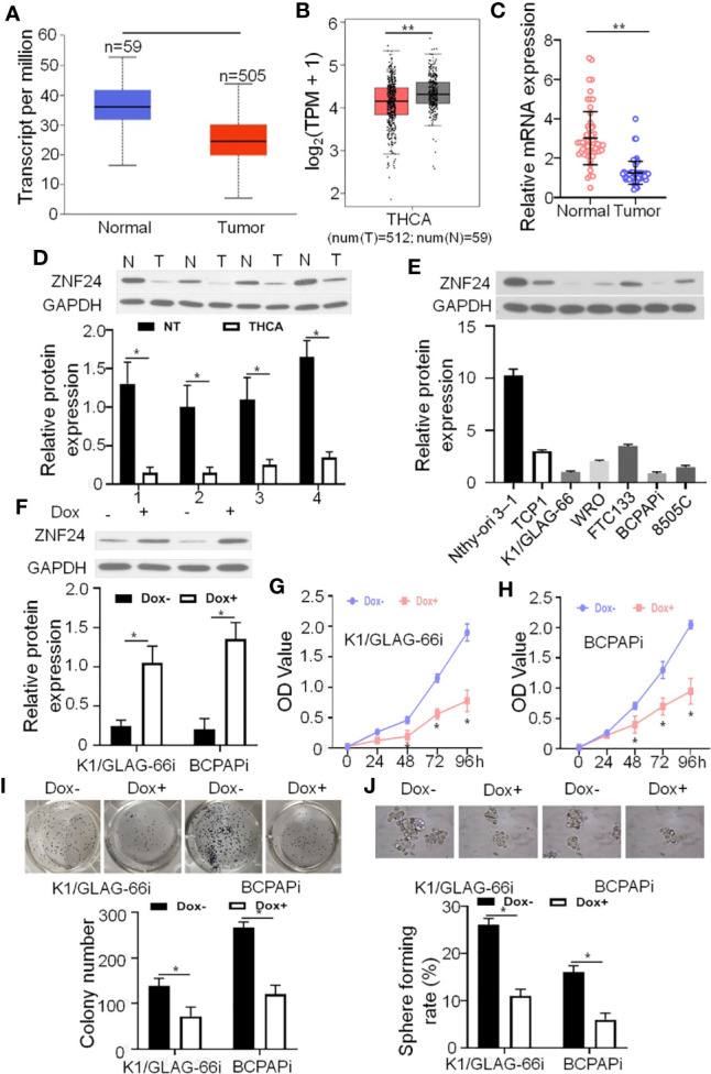
ZNF24 Is the Novel THCA Suppressor Gene With Clinical Relevance
Clinically, the effective treatment options available to THCA patients are very limited. In order to identify functional and important tumor suppressor genes (TSGs), and explore the signal transduction mechanisms as the drug targets for THCA patients. We analyzed the data of THCA in TCGA and found that ZNF24 showed high expression within THCA para-tumoral samples but low within THCA tumor samples (f1 ). In the detection of clinical samples (T1), we confirmed that ZNF24 mRNA and protein expression within para-carcinoma samples remarkably increased relative to that within tumor samples (f1 ). In order to verify the TSG function of ZNF24, we attempted to ectopic expression of ZNF24 in human THCA cells. As a result, ZNF24 expression within human THCA cells decreased slowly compared with para-carcinoma samples (f1). We selected human THCA cell lines BCPAP and K1/GLAG-66, and constructed these two types of cells to determine the doxycycline (DOX)-induced ZNF24 expression (deemed as BCPAPi and K1/GLAG-66i, separately; f1). As a result, ectopic ZNF24 expression remarkably reduced colony growth and colony formation ability within the 2D-plate of BCPAPi and K1/GLAG-66i cells (f1). In addition, ectopic expression of ZNF24 inhibited sphere formation ability of K1/GLAG-66i and BCPAPi cells as well (f1). Taken together, our data suggested that ZNF24 is a novel and clinically relevant THCA TSG.

Table 1: Patient samples characteristics.
| Characteristic | Patients(n=60) |
|---|---|
| Age, median (interquartile range), y | 46 (29-71) |
| Male, No. (%) | 36 (60) |
| Tumor size, median (interquartile range), cm | 1.64(0.43-3.24) |
| TNM stage, No. (%) | |
| I | 14(23.33) |
| II | 28(46.67) |
| III | 11(18.33) |
| IV | 7(11.67) |
| Tumor differentiation, No. (%) | |
| High-moderate | 19(31.67) |
| Low | 41(68.33) |
| Lymph node metastasis, No. (%) | |
| Positive | 8(13.33) |
| Negative | 52(86.67) |
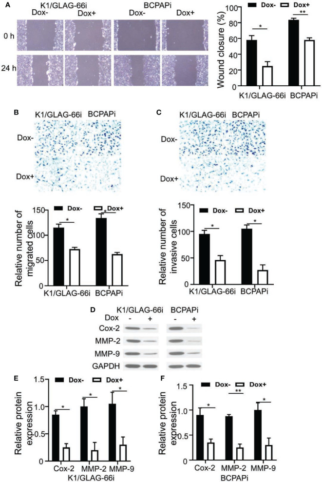
ZNF24 Inhibited K1/GLAG-66i and BCPAPi Cells Invasion and Migration
We than asked how ZNF24 affected THCA cell invasion and migration, Transwell and wound healing assays were carried out. According to f2, ectopic expression of ZNF24 significant inhibited K1/GLAG-66i and BCPAPi cell migration compared with contorl group. In addition, ectopic expression of ZNF24 significant inhibited K1/GLAG-66i and BCPAPi cell invasion (f2). Furthermore migration and invasion protein makers: Cox-2, MMP-2, and MMP-9 were significant inhibited by ZNF24 compared with control group (f2). Taken together, these data indicated K1/GLAG-66i and BCPAPi cell migration and invasion were inhibited through ectopic expression of ZNF24.

Ectopic ZNF24 Expression Led to THCA Cell Aging
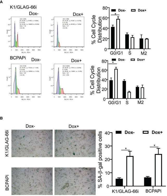
TSGs function to suppress tumor genesis through arresting the cell cycle, suppressing cell aging and apoptosis. To detect how ZNF24 performs its its tumor suppressive function, this study examined how the ZNF24 level affected the distribution of cell cycle. As shown in f3, the ZNF24 level resulted in significantly increased G0/G1 cell percentages in K1/GLAG-66i and BCPAPi cells, while the percentage of S phase decreased. We also noticed that K1/GLAG-66i and BCPAPi cells cultivated within the medium that contained DOX showed a flattened, irregular and enlarged morphology (Data unshown), which represented the typical morphology of aging cells. Through the β-galactosidase staining assay, we further confirmed the senescence of K1/GLAG-66i and BCPAPi cells was induced by ZNF24 (f3). In summary, findings in this study suggested that ZNF24 played the TSG role through triggering the aging of THCA cells.

ZNF24 Inhibits the Wnt Signal Transduction Pathway Activation Within BCPAPi Cells by Competitively Binding β-Catenin
In order to find out the precise mechanisms related to the ZNF24-induced aging of THCA cells.Lu et al. reported that Wnt signaling pathway is related to tumor cells senescence (ref. 11). We dected the impact of ZNF24 on Wnt signaling pathway in BCPAPi cells, and the qPCR assay result showed that ZNF24 expression significantly downregulated target genes in the typical Wnt signal transduction pathway, such as CCND2, cJUN, C-MYC and AXIN2 (f4). As verified by Western blotting, target genes in the Wnt signaling pathway were down-regulated at protein level (f4). As β-catenin exerts a vital part in representative Wnt signal transduction activity, we speculated that ZNF24 interacts with β-catenin. To verify this hypothesis, we performed immunoprecipitation (IP) in DOX treated BCPAPi cells. According to f4, ectopic over-expression of ZNF24 predicted β-catenin expression within BCPAPi cells. Generally speaking, β-catenin proteins are stably accumulated within cytoplasm, which then experience nuclear imports to form complexes with TCF1/LEF1, which activates Wnt signaling pathway [33]. According to Co-IP assays, BCPAPi cells exposed to DOX had effectively inhibited LEF1 or TCF1 knockdown by endogenous β-catenin. Co-IP assay demonstrated that ectopic ZNF24 expression remarkably decreased the endogenous β-catenin ability of pulling down LEF1 or TCF in BCPAPi cells (f4 ). In conclusion, findings in this work suggested that ZNF24 suppressed the formation of β-catenin functional complex with cofactors including LEF1/TCF1 by competitively binding β-catenin, which inhibited the Wnt signaling pathway.

To further conformed the ZNF24 induced BCPAPi cells senescence through regulating Wnt signaling pathway. Inhibitors of the Wnt signal transduction pathway were measured: ICG001 on BCPAPi cells. As shown in f5, ICG001 has a similar effect to ectopic ZNF24 expression, and it remarkably reduced colony formation within 2D-plate in BCPAPi cells. In addition, ICG001 significantly increased senescence BCPAPi cells number (f5). Next, we verified whether ZNF24 induced BCPAPi cells senescence through interacting with β-catenin. We overexpressed β-catenin in BCPAPi cells (f5).

We found out that the ectopic expression of ZNF24 inhibition of BCPAPi cells growth rate and colony forming ability was reversed by overexpressing β-catenin (f5 ). Further more, this reverse effect casued by overexpressing β-catenin was observed in ZNF24 induced BCPAPi cells senescence condition as well (f5). To sum up, these results indicated that ZNF24 induced BCPAPi cells senescence through regulating Wnt signaling pathway.
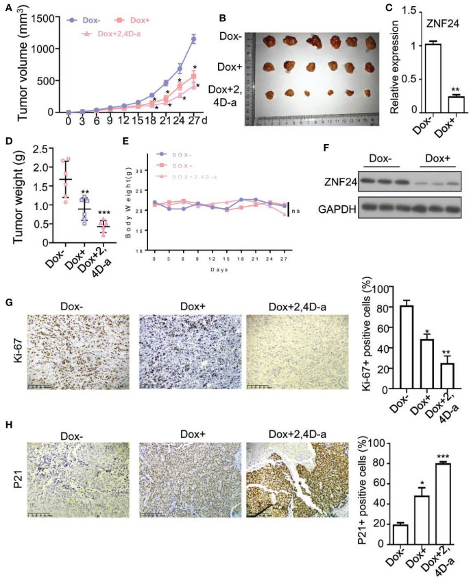
ZNF24 and 2,4-Da Inhibited THCA Xenografted Tumors Growth in Nude Mice
For investigating the effect of ZNF24 on THCA xenografted tumors in nude mice. BCPAPi cells were subjected to subcutaneous inoculation into nude mice, which were then randomly treated with medium that contained DOX, Wnt signaling pathway inhibitor: 2,4-Da or normal food (control diet). Both ectopic expression of ZNF24 and 2,4-Da significantly shrinked xenografted tumors volume and weight in comparation to the control diet group (f6 ). In addition, the DOX and 2,4-Da have non-toxic effect of mice, as evidenced by the unchanged mouse weight in the experimental process (f6). The DOX treatment significantly inhibited ZNF24 mRNA expression level (f6) and ZNF24 protein expression level (f6). Furthermore, IHC staining assay results showed that both ectopic expression of ZNF24 decreased the proliferation marker Ki-67 protein level relative to control diet group, and the combined treatment of ZNF24 and 2,4-Da had a more significant effect on tumor inhibition (f6). As expected, DOX significantly increased the expression of p21(a marker of senescence) in xenografted tumors (f6). Taken together, our data demonstrated both ectopic expression of ZNF24 and 2,4-Da could inhibited THCA xenografted tumors growth in nude mice.

Discussion
Despite significant advances in clinical treatment of THCA in recent years, it remains lacking of the effective treatment options available to THCA patients (ref. 15–ref. 17). The difficulties in the treatment of patients with THCA stem from our limited understanding of molecular mechanism of tumor occurrence, and this provides a new research direction recently (ref. 18–ref. 21). Elucidating the molecular mechanism controlling tumorigenesis of THCA is of great importance. This study identified tumor suppressor inducing THCA tumor cells senescence module not discovered before, which might serve as the therapeutic opportunity for ZNF24 deficient THCA patients.
In this study, the high ZNF24 expression was detected within para-carcinoma samples, while low expression was detected in THCA tumor tissues in all THCA patients and demonstrated tumor suppressor function of ZNF24 in THCA. Of note, several recent studies have shown that ZNF24 is the tumor suppressor gene of HCC (ref. 12, ref. 22). This indicated that elucidating the molecular mechanism underlying ZNF24 tumor suppressor function in THCA had clinical significance.
As an important transcription factor in the classic Wnt signal transduction pathway, β-catenin is recognized as the oncogene (ref. 23–ref. 25). Due to its importance, studies have been suggested that β-catenin can promote tumor development, and the therapeutic effects of drugs targeting β-catenin in preclinical tumor models are suggested (ref. 26–ref. 29). This work identified a previously unnoticed tumor suppressor inducing THCA tumor cells senescence mechanism,which was that ZNF24 suppressed the formation of functional complex of β-catenin with cofactors such as LEF1/TCF1 by competitively binding β-catenin. which inhibitd the Wnt signaling pathway. This competitively binding effect inhibited Wnt signaling pathway activition resulting in THCA cells senescence. And the ZNF24 inducing senescence inhibited THCA tumorigenesis and invasion. Our study suggested that THCA patients with ZNF24 deficiency were associated with up-regulated typical Wnt signal transduction activity. According to our preclinical study, 2,4-Dia, a Wnt signaling pathway inhibitor, is safe and effective (ref. 30). This may be a therapeutic opportunity for ZNF24 deficient THCA patients.
In conclusion, our current study found out the tumor suppressor function of ZNF24 in THCA and demonstrated its competitively binding effect inhibited Wnt signaling pathway activition resulting in THCA cells senescence. Considering that ZNF24 deficiency is highly prevalent in THCA cases, this study may offer a therapeutic opportunity for ZNF24 deficient THCA patients.
Data Availability Statement
The original contributions presented in the study are included in the article/supplementary material. Further inquiries can be directed to the corresponding author.
Ethics Statement
All experimental protocols were approved by the Institutional Committee for Animal Care and Use at Shenzhen University. All animal work was performed in accordance with the approved protocol.
Author Contributions
JX mainly participated in literature search, study design, writing, and critical revision. LZ and YW mainly participated in data collection, data analysis, and data interpretation. PJ organized the pathological information form, conducted the PCR and ICH, drafted schametic diagram and made important contributions to revising the manuscript and responding to the reviewer’s questions. All authors contributed to the article and approved the submitted version.
Funding
This work was supported by funding from the National Natural Science Foundation of China (No. 81903412 awarded to JX).
Conflict of Interest
Author PJ was employed by company Shenzhen RealOmics (Biotech) Co., Ltd.
The remaining authors declare that the research was conducted in the absence of any commercial or financial relationships that could be construed as a potential conflict of interest.
References
- RL Siegel, KD Miller, A Jemal. Cancer Statistics, 2019.. CA Cancer J Clin (, 2019. [DOI | PubMed]
- K Bibbins-Domingo, DC Grossman, SJ Curry, MJ Barry, KW Davidson, CA Doubeni. Screening for Thyroid Cancer US Preventive Services Task Force Recommendation Statement.. Jama-Journal Am Med Assoc (, 2017. [DOI]
- G Pellegriti, F Frasca, C Regalbuto, S Squatrito, R Vigneri. Worldwide Increasing Incidence of Thyroid Cancer: Update on Epidemiology and Risk Factors.. J Cancer Epidemiol (, 2013. [DOI | PubMed]
- Z Chen, AM Venkatesan, CM Dehnhardt, O Dos Santos, E Delos Santos, S Ayral-Kaloustian. 2,4-Diamino-Quinazolines as Inhibitors of aBeta-Catenin/Tcf-4 Pathway: Potential Treatment for Colorectal Cancer.. Bioorganic medicinal Chem Lett (, 2009. [DOI]
- M Xing. Molecular Pathogenesis and Mechanisms of Thyroid Cancer.. Nat Rev Cancer (, 2013. [DOI]
- V Vella, R Malaguarnera. The Emerging Role of Insulin Receptor Isoforms in Thyroid Cancer: Clinical Implications and New Perspectives.. Int J Mol Sci (, 2018. [DOI]
- V Vella, C Puppin, G Damante, R Vigneri, M Sanfilippo, P Vigneri. Deltanp73alpha Inhibits PTEN Expression in Thyroid Cancer Cells.. Int J Cancer (, 2009. [DOI]
- A Sastre-Perona, P Santisteban. Role of the Wnt Pathway in Thyroid Cancer.. Front Endocrinol (Lausanne) (, 2012. [DOI | PubMed]
- G Garcia-Rostan, RL Camp, A Herrero, ML Carcangiu, DL Rimm, G Tallini. Beta-Catenin Dysregulation in Thyroid Neoplasms: Down-Regulation, Aberrant Nuclear Expression, and CTNNB1 Exon 3 Mutations are Markers for Aggressive Tumor Phenotypes and Poor Prognosis.. Am J Pathol (, 2001. [DOI]
- G Garcia-Rostan, G Tallini, A Herrero, TG D’Aquila, ML Carcangiu, DL Rimm. Frequent Mutation and Nuclear Localization of Beta-Catenin in Anaplastic Thyroid Carcinoma.. Cancer Res (, 1999
- F Lu, Q Zhou, L Liu, GD Zeng, WM Ci, WT Liu. A Tumor Suppressor Enhancing Module Orchestrated by GATA4 Denotes a Therapeutic Opportunity for GATA4 Deficient HCC Patients.. Theranostics (, 2020. [DOI]
- XY Liu, XX Ge, Z Zhang, XW Zhang, JJ Chang, Z Wu. Microrna-940 Promotes Tumor Cell Invasion and Metastasis by Downregulating ZNF24 in Gastric Cancer.. Oncotarget (, 2015. [DOI]
- G Liu, S Jiang, C Wang, W Jiang, Z Liu, C Liu. Zinc Finger Transcription Factor 191, Directly Binding to Beta-Catenin Promoter, Promotes Cell Proliferation of Hepatocellular Carcinoma.. Hepatology (, 2012. [DOI]
- FW Zou, SZ Yang, WY Li, CY Liu, XH Liu, CH Hu. Circrna_001275 Upregulates Wnt7a Expression by Competitively Sponging Mir3703p to Promote Cisplatin Resistance in Esophageal Cancer.. Int J Oncol (, 2020. [DOI]
- E Kreuger, B Trommler. Thyroid Cancer: Diagnosis, Treatment and Prognosis .. 2013
- E Kreuger, B Trommler. Thyroid Cancer : Diagnosis, Treatment and Prognosis. In: .. Cancer Etiology , Diagnosis, and Treatments., 2013
- L Zhang, H Luo, L Wang, Y Liu, J Zhu. Diagnostic and Prognostic Value of Preoperative Systemic Inflammatory Markers in Anaplastic Thyroid Cancer.. J Surg Oncol (, 2020. [DOI | PubMed]
- D Van Nostrand. Thyroid Cancer : A Guide for Patients., 2010
- D Van Nostrand, G Bloom, L Wartofsky. Thyroid Cancer : A Guide for Patients., 2004
- L Wartofsky. Thyroid Cancer : A Comprehensive Guide to Clinical Management., 2000
- FG Joseph, D Rubtsov, P Davoren. Appropriateness of Ultrasound Imaging for Thyroid Pathology, the Standard of Radiology Reporting on Thyroid Nodules and the Detection Rates of Thyroid Malignancy: A Tertiary Centre Retrospective Audit.. Internal Med J (, 2020. [DOI]
- XJ Huang, NX Liu, X Xiong. ZNF24 is Upregulated in Prostate Cancer and Facilitates the Epithelial-to-Mesenchymal Transition Through the Regulation of Twist1.. Oncol Lett (, 2020. [DOI]
- A Debebe, V Medina, CY Chen, IM Mahajan, C Jia, D Fu. Wnt/β-catenin activation and macrophage induction during liver cancer development following steatosis.. Oncogene (, 2017. [DOI]
- Y Chen, Y Li, XQ Wang, Y Meng, Q Zhang, JY Zhu. Phenethyl Isothiocyanate Inhibits Colorectal Cancer Stem Cells by Suppressing Wnt/Beta-Catenin Pathway.. Phytotherapy Res (, 2018. [DOI]
- M Salzet. β-Catenin knockdown promotes NHERF1-mediated survival of colorectal cancer cells: implications for a double-targeted therapy.. Oncogene (, 2018. [DOI]
- WJ Jeong, EJ Ro, KY Choi. Interaction between Wnt/β-catenin and RAS-ERK pathways and an anti-cancer strategy via degradations of β-catenin and RAS by targeting the Wnt/β-catenin pathway.. npj Precision Oncology (, 2018. [DOI]
- JJ Cui, WH Jiang, SY Wang, LW Wang, KP Xie. Role of Wnt/Beta-Catenin Signaling in Drug Resistance of Pancreatic Cancer.. Curr Pharm Design (, 2012. [DOI]
- HL Jiang, LM Jiang, WD Han. Wnt/Beta-Catenin Signaling Pathway in Lung Cancer Stem Cells is a Potential Target for the Development of Novel Anticancer Drugs.. J Buon (, 2015
- YS Jung, JI Park. Wnt Signaling in Cancer: Therapeutic Targeting of Wnt Signaling Beyond Beta-Catenin and the Destruction Complex.. Exp Mol Med (, 2020. [DOI]
- ZC Chen, AM Venkatesan, CM Dehnhardt, O Dos Santos, E Delos Santos, S Ayral-Kaloustian. 2,4-Diamino-Quinazolines as Inhibitors of Beta-Catenin/Tcf-4 Pathway: Potential Treatment for Colorectal Cancer.. Bioorganic Medicinal Chem Lett (, 2009. [DOI]
