NMR studies on the interactions between yeast Vta1 and Did2 during the multivesicular bodies sorting pathway
Abstract
As an AAA-ATPase, Vps4 is important for function of multivesicular bodies (MVB) sorting pathway, which involves in cellular phenomena ranging from receptor down-regulation to viral budding to cytokinesis. The activity of Vps4 is stimulated by the interactions between Vta1 N-terminus (named as Vta1NTD) and Did2 fragment (176–204 aa) (termed as Did2176–204) or Vps60 (128–186 aa) (termed as Vps60128–186). The structural basis of how Vta1NTD binds to Did2176–204 is still unclear. To address this, in this report, the structure of Did2176–204 in complex with Vta1NTD was determined by NMR techniques, demonstrating that Did2176–204 interacts with Vta1NTD through its helix α6′ extending over the 2nd and the 3rd α-helices of Vta1NTD microtubule interacting and transport 1 (MIT1) domain. The residues within Did2176–204 helix α6′ in the interface make up of an amino acid sequence as E192′xxL195′xxR198′L199′xxL202′R203′, identical to type 1 MIT-interacting motif (MIM1) (D/E)xxLxxRLxxL(K/R) of CHMP1A180–196 observed in Vps4-CHMP1A complex structure, indicating that Did2 binds to Vta1NTD through canonical MIM1 interactions. Moreover, the Did2 binding does not result in Vta1NTD significant conformational changes, revealing that Did2, similar to Vps60, enhances Vta1 stimulation of Vps4 ATPase activity in an indirect manner.
Affiliations: State Key Laboratory of Bioorganic and Natural Products Chemistry and Collaborative Innovation Center of Chemistry for Life Sciences, Shanghai Institute of Organic Chemistry, Chinese Academy of Sciences, 345 Lingling Road, Shanghai, 200032, China; Tianjin Institute of Industrial Biotechnology, Chinese Academy of Sciences, 32 XiQiDao, Tianjin Airport Economic Area, Tianjin, 300308, China; Public Technology Service Platform, Wuhan Institute of Biotechnology, 666 Gaoxin Road, Wuhan, 430075, China; State Key Laboratory of Magnetic Resonance and Atomic and Molecular Physics, Wuhan Institute of Physics and Mathematics, Chinese Academy of Sciences, 30 West Xiaohongshan Road, Wuhan, 430071, China; Life Sciences Institute and Department of Biological Chemistry, Medical School, University of Michigan, 210 Washtenaw Ave, Ann Arbor, MI 48109, USA
License: Copyright © 2016, The Author(s) CC BY 4.0 This work is licensed under a Creative Commons Attribution 4.0 International License. The images or other third party material in this article are included in the article’s Creative Commons license, unless indicated otherwise in the credit line; if the material is not included under the Creative Commons license, users will need to obtain permission from the license holder to reproduce the material. To view a copy of this license, visit http://creativecommons.org/licenses/by/4.0/
Article links: DOI: 10.1038/srep38710 | PubMed: 27924850 | PMC: PMC5141497
Relevance: Moderate: mentioned 3+ times in text
Full text: PDF (1.6 MB)
The ESCRT (endosomal sorting complexes required for transport) machineryref. 1ref. 2ref. 3, initially identified in the yeast multivesicular bodies (MVBs) biogenesis pathwayref. 3ref. 4, protects against age-related neurodegenerative diseases through either the canonical MVB pathwayref. 5ref. 6ref. 7 or autophagyref. 8ref. 9, and plays a pathological role in viral infectionref. 6ref. 10ref. 11. It is made up of ESCRT-0, ESCRT-I, ESCRT-II, ESCRT-III and Vps4 complexesref. 12ref. 13. ESCRT-0 is responsible for clustering of ubiquitylated cargoes to the site of MVB formation. ESCRT-I and ESCRT-II together generate membrane curvature and bud while assembly of ESCRT-III at the bud neck catalyzes the scission of membrane. These components have been identified as potential tumor suppressorsref. 8, mainly due to the involvement of the ESCRT machinery in regulating signal attenuation for activated receptors of growth factors, peptide hormones and cytokines. Vps4 is an AAA-ATPase, which disassembles ESCRT-III polymers upon ATP binding and hydrolysisref. 14ref. 15.
The biogenesis of lysosomes involves the maturation of early endosomes into MVBs. During this pathway, portions of limiting membrane of the endosome invaginate and then detach into lumen of endosome, forming intraluminal vesicles (ILVs)ref. 6ref. 7. Then MVBs fuse with the lysosome and ILVs, thus their components are degraded. The cell surface receptors for down-regulation and some enzymes located in lysosomes are sorted into this endo-lysosomal degradation pathwayref. 16. The ATP consuming reaction is the only step in MVB biogenesis that inputs energy to the system, therefore providing the thermodynamic driving force for disassembly process. The function of Vps4 is conserved in all biological processes that depend on the action of the ESCRTs. Identical to other AAA-ATPases, Vps4 acts as an oligomer with two conformationally distinctive hexameric ringsref. 17. These two rings have a central pore, so that ESCRT-III subunits may physically interact Vps4 and pass through this pore during the disassembly process. Vps4 interacts with ESCRT-III subunits through its N-terminal microtubule-interacting and transport (MIT) domainref. 18, which appears to specifically identify short peptide sequence MIT-interacting motifs (MIMs) at or near the C-terminal end of ESCRT-III subunitsref. 19ref. 20ref. 21ref. 22ref. 23ref. 24.
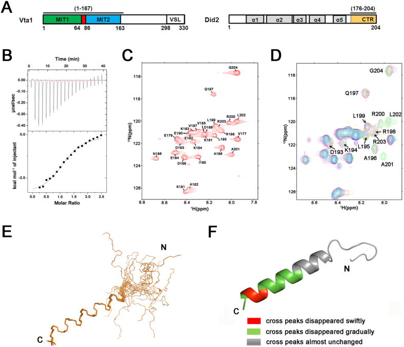
Vta1, Did2, Ist1 and Vps60 are ESCRT-III related proteins, which have been identified to bind to Vps4 and play key roles in regulating the oligomerization and activity of Vps4 in vivoref. 25ref. 26ref. 27ref. 28ref. 29. Vta1 is a positive regulator of Vps4 by promoting Vps4 oligomerizationref. 26ref. 30. Based on its structural studies, Vta1 is a molecular dimer with each subunit folded into two terminal domains linked by a flexible linkerref. 29. Its C-terminal domain mediates dimerization and binds to a unique β-domain in the Vps4 AAA domainref. 31ref. 32. Its N-terminal domain (residues 1–167 and was named as Vta1NTD in this report, Fig. 1A) contains two tandem MIT domains, which specifically recognize Vps60 and Did2ref. 27ref. 29. The fragment Vps60 (128–186aa) (termed as Vps60128–186) was reported to display full activity of Vps60, which stimulates Vps4 ATPase in a Vta1-dependent mannerref. 27. Our NMR structural studies on the interactions between Vta1NTD and Vps60128–186 revealed that Vps60128–186 interacted with Vta1NTD in a novel MIT recognition mode, i.e., through its helices α4′ and α5′ extending over helices 5, 6 and 7 of Vta1NTD MIT2 domainref. 33ref. 34ref. 35ref. 36. Previous studies indicated that the C-terminal of Did2, residues 176–204, named as Did2176–204 in this whole report, as shown in Fig. 1A, could enhance Vps4 ATPase activities as the full-length Did2ref. 27ref. 29. In this report, to investigate how Did2 interacted with Vta1NTD, we first measured the binding affinity of Vta1NTD to Did2176–204 by isothermal titration calorimetry (ITC) assay (KD = 12.8 ± 1.0 μM, the number N = 1.16 ± 0.0266) (Fig. 1B), and then determined the solution structure of Vta1NTD in complex with Did2176–204. This structure revealed that Did2176–204 bound to Vta1NTD through canonical type 1 MIT-interacting motif (MIM1) interactions.

Results and Discussion
The suggested MIM region of Did2176–204 forms an α-helix conformation
Secondary structure prediction and perceived structural homology to ESCRT-III protein Vps24/CHMP3 suggest that Did2176–204 corresponds to the 6th helix within the Did2 structureref. 37. This helix conformation was confirmed by our following NMR studies. We first assigned its NMR signals based on two-dimensional (2D) 1H-1H TOCSY and NOESY, three-dimensional (3D) 15N-edited HSQC-TOCSY spectra. In its 2D NMR 1H-15N HSQC experiment (Fig. 1C), the cross peaks belonging to 27 residues were assigned, except the N-terminal residues N176 and P178 (without amide proton). We then determined its NMR solution structure using 191 distance restraints from NOE and 26 hydrogen bonds. Finally, 20 structures with the lowest-energy could be well fitted (Fig. 1E) with the RMSD values of 0.15 ± 0.06 Å for the backbone atoms, and of 0.88 ± 0.09 Å for all heavy atoms in secondary structure region. The Ramachandran plot displays 93.1% of the residues in the most-favored regions, 4.0% residues in additionally allowed regions, and 2.9% residues in generously allowed regions, indicating that the structures are acceptable. The solution structures demonstrate that the region of Did2 187–204 aa forms an α-helix, consistent with the observation in the crystal structure of complex Did2-Ist1ref. 27ref. 29.
To study how Vta1NTD interacts with Did2176–204, we performed NMR titration experiments, in which Vta1NTD was titrated into Did2176–204 at mole ratios (Vta1NTD vs Did2176–204) of 0.1:1, 0.2:1, 0.4:1, 0.6:1, 0.8:1 and 1.2:1 in NMR buffer conditions. The cross peaks belonging to residues R200A201L202 disappeared even at mole ratios of 0.1:1 and 0.2:1, while the cross peaks belonging to D193-L199 and R203G204 became weaker and weaker upon the concentration of Vta1NTD being increased. At the mole ratio of 1.2:1, the cross peaks belonging to residues V177-E192 almost unchanged (Fig. 1D). These observations suggest that the residues D193-G204 are involved in the interactions, and that the MIM sequence of Did2176–204 bind to Vta1NTD. This hypothesis was consistent with our observation in the complex structure (discussed below), where the residues in the region of 187–204aa interact with Vta1NTD MIT1 domain.
NMR structural determination of complex Vta1NTD-Did2176–204
Using two basic sets of NMR samples: 1) 13C and 15N isotope double labeled or 13C, 15N and 70% 2H triple-labeled Vta1NTD mixed with unlabeled Did2176–204 at the stoichiometric ratio of 1:1.2, 2) 13C and 15N isotope labeled Did2176–204 mixed with unlabeled Vta1NTD at stoichiometric ratio of 1:1.2, and by running a series of 2D and 3D NMR experiments, in total, more than 94% NMR signals of the main-chain and 95% NMR signals of the side-chain atoms of the residues in the complex were assigned. The inter-molecule NOEs were correctly assigned by confirming signals observed in 3D 13C-F1 edited, 13C/15N-F3 filtered NOESY spectra acquired on both complex samples. The NMR chemical shift changes of Vta1NTD backbone atoms 1H and 15N in the absence of and in the presence of Did2176–204 reveal that Did2176–204 addition mainly induces amide 15N and 1H chemical shifts variation of the residues in Vta1NTD MIT1 (Fig. 2A), suggesting that Did2176–204 binding sites locate in this region. This observation accords with the previous analysis on chemical shift mapping of CHIMP1B-binding site on LIP5(MIT)2ref. 35, and with the analysis of electrostatic surface of Vta1NTD, which shows that Vta1NTD MIT1 is more negatively charged and more hydrophobic than its MIT2 (Fig. 2B), suitable for positively charged and hydrophobic Did2176–204 binding.

The solution structure of Vta1NTD-Did2176–204 complex was then determined by a conventional heteronuclear NMR method using 15N-labeled or 13C/15N-labeled proteins. In total, 2730 distance restraints from NOE (including 36 inter-molecular NOEs), 236 hydrogen bonds and 676 dihedral angle restraints for backbone φ and ψ angles were used to calculate solution structure. The best-fit superposition of the ensemble of the 20 lowest-energy structures represented in Fig. 2C was displayed with the RMSD values of 0.82 ± 0.17 Å for the backbone (N, Cα and CO) atoms and 1.14 ± 0.15 Å for all heavy atoms in the well-ordered second structure regions. The Ramachandran plot displays 97.8% of the residues in the most-favored regions and 2.1% residues in additionally allowed regions (Table 1), indicating the structures are reasonable.
Table 1: Experimental restraints and structural statistics for Vta1NTD-Did2176–204 complex and free Did2176–204.
| Experimental restraints and structural statistics | ||
|---|---|---|
| NMR distance and Dihedral Constraints | Vta1NTD-Did2176–204 | free Did2176–204 |
| Distance restraints from NOEs | ||
| Intra-molecular | ||
| Total | 1811 | 191 |
| Intra-residue (i-j = 0) | 778 | 102 |
| Sequential (|i-j| = 1) | 487 | 78 |
| Medium range (1<|i-j|≤5) | 434 | 11 |
| Long range (|i-j|>5) | 112 | 0 |
| Inter-molecular | 36 | |
| Hydrogen bonds | 236 | 26 |
| Dihedral restraints | 390 | |
| φ | 195 | |
| ψ | 195 | |
| Structural statisticsa | ||
| R.m.s Deviations versus the mean structure (Å) | ||
| All backbone atoms | 2.29 ± 0.53 | 3.14 ± 0.90 |
| All heavy atoms | 2.52 ± 0.49 | 3.71 ± 0.83 |
| Backbone atoms (secondary structure) | 0.82 ± 0.17 | 0.15 ± 0.06 |
| Heavy atoms (secondary structure) | 1.14 ± 0.15 | 0.88 ± 0.09 |
| R.m.s. deviations from the experimental restraints | ||
| NOE distances (Å) | 0.034 ± 0.0007 | 0.24 ± 0.008 |
| Dihedral angles (°) | 0.53 ± 0.032 | |
| R.m.s. deviations from idealized geometry | ||
| Bonds (Å) | 0.002 ± 0.00003 | 1.56 ± 0.00009 |
| Angles (°) | 0.28 ± 0.0068 | 0.25 ± 0.012 |
| Impropers (°) | 0.27 ± 0.006 | 0.21 ± 0.009 |
| Ramachandran analysis | ||
| Residues in most favored regions | 97.8% | 93.1% |
| Residues in additionally allowed regions | 2.1% | 4.0% |
| Residues in generously allowed regions | 0.1% | 2.0% |
| Residues in disallowed regions | 0.0% | 0.0% |
aStructural statistics was calculated from 20 lowest-energy XPLOR-NIH structure.
Overall complex structure
The complex Vta1NTD- Did2176–204 structure shows that the bound Vta1NTD still has two MIT domains, each of them is composed of three α-helices (MIT1: helices α1, α2 and α3; MIT2: helices α5, α6 and α7; respectively), almost similar to those observed in its free state and in its complex with Vps60128–186ref. 29ref. 33ref. 34ref. 35ref. 36. The backbone atoms belonging to MIT1 and MIT2 regions of bound Vta1NTD have RMSD values of 1.7 Å and 1.8 Å with those of free Vta1NTD (Fig. 2D), respectively, indicating that Did2176–204 binding does not induce overall major conformational changes in Vta1NTD. The linker (64–85aa) between MIT1 and MIT2 domains is well ordered, where residues 66–69 become an α-helix, and residues 73–84 adopt a longer helical structure (here we called it as helix α4) (Fig. 2E)ref. 33ref. 34. The helix α4 is much longer in Vta1NTD-Did2176–204 than that in free Vta1NTD crystal structure, but similar to the observation in NMR structure of Vta1NTD bound to Vps60128–186ref. 33ref. 34ref. 35. This observation is consistent with our previous secondary structure prediction of free Vta1NTD using the programs CSIref. 38 and TALOSref. 39ref. 40 based on the assignments of NMR signals belonging to the backbone atoms of Vta1NTD. In contrast, this linker in free Vta1NTD crystal structure adopts largely random-coil structure with only a one-turn α-helix occurring at residues 80–84. Particularly, residues 65–75 appear to be disordered in the structure of free Vta1NTD. Thus, this conformational change might be caused by the interactions between helix α4 (73–84) of Vta1NTD and Vps60128–186 or Did2176–204, or by stacking during free Vta1NTD crystallization.
Within our expectation, in the current complex structure, the Did2176–204 folds into one α-helix (denoted as α6′ helix hereafter), which is involved in the interaction with the first MIT domain of Vta1NTD (Fig. 2E). The bound Did2176–204 adopts an overall rod-like helix structure with a flexible loop in its N-terminus (similar to free Did2176–204 with an RMSD value of 0.5 Å for the backbone atoms in secondary structure region). The helix consists of residues 187′–203′, a little longer than that (residues 184′–198′) observed in LIP5NTD-CHIMP1B complex structureref. 36. The Did2176–204 α-helix sits on the surface groove formed by the 2nd and the 3rd helices of Vta1NTD MIT1 in a mode similar to that observed in Vps4-CHMP1A complex structureref. 20 and that observed in human LIP5NTD-CHMP1B and LIP5NTD-CHMP1B-CHMP5 complex structuresref. 36. The Vta1-Did2176–204 complex buries a total of approximately 1039 Å2 surface area at the interface, close to that (1115 Å2) observed in the complex structure of Vps4-CHMP1Aref. 20, but much larger than that (~624 Å2) observed in the complex structures of LIP5NTD-CHMP1B and LIP5NTD-CHMP1B-CHMP5ref. 36.
The interface in Vta1-Did2176–204 complex structure
Two major kinds of interactions between Vta1NTD MIT1 domain and Did2176–204 were observed (Fig. 3). One is predominantly hydrophobic, and is lined by the conserved and non-conserved residues Y25, L29, V32 and L36 in the 2nd helix, and residues A49, L53, I56 and F59 in the 3rd helix of Vta1NTD MIT1 (Fig. 3A and B). The side chains of the residues located at Did2176–204 helix α6′, including L195′, A196′, L199′ and L202′, are inserted into the groove of Vta1NTD helices 2/3. Did2176–204 L195′ side-chain has hydrophobic interaction with Vta1NTD A49, L53 and T46 side-chains, as residue L188 works in complex LIP5NTD-CHMP1B and LIP5NTD-CHMP1B-CHMP5 (Fig. 3D)ref. 36, and residue L187 functions in complex Vps4A-CHMP1A MIM1 (Fig. 3E)ref. 20. Did2176–204 A196′ has hydrophobic interactions with residue L36 of Vta1NTD (the distance is 2.3 Å between their methyl groups). Did2176–204 L199′ side-chain methyl group has hydrophobic interactions with Vta1NTD L29 and V32 methyl groups (the distances between them are 2.3 Å), corresponding to residue L191 functioning in complex Vps4A-CHMP1A MIM1ref. 20, and residue L192 working in complexes LIP5NTD-CHMP1B and LIP5NTD-CHMP1B-CHMP5ref. 36. In addition, Did2176–204 L202′ side-chain also has hydrophobic interaction with Vta1NTD Y25, L29, V32, L53, I56, F59 and the side-chain of K60, similar to the observation of the residue L194 in complex Vps4A-CHMP1A MIM1ref. 20, and residue L195 in complex LIP5NTD-CHMP1B and LIP5NTD-CHMP1B-CHMP5ref. 36. Besides these hydrophobic interactions, complementary salt bridges are further formed by two of the adjacent conserved Did2176–204 residues (R198′and R203′) (Fig. 3C). Did2176–204 R198′ forms a salt bridge with residues D54 and E57 in the 3rd helix of Vta1NTD, while Did2176–204 R203′ has static electric interactions with negative side-chain of E33 in the 2nd helix of Vta1NTD. These interactions were also observed in the complex structure of LIP5NTD-CHMP1B and LIP5NTD-CHMP1B-CHMP5, corresponding to electric interaction between R191′ in CHMP1B and E68 in LIP5NTD, and hydrogen interaction between R196′ in CHMP1B and Q44 in LIP5NTDref. 36. These two major type of interactions were also confirmed by our ITC experiment, with negative ΔH (−2.7 Kcal mol−1) which can be attributed to the hydrogen-bond interaction as well as ionic interactions, and with positive ΔS (13.1 cal mol−1 deg−1) mainly derived from hydrophobic interactions in this case.

Mutations were introduced to these observed binding sites to test the importance of the residues to the overall stability of the complex. As shown in Fig. 3F, in vitro GST pull-down experiments demonstrate that all the single alanine or glycine substitutions of Vta1NTD residues Y25, E33, L36, L53, I56, E57, F59 and K60 have obvious effects on the Did2176–204 binding, confirming the energetic importance of all those residues. Consistent with the relatively small buried interface area of Vta1NTD-Did2 complex (compared to the surface area at the interface of Vta1NTD-Vps60128–186, approximately 3608 Å2), each single site mutation dramatically decreases all Did2176–204 binding, so that the binding affinities of all Vta1NTD variants to Did2176–204 were non-detectable.
Did2 interacts with Vta1NTD in a classic MIM1 mode
The MIT domain is a versatile protein-protein interaction domain identified in proteins that have a role in vesicle trafficking, including Vps4, Vta1, AMSH and UBPY, where they mediate interaction within the ESCRT-III complexref. 41. The MIT domain recognizes sequence motifs called the MIMs primarily within the ESCRT-III subunits. It has been implicated that the interaction between MIT and MIM acts in regulating the disassembly of ESCRT-III as well as targeting specific proteins to the site of ESCRT functions. As we summarized in previous reportref. 33, five types of MIM (MIM1, MIM2, MIM3, MIM4 and MIM5) in total were reported to bind to different sites on the MIT domainref. 19ref. 20ref. 21ref. 22ref. 23ref. 24. Among them, MIM1 motif includes a sequence-conserved amphipathic helix (D/E)xxLxxRLxxL(K/R) along the groove between MIT helices α2 and α3 observed in the complexes Vps4-Vps2183–232ref. 19, Vps4-CHMP2Bref. 19ref. 20, LIP5-CHMP1Bref. 36 and Vps4-CHMP1A180–196ref. 20 (Fig. 4A–F). MIM2 motif is a proline-rich sequence L170P(E/D)VP174 and R183xLxPxLPxPP193 along the groove between MIT helices α1 and α3 found in complex Vps4-CHMP6168–179ref. 21 and Saci1372-Saci1337183–193ref. 22, respectively. MIM3 motif is a highly specific mode along the groove between MIT helices α1 and α3 found in complex Spastin MIT-CHMP1B148–196ref. 23, but with a twice interface as large as that of MIT of the Vps4-CHMP complex. MIM4 motif is a mainly polar sequence E203xxxExxϕxxϕxxRLxTLR221 along a groove made up by helices 3 (Vps4 MIT helix 2) and 4/5 (Vps4 MIT helix 3) identified in complex AMSHΔC-CHMP3ΔNref. 24. MIM5 was found in Vta1NTD-Vps60 or LIP5NTD-CHMP5 complexref. 33ref. 35. Vps60 or CHMP5 MIM5 sequence (residues 140–186) forms two helices (α4′ and α5′), and binds two surfaces made up by helices 5, 7 (Vps4 MIT helices 1, 3) and helices 6, 7 (Vps4 MIT helices 2, 3) of the Vta1/LIP5 MIT2 domain. The Vta1/LIP5 MIT2-Vps60/CHMP5 MIM5 contacts are a mixture of polar and hydrophobic interactions as the same as the case of Spastin MIT-MIM3.

On one hand, Vta1NTD MIT1 derived from S. cerevisiae has a little higher sequence similarity with the other organisms than the Did2176–204 sequence, as shown in Figs 3A and 4B. The conserved and non-conserved hydrophobic residues L29, V32, L36, L53 and I56 (which present an overall hydrophobic surface), and hydrophilic residues E33, T46, D54, E57 and K60 in Vta1NTD MIT1 play more important roles in the Vta1-Did2 interactions. These residues correspond to the residues Y34, L37, M41, L64, A67, D38, R57, E68 and K71 in Vps4 MIT domain, all of which are involved in its interactions with CHMP1A MIM1 (Fig. 4E). On the other hand, in Vta1NTD-Did2176–204 complex structure, the MIM region utilizes conserved hydrophobic residues L195′, L199′, and L202′ and hydrophilic residues R198′, R203′ to interact with MIT. These residues within Did2176–204 helix α6′ in the interface make up of an amino acid sequence as E192′xxL195′xxR198′L199′xxL202′R203′, nearly identical to CHMP1A180–196 MIM1 motif (D/E)xxLxxRLxxL(K/R)ref. 19ref. 20. Thus, Did2 interacts with Vta1NTD through a classic MIM1 mode. Interestingly, although the binding mode of Did2 and Vta1NTD resembles that of LIP5NTD-CHMP1B, the extent of their further stimulation for Vps4 activity diverge from each other, which suggests different mechanism for Did2 or CHMP1B involved in MVB pathway.
In addition, as shown in Fig. 4G, the crystal structure of Ist1NTD-Did2 MIM1 complex indicated that Did2 MIM1 interacts with the groove made up by Ist1NTD helices α1, α3 and α5 through hydrophobic residues L195′, L199′, L202′ and positively charged residues R198′ and R203′ in helix α6′ref. 42. This observation suggested that Did2 MIM1 could not simultaneously interact with Vta1NTD and Ist1NTD. Moreover, the binding affinity (KD) of Ist1 to Did2 MIM1 is close to 1 μM, much stronger than that (KD = ~39 μM) of Vps4 MIT domain binding to Did2 MIM1, and that (KD = ~28 μM) Vps4 MIT domain binding to Vps2 MIM1 domain, and that (KD = 12.8 μM) of Vta1NTD binding to Did2 MIM1. This observation reveals that Did2 MIM1 may prefer bind to Ist1NTD due to stronger binding affinity than that to Vta1NTD, and that the interaction between MIT and MIM1 domains in ESCRT-III system is not significantly specific. This analysis may interpret why MIT domain can interact with different subunits in ESCRT-III containing MIM1 domain.
Either Did2 or Vps60 enhances Vta1 stimulation of Vps4 in a specifically indirect manner
The dynamic assembly and disassembly of the ESCRT-III polymer play a critical role in ESCRT-mediated membrane deformation events, and the alterations of Vps4 ATPase activity. To address how Vps60 and Did2 binding enhance Vta1 stimulation of Vps4 ATPase activity, two models were previously presentedref. 27. One is that their binding to MIT domains results in the conformation changes of Vta1; the other is that the interaction between Vta1 and Did2 or Vps60 increases the local concentration of Vta1–Vps4 in vitro. It was reported that removal of the two Vta1 tandem MIT domains (Vta1165–330) does not enhance the basal activation of Vps4 by Vta1, implying that Vta1 MIT domains does not autoinhibit Vps4 activationref. 27. The NMR structures of complex Vta1NTD-Vps60128–186ref. 33ref. 34ref. 35 and Vta1NTD-Did2176–204 provided evidences that the Vps60 or Did2-binding did not induce overall conformational changes in the N-terminus of Vta1. These observations suggested that either Did2 or Vps60 did not allosterically regulate Vta1NTD and thus could not potentiate its ability to directly activate Vps4. Recently, at C-terminus of Vta1, a novel short amino acid sequence, called as Vps4 stimulatory element (VSE), was identified to be released to stimulate Vps4 ATPase activities, upon Vta1NTD interacting with ESCRT-III Did2 or Vps60ref. 43. VSE activity is auto-inhibited in a manner dependent upon the unstructured linker region, which joints the N-terminal MIT domains and the C-terminal VSL domain. Thus, although structural studies on Vta1NTD-Vps60128–186 and Vta1NTD-Did2176–204 provided no direct evidences of how Vps60 and Did2 function, Vps60 or Did2 binding to Vta1NTD might lead to further structural arrangement in the C-terminal domain of Vta1. Either Did2 or Vps60 enhances Vta1 stimulation of Vps4 in a specifically indirect manner.
In summary, we determined NMR solution structure of Vta1NTD-Did2176–204, which provided the molecular basis of how Did2 interacts with Vta1NTD. Structural comparison and sequence alignment suggest that Did2 binds to Vta1NTD in a classic MIM1 mode. Both Vps60128–186 and Did2176–204 stimulate Vps4 activities by releasing VSE through interaction with Vta1NTD.
Methods
Cloning, expression, and purification
DNA fragments encoding yeast Vta1 and Did2 were amplified from the S. cerevisiae genomic DNA. Vta1NTD and Did2176–204 were expressed in Escherichia coli BL21(DE3) using a modified pET28b vector with a SUMO protein inserted between a His6-tag and the Vta1NTD or Did2176–204 coding region, respectively. To correctly estimate the concentration of Did2176–204 during its purification, an extra residue tryptophan was inserted in the N-terminus of the peptide during constructing the plasmid. To obtain pure Vta1NTD, the His6-tagged SUMO-Vta1NTD was purified by Ni2+-NTA affinity chromatography (GE Healthcare, USA) following standard procedures. ULP1 protease was then added to remove the His6-SUMO tag and the protein mixture was passed over a second Ni2+-NTA column and was further purified by anion exchange chromatography on a Resource Q column (GE Healthcare, USA). The Vta1NTD variants were purified in the same way as native proteins. To prepare pure Did2176–204, the His6-tagged SUMO Did2176–204 was first purified by Ni2+-NTA affinity chromatography and by anion exchange chromatography on a Resource Q column, respectively. Then ULP1 protease was added to remove the His6-SUMO tag, and the protein mixture was passed over a gel-filtration chromatography Superdex 75 column (GE Healthcare, USA). The concentration of Did2176–204 was finally obtained from the absorbance at 280 nm with an absorption coefficient of 5500 M−1cm−1. The peptide solution was lyophilized for future usage.
For isotope labeling NMR sample (either Vta1NTD or Did2176–204), M9 minimal medium was used supplemented with 15NH4Cl (Cambridge Isotope Laboratories, USA) or 15NH4Cl and 13C-glucose (Cambridge Isotope Laboratories, USA), or 15NH4Cl, 13C-glucose and 70% D2O (Cambridge Isotope Laboratories, USA).
NMR sample preparation and data collection
Differentially labeled complex samples in NMR buffer (25 mM sodium phosphate pH 7.0, 100 mM NaCl, 5 mM dithiothreitol-d10 (DTT), 0.02% NaN3, 10% D2O), were prepared as follows: 1) 1.5 mM uniformly 15N-/13C double labeled or 15N-/13C-/70% 2H triple labeled Vta1NTD plus 1.8 mM unlabeled Did2176–204; 2) 1.5 mM uniformly labeled 15N-/13C-labeled Did2176–204 in complex with 1.8 mM unlabeled Vta1NTD. All NMR experiments were performed at 20 °C on a Varian Unity Inova 600 NMR spectrometer (with cryo-probe) equipped with triple resonances and pulsed field gradients, or on a Bruker Avance III-800 MHz NMR spectrometer (with cryo-probe) equipped with four channels and z-axis pulsed-field gradient. The standard suite of experiments for assigning the 1H, 13C and 15N backbone and side chain chemical shifts of 13C and 15N double labeled Vta1NTD in complex with unlabeled Did2176–204, or of 13C and 15N double labeled Did2176–204 in complex with unlabeled Vta1NTD, and for the collection of NOE-based distance restraints were measuredref. 44ref. 45, including the two-dimensional (2D) 13C-edited HSQC in both aliphatic and aromatic regions, and 15N-edited HSQC; the three-dimensional (3D) HNCA, HNCO, HN(CO)CA, HNCACB, CBCA(CO)NH, 15N-resolved HSQC-TOCSY, HCCH-TOCSY in both aliphatic and aromatic regions, 15N-resolved HSQC-NOESY, 13C-resolved HSQC-NOESY for both aliphatic and aromatic resonances, 2D (Hβ)Cβ(CγCδ)Hδ and (Hβ)Cβ(CγCδCε)Hε spectra for correlation of Cβ and Hδ or Hε in aromatic ring used in aromatic protons assignmentref. 46. The intermolecular NOEs between isotope labeled Vta1NTD or Did2176–204 peptide and unlabeled Did2176–204 peptide or Vta1NTD were obtained by analyzing 3D 13C-F1 edited, 13C/15N-F3 filtered NOESY spectra, respectively.
For assignment of NMR signals belonging to free Did2176–204, the isotope 15N-labeled Did2176–204 and unlabeled Did2176–204 were used at the concentration of 1.0 mM in NMR buffer. 2D 1H-1H TOCSY and NOESY, as well as 3D 15N-edited HSQC-TOCSY experiment, were acquired at 20 °C only on the Varian Unity Inova 600 NMR spectrometer (with cryo-probe, as mentioned above).
All spectra were processed with the program NMRPiperef. 39 and analyzed with the Sparky 3 softwareref. 47. The 1H chemical shifts were referenced to 2,2-dimethylsilapentane-5-sulfonic acid (DSS), and the 13C- and 15N-resonances were indirectly referenced DSS.
NMR structure determination
The structural calculations of free Did2176–204 and of the complex Vta1NTD-Did2176–204 were carried out using a standard simulated annealing protocol implemented in the program XPLOR-2.19 (NIH version). The inter-proton distance restraints derived from NOE intensities were grouped into three distance ranges 1.8–2.9 Å, 1.8–3.5 Å and 1.8–6.0 Å, corresponding to strong, medium and weak NOEs, respectively. The dihedral angles phi and psi were derived from the backbone chemical shifts (HN, HA, CO, CA) by the program TALOSref. 39ref. 40. Slowly exchanging amide protons, identified in the 2D 15N-HSQC spectra recorded after a H2O buffer was exchanged to a D2O buffer, were used in the structure calculated with the NOE distances restraints to generate hydrogen bonds for the final structure calculation, as done in the literatureref. 48. A total of ten iterationsref. 49 structures in the initial eight iterations were performed. 100 structures were computed in the last two iterations, 20 conformers with the lowest energy are used to represent the 3D structures. In the ensemble of the simulated annealing 20 structures, there was no distance constraint violation more than 0.3 Å and no torsion angle violation more than 3°. The final 20 structures of the complex Vta1NTD-Did2176–204 or free Did2176–204 with lowest energy were evaluated with the program PROCHECK-NMR and PROCHECKref. 50 and summarized in Table 1. All figures were generated using the program PyMOL (http://pymol.org/) and MOLMOLref. 49.
Isothermal titration calorimetry (ITC) assay
To obtain a direct binding affinity between Vta1NTD and Did2176–204 peptide, solution of about 0.1 mM Vta1NTD was titrated with 2.0 mM Did2176–204 peptide using iTC-200 microcalorimeter (GE healthcare, USA) at 25 °C. The protein and peptide were exchanged to a buffer containing 25 mM sodium phosphate, pH 7.0 and 50 mM NaCl by gel-filtration chromatography, centrifuged to remove any particulates, and degassed. The accurate concentrations of Vta1NTD and Did2176–204 concentration were determined using their A280 coefficient constants. The obtained data were fitted by a nonlinear least squares approach to the ‘one set of sites’ binding model from Microcal Origin software, which yielded the association constant (Ka), stoichiometry of binding (n), and the thermodynamic parameters, enthalpy change of binding (ΔH), entropy change of binding (ΔS) and free energy change of binding (ΔG). The ITC experiment was repeated at least two times for validity.
GST pull-down experiments
The experiments were performed following standard procedures in buffer containing 25 mM Tris-HCl (pH 8.0), 150 mM NaCl, and 5 mM 2-mercaptoethanol. Purified WT Vta1NTD and its mutants were incubated with either GST alone or GST-tagged Did2176–204 immobilized on glutathione agarose beads for 3 h at 4 °C. The beads were then washed extensively with above buffer three times, and bound proteins were separated on SDS-PAGE and visualized by Coomassie-blue staining. The pull-down experiments were repeated three times with the similar results. The representative results were shown in Fig. 3F. The control GST-tagged Did2176–204 alone lane and the GST alone lane indicated the cases where the gels were run in the absence of WT Vta1NTD. The two gels were run at different time.
Additional Information
How to cite this article: Shen, J. et al. NMR studies on the interactions between yeast Vta1 and Did2 during the multivesicular bodies sorting pathway. Sci. Rep.6, 38710; doi: 10.1038/srep38710 (2016).
Publisher’s note: Springer Nature remains neutral with regard to jurisdictional claims in published maps and institutional affiliations.
References
- M. Babst. A protein’s final ESCRT.. Traffic, 2005. [PubMed]
- J. H. Hurley, S. D. Emr. The ESCRT complexes: structure and mechanism of a membrane-trafficking network.. Annu Rev Biophys Biomol Struct, 2006. [PubMed]
- R. C. Piper, D. J. Katzmann. Biogenesis and function of multivesicular bodies.. Annu Rev Cell Dev Biol, 2007. [PubMed]
- V. Winter, M. T. Hauser. Exploring the ESCRTing machinery in eukaryotes.. Trends Plant Sci, 2006. [PubMed]
- J. Gruenberg, H. Stenmark. The biogenesis of multivesicular endosomes.. Nat Rev Mol Cell Biol, 2004. [PubMed]
- E. Morita, W. I. Sundquist. Retrovirus budding.. Annu Rev Cell Dev Biol, 2004. [PubMed]
- J. G. Carlton, J. Martin-Serrano. Parallels between cytokinesis and retroviral budding: a role for the ESCRT machinery.. Science, 2007. [PubMed]
- S. Saksena, S. D. Emr. ESCRTs and human disease.. Biochem Soc Trans, 2009. [PubMed]
- C. Raiborg, H. Stenmark. The ESCRT machinery in endosomal sorting of ubiquitylated membrane proteins.. Nature, 2009. [PubMed]
- P. D. Bieniasz. The cell biology of HIV-1 virion genesis.. Cell Host Microbe, 2009. [PubMed]
- K. Fujii, J. H. Hurley, E. O. Freed. Beyond Tsg101: the role of Alix in ‘ESCRTing’ HIV-1.. Nat Rev Microbiol, 2007. [PubMed]
- R. L. Williams, S. Urbe. The emerging shape of the ESCRT machinery.. Nat Rev Mol Cell Biol, 2007. [PubMed]
- J. H. Hurley. ESCRT complexes and the biogenesis of multivesicular bodies.. Curr Opin Cell Biology, 2008
- M. Babst, B. Wendland, E. J. Estepa, S. D. Emr. The Vps4p AAA ATPase regulates membrane association of a Vps protein complex required for normal endosome function.. EMBO J, 1998. [PubMed]
- J. Xiao, H. Xia, K. Yoshino-Koh, J. Zhou, Z. Xu. Structural characterization of the ATPase reaction cycle of endosomal AAA protein Vps4.. J Mol Biol, 2007. [PubMed]
- D. J. Katzmann, G. Odorizzi, S. D. Emr. Receptor downregulation and multivesicular-body sorting.. Nat Rev Mol Cell Biol, 2002. [PubMed]
- Z. Yu, M. D. Gonciarz, W. I. Sundquist, C. P. Hill, G. J. Jensen. Cryo-EM structure of dodecameric Vps4p and its 2:1 complex with Vta1p.. J Mol Biol, 2008. [PubMed]
- A. Shestakova. Assembly of the AAA ATPase Vps4 on ESCRT-III.. Mol Biol Cell, 2010. [PubMed]
- T. Obita. Structural basis for selective recognition of ESCRT-III by the AAA ATPase Vps4.. Nature, 2007. [PubMed]
- M. D. Stuchell-Brereton. ESCRT-III recognition by VPS4 ATPases.. Nature, 2007. [PubMed]
- C. Kieffer. Two distinct modes of ESCRT-III recognition are required for VPS4 functions in lysosomal protein targeting and HIV-1 budding.. Dev Cell, 2008. [PubMed]
- R. Y. Samson, T. Obita, S. M. Freund, R. L. Williams, S. D. Bell. A role for the ESCRT system in cell division in archaea.. Science, 2008. [PubMed]
- D. Yang. Structural basis for midbody targeting of spastin by the ESCRT-III protein CHMP1B.. Nat Struct Mol Biol, 2008. [PubMed]
- J. Solomons. Structural basis for ESCRT-III CHMP3 recruitment of AMSH.. Structure, 2011. [PubMed]
- M. Babst, B. A. Davies, D. J. Katzmann. Regulation of Vps4 during MVB sorting and cytokinesis.. Traffic, 2011. [PubMed]
- I. Azmi. Recycling of ESCRTs by the AAA-ATPase Vps4 is regulated by a conserved VSL region in Vta1.. J Cell Biol, 2006. [PubMed]
- I. F. Azmi. ESCRT-III family members stimulate Vps4 ATPase activity directly or via Vta1.. Dev Cell, 2008. [PubMed]
- C. Dimaano, C. B. Jones, A. Hanono, M. Curtiss, M. Babst. Ist1 regulates Vps4 localization and assembly.. Mol Biol Cell, 2008. [PubMed]
- J. Xiao. Structural basis of Vta1 function in the multivesicular body sorting pathway.. Dev Cell, 2008. [PubMed]
- J. M. Lottridge, A. R. Flannery, J. L. Vincelli, T. H. Stevens. Vta1p and Vps46p regulate the membrane association and ATPase activity of Vps4p at the yeast multivesicular body.. Proc Natl Acad Sci USA, 2006. [PubMed]
- A. Scott. Structural and mechanistic studies of VPS4 proteins.. EMBO J, 2005. [PubMed]
- D. Yang, J. H. Hurley. Structural role of the Vps4-Vta1 interface in ESCRT-III recycling.. Structure, 2010. [PubMed]
- Z. Yang. Structural basis of molecular recognition between ESCRT-III-like protein Vps60 and AAA-ATPase regulator Vta1 in the multivesicular body pathway.. J Biol Chem., 2012. [PubMed]
- Z. Yang. 1H, 13C and 15N resonance assignments of the N-terminal domain of Vta1-Vps60 peptide complex.. Biomol NMR Assign, 2013. [PubMed]
- J. J. Skalicky. Interactions of the human LIP5 regulatory protein with endosomal sorting complexes required for transport.. J Biol Chem, 2012. [PubMed]
- C. J. Vild, Y. Li, E. Z. Guo, Y. Liu, Z. Xu. A Novel Mechanism of Regulating the ATPase VPS4 by Its Cofactor LIP5 and the Endosomal Sorting Complex Required for Transport (ESCRT)-III Protein CHMP5.. J Biol Chem, 2015. [PubMed]
- T. Muziol. Structural basis for budding by the ESCRT-III factor CHMP3.. Dev Cell, 2006. [PubMed]
- D. S. Wishart, B. D. Sykes. The 13C chemical-shift index: a simple method for the identification of protein secondary structure using 13C chemical-shift data.. J Biomol Nmr, 1994. [PubMed]
- F. Delaglio. NMRPipe: a multidimensional spectral processing system based on UNIX pipes.. J Biomol Nmr, 1995. [PubMed]
- G. Cornilescu, F. Delaglio, A. Bax. Protein backbone angle restraints from searching a database for chemical shift and sequence homology.. J Biomol Nmr, 1999. [PubMed]
- J. H. Hurley, D. Yang. MIT domainia.. Dev Cell, 2008. [PubMed]
- J. Xiao. Structural basis of Ist1 function and Ist1-Did2 interaction in the multivesicular body pathway and cytokinesis.. Mol Biol Cell, 2009. [PubMed]
- A. Shestakova, M. Curtiss, B. A. Davies, D. J. Katzmann, M. Babst. The linker region plays a regulatory role in assembly and activity of the Vps4 AAA ATPase.. J Biol Chem, 2013. [PubMed]
- A. Bax, S. Grzesiek. Methodological Advances in Protein Nmr.. Accounts Chem Res, 1993
- G. M. Clore, A. M. Gronenborn. Determining the structures of large proteins and protein complexes by NMR.. Trends Biotechnol, 1998. [PubMed]
- T. Yamazaki, J. D. Formankay, L. E. Kay. 2-Dimensional Nmr Experiments for Correlating C-13-Beta and H-1-Delta/Epsilon Chemical-Shifts of Aromatic Residues in C-13-Labeled Proteins Via Scalar Couplings.. J Am Chem Soc, 1993
- T. D. Goddard, D. G. Kneller. SPARKY 3. (University of California, San Francisco) (, 2001
- C. Wang. Structural basis for site-specific reading of unmodified R2 of histone H3 tail by UHRF1 PHD finger.. Cell Res, 2011. [PubMed]
- R. Koradi, M. Billeter, K. Wuthrich. MOLMOL: a program for display and analysis of macromolecular structures.. J Mol Graph, 1996
- R. A. Laskowski, J. A. Rullmannn, M. W. MacArthur, R. Kaptein, J. M. Thornton. AQUA and PROCHECK-NMR: programs for checking the quality of protein structures solved by NMR.. J Biomol Nmr, 1996. [PubMed]
