Role of Myeloid-Derived Suppressor Cells in Amelioration of Experimental Autoimmune Hepatitis Following Activation of TRPV1 Receptors by Cannabidiol
Abstract
Background:
Myeloid-derived suppressor cells (MDSCs) are getting increased attention as one of the main regulatory cells of the immune system. They are induced at sites of inflammation and can potently suppress T cell functions. In the current study, we demonstrate how activation of TRPV1 vanilloid receptors can trigger MDSCs, which in turn, can inhibit inflammation and hepatitis.
Methodology/Principal Findings:
Polyclonal activation of T cells, following injection of concanavalin A (ConA), in C57BL/6 mice caused acute hepatitis, characterized by significant increase in aspartate transaminase (AST), induction of inflammatory cytokines, and infiltration of mononuclear cells in the liver, leading to severe liver injury. Administration of cannabidiol (CBD), a natural non-psychoactive cannabinoid, after ConA challenge, inhibited hepatitis in a dose-dependent manner, along with all of the associated inflammation markers. Phenotypic analysis of liver infiltrating cells showed that CBD-mediated suppression of hepatitis was associated with increased induction of arginase-expressing CD11b+Gr-1+ MDSCs. Purified CBD-induced MDSCs could effectively suppress T cell proliferation in vitro in arginase-dependent manner. Furthermore, adoptive transfer of purified MDSCs into naïve mice conferred significant protection from ConA-induced hepatitis. CBD failed to induce MDSCs and suppress hepatitis in the livers of vanilloid receptor-deficient mice (TRPV1−/−) thereby suggesting that CBD primarily acted via this receptor to induce MDSCs and suppress hepatitis. While MDSCs induced by CBD in liver consisted of granulocytic and monocytic subsets at a ratio of ∼2∶1, the monocytic MDSCs were more immunosuppressive compared to granulocytic MDSCs. The ability of CBD to induce MDSCs and suppress hepatitis was also demonstrable in Staphylococcal enterotoxin B-induced liver injury.
Conclusions/Significance:
This study demonstrates for the first time that MDSCs play a critical role in attenuating acute inflammation in the liver, and that agents such as CBD, which trigger MDSCs through activation of TRPV1 vanilloid receptors may constitute a novel therapeutic modality to treat inflammatory diseases.
Affiliations: Department of Pathology, Microbiology and Immunology, University of South Carolina School of Medicine, Columbia, South Carolina, United States of America
License: This is an open-access article, free of all copyright, and may be
freely reproduced, distributed, transmitted, modified, built upon, or otherwise used
by anyone for any lawful purpose. The work is made available under the Creative
Commons CC0 public domain dedication. https://creativecommons.org/publicdomain/zero/1.0/ This is an open-access article distributed under the terms of the Creative Commons Public Domain declaration, which stipulates that, once placed in the public domain, this work may be freely reproduced, distributed, transmitted, modified, built upon, or otherwise used by anyone for any lawful purpose.
Article links: DOI: 10.1371/journal.pone.0018281 | PubMed: 21483776 | PMC: PMC3069975
Relevance: Relevant: mentioned in keywords or abstract
Full text: PDF (3.0 MB)
Introduction
Cannabidiol (CBD) is a major non-psychoactive cannabinoid component of marijuana (Cannabis sativa) ref. [1]. CBD has been shown to have potent immunosuppressive and anti-inflammatory properties ref. [2], ref. [3], ref. [4] and is currently approved for clinical use in some countries for the treatment of pain in multiple sclerosis (MS) patients ref. [5]. In addition to MS, CBD has shown promise in several rodent models of inflammation ref. [6]–ref. [10]. A single dose of CBD has been shown to suppress serum TNF-α production induced by lipopolysaccharide (LPS) in mice and has been found to be beneficial in murine collagen-induced arthritis by inhibiting IFN-γ production and T cell proliferation ref. [7].
Hepatitis is the inflammation of the liver that can be caused by various agents such as viruses, chemicals, drugs, alcohol, genetic factors, or the patient’s own immune system ref. [11]. The inflammation can be acute, flaring up and then resolving within a few weeks to months, or chronic, enduring over many years. Chronic hepatitis may simmer for 20 years or more before causing significant symptoms related to advanced liver damage such as cirrhosis (scarring and liver failure), liver cancer, or death. American liver foundation estimates that one in every 10 people in North America is afflicted with a liver, biliary or gallbladder disease.
Hepatitis represents a worldwide health problem in humans for which pharmacological treatments currently available are not adequate. Development of new drugs, however, requires proper animal models relevant to human hepatitis ref. [12]. Majority of the liver diseases such as viral hepatitis, autoimmune hepatitis (AIH), primary biliary cirrhosis, primary sclerosing cholangitis, and liver allograft rejection are caused by activated T lymphocytes that infiltrate and destroy liver parenchyma leading to liver injury ref. [13]. Injection of mice with the T-cell mitogenic plant lectin Concanavalin A (ConA), results in polyclonal activation of T lymphocytes leading to liver selective inflammatory response, which mimics activated T-cell mediated hepatitis ref. [14]. ConA-induced hepatitis has been well established as an ideal animal model to study T-cell mediated hepatic injury and has been used extensively to elucidate various aspects of human T cell-mediated liver diseases, such as AIH and viral hepatitis ref. [14]–ref. [20]. It is characterized by elevated levels of aspartate transaminase (AST) and alanine transaminase (ALT) enzyme activities, and inflammatory cytokines in blood and liver. Histologically, ConA injection induces dramatic inflammatory infiltrates in the liver, particularly T cells. In this model, liver injury occurs without sensitization or priming as compared to other models of liver inflammation such as galactosamine-lipopolysaccharide (LPS) induced hepatitis ref. [21].
Myeloid-derived suppressor cells (MDSCs), are a newly identified suppressor cells of myeloid lineage which co-express CD11b and Gr-1 antigens ref. [22], ref. [23]. These cells, originally identified in tumor bearing hosts, have been shown to possess potent suppressive functions and regulate inflammatory responses ref. [24], ref. [25]. Although, cannabidiol is known to be highly immunosuppressive and anti-inflammatory, its effect on this important suppressive cell population has not been investigated.
Autoimmune hepatitis is generally treated with medications that suppress the immune system, such as prednisone and azathioprine, although these treatments are not universally effective and long term side effects exist ref. [26], ref. [27]. New treatments, vaccines, and prevention strategies for hepatitis continue to emerge. Here, we describe our finding that a single dose of CBD is effective in significantly suppressing ConA-induced T cell-mediated hepatic inflammation in mice. Importantly, we have identified a novel pathway through which CBD suppresses hepatitis involving the induction of MDSCs in liver following activation of vanilloid receptor, TRPV1. These observations will help in developing CBD as a potential drug to treat inflammatory liver diseases.
Results
Cannabidiol suppresses ConA-induced hepatitis
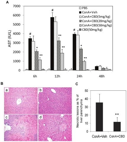
A single injection of concanavalin-A (ConA) has been shown to induce hepatitis in mice mimicking the symptoms of human autoimmune hepatitis ref. [14], ref. [16]–ref. [18]. Acute liver inflammation occurs within 8–24 h of injecting ConA, with clinical and histological evidence of hepatitis, elevation of transaminase activities in the plasma and hepatic inflammatory lesions characterized by massive leukocyte accumulation and hepatic necrosis. In this study, we investigated if CBD can be used to treat hepatitis using this model. WT mice were injected with PBS (vehicle), or ConA to induce hepatitis. ConA injected mice were administered (i.p.) with vehicle (ConA+veh group) or different doses of CBD, ranging from 5 mg/kg to 50 mg/kg body wt (ConA+CBD groups), 5 minutes after ConA injection. Some mice received CBD alone at the maximum dose of 50 mg/kg (CBD group). Next, blood was collected at 6, 12, 24 and 48 h and plasma AST (aspartate transaminase) was determined by spectrophotometry using AST assay kit, as described ref. [28]. As shown in Fig. 1A, intravenous injection of ConA resulted in dramatic increase in plasma AST levels over vehicle control, indicative of acute hepatitis. Increased AST levels were seen as early as 6 h after ConA injection, reaching a peak around 12 h and declining thereafter. At 48 h, the plasma AST reached normal levels. Mice which received both ConA and cannabidiol (ConA+CBD) showed significantly less plasma AST activity compared to ConA-injected (ConA+veh) group demonstrating reduced liver injury upon CBD treatment. Cannabidiol alone injected at the maximum dose showed AST levels similar to that of vehicle control at all-time points tested thereby suggesting that CBD did not mediate any direct hepatotoxic effects.

Histological examination of paraformaldehyde fixed liver sections was performed. Vehicle and CBD alone injected groups showed normal tissue morphology and did not show any signs of liver inflammation. Significant leukocyte infiltration and tissue necrosis was observed 24 h after ConA-injection (Fig. 1B). Although, CBD treated groups (ConA+CBD) still had significant cellular infiltrates, CBD treatment resulted in marked decrease in liver tissue injury with a significant decrease in necrotic lesions (Fig.1B,
C), thereby corroborating that CBD was very effective in protecting against ConA-induced autoimmune liver injury.
Cannabidiol suppresses pro-inflammatory cytokines
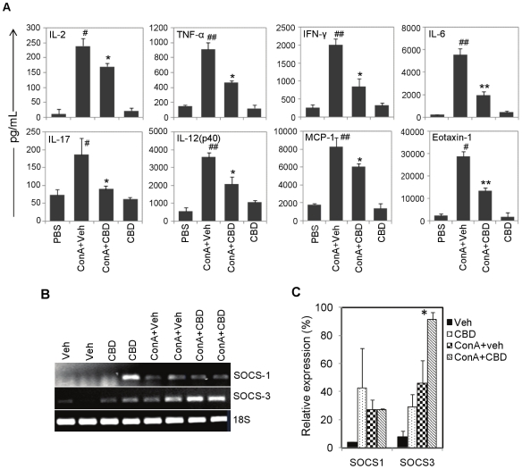
Several cytokines and chemokines were analyzed in the serum of mice 12 h after ConA-challenge using multiplex cytokine array system. This time point was selected because AST levels peak at around 12 h (Fig. 1A). ConA+veh injection resulted in significant increase in the levels of proinflammatory cytokines, predominantly IL-2, TNF-α, IFN-γ, IL-6, IL-12(p-40), IL-17, MCP-1 and eotaxin-1 (CCL11) (Fig. 2A) compared to vehicle control. The levels of these pro-inflammatory cytokines were significantly decreased in ConA+CBD mice, demonstrating that CBD treatment led to effective suppression of multiple inflammatory cytokines which may afford protection against hepatocellular damage.

We also determined the levels of mRNA for suppressor of cytokine signaling 1 and 3 (SOCS-1 and SOCS-3) at an early time point (2 h) in livers by semi-quantitative RTPCR. Although, there was no significant difference in SOCS-1 mRNA levels, SOCS-3 was significantly induced in ConA+CBD injected mice when compared to ConA+veh injected mice (Fig. 2B &C), suggesting a role for SOCS-3 mediated mechanism in the suppression of cytokines by CBD during hepatitis.
Analysis of liver infiltrating cells
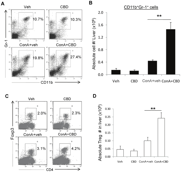
To understand the cellular mechanisms involved, we isolated the liver infiltrating cells and subjected them to phenotypic characterization. While performing these studies, we noted that the number of T cells or mature macrophages (F4/80high) did not show any significant change following CBD treatment (data not shown). However, we noticed a dramatic increase in the percentage and absolute numbers of cells expressing CD11b and Gr-1. In-depth analysis revealed that vehicle-treated mice had significant (∼10%) CD11b+Gr-1+ in the liver and CBD treatment alone did not affect this percentage or the absolute number (Fig. 3A, B). Administration of ConA caused an increase in both the percentage and absolute number of CD11b+Gr-1+ cells. ConA+CBD treatment caused a further robust induction of CD11b+Gr-1+ cells when compared to ConA+veh treatment group. We also noted that ConA+CBD treatment caused a relatively modest increase in CD4+Foxp3+ Tregs (Fig. 3C, D) in liver when compared to ConA+veh group indicating that CBD acts by predominantly inducing CD11b+Gr-1+ cells in liver.

Identifying CD11b+Gr-1+ in the liver as MDSCs
Recently, myeloid-derived suppressor cells (MDSCs) that express CD11b and Gr-1 antigens have been shown to be induced at sites of inflammation that help down-regulate immune responses ref. [23], ref. [25], ref. [29], ref. [30]–ref. [32]. The increased presence of CD11b+Gr-1+ cells in mice with hepatitis suggested that such cells may represent immunosuppressive MDSCs and that they may play a critical role in suppressing the acute inflammation and liver injury as evidenced by the AST levels reaching normal levels by 48 h (Fig. 1A). Furthermore, CBD may promote the induction of such cells thereby further protecting the host from acute hepatitis.
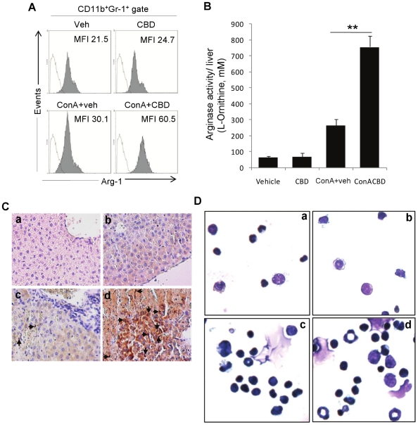
In order to characterize the CD11b+Gr-1+ cells found in the liver as MDSCs, we triple-stained the isolated infiltrating cells for CD11b, Gr-1, and for the expression of intracellular arginase 1 (Arg1), which is one of the characteristic features of MDSCs (Fig. 4A). We found that CD11b+Gr-1+ cells in all groups were Arg-1+. However, CD11b+Gr-1+ cells from ConA+CBD group showed increased Arg-1 expression as indicated by higher mean fluorescence intensity (MFI). There was also a significant increase in arginase functional activity in infiltrating cells isolated from livers of ConA+CBD group as compared to ConA+veh group (Fig. 4B). Immunohistochemistry for Arg-1 expression in liver sections revealed large number of positively stained cells in ConA+CBD injected mice (Fig. 4C). Wright-Giemsa staining of cytospin preparations of Percoll isolated infiltrating liver cells (Fig. 4D) showed granulocytic type cells with circular nuclei as well as monocytic type cells in both ConA+veh and ConA+CBD groups, although the frequency of such cells was higher in ConA+CBD group.

CBD-induced liver CD11b+Gr-1+ MDSCs are immunosuppressive in vitro and in vivo
To assess the immunosuppressive activity of CD11b+Gr-1+ MDSCs induced by CBD in livers, we analyzed them for their ability to suppress T cell proliferation. To this end, we sorted CD11b+Gr-1+ cells (>90% purity) from the livers of mice injected with ConA+CBD, irradiated them (2000 rad) and co-cultured at different ratios with purified syngeneic lymph node T cells in the presence of mitogen ConA (4 µg/mL) for 48 h. T cell proliferation was determined by thymidine incorporation during the last 8 h of culture. CBD-induced CD11b+Gr-1+ cells from liver significantly suppressed T cell proliferation at 100∶1 and 10∶1 ratios of T cell: MDSC (Fig. 5A). In some wells with T cell: MDSC ratio of 10∶1, arginase-1 inhibitor (nor-NOHA) was added at the start of the culture. As can be seen, co-incubation with arginase inhibitor significantly reversed the suppression of T cell proliferation induced by MDSCs. Together, these data conclusively demonstrated that the CD11b+Gr-1+ cells found in the livers were actually immunsuppressive MDSCs.

To further test if CBD-induced MDSCs can suppress liver injury, we adoptively transferred purified MDSCs into naïve mice before challenging them with ConA. Five million CD11b+Gr-1+ cells isolated from livers of ConA+CBD group were injected into naïve mice, followed by ConA 12 h later. The transferred MDSCs were able to significantly protect against liver injury as indicated by decreased AST levels (Fig. 5B). These data showed that the CBD-induced MDSCs exhibit immunosuppressive functions in vivo and that they can prevent acute liver injury.
Role of vanilloid receptors (TRPV1) in CBD-mediated suppression of liver injury
Next, we addressed the mechanism of action of CBD. CBD has been shown to primarily function through vanilloid receptors (transient receptor potential vanilloid1, TRPV1) ref. [33], ref. [34]. To test the role of TRPV1 in this model, we used vanilloid receptor knockout (TRPV1−/− or VR1-KO) mice. VR1-KO mice developed hepatitis in response to ConA as indicated by increase in AST levels, which was similar to that seen in ConA-injected wild-type (WT) mice (Fig. 6A). However, unlike in WT mice, CBD was not able to suppress AST levels in VR1-KO mice, suggesting a critical role for TRPV1 in mediating the anti-inflammatory activity of CBD. Moreover, when we enumerated the number of MDSCs in the liver in this experiment, CBD was able to induce MDSCs in ConA-injected WT but not VR1-KO mice (Fig. 7B & C), thereby suggesting that induction of MDSCs by CBD in the livers of hepatitis mice was dependent on TRPV1 receptors. It was interesting to note that administration of ConA alone also induced lower levels of MDSCs in the liver which was similar in both WT and VR1-KO mice, suggesting that this response was independent of TRPV1 receptor.


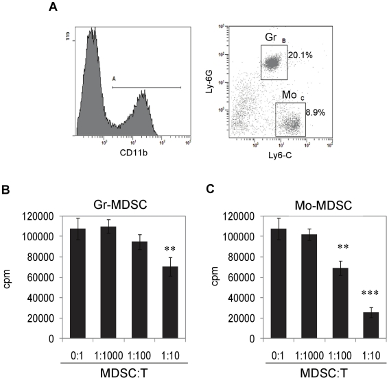
Analysis of MDSC subsets
The CD11b+Gr-1+ MDSCs are known to contain heterogeneous mixture of myeloid cells with suppressive function. Recently, two major subsets of MDSCs have been identified based on the expression of CD11b, Ly6-G and Ly6-C antigens. Granulocytic subsets (Gr-MDSC) express both Ly6-G and Ly6-C along with CD11b (CD11b+Ly6-G+Ly6-C+(int)) while monocytic subsets (Mo-MDSC) express only Ly6-C and CD11b (CD11b+Ly6-G–Ly6-C+) ref. [29], ref. [35], ref. [36]. To identify these subsets, we used mAbs specific to Ly6-G (clone: 1A8) and Ly6-C (clone: HK1.4). Infiltrating cells from the liver of CBD-treated hepatitis mice showed significant frequency of CD11b+Ly6-G+Ly6C+(int) granulocytic and CD11b+Ly6-G–Ly6C+ monocytic MDSCs in close to 2∶1 ratio (Fig. 7A). These subsets were purified by sorting and used in T cell proliferation assay to determine their relative suppressive potential. While both the subsets significantly suppressed T cell proliferation in vitro (Fig. 7B &
C), Mo-MDSCs were highly immunosuppressive compared to Gr-MDSCs.
CBD attenuates SEB-induced acute liver injury
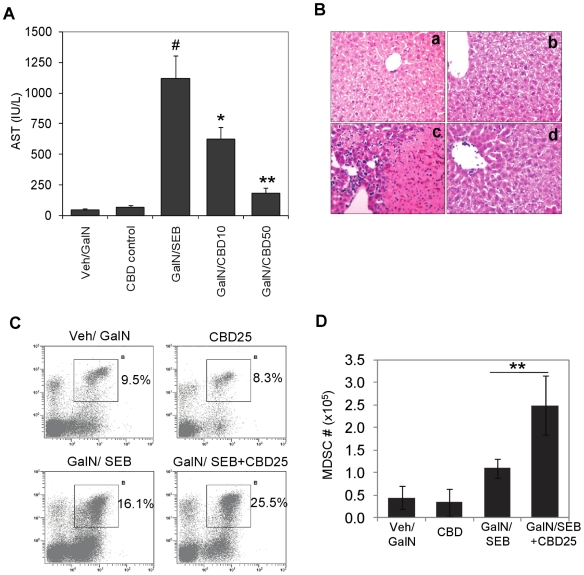
We sought to see if the suppressive effect of CBD was specific to ConA-induced liver inflammation or would it work in any other acute liver inflammation model. To this end, we used Staphylococcal Enterotoxin B (SEB)-induced acute liver inflammation. Injection of SEB into GalN-sensitized mice led to increased AST levels at 12 h, indicative of acute hepatitis (Fig. 8A). CBD was able to decrease the AST levels significantly in a dose dependent manner, showing that CBD was effective in suppressing liver inflammation in this model. Moreover, in this model as well, CBD treatment of hepatitis was associated with significant increase in the frequency and number of CD11b+Gr-1+ MDSCs in liver (Fig. 8B & C).

Discussion
ConA-induced hepatitis is a well-established model for hepatitis caused as a consequence of T and NKT cell activation ref. [14], ref. [37]. In the current study we demonstrate for the first time that CBD, a non-psychoactive cannabinoid, can significantly reduce ConA-induced inflammation and protect the mice from acute liver injury, as indicated by marked decrease in plasma AST levels and necrotic lesions. We observed that a single dose of CBD as low as 20 mg/kg body weight was effective in this model. CBD is already approved for clinical use in Canada, in combination with THC under the trade name Sativex (GW Pharmaceuticals) to alleviate neuropathic pain, spasticity and overactive bladder in multiple sclerosis and also prescribed for cancer patients to reduce nausea and improve appetite ref. [5], ref. [38]. CBD is also in clinical trials to reduce schizophrenic symptoms ref. [39], ref. [40]. The daily recommended dose of Sativex is 5 oral sprays per day which is equivalent to 12.5 mg CBD per day as a long term treatment. In one of the earliest double-blind studies on CBD, normal volunteers received 3 mg/kg daily CBD for 30 days and epileptic patients received 200–300 mg per day for up to 4 1/2 months without any signs of toxicity or serious side effects ref. [41]. The study concluded that CBD was effective as an anti-epileptic drug or as a potentiating agent for other epileptic drugs compared to placebo. In another randomized double-blind controlled study of Huntington disease patients, CBD was given orally at an average daily dose of 700 mg/day for six weeks, where it was found neither symptomatically effective nor toxic relative to placebo ref. [42]. In the current study, we used a single dose of CBD at 20–50 mg/kg body weight in mice, which showed significant efficacy in an acute inflammation model. This dose converts to 1.6–4.1 mg/kg of human equivalent dose (HUD) based on body surface area normalization (BSA) method ref. [43], and translates to a single dose of 96–246 mg in an average individual of 60 kg, which seems to be safe and acceptable dose based on several previous studies in humans mentioned above.
ConA-induced hepatitis is primarily mediated by activated T cells and NKT cells, and the induction of hepatitis is associated with the surge in the production of various pro-inflammatory cytokines. TNF-α and IFN-γ are the first cytokines produced after ConA injection, and are the most critical in inducing hepatitis as anti-TNF and anti-IFN-γ antibodies confer protection against the disease ref. [16], ref. [44]. We found that CBD treatment resulted in suppression of various pro-inflammatory cytokines including TNFα and IFN-γ induced by ConA.
The protective effect of SOCS3 in liver inflammation is known ref. [45]. Replenishing the intracellular stores of SOCS3 with cell penetrating forms of SOCS3 has been shown to effectively suppress the devastating effects of acute inflammation in ConA, LPS or SEB-induced hepatitis models ref. [45]. Attenuated liver injury in STAT1–/– and IFN-γ–/– mice in response to ConA was associated with enhanced SOCS3 activation Whereas, decreased SOCS3 activation in IL-6–/– mice seem to result in enhanced hepatitis in response to ConA ref. [46]. Furthermore, forced expression of SOCS3 in T cells has been shown to protect against the development of ConA-induced hepatitis ref. [47]. In the current study, we observed that CBD induced SOCS-3 in the liver after ConA challenge which may contribute to suppression of inflammatory cytokines observed, and decreased liver injury.
CBD treatment caused a dramatic decrease in inflammatory loci or necrotic lesions in livers of ConA-treated mice. Our phenotypic analysis and detection of CD11b+Gr-1+ cells in livers showed that majority of the infiltrating cells in the CBD treated group consisted of MDSCs. MDSCs express arginase which can metabolize and deplete L-Arginine, an essential amino acid required for the proliferation and function of T cells. This seems to be the primary mechanism by which MDSCs suppress activated T cells ref. [23], ref. [30], ref. [48]. In the current study, using arginase enzyme activity assay based on the conversion of L-arginine to L-ornithine, we demonstrated that CBD-induced MDSCs in liver expressed functionally active arginase. Purified MDSCs from CBD treated mice were able to suppress ConA-stimulated T cell proliferation in vitro in Arg-1 dependent manner. In vivo, the suppressive activity of adoptively transferred MDSCs could be demonstrated in models of inflammation ref. [49] and cancer ref. [50]. In the current model, we showed that the adoptively transferred MDSCs induced by CBD were able to significantly protect mice from ConA-hepatitis, thereby conclusively demonstrating that CBD-induced MDSCs were indeed functional and can suppress hepatitis. It should be noted that ConA-induced hepatitis by itself showed a small increase in the number of MDSCs in livers. This may be a natural mechanism following inflammatory stimuli to regulate inflammation. Such MDSCs may play a crucial role in helping the host recover from inflammation as evidenced by the restoration of AST levels to basal levels by 48 h. Nevertheless, CBD treatment further triggered the induction of MDSCs which also expressed higher density of Arg-1. It is interesting to note that CBD alone did not induce any MDSCs in liver of naïve mice. We speculate that CBD triggers the induction of MDSCs only when there is an insult or inflammation in the liver.
Cannabidiol has been shown to bind and function primarily through TRPV1 or vanilloid receptors ref. [33], ref. [34]. Vanilloid receptors mediate anti-hyperalgesic effect of CBD, in a rat model of acute inflammation ref. [34]. TRPV1 ion channels also mediate the response to painful heat, extracellular acidosis, and capsaicin, the pungent compound from plants which upon prolonged use decreases TRPV1 activity by a phenomenon called desensitization ref. [51]. CBD possesses no, or very weak affinity for the central and peripheral canabbinoid receptors (CB1 and CB2) and is not psychoactive ref. [33], ref. [52]. Use of vanilloid receptor knock-out mice in our study clearly showed that CBD induced suppression of inflammation in ConA-hepatitis was dependent on TRPV1, so was the induction of MDSCs by CBD in the livers of ConA-injected mice. Recently, we demonstrated that activation of cannabinoid receptors can trigger massive induction of immunosuppressive MDSCs ref. [53]. We noted this was dependent on the production of G-CSF. In the current study, we tested if some specific chemokine or cytokine may be involved in TRPV1-mediated induction or accumulation of MDSCs by CBD in liver. Our attempt to identify such factor, particularly looking at GM-CSF, G-CSF, and KC by ELISA was not conclusive (data not shown). Even though there was a significant increase in G-CSF 24 h after CBD treatment of hepatitis corresponding with increase in number of MDSCs in liver as well as decrease in liver enzymes (inflammatory marker), blocking studies with anti-G-CSF Ab failed to reverse the CBD effect.
Finally, we showed that CBD-induced suppression of acute liver inflammation is not specific to ConA-induced hepatitis, but it is also equally effective in other acute hepatitis models such as sensitization with GalN followed by induction of liver inflammation by sub lethal doses of SEB. Overall, the current study demonstrates that MDSCs may play a critical role in protecting the liver from acute inflammation. The most interesting observation in this study was robust induction of CD11b+Gr-1+ MDSCs by CBD in the livers of ConA-induced mice that were immunosuppressive, which protected mice from hepatitis upon adoptive transfer. Moreover, CBD was found to induce MDSCs following activation of TRPV1 inasmuch as, CBD failed to trigger MDSCs in the livers of TRPV1 deficient mice and failed to protect them from hepatitis. Together, these studies not only demonstrate that CBD can protect the host from acute liver injury but also provide evidence for the first time that MDSCs may play a critical role in protecting the liver from acute inflammation. Non-psychoactive cannabinoids such as CBD possess great therapeutic potential in treating various inflammatory liver diseases, including autoimmune hepatitis.
Materials and Methods
Mice
Female C57BL/6 mice (8–12 weeks) were obtained from National Cancer Institute (Frederick, MD). Female vanilloid receptor knockout (TRPV1) mice on BL/6 background were purchased from the Jackson labs (Bar Harbor, ME, USA).
Ethics Statement
Mice were housed and maintained under specific pathogen-free conditions in the Animal Resource Facility of University of South Carolina and all experiments were pre-approved by the Institutional Animal Care and Use Committee (ICAUC approval number AUP # 1620).
Reagents
Cell culture grade concanavalin A was from Sigma-Aldrich (St. Louis, MO). The monoclonal antibodies (mAb), FITC-conjugated anti-CD11b and anti-Ly6-C (clone: HK1.4), PE-conjugated anti-CD3, anti-Gr-1 and anti-F4/80, AlexaFlour647-conjugated CD11b, and purified anti-CD16/CD32 were from eBioscience. PE-conjugated anti-Ly6-G (clone: IA-8) was from BD Bioscience. Cannabidiol was provided by NIDA, NIH. Nω-hydroxy-nor-Arginine (nor-NOHA) was obtained from Cayman Chemical Company. Cell culture reagents including RPMI 1640 medium were from Invitrogen Corp. All other reagents and chemicals used were from Sigma-Aldrich.
Induction of hepatitis and treatment with cannabidiol
Concanavalin A was dissolved in pyrogen-free PBS at a concentration of 2.5 mg/ml and injected intravenously at a dose of 12.5 mg/kg body weight to induce hepatitis as described ref. [54]. Mice were administered intraperitoneally with indicated doses of cannabidiol (DMSO stock diluted in PBS + a drop of Tween-80) or vehicle (DMSO similarly diluted in PBS) 5 min after ConA injection. One group received cannabidiol alone. Blood was collected after 6, 12, 24 and 48 h by retro-orbital bleeding and sera were separated and stored below −20°C until further use.
Aspartate transaminase (AST) activity
Liver enzyme aspartate transaminase activity in sera from individual mice obtained at various time points after ConA injection was measured at 340 nm by spectrophotometric method using a commercially available AST assay kit (Pointe Sci.), as described previously ref. [54].
Liver histology
After 48 h of post ConA-injection, livers were harvested, carefully rinsed with PBS and fixed in 4% paraformaldehyde. Fixed liver tissue was embedded in paraffin, cut into 5 µm thick sections, deparaffinized in xylene, and serially dehydrated in decreasing concentrations of ethanol. Sections were stained with hematoxylin-eosin (H&E) and examined under light microscopy to evaluate and liver damage. Area of necrotic lesions as a percentage of total liver parenchyma was quantified using NIH ImageJ software. At least five fields per section were analyzed from each liver sample.
Cytokine analysis
Serum obtained 12 h after ConA-injection was used for analyzing 23 different cytokines and chemokines including IL-2, TNF-α, IFN-γ, IL-1α, IL-1β, IL-3, IL-4, IL5, IL-6, IL-10, IL-12p40, IL-12p70, IL-17, GM-CSF, G-CSF, KC, MIP-1α, RANTES and eotaxin-1 by Bioplex cytokine array system (BioRad).
Reverse Transcription-PCR (RT-PCR)
RT-PCR was performed by standard protocol. The total RNA was prepared using RNeasy kit (QIAGEN), and cDNA was prepared using random hexamer primers (Invitrogen). Gene-specific primers used for amplification were: SOCS-1 (forward 5′ GAG GTC TCC AGC CAG AAG TG 3′ and reverse 5′ CTT AAC CCG GTA CTC CGT GA 3′), SOCS-2 (forward 5′ AAG ACA TCA GCC GGG CCG ACT A 3′ and reverse 5′ GTC TTG TTG GTA AAG GTA GTC 3′), 18S (forward 5′ GCC CGA GCC GCC TGG ATA C 3′ and reverse 5′ CCG GCG GGT CAT GGG AAT AAC 3′). 18S served as the internal control. The PCR products were electrophoresed on 1.5% agarose gel in the presence of ethidium bromide and visualized in a gel imaging system (BioRad). The densities of bands were analyzed with NIH Image J software and normalized to internal control.
Cell preparation and flow cytometric analysis
Liver infiltrating cells were isolated using Percoll density separation. Briefly, single cell suspensions from livers were prepared by using a tissue homogenizer and passing the homogenate through sterile nylon mesh (70 µM). Cell suspension was washed once with PBS and pellet suspended in 33% Percoll (Sigma-Aldrich) diluted in sterile PBS and centrifuged at 2000 rpm for 15 min at 25°C. Leukocyte cell pellet was washed twice with PBS. Contaminating RBCs were lysed using RBC-lysis solution. For FACS analysis, cells were blocked using mouse Fc-block (anti-CD16/CD32) and stained for various cell surface markers using fluorescently labeled mAb (10 µg/mL, in PBS containing 2% FBS). After washing, stained cells were analyzed in a flow cytometer (FC500, Beckman Coulter). Only live cells were counted by setting gates on forward and side scatters to exclude cell debris and dead cells. Cells stained similarly with isotype antibodies served as staining controls to set the voltage. Data obtained were analyzed in Cytomics CXP software (Beckman Coulter).
Arginase Activity Assay
Cell lysates were obtained by suspending the cell pellet in lysis buffer (50 mM HEPES, 150 mM NaCl, 5 mM EDTA, 1 mM NaVO4, and 0.5% Triton X-100) containing 50 µg/ml aprotinin, 50 µg/ml leupeptin, 100 µg/ml trypsin-chymotrypsin inhibitor, and 2 mM PMSF. Lysates were centrifuged at 3000×g for 10 min at 4°C. Protein content was determined by BCA method (Sigma-Aldrich) and cell lysates (5 µg) were tested for arginase activity by measuring the production of L-ornithine. Briefly, cell lysates were added to 25 µL of Tris-HCl (50 mM; pH 7.5) containing 10 mM MnCl2. This mixture was heated at 55–60°C for 10 min to activate arginase. Then, a solution containing 150 µL carbonate buffer (100 mM) and 50 µL L-arginine (100 mM) was added and incubated at 37°C for 20 min. The hydrolysis reaction from L-arginine to L-ornithine was identified by a colorimetric assay after the addition of ninhydrin solution and incubation at 95 °C for 1 h.
Wright-Giemsa staining
Cells were collected by cytospin onto glass slides and dried completely for 30 min. Slides were then stained with Wright-Giemsa stain (Fisher Sci.) according manufacturer’s instructions and analyzed by light microscopy.
Cell sorting
Mice were injected with ConA (12.5 mg/kg) + CBD (25 mg/kg). Liver infiltrating cells were isolated after 12–16 h by Percoll separation. Cells were blocked using Fc-block and stained using appropriate mAb. CD11b+Gr-1+ cells (MDSCs), CD11b+Ly6-G+Ly-6C+ granulocytic (Gr-MDSC) and CD11b+Ly6-G−Ly-6C+ monocytic (Mo-MDSC) subsets were sorted to >90% purity using FACS Aria (BD Biosci.) after labeling with appropriate fluorescently conjugated mAbs.
T cell proliferation assay
Purified MDSCs were irradiated at approximately 2000 rads and cultured at different ratios with purified syngenic T cells (2×105) stimulated with ConA (4 µg/ml) in a 96-well round bottom plates, in complete RPMI 1640 medium (Invitrogen) supplemented with 10% FBS, 10 mM HEPES, 1 mM penicillin-streptomycin, and 50 µM β-mercaptoethanol. T cell proliferation was determined after 48 h culture by pulsing with [3H]thymidine (2 µCi/well) during the final 8 h of culture. Cultures were harvested using a cell harvester and thymidine incorporation was measured in a beta counter (Perkin Elmer).
Adoptive transfer experiments
ConA was injected into naïve C57BL/6 (WT) mice to induce hepatitis as described before. For adoptive transfer, purified CD11b+Gr-1+ MDSCs from the livers of ConA+CBD injected mice were transferred to a group of naïve mice (5×106 purified MDSCs/mouse, i.v) 12 h before injecting ConA. Blood was collected 12 h after ConA challenge. Hepatitis was assessed by measuring liver enzyme aspartate transaminase (AST) in sera.
Statistical Analysis
Data are expressed as mean ± S.E.M. Student’s t-test was used for comparison and P≤0.05 was considered statistically significant. Experiments were repeated at least twice unless otherwise mentioned.
References
- R Mechoulam, L Hanus. Cannabidiol: an overview of some chemical and pharmacological aspects. Part I: chemical aspects.. Chem Phys Lipids, 2002. [PubMed]
- JL Croxford, T Yamamura. Cannabinoids and the immune system: potential for the treatment of inflammatory diseases?. J Neuroimmunol, 2005. [PubMed]
- R Mechoulam, LA Parker, R Gallily. Cannabidiol: an overview of some pharmacological aspects.. J Clin Pharmacol, 2002. [PubMed]
- R Mechoulam, M Peters, E Murillo-Rodriguez, LO Hanus. Cannabidiol–recent advances.. Chem Biodivers, 2007. [PubMed]
- DT Wade, P Makela, P Robson, H House, C Bateman. Do cannabis-based medicinal extracts have general or specific effects on symptoms in multiple sclerosis? A double-blind, randomized, placebo-controlled study on 160 patients.. Mult Scler, 2004. [PubMed]
- B Costa, M Colleoni, S Conti, D Parolaro, C Franke. Oral anti-inflammatory activity of cannabidiol, a non-psychoactive constituent of cannabis, in acute carrageenan-induced inflammation in the rat paw.. Naunyn Schmiedebergs Arch Pharmacol, 2004. [PubMed]
- AM Malfait, R Gallily, PF Sumariwalla, AS Malik, E Andreakos. The nonpsychoactive cannabis constituent cannabidiol is an oral anti-arthritic therapeutic in murine collagen-induced arthritis.. Proc Natl Acad Sci U S A, 2000. [PubMed]
- GI Liou, JA Auchampach, CJ Hillard, G Zhu, B Yousufzai. Mediation of cannabidiol anti-inflammation in the retina by equilibrative nucleoside transporter and A2A adenosine receptor.. Invest Ophthalmol Vis Sci, 2008. [PubMed]
- B Costa, AE Trovato, F Comelli, G Giagnoni, M Colleoni. The non-psychoactive cannabis constituent cannabidiol is an orally effective therapeutic agent in rat chronic inflammatory and neuropathic pain.. Eur J Pharmacol, 2007. [PubMed]
- H Pan, P Mukhopadhyay, M Rajesh, V Patel, B Mukhopadhyay. Cannabidiol attenuates cisplatin-induced nephrotoxicity by decreasing oxidative/nitrosative stress, inflammation, and cell death.. J Pharmacol Exp Ther, 2009. [PubMed]
- AJ Czaja, DK Freese. Diagnosis and treatment of autoimmune hepatitis.. Hepatology, 2002. [PubMed]
- G Tiegs. Experimental hepatitis and role of cytokines.. Acta Gastroenterol Belg, 1997. [PubMed]
- HF Eggink, HJ Houthoff, S Huitema, CH Gips, S Poppema. Cellular and humoral immune reactions in chronic active liver disease. I. Lymphocyte subsets in liver biopsies of patients with untreated idiopathic autoimmune hepatitis, chronic active hepatitis B and primary biliary cirrhosis.. Clin Exp Immunol, 1982. [PubMed]
- G Tiegs, J Hentschel, A Wendel. A T cell-dependent experimental liver injury in mice inducible by concanavalin A.. J Clin Invest, 1992. [PubMed]
- B Li, R Sun, H Wei, B Gao, Z Tian. Interleukin-15 prevents concanavalin A-induced liver injury in mice via NKT cell-dependent mechanism.. Hepatology, 2006. [PubMed]
- H Mizuhara, E O’Neill, N Seki, T Ogawa, C Kusunoki. T cell activation-associated hepatic injury: mediation by tumor necrosis factors and protection by interleukin 6.. J Exp Med, 1994. [PubMed]
- PA Knolle, G Gerken, E Loser, HP Dienes, F Gantner. Role of sinusoidal endothelial cells of the liver in concanavalin A-induced hepatic injury in mice.. Hepatology, 1996. [PubMed]
- M Satoh, K Kobayashi, M Ishii, T Igarashi, T Toyota. Midzonal necrosis of the liver after concanavalin A-injection.. Tohoku J Exp Med, 1996. [PubMed]
- M Nakaya, M Hashimoto, R Nakagawa, Y Wakabayashi, T Ishizaki. SOCS3 in T and NKT cells negatively regulates cytokine production and ameliorates ConA-induced hepatitis.. J Immunol, 2009. [PubMed]
- C Wahl, UM Wegenka, F Leithauser, R Schirmbeck, J Reimann. IL-22-dependent attenuation of T cell-dependent (ConA) hepatitis in herpes virus entry mediator deficiency.. J Immunol, 2009. [PubMed]
- C Galanos, MA Freudenberg, W Reutter. Galactosamine-induced sensitization to the lethal effects of endotoxin.. Proc Natl Acad Sci U S A, 1979. [PubMed]
- V Bronte, E Apolloni, A Cabrelle, R Ronca, P Serafini. Identification of a CD11b(+)/Gr-1(+)/CD31(+) myeloid progenitor capable of activating or suppressing CD8(+) T cells.. Blood, 2000. [PubMed]
- DI Gabrilovich, S Nagaraj. Myeloid-derived suppressor cells as regulators of the immune system.. Nat Rev Immunol, 2009. [PubMed]
- AS Dugast, T Haudebourg, F Coulon, M Heslan, F Haspot. Myeloid-derived suppressor cells accumulate in kidney allograft tolerance and specifically suppress effector T cell expansion.. J Immunol, 2008. [PubMed]
- LA Haile, R von Wasielewski, J Gamrekelashvili, C Kruger, O Bachmann. Myeloid-derived suppressor cells in inflammatory bowel disease: a new immunoregulatory pathway.. Gastroenterology, 2008. [PubMed]
- BA Luxon. Autoimmune hepatitis: diagnosis, treatment, and prognosis.. Curr Gastroenterol Rep, 2006. [PubMed]
- MP Manns, A Vogel. Autoimmune hepatitis, from mechanisms to therapy.. Hepatology, 2006. [PubMed]
- VL Hegde, S Hegde, BF Cravatt, LJ Hofseth, M Nagarkatti. Attenuation of experimental autoimmune hepatitis by exogenous and endogenous cannabinoids: involvement of regulatory T cells.. Mol Pharmacol, 2008. [PubMed]
- V Greifenberg, E Ribechini, S Rossner, MB Lutz. Myeloid-derived suppressor cell activation by combined LPS and IFN-gamma treatment impairs DC development.. Eur J Immunol, 2009. [PubMed]
- V Bronte. Myeloid-derived suppressor cells in inflammation: uncovering cell subsets with enhanced immunosuppressive functions.. Eur J Immunol, 2009. [PubMed]
- V De Wilde, N Van Rompaey, M Hill, JF Lebrun, P Lemaitre. Endotoxin-induced myeloid-derived suppressor cells inhibit alloimmune responses via heme oxygenase-1.. Am J Transplant, 2009. [PubMed]
- P Sinha, C Okoro, D Foell, HH Freeze, S Ostrand-Rosenberg. Proinflammatory S100 proteins regulate the accumulation of myeloid-derived suppressor cells.. J Immunol, 2008. [PubMed]
- T Bisogno, L Hanus, L De Petrocellis, S Tchilibon, DE Ponde. Molecular targets for cannabidiol and its synthetic analogues: effect on vanilloid VR1 receptors and on the cellular uptake and enzymatic hydrolysis of anandamide.. Br J Pharmacol, 2001. [PubMed]
- B Costa, G Giagnoni, C Franke, AE Trovato, M Colleoni. Vanilloid TRPV1 receptor mediates the antihyperalgesic effect of the nonpsychoactive cannabinoid, cannabidiol, in a rat model of acute inflammation.. Br J Pharmacol, 2004. [PubMed]
- K Movahedi, M Guilliams, J Van den Bossche, R Van den Bergh, C Gysemans. Identification of discrete tumor-induced myeloid-derived suppressor cell subpopulations with distinct T cell-suppressive activity.. Blood, 2008. [PubMed]
- JI Youn, S Nagaraj, M Collazo, DI Gabrilovich. Subsets of myeloid-derived suppressor cells in tumor-bearing mice.. J Immunol, 2008. [PubMed]
- K Takeda, Y Hayakawa, L Van Kaer, H Matsuda, H Yagita. Critical contribution of liver natural killer T cells to a murine model of hepatitis.. Proc Natl Acad Sci U S A, 2000. [PubMed]
- DJ Rog, TJ Nurmikko, CA Young. Oromucosal delta9-tetrahydrocannabinol/cannabidiol for neuropathic pain associated with multiple sclerosis: an uncontrolled, open-label, 2-year extension trial.. Clin Ther, 2007. [PubMed]
- AW Zuardi, JE Hallak, SM Dursun, SL Morais, RF Sanches. Cannabidiol monotherapy for treatment-resistant schizophrenia.. J Psychopharmacol, 2006. [PubMed]
- C Scuderi, DD Filippis, T Iuvone, A Blasio, A Steardo. Cannabidiol in medicine: a review of its therapeutic potential in CNS disorders.. Phytother Res, 2009. [PubMed]
- JM Cunha, EA Carlini, AE Pereira, OL Ramos, C Pimentel. Chronic administration of cannabidiol to healthy volunteers and epileptic patients.. Pharmacology, 1980. [PubMed]
- P Consroe, J Laguna, J Allender, S Snider, L Stern. Controlled clinical trial of cannabidiol in Huntington’s disease.. Pharmacol Biochem Behav, 1991. [PubMed]
- S Reagan-Shaw, M Nihal, N Ahmad. Dose translation from animal to human studies revisited.. Faseb J, 2008. [PubMed]
- H Mizuhara, M Uno, N Seki, M Yamashita, M Yamaoka. Critical involvement of interferon gamma in the pathogenesis of T-cell activation-associated hepatitis and regulatory mechanisms of interleukin-6 for the manifestations of hepatitis.. Hepatology, 1996. [PubMed]
- D Jo, D Liu, S Yao, RD Collins, J Hawiger. Intracellular protein therapy with SOCS3 inhibits inflammation and apoptosis.. Nat Med, 2005. [PubMed]
- F Hong, B Jaruga, WH Kim, S Radaeva, ON El-Assal. Opposing roles of STAT1 and STAT3 in T cell-mediated hepatitis: regulation by SOCS.. J Clin Invest, 2002. [PubMed]
- S Fushimi, T Ogino, J Hara, T Takahata, H Wakabayashi. Forced expression of suppressor of cytokine signaling 3 in T cells protects the development of concanavalin A-induced hepatitis in mice.. Clin Immunol, 2009. [PubMed]
- V Bronte, P Zanovello. Regulation of immune responses by L-arginine metabolism.. Nat Rev Immunol, 2005. [PubMed]
- LE Sander, SD Sackett, U Dierssen, N Beraza, RP Linke. Hepatic acute-phase proteins control innate immune responses during infection by promoting myeloid-derived suppressor cell function.. J Exp Med, 2010. [PubMed]
- K Tomihara, M Guo, T Shin, X Sun, SM Ludwig. Antigen-specific immunity and cross-priming by epithelial ovarian carcinoma-induced CD11b(+)Gr-1(+) cells.. J Immunol, 2010. [PubMed]
- T Rosenbaum, A Gordon-Shaag, M Munari, SE Gordon. Ca2+/calmodulin modulates TRPV1 activation by capsaicin.. J Gen Physiol, 2004. [PubMed]
- VM Showalter, DR Compton, BR Martin, ME Abood. Evaluation of binding in a transfected cell line expressing a peripheral cannabinoid receptor (CB2): identification of cannabinoid receptor subtype selective ligands.. J Pharmacol Exp Ther, 1996. [PubMed]
- VL Hegde, M Nagarkatti, PS Nagarkatti. Cannabinoid receptor activation leads to massive mobilization of myeloid-derived suppressor cells with potent immunosuppressive properties.. Eur J Immunol, 2010. [PubMed]
- D Chen, RJ McKallip, A Zeytun, Y Do, C Lombard. CD44-deficient mice exhibit enhanced hepatitis after concanavalin A injection: evidence for involvement of CD44 in activation-induced cell death.. J Immunol, 2001. [PubMed]
