A pan-cancer analysis on the carcinogenic effect of human adenomatous polyposis coli
Abstract
Adenomatous polyposis coli (APC) is the most commonly mutated gene in colon cancer and can cause familial adenomatous polyposis (FAP). Hypermethylation of the APC promoter can also promote the development of breast cancer, indicating that APC is not limited to association with colorectal neoplasms. However, no pan-cancer analysis has been conducted. We studied the location and structure of APC and the expression and potential role of APC in a variety of tumors by using The Cancer Genome Atlas and Gene Expression Omnibus databases and online bioinformatics analysis tools. The APC is located at 5q22.2, and its protein structure is conserved among H. sapiens, M. musculus with C. elaphus hippelaphus. The APC identity similarity between homo sapiens and mus musculus reaches 90.1%. Moreover, APC is highly specifically expressed in brain tissues and bipolar cells but has low expression in most cancers. APC is mainly expressed on the cell membrane and is not detected in plasma by mass spectrometry. APC is low expressed in most tumor tissues, and there is a significant correlation between the expressed level of APC and the main pathological stages as well as the survival and prognosis of tumor patients. In most tumors, APC gene has mutation and methylation and an enhanced phosphorylation level of some phosphorylation sites, such as T1438 and S2260. The expressed level of APC is also involved in the level of CD8+ T-cell infiltration, Tregs infiltration, and cancer-associated fibroblast infiltration. We conducted a gene correlation study, but the findings seemed to contradict the previous analysis results of the low expression of the APC gene in most cancers. Our research provides a comparative wholesale understanding of the carcinogenic effects of APC in various cancers, which will help anti-cancer research.
Affiliations: Medical School, Anhui University of Science and Technology, Huainan, China; Institute of Environment-Friendly Materials and Occupational Health of Anhui University of Science and Technology (Wuhu), Wuhu, China
License: © 2022 Zhang et al CC BY 4.0 This is an open access article distributed under the terms of the Creative Commons Attribution License, which permits unrestricted use, distribution, and reproduction in any medium, provided the original author and source are credited.
Article links: DOI: 10.1371/journal.pone.0265655 | PubMed: 35303016 | PMC: PMC8932560
Relevance: Moderate: mentioned 3+ times in text
Full text: PDF (86 KB)
Introduction
The tumor suppressor gene germline adenomatous polyposis coli (APC) is mutated in many tumors, such as familial adenomatous polyposis (FAP), sporadic colorectal tumors, and hepatoblastoma [ref. 1–ref. 3]. APC promoter hypermethylation also can be a prognostic marker for breast cancer [ref. 4], and high expression of APC is an unfavorable prognostic biomarker for T4 gastric cancer [ref. 5].
The protein encoded by APC plays a negative regulatory role in the Wnt signaling pathway and is involved in cell migration, adhesion, transcription activation, and apoptosis [ref. 6, ref. 7]. Also, the mutation, methylation, and phosphorylation of the APC gene is important in tumorigenesis [ref. 1–ref. 4, ref. 8]. For example, the mutant APC lacks the sequence that binds to Axin so it cannot form β-catenin phosphorylation complexes with Axin, CK1, and GSK-3β. As a result, free β-catenin in the cytoplasm is not degraded by ubiquitination and accumulates excessively, so its downstream genes c-myc, cyclin D1, and others are abnormally activated and can cause cancerous FAP [ref. 1–ref. 3]. However, the specific relationship between the APC gene and various cancers and the mechanism of action are not understood.
Although APC is associated with various types of cancer [ref. 4, ref. 9–ref. 11], no comprehensive analysis of APC in cancers has been conducted. In this study, we applied online databases, including The Cancer Genome Atlas (TCGA) and Gene Expression Omnibus (GEO), to make a pan-cancer analysis of APC. We sought to clarify the role and the underlying molecular mechanism of APC in various cancers.
Materials and methods
Gene mapping analysis
We acquired the genome location message of the APC through the University of California Santa Cruz (UCSC) genome browser (http://genome.ucsc.edu/) [ref. 12].
Protein structure analysis
We obtained the phylogenetic tree of APC in a variety of species through the on-line tool of the National Center for Biotechnology Information (NCBI). We also applied the “Protein/CD-search” function of the NCBI to conduct the similarity sequence analysis of the APC protein between human and mouse, and we applied the “Protein/Protein BLAST” function of the NCBI to conduct conserved functional domain analysis of the APC protein among species.
Gene expression analysis of human protein atlas (HPA)
We first logged into “https://www.proteinatlas.org/humanproteome/pathology” and obtained the expression data of the APC in various cells, tissues, cancers, and brain regions and the location of the APC gene in all cancer cells by entering “APC”. The expression level of the APC protein in a plasma sample, as determined with mass spectrometry-based proteomics, was estimated in the HPA database. “Low specificity” was defined by “NX (normalized expression) ≥ 1”. The detailed information can be found at the link https://www.proteinatlas.org/ENSG00000134982-APC.
Gene expression analysis of TCGA, GTEx, and CPTAC
We found the expression of APC by logging into the TIMER2 website and entering APC in the “Gene_DE” module and by logging into the GEPIA2 website [ref. 13]. After clarifying the expression level of APC, we used the UALCAN tool to mine the expression of the total protein of APC (NP_000029.2) in the CPTAC database [ref. 14]. We also determined the expression of APC in pathological stages through the HEPIA2 website.
Survival prognosis analysis of GEPIA2 and Kaplan-Meier plotter
We obtained the survival prognosis data of the APC through the GEPIA2 website [ref. 13] and separated the expression thresholds of high- and low-expressing groups with high cut-off values (50%) and low cut-off values (50%). We also obtained the survival plots via the “Survival Analysis” module of GEPIA2.
Next, we analyzed overall survival (OS), distant metastasis-free survival (DMFS), relapse-free survival (RFS), post-progression survival (PPS), first progression (FP), disease-specific survival (DSS), and progress-free survival (PFS) across the GEO datasets by the Kaplan-Meier plotter. We set “auto select best cutoff” to separate lung, ovarian, lung, gastric, and liver cancers into two groups, and Kaplan-Meier survival plots were generated.
Genetic alteration analysis
We referred to previous research methods [ref. 15] to check the genetic change characteristics of APC and the change frequency of all TCGA tumors, mutation types, and copy number change. We also obtained Kaplan-Meier plots on survival prognosis analysis.
Analysis of the correlation between APC and TMB/MSI
We examined whether APC expression was correlated with tumor mutational burden (TMB) or microsatellite instability (MSI) in cancers by logging into the website “http://sangerbox.com/Tool” [ref. 16] with the query “APC”. The P-value and partial correlation value obtained with Spearman’s rank correlation test were identified.
DNA methylation and protein phosphorylation analysis
We logged into the MEXPRESS website (https://mexpress.be/) with the query “APC” to learn the level of DNA methylation. We also analyzed the level of APC phosphoprotein by logging into the website Ualcan by entering “APC” [ref. 14]. In addition, we acquired the predicted phosphorylation features of S780, S1044, S1362, S2247, S2724, S2830, T1438, S1567, S2260, S2374, S2449, S2512, S2270, S2674, S2772 and S111 sites by logging into the website PhosphoNET database by inputing “APC”.
Immune infiltration analysis
The “immune gene” module of TIMER2 was applied to analyze the correlation between the immune infiltration level and the APC gene expression level. We then obtained a visual heat map containing the purity-adjusted Spearman’s partial correlation values and P-values. A scatter plot was generated by clicking on a cell on the heat map to display the relationship between the estimated infiltration volume and the gene expression.
APC targeted gene correlation analysis
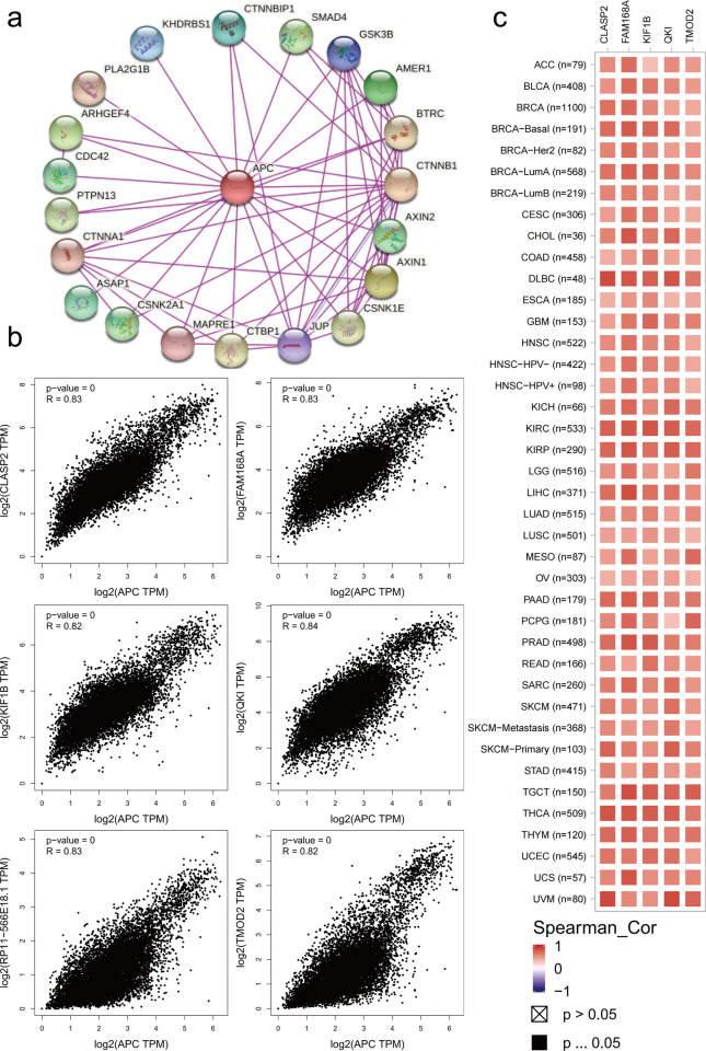
We logged into the STRING website, selected APC-adenomatous polyposis coli protein, and set the following main parameters in the “Settings” module: Network type (full STRING network), meaning of network edges (evidence), active interaction sources (Experiment), minimum required interaction score (low confidence (0.150)), max number of interaction score (no more than 20 interactors) and network display mode (interactive svg) to get APC-binding proteins. By applying GEPIA2, we obtained the 100 genes with the strongest correlation with APC and selected the 6 genes with the strongest correlation (QKI, CLASP2, RP11-566E18.1, FAM168A, TMOD2 and KIF1B) from the above 100 genes. We then identified the potential correlation between the APC and selected genes (QKI, CLASP2, RP11-566E18.1, FAM168A, TMOD2, and KIF1B) by applying the “correlation analysis” module of GEPIA2. Moreover, we obtained the heat map data of the selected genes (QKI, CLASP2, FAM168A, TMOD2 and KIF1B) by using the “Gene_Corr” module of TIMER2.
Results
Gene ontology analysis
The genome of human APC (NM_000038.6) is on chromosome 5 (q22.2) (Fig 1A). As shown in Fig 1B, the evolutionary process of the APC protein was displayed. The similarity of APC sequence between human and mouse is 90.1% (Fig 1C). The APC protein structure is conserved among Homo sapiens, Mus musculus, and C. elaphus hippelaphus, and it is composed of the ARM (smart00185) domain, APC_rep (pfam18797) domain, Arm (pfam00514) domain, Arm_APC_u3 (pfam16629) domain, APC_u5 (pfam16630) domain, APC_r (pfam05923) domain, APC_u9 (pfam16633) domain, APC_u13 (pfam16634) domain, SAMP (pfam05924) domain, APC_u14 (pfam16635) domain, APC_u15 (pfam16636) domain, APC_basic (pfam05956) domain, and EB1_binding (pfam05937) domain (Fig 1D).

Gene expression analysis
Gene expression analysis in tissues and cells
As shown in Fig 2A, the expression of APC in tissues is relatively high in the brain. However, APC can be expressed in all tissues, with low RNA tissue specificity and is expressed in nearly all cancer cells (Fig 2B). As illustrated in Fig 2C, all cancers displayed moderate to strong cytoplasmic or membranous APC positivity in varying fractions of cells, although lymphomas were mainly APC negative. Based on the HPA datasets, the expression of APC in cells is relatively high in bipolar cells. Similarly, APC can be detected in all cancer cells but with low RNA cell-type specificity (Fig 2D).

We determined the expression level of APC in various blood cells and human brain regional tissues and examined the location of APC in cells. Fig 2E illustrates the low regional specificity in human brain based on HPA/GTEx/FANTOM5 datasets. A low RNA immune blood cell type specificity is illustrated in Fig 2F. The APC gene is located mainly on the plasma membrane but is also present in the nucleoplasm and the Golgi apparatus (Fig 2G). APC protein was not identified in plasma by mass spectrometry, which may be evidence that its physiological activity is mainly within cells (Fig 2H).
Gene differential expression analysis in various cancer types
The expressed level of APC in cancer specimens of breast invasive carcinoma (BRCA), cholangiocarcinoma (CHOL), colon adenocarcinoma (COAD), glioblastoma multiforme, kidney chromophobe (KICH), kidney renal papillary cell carcinoma (KIRP), liver hepatocellular carcinoma (LIHC), lung adenocarcinoma (LUAD), lung squamous cell carcinoma (LUSC), rectal adenocarcinoma (READ), thyroid carcinoma (THCA), uterine corpus endometrial carcinoma (UCEC) (P < 0.0001), bladder urothelial carcinoma (BLCA) (P < 0.001) and kidney renal clear cell carcinoma (KIRC), prostate adeno-carcinoma (PRAD) (P < 0.005) is higher than in the adjacent non-tumor specimens (Fig 3A).

We next examined the difference of APC expression in adrenocortical carcinoma (ACC), lymphoid neoplasm diffuse large B-cell lymphoma (DLBC), head and neck squamous cell carcinoma (HNSC), acute myeloid leukemia (LAML), brain lower grade glioma (LGG), ovarian serous cystadenocarcinoma (OV), sarcoma (SARC), skin cutaneous melanoma (SKCM), testicular germ cell tumors (TGCT), thymoma (THYM) and uterine carcinosarcoma (UCS). No significant expression difference of APC in these tumors was found (Fig 3B), and the expression of APC total protein was not significantly different between normal tissues and the primary tissues of all detected tumors (Fig 3C, P > 0.05).
Correlation between APC expression and cancer pathological stage
Since genes often have different expression levels in different pathological stages, we used the GEPIA 2 online tool to analyze the correlation between APC gene expression and pathological stages of cancer. The results show that the expression level of APC correlated with the progression of kidney renal cell carcinoma, testicular germ cell tumor, thyroid carcinoma, lung squamous cell (Fig 4A, P < 0.05), but not others (Fig 4B).

Survival analysis
Discussions on the outcome of events over time are common in medical research because they not only provide information about whether the event occurred, but also provide information related to the outcome. To deal with these results and to review unobserved events during follow-up, survival analysis methods are used. Among them, Kaplan-Meier estimation can be used to create an observed survival curve graph, and the log-rank test can be used to compare the curves of groups. Fig 5A illustrates that APC expression had low correlation with OS, which means poor prognosis of pheochromocytoma and paraganglioma (P = 9e-06), whereas APC expression was highly correlated with disease-free survival (DFS) for cancer of BLCA (P = 0.0016) for the TCGA project. Also, down regulation of the APC was correlated to poor DFS prognosis for TGCT (P = 0.018).

High expression APC (203525_s_at) and poor OS (P = 0.049), DMFS (P = 0.0048), RFS (P = 8.8e-06) and PPS (P = 0.00086) prognosis for BRCA (Fig 5B) were highly correlated. In contrast, a low expression level of APC (203525_s_at) was highly correlated with poor OS (P = 8.2e-16), FP (P = 9.2e-07) and PPS (P = 0.00023) for LUAD and poor RFS (P = 5.9e-08) for ovarian cancer and poor FP (P = 1.3e-06) and PPS (P = 1.6e-08) for gastric cancer. Moreover, a high APC (203525_s_at) expression level was associated with poor OS (P = 0.00019) for gastric cancer and poor OS (P = 0.00053) and PPS (P = 0.00038) for lung cancer. However, we found no correlation between expression of APC (324) and the OS (P = 0.11), PFS (P = 0.34), RFS (P = 0.064), and DSS (P = 0.08) for liver cancer.
Genetic alteration analysis
We analyzed the mutations of 396 patients with colorectal tumors; 66.67% of them had mutations in the APC gene (Fig 6A). Copy number deletion of APC was present in all thyroid cases with genetic alteration (Fig 6A). The type, location, number of cases, and mutation frequency of APC gene changes are presented in Fig 6B. Truncated mutation of APC was the main type of genetic alteration, and R1450+ changes were present in 1 case of cervical squamous cell carcinoma, 8 cases of rectal adenocarcinoma, 20 cases of COAD, 6 cases of mucinous adenocarcinoma of the colon and rectum, 1 case of tubular stomach adenocarcinoma, 1 case of diffuse type stomach adenocarcinoma and 7 cases of uterine endometrioid carcinoma (Fig 6B), which is evidence of APC protein truncation. Moreover, as shown in Fig 6B, a somatic mutation frequency of 7.3% was revealed. The R1450 site in 3D structure of APC protein also was present (Fig 6B).

Compared with patients who had no APC alteration, colorectal adenocarcinoma patients with altered APC had poor OS (P = 0.628), PFS (P = 0.277), DFS (P = 0.450) and DSS (P = 0.334), but patients with altered APC, such as UCEC patients, had a better OS (P = 6.02e-4), PFS (P = 3.952e-5), DFS (P = 8.154e-4) and DSS (P = 6.664e-3) (Fig 6C). We also found that low expression of APC promoted TMB formation for THCA (P = 0.01) and LUAD (P = 0.017) but inhibited TMB formation for READ (P = 0.0019), COAD (P = 0.0082) and UCEC (P = 0.00048). The data in Fig D also reveal that low APC expression can promote MSI in KICH (P = 0.017), DLBC (P = 0.00017), HNSC (P = 0.00027), THCA (P = 1.4e-06), SKCM (P = 0.0064), BRCA (P = 0.043), BLCA (P = 0.041) and PRAD (P = 2.6e-10) (Fig 6D) but inhibit MSI formation for READ (P = 0.029), stomach adenocarcinoma (STAD) (P = 0.044), COAD (P = 0.00011), mesothelioma (MESO) (P = 0.0064), SARC (P = 0.037), cervical and endocervical cancers (CESC) (P = 0.049), UCEC (P = 0.0086) and LUSC (P = 0.00027).
DNA methylation and protein phosphorylation analysis
As shown in Fig 7A, for the READ case, we observed that APC DNA methylation was significantly negatively correlated with gene expression on multiple probes in the non-promoter region, but the opposite result was obtained in the SKCM case. As shown in Fig 7B, by using the CPTAC dataset, the phosphorylation site and the number of normal and primary tumor tissues were obtained, and the significant differences (P-value) of each cancer were highlighted. We also used the PhosphoNET database to analyze CPTAC-identified phosphorylation of APC and found that APC phosphorylation of S780, T1438, S2260 and S2270 in the cell cycle and APC phosphorylation of S3674 in activity-dependent processes for complex brain functions as well as APC phosphorylation of S2772 in carcinogenic effects of rapamycin were experimentally supported by several publications [ref. 17–ref. 19] (S1 Table). The above results indicate that we could perform further in vivo and in vitro assays for further prospecting of the latent role of S780, T1438, S2260, S2270, S3674 and S2772 phosphorylation in tumorigenesis and biological activities.

Immune infiltration analysis
As an indispensable part of the tumor microenvironment, tumor-infiltrating immune cells can promote or inhibit tumor growth under the drive of certain genes [ref. 20], and the removal of Treg cells can induce and enhance anti-tumor immune responses [ref. 21]. In addition, in various types of human cancers, increases in the number of Tregs and tumor-infiltrating lymphocytes, especially a decrease in the ratio of CD8+ T-cells to Tregs, is associated with poor prognosis [ref. 22]. Cancer-related fibroblasts in the tumor microenvironment play a key role in tumor progression and may create an immune barrier to the anti-tumor immune response mediated by CD8+ T-cells [ref. 23]. Cancer-related fibroblasts directly block the function of cytotoxic lymphocytes, thereby inhibiting the killing of tumor cells [ref. 24]. One of the most important physiological functions of cancer-related fibroblasts is the driving of tumor-infiltrating immune cells to recruit and exercise immune functions in the surrounding immunosuppressive microenvironment [ref. 25].
In this study, we investigated the relationship between the estimated quantity of immune infiltrates and the expressed level of AP in various tumors of TCGA and displayed them in heat maps and scatter plots. According to all or most algorithms, low APC expression enhanced the immune infiltration capacity of CD8+ T-cells in ACC, UCEC, pancreatic adenocarcinoma, and uveal melanoma (Fig 8A). Similarly, we recognized that the low APC expressed in pheochromocytoma and paraganglioma can enhance the immune infiltration capacity of cancer-associated fibroblasts (Fig 8A). We also noted a positive correlation of CD8+ T-cells for LIHC and TGCT and a positive correlation of cancer-associated fibroblasts for COAD, HNSC, HNSC [HPV (Human papillomavirus −], MESO and STAD (Fig 8A). According to the highest cor value, the scatterplot data of cancers are illustrated in Fig 8B. The above data indicate that APC is a tumor suppressor gene for many cancers, and its overexpression helps inhibit tumor progression.

APC-targeted gene correlation
To further investigate the correlation of APC targeted gene, we first acquired 20 APC-binding proteins based on the STRING tool by experimental evidence. As shown in Fig 9A, these proteins were shown in the interaction network. We further obtained the 100 genes with the strongest correlation with APC expression through the GEPIA2 tool. The expressed level of APC was positively correlated with that of QKI (Quaking) (R = 0.84), CLASP2 (CLIP associating protein 2) (R = 0.83), RP11-566E18.1 (R = 0.83), FAM168A (R = 0.83), TMOD2 (tropomodulin 2 (neuronal)) (R = 0.82) and KIF1B (R = 0.82) genes (Fig 9B). The relevant heat map data are displayed in Fig 9C. However, the mechanism and mode of action of APC genes in tumors are unclear. Therefore, further study of the APC-targeting binding protein and APC-related genes is needed.

Discussion
APC participates in the occurrence and development of tumors by regulating cell proliferation, invasion, angiogenesis, and cell-cycle processes [ref. 26, ref. 27]. To clarify the mechanism of APC in cancers from clinical data, we performed, for the first time that we know of, pan-cancer analysis of APC by using TCGA, CPTAC, and GEO databases. First, our phylogenetic tree, human-mouse gene similarity, and homologous gene analysis revealed conservation of APC protein in humans and mice; this finding indicates that normal physiological effects of APC may exist with similar mechanism between the species, and it may be feasible to use mice for more APC gene-related human disease research. Potential links between APC and clinical diseases, especially tumors, have been described [ref. 1–ref. 3]. Whether the APC can promote the occurrence and development of various tumors through common molecular mechanisms is unknown, however. Therefore, we comprehensively examined the APC genes in various tumors from the aspects of gene expression, survival analysis, genetic changes, DNA methylation, protein phosphorylation, and APC target gene correlation.
Comprehensive analysis of HPA, GTEx, and FANTOM5 datasets revealed that the APC gene is increased in human brain tissue, whereas there is no increased expression in other tissues. At the same time, analysis based on a consensus human brain dataset showed that the APC gene expression in human brain tissue is low. In addition, the analysis of the TCGA database showed that the APC gene has low cancer specificity and cell type specificity, but it is enhanced in neuronal cells, especially bipolar cells. Therefore, we suspect that the APC gene in human brain tissue plays a decisive role in regulating the occurrence and development of tumors, and drugs that target the APC gene in brain tissue may be useful in tumor intervention. Of course, the expression of APC in cancer is not equivalent to playing a pathophysiologic role in cancer, and more clinical data are needed for clarification of the activity of APC in brain cancer.
Our results also revealed that APC is present mainly in the plasma membrane of cells, which plays an important role in cell activities. This observation suggests that cytoplasmic membrane proteomics could be used to help define the role and mechanism of ATP in disease. Mass spectrometry did not detect the APC protein in plasma; thus, it does not have secretory properties, which is in line with the characteristics of a large-molecule protein.
Compared with its expression in normal tissues, APC has low expression in most tumors. However, APC gene and protein expression in the TCGA and CPTAC data are not consistent; this difference could be due to differences in data collection and analysis in the data bases or lack of APC gene translation. Further analysis of our data found that the correlation of APC expression with the pathological stages of most cancers is low, a finding that suggests that APC has persistent low expression in cancer progression. This observation prompts the consideration that promoting APC overexpression could be a means of inhibiting tumor progression. Additionally, for tumors with different APC gene expression in various pathological stages, gene-targeted therapy might be implemented early in the course of the disease or individualized according to the pathological stages of disease. In all, our results provide reference value for clinical gene therapy.
We also studied the relationship between the expressed level of APC and overall survival, disease-free survival, distant metastasis-free survival, first progression, relapse-free survival, and disease-specific survival by using the GEPIA2 tool and the Kaplan-Meier plotter method [ref. 28]. The results showed that the survival prognostic analysis data of the APC gene put forth completely different conclusions for different tumors. Thus, further collection and analysis of clinical data are indicated. The overall results show that there is a correlation between the expressed level of APC and the markers of survival. However, the present evidence based on clinical results cannot sustain the effect of APC activity in different cancers. Therefore, a larger sample size is needed to verify the effect of APC in process of various tumors. In short, the change in survival is only related to a part of the tumor cases in our research, suggesting that the APC gene on the survival and prognosis of patients is tumor-type dependent and can provide reference for basic and clinical research.
Gene mutation is related to DNA replication, DNA damage repair, cancer, and aging [ref. 1–ref. 3, ref. 29–ref. 31]. Gene mutation is also one of the most noteworthy factors in the process of biological evolution [ref. 32], and APC gene mutations play an important role in many diseases, especially tumors [ref. 1–ref. 3]. In this study, we first found that APC mutations mainly occur in colorectal cancer, which is consistent with previous experimental and clinical data [ref. 3, ref. 33]. Among the various types of APC mutations, missense mutations account for most, but the single most frequent mutation is the truncation mutation of R1450+. This discovery has reference value for studying APC mutations. APC plays a central role in predicting overall survival, and there may be 0, 1, or 2 truncation mutations in APC, and each mutation will have a significantly different effect on survival [ref. 34]. To clarify the relationship between APC mutations and survival prognosis, we once again analyzed the GEO database, using the Kaplan-Meier plotter method. The results showed that APC mutations have no correlation with the survival prognosis of colorectal adenocarcinoma, but they are correlated with the survival prognosis of uterine corpus endometrial carcinoma. Thus, APC mutations appear to have variable effects on the occurrence and survival of tumors.
According to reports, APC methylation regulates the occurrence and development of various tumors [ref. 35–ref. 37]. Recent discoveries provide convincing evidence that the methylation pattern is profoundly changed in cancer cells that help regulate tumor phenotype changes in expression [ref. 38]. For rectal adenocarcinoma, we observed that APC DNA methylation was negatively correlated with gene expression on multiple probes in the non-promoter region, but the opposite result was obtained in the skin cutaneous melanoma case. Thus, additional exploration of the latent effect of APC DNA methylation in tumorigenesis seems needed. Some studies have reported that APC activation promotes the rapid degradation of CTNNB1 and participates in Wnt signaling as a negative regulator, and its active state also plays an important role in cell migration induced by hepatocyte growth factor [ref. 39, ref. 40]. The function of APC is closely related to its phosphorylation state. We found that APC phosphorylation of S780, T1438, S2260, and S2270 in the cell cycle and APC phosphorylation of S3674 in activity-dependent processes for complex brain functions as well as APC phosphorylation of S2772 in carcinogenic effects of rapamycin were supported by several publications [ref. 17–ref. 19]. We also found that APC phosphorylation at T1438 and S2449 has a higher differential expression ratio in a variety of tumors, suggesting that the function of APC is correlated with APC phosphorylation of T1438 and S2449. The phosphorylation levels of T1438 and S2449 of APC are opposite differentially expressed in various tumor cells. Additional experiments evidently will be required to clarify the potential role of phosphorylation of APC at S780, T1438, S2260, S2270, S3674, S2772 and S2449 in tumorigenesis, development, and biological activities.
Many studies have documented a link between the immune infiltration of several human cancers and the prognosis and response of treatment [ref. 41, ref. 42]. Our results suggest that APC expression is correlated with immune infiltration and participates in tumor regulation, but it has different regulatory effects among tumors. This observation provides new ideas for tumor immunotherapy, which could jointly regulate the expression of APC and immune infiltration.
Studies on the APC target binding protein and the correlation between APC and polygenes have shown that genes highly related to APC are positively correlated with the occurrence of a variety of tumors. APC, as a tumor suppressor gene, is expressed at low levels among tumors, and we believe that the six genes that are highly related to APC in our study promote the occurrence of multiple tumors. This notion is consistent with the results of previous studies [ref. 43–ref. 47].
In summary, our first pan-cancer analysis of APC shows that increased APC expression in the brain or on cell membranes and APC expression is statistically correlated with clinical prognosis, cancer pathological staging, DNA methylation, protein phosphorylation, immune cell infiltration, and genetic alteration in various tumors, which is helpful to understand the role of APC in tumorigenesis based on clinical tumor samples combined with clinical parameters.
Supplementary Materials
References
- R. Fodde. The APC gene in colorectal cancer.. Eur J Cancer., 2002. [DOI | PubMed]
- A Yang, R Sisson, A Gupta, G Tiao, JI Geller. Germline APC mutations in hepatoblastoma.. Pediatr Blood Cancer., 2018
- L Wachsmannova, M Mego, V Stevurkova, V Zajac, S Ciernikova. Novel strategies for comprehensive mutation screening of the APC gene.. Neoplasma., 2017. [DOI | PubMed]
- P Saelee, T Pongtheerat. APC Promoter Hypermethylation as a Prognostic Marker in Breast Cancer Patients.. Asian Pac J Cancer Prev., 2020. [DOI | PubMed]
- WB Du, CH Lin, WB Chen. High expression of APC is an unfavorable prognostic biomarker in T4 gastric cancer patients.. World J Gastroenterol., 2019. [DOI | PubMed]
- MC Faux, LE King, SR Kane, C Love, OM Sieber, AW Burgess. APC regulation of ESRP1 and p120-catenin isoforms in colorectal cancer cells.. Mol Biol Cell., 2021. [DOI | PubMed]
- A Bisso, M Filipuzzi, GP Gamarra Figueroa, G Brumana, F Biagioni, M Doni. Cooperation Between MYC and β-Catenin in Liver Tumorigenesis Requires Yap/Taz.. Hepatology., 2020. [DOI | PubMed]
- PJ Morin, AB Sparks, V Korinek, N Barker, H Clevers, B Vogelstein. Activation of beta-catenin-Tcf signaling in colon cancer by mutations in beta-catenin or APC.. Science., 1997. [DOI | PubMed]
- XL Lai, ZF Deng, XG Zhu, ZH Chen. Apcgene suppresses intracranial aneurysm formation and rupture through inhibiting the NF-κB signaling pathway mediated inflammatory response.. Biosci Rep., 2019. [DOI | PubMed]
- T Niu, M Yang, Q Liu, H Li, L Jiang, F Li. The Somatic Mutation Hit on Top of Genetic APC mutations Cause Skin Tumor.. Transl Oncol., 2020. [DOI | PubMed]
- XZ Yang, TT Cheng, QJ He, ZY Lei, J Chi, Z Tang. LINC01133 as ceRNA inhibits gastric cancer progression by sponging miR-106a-3p to regulate APC expression and the Wnt/β-catenin pathway.. Mol Cancer., 2018. [DOI | PubMed]
- WJ Kent, CW Sugnet, TS Furey, KM Roskin, TH Pringle, AM Zahler. The human genome browser at UCSC.. Genome Res., 2002. [DOI | PubMed]
- Z Tang, B Kang, C Li, T Chen, Z Zhang. GEPIA2: an enhanced web server for large-scale expression profiling and interactive analysis.. Nucleic Acids Res., 2019. [DOI | PubMed]
- F Chen, DS Chandrashekar, S Varambally, CJ Creighton. Pan-cancer molecular subtypes revealed by mass-spectrometry-based proteomic characterization of more than 500 human cancers.. Nat Commun., 2019. [DOI | PubMed]
- X Cui, X Zhang, M Liu, C Zhao, N Zhang, Y Ren. A pan-cancer analysis of the oncogenic role of staphylococcal nuclease domain-containing protein 1 (SND1) in human tumors.. Genomics., 2020. [DOI | PubMed]
- R Bonneville, MA Krook, EA Kautto, J Miya, MR Wing, HZ Chen. Landscape of Microsatellite Instability Across 39 Cancer Types.. JCO Precis Oncol., 2017. [DOI | PubMed]
- N Dephoure, C Zhou, J Villén, SA Beausoleil, CE Bakalarski, SJ Elledge. A quantitative atlas of mitotic phosphorylation.. Proc Natl Acad Sci U S A., 2008. [DOI | PubMed]
- RY Tweedie-Cullen, JM Reck, IM Mansuy. Comprehensive mapping of post-translational modifications on synaptic, nuclear, and histone proteins in the adult mouse brain.. J Proteome Res., 2009. [DOI | PubMed]
- RQ Chen, QK Yang, BW Lu, W Yi, G Cantin, YL Chen. CDC25B mediates rapamycin-induced oncogenic responses in cancer cells.. Cancer Res., 2009. [DOI | PubMed]
- F Finotello, Z Trajanoski. Quantifying tumor-infiltrating immune cells from transcriptomics data.. Cancer Immunol Immunother., 2018. [DOI | PubMed]
- A Tanaka, S Sakaguchi. Regulatory T cells in cancer immunotherapy.. Cell Res., 2017. [DOI | PubMed]
- Y Takeuchi, H Nishikawa. Roles of regulatory T cells in cancer immunity.. Int Immunol., 2016. [DOI | PubMed]
- L Bu, H Baba, N Yoshida, K Miyake, T Yasuda, T Uchihara. Biological heterogeneity and versatility of cancer-associated fibroblasts in the tumor microenvironment.. Oncogene., 2019. [DOI | PubMed]
- DJ Agorku, A Langhammer, U Heider, S Wild, A Bosio, O Hardt. CD49b, CD87, and CD95 Are Markers for Activated Cancer-Associated Fibroblasts Whereas CD39 Marks Quiescent Normal Fibroblasts in Murine Tumor Models.. Front Oncol., 2019. [DOI | PubMed]
- R Pidsley, MG Lawrence, E Zotenko, B Niranjan, A Statham, J Song. Enduring epigenetic landmarks define the cancer microenvironment.. Genome Res., 2018. [DOI | PubMed]
- A Blum, P Wang, JC Zenklusen. SnapShot: TCGA-Analyzed Tumors.. Cell., 2018. [DOI | PubMed]
- L Wang, J Zhang, L Wan, X Zhou, Z Wang, W Wei. Targeting Cdc20 as a novel cancer therapeutic strategy.. Pharmacol Ther., 2015. [DOI | PubMed]
- O Menyhárt, Á Nagy, B Győrffy. Determining consistent prognostic biomarkers of overall survival and vascular invasion in hepatocellular carcinoma.. R Soc Open Sci., 2018. [DOI | PubMed]
- D Liu, G Keijzers, LJ Rasmussen. DNA mismatch repair and its many roles in eukaryotic cells.. Mutat Res., 2017. [DOI | PubMed]
- JS Brown, B O’Carrigan, SP Jackson, TA Yap. Targeting DNA Repair in Cancer: Beyond PARP Inhibitors.. Cancer Discov., 2017. [DOI | PubMed]
- J Vijg, X Dong. Pathogenic Mechanisms of Somatic Mutation and Genome Mosaicism in Aging.. Cell., 2020. [DOI | PubMed]
- EI Svensson, D Berger. The Role of Mutation Bias in Adaptive Evolution.. Trends Ecol Evol., 2019. [DOI | PubMed]
- W Dos Santos, T Sobanski, AC de Carvalho, AF Evangelista, M Matsushita, GN Berardinelli. Mutation profiling of cancer drivers in Brazilian colorectal cancer.. Sci Rep., 2019. [DOI | PubMed]
- MJ Schell, M Yang, JK Teer, FY Lo, A Madan, D Coppola. A multigene mutation classification of 468 colorectal cancers reveals a prognostic role for APC.. Nat Commun., 2016. [DOI | PubMed]
- X Zhou, D Jiao, M Dou, W Zhang, H Hua, J Chen. Association of APC gene promoter methylation and the risk of gastric cancer: A meta-analysis and bioinformatics study.. Medicine (Baltimore)., 2020. [DOI | PubMed]
- ZJ Bai, Q Liu, XS Wang, WY Liu. APC promoter methylation is correlated with development and progression of bladder cancer, but not linked to overall survival: a meta-analysis.. Neoplasma., 2019. [DOI | PubMed]
- S Debouki-Joudi, F Trifa, A Khabir, T Sellami-Boudawara, M Frikha, J Daoud. CpG methylation of APC promoter 1A in sporadic and familial breast cancer patients.. Cancer Biomark., 2017. [DOI | PubMed]
- A Cock-Rada, JB Weitzman. The methylation landscape of tumour metastasis.. Biol Cell., 2013. [DOI | PubMed]
- RO Gondak, FV Mariano, SF de Sousa, EC Siqueira, KP Díaz, LAL Martins. CTNNB1 and APC mutations in odontogenic carcinoma with dentinoid.. Oral Surg Oral Med Oral Pathol Oral Radiol., 2020. [DOI | PubMed]
- C Bai, H Zhang, X Zhang, W Yang, X Li, Y Gao. MiR-15/16 mediate crosstalk between the MAPK and Wnt/β-catenin pathways during hepatocyte differentiation from amniotic epithelial cells.. Biochim Biophys Acta Gene Regul Mech., 2019. [DOI | PubMed]
- G Sokratous, S Polyzoidis, K Ashkan. Immune infiltration of tumor microenvironment following immunotherapy for glioblastoma multiforme.. Hum Vaccin Immunother., 2017. [DOI | PubMed]
- C Jochems, J Schlom. Tumor-infiltrating immune cells and prognosis: the potential link between conventional cancer therapy and immunity.. Exp Biol Med (Maywood)., 2011. [DOI | PubMed]
- EJ Kim, JS Kim, S Lee, H Lee, JS Yoon, JH Hong. QKI, a miR-200 target gene, suppresses epithelial-to-mesenchymal transition and tumor growth.. Int J Cancer., 2019. [DOI | PubMed]
- SZ Yang, JT Wang, WW Yu, Q Liu, YF Wu, SG Chen. Downregulation of KIF1B mRNA in hepatocellular carcinoma tissues correlates with poor prognosis.. World J Gastroenterol., 2015. [DOI | PubMed]
- L Chen, W Xiong, W Guo, S Su, L Qi, B Zhu. Significance of CLASP2 expression in prognosis for muscle-invasive bladder cancer patients: A propensity score-based analysis.. Urol Oncol., 2019. [DOI | PubMed]
- X Liu, H Mai, H Jiang, Z Xing, D Peng, Y Kong. FAM168A participates in the development of chronic myeloid leukemia via BCR-ABL1/AKT1/NFκB pathway.. BMC Cancer., 2019. [DOI | PubMed]
- P Bettinsoli, G Ferrari-Toninelli, SA Bonini, M Guarienti, D Cangelosi, L Varesio. Favorable prognostic role of tropomodulins in neuroblastoma.. Oncotarget., 2018. [DOI | PubMed]
