Urethral Tissue Reconstruction Using the Acellular Dermal Matrix Patch Modified with Collagen-Binding VEGF in Beagle Urethral Injury Models
Abstract
Objectives:
Urethral tissue reconstruction for hypospadias is challenging for urologists. In this study, bovine acellular dermal matrix (ADM) patch loading with collagen-binding vascular endothelial growth factor (CBD-VEGF) was used to repair the urethral injury in beagles.
Methods:
The safety and effectiveness of the scaffold implantation were carefully evaluated by comparing among the urethral injury control group, ADM implantation group, and ADM modified with CBD-VEGF implantation group during 6 months. Urodynamic examination, urethral angiography, and pathological examination were performed to evaluate the recovery of urethral tissue.
Results:
Stricture, urethral diverticulum, and increased urethral closure pressure were observed in the control group. Fistula was observed in one animal in the ADM group. By contrast, no related complications or other adverse situations were observed in animals treated with ADM patch modified with CBD-VEGF. The average urethra diameter was significantly smaller in the control animals than in scaffold implantation groups. Pathological examination revealed more distribution of proliferative blood vessels in the animals treated with ADM modified with CBD-VEGF.
Conclusions:
Overall, ADM patches modified with CBD-VEGF demonstrated an optimized tissue repair performance in a way to increase tissue angiogenesis and maintain urethral function without inducing severe inflammation and scar formation.
Affiliations: Department of Burn & Plastic, Beijing Children’s Hospital, Capital Medical University, National Center for Children’s Health, Beijing 100045, China; Department of Urology, Beijing Children’s Hospital, Capital Medical University, National Center for Children’s Health, Beijing 100045, China; State Key Laboratory of Molecular Developmental Biology, Institute of Genetics and Developmental Biology, Chinese Academy of Sciences, Beijing 100190, China
License: Copyright © 2021 Yanni Wang et al. CC BY 4.0 This is an open access article distributed under the Creative Commons Attribution License, which permits unrestricted use, distribution, and reproduction in any medium, provided the original work is properly cited.
Article links: DOI: 10.1155/2021/5502740 | PubMed: 34692831 | PMC: PMC8536433
Relevance: Relevant: mentioned in keywords or abstract
1. Introduction
Hypospadias, one of the most common urological diseases in children, is a penile deformity that results from anterior urethral hypoplasia. While a variety of surgical methods are currently used for hypospadias, many of them remain associated with complications, such as urethral fistula, urethral stricture, and diverticulum-like dilatation of the urethra [ref. 1]. It is reported that the overall complication rate of urethra reconstruction is over 20% during 5 years postsurgery. Biomaterials have been used for guiding tissue regeneration by providing physical support or delivering biological molecules and cells at the injury sites. However, up to date, none of the commercial urethral repair materials has been developed and used in clinics. The effects of foreskin, buccal mucosa, and bladder mucosa grafts are not satisfactory for repairing urethral hypoplasia [ref. 2–ref. 5]. Therefore, it is urgent to develop suitable materials to promote urethral regeneration and reduce complications.
The acellular dermal matrix (ADM), a cell-free scaffold mainly composed of collagen, has been widely used as a transplantable material in multiple surgeries such as wound healing, ENT surgery, periodontology, and meningeal repair [ref. 6–ref. 9]. Due to its successful applications in these tissue repairing surgeries, urologists have begun to use the ADM as a urethral substitute to repair tissue defects in recent years. However, there are still many complications associated with ADM reconstruction, particularly in scenarios of long urethra defect repair, largely resulting from inadequate enveloping of local coiled tubes. Recent studies have shown that using growth factors to modify biomaterials can accelerate stem/progenitor cell proliferation and migration in collagen scaffolds in vitro and promote tissue regeneration in vivo [ref. 5]. In light of this, we speculated that collagen biomaterial modified by growth factors may promote tissue regeneration for the hypospadias repair.
Vascular endothelial growth factor (VEGF) plays an important role in angiogenesis. It can induce endothelial cell proliferation and migration and promote new blood vessel formation. Some studies also demonstrated that VEGF reduced cell apoptosis and improved cell viability under pathological conditions. Although VEGF is beneficial for tissue regeneration, the burst release of VEGF from the scaffold will decrease the therapeutic effects and cause undesirable side effects. Hence, we previously developed recombinant VEGF protein containing the collagen-binding domain to achieve collagen-targeting effects [ref. 10].
This study is aimed at repairing the damaged urethra in an animal urethral injury model using a collagen patch modified with collagen-binding VEGF (CBD-VEGF). CBD-VEGF could specifically bind with collagen to achieve controlled release from the ADM scaffold. Urethrography, urodynamic examination, and histological analysis of the urethra were used to assess urethral reconstruction and urination function at 6 months after surgery. These preclinical data would lay the foundation for the future application of the CBD-VEGF-modified ADM in hypospadias patients.
2. Method
2.1. Animals and Experimental Methods
This research was approved by the Ethics Committee at Beijing Children’s Hospital in accordance with the animal welfare policy. Twenty-one healthy adult beagles aged 12–15 months that weighed at an average of 11 ± 1.2 kg were randomly divided into three groups: urethral injury control group, ADM implantation group, and ADM modified with CBD-VEGF implantation group. Animals were anesthetized with an intramuscular injection of 0.08 ml/kg xylazine hydrochloride (2 ml, veterinary medicine (2015) 070011777; Jilin Huamu Animal Health Products Co. Ltd., Jilin, China) and 0.04 ml/kg midazolam (2 ml : 10 mg, Chinese Medicine Standard H10980025; Jiangsu EnHua Pharmaceutical Co. Ltd., Jiangsu, China). The surgical area was disinfected, and sterile towels were placed onto the surgical area. The animal was placed in the supine position. A sterile silicone catheter (6 French) was inserted from the urethral meatus into the bladder. The urethras of all animals were cut off 3 cm longitudinally to cause defects. Briefly, the animals in the control group were directly sutured without exogenous scaffold. The ADM or ADM modified with CBD-VEGF was applied as patches to sutured urethral defects of the animals of the other two groups (Figure 1). The retractor penis muscle was dissected through the longitudinal incision of the anterior scrotal midline (Figure 1(a)). The urethra was located in the middle of the cavernosum, and the ducts in the urethra were faintly visible at this time. A 3 cm longitudinal incision was made on the ventral midline above the catheter (Figure 1(b)). Then, a 6-0 braided synthetic absorbable suture (Covidien Medical Shanghai Co. Ltd., Minnesota, USA) was used to suture the submucosa to close the wound continuously (Figure 1(c)), and a wound healing model was established. Silk threads (5-0, Shanghai Pudong Jinhuan Medical, Shanghai, China) were used to fix the surrounding tissues at the two ends of the urethral wound in the control group, and the muscles and skin were closed layer by layer. In the collagen and CBD-VEGF groups, the corresponding patches were used to cover the urethral defects (Figure 1(d)). The patch and the surrounding tissue were sutured and fixed with a silk thread, and the stitch distance was 5 mm. The catheter was sutured to the penis head with a sterile silk thread. A cystostomy was performed in the lower abdomen. Penicillin sodium (4 × 104 U/kg/day intramuscularly; 1.6 million units, National Medicine Standard H13020655; North China Pharmaceutical Co. Ltd., Hebei, China) was administered continuously for 1 week. The urethral catheter was removed, and wound recovery was observed 1 month after surgery.

Six months after the surgery, urodynamics was employed to evaluate bladder and urethral function, and computed tomography (CT) scan reconstruction was performed to measure the urethra diameter. Pathological examinations were used to evaluate the histological morphology of the reconstructed urethra.
2.2. Preparation of the ADM Modified with CBD-VEGF
CBD-VEGF was prepared as described previously [ref. 10]. Full-length complementary DNA of human VEGF165 was amplified and constructed by linking a sequence that encodes the collagen-binding domain (TKKTLRT). CBD-VEGF was inserted into pET-28a (Novagen, Madison, Wis) plasmid. The plasmid was transformed into the BL21 strain of Escherichia coli. Protein was induced and purified by nickel chelate chromatography and HiTrap heparin HP columns (GE Healthcare, Chalfont St. Giles, United Kingdom).
The bovine acellular dermal matrix (4 cm × 6 cm × 0.3 mm, Yantai Zhenghai Biotechnology Co. Ltd., Shandong, China) was sterilized by 12 kGy Co60 irradiation. The cell-free collagen-containing raw ADM patch was trimmed 3.0 cm × 1 cm × 0.3 cm before dissolving CBD-VEGF in phosphate-buffered saline solution, and the solution was slowly dripped onto the prepared ADM patch with a pipette (66.7 μl/cm2 of collagen scaffold). The final dose of CBD-VEGF in the collagen patch was 10 μg/cm2. The raw ADM patch modified with CBD-VEGF was placed in a sealed sterile Petri dish at 4°C until implantation.
2.3. Urodynamic Studies and Retrograde Urethral Angiography
The urodynamic test was performed 6 months after surgery. The cystostomy was closed after anesthesia. A cystometrogram (CMG) and urethral pressure profile (UPP) were carried out to evaluate the function of the lower urinary tract. A 6 Fr urodynamic catheter was inserted into the animal’s urethra to empty the bladder, and the bladder detrusor basal pressure was measured. Normal saline was injected into the bladder at a rate of 20 ml/min. The maximum bladder perfusion volume was recorded when the animal urinated autonomously, which indicated that the bladder was filled. The bladder was then emptied, and the urethral basal pressure was measured. The urethral closure pressure (Pclo) of each part of the urethra was obtained by injecting normal saline into the urethra through the side hole channel at a speed of 2 ml/min and simultaneously pulling out the catheter at a speed of 2 mm/s. Next, retrograde urethral angiography was performed. A Foley catheter (6 Fr) was inserted into the bladder, and 1 ml of normal saline was injected into the balloon to fix the urinary catheter. The contrast agent was slowly injected through the catheter (iohexol injection, 350 mg I/ml, General Electric Pharmaceutical (Shanghai) Co. Ltd., Shanghai, China). A spiral CT machine (GE Healthcare, Waukesha, WI USA) was used to scan and reconstruct bladder and urethral images. The urethral diameter of the experimental segment was measured on the radiographic results. One data point was taken every 1 cm. Four data points were measured and averaged.
2.4. Histological Evaluation
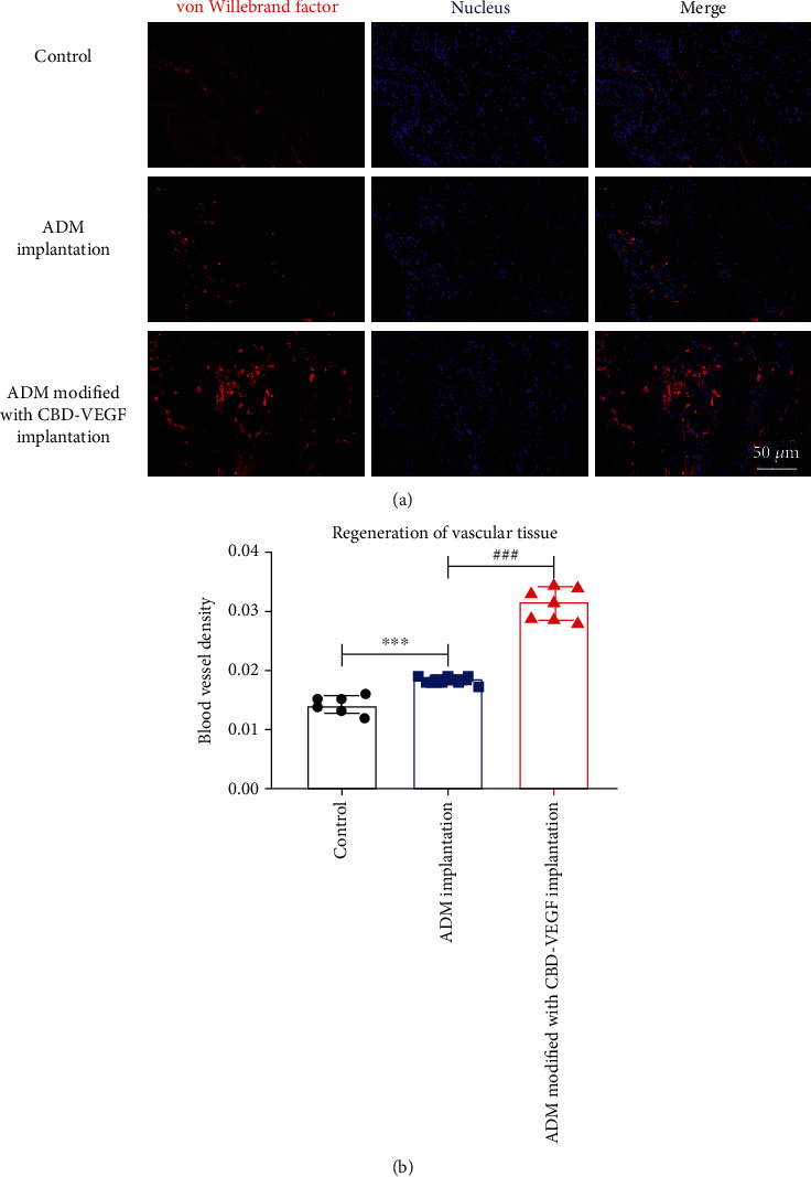
The animals were sacrificed by overdosed anesthetic drugs, and the urethra and surrounding tissue were excised during surgery based on the silk-marked site. The 8 μm slides from paraffin-embedded tissue were stained with HE and Masson’s trichromatic staining. ImageJ software was used for quantitative analysis of collagen to calculate the percentage of the positive area (positive area/total tissue area). To assess the inflammatory response, T lymphocytes, B lymphocytes, and macrophages were observed. And a two-step® Poly-HRP anti-mouse/rabbit IgG detection system (PV-6000, ZSGB-BIO) was implemented for the final colorimetric signal development. The OCT-embedded tissue was frozen and sectioned for immunofluorescence detection. Vascular tissue immunofluorescence staining was performed using a rabbit polyclonal antibody against von Willebrand factor (vWF) (ab6994, Abcam, UK). After the cell nuclei were stained with DAPI, immunofluorescent images were acquired by a confocal laser scanning microscopy (CLSM) (Nikon ECLIPSE Ni-U, Nikon Imaging Instruments Sales Co. Ltd.). Similarly, the quantitative analysis of the fluorescence image was performed using ImageJ software.
2.5. Statistical Analysis
Experimental data were analyzed using a statistical software package (SPSS 19.0). Intergroup comparisons were performed using an analysis of variance (ANOVA). All experiments were repeated three times and the results were represented by mean ± standard deviation (SD). P < 0.05 was considered to be statistically different.
3. Results
3.1. The General Observation of Animals after Surgery
The partial urethras of 21 adult beagles were cut off longitudinally to cause defects. The animals were randomly divided into three groups: the control group without scaffold implantation, ADM implantation group, and ADM modified with CBD-VEGF implantation group. One animal in the control group died unexpectedly because of anesthesia. The mortality rate in this group was 14.3%. All animals in the ADM group and ADM modified with CBD-VEGF group survived in 6 months after surgery. One animal in the ADM group developed urinary fistula after one month and one animal in the control group developed a filling defect and a urethral stone. There is no obvious upper urinary tract dilatation or hydronephrosis in all animals. Both the ADM and the ADM modified with CBD-VEGF patches were completely absorbed after 6 months. We did not find any animals with fever, wound infection, and sustained inflammatory reaction. The general observation of all animals is shown in Table 1.
Table 1: General observation of animals after surgery.
| Evaluation index | Control group (n = 7) | ADM implantation group (n = 7) | ADM and CBD-VEGF implantation group (n = 7) |
|---|---|---|---|
| Survival animals after 6 months postsurgery | 6 | 7 | 7 |
| Animals with diverticulum | 1 | 0 | 0 |
| Animals with urinary fistula | 0 | 1 | 0 |
| Animals with urethral stone | 1 | 0 | 0 |
| Animals with urethral stricture | 2 | 0 | 0 |
| Animals with fever | 0 | 0 | 0 |
| Animals with wound infection | 0 | 1 | 0 |
| Animals with upper urinary tract dilatation | 0 | 0 | 0 |
| Animals with hydronephrosis | 0 | 0 | 0 |
| Animals with sustained inflammatory reaction | 0 | 0 | 0 |
3.2. Retrograde Urethrography
To analyze the urethra strictures in the animals, we performed retrograde urethrogram at 6 months after surgery. One beagle in the control group was precluded for further examination due to urethral stricture that cannot be catheterized. One animal in the group patched with the ADM was ruled out for the examination due to a urinary fistula. The remaining beagles were all examined to reveal experimental urethral conditions in the three groups. We found that one animal in the control group developed a urethral diverticulum (Figure 2(a)) and one animal in the control group developed a filling defect and a urethral stone (Figure 2(b)). The animals in the ADM modified with CBD-VEGF group have no complications about urethral stricture and fistula (Figure 2(c)). Postoperative anatomy of animals that were unable to receive a urinary tube revealed that the stenosis was only approximately 1.9 mm in diameter.

The mean urethra diameter was 3.07 ± 0.43 mm in the control group (n = 5), which was significantly smaller than that in the ADM group (n = 6, 3.73 ± 0.11 mm; P < 0.05) and that in the ADM modified with CBD-VEGF group (n = 7, 3.64 ± 0.33 mm; P < 0.05) at 6 months after urethral reconstruction based on the ANOVA (Figure 2(d)).
3.3. Urodynamic Studies
All animals underwent urodynamic examination, except for one beagle in the control group which was unable to be inserted with the catheter because of a urethral stricture and one beagle in the ADM group which has urethral fistula. The results showed that the pressure of bladder detrusor basal of all three groups was lower compared with the urethral basal pressure, which suggested that the experimental intervention had no obvious adverse effect for bladder pressure of the animals. The maximum urethral closure pressure (Pclo) in the surgical area in the three groups was 67.60 ± 37.24 cm H2O, 39.00 ± 11.35 cm H2O, and 43.00 ± 7.44 cm H2O (P > 0.05) (Figures 3(a)–3(c)).One animal with a high Pclo in the control group was dissected, and stones with a urethral stricture were found (Figure 3(d)). A urethral stricture was found in neither of the two groups in which ADM patches were used. We proposed that applying the ADM to reconstruct urethral tissues does not have an adverse effect on bladder function and plays an important role for decreasing urethral closure pressure.

3.4. HE and Masson’s Trichrome Staining
For all the beagles, collagen-containing ADM biomaterials were completely degraded 6 months after surgery. In the control group, HE staining showed an edema epithelium in the mucosa, slightly thick collagen fibers, and no obvious vessels (Figure 4(a)). The ADM group showed an intact epithelium, slight edema of the epithelium, obvious folds of the mucosa, thin and uniform collagen fibers in the muscle layer, and no obvious hyperplasia (Figure 4(b)). The ADM modified with CBD-VEGF group showed an intact mucosal epithelium, slight edema, obvious capillary hyperplasia, and a slightly thickened myometrium. To be noticed, animals treated with ADM modified with CBD-VEGF patches had more new blood vessels in the repaired urethral tissue compared with the other two groups (Figure 4(c)).

Masson’s staining showed that collagen tissue was widely distributed in the reconstructed urethra. In the control group, there was more thick collagen fibers in the two animals that had urethral strictures compared with the animals that did not have a urethral stricture. The tissue sections revealed that the uneven muscular layer was covered with edematous subepithelial mucosa, accompanied by some disordered or sclerotic structures (Figure 4(d)). Animals in the ADM group with a urinary fistula showed slight edema under the epithelium, a thick muscle layer (Figure 4(e)). By contrast, animals treated with ADM modified with CBD-VEGF patches exhibited no obvious subepithelial edema and the structure was composed with an evenly ordered muscle layer (Figure 4(f)). Quantitative analysis of the collagen content was performed using ImageJ, and the percentages of the positive area in the three groups were 34.27 ± 7.40%, 29.08 ± 3.79%, and 28.02 ± 2.39%, respectively. There was no significant difference between the three groups, suggesting that there was no overdeposition of collagen tissue in the two groups in which collagen patches were used.
3.5. Angiogenesis Assessment
The angiogenesis of the urethra was further evaluated by vWF staining in Figure 5. Through immunohistochemical staining, the average vascular densities in the control, ADM, and ADM modified with CBD-VEGF groups were calculated as 0.014 ± 0.0010, 0.018 ± 0.0007, and 0.031 ± 0.0020, respectively. While the overall blood vessel densities of the ADM and ADM modified with CBD-VEGF groups were significantly higher compared with that of the sham control group. Animals sutured with the ADM modified with CBD-VEGF showed an enhanced revascularization of the urethra.

4. Discussion
In this experiment, the collagen membrane was made of cow skin and the alkaline cell erosion method was used as the main decellularization process to make the ADM. The main component of the ADM is type I collagen, which retains the natural structure of the animal skin extracellular matrix and has good biocompatibility and low immunogenicity [ref. 11, ref. 12]. The collagen membrane is divided into dense and loose surfaces. The loose surface is the extracellular matrix structure that remains after decellularization of the dermal layer, retaining the three-dimensional helical structure of natural collagen that would regulate and guide cell growth and promote vascularization. The dense surface is the basement membrane surface between the epidermis and the dermis, which provides a natural plane for epithelial cell migration to induce rapid epithelialization. The loose side is pasted on the surface of urethral wound to promote cell growth and angiogenesis, while the dense side is pasted on the surface of urethral wound to provide strong support, prevent leakage, and promote epithelial repair. In the control group without scaffold implantation, two animals developed a urethral stricture and one developed a urethral diverticulum but neither of these phenomena was observed in the two groups in which collagen patches were used, showing that using collagen can prevent the occurrence of a urethral stricture and diverticulum and ADM was a safe and effective patch to repair urethral wounds. The patch was completely absorbed 6 months after surgery, and no excessive collagen deposition was formed locally.
VEGF is an effective angiogenic factor being upregulated locally upon sensing the tissue damage. In the present study, we first conjugated CBD to the N-terminus of VEGF. The CBD is a heptapeptide with a TKKTLRT sequence that can specifically bind to type I collagen [ref. 13]. We then used CBD-VEGF to modify the AMD patch. Compared with natural VEGF, the CBD-VEGF fusion protein can bind to collagen in a very specific manner and achieve a controlled release from the AMD patch, which is helpful for vascularization and tissue regeneration. It has been documented that when the CBD-VEGF alone was injected into the myocardial ischemic site after myocardial infarction, it prevented the myocardial cell from apoptosis and at the same time enhanced myocardial progenitor cell accumulation in the infarcted area [ref. 14]. Direct injection of CBD-VEGF into liver tissue in mice can significantly promote the vascularization of liver tissue and reduce liver fibrosis in the liver fibrotic model [ref. 15]. In rats, the ADM modified with CBD-VEGF patch was shown to improve the microenvironment at the site of injury, guide axon growth, and promote new blood vessel formation at the site of injury [ref. 16]. In this study, the vascular density of the two groups where a collagen-containing ADM is being used was significantly higher compared with that of the control group. In addition, the vascular density in the animals treated with the ADM modified with CBD-VEGF patch was further increased compared with that in animals treated with ADM patch alone. In the urethral tissue of beagles, our results showed that the ADM modified with CBD-VEGF can promote blood vessel growth and tissue regeneration by promoting angiogenesis. It also demonstrated that the CBD-VEGF could maintain the balance of extracellular matrix metabolism and help reshape the urethra.
A urethral stricture is a common complication after hypospadias, and the overall incidence is reported to be 4.4–14% [ref. 17–ref. 19]. A catheter was unable to be inserted into one animal, and the animal was unable to undergo detection because of obvious narrowing. Even without this animal’s angiographic results, measurement of the diameter of the surgical area showed that the average diameter of the sham control group was smaller compared with those of the other two groups. Another animal in this group showed an increase in urethral pressure during urodynamic testing and then developed urethral stones based on the anatomy. However, no obvious stenosis or abnormality in urethral pressure occurred in the two ADM-patched groups. This implied that using a collagen-containing ADM patch, regardless of underlined mechanisms, would provide beneficial effect for the urethral wound healing.
A urethral skin fistula is the most common complication after hypospadias, with a generally incidence of 6–30% [ref. 20]. To prevent urinary fistulas, many studies have added an antileakage layer between the skin and the newly formed urethra during surgery (common materials include subcutaneous tissue flaps, sarcolemmal flaps, and sheath flaps) [ref. 21]. However, complications such as edema, hematoma, necrosis, and torsion of the penis may occur after surgery. In this experiment, we used the ADM as a patch to prevent leakage because the ADM could strengthen the weak portion of the urethral injury to help successfully repair the urethral injury. We hypothesized that poor tissue support in the urethral repair area may lead to urine turbulence, which may subsequently lead to fistula formation, even without distal obstruction. We speculate that a layer of the ADM acts like a temporary urethral support and reinforcement layer, supporting the fragile part of the urethra and promoting the laminar flow of urine. It is currently recognized that most urinary fistulas occur after removal of the ureter. Snodgrass et al. noted that 60% of urinary fistulas appear within 1 year after surgery and the late stage of surgery may be related to urinary drainage failure [ref. 22]. In the early postoperative period, ADM plays a key role as a urethral stent to prevent turbulence. In this experiment, we demonstrated that ADM is a safe and feasible material with good medium-term effects. One animal in the ADM-patched group developed a urinary fistula that most likely is a result of inappropriate subcutaneous hematoma or edema in the early postoperative period. By contrast, postoperative complications were not found in the ADM modified with CBD-VEGF group. This could be a beneficial outcome derived from VEGF molecules, which is a key factor to increase local blood flow, promote tissue regeneration, and reduce the occurrence of stenosis and a diverticulum.
The urethral diverticulum-like expansion after hypospadias is also called a pseudourethral diverticulum, and its incidence is second only to a urinary fistula and urethral stricture. One of the animals in the control group developed diverticulum, which may be a result of uneven stress on the new urethral wall and the lack of support. The fact that diverticulum occurred in any of the animal treated with collagen-containing ADM patches confirmed that ADM is a potentially appropriate material for promoting urethral tissue recovery.
5. Conclusion
In this study, there was no severe inflammatory response around the wound after urethra repair with the ADM material and local tissue healed well without scar formation. The ADM modified with the CBD-VEGF patch increased angiogenesis at the injured urethral, which promoted tissue repair and maintained urethral function. ADM was completely degraded within 6 months without residue and was eventually replaced by the body tissue. Therefore, ADM can be used as a good biological support material for the repair of hypospadias.
References
- W. Snodgrass, N. Bush. Recent advances in understanding/management of hypospadias. F1000prime reports, 2014. [DOI]
- X. Hu, Y. Xu, L. Song, H. Zhang. Combined buccal and lingual mucosa grafts for urethroplasty: an experimental study in dogs. Journal of Surgical Research, 2011. [DOI]
- M. T. El-Sherbiny, H. Abol-Enein, M. S. Dawaba, M. A. Ghoneim. Treatment of urethral defects: skin, buccal or bladder mucosa, tube or patch? An experimental study in dogs. The Journal of Urology, 2002. [DOI | PubMed]
- M. L. Djordjevic. Graft surgery in extensive urethral stricture disease. Current Urology Reports, 2014. [DOI | PubMed]
- Y. Y. Chan, M. I. Bury, E. M. Yura, M. D. Hofer, E. Y. Cheng, A. K. Sharma. The current state of tissue engineering in the management of hypospadias. Nature Reviews Urology, 2020. [DOI | PubMed]
- D. Melandri, F. Marongiu, A. Carboni. A new human-derived acellular dermal matrix for 1-stage coverage of exposed tendons in the foot. The International Journal of Lower Extremity Wounds, 2020. [DOI | PubMed]
- B. E. Youngerman, J. A. Kosty, M. M. Gerges. Acellular dermal matrix as an alternative to autologous fascia lata for skull base repair following extended endoscopic endonasal approaches. Acta Neurochirurgica, 2020. [DOI | PubMed]
- W. Guan, H. Liao, L. Guo, C. Wang, Z. Cao. Root coverage using a coronally advanced flap with or without acellular dermal matrix: a meta-analysis. Journal of Periodontal & Implant Science, 2016. [DOI | PubMed]
- H. Lee, Y. S. Eom, J. Pyon. A method to prevent cerebrospinal fluid leakage: reinforcing acellular dermal matrix. Archives of Craniofacial Surgery, 2020. [DOI | PubMed]
- J. Zhang, L. Ding, Y. Zhao. Collagen-targeting vascular endothelial growth factor improves cardiac performance after myocardial infarction. Circulation, 2009. [DOI | PubMed]
- Y. L. Qiu, X. Chen, Y.‑. L. Hou. Characterization of different biodegradable scaffolds in tissue engineering. Molecular Medicine Reports, 2019. [DOI | PubMed]
- H. Lin, B. Chen, B. Wang, Y. Zhao, W. Sun, J. Dai. Novel nerve guidance material prepared from bovine aponeurosis. Journal of Biomedical Materials Research. Part A, 2006. [DOI]
- X. Yan, B. Chen, Y. Lin. Acceleration of diabetic wound healing by collagen-binding vascular endothelial growth factor in diabetic rat model. Diabetes Research and Clinical Practice, 2010. [DOI | PubMed]
- C. Shi, Y. Zhao, Y. Yang. Collagen-binding VEGF targeting the cardiac extracellular matrix promotes recovery in porcine chronic myocardial infarction. Biomaterials Science, 2018. [DOI | PubMed]
- L. Wang, Q. Shi, J. Dai, Y. Gu, Y. Feng, L. Chen. Increased vascularization promotes functional recovery in the transected spinal cord rats by implanted vascular endothelial growth factor-targeting collagen scaffold. Journal of Orthopaedic Research, 2017. [DOI | PubMed]
- K. Wu, R. Huang, H. Wu. Collagen-binding vascular endothelial growth factor attenuates CCl4-induced liver fibrosis in mice. Molecular Medicine Reports, 2016. [DOI | PubMed]
- J. T. Hardwicke, J. A. Bechar, J. Hodson, O. Osmani, A. J. Park. Fistula after single-stage primary hypospadias repair – a systematic review of the literature. Journal of Plastic, Reconstructive & Aesthetic Surgery, 2015. [DOI]
- W. T. Snodgrass, N. C. Bush. Management of urethral strictures after hypospadias repair. Urologic Clinics of North America, 2017. [DOI]
- I. Stanasel, H. K. le, A. Bilgutay. Complications following staged hypospadias repair using transposed preputial skin flaps. Journal of Urology, 2015. [DOI | PubMed]
- A. Springer, R. Subramaniam. Split dorsal dartos flap transposed ventrally as a bed for preputial skin graft in primary staged hypospadias repair. Urology, 2012. [DOI | PubMed]
- O. Fahmy, M. G. Khairul-Asri, C. Schwentner. Algorithm for optimal urethral coverage in hypospadias and fistula repair: a systematic review. European Urology, 2016. [DOI | PubMed]
- A. F. Spinoit, F. Poelaert, P. Hoebeke. Re: "Snodgrass W, et al. Duration of follow-up to diagnose hypospadias urethroplasty complications." _J Pediatr Urol_ 2014;10:208-211. Journal of Pediatric Urology, 2014. [DOI | PubMed]
