Controlled Release of Collagen-Binding SDF-1α Improves Cardiac Function after Myocardial Infarction by Recruiting Endogenous Stem Cells
Abstract
Stromal cell-derived factor-1α (SDF-1α) is a well-characterized chemokine that mobilizes stem cells homing to the ischemic heart, which is beneficial for cardiac regeneration. However, clinically administered native SDF-1α diffuses quickly, thus decreasing its local concentration, and results in side effects. Thus, a controlled release system for SDF-1α is required to produce an effective local concentration in the ischemic heart. In this study, we developed a recombinant chemokine, consisting of SDF-1α and a collagen-binding domain, which retains both the SDF-1α and collagen-binding activity (CBD-SDF-1α). In an in vitro assay, CBD-SDF-1α could specifically bind to a collagen gel and achieve sustained release. An intramyocardial injection of CBD-SDF-1α after acute myocardial infarction demonstrated that the protein was largely tethered in the ischemic area and that controlled release had been achieved. Furthermore, CBD-SDF-1α enhanced the recruitment of c-kit positive (c-kit+) stem cells, increased capillary density and improved cardiac function, whereas NAT-SDF-1α had no such beneficial effects. Our findings demonstrate that CBD-SDF-1α can specifically bind to collagen and achieve controlled release both in vitro and in vivo. Local delivery of this protein could mobilize endogenous stem cells homing to the ischemic heart and improve cardiac function after myocardial infarction.
Affiliations: Institute of Combined Injury, State Key Laboratory of Trauma, Burns and Combined Injury, Chongqing Engineering Research Center for Nanomedicine, College of Preventive Medicine, Third Military Medical University, Chongqing 400038, China; State Key Laboratory of Molecular Developmental Biology, Institute of Genetics and Developmental Biology, Chinese Academy of Sciences, Beijing 100080, China; Department of Cardiothoracic Surgery, the Second Affiliated Hospital of Nanjing Medical University, Nanjing, China
License: Copyright © 2016, Macmillan Publishers Limited CC BY 4.0 This work is licensed under a Creative Commons Attribution 4.0 International License. The images or other third party material in this article are included in the article’s Creative Commons license, unless indicated otherwise in the credit line; if the material is not included under the Creative Commons license, users will need to obtain permission from the license holder to reproduce the material. To view a copy of this license, visit http://creativecommons.org/licenses/by/4.0/
Article links: DOI: 10.1038/srep26683 | PubMed: 27226084 | PMC: PMC4881239
Relevance: Relevant: mentioned in keywords or abstract
Full text: PDF (227 KB)
Myocardial infarction (MI) is the principal cause of mortality throughout the world and leads to cardiomyocyte loss, scar formation and ventricular remodeling. Angioplasty and bypass surgery are the most common approaches to restore blood supply to the ischemic myocardium, but they can only postpone the disease progression and do not induce myocardial regeneration. Stem cell-based therapy is a promising strategy for myocardial repair that can improve cardiac function via secreting growth factors and replenishing dysfunctional cellsref. 1ref. 2. However, direct injection of stem cells into the ischemic hearts has failed to improve cardiac function because the microenvironment of the ischemic myocardium does not promote exogenous cells survival, differentiation and integration into the recipient heart. A series of other problems, including immune rejection and infection, also pose challenges. Recently, therapeutic strategies focused on mobilizing endogenous stem cells homing to the ischemic heart have produced promising results for cardiac regeneration. Previous studies have suggested that endogenous stem cells from the systemic circulation or the surrounding heart could serve as a vital source for cardiac repair after myocardial infarctionref. 3ref. 4ref. 5. Endogenous stem cells homing to the injured sites might contribute to angiogenesis by secreting angiogenic factors and directly participating in microvessel formation or replenishing cardiomyocytesref. 6ref. 7. Thus, this behavior holds promise for a new strategy involving harnessing the heart’s intrinsic regenerative potential without delivering exogenous stem cells.
The chemokine SDF-1α is a novel candidate to mobilize endogenous stem cells homing to the ischemic heartref. 6ref. 9ref. 10. The expression of SDF-1α is upregulated after acute myocardial infarction (AMI). SDF-1α can mobilize stem cells homing to the ischemic heart, increase capillary density and improve cardiac function, but it maintains a high concentration for only a short periodref. 11ref. 12ref. 13.
Many studies have attempted to increase the SDF-1α concentration in the ischemic area by transplanting SDF-1α-overexpressing cells or using multiple injections, which have been shown to increase the stem cell infiltrationref. 14ref. 15ref. 16. Although these beneficial effects of SDF-1α are well known, native SDF-1α diffuses quickly in vivo. A high dose of SDF-1α would increase the treatment cost and produce undesirable adverse effects. Therefore, it is important to identify a suitable delivery system for the sustained release of SDF-1α to mobilize endogenous stem cells homing to desirable sites.
Expression of type I collagen, the main component of the cardiac extracellular matrix, increases after AMIref. 17. Thus, we hypothesize that collagen may be a potential target for the controlled release of SDF-1α, which may enhance the local concentration of SDF-1α and more effectively recruit endogenous stem cells. In a previous study, de Souza et al. have demonstrated that a heptapeptide (TKKTLRT) derived from the collagen-binding domain (CBD) of collagenase can specifically bind to collagenref. 18. In our previous work, we produced a collagen-binding vascular endothelial growth factor (CBD-VEGF) by fusing the collagen-binding domain with VEGF, which has been shown to achieve controlled release and improve cardiac function in an acute myocardial infarction modelref. 19.
In the present study, we designed a fusion protein that consists of SDF-1α and the collagen-binding domain (CBD-SDF-1α) and that can specifically bind to collagen and achieve controlled release both in vitro and in vivo. In the rat acute myocardial infarction model, CBD-SDF-1α was retained and maintained a high concentration at the border zone of the ischemic area. This protein could also mobilize endogenous stem cells homing to the infarcted heart, increase the capillary density and improve cardiac function.
Results
CBD-SDF-1α can specifically bind to collagen and achieve controlled release
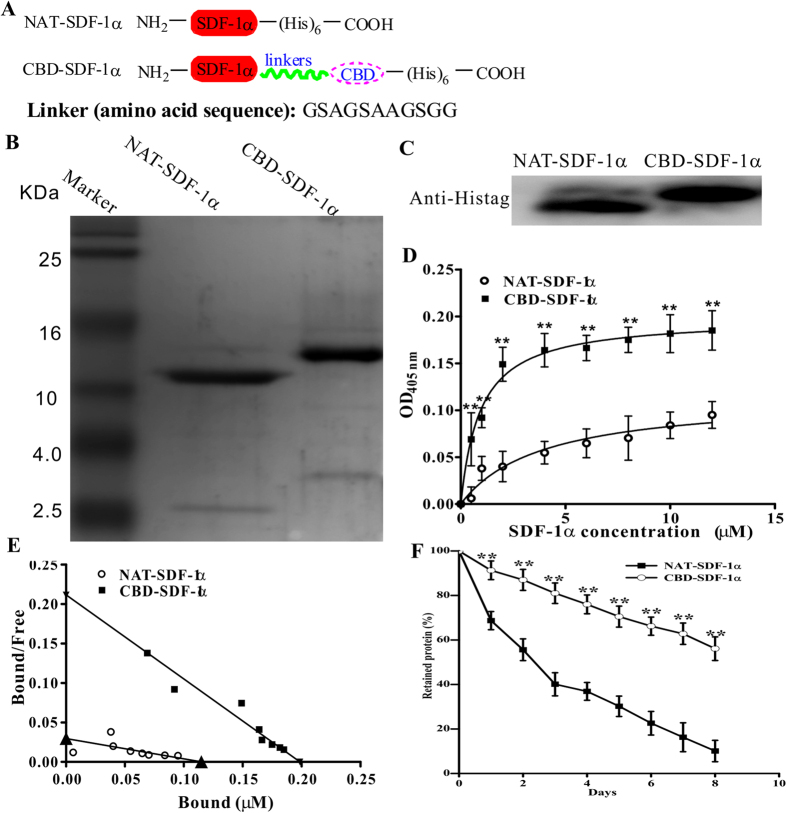
To preserve the bioactivity of SDF-1α, the collagen-binding domain was fused to the C-terminus of native SDF-1α using a linker to separate the active domains (Fig. 1A). NAT-SDF-1α and CBD-SDF-1α were expressed in E. coli, and the purified proteins were identified by Tricine-SDS-PAGE (Fig. 1B) and western blotting (Fig. 1C). A modified ELISA assay was performed to measure the collagen-binding ability of CBD-SDF-1α in vitro. As shown in Fig. 1D, with concentrations ranging from 0.5–12 μM, the OD values of CBD-SDF-1α were significantly higher than those of NAT-SDF-1α (n = 6, P < 0.01) at same concentrations, which indicated that more CBD-SDF-1α bound to collagen. The Kd values of NAT-SDF-1α and CBD-SDF-1α were calculated by Scatchard analysis, and the slope of the resulting straight line equals −1/Kd. As shown in Fig. 1E, the Kd values of NAT-SDF-1α and CBD-SDF-1α were calculated as 1.339 and 0.254 μM, respectively, and the lower Kd value of CBD-SDF-1α represented a higher affinity to collagen.

Next, the sustained releases of NAT-SDF-1α and CBD-SDF-1α were observed for up to 8 days. As shown Fig. 1F, a substantial amount of NAT-SDF-1α was quickly released on the first day, whereas CBD-SDF-1α was gradually released from collagen. At day 8, 56.1% of CBD-SDF-1α was retained on collagen, whereas only 10.1% of NAT-SDF-1α was retained (P < 0.01). All of the results indicated that CBD-SDF-1α could be controllably released from collagen.
CBD-SDF-1α and NAT-SDF-1α have similar biological activity
CXCR4, the receptor for SDF-1α, is expressed on the membranes of many stem cells, including HSCs and MSCs. The bioactivities of NAT-SDF-1α and CBD-SDF-1α were also evaluated by inducing the migration of mHSCs and hMSCs. The data indicated that both of NAT-SDF-1α and CBD-SDF-1α (100 ng/mL) significantly mediated mHSC and hMSC migration compared to the control group (n = 6, P < 0.01). There was no significant difference between NAT-SDF-1α and CBD-SDF-1α (Fig. 2A,B), which demonstrated that the bioactivity of SDF-1α was not affected by its fusion with the CBD peptides at the C-terminus.

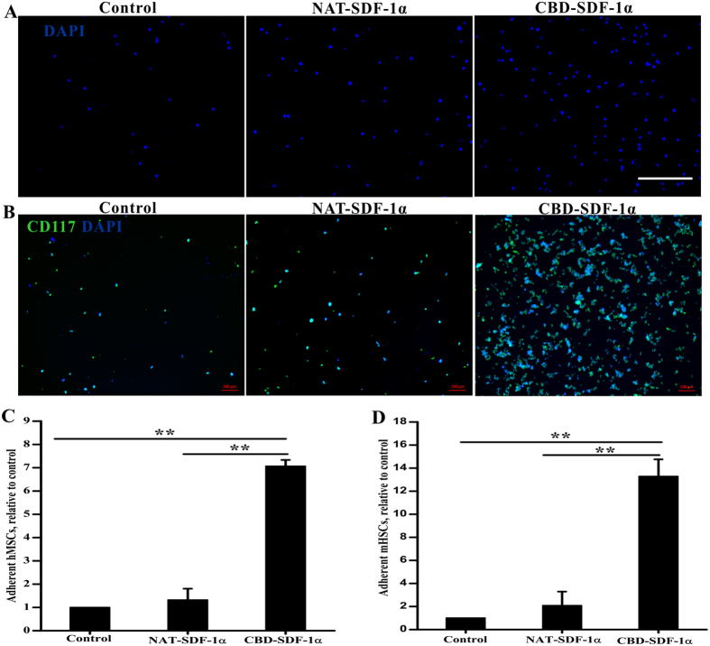
The CBD-SDF-1α-modified collagen gel captured more mHSCs and hMSCs
To analyze whether CBD-SDF-1α could capture more stem cells via the ligand-receptor interaction, MSCs and HSCs were prepared and incubated on NAT-SDF-1α- or CBD-SDF-1α-modified collagen gels, respectively. MSC has been identified by flow cytometry, which are positive for CD73, CD90 and CD105, while negative for CD34, CD45 and CD106 (Fig. S1A). Moreover, these cells have uniform fibroblast-like morphology and can differentiate into osteoblasts, adipocytes and chondrocytes (Fig. S1B), indicating that these cells are MSCs. The co-staining images of CD117 and DAPI showed that mHSCs have good identity (Fig. 3B). As we expected, the CBD-SDF-1α-modified collagen gel increased the adhesion of hMSCs and mHSCs by 7.07-fold (Fig. 3A,C) and 13.29-fold (Fig. 3B,D), respectively, compared to the blank collagen gel (P < 0.01), whereas the collagen gel loaded with NAT-SDF-1α could not effectively capture the HSCs or MSCs. Because the NAT-SDF-1α has no collagen-binding ability, it quickly diffuses when loaded onto the collagen gel.

CBD-SDF-1α is retained and exhibits controlled release in the ischemic area
To ascertain whether CBD-SDF-1α could bind to endogenous collagen, NAT-SDF-1α or CBD-SDF-1α was injected into the border zone of the ischemic sites. At each time point, the cardiac proteins were extracted for western blot analysis and an anti-polyhistidine antibody was used to distinguish the exogenous SDF-1α from the endogenous SDF-1α in the ischemic heart. As shown in Fig. 4A,B, NAT-SDF-1α could be detected at 3 hours but had almost completely disappeared at 6 hours after injection. In contrast, the CBD-SDF-1α levels decreased slowly and a large amount of this protein could be detected at 6 hours. At day 4 post-surgery, there was a small amount of CBD-SDF-1α could be detected. But at day 7 post-surgery, neither CBD-SDF-1α nor NAT-SDF-1α could be detected by western blot. These resulted indicated that CBD-SDF-1α could be retained in the ischemic area within one week, and the recruitment of endogenous stem cells should occur within one week after damage.

To demonstrate whether the NAT-SDF-1α or CBD-SDF-1α diffused into the peripheral blood, we measured the levels of SDF-1α in the serum at 3 and 6 hours after injection. As shown in Fig. 4C, the concentration of SDF-1α in the NAT-SDF-1α group was higher than in of the CBD-SDF-1α group. These data demonstrated that NAT-SDF-1α diffused quickly in vivo, whereas CBD-SDF-1α could bind to endogenous collagen, maintain a high concentration and achieve sustained release.
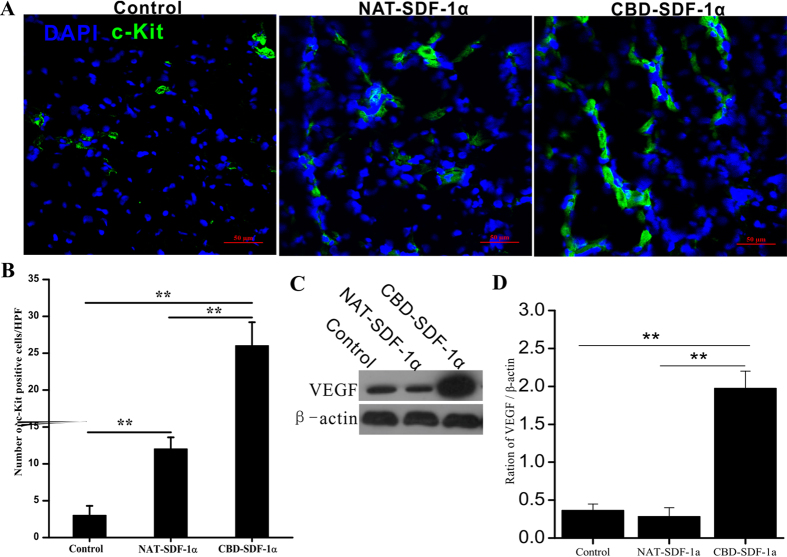
CBD-SDF-1α promotes the recruitment of c-kit+ stem cells and the expression of VEGF in the ischemic area
To demonstrate whether the controlled release of SDF-1α could enhance the recruitment of endogenous stem cells, we used c-kit as a marker to detect the stem cells at 4 days after AMI. As shown in Fig. 5A,B, local delivery of CBD-SDF-1α recruited more c-kit+ stem cells to the ischemic area than the control and NAT-SDF-1α groups (P < 0.01, respectively), and the recruited stem cells may play key roles in cardiac regeneration and repair. The results of western bolt showed that compared with control and NAT-SDF-1α groups, CBD-SDF-1α could elevate higher level of VEGF in the ischemic area, which is a key therapeutic factor in myocardial regeneration (Fig. 5C,D).

CBD-SDF-1α improves cardiac function after MI
Cardiac function was evaluated by echocardiography at 12 weeks after myocardial infarction. As shown in Table 1, the LV fractional shortening and ejection fraction were significantly higher in the CBD-SDF-1α group than in the NAT-SDF-1α and control groups (P < 0.05). No significant difference was found in LVDd, LVDs, IVSDT, or LVPWT among the control, NAT-SDF-1α, and CBD- SDF-1αgroups.
Table 1: Evaluation of Cardiac Function by Echocardiography (12 Weeks after Injection).
| Groups | LVDd, cm | LVDs, cm | IVSDT, cm | LVPWT, cm | EF, % | FS, % |
|---|---|---|---|---|---|---|
| Control | 0.73 ± 0.026 | 0.45 ± 0.106 | 0.13 ± 0.034 | 0.22 ± 0.005 | 42.54 ± 2.1 | 18.35 ± 1.4 |
| NAT-SDF-1α | 0.71 ± 0.013 | 0.51 ± 0.037 | 0.15 ± 0.016 | 0.23 ± 0.007 | 57.69 ± 1.8 | 26.85 ± 2.3 |
| CBD-SDF-1α | 0.69 ± 0.041 | 0.40 ± 0.029 | 0.14 ± 0.028 | 0.25 ± 0.019 | 72.14 ± 1.6* | 36.36 ± 1.5* |
FS, fractional shortening; EF, ejection fraction; LVDd, left ventricular end-diastolic dimension; LVDs, left ventricular end-systolic dimension; IVSDT, interventricular septal diastolic thickness; and LVPWT, left ventricular posterior wall thickness. The data are the means ± SD, n = 8 in each group. *P < 0.05 vs. the controls.
CBD-SDF-1α reduces the scar size and increases the LV wall thickness after MI
Masson’s trichrome staining was performed to measure the scar size and LV wall thickness. As shown in Fig. 6, the percentage of the scar size in the CBD-SDF-1α group (18.7 ± 4.62%) was significantly reduced compared to the control (48.39 ± 5.68%) and NAT-SDF-1α (31.83 ± 6.75%) groups (P < 0.05). The protective effects were also reflected by the left ventricular wall thickness. The wall thickness in the CBD-SDF-1α group (2.73 ± 0.39 mm) was significantly greater than that in the NAT-SDF-1α (1.52 ± 0.39 mm) and control (1.25 ± 0.41 mm) groups (P < 0.01). The reduction in the scar size and increased LV wall thickness indicated that CBD-SDF-1α promotes cardiac regeneration and repair.

CBD-SDF-1α promotes angiogenesis afterMI
Although the above results demonstrated that CBD-SDF-1α can improve cardiac function and reduce scar size, the myocardium ultimately must be vascularized for long-term cardiomyocyte survival. Hence, we investigated the number of capillary vessels at 12 weeks after myocardial infarction by using an antibody to vWF, a well-known marker of the mature microvasculature. The images in Fig. 7 display a significantly higher capillary density at the border zone in the CBD-SDF-1α-treated hearts (275.61 ± 18.25/mm2) compared to the NAT-SDF-1α (183.28 ± 20.36/mm2) and control (161.49 ± 17.92/mm2) groups, demonstrating that CBD-SDF-1α could promote angiogenesis.

Discussion
Mobilizing endogenous stem cells homing to the injured heart could promote cardiac repair and improve cardiac function. Many studies have demonstrated that SDF-1α could mobilize endogenous stem cells to migrate to the injured tissue and promote wound repair and regeneration. The chemokine SDF-1α and its receptor, CXCR4, have attracted considerable attention as a result of their involvement in mobilizing stem cell migration and mediating cell survival in response to ischemic injuryref. 20. Recently, SDF-1α expression has been found to increase after acute myocardial infarction, and its chemotactic properties have been demonstrated to confer cardiac protection and promote regenerationref. 21ref. 22ref. 23. However, native SDF-1α diffuses quickly in vivo, which will reduce its local concentration and therapeutic efficiency. Many studies have reported that delivery of SDF-1α gene on DNA plasmid or viral vector had some effect in cardiac repair. However, the introduction of ectopic transgenes limits their current therapeutic application. Gene-based methods have been hampered by poor control of dosage and duration, low gene-transfer efficiency, risk of genomic integration and associated tumorigenesis, and antiviral immune responsesref. 24ref. 25. Zangi et al. reported that VEGF-A DNA plasmid-treated hearts displayed obvious edema and vessels showed excessive permeability, which was likely due to prolonged exposure to VEGF-A with DNA-mediated gene transfer, as increased vascular permeability is a known consequence of lengthy VEGF-A expressionref. 26.
Many studies have focused on how to maintain the local concentration by using multiple injections, but this strategy increases the cost and produces adverse effects. Thus, it is important to identify a suitable delivery system for the controlled release of SDF-1α. Type I collagen is the main component of the cardiac extracellular matrix, and its expression is increased in the ischemic area after acute myocardial infarctionref. 17ref. 27. Therefore, type I collagen may be a potential target for the controlled release of SDF-1α in the infarcted heart. In the present study, we incorporated the collagen-binding domain into SDF-1α to produce a collagen-binding SDF-1α (CBD-SDF-1α). Because the active site of native SDF-1α is at the N-terminus, we fused the collagen-binding domain to the C-terminus of the protein and separated the two proteins with a linker. Our results demonstrate that CBD-SDF-1α has similar chemotactic activity as native SDF-1α in inducing MSC or HSC migration, which indicates that the bioactivity of SDF-1α is not affected by incorporating the collagen-binding domain. Using in vitro assays, we demonstrated that CBD-SDF-1α could specifically bind to a collagen gel and achieve controlled release. Moreover, a CBD-SDF-1α-modified collagen gel was conducive to stem cell adhesion.
Using an acute myocardial infarction model, we injected the chemokine into the ischemic area and showed that the CBD-SDF-1α was tethered in the ischemic area and diffused slowly. These results indicate that CBD-SDF-1α can also bind to endogenous collagen and achieve controlled release in vivo. This delivery system helped to enhance the local concentration and prolong the therapeutic efficiency in the ischemic area.
Previous studies have reported that adult c-kit+ stem cells in the epicardium are necessary for cardiac regeneration and repairref. 28ref. 29ref. 30. These endogenous c-kit+ stem cells may replenish the dysfunctional cardiomyocytes, promote angiogenesis and ultimately improve cardiac function. In the present study, improvements in cardiac function were also accompanied by the increased recruitment of c-kit+ stem cells and increased capillary density in the ischemic area. We have also detected other types of stem cells in the ischemic area using their specific markers, such as CD34 for hematopoietic stem cell (HSCs) and CD31 for endothelial progenitor cells (EPCs). However, CD34 and CD31 positive cells have not been found in the ischemic area, which may due to small quantity of them in the peripheral blood (data not shown).
Revascularization is very important for cell survival, differentiation and cardiac regenerationref. 31ref. 32. The recruitment of endogenous stem cells may promote the secretion of many nutrient factors that promote angiogenesis and cell proliferation. Many studies have found that the recruited stem cells can secret some trophic factors to promote cardiac repair, while VEGF is a key therapeutic trophic factorref. 19ref. 24ref. 28. Therefore, we detected the VEGF in the ischemic area at day 4 post-surgery. The results of western blot showed that CBD-SDF-1α group had much higher VEGF concentration than other two groups, and the elevation of VEGF in CBD-SDF-1α group was due to its higher efficiency in the recruitment of stem cells. SDF-1α itself can also promote angiogenesisref. 33ref. 34. Our results also demonstrate that the recruitment of stem cells was accompanied by a reduced scar size and increased LV wall thickness, suggesting the greater advantages of using CBD-SDF-1α for cardiac repair.
Zangi et al. reported that controlled release of VEGF-A via VEGF-A modified mRNA is a novel strategy for mobilizing endogenous heart progenitors, which gives us some guiding advices for our research. modRNA is an effective, robust approach to implement to delivery protein in damaged tissues, which avoids several of the apparent problems that have arisen with conventional cardiac gene therapy vectors, including lack of genomic integration, persistence of expression, immunogenicity, need for life-long monitoring for tumorigenesis and other adverse clinical outcomesref. 24. In the present study, the CBD fused proteins provide an alternative approach for sustained release of proteins locally. On one hand, CBD-SDF-1α can be directly injected in the ischemic area, where is rich of collagen. On the other hand, CBD-SDF-1α can be readily immobilized on the collagen scaffold to construct a smart biomaterial for tissue regeneration, such as functionalized cardiac patch. Therefore, our approach has more extensive applications in tissue regeneration.
In summary, although our study is limited by the use of a single molecule, SDF-1α, the findings demonstrate that suitable delivery of this protein is sufficient to induce endogenous stem cell homing to the injured heart and promote cardiac repair. Moreover, we have described a potential delivery strategy for directing stem cell infiltration into the injured tissues that may also have general applications in the regeneration of other tissues and open a new avenue for the controlled delivery of other proteins to the injured sites.
Methods
Cloning, expression and purification of SDF-1α
The native human SDF-1α (NAT-SDF-1α) gene was amplified from human fibroblast cDNA by polymerase chain reaction. CBD-SDF-1α was constructed by incorporating the collagen-binding domain (CBD) into the C-terminus of NAT-SDF-1α. The gene sequence of SDF-1α was separated from the CBD sequence to preserve its activity by a linker (amino acid sequence: GSAGSAAGSGG). NAT-SDF-1α or CBD-SDF-1α was inserted into the pET28a vector (Novagen, Madison, WI), and then transformed into the BL21 strain (DE3) of Escherichia coli (Novagen, Madison, WI) for protein expression. Both proteins containing a 6 × histidine tag were purified by a Nickel affinity chromatography column (GE Healthcare) and identified by Tricine SDS-PAGE and western blotting using an anti-polyhistidine monoclonal antibody (1:3000; Sigma-Aldrich, St. Louis, MO, USA).
Collagen-binding and controlled release experiments in vitro
The collagen-binding assay was performed using a modified ELISA assay. The collagen solution was prepared from rat tail tendon as previously described and added to a 96-well plate. The plate was incubated at 4 °C overnight and then dried after discarding the solution. After washing and blocking, increasing concentrations of an NAT-SDF-1α or CBD-SDF-1α solution were added to the plate (100 μL/well), incubated at 37 °C for 2 hours, and then washed 3 times to remove the unbound proteins. The proteins bound to collagen were detected by a primary antibody against polyhistidine and an alkaline phosphatase-conjugated secondary antibody (1:10,000; Sigma-Aldrich, St. Louis, MO, USA). The OD values were quantified at 405 nm using an ELISA reader (Molecular Devices), and the dissociation constants (Kd), of NAT-SDF-1α and CBD-SDF-1α from collagen were calculated by Scatchard analysis.
In the release assay, the chemokines were bound to the collagen-coated 96-well plate in advance as described above, and 200 μL of PBS was added to each well. The plate was incubated on a rocker platform (37 °C, 80 g) to simulate body fluid erosion, and the samples were collected and replaced with PBS every 24 hours. At each time point from day 0–8, the concentration of SDF-1α in the samples was analyzed with a human SDF-1α ELISA kit according to the manufacturer’s protocol (Bluegene, Shanghai, China).
Chemotactic activity of NAT-SDF-1α and CBD-SDF-1α in vitro
Mouse hematopoietic stem cells (mHSCs) were freshly isolated from the bone marrow of 4-week-old male C57BL/6J mice by a magnetic activated cell sorting kit (BD Biosciences), and human placenta-derived mesenchymal stem cells (hMSCs) were isolated from neonatal placenta from healthy volunteers as previously describedref. 31. The identity of HSCs was confirmed by co-staining of CD117 and DAPI. For MSCs, due to no unique marker to identify them, we applied a typical standard to identify them by flow cytometry and the differentiation capacity into osteoblasts, adipocytes, and chondrocytes was also studied.
A modified Boyden chamber (Corning Costar, 8μm) assay was performed to test the chemotactic activity of NAT-SDF-1α and CBD-SDF-1α. Briefly, 600 μL of NAT-SDF-1α, CBD-SDF-1α (100 ng/mL) or medium alone was added to the lower chamber and 200 μL of mHSCs or hMSCs was seeded into the upper chamber at a density of 2 × 104 cells/mL. After incubation at 37 °C for 12 hours, the samples were fixed and stained with crystal violet. The mean numbers of migrated cells from five fields were observed and counted under a microscope (200×). The migration index was calculated to express the stimulated migration using the following equation: Migration index = Stimulated migration/Random migration.
mHSC and hMSC adhesion assay
The adhesion assay was performed to detect the adhesive ability of the mHSCs and hMSCs mediated by NAT-SDF-1α or CBD-SDF-1α. Briefly, a chemokine-modified collagen gel was prepared as the binding substrate in a 24-well plate. The mHSCs and hMSCs were seeded into each well (2 × 104/well), and the medium was discarded after incubation at 37 °C for 1 hour. After gentle washing with PBS, the retained cells were fixed with 4% paraformaldehyde, and mHSCs were co-stained with anti-CD117 and DAPI. For MSCs, due to no unique marker, the retained cells were stained with DAPI only. Six fields of view were randomly imaged using a Zeiss Z1 fluorescent microscope, and the Hoechst-positive cells were counted.
Acute myocardial infarction model and recombinant chemokine injection
Male Sprague-Dawley (SD) rats weighing 180 g to 200 g were used for the acute myocardial infarction (AMI) model. Briefly, the rats were anesthetized with sodium pentobarbital (40 mg/kg), intubated and ventilated with room air. After a thoracotomy was performed at the left fourth intercostal space, the left anterior descending coronary artery (LAD) was permanently ligated with a 6–0 silk suture below the tip of the left atrial appendage. Immediately after ligating the left anterior descending coronary artery, 1.0 nmol of NAT-SDF-1α or CBD-SDF-1α dissolved in 100 μL of PBS was injected into the infarcted border zone at 5 sites. After the injection, routine chest closure was performed and the rats were allowed to recover on a heating pad.
CBD-SDF-1α binding ability in the infarcted heart
To detect the retained SDF-1α at the border zone of the ischemic area, the hearts were harvested at 3 hours, 6 hours, 4 days and 7 days after the injection. The peri-infarct zones were dissected and immediately frozen in liquid nitrogen for protein extraction. Western blotting with a primary antibody against polyhistidine was used to distinguish the exogenous SDF-1α from the endogenous protein. In addition, the concentration of SDF-1α in the serum at each time point was detected by using the human SDF-1αELISA kit.
Measurement of the c-kit+ stem cells and VEGF in the ischemic myocardium
Immunofluorescence staining was used to identify endogenous stem cells homing to the ischemic area. The hearts were harvested at 4 days after surgery and embedded in Tissue-Tek optimal cutting temperature (O.C.T.) compound (Sakura, USA). Frozen sections (7 μm) were prepared and incubated overnight with the primary antibody against c-kit (1:200, Abcam) at 4 °C. After washing, the sections were incubated with the FITC-conjugated donkey anti-mouse IgG (1:500, Abcam) at room temperature for 2 hours and the nuclei were counterstained with DAPI. Six fields of each sample were randomly imaged by confocal microscopy and measured by an observer blind to the treatment group with Image-pro Plus software (Media Cybernetics, Version 6.0). We also detected the expression of VEGF in the ischemic area by western blot, because VEGF is a very important cytokine for cardiac regeneration in the ischemic heart.
Analysis of cardiac function by echocardiography
At 12 weeks after surgery, echocardiography was performed to assess cardiac function using a 10-MHz linear transducer and a cardiovascular ultrasound system (SONOS model 5500, Hewlett-Packard, Palo Alto, CA). The left ventricular (LV) end-systolic dimension (LVDs) and end-diastolic dimension (LVDd) were measured in M-mode tracings at the midpapillary level. The LV end-diastolic volume (LVEDV), the LV end-systolic volume (LVESV), the ejection fraction (EF) and fractional shortening (FS) were measured to examine the systolic function.
Histological analysis
All hearts were harvested after the echocardiographic measurements and fixed in 4% paraformaldehyde. The samples were embedded in paraffin, and 4 μm-thick sections were cut and mounted on positively charged glass slides. Masson’s trichrome-staining was used to analyze the scar size and the thickness of the left ventricle (LV) wall. An anti-von Willebrand Factor (vWF) antibody (1:500, Abcam, USA) was used to evaluate the density of the capillary vessels. Image-Pro Plus software was used to quantify the capillary density.
Statistical analysis
Statistical analysis was performed with SPSS soft ware for Windows (version 13.0, SPSS Inc., Chicago, IL, USA). Comparisons among multiple groups were performed by one-way analyses of variance (ANOVA) followed by the Bonferroni-Dunn test. Comparisons between two groups were performed using the unpaired Student t-test. All data are expressed as the mean ± SEM; a value of P < 0.05 was considered to represent a significant difference.
Study approval
All animal procedures were approved by the Third Military Medical University Animal Care Committee and in accordance with the National Institute of Health’s Guide for the Care and Use of Laboratory Animals.
Additional Information
How to cite this article: Sun, J. et al. Controlled Release of Collagen-Binding SDF-1α Improves Cardiac Function after Myocardial Infarction by Recruiting Endogenous Stem Cells. Sci. Rep. 6, 26683; doi: 10.1038/srep26683 (2016).
Supplementary Materials
References
- S. Tomita. Autologous Transplantation of Bone Marrow Cells Improves Damaged Heart Function.. Circulation, 1999
- E. Macia, P. A. Boyden. Stem cell therapy is proarrhythmic.. Circulation, 2009. [PubMed]
- P. Atluri. Acute myocardial rescue with endogenous endothelial progenitor cell therapy.. Heart Lung Circ, 2010. [PubMed]
- Y. Wang, H. Haider, N. Ahmad, D. Zhang, M. Ashraf. Evidence for ischemia induced host-derived bone marrow cell mobilization into cardiac allografts.. J Mol Cell Cardiol, 2006. [PubMed]
- S. Bollini, N. Smart, P. R. Riley. Resident cardiac progenitor cells: at the heart of regeneration.. J Mol Cell Cardiol, 2011. [PubMed]
- F. Pourrajab, M. Babaei Zarch, M. Baghi Yazdi, A. Rahimi Zarchi, A. Vakili Zarch. Application of stem cell/growth factor system, as a multimodal therapy approach in regenerative medicine to improve cell therapy yields.. Int J Cardiol, 2014. [PubMed]
- G. M. Ellison, B. Nadal-Ginard, D. Torella. Optimizing Cardiac Repair and Regeneration Through Activation of the Endogenous Cardiac Stem Cell Compartment.. J Cardiovasc Transl Res, 2012. [PubMed]
- N. Smart, P. R. Riley. The stem cell movement.. Circ Res, 2008. [PubMed]
- M. Ziegler. The bispecific SDF1-GPVI fusion protein preserves myocardial function after transient ischemia in mice.. Circulation, 2012. [PubMed]
- S. K. Ghadge, S. Muhlstedt, C. Ozcelik, M. Bader. SDF-1alpha as a therapeutic stem cell homing factor in myocardial infarction.. Pharmacol Ther, 2011. [PubMed]
- A. Saxena. Stromal Cell-Derived Factor-1 Is Cardioprotective After Myocardial Infarction.. Circulation, 2008. [PubMed]
- X. Hu. Stromal cell derived factor-1 alpha confers protection against myocardial ischemia/reperfusion injury: role of the cardiac stromal cell derived factor-1 alpha CXCR4 axis.. Circulation, 2007. [PubMed]
- M. Takahashi. Role of the SDF-1/CXCR4 System in Myocardial Infarction.. Circ. J, 2010. [PubMed]
- M. Zhang. SDF-1 expression by mesenchymal stem cells results in trophic support of cardiac myocytes after myocardial infarction.. FASEB J, 2007. [PubMed]
- B. Blumenthal. Functional regeneration of ischemic myocardium by transplanted cells overexpressing stromal cell-derived factor-1 (SDF-1): intramyocardial injection versus scaffold-based application.. Eur J Cardiothorac Surg, 2011. [PubMed]
- B. P. Purcell, J. A. Elser, A. Mu, K. B. Margulies, J. A. Burdick. Synergistic effects of SDF-1alpha chemokine and hyaluronic acid release from degradable hydrogels on directing bone marrow derived cell homing to the myocardium.. Biomaterials, 2012. [PubMed]
- J. P. Cleutjens, M. J. Verluyten, J. F. Smiths, M. J. Daemen. Collagen remodeling after myocardial infarction in the rat heart.. Am J Pathol, 1995. [PubMed]
- S. J. de Souza, R. Brentani. Collagen Binding Site in Collagenase can be Determined Using the concept of sense-antisense peptide interactions.. J Biol Chem, 1992. [PubMed]
- J. Zhang. Collagen-targeting vascular endothelial growth factor improves cardiac performance after myocardial infarction.. Circulation, 2009. [PubMed]
- J. Nilsson, S. Ali, I. Harvey, J. A. Kirby, A. P. Meeson. Stem cell therapy: a role for CXCR4 in homing bone marrow side population cells to areas of myocardial damage.. Int J Cardiol, 2010. [PubMed]
- A. T. Askari. Effect of stromal-cell-derived factor 1 on stem-cell homing and tissue regeneration in ischaemic cardiomyopathy.. The Lancet, 2003
- D. Fraidenraich. Rescue of cardiac defects in id knockout embryos by injection of embryonic stem cells.. Science, 2004. [PubMed]
- J. D. Abbott. Stromal cell-derived factor-1alpha plays a critical role in stem cell recruitment to the heart after myocardial infarction but is not sufficient to induce homing in the absence of injury.. Circulation, 2004. [PubMed]
- L. Zangi. Modified mRNA directs the fate of heart progenitor cells and induces vascular regeneration after myocardial infarction.. Nat Biotechno, 2013
- K. Spilsbury, K. L. Garrett, W. Y. Shen, I. J. Constable, P. E. Rakoczy. Overexpression of vascular endothelial growth factor (VEGF) in the retinal pigment epithelium leads to the development of choroidal neovascularization.. Am. J. Pathol, 2000. [PubMed]
- J. A. Nagy. Permeability properties of tumor surrogate blood vessels induced by VEGF-A.. Lab. Invest, 2006. [PubMed]
- B. I. Jugdutt. Ventricular remodeling after infarction and the extracellular collagen matrix: when is enough enough?. Circulation, 2003. [PubMed]
- D. Zisa, A. Shabbir, G. Suzuki, T. Lee. Vascular endothelial growth factor (VEGF) as a key therapeutic trophic factor in bone marrow mesenchymal stem cell-mediated cardiac repair.. Biochem Biophys Res Commun, 2009. [PubMed]
- M. Gnecchi, Z. Zhang, A. Ni, V. J. Dzau. Paracrine mechanisms in adult stem cell signaling and therapy.. Circ Res, 2008. [PubMed]
- G. M. Ellison. Adult c-kit(pos) cardiac stem cells are necessary and sufficient for functional cardiac regeneration and repair.. Cell, 2013. [PubMed]
- C. Proulx. Antagonism of stromal cell-derived factor-1alpha reduces infarct size and improves ventricular function after myocardial infarction.. Pflugers Arch, 2007. [PubMed]
- A. Segret. Structural localization and expression of CXCL12 and CXCR4 in rat heart and isolated cardiac myocytes.. J Histochem Cytochem, 2007. [PubMed]
- V. F. Segers. Local delivery of protease-resistant stromal cell derived factor-1 for stem cell recruitment after myocardial infarction.. Circulation, 2007. [PubMed]
- Y. Wang. Effects of hypoxia on osteogenic differentiation of rat bone marrow mesenchymal stem cells.. Mol Cell Biochem, 2012. [PubMed]
